Physics-Informed Generative Adversarial Network Solution to Buckley–Leverett Equation
Abstract
1. Introduction
2. Mathematical Formulation
2.1. Buckley–Leverett Equation
2.2. Analytical Solution of B-L Equation
3. Physics-Informed Generative Adversarial Network
3.1. Physics-Informed Generator (PIG)-GAN
3.2. Dual-Informed Generative Adversarial Network (DI-GAN)
3.3. Evaluation Metrics
4. Results and Discussion
4.1. Problem Setup
4.2. Network Architecture
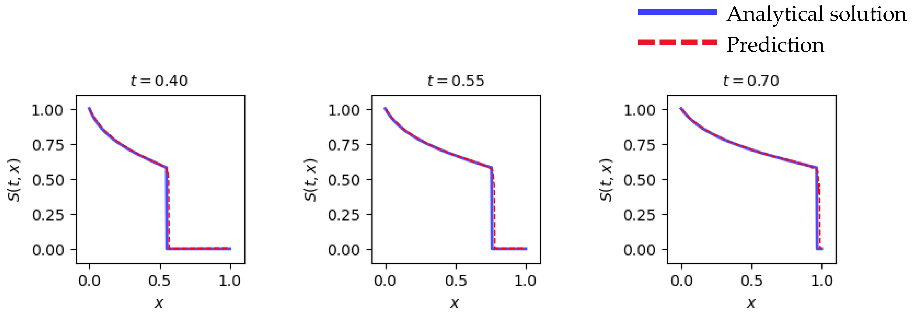
4.3. Forward Problem
4.3.1. PIG-GAN Model
4.3.2. DI-GAN Model
4.4. Inverse Problem
4.4.1. Case 1: Noise-Free Training Data
4.4.2. Case 2: Noisy Training Data
5. Conclusions
Author Contributions
Funding
Data Availability Statement
Conflicts of Interest
References
- Gray, W.G.; Dye, A.L.; McClure, J.E.; Pyrak-Nolte, L.J.; Miller, C.T. On the dynamics and kinematics of two-fluid-phase flow in porous media. Water Resour. Res. 2015, 51, 5365–5381. [Google Scholar] [CrossRef]
- Carrillo, F.; Bourg, I.; Soulaine, C. Multiphase flow modeling in multiscale porous media: An open-source micro-continuum approach. J. Comput. Phys. X 2020, 8, 100073. [Google Scholar] [CrossRef]
- Kim, H.; Makhnenko, R. Characterization of multiphase flow in shaly caprock for geologic CO2 storage. Adv. Water Resour. 2023, 182, 104570. [Google Scholar] [CrossRef]
- Cai, J.; Jiao, X.; Wang, H.; He, W.; Xia, Y. Multiphase fluid-rock interactions and flow behaviors in shale nanopores: A comprehensive review. Earth-Sci. Rev. 2024, 257, 104884. [Google Scholar] [CrossRef]
- Marcondes, F.; Santos, L.; Varavei, A.; Sepehrnoori, K. A 3D hybrid element-based finite-volume method for heterogeneous and anisotropic compositional reservoir simulation. J. Pet. Sci. Eng. 2013, 108, 342–351. [Google Scholar] [CrossRef]
- Werneck, L.F.; Heringer, J.D.; de Souza, G.; Amaral Souto, H.P. Numerical simulation of non-isothermal flow in oil reservoirs using a coprocessor and the OpenMP. Comp. Appl. Math. 2023, 42, 365. [Google Scholar] [CrossRef]
- Ting, A.K.; Santos, J.E.; Guiltinan, E.J. Using machine learning to predict multiphase flow through complex fractures. Energies 2022, 15, 8871. [Google Scholar] [CrossRef]
- Wang, Y.; Lin, G. Efficient deep learning techniques for multiphase flow simulation in heterogeneous porous media. J. Comput. Phys. 2020, 401, 108968. [Google Scholar] [CrossRef]
- Ganti, H.; Khare, P. Data-driven surrogate modeling of multiphase flows using machine learning techniques. Comput. Fluids 2020, 211, 104626. [Google Scholar] [CrossRef]
- Zhong, Z.; Sun, A.Y.; Ren, B.; Wang, Y. A deep-learning-based approach for reservoir production forecast under uncertainty. SPE J. 2021, 26, 1314–1340. [Google Scholar] [CrossRef]
- Vikara, D.; Khanna, V. Application of a deep learning network for joint prediction of associated fluid production in unconventional hydrocarbon development. Processes 2022, 10, 740. [Google Scholar] [CrossRef]
- Fan, Z.; Liu, X.; Wang, Z.; Liu, P.; Wang, Y. A novel ensemble machine learning model for oil production prediction with two-stage data preprocessing. Processes 2024, 12, 587. [Google Scholar] [CrossRef]
- Alakeely, A.; Roland, H. Simulating oil and water production in reservoirs with generative deep Learning. SPE Reserv. Eval. Eng. 2022, 25, 751–773. [Google Scholar] [CrossRef]
- Wen, G.; Tang, M.; Benson, S.M. Towards a predictor for CO2 plume migration using deep neural networks. Int. J. Greenh. Gas Control. 2021, 105, 103223. [Google Scholar] [CrossRef]
- Ye, L.; Song, C. Physics-informed neural networks: Recent advances and prospects. Comput. Sci. 2022, 49, 254–262. [Google Scholar]
- Karniadakis, G.E.; Kevrekidis, I.G.; Lu, L.; Perdikaris, P.; Wang, S.; Yang, L. Physics-informed machine learning. Nat. Rev. Phys. 2021, 3, 422–440. [Google Scholar] [CrossRef]
- Raissi, M.; Perdikaris, P.; Karniadakis, G.E. Physics-informed neural networks: A deep learning framework for solving forward and inverse problems involving nonlinear partial differential equations. J. Comput. Phys. 2019, 378, 686–707. [Google Scholar] [CrossRef]
- Robinson, H.; Pawar, S.; Rasheed, A.; San, O. Physics guided neural networks for modelling of non-linear dynamics. Neural Netw. 2022, 154, 333–345. [Google Scholar] [CrossRef]
- Zhou, H.; Cheng, S.; Arcucci, R. Multi-fidelity physics constrained neural networks for dynamical systems. Comput. Methods Appl. Mech. Eng. 2024, 420, 116758. [Google Scholar] [CrossRef]
- Rodriguez-Torrado, R.; Ruiz, P.; Cueto-Felgueroso, L.; Green, M.C.; Friesen, T.; Matringe, S.; Togelius, J. Physics-informed attention-based neural network for hyperbolic partial differential equations: Application to the Buckley–Leverett problem. Sci. Rep. 2022, 12, 7557. [Google Scholar] [CrossRef]
- Cai, S.; Mao, Z.; Wang, Z.; Yin, M.; Karniadakis, G.E. Physics-informed neural networks (PINNs) for fluid mechanics: A review. Acta Mech. Sin. 2021, 37, 1727–1738. [Google Scholar] [CrossRef]
- Zou, J.; Liu, C.; Zhao, P. Research progress of physics-informed neural network in seismic wave modeling. Prog. Geophys. 2023, 38, 430–448. [Google Scholar]
- Zobeiry, N.; Humfeld, K. A physics-informed machine learning approach for solving heat transfer equation in advanced manufacturing and engineering applications. Eng. Appl. Artif. Intell. 2021, 101, 104232. [Google Scholar] [CrossRef]
- Liu, D.; Luo, Q.; Tang, L.; An, P.; Yang, F. Solving Multi-Dimensional Neutron Diffusion Equation Using Deep Machine Learning Technology Based on PINN Model. Nucl. Power Eng. 2023, 43, 1–8. [Google Scholar]
- Almajid, M.; Abu-Al-Saud, M. Prediction of porous media fluid flow using physics informed neural networks. J. Pet. Sci. Eng. 2022, 208, 109205. [Google Scholar] [CrossRef]
- Fuks, O.; Tchelepi, H. Limitations of physics informed machine learning for nonlinear two-phase transport in porous media. J. Mach. Learn. Model. Comput. 2020, 1, 19–37. [Google Scholar] [CrossRef]
- Fraces, C.G.; Tchelepi, H. Physics Informed Deep Learning for Flow and Transport in Porous Media. arXiv 2021, arXiv:2104.02629. [Google Scholar]
- Fraces, C.G.; Papaioannou, A.; Tchelepi, H. Physics informed deep learning for transport in porous media. arXiv 2020, arXiv:2001.05172. [Google Scholar]
- Buckley, S.E.; Leverett, M. Mechanism of fluid displacement in sands. Trans. AIME 1942, 146, 107–116. [Google Scholar] [CrossRef]
- Pasquier, S.; Quintard, M.; Davit, Y. Modeling two-phase flow of immiscible fluids in porous media: Buckley-Leverett theory with explicit coupling terms. Phys. Rev. Fluids 2017, 2, 104101. [Google Scholar] [CrossRef]
- Corey, A.T.; Rathjens, C.H.; Henderson, J.H.; Wyllie, M.R.J. Three-phase relative permeability. J. Petrol. Technol. 1956, 8, 63–65. [Google Scholar] [CrossRef]
- Welge, H.J. A Simplified Method for Computing Oil Recovery by Gas or Water Drive. J. Pet. Technol. 1952, 4, 91–98. [Google Scholar] [CrossRef]
- Lie, K.-A. An Introduction to Reservoir Simulation Using MATLAB/GNU Octave: User Guide for the MATLAB Reservoir Simulation Toolbox (MRST); Cambridge University Press: Cambridge, UK, 2019. [Google Scholar]
- Goodfellow, I.; Pouget-Abadie, J.; Mirza, M.; Xu, B.; Warde-Farley, D.; Ozair, S.; Courville, A.; Bengio, Y. Generative adversarial networks. Commun. ACM 2020, 63, 139–144. [Google Scholar] [CrossRef]
- Daw, A.; Maruf, M.; Karpatne, A. PID-GAN: A GAN Framework based on a physics-informed discriminator for uncertainty quantification with physics. In Proceedings of the 27th ACM SIGKDD Conference on Knowledge Discovery & Data Mining, Singapore, 14–18 August 2021; pp. 237–247. [Google Scholar]
- Wu, Y.-S. Multiphase Fluid Flow in Porous and Fractured Reservoirs; Gulf Professional Publishing: Golden, CO, USA, 2015. [Google Scholar]











| Parameter | Value | Unit |
|---|---|---|
| Cross-section area, | 1 | m2 |
| Length of formation, | 100 | m |
| Injection rate, | 10−4 | m3/s |
| Injection time, | 24 | hours |
| Water viscosity, | 1.0 | mPa·s |
| Oil viscosity, | 5.0 | mPa·s |
| Residual oil saturation, | 0.0 | - |
| Connate water saturation, | 0.0 | - |
| Maximum relative permeability of water, | 0.80 | - |
| Maximum relative permeability of oil, | 0.80 | - |
| Relative permeability exponent of water, | 2.0 | - |
| Relative permeability exponent of oil, | 2.0 | - |
| Networks | Parameter | Value |
|---|---|---|
| Generator | Input dimension | 3 |
| Output dimension | 1 | |
| Number of hidden layers | 10 | |
| Number of neurons each layer | 20 | |
| Activation function | tanh | |
| Optimizer | Adam | |
| Discriminator | Input dimension | 3 |
| Output dimension | 1 | |
| Number of hidden layers | 7 | |
| Number of neurons each layer | 20 | |
| Activation function | tanh | |
| Optimizer | Adam |
| MODEL | MSE | MAPE | MAE |
|---|---|---|---|
| Pure data-driven | 0.00676 | 9.161 | 0.03449 |
| PIG-GAN | 0.00397 | 4.957 | 0.01375 |
| DI-GAN | 0.00220 | 2.463 | 0.01022 |
| Parameter | Actual Value | Inverted Value | MSE |
|---|---|---|---|
| 0.000 | 0.0047 | 0.0000221 | |
| 0.000 | 0.0197 | 0.0003204 |
| Parameter | Real | Prediction | MSE |
|---|---|---|---|
| 0.0000 | 0.0052 | 0.0000270 | |
| 0.0000 | 0.0029 | 0.0000084 |
Disclaimer/Publisher’s Note: The statements, opinions and data contained in all publications are solely those of the individual author(s) and contributor(s) and not of MDPI and/or the editor(s). MDPI and/or the editor(s) disclaim responsibility for any injury to people or property resulting from any ideas, methods, instructions or products referred to in the content. |
© 2024 by the authors. Licensee MDPI, Basel, Switzerland. This article is an open access article distributed under the terms and conditions of the Creative Commons Attribution (CC BY) license (https://creativecommons.org/licenses/by/4.0/).
Share and Cite
Ma, X.; Li, C.; Zhan, J.; Zhuang, Y. Physics-Informed Generative Adversarial Network Solution to Buckley–Leverett Equation. Mathematics 2024, 12, 3833. https://doi.org/10.3390/math12233833
Ma X, Li C, Zhan J, Zhuang Y. Physics-Informed Generative Adversarial Network Solution to Buckley–Leverett Equation. Mathematics. 2024; 12(23):3833. https://doi.org/10.3390/math12233833
Chicago/Turabian StyleMa, Xianlin, Chengde Li, Jie Zhan, and Yupeng Zhuang. 2024. "Physics-Informed Generative Adversarial Network Solution to Buckley–Leverett Equation" Mathematics 12, no. 23: 3833. https://doi.org/10.3390/math12233833
APA StyleMa, X., Li, C., Zhan, J., & Zhuang, Y. (2024). Physics-Informed Generative Adversarial Network Solution to Buckley–Leverett Equation. Mathematics, 12(23), 3833. https://doi.org/10.3390/math12233833
