Solving Heterogeneous USV Scheduling Problems by Problem-Specific Knowledge Based Meta-Heuristics with Q-Learning
Abstract
1. Introduction
- (1)
 - a mixed integer linear programming model is established to describe the heterogeneous USV scheduling problems for minimizing the maximum completion time;
 - (2)
 - problem-specific knowledge-based nine neighborhood search operators are designed to improve the performance of metaheuristics;
 - (3)
 - three Q-learning strategies are proposed to guide the selection of premium neighborhood search operators during iterations.
 
2. Literature Review
3. Problem Description
4. Proposed Algorithms
4.1. Path Search
4.2. Solution Representation
4.3. Meta-Heuristics
4.4. Local Search
4.5. Q-Learning
4.6. Q-Learning-Based Local Search
4.6.1. The First Q-Learning-Based Local Search (QL1)
4.6.2. The Second Q-Learning-Based Local Search (QL2)
4.6.3. The Third Q-Learning-Based Local Search (QL3)
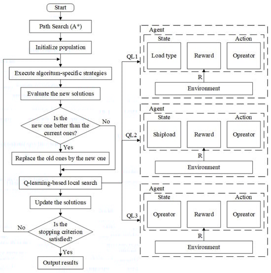
4.7. The Framework of the Proposed Algorithms
5. Experiments and Discussion
5.1. Experimental Setup
5.2. Effectiveness of Proposed Strategies
5.3. Statistical Test
5.4. Compare with Existing Algorithms
6. Conclusions and Future Work
- (1)
 - consider more objectives such as energy consumption, carbon emission, and safety;
 - (2)
 - design more approaches to integrate meta-heuristics and reinforcement learning algorithms;
 - (3)
 - extend the algorithms to solve more USV scheduling and optimization problems.
 
Author Contributions
Funding
Data Availability Statement
Conflicts of Interest
Appendix A







Appendix B




References
- Yuh, J.; Marani, G.; Blidberg, D.R. Applications of Marine Robotic Vehicles. Intel. Serv. Robot. 2011, 4, 221–231. [Google Scholar] [CrossRef]
 - Xingfa, G.; Xudong, T. Overview of China Earth Observation Satellite Programs [Space Agencies]. IEEE Geosci. Remote Sens. Mag. 2015, 3, 113–129. [Google Scholar] [CrossRef]
 - McCarthy, M.J.; Colna, K.E.; El-Mezayen, M.M.; Laureano-Rosario, A.E.; Méndez-Lázaro, P.; Otis, D.B.; Toro-Farmer, G.; Vega-Rodriguez, M.; Muller-Karger, F.E. Satellite Remote Sensing for Coastal Management: A Review of Successful Applications. Environ. Manag. 2017, 60, 323–339. [Google Scholar] [CrossRef] [PubMed]
 - Yang, L.; Zhao, S.; Wang, X.; Shen, P.; Zhang, T. Deep-Sea Underwater Cooperative Operation of Manned/Unmanned Submersible and Surface Vehicles for Different Application Scenarios. JMSE 2022, 10, 909. [Google Scholar] [CrossRef]
 - Sotelo-Torres, F.; Alvarez, L.V.; Roberts, R.C. An Unmanned Surface Vehicle (USV): Development of an Autonomous Boat with a Sensor Integration System for Bathymetric Surveys. Sensors 2023, 23, 4420. [Google Scholar] [CrossRef] [PubMed]
 - Ren, R.-Y.; Zou, Z.-J.; Wang, Y.-D.; Wang, X.-G. Adaptive Nomoto Model Used in the Path Following Problem of Ships. J. Mar. Sci. Technol. 2018, 23, 888–898. [Google Scholar] [CrossRef]
 - Xie, J.; Zhou, R.; Luo, J.; Peng, Y.; Liu, Y.; Xie, S.; Pu, H. Hybrid Partition-Based Patrolling Scheme for Maritime Area Patrol with Multiple Cooperative Unmanned Surface Vehicles. J. Mar. Sci. Eng. 2020, 8, 936. [Google Scholar] [CrossRef]
 - Huang, L.; Zhou, M.; Hao, K. Non-Dominated Immune-Endocrine Short Feedback Algorithm for Multi-Robot Maritime Patrolling. IEEE Trans. Intell. Transport. Syst. 2020, 21, 362–373. [Google Scholar] [CrossRef]
 - Sutton, A.J.; Williams, N.L.; Tilbrook, B. Constraining Southern Ocean CO2 Flux Uncertainty Using Uncrewed Surface Vehicle Observations. Geophys. Res. Lett. 2021, 48, e2020GL091748. [Google Scholar] [CrossRef]
 - Cryer, S.; Carvalho, F.; Wood, T.; Strong, J.A.; Brown, P.; Loucaides, S.; Young, A.; Sanders, R.; Evans, C. Evaluating the Sensor-Equipped Autonomous Surface Vehicle C-Worker 4 as a Tool for Identifying Coastal Ocean Acidification and Changes in Carbonate Chemistry. J. Mar. Sci. Eng. 2020, 8, 939. [Google Scholar] [CrossRef]
 - Sinisterra, A.J.; Dhanak, M.R.; Von Ellenrieder, K. Stereovision-Based Target Tracking System for USV Operations. Ocean Eng. 2017, 133, 197–214. [Google Scholar] [CrossRef]
 - Shao, G.; Ma, Y.; Malekian, R.; Yan, X.; Li, Z. A Novel Cooperative Platform Design for Coupled USV–UAV Systems. IEEE Trans. Ind. Inf. 2019, 15, 4913–4922. [Google Scholar] [CrossRef]
 - Zafar, M.N.; Mohanta, J.C. Methodology for Path Planning and Optimization of Mobile Robots: A Review. Procedia Comput. Sci. 2018, 133, 141–152. [Google Scholar] [CrossRef]
 - Yu, K.; Liang, X.; Li, M.; Chen, Z.; Yao, Y.; Li, X.; Zhao, Z.; Teng, Y. USV Path Planning Method with Velocity Variation and Global Optimisation Based on AIS Service Platform. Ocean Eng. 2021, 236, 109560. [Google Scholar] [CrossRef]
 - Xiaofei, Y.; Yilun, S.; Wei, L.; Hui, Y.; Weibo, Z.; Zhengrong, X. Global Path Planning Algorithm Based on Double DQN for Multi-Tasks Amphibious Unmanned Surface Vehicle. Ocean Eng. 2022, 266, 112809. [Google Scholar] [CrossRef]
 - Tsai, C.-C.; Huang, H.-C.; Chan, C.-K. Parallel Elite Genetic Algorithm and Its Application to Global Path Planning for Autonomous Robot Navigation. IEEE Trans. Ind. Electron. 2011, 58, 4813–4821. [Google Scholar] [CrossRef]
 - Yin, J.; Hu, Z.; Mourelatos, Z.P.; Gorsich, D.; Singh, A.; Tau, S. Efficient Reliability-Based Path Planning of Off-Road Autonomous Ground Vehicles Through the Coupling of Surrogate Modeling and RRT. IEEE Trans. Intell. Transport. Syst. 2023, 43, 15035–15050. [Google Scholar] [CrossRef]
 - Gao, K.; Zhang, Y.; Su, R.; Yang, F.; Suganthan, P.N.; Zhou, M. Solving Traffic Signal Scheduling Problems in Heterogeneous Traffic Network by Using Meta-Heuristics. IEEE Trans. Intell. Transport. Syst. 2019, 20, 3272–3282. [Google Scholar] [CrossRef]
 - Kuo, I.-H.; Horng, S.-J.; Kao, T.-W.; Lin, T.-L.; Lee, C.-L.; Terano, T.; Pan, Y. An Efficient Flow-Shop Scheduling Algorithm Based on a Hybrid Particle Swarm Optimization Model. Expert Syst. Appl. 2009, 36, 7027–7032. [Google Scholar] [CrossRef]
 - Gao, M.; Gao, K.; Ma, Z.; Tang, W. Ensemble Meta-Heuristics and Q-Learning for Solving Unmanned Surface Vessels Scheduling Problems. Swarm Evol. Comput. 2023, 82, 101358. [Google Scholar] [CrossRef]
 - Liu, L.; Wang, X.; Yang, X.; Liu, H.; Li, J.; Wang, P. Path Planning Techniques for Mobile Robots: Review and Prospect. Expert Syst. Appl. 2023, 227, 120254. [Google Scholar] [CrossRef]
 - Gemeinder, M.; Gerke, M. GA-Based Path Planning for Mobile Robot Systems Employing an Active Search Algorithm. Appl. Soft Comput. 2003, 3, 149–158. [Google Scholar] [CrossRef]
 - Roberge, V.; Tarbouchi, M.; Labonte, G. Comparison of Parallel Genetic Algorithm and Particle Swarm Optimization for Real-Time UAV Path Planning. IEEE Trans. Ind. Inf. 2013, 9, 132–141. [Google Scholar] [CrossRef]
 - Nazarahari, M.; Khanmirza, E.; Doostie, S. Multi-Objective Multi-Robot Path Planning in Continuous Environment Using an Enhanced Genetic Algorithm. Expert Syst. Appl. 2019, 115, 106–120. [Google Scholar] [CrossRef]
 - Miao, H.; Tian, Y.-C. Dynamic Robot Path Planning Using an Enhanced Simulated Annealing Approach. Appl. Math. Comput. 2013, 222, 420–437. [Google Scholar] [CrossRef]
 - Huo, L.; Zhu, J.; Wu, G.; Li, Z. A Novel Simulated Annealing Based Strategy for Balanced UAV Task Assignment and Path Planning. Sensors 2020, 20, 4769. [Google Scholar] [CrossRef] [PubMed]
 - Xiao, S.; Tan, X.; Wang, J. A Simulated Annealing Algorithm and Grid Map-Based UAV Coverage Path Planning Method for 3D Reconstruction. Electronics 2021, 10, 853. [Google Scholar] [CrossRef]
 - Zhao, F.; Zhou, G.; Wang, L. A Cooperative Scatter Search with Reinforcement Learning Mechanism for the Distributed Permutation Flowshop Scheduling Problem with Sequence-Dependent Setup Times. IEEE Trans. Syst. Man Cybern. Syst. 2023, 53, 4899–4911. [Google Scholar] [CrossRef]
 - Zhao, F.; Wang, Q.; Wang, L. An Inverse Reinforcement Learning Framework with the Q-Learning Mechanism for the Metaheuristic Algorithm. Knowl. Based Syst. 2023, 265, 110368. [Google Scholar] [CrossRef]
 - Zhao, F.; Wang, Z.; Wang, L. A Reinforcement Learning Driven Artificial Bee Colony Algorithm for Distributed Heterogeneous No-Wait Flowshop Scheduling Problem with Sequence-Dependent Setup Times. IEEE Trans. Automat. Sci. Eng. 2022, 20, 2305–2320. [Google Scholar] [CrossRef]
 - Yu, H.; Gao, K.-Z.; Ma, Z.-F.; Pan, Y.-X. Improved Meta-Heuristics with Q-Learning for Solving Distributed Assembly Permutation Flowshop Scheduling Problems. Swarm Evol. Comput. 2023, 80, 101335. [Google Scholar] [CrossRef]
 - Ren, Y.; Gao, K.; Fu, Y.; Sang, H.; Li, D.; Luo, Z. A Novel Q-Learning Based Variable Neighborhood Iterative Search Algorithm for Solving Disassembly Line Scheduling Problems. Swarm Evol. Comput. 2023, 80, 101338. [Google Scholar] [CrossRef]
 - Low, E.S.; Ong, P.; Low, C.Y.; Omar, R. Modified Q-Learning with Distance Metric and Virtual Target on Path Planning of Mobile Robot. Expert Syst. Appl. 2022, 199, 117191. [Google Scholar] [CrossRef]
 - Zhao, F.; Di, S.; Wang, L. A Hyperheuristic With Q-Learning for the Multiobjective Energy-Efficient Distributed Blocking Flow Shop Scheduling Problem. IEEE Trans. Cybern. 2023, 53, 3337–3350. [Google Scholar] [CrossRef] [PubMed]
 - Maoudj, A.; Hentout, A. Optimal Path Planning Approach Based on Q-Learning Algorithm for Mobile Robots. Appl. Soft Comput. 2020, 97, 106796. [Google Scholar] [CrossRef]
 - Zhao, X.; Zong, Q.; Tian, B.; Zhang, B.; You, M. Fast Task Allocation for Heterogeneous Unmanned Aerial Vehicles through Reinforcement Learning. Aerosp. Sci. Technol. 2019, 92, 588–594. [Google Scholar] [CrossRef]
 - Chen, J.; Ling, F.; Zhang, Y.; You, T.; Liu, Y.; Du, X. Coverage Path Planning of Heterogeneous Unmanned Aerial Vehicles Based on Ant Colony System. Swarm Evol. Comput. 2022, 69, 101005. [Google Scholar] [CrossRef]
 - Tan, G.; Zhuang, J.; Zou, J.; Wan, L. Multi-Type Task Allocation for Multiple Heterogeneous Unmanned Surface Vehicles (USVs) Based on the Self-Organizing Map. Appl. Ocean Res. 2022, 126, 103262. [Google Scholar] [CrossRef]
 - Tan, G.; Sun, H.; Du, L.; Zhuang, J.; Zou, J.; Wan, L. Coordinated Control of the Heterogeneous Unmanned Surface Vehicle Swarm Based on the Distributed Null-Space-Based Behavioral Approach. Ocean Eng. 2022, 266, 112928. [Google Scholar] [CrossRef]
 - Liu, Y.; Lin, X.; Zhang, C. Affine Formation Maneuver Control for Multi-Heterogeneous Unmanned Surface Vessels in Narrow Channel Environments. J. Mar. Sci. Eng. 2023, 11, 1811. [Google Scholar] [CrossRef]
 - Tan, G.; Zhuang, J.; Zou, J.; Wan, L. Adaptive Adjustable Fast Marching Square Method Based Path Planning for the Swarm of Heterogeneous Unmanned Surface Vehicles (USVs). Ocean Eng. 2023, 268, 113432. [Google Scholar] [CrossRef]
 - Bell, M.G.H. Hyperstar: A Multi-Path Astar Algorithm for Risk Averse Vehicle Navigation. Transp. Res. Part B Methodol. 2009, 43, 97–107. [Google Scholar] [CrossRef]
 - Gao, K.; Huang, Y.; Sadollah, A.; Wang, L. A Review of Energy-Efficient Scheduling in Intelligent Production Systems. Complex Intell. Syst. 2020, 6, 237–249. [Google Scholar] [CrossRef]
 - Gao, K.; Cao, Z.; Zhang, L.; Chen, Z.; Han, Y.; Pan, Q. A Review on Swarm Intelligence and Evolutionary Algorithms for Solving Flexible Job Shop Scheduling Problems. IEEE/CAA J. Autom. Sin. 2019, 6, 904–916. [Google Scholar] [CrossRef]
 
















| Notation | Description | 
|---|---|
| Indices of tasks. | |
| Index of USVs. | |
| Total number of tasks. | |
| The number of USVs. | |
| Length of the path between tasks i and j. | |
| Speed of USVs. | |
| Travel time between tasks i and j. | |
| Additional time to travel from task i to the start point and from it to task j. | |
| Time required for performing task i. | |
| Working time after battery replacement. | |
| The number of return trips to the departure point to replace batteries. | |
| The total time required for USV 𝑘 to conduct travel and mapping. | |
| The required total round-trip time of USV 𝑘. | |
| Completion time for USV 𝑘 to perform its tasks. | |
| If the remaining charge after task is insufficient for the next task , ; else . | |
| If tasks 𝑖 and 𝑗 are assigned to USV 𝑘 and task 𝑗 is the successor of 𝑖, ; otherwise, . | |
| Heterogeneous coefficient of vessel type matching task type. | 
| S/A | … | |||||
| … | ||||||
| … | ||||||
| … | ||||||
| … | 
| S/A | … | |||||
| … | ||||||
| … | ||||||
| … | ||||||
| … | … | … | … | … | … | … | 
| … | ||||||
| … | 
| Meta-Heuristics | Parameters | Value | 
|---|---|---|
| GA | Crossover rate | 0.8 | 
| Mutation rate | 0.1 | |
| SA | Start temp | 100 | 
| Temperature drop coefficient | 0.96 | |
| HS | Harmony memory considering rate | 0.7 | 
| Pitch adjusting rate | 0.5 | 
| Q-Learning | Value | 
|---|---|
| Penalry learning rate | 0.6 | 
| Discount rate | 0.8 | 
| Reward learning rate | 1 | 
| Instance | SA | SA + LS | SA + QL1 | SA + QL2 | SA + QL3 | |||||
|---|---|---|---|---|---|---|---|---|---|---|
| Avg. | CV | Avg. | CV | Avg. | CV | Avg. | CV | Avg. | CV | |
| 2 × 20 | 682.56 | 2.01 | 686.38 | 1.79 | 685.04 | 1.72 | 688.43 | 1.66 | 682.05 | 2.15 | 
| 2 × 40 | 1377.62 | 1.18 | 1378.15 | 1.18 | 1376.47 | 0.91 | 1375.11 | 1.00 | 1376.43 | 1.21 | 
| 2 × 80 | 3054.90 | 1.22 | 3070.32 | 0.69 | 3062.77 | 1.17 | 3055.89 | 1.13 | 3054.50 | 0.88 | 
| 4 × 20 | 354.29 | 2.17 | 359.43 | 1.81 | 359.62 | 2.01 | 358.14 | 2.38 | 353.59 | 1.62 | 
| 4 × 40 | 706.55 | 1.75 | 708.31 | 1.97 | 707.71 | 1.22 | 709.55 | 1.44 | 695.10 | 1.61 | 
| 4 × 80 | 1244.87 | 1.33 | 1241.23 | 1.61 | 1245.89 | 1.47 | 1245.72 | 1.30 | 1221.78 | 1.07 | 
| 6 × 20 | 213.75 | 2.88 | 214.82 | 4.42 | 216.54 | 3.07 | 214.51 | 2.90 | 211.37 | 3.38 | 
| 6 × 40 | 477.15 | 3.50 | 469.68 | 2.59 | 471.73 | 3.36 | 477.29 | 2.43 | 456.72 | 3.70 | 
| 6 × 80 | 844.30 | 3.36 | 842.46 | 3.14 | 837.26 | 2.47 | 848.27 | 2.30 | 805.19 | 2.07 | 
| 8 × 20 | 132.22 | 2.46 | 131.85 | 4.57 | 132.02 | 2.91 | 132.72 | 2.69 | 128.50 | 3.66 | 
| 8 × 40 | 387.19 | 2.60 | 383.98 | 3.70 | 383.00 | 3.84 | 378.66 | 3.89 | 364.40 | 4.35 | 
| 8 × 80 | 681.51 | 3.17 | 673.10 | 3.75 | 672.00 | 3.54 | 676.35 | 2.73 | 642.21 | 3.50 | 
| 8 × 120 | 1026.49 | 2.51 | 1005.34 | 2.66 | 998.29 | 4.31 | 1008.36 | 3.89 | 937.87 | 3.35 | 
| Instance | GA | GA + LS | GA + QL1 | GA + QL2 | GA + QL3 | |||||
|---|---|---|---|---|---|---|---|---|---|---|
| Avg. | CV | Avg. | CV | Avg. | CV | Avg. | CV | Avg. | CV | |
| 2 × 20 | 681.31 | 1.53 | 681.81 | 1.75 | 682.33 | 1.89 | 686.36 | 1.49 | 683.02 | 1.59 | 
| 2 × 40 | 1396.66 | 1.73 | 1391.86 | 1.66 | 1402.06 | 1.65 | 1393.81 | 1.56 | 1395.31 | 1.65 | 
| 2 × 80 | 3100.41 | 0.91 | 3107.03 | 0.76 | 3099.52 | 1.07 | 3087.55 | 1.15 | 3097.92 | 1.22 | 
| 4 × 20 | 367.87 | 6.15 | 353.59 | 2.20 | 356.22 | 2.10 | 353.95 | 2.77 | 350.81 | 2.31 | 
| 4 × 40 | 707.01 | 3.63 | 699.45 | 1.39 | 698.34 | 1.44 | 697.18 | 1.49 | 698.73 | 1.56 | 
| 4 × 80 | 1259.42 | 4.92 | 1239.40 | 1.03 | 1234.65 | 1.40 | 1237.09 | 1.31 | 1229.75 | 1.38 | 
| 6 × 20 | 223.21 | 3.75 | 208.39 | 2.64 | 207.92 | 2.76 | 209.18 | 2.65 | 209.21 | 2.80 | 
| 6 × 40 | 483.34 | 3.78 | 460.23 | 3.60 | 464.08 | 2.34 | 463.06 | 2.49 | 461.32 | 3.10 | 
| 6 × 80 | 831.63 | 3.29 | 826.40 | 1.91 | 824.48 | 2.65 | 830.01 | 2.27 | 822.23 | 2.51 | 
| 8 × 20 | 133.54 | 2.66 | 127.32 | 3.50 | 128.15 | 2.91 | 127.52 | 3.18 | 126.67 | 3.43 | 
| 8 × 40 | 386.96 | 4.10 | 370.47 | 2.23 | 365.92 | 2.36 | 366.31 | 2.93 | 369.11 | 2.69 | 
| 8 × 80 | 656.56 | 4.87 | 655.87 | 2.44 | 651.78 | 1.81 | 647.76 | 2.80 | 650.32 | 2.98 | 
| 8 × 120 | 985.92 | 3.52 | 977.55 | 2.21 | 968.87 | 2.05 | 972.27 | 2.58 | 963.55 | 2.73 | 
| Instance | HS | HS + LS | HS + QL1 | HS + QL2 | HS + QL3 | |||||
|---|---|---|---|---|---|---|---|---|---|---|
| Avg. | CV | Avg. | CV | Avg. | CV | Avg. | CV | Avg. | CV | |
| 2 × 20 | 702.96 | 2.36 | 684.33 | 1.70 | 663.20 | 1.96 | 677.04 | 1.95 | 669.04 | 2.25 | 
| 2 × 40 | 1398.19 | 1.38 | 1373.60 | 0.79 | 1336.33 | 0.94 | 1349.45 | 1.28 | 1341.78 | 1.36 | 
| 2 × 80 | 3102.60 | 1.24 | 3045.14 | 1.28 | 2949.68 | 1.23 | 2989.51 | 1.16 | 2977.13 | 1.07 | 
| 4 × 20 | 373.17 | 2.97 | 352.02 | 2.28 | 343.97 | 2.09 | 341.99 | 2.48 | 341.05 | 1.74 | 
| 4 × 40 | 721.68 | 2.88 | 688.38 | 1.47 | 673.16 | 2.05 | 673.01 | 1.42 | 672.82 | 1.86 | 
| 4 × 80 | 1270.32 | 2.07 | 1212.95 | 0.98 | 1177.59 | 1.54 | 1177.71 | 1.41 | 1177.81 | 1.36 | 
| 6 × 20 | 226.63 | 3.64 | 205.36 | 3.18 | 202.59 | 3.27 | 197.89 | 2.45 | 198.62 | 1.72 | 
| 6 × 40 | 493.85 | 3.48 | 440.35 | 2.92 | 434.87 | 3.04 | 419.50 | 2.16 | 421.35 | 2.72 | 
| 6 × 80 | 865.68 | 3.53 | 796.13 | 1.70 | 771.60 | 1.28 | 757.34 | 1.57 | 759.34 | 1.56 | 
| 8 × 20 | 138.32 | 4.59 | 125.50 | 3.26 | 123.95 | 3.73 | 117.81 | 4.64 | 120.54 | 3.41 | 
| 8 × 40 | 402.64 | 4.76 | 353.35 | 2.77 | 345.56 | 2.71 | 327.55 | 2.29 | 331.19 | 2.38 | 
| 8 × 80 | 697.09 | 4.25 | 612.07 | 3.12 | 596.13 | 1.98 | 580.05 | 1.62 | 579.33 | 1.75 | 
| 8 × 120 | 1043.27 | 4.67 | 907.46 | 1.35 | 860.34 | 2.47 | 844.76 | 1.95 | 845.74 | 1.48 | 
| Instance | PSO_LS Avg.  | PSO_QL Avg.  | SA + QL3 Avg.  | GA + QL3 Avg.  | HS + QL2 Avg.  | 
|---|---|---|---|---|---|
| 2 × 20 | 748.50 | 792.39 | 682.05 | 683.02 | 677.04 | 
| 2 × 40 | 1466.23 | 1548.17 | 1376.43 | 1395.31 | 1349.45 | 
| 2 × 80 | 3076.76 | 3063.13 | 3054.50 | 3097.92 | 2989.51 | 
| 4 × 20 | 447.30 | 411.03 | 353.59 | 350.81 | 341.99 | 
| 4 × 40 | 720.39 | 735.50 | 695.10 | 698.73 | 673.01 | 
| 4 × 80 | 1382.46 | 1278.32 | 1221.78 | 1229.75 | 1177.71 | 
| 8 × 20 | 170.70 | 153.98 | 128.50 | 126.67 | 117.81 | 
| 8 × 40 | 528.98 | 582.02 | 364.40 | 369.11 | 327.55 | 
| 8 × 80 | 973.89 | 1074.39 | 642.21 | 650.32 | 580.05 | 
| 8 × 120 | 1562.90 | 1579.68 | 937.87 | 963.55 | 844.76 | 
Disclaimer/Publisher’s Note: The statements, opinions and data contained in all publications are solely those of the individual author(s) and contributor(s) and not of MDPI and/or the editor(s). MDPI and/or the editor(s) disclaim responsibility for any injury to people or property resulting from any ideas, methods, instructions or products referred to in the content.  | 
© 2024 by the authors. Licensee MDPI, Basel, Switzerland. This article is an open access article distributed under the terms and conditions of the Creative Commons Attribution (CC BY) license (https://creativecommons.org/licenses/by/4.0/).
Share and Cite
Ma, Z.; Gao, K.; Yu, H.; Wu, N. Solving Heterogeneous USV Scheduling Problems by Problem-Specific Knowledge Based Meta-Heuristics with Q-Learning. Mathematics 2024, 12, 339. https://doi.org/10.3390/math12020339
Ma Z, Gao K, Yu H, Wu N. Solving Heterogeneous USV Scheduling Problems by Problem-Specific Knowledge Based Meta-Heuristics with Q-Learning. Mathematics. 2024; 12(2):339. https://doi.org/10.3390/math12020339
Chicago/Turabian StyleMa, Zhenfang, Kaizhou Gao, Hui Yu, and Naiqi Wu. 2024. "Solving Heterogeneous USV Scheduling Problems by Problem-Specific Knowledge Based Meta-Heuristics with Q-Learning" Mathematics 12, no. 2: 339. https://doi.org/10.3390/math12020339
APA StyleMa, Z., Gao, K., Yu, H., & Wu, N. (2024). Solving Heterogeneous USV Scheduling Problems by Problem-Specific Knowledge Based Meta-Heuristics with Q-Learning. Mathematics, 12(2), 339. https://doi.org/10.3390/math12020339
        
