Next Article in Journal
Hirota Bilinear Approach to Multi-Component Nonlocal Nonlinear Schrödinger Equations
Next Article in Special Issue
Characterizations of Spheres and Euclidean Spaces by Conformal Vector Fields
Previous Article in Journal
Semi-Discretized Approximation of Stability of Sine-Gordon System with Average-Central Finite Difference Scheme
Previous Article in Special Issue
On Sequential Warped Products Whose Manifold Admits Gradient Schouten Harmonic Solitons
 
 
Font Type:
Arial Georgia Verdana
Font Size:
Aa Aa Aa
Line Spacing:
Column Width:
Background:
Article

Generalized Bertrand Curves of Non-Light-like Framed Curves in Lorentz–Minkowski 3-Space

School of Mathematics and Statistics, Northeast Normal University, Changchun 130024, China
*
Author to whom correspondence should be addressed.
Mathematics 2024, 12(16), 2593; https://doi.org/10.3390/math12162593
Submission received: 19 July 2024 / Revised: 16 August 2024 / Accepted: 21 August 2024 / Published: 22 August 2024
(This article belongs to the Special Issue Advances in Differential Geometry and Its Applications)

Abstract

In this paper, we define the generalized Bertrand curves of non-light-like framed curves in Lorentz–Minkowski 3-space; their study is essential for understanding many classical and modern physics problems. Here, we consider two non-light-like framed curves as generalized Bertrand pairs. Our generalized Bertrand pairs can include Bertrand pairs with either singularities or not, and also include Mannheim pairs with singularities. In addition, we discuss their properties and prove the necessary and sufficient conditions for two non-light-like framed curves to be generalized Bertrand pairs.

1. Introduction

The history of differential geometry and the study of curves are necessary in both mathematics and physics, and have been studied in significant contributions from numerous scholars over centuries. Today, differential geometry is not only a central part of modern mathematics, but it also has applications in fields like computer graphics, theoretical physics and even financial mathematics. Throughout its history, differential geometry has evolved from the research of curves and surfaces in Euclidean space to a much broader discipline that explores the geometric properties in more spaces. This evolution reflects the increasing abstraction and generalization that characterizes modern mathematics. Lorentz–Minkowski 3-space retains many properties of Euclidean 3-space, but is examined through the lens of relativistic physics. It is also used in various areas of physics, particularly in problems where the temporal dimension can be temporarily ignored or where spatial relationships are the primary concern. Minkowski 3-space is crucial for understanding the geometry of space in relativistic physics. While the primary difference between Minkowski 3-space and Minkowski 4-space lies in the number of spatial dimensions, Minkowski 3-space is still influenced by the relativistic effects that arise from full four-dimensional Minkowski spacetime.
The concept of framed curves in mathematics, particularly in the context of differential geometry, was first proposed by S. Honda and M. Takahashi [1]. These curves are essentially smooth curves equipped with moving frames, providing a rich framework for studying various geometric properties. As this concept gained traction, T. Fukunaga and M. Takahashi outlined the existence conditions for framed curves corresponding to smooth curves [2]. Researchers have started utilizing the Frenet–Serret frame in conjunction with other curves to facilitate their studies. In [3], D. Pei, M. Takahashi, and H. Yu expanded the idea to encompass 1-parameter families of framed curves within Euclidean n-space. Furthermore, S. Honda and M. Takahashi explored and defined Bertrand and Mannheim curves with singularities in 3- and 4-dimensional Euclidean spaces [4,5]. In [6,7], Z. İşbilir, B. Doğan Yazici, and M. Tosun derived spinor representations with two complex components for Mannheim and Bertrand framed curves. Framed curves also find applications in other cases. For instance, Y. Li, K. Eren, K. Ayvacı, and S. Ersoy analyzed developable surfaces with specific Gauss maps of Frenet-type framed base curves in Euclidean 3-space [8]. K. Yao and D. Pei, in [9], investigated non-light-like framed curves and their applications in Lorentz–Minkowski 3-space.
Bertrand curves have been studied extensively in classical differential geometry. Bertrand was the first to study these curves, establishing that the curvature and torsion of Bertrand curves in Euclidean 3-space are connected by an affine non-linear relation. Many mathematicians have examined Bertrand curves from various perspectives. Y. Cheng and C. Lin, in [10], provided a necessary condition for the existence of generalized Bertrand curves in Euclidean n-space ( n 4 ). In [11], F. Babadağ defined a quaternionic Bertrand curve in semi-Euclidean space. In [12], M. Babaarslan and Y. Yayli introduced the relationship between Bertrand curves and helices in Euclidean 3-space. In [13,14], the authors further studied Bertrand curves in Euclidean 3-space. As research advanced, studies of Bertrand curves extended to other spaces. For instance, K. İlarslan et al. examined Bertrand curves in Lorentz–Minkowski space in [15,16,17,18,19]. C. Zhang and D. Pei, in [20], defined generalized Bertrand curves in Lorentz–Minkowski 3-space. M. Takahashi and H. Yu studied the conditions under which regular curves in a 3-dimensional sphere can become Bertrand and Mannheim curves in [21]. J. Huang and D. Pei also analyzed Bertrand and Mannheim curves with singularities in 3-dimensional space forms in [22].
In the present paper, based on the research into Bertrand curves and framed curves, we introduce generalized Bertrand curves for non-light-like framed curves in Lorentz–Minkowski 3-space. Given that Bertrand curves typically appear as Bertrand pairs, we derive significant conclusions by classifying the types of curves that form Bertrand pairs. Using one of these cases as an example, we elaborate on some key properties of generalized Bertrand pairs and provide two examples.
All maps and manifolds considered in this paper are differentiable by class C .

2. Preliminaries

Let R 3 be a 3-dimensional vector space. We use , to represent the pseudo inner product with the signature ( , + , + ) and ∧ to represent the pseudo vector product, and then we call ( R 3 , , ) the Lorentz–Minkowski 3-space R 1 3 . The norm of b is denoted by | | b | | = b , b . Let = ( a , b ) R 1 3 × R 1 3 | a , b = 0 , | | a | | = 1 , | | b | | = 1 .
A non-zero vector b in R 1 3 is space-like if b , b > 0 , light-like if b , b = 0 , or time-like if b , b < 0 . The sign function we used, δ ( b ) = sign ( b ) , equals 1, 0, or −1.
We call a curve γ : I R 1 3 space-like, light-like, or time-like if γ ˙ ( u ) is space-like, light-like, or time-like for all u I where γ ˙ ( u ) = d γ d u ( u ) , respectively.
Definition 1
([9]). We call ( γ , χ 1 , χ 2 ) : I R 1 3 × a non-light-like framed curve if γ ˙ ( u ) , χ 1 ( u ) = γ ˙ ( u ) , χ 2 ( u ) = 0 for any u I . We call γ : I R 1 3 a non-light-like framed base curve if ( χ 1 , χ 2 ) : I exists such that ( γ , χ 1 , χ 2 ) is a non-light-like framed curve.
We define χ 3 ( u ) = χ 1 ( u ) χ 2 ( u ) . Furthermore, we can find a smooth function α ( u ) which satisfies γ ˙ ( u ) = α ( u ) χ 3 ( u ) . It is obvious that u 0 is a singular point of the framed base curve γ ( u ) if and only if α ( u 0 ) = 0 .
We define δ 1 = sign ( χ 1 ( u ) ) = χ 1 ( u ) , χ 1 ( u ) , δ 2 = sign ( χ 2 ( u ) ) = χ 2 ( u ) , χ 2 ( u ) , and δ 3 = sign ( χ 3 ( u ) ) = χ 3 ( u ) , χ 3 ( u ) . The Frenet-type formulas for a non-light-like framed curve in R 1 3 are given below.
χ ˙ 1 ( u ) χ ˙ 2 ( u ) χ ˙ 3 ( u ) = 0 ξ 1 ( u ) ξ 2 ( u ) δ 3 ξ 1 ( u ) 0 ξ 3 ( u ) δ 1 δ 3 ξ 2 ( u ) δ 1 ξ 3 ( u ) 0 χ 1 ( u ) χ 2 ( u ) χ 3 ( u ) , γ ˙ ( u ) = α ( u ) χ 3 ( u ) ,
where
ξ 1 ( u ) = δ 1 δ 3 χ ˙ 1 ( u ) , χ 2 ( u ) , ξ 2 ( u ) = δ 3 χ ˙ 1 ( u ) , χ 3 ( u ) , ξ 3 ( u ) = δ 3 χ ˙ 2 ( u ) , χ 3 ( u ) .
We call these functions ( ξ 1 , ξ 2 , ξ 3 , α ) the curvature of the non-light-like framed curve.
For a non-light-like framed curve ( γ ( u ) , χ 1 ( u ) , χ 2 ( u ) ) , the normal plane of γ ( u ) at u 0 is the plane through γ ( u 0 ) , spanned by χ 1 ( u 0 ) and χ 2 ( u 0 ) .
Definition 2.
Non-light-like framed curves γ , χ 1 , χ 2 : I R 1 3   × and γ ¯ , χ ¯ 1 , χ ¯ 2 : I R 1 3   × are Bertrand pairs if a smooth function k : I R so that γ ¯ ( u ) = γ ( u ) + k ( u ) χ 1 ( u ) and χ 1 ( u ) = χ ¯ 1 ( u ) for all u I .
Definition 3.
Non-light-like framed curves γ , χ 1 , χ 2 : I R 1 3   × and γ ¯ , χ ¯ 1 , χ ¯ 2 : I R 1 3   × are Mannheim pairs if a smooth function k : I R so that γ ¯ ( u ) = γ ( u ) + k ( u ) χ 1 ( u ) and χ 1 ( u ) = χ ¯ 2 ( u ) for all u I .
Remark 1.
If we have non-light-like framed curves γ , χ 1 , χ 2 : I R 1 3   × and γ ¯ , χ ¯ 1 , χ ¯ 2   : I R 1 3   × which are Bertrand pairs, then non-light-like framed curves γ , χ 1 , χ 2 : I R 1 3   × and γ ¯ , χ ¯ 2 , χ ¯ 1 : I R 1 3   × are Mannheim pairs. So when we change the second non-light-like framed curve from γ ¯ , χ ¯ 1 , χ ¯ 2 in the Bertrand (Mannheim) pair to γ ¯ , χ ¯ 2 , χ ¯ 1 , then it forms a Mannheim (Bertrand) pair with γ , χ 1 , χ 2 . We studied non-light-like framed base curves in this paper, so our definitions of Bertrand pairs and Mannheim pairs are consistent and the graphs are the same.

3. Generalized Bertrand Curves of Non-Light-like Framed Curves

In this section, we will define generalized Bertrand curves of non-light-like framed curves.
Definition 4.
Let ( γ , χ 1 , χ 2 ) : I R 1 3   × and ( γ ¯ , χ ¯ 1 , χ ¯ 2 ) : I R 1 3   × be non-light-like framed curves with curvature ( ξ 1 , ξ 2 , ξ 3 , α ) and ( ξ ¯ 1 , ξ ¯ 2 , ξ ¯ 3 , α ¯ ) , respectively. We call ( γ , χ 1 , χ 2 ) and ( γ ¯ , χ ¯ 1 , χ ¯ 2 ) generalized Bertrand pairs if χ 1 ( u ) lies in the normal plane of γ ¯ ( u ) . We call ( γ , γ ¯ ) a pair of generalized Bertrand curves if there is a smooth function k : I R so that γ ¯ ( u ) = γ ( u ) + k ( u ) χ 1 ( u ) .
Considering the non-light-like cases, the moving frame along a non-light-like framed base curve in R 1 3 has three cases:
(1)
χ 1 ( u ) is time-like, χ 2 ( u ) is space-like, and χ 3 ( u ) is space-like.
(2)
χ 1 ( u ) is space-like, χ 2 ( u ) is time-like, and χ 3 ( u ) is space-like.
(3)
χ 1 ( u ) is space-like, χ 2 ( u ) is space-like, and χ 3 ( u ) is time-like.
Lemma 1.
Let ( γ , χ 1 , χ 2 ) : I R 1 3   × and ( γ ¯ , χ ¯ 1 , χ ¯ 2 ) : I R 1 3 × be generalized Bertrand pairs. When γ ¯ ( u ) is a space-like framed base curve with a smooth function Θ : I R , we have
χ 1 ( u ) = sinh Θ ( u ) χ ¯ 1 ( u ) + cosh Θ ( u ) χ ¯ 2 ( u )
or
χ 1 ( u ) = cosh Θ ( u ) χ ¯ 1 ( u ) + sinh Θ ( u ) χ ¯ 2 ( u ) .
When γ ¯ ( u ) is a time-like framed base curve with a smooth function Θ : I R , we have
χ 1 ( u ) = cos Θ ( u ) χ ¯ 1 ( u ) + sin Θ ( u ) χ ¯ 2 ( u ) .
Proof. 
Because χ 1 ( u ) lies in the normal plane of γ ¯ ( u ) , the normal plane is time-like when γ ¯ ( u ) is a space-like framed base curve. The normal plane is space-like when γ ¯ ( u ) is a time-like framed base curve. □
Remark 2.
If we take Θ ( u ) = 0 , we will obtain two results:
χ 1 ( u ) = χ ¯ 1 ( u )
or
χ 1 ( u ) = χ ¯ 2 ( u ) .
Then, the curves will be Bertrand curves or Mannheim curves, respectively. It can be proven that our definition of generalized Bertrand pairs also contains Mannheim pairs, which are not symmetrical.
Theorem 1.
If ( γ ( u ) , χ 1 ( u ) , χ 2 ( u ) ) , and ( γ ¯ ( u ) , χ ¯ 1 ( u ) , χ ¯ 2 ( u ) ) are generalized Bertrand pairs, then there exists a non-zero constant k which satisfies
γ ¯ ( u ) = γ ( u ) + k χ 1 ( u ) .
Proof. 
If we differentiate γ ¯ ( u ) = γ ( u ) + k ( u ) χ 1 ( u ) , we have
α ¯ ( u ) χ ¯ 3 ( u ) = ( α ( u ) + k ( u ) ξ 2 ( u ) ) χ 3 ( u ) + k ˙ ( u ) χ 1 ( u ) + k ( u ) ξ 1 ( u ) χ 2 ( u ) .
If we take the pseudo inner product with χ 1 ( u ) on both sides of the equation, then we have
k ˙ ( u ) = 0 .
Since γ γ ¯ , k is a non-zero constant. □
In subsequent proofs, we take χ 1 ( u ) = sinh Θ ( u ) χ ¯ 1 ( u ) + cosh Θ ( u ) χ ¯ 2 ( u ) if γ ¯ ( u ) is a space-like framed base curve. We take χ 1 ( u ) = cos Θ ( u ) χ ¯ 1 ( u ) + sin Θ ( u ) χ ¯ 2 ( u ) if γ ¯ ( u ) is a time-like framed base curve, for example, to explain.
Theorem 2.
Let ( γ , χ 1 , χ 2 ) : I R 1 3 × and ( γ ¯ , χ ¯ 1 , χ ¯ 2 ) : I R 1 3 × be non-light-like framed curves with curvatures of ( ξ 1 , ξ 2 , ξ 3 , α ) and ( ξ ¯ 1 , ξ ¯ 2 , ξ ¯ 3 , α ¯ ) , respectively.
(1) 
We assume that γ is a space-like framed base curve.
(i) 
When γ ¯ is a time-like framed base curve with δ 1 = δ ¯ 1 = δ ¯ 2 = 1 , δ 2 = 1 , then ( γ , γ ¯ ) is a pair of generalized Bertrand curves if
k ( ξ 2 2 ( u ) ξ 1 2 ( u ) ) + ξ 2 ( u ) α ( u ) = α ¯ ( u ) ( ξ ¯ 2 ( u ) cos Θ ( u ) + ξ ¯ 3 ( u ) sin Θ ( u ) ) .
(ii) 
When γ ¯ is a space-like framed base curve with δ 1 = 1 , δ 2 = 1 , then ( γ , γ ¯ ) is a pair of generalized Bertrand curves if
k ( ξ 2 2 ( u ) ξ 1 2 ( u ) ) + ξ 2 ( u ) α ( u ) = α ¯ ( u ) ( ξ ¯ 2 ( u ) sinh Θ ( u ) + ξ ¯ 3 ( u ) cosh Θ ( u ) ) .
(iii) 
When γ ¯ is a space-like framed base curve with δ 2 = δ ¯ 2 = 1 , δ 1 = δ ¯ 1 = 1 , then ( γ , γ ¯ ) is a pair of generalized Bertrand curves if
k ( ξ 1 2 ( u ) + ξ 2 2 ( u ) ) + ξ 2 ( u ) α ( u ) = α ¯ ( u ) ( ξ ¯ 2 ( u ) sinh Θ ( u ) + ξ ¯ 3 ( u ) cosh Θ ( u ) ) .
(2) 
We assume that γ is a time-like framed base curve.
(i) 
When γ ¯ is a space-like framed base curve with δ 1 = δ 2 = 1 , then ( γ , γ ¯ ) is a pair of generalized Bertrand curves if
k ( ξ 1 2 ( u ) ξ 2 2 ( u ) ) ξ 2 ( u ) α ( u ) = α ¯ ( u ) ( ξ ¯ 2 ( u ) sinh Θ ( u ) + ξ ¯ 3 ( u ) cosh Θ ( u ) ) .
(ii) 
When γ ¯ is a time-like framed base curve with δ 1 = δ 2 = δ ¯ 1 = δ ¯ 2 = 1 , then ( γ , γ ¯ ) is a pair of generalized Bertrand curves if
k ( ξ 1 2 ( u ) ξ 2 2 ( u ) ) ξ 2 ( u ) α ( u ) = α ¯ ( u ) ( ξ ¯ 2 ( u ) cos Θ ( u ) + ξ ¯ 3 ( u ) sin Θ ( u ) ) .
Proof. 
(1) (i) As
γ ¯ ( u ) = γ ( u ) + k χ 1 ( u ) .
When γ ¯ ( u ) is a time-like framed base curve, we find
χ 1 ( u ) = cos Θ ( u ) χ ¯ 1 ( u ) + sin Θ ( u ) χ ¯ 2 ( u ) .
If we differentiate Equations (1) and (2), we find
α ¯ ( u ) χ ¯ 3 ( u ) = ( α ( u ) + k ξ 2 ( u ) ) χ 3 ( u ) + k ξ 1 ( u ) χ 2 ( u )
and
ξ 1 ( u ) χ 2 ( u ) + ξ 2 ( u ) χ 3 ( u ) = Θ ˙ ( u ) sin Θ ( u ) χ ¯ 1 ( u ) + ( ξ ¯ 1 ( u ) χ ¯ 2 ( u ) + ξ ¯ 2 ( u ) χ ¯ 3 ( u ) ) cos Θ ( u ) + Θ ˙ ( u ) cos Θ ( u ) χ ¯ 2 ( u ) + ( ξ ¯ 1 ( u ) χ ¯ 1 ( u ) + ξ ¯ 3 ( u ) χ ¯ 3 ( u ) ) sin Θ ( u ) .
Combining the two equations above, we can obtain
k ( ξ 2 2 ( u ) ξ 1 2 ( u ) ) + ξ 2 ( u ) α ( u ) = α ¯ ( u ) ( ξ ¯ 2 ( u ) cos Θ ( u ) + ξ ¯ 3 ( u ) sin Θ ( u ) ) .
(1) (ii) As
γ ¯ ( u ) = γ ( u ) + k χ 1 ( u ) .
When γ ¯ ( u ) is a space-like framed base curve, we find
χ 1 ( u ) = sinh Θ ( u ) χ ¯ 1 ( u ) + cosh Θ ( u ) χ ¯ 2 ( u ) .
Differentiating Equations (3) and (4), we find
α ¯ ( u ) χ ¯ 3 ( u ) = ( α ( u ) + k ξ 2 ( u ) ) χ 3 ( u ) + k ξ 1 ( u ) χ 2 ( u )
and
ξ 1 ( u ) χ 2 ( u ) + ξ 2 ( u ) χ 3 ( u ) = Θ ˙ ( u ) cosh Θ ( u ) χ ¯ 1 ( u ) + ( ξ ¯ 1 ( u ) χ ¯ 2 ( u ) + ξ ¯ 2 ( u ) χ ¯ 3 ( u ) ) sinh Θ ( u ) + Θ ˙ ( u ) sinh Θ ( u ) χ ¯ 2 ( u ) + ( ξ ¯ 1 ( u ) χ ¯ 1 ( u ) + ξ ¯ 3 ( u ) χ ¯ 3 ( u ) ) cosh Θ ( u ) .
Combining the two equations above, we can obtain
k ( ξ 2 2 ( u ) ξ 1 2 ( u ) ) + ξ 2 ( u ) α ( u ) = α ¯ ( u ) ( ξ ¯ 2 ( u ) sinh Θ ( u ) + ξ ¯ 3 ( u ) cosh Θ ( u ) ) .
(1) (iii) As
γ ¯ ( u ) = γ ( u ) + k χ 1 ( u ) .
When γ ¯ ( u ) is a space-like framed base curve, we find
χ 1 ( u ) = sinh Θ ( u ) χ ¯ 1 ( u ) + cosh Θ ( u ) χ ¯ 2 ( u ) .
Differentiating Equations (5) and (6), we find
α ¯ ( u ) χ ¯ 3 ( u ) = ( α ( u ) + k ξ 2 ( u ) ) χ 3 ( u ) + k ξ 1 ( u ) χ 2 ( u )
and
ξ 1 ( u ) χ 2 ( u ) + ξ 2 ( u ) χ 3 ( u ) = Θ ˙ ( u ) cosh Θ ( u ) χ ¯ 1 ( u ) + ( ξ ¯ 1 ( u ) χ ¯ 2 ( u ) + ξ ¯ 2 ( u ) χ ¯ 3 ( u ) ) sinh Θ ( u ) + Θ ˙ ( u ) sinh Θ ( u ) χ ¯ 2 ( u ) + ( ξ ¯ 1 ( u ) χ ¯ 1 ( u ) + ξ ¯ 3 ( u ) χ ¯ 3 ( u ) ) cosh Θ ( u ) .
Combining the two equations above, we can obtain
k ( ξ 1 2 ( u ) + ξ 2 2 ( u ) ) + ξ 2 ( u ) α ( u ) = α ¯ ( u ) ( ξ ¯ 2 ( u ) sinh Θ ( u ) + ξ ¯ 3 ( u ) cosh Θ ( u ) ) .
(2) (i) As
γ ¯ ( u ) = γ ( u ) + k χ 1 ( u ) .
When γ ¯ ( u ) is a space-like framed base curve, we find
χ 1 ( u ) = sinh Θ ( u ) χ ¯ 1 ( u ) + cosh Θ ( u ) χ ¯ 2 ( u ) .
Differentiating Equations (7) and (8), we find
α ¯ ( u ) χ ¯ 3 ( u ) = ( α ( u ) + k ξ 2 ( u ) ) χ 3 ( u ) + k ξ 1 ( u ) χ 2 ( u )
and
ξ 1 ( u ) χ 2 ( u ) + ξ 2 ( u ) χ 3 ( u ) = Θ ˙ ( u ) cosh Θ ( u ) χ ¯ 1 ( u ) + ( ξ ¯ 1 ( u ) χ ¯ 2 ( u ) + ξ ¯ 2 ( u ) χ ¯ 3 ( u ) ) sinh Θ ( u ) + Θ ˙ ( u ) sinh Θ ( u ) χ ¯ 2 ( u ) + ( ξ ¯ 1 ( u ) χ ¯ 1 ( u ) + ξ ¯ 3 ( u ) χ ¯ 3 ( u ) ) cosh Θ ( u ) .
Combining the two equations above, we can obtain
k ( ξ 1 2 ( u ) ξ 2 2 ( u ) ) ξ 2 ( u ) α ( u ) = α ¯ ( u ) ( ξ ¯ 2 ( u ) sinh Θ ( u ) + ξ ¯ 3 ( u ) cosh Θ ( u ) ) .
(2) (ii) As
γ ¯ ( u ) = γ ( u ) + k χ 1 ( u ) .
When γ ¯ ( u ) is a time-like framed base curve, we find
χ 1 ( u ) = cos Θ ( u ) χ ¯ 1 ( u ) + sin Θ ( u ) χ ¯ 2 ( u ) .
Differentiating Equations (9) and (10), we find
α ¯ ( u ) χ ¯ 3 ( u ) = ( α ( u ) + k ξ 2 ( u ) ) χ 3 ( u ) + k ξ 1 ( u ) χ 2 ( u )
and
ξ 1 ( u ) χ 2 ( u ) + ξ 2 ( u ) χ 3 ( u ) = Θ ˙ ( u ) sin Θ ( u ) χ ¯ 1 ( u ) + ( ξ ¯ 1 ( u ) χ ¯ 2 ( u ) + ξ ¯ 2 ( u ) χ ¯ 3 ( u ) ) cos Θ ( u ) + Θ ˙ ( u ) cos Θ ( u ) χ ¯ 2 ( u ) + ( ξ ¯ 1 ( u ) χ ¯ 1 ( u ) + ξ ¯ 3 ( u ) χ ¯ 3 ( u ) ) sin Θ ( u ) .
Combining the two equations above, we can obtain
k ( ξ 1 2 ( u ) ξ 2 2 ( u ) ) ξ 2 ( u ) α ( u ) = α ¯ ( u ) ( ξ ¯ 2 ( u ) cos Θ ( u ) + ξ ¯ 3 ( u ) sin Θ ( u ) ) .
Here, we take a typical example to explain theorems, propositions, and corollaries behind the curves. Suppose that γ ( u ) and γ ¯ ( u ) are space-like framed base curves, with χ 1 ( u ) being space-like and χ ¯ 1 ( u ) being time-like.
Theorem 3.
Suppose that ( γ , χ 1 , χ 2 ) : I R 1 3 × is a space-like framed curve with the curvature ( ξ 1 , ξ 2 , ξ 3 , α ) . If γ is a generalized Bertrand curve of a space-like framed curve, then there is a non-zero constant k and smooth functions Θ , Ψ : I R satisfying
( α ( u ) + k ξ 2 ( u ) ) sinh Ψ ( u ) = k ξ 1 ( u ) cosh Ψ ( u ) .
Proof. 
Since we have
χ 1 ( u ) = sinh Θ ( u ) χ ¯ 1 ( u ) + cosh Θ ( u ) χ ¯ 2 ( u ) ,
there exists a Lorentz transformation
χ 1 ( u ) χ 2 ( u ) χ 3 ( u ) = sinh Θ ( u ) cosh Θ ( u ) 0 cosh Ψ ( u ) cosh Θ ( u ) cosh Ψ ( u ) sinh Θ ( u ) sinh Ψ ( u ) sinh Ψ ( u ) cosh Θ ( u ) sinh Ψ ( u ) sinh Θ ( u ) cosh Ψ ( u ) χ ¯ 1 ( u ) χ ¯ 2 ( u ) χ ¯ 3 ( u ) .
We hypothesize that γ ( u ) is a generalized Bertrand curve, and we obtain
γ ¯ ( u ) = γ ( u ) + k χ 1 ( u ) .
If we differentiate it, we find
α ¯ ( u ) χ ¯ 3 ( u ) = ( α ( u ) + k ξ 2 ( u ) ) χ 3 ( u ) + k ξ 1 ( u ) χ 2 ( u ) .
Taking the pseudo inner product with χ 2 ( u ) and χ 3 ( u ) on both sides, respectively, we find
α ¯ ( u ) sinh Ψ ( u ) = k ξ 1 ( u )
and
α ¯ ( u ) cosh Ψ ( u ) = α ( u ) + k ξ 2 ( u ) .
So
( α ( u ) + k ξ 2 ( u ) ) sinh Ψ ( u ) = k ξ 1 ( u ) cosh Ψ ( u ) .
Proposition 1.
Suppose that ( γ , γ ¯ ) is a pair of generalized Bertrand curves, where γ ¯ ( u ) = γ ( u ) + k χ 1 ( u ) . Then, the curvature ( ξ 1 , ξ 2 , ξ 3 , α ) of ( γ , χ 1 , χ 2 ) is given by
ξ 1 ( u ) = ( ξ ¯ 2 ( u ) sinh Θ ( u ) + ξ ¯ 3 ( u ) cosh Θ ( u ) ) sinh Ψ ( u ) + ( Θ ˙ ( u ) + ξ ¯ 1 ( u ) ) cosh Ψ ( u ) , ξ 2 ( u ) = ( Θ ˙ ( u ) + ξ ¯ 1 ( u ) ) sinh Ψ ( u ) ( ξ ¯ 2 ( u ) sinh Θ ( u ) + ξ ¯ 3 ( u ) cosh Θ ( u ) ) cosh Ψ ( u ) , ξ 3 ( u ) = Ψ ˙ ( u ) ξ ¯ 2 ( u ) cosh Θ ( u ) ξ ¯ 3 ( u ) sinh Θ ( u ) , α ( u ) = k ξ 1 ( u ) tanh Ψ ( u ) k ξ 2 ( u ) 1 cosh Ψ ( u ) α ¯ ( u ) .
Proof. 
According to Equation (12), we have
χ 2 ( u ) = cosh Ψ ( u ) cosh Θ ( u ) χ ¯ 1 ( u ) + cosh Ψ ( u ) sinh Θ ( u ) χ ¯ 2 ( u ) + sinh Ψ ( u ) χ ¯ 3 ( u ) .
By differentiating it and using Frenet-type formulas, we find
ξ 1 ( u ) χ 1 ( u ) + ξ 3 ( u ) χ 3 ( u ) = ( ( Ψ ˙ ( u ) cosh Θ ( u ) + ξ ¯ 2 ( u ) ) sinh Ψ ( u ) + ( Θ ˙ ( u ) sinh Θ ( u ) + ξ ¯ 1 ( u ) sinh Θ ( u ) ) cosh Ψ ( u ) ) χ ¯ 1 ( u ) + ( ( Ψ ˙ ( u ) sinh Θ ( u ) ξ ¯ 3 ( u ) ) sinh Ψ ( u ) + ( Θ ˙ ( u ) cosh Θ ( u ) + ξ ¯ 1 ( u ) cosh Θ ( u ) ) cosh Ψ ( u ) ) χ ¯ 2 ( u ) + ( ( Ψ ˙ ( u ) + ξ ¯ 2 ( u ) cosh Θ ( u ) + ξ ¯ 3 ( u ) sinh Θ ( u ) ) cosh Ψ ( u ) ) χ ¯ 3 ( u ) .
Taking the pseudo inner product with χ 1 ( u ) and χ 3 ( u ) on both sides, respectively, we find
ξ 1 ( u ) = ( ξ ¯ 2 ( u ) sinh Θ ( u ) + ξ ¯ 3 ( u ) cosh Θ ( u ) ) sinh Ψ ( u ) + ( Θ ˙ ( u ) + ξ ¯ 1 ( u ) ) cosh Ψ ( u )
and
ξ 3 ( u ) = Ψ ˙ ( u ) ξ ¯ 2 ( u ) cosh Θ ( u ) ξ ¯ 3 ( u ) sinh Θ ( u ) .
According to Equation (12), we find
χ 3 ( u ) = sinh Ψ ( u ) cosh Θ ( u ) χ ¯ 1 ( u ) sinh Ψ ( u ) sinh Θ ( u ) χ ¯ 2 ( u ) cosh Ψ ( u ) χ ¯ 3 ( u ) .
By differentiating it and using Frenet-type formulas, we find
ξ 2 ( u ) χ 1 ( u ) + ξ 3 ( u ) χ 2 ( u ) = ( ( Θ ˙ ( u ) sinh Θ ( u ) + ξ ¯ 1 ( u ) sinh Θ ( u ) ) sinh Ψ ( u ) + ( Ψ ˙ ( u ) cosh Θ ( u ) + ξ ¯ 2 ( u ) ) cosh Ψ ( u ) ) χ ¯ 1 ( u ) ( ( Θ ˙ ( u ) cosh Θ ( u ) + ξ ¯ 1 ( u ) cosh Θ ( u ) ) sinh Ψ ( u ) + ( Ψ ˙ ( u ) sinh Θ ( u ) ξ ¯ 3 ( u ) ) cosh Ψ ( u ) ) χ ¯ 2 ( u ) + ( ( Ψ ˙ ( u ) + ξ ¯ 2 ( u ) cosh Θ ( u ) + ξ ¯ 3 ( u ) sinh Θ ( u ) ) sinh Ψ ( u ) ) χ ¯ 3 ( u ) .
If we take the pseudo inner product with χ 1 ( u ) on both sides, we find
ξ 2 ( u ) = ( Θ ˙ ( u ) + ξ ¯ 1 ( u ) ) sinh Ψ ( u ) ( ξ ¯ 2 ( u ) sinh Θ ( u ) + ξ ¯ 3 ( u ) cosh Θ ( u ) ) cosh Ψ ( u ) .
According to Equation (11), we obtain
α ( u ) = k ξ 1 ( u ) tanh Ψ ( u ) k ξ 2 ( u ) 1 cosh Ψ ( u ) α ¯ ( u ) .
Corollary 1.
Let ( γ , χ 1 , χ 2 ) : I R 1 3   × be a space-like framed curve with the curvature ( ξ 1 , ξ 2 , ξ 3 , α ) . If ξ 1 ( u ) = 0 for all u I , then ( γ , χ 1 , χ 2 ) is a generalized Bertrand curve of a space-like framed curve.
Proof. 
If we take Ψ ( u ) = 0 , then Equation (11) is satisfied. □
Corollary 2.
If we take Θ ( u ) 0 , then the ( ξ 1 , ξ 2 , ξ 3 , α ) in Equation (13) is given by
ξ 1 ( u ) = ξ ¯ 3 ( u ) sinh Ψ ( u ) + ξ ¯ 1 ( u ) cosh Ψ ( u ) , ξ 2 ( u ) = ξ ¯ 1 ( u ) sinh Ψ ( u ) ξ ¯ 3 ( u ) cosh Ψ ( u ) , ξ 3 ( u ) = Ψ ˙ ( u ) ξ ¯ 2 ( u ) , α ( u ) = k ξ 1 ( u ) tanh Ψ ( u ) k ξ 2 ( u ) 1 cosh Ψ ( u ) α ¯ ( u ) .

4. Examples

Example 1.
Suppose that γ ¯ ( u ) and γ ( u ) are two space-like framed base curves, with χ 1 ( u ) being space-like and χ ¯ 1 ( u ) being time-like.
γ ( u ) = 1 2 sinh u 2 , 1 2 cosh u 2 , 5 2 u 2 , γ ˙ ( u ) = u cosh u 2 , u sinh u 2 , 5 u , χ 3 ( u ) = 1 2 cosh u 2 , 1 2 sinh u 2 , 5 2 , χ 1 ( u ) = ( sinh u 2 , cosh u 2 , 0 ) , χ 2 ( u ) = 5 2 cosh u 2 , 5 2 sinh u 2 , 1 2 , ( ξ 1 ( u ) , ξ 2 ( u ) , ξ 3 ( u ) , α ( u ) ) = ( 5 u , u , 0 , 2 u ) .
We consider the other generalized Bertrand curve of a space-like framed curve ( γ , χ 1 , χ 2 ) , k = 1 2 , Θ ( u ) = 0 , to correspond to the following matrix:
χ 1 ( u ) χ 2 ( u ) χ 3 ( u ) = 0 1 0 cosh Ψ ( u ) 0 sinh Ψ ( u ) sinh Ψ ( u ) 0 cosh Ψ ( u ) χ ¯ 1 ( u ) χ ¯ 2 ( u ) χ ¯ 3 ( u ) .
Therefore, we obtain
γ ¯ ( u ) = sinh u 2 , cosh u 2 , 5 2 u 2 , γ ¯ ˙ ( u ) = 2 u cosh u 2 , 2 u sinh u 2 , 5 u , χ ¯ 3 ( u ) = 2 cosh u 2 , 2 sinh u 2 , 5 , χ ¯ 1 ( u ) = 5 cosh u 2 , 5 sinh u 2 , 2 , χ ¯ 2 ( u ) = ( sinh u 2 , cosh u 2 , 0 ) , sinh Ψ ( u ) = 5 2 , cosh Ψ ( u ) = 3 2 , ( ξ ¯ 1 ( u ) , ξ ¯ 2 ( u ) , ξ ¯ 3 ( u ) , α ¯ ( u ) ) = ( 2 5 u , 0 , 4 u , u ) .
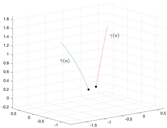
After calculation, the curvature of this generalized Bertrand pair satisfies Corollary 2. We can also conclude that these are actually a pair of Mannheim curves (Figure 1).
Example 2.
Suppose that γ ¯ ( u ) and γ ( u ) are two space-like framed base curves, with χ 1 ( u ) being space-like and χ ¯ 1 ( u ) being time-like.
γ ¯ ( u ) = 1 2 sinh u 2 , 1 2 cosh u 2 , 5 2 u 2 , γ ¯ ˙ ( u ) = ( u cosh u 2 , u sinh u 2 , 5 u ) , χ ¯ 3 ( u ) = 1 2 cosh u 2 , 1 2 sinh u 2 , 5 2 , χ ¯ 1 ( u ) = 5 2 cosh u 2 , 5 2 sinh u 2 , 1 2 , χ ¯ 2 ( u ) = sinh u 2 , cosh u 2 , 0 , ( ξ ¯ 1 ( u ) , ξ ¯ 2 ( u ) , ξ ¯ 3 ( u ) , α ¯ ( u ) ) = ( 5 u , 0 , u , 2 u ) .
We consider the other generalized Bertrand curve of a space-like framed curve ( γ , χ 1 , χ 2 ) , k = 16 11 , Θ ( u ) = ln 2 , to correspond to the following matrix:
χ 1 ( u ) χ 2 ( u ) χ 3 ( u ) = 3 4 5 4 0 5 4 cosh Ψ ( u ) 3 4 cosh Ψ ( u ) sinh Ψ ( u ) 5 4 sinh Ψ ( u ) 3 4 sinh Ψ ( u ) cosh Ψ ( u ) χ ¯ 1 ( u ) χ ¯ 2 ( u ) χ ¯ 3 ( u ) .
Therefore, we obtain
γ ( u ) = 6 5 11 cosh u 2 + 29 22 sinh u 2 , 6 5 11 sinh u 2 29 22 cosh u 2 , 5 2 u 2 + 6 11 , γ ˙ ( u ) = 12 5 11 u cosh u 2 + 29 11 u sinh u 2 , 12 5 11 u sinh u 2 29 11 u cosh u 2 , 5 u , χ 3 ( u ) = 6 5 11 sinh u 2 + 29 22 cosh u 2 , 6 5 11 cosh u 2 29 22 sinh u 2 , 5 2 , χ 1 ( u ) = 5 4 sinh u 2 + 3 5 8 cosh u 2 , 5 4 sinh u 2 3 5 8 cosh u 2 , 3 8 , χ 2 ( u ) = 63 44 sinh u 2 + 73 5 88 cosh u 2 , 73 5 88 cosh u 2 + 63 44 sinh u 2 , 5 8 , sinh Ψ ( u ) = 8 5 11 , cosh Ψ ( u ) = 21 11 , ( ξ 1 ( u ) , ξ 2 ( u ) , ξ 3 ( u ) , α ( u ) ) = 5 u , 5 4 u , 3 4 u , 2 u .
After calculation, the curvature of this generalized Bertrand pair satisfies Proposition 1 (Figure 2).
Remark 3.
The points highlighted in our figures represent the singularities of the curves. In some examples, people generally use cusp points, which are points on a curve at which a moving point must reverse direction to describe singularities clearly. Our examples are special in that the two segments of generalized Bertrand curves are coincident and the singularity is at u = 0 , compared to the cusp singularity u = 0 , which is actually the reversing point. Therefore, our figures are the two segments of the line overlapping into one segment, plus a singularity. Additionally, they satisfy the conclusion that we have previously proved.

5. Conclusions

In summary, we defined the generalized Bertrand curves of non-light-like framed curves by considering that χ 1 lies on the normal plane of another curve; we then considered the angle between χ 1 and χ ¯ 1 . We obtained sufficient and necessary conditions of the generalized Bertrand curves of non-light-like framed curves. At the same time, we proved some significant results between the Bertrand pairs γ and γ ¯ . Our study in Lorentz–Minkowski 3-space extends beyond the mathematical exploration of curves and singularities, offering a robust framework for analyzing a wide range of physical phenomena. Future studies could extend the concept of generalized Bertrand curves to higher-dimensional Minkowski spaces (for example, 4-dimensional or higher). This could involve investigating how the additional dimensions affect the properties and classification of these generalized Bertrand curves.

Author Contributions

Writing—Original Draft Preparation, L.W.; Writing—Review and Editing, A.Z. and K.Y.; Writing—Review and Editing, D.P.; Funding Acquisition, D.P. All authors have read and agreed to the published version of the manuscript.

Funding

This research was funded by the National Natural Science Foundation of China, grant number 11671070.

Data Availability Statement

Data are contained within the article.

Conflicts of Interest

The authors declare no conflicts of interest.

References

  1. Honda, S.; Takahashi, M. Framed curves in the Euclidean space. Adv. Geom. 2016, 16, 265–276. [Google Scholar] [CrossRef]
  2. Fukunaga, T.; Takahashi, M. Existence conditions of framed curves for smooth curves. J. Geom. 2017, 108, 763–774. [Google Scholar] [CrossRef]
  3. Pei, D.; Takahashi, M.; Yu, H. Envelopes of one-parameter families of framed curves in the Euclidean space. J. Geom. 2019, 110, 48. [Google Scholar] [CrossRef]
  4. Honda, S.; Takahashi, M. Bertrand and Mannheim curves of framed curves in the 3-dimensional Euclidean space. Turkish J. Math. 2020, 44, 883–899. [Google Scholar] [CrossRef]
  5. Honda, S.; Takahashi, M.; Yu, H. Bertrand and Mannheim curves of framed curves in the 4-dimensional Euclidean space. J. Geom. 2023, 114, 12. [Google Scholar] [CrossRef]
  6. İşbilir, Z.; Doğan Yazici, B.; Tosun, M. The spinor representations of framed Bertrand curves. Filomat 2023, 37, 2831–2843. [Google Scholar] [CrossRef]
  7. Doğan Yazici, B.; İşbilir, Z.; Tosun, M. Spinor representation of framed Mannheim curves. Turkish J. Math. 2022, 46, 2690–2700. [Google Scholar] [CrossRef]
  8. Li, Y.; Eren, K.; Ayvacı, K.; Ersoy, S. The developable surfaces with pointwise 1-type Gauss map of Frenet type framed base curves in Euclidean 3-space. AIMS Math. 2023, 8, 2226–2239. [Google Scholar] [CrossRef]
  9. Yao, K.; Pei, D. Non-lightlike framed curves and their applications in Minkowski 3-space. 2024; preprint. [Google Scholar]
  10. Cheng, Y.; Lin, C. On the generalized Bertrand curves in Euclidean N-spaces. Note Mat. 2009, 29, 33–39. [Google Scholar]
  11. Babadağ, F. Special Bertrand curves in semi-Euclidean space E 2 4 and their characterizations. Casp. J. Math. Sci. 2016, 5, 54–67. [Google Scholar]
  12. Babaarslan, M.; Yayli, Y. On helices and Bertrand curves in Euclidean 3-space. Math. Comput. Appl. 2013, 18, 1–11. [Google Scholar] [CrossRef]
  13. Camci, Ç.; Uçum, A.; İlarslan, K. A new approach to Bertrand curves in Euclidean 3-space. J. Geom. 2020, 111, 49. [Google Scholar] [CrossRef]
  14. Demir, D.; İlarslan, K. On generalized Bertrand curves in Euclidean 3-space. Facta Univ. Ser. Math. Inform. 2023, 38, 199–208. [Google Scholar]
  15. Uçum, A.; İlarslan, K. On timelike Bertrand curves in Minkowski 3-space. Honam Math. J. 2016, 38, 467–477. [Google Scholar] [CrossRef]
  16. İlarslan, K.; Kiliç Aslan, N. On spacelike Bertrand curves in Minkowski 3-space. Konuralp J. Math. 2017, 5, 214–222. [Google Scholar]
  17. Aksoyak, F.; Gök, İ.; İlarslan, K. Generalized null Bertrand curves in Minkowski space-time. An. Ştiinţ. Univ. Al. I. Cuza Iaşi. Mat. (N.S.) 2014, 60, 489–502. [Google Scholar] [CrossRef]
  18. Gök, İ.; Kaya Nurkan, S.; İlarslan, K. On pseudo null Bertrand curves in Minkowski space-time. Kyungpook Math. J. 2014, 54, 685–697. [Google Scholar] [CrossRef]
  19. Altın Erdem, H.; İlarslan, K. Spacelike Bertrand curves in Minkowski 3-space revisited. An. Ştiinţ. Univ. “Ovidius” Constanţa Ser. Mat. 2023, 31, 87–109. [Google Scholar]
  20. Zhang, C.; Pei, D. Generalized Bertrand curves in Minkowski 3-space. Mathematics 2020, 8, 2199. [Google Scholar] [CrossRef]
  21. Takahashi, M.; Yu, H. Bertrand and Mannheim curves of spherical framed curves in a three-dimensional sphere. Mathematics 2022, 10, 1292. [Google Scholar] [CrossRef]
  22. Huang, J.; Pei, D. Singular special curves in 3-space forms. Mathematics 2020, 8, 846. [Google Scholar] [CrossRef]
Figure 1. A pair of Mannheim curves.
Figure 1. A pair of Mannheim curves.
Mathematics 12 02593 g001
Figure 2. A pair of generalized Bertrand curves.
Figure 2. A pair of generalized Bertrand curves.
Mathematics 12 02593 g002
Disclaimer/Publisher’s Note: The statements, opinions and data contained in all publications are solely those of the individual author(s) and contributor(s) and not of MDPI and/or the editor(s). MDPI and/or the editor(s) disclaim responsibility for any injury to people or property resulting from any ideas, methods, instructions or products referred to in the content.

Share and Cite

MDPI and ACS Style

Wu, L.; Zhou, A.; Yao, K.; Pei, D. Generalized Bertrand Curves of Non-Light-like Framed Curves in Lorentz–Minkowski 3-Space. Mathematics 2024, 12, 2593. https://doi.org/10.3390/math12162593

AMA Style

Wu L, Zhou A, Yao K, Pei D. Generalized Bertrand Curves of Non-Light-like Framed Curves in Lorentz–Minkowski 3-Space. Mathematics. 2024; 12(16):2593. https://doi.org/10.3390/math12162593

Chicago/Turabian Style

Wu, Linlin, Anjie Zhou, Kaixin Yao, and Donghe Pei. 2024. "Generalized Bertrand Curves of Non-Light-like Framed Curves in Lorentz–Minkowski 3-Space" Mathematics 12, no. 16: 2593. https://doi.org/10.3390/math12162593

APA Style

Wu, L., Zhou, A., Yao, K., & Pei, D. (2024). Generalized Bertrand Curves of Non-Light-like Framed Curves in Lorentz–Minkowski 3-Space. Mathematics, 12(16), 2593. https://doi.org/10.3390/math12162593

Note that from the first issue of 2016, this journal uses article numbers instead of page numbers. See further details here.

Article Metrics

Back to TopTop