An Extension of the Akash Distribution: Properties, Inference and Application
Abstract
1. Introduction
2. New Density and Its Properties
2.1. Representation
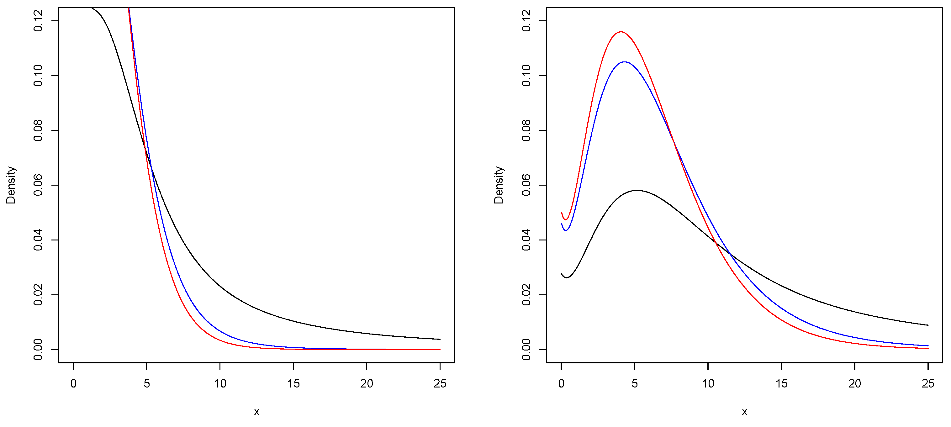
2.2. Density Function
2.3. Properties
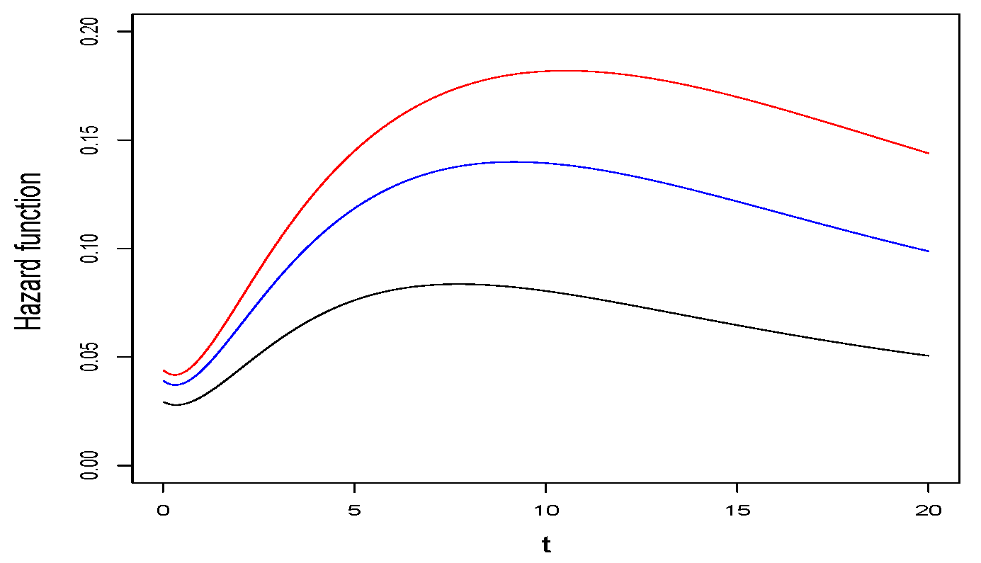
2.3.1. Reliability Analysis
- 1.
- 2.
2.3.2. Right Tail of the SAK Distribution
2.3.3. Moments
3. Inference
3.1. Method of Moment Estimators
3.2. ML Estimation
3.3. EM Algorithm
- E-step: given and , for compute and using Equations (20) and (21), respectively.
- M1-step: update as
- M2-step: update as the solution for the non-linear equation
3.4. Simulation Study
4. Application
5. Discussion
- The distribution has two stochastic representations, one of them based on the quotient of two independent r.v.’s and another based on a scale mixture between the AK and Beta distributions.
- The pdf, cdf and hazard function of the SAK distribution are explicit and are represented by the cdf of the gamma model.
- The proposed model has a heavy right tail.
- The model contains the AK distribution as a limit, that is, when the parameter q tends to infinity in the distribution SAK, the AK distribution is obtained.
- The moments and the skewness and kurtosis coefficient have an explicit form.
- In the application, observing the AIC and BIC and the AD, CVM and SW statistical tests, we may conclude that the SAK distribution fits the Betaplasma data set better than the PAD and SMR distributions, which are also extensions of the AK distribution.
Author Contributions
Funding
Data Availability Statement
Conflicts of Interest
References
- Jonhson, N.L.; Kotz, S.; Balakrishnan, N. Continuous Univariate Distributions, 2nd ed.; Wiley: New York, NY, USA, 1995; Volume 1. [Google Scholar]
- Rogers, W.H.; Tukey, J.W. Understanding some long-tailed symmetrical distributions. Statist. Neerlandica 1972, 26, 211–226. [Google Scholar] [CrossRef]
- Mosteller, F.; Tukey, J.W. Data Analysis and Regression; Addison-Wesley: Reading, MA, USA, 1977. [Google Scholar]
- Kafadar, K. A biweight approach to the one-sample problem. J. Am. Statist. Assoc. 1982, 77, 416–424. [Google Scholar] [CrossRef]
- Wang, J.; Genton, M.G. The multivariate skew-slash distribution. J. Stat. Plan. Inference 2006, 136, 209–220. [Google Scholar] [CrossRef]
- Gómez, H.W.; Venegas, O. Erratum to: A new family of slash-distributions with elliptical contours [Statist. Probab. Lett. 77 (2007) 717–725]. Stat. Probab. Lett. 2008, 78, 2273–2274. [Google Scholar] [CrossRef]
- Olmos, N.M.; Varela, H.; Gómez, H.W.; Bolfarine, H. An extension of the half-normal distribution. Stat. Pap. 2012, 53, 875–886. [Google Scholar] [CrossRef]
- Rivera, P.A.; Barranco-Chamorro, I.; Gallardo, D.I.; Gómez, H.W. Scale Mixture of Rayleigh Distribution. Mathematics 2020, 8, 1842. [Google Scholar] [CrossRef]
- Shanker, R. Akash Distribution and Its Applications. Int. J. Probab. Stat. 2015, 4, 65–75. [Google Scholar]
- Shanker, R.; Shukla, K.K. On Two-Parameter Akash Distribution. Biom. Biostat. Int. J. 2017, 6, 00178. [Google Scholar] [CrossRef]
- Shanker, R.; Shukla, K.K. Power Akash Distribution and Its Application. J. Appl. Quant. Methods 2017, 12, 1–10. [Google Scholar]
- Rolski, T.; Schmidli, H.; Schmidt, V.; Teugel, J. Stochastic Processes for Insurance and Finance; John Wiley & Sons: Hoboken, NJ, USA, 1999. [Google Scholar]
- Dempster, A.P.; Laird, N.M.; Rubim, D.B. Maximum likelihood from incomplete data via the EM algorithm (with discussion). J. R. Stat. Soc. Ser. B 1977, 39, 1–38. [Google Scholar]
- R Core Team. R: A Language and Environment for Statistical Computing; R Foundation for Statistical Computing: Vienna, Austria, 2023. [Google Scholar]
- Akaike, H. A new look at the statistical model identification. IEEE Trans. Autom. Control 1974, 19, 716–723. [Google Scholar] [CrossRef]
- Schwarz, G. Estimating the dimension of a model. Ann. Statist. 1978, 6, 461–464. [Google Scholar] [CrossRef]
- Dunn, P.K.; Smyth, G.K. Randomized Quantile Residuals. J. Comput. Graph. Stat. 1996, 5, 236–244. [Google Scholar]




| Distribution | Distribution | ||||
|---|---|---|---|---|---|
| SAK(1,1) | SAK(0.5,1) | ||||
| SAK(1,5) | SAK(0.5,5) | ||||
| SAK(1,10) | SAK(0.5,10) | ||||
| AK(1) | AK(0.5) |
| q | |||
|---|---|---|---|
| 5 | |||
| 1 | |||
| 6 | |||
| 1 | |||
| 7 | |||
| 1 | |||
| 10 | |||
| 1 | |||
| 100 | |||
| 1 | |||
| ∞ | |||
| 1 |
| q | Estimator | Bias | SE | RMSE | CP | Bias | SE | RMSE | CP | Bias | SE | RMSE | CP | Bias | SE | RMSE | CP | Bias | SE | RMSE | CP | |
|---|---|---|---|---|---|---|---|---|---|---|---|---|---|---|---|---|---|---|---|---|---|---|
| 0.5 | 0.5 | −0.002 | 0.119 | 0.124 | 0.914 | −0.004 | 0.092 | 0.094 | 0.930 | −0.001 | 0.065 | 0.066 | 0.937 | 0.000 | 0.046 | 0.046 | 0.946 | 0.000 | 0.029 | 0.029 | 0.947 | |
| 0.036 | 0.122 | 0.139 | 0.961 | 0.025 | 0.092 | 0.100 | 0.958 | 0.012 | 0.063 | 0.065 | 0.952 | 0.005 | 0.043 | 0.044 | 0.952 | 0.001 | 0.027 | 0.027 | 0.951 | |||
| 1.0 | −0.004 | 0.110 | 0.114 | 0.918 | −0.003 | 0.085 | 0.086 | 0.931 | −0.002 | 0.060 | 0.061 | 0.940 | −0.001 | 0.043 | 0.043 | 0.946 | 0.000 | 0.027 | 0.027 | 0.946 | ||
| −0.159 | 0.236 | 0.253 | 0.924 | −0.112 | 0.161 | 0.171 | 0.929 | −0.087 | 0.108 | 0.115 | 0.939 | −0.059 | 0.074 | 0.081 | 0.948 | −0.046 | 0.046 | 0.051 | 0.948 | |||
| 2.0 | −0.003 | 0.105 | 0.107 | 0.931 | −0.003 | 0.081 | 0.082 | 0.939 | −0.002 | 0.057 | 0.058 | 0.940 | −0.001 | 0.040 | 0.041 | 0.945 | 0.000 | 0.025 | 0.026 | 0.947 | ||
| −0.137 | 0.597 | 0.622 | 0.904 | −0.125 | 0.395 | 0.420 | 0.924 | −0.077 | 0.233 | 0.250 | 0.932 | −0.041 | 0.151 | 0.162 | 0.942 | −0.023 | 0.092 | 0.095 | 0.948 | |||
| 3.0 | 0.5 | 0.136 | 1.063 | 1.236 | 0.891 | 0.095 | 0.794 | 0.861 | 0.915 | 0.035 | 0.537 | 0.556 | 0.927 | 0.013 | 0.373 | 0.380 | 0.940 | 0.005 | 0.234 | 0.235 | 0.947 | |
| 0.059 | 0.156 | 0.206 | 0.963 | 0.030 | 0.110 | 0.124 | 0.958 | 0.015 | 0.075 | 0.079 | 0.955 | 0.009 | 0.052 | 0.054 | 0.953 | 0.003 | 0.032 | 0.033 | 0.952 | |||
| 1.0 | 0.104 | 0.982 | 1.112 | 0.896 | 0.060 | 0.729 | 0.786 | 0.912 | 0.028 | 0.499 | 0.517 | 0.929 | 0.012 | 0.347 | 0.354 | 0.941 | 0.003 | 0.218 | 0.219 | 0.948 | ||
| −0.087 | 0.398 | 0.446 | 0.892 | −0.057 | 0.245 | 0.296 | 0.925 | −0.021 | 0.145 | 0.188 | 0.938 | −0.012 | 0.097 | 0.117 | 0.948 | −0.002 | 0.060 | 0.066 | 0.947 | |||
| 2.0 | 0.145 | 0.976 | 1.070 | 0.922 | 0.068 | 0.709 | 0.747 | 0.929 | 0.018 | 0.478 | 0.491 | 0.934 | 0.006 | 0.332 | 0.339 | 0.941 | 0.000 | 0.208 | 0.210 | 0.946 | ||
| −0.105 | 1.025 | 1.090 | 0.915 | −0.084 | 0.724 | 0.790 | 0.924 | −0.069 | 0.440 | 0.485 | 0.935 | −0.048 | 0.255 | 0.282 | 0.942 | −0.008 | 0.140 | 0.155 | 0.948 | |||
| 10.0 | 0.5 | 0.595 | 4.688 | 5.331 | 0.882 | 0.291 | 3.484 | 3.709 | 0.901 | 0.126 | 2.400 | 2.470 | 0.925 | 0.088 | 1.684 | 1.706 | 0.942 | 0.019 | 1.056 | 1.049 | 0.944 | |
| 0.069 | 0.175 | 0.184 | 0.964 | 0.035 | 0.113 | 0.128 | 0.963 | 0.016 | 0.075 | 0.080 | 0.957 | 0.007 | 0.052 | 0.053 | 0.951 | 0.003 | 0.032 | 0.033 | 0.951 | |||
| 1.0 | 0.559 | 4.440 | 4.910 | 0.904 | 0.222 | 3.260 | 3.453 | 0.910 | 0.102 | 2.248 | 2.328 | 0.926 | 0.059 | 1.574 | 1.600 | 0.941 | 0.009 | 0.987 | 0.980 | 0.948 | ||
| −0.097 | 0.508 | 0.631 | 0.899 | −0.051 | 0.284 | 0.389 | 0.903 | −0.031 | 0.152 | 0.199 | 0.939 | −0.023 | 0.098 | 0.117 | 0.948 | −0.012 | 0.060 | 0.080 | 0.948 | |||
| 2.0 | 0.885 | 4.575 | 4.757 | 0.935 | 0.389 | 3.286 | 3.316 | 0.937 | 0.172 | 2.209 | 2.217 | 0.944 | 0.035 | 1.533 | 1.546 | 0.947 | −0.006 | 0.955 | 0.955 | 0.947 | ||
| −0.068 | 1.224 | 1.222 | 0.924 | −0.057 | 0.834 | 0.950 | 0.931 | −0.037 | 0.440 | 0.483 | 0.935 | −0.027 | 0.305 | 0.313 | 0.942 | −0.018 | 0.149 | 0.159 | 0.943 | |||
| n | ||||
|---|---|---|---|---|
| 314 | 190.4968 | 33480.72 | 3.536562 | 16.8145 |
| Parameter Estimates | AK | TPAD | PAD | SMR | SAK |
|---|---|---|---|---|---|
| 0.387 (0.120) | 0.016 (0.004) | 0.012 (0.003) | 16,998.167 (3399.076) | 0.027 (0.002) | |
| − | 1.830 (0.133) | 1.052 (0.038) | − | − | |
| q | − | − | − | 2.926 (0.385) | 2.331 (0.294) |
| 25.767 (8.697) | − | − | − | − | |
| log-likelihood | −1952.939 | −1955.297 | −1953.632 | −1910.472 | −1908.147 |
| Criterion | AK | TPAD | PAD | SMR | SAK |
|---|---|---|---|---|---|
| AIC | 3909.878 | 3914.594 | 3911.264 | 3824.944 | 3820.294 |
| BIC | 3917.376 | 3922.092 | 3918.763 | 3832.443 | 3827.793 |
Disclaimer/Publisher’s Note: The statements, opinions and data contained in all publications are solely those of the individual author(s) and contributor(s) and not of MDPI and/or the editor(s). MDPI and/or the editor(s) disclaim responsibility for any injury to people or property resulting from any ideas, methods, instructions or products referred to in the content. |
© 2023 by the authors. Licensee MDPI, Basel, Switzerland. This article is an open access article distributed under the terms and conditions of the Creative Commons Attribution (CC BY) license (https://creativecommons.org/licenses/by/4.0/).
Share and Cite
Gómez, Y.M.; Firinguetti-Limone, L.; Gallardo, D.I.; Gómez, H.W. An Extension of the Akash Distribution: Properties, Inference and Application. Mathematics 2024, 12, 31. https://doi.org/10.3390/math12010031
Gómez YM, Firinguetti-Limone L, Gallardo DI, Gómez HW. An Extension of the Akash Distribution: Properties, Inference and Application. Mathematics. 2024; 12(1):31. https://doi.org/10.3390/math12010031
Chicago/Turabian StyleGómez, Yolanda M., Luis Firinguetti-Limone, Diego I. Gallardo, and Héctor W. Gómez. 2024. "An Extension of the Akash Distribution: Properties, Inference and Application" Mathematics 12, no. 1: 31. https://doi.org/10.3390/math12010031
APA StyleGómez, Y. M., Firinguetti-Limone, L., Gallardo, D. I., & Gómez, H. W. (2024). An Extension of the Akash Distribution: Properties, Inference and Application. Mathematics, 12(1), 31. https://doi.org/10.3390/math12010031

