The Confluent Hypergeometric Beta Distribution
Abstract
1. Introduction
2. Shape
- (a)
- if ,andthen has one mode followed by another mode.
- (b)
- if ,andthen has one antimode followed by another antimode.
- (c)
- if ,andthen has one mode followed by an antimode.
- (d)
- if ,andthen has an antimode followed by a mode.
- (e)
- if andthen has a single mode.
- (f)
- if andthen has a single antimode.
- (g)
- if andthen has a single mode.
- (h)
- if andthen has a single antimode.
- (i)
- iffor all then is monotonically decreasing.
- (j)
- iffor all then is monotonically increasing.
3. Cumulative Distribution Function
4. Hazard Rate Functions
5. Moment-Generating and Characteristic Functions
6. Moments
7. Conditional Moments
8. Entropies
9. Ordering
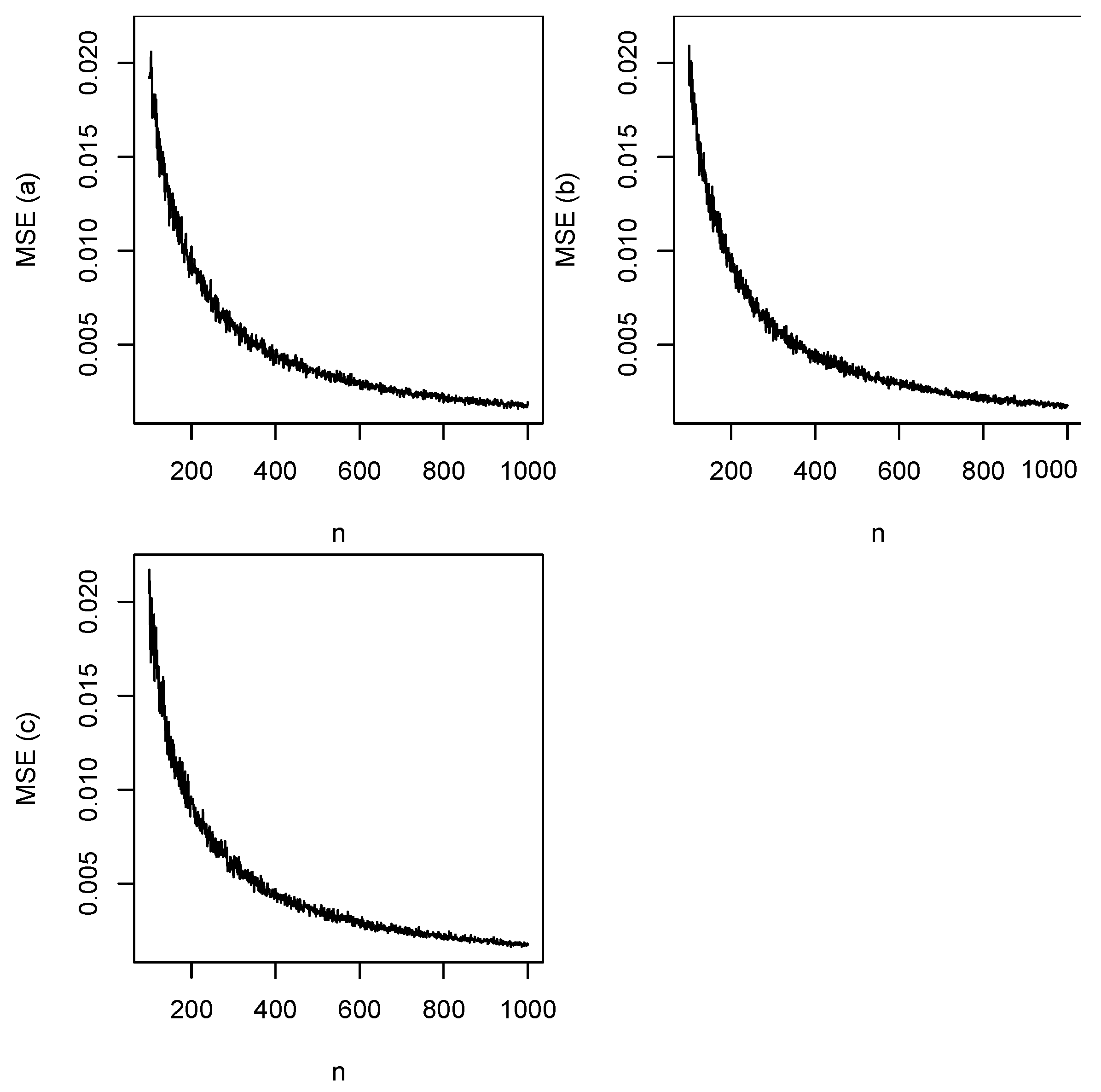
10. Maximum Likelihood Estimation
11. Simulation Study
- (a)
- Set initial values for a, b, and c;
- (b)
- Simulate a random sample of size n from (1) by the inversion method;
- (c)
- Compute the maximum likelihood estimates of a, b, and c as well as their standard errors for the sample in step (b);
- (d)
- Repeat steps (b) and (c) one thousand times, giving the estimates , , and as well as their standard errors , , and for ;
- (e)
- Compute the biases of the estimators asand
- (f)
- Compute the mean squared errors of the estimators asand
- (g)
- Compute the 95 percent coverage probabilities of the estimators asandwhere denotes the indicator function;
- (h)
- Compute the 95 percent coverage lengths of the estimators asand
- (i)
- Repeat steps (b)–(h) for .
- (a)
- The biases are generally positive and decrease to zero with increasing n;
- (b)
- The mean squared errors generally decrease to zero with increasing n;
- (c)
- The coverage probabilities are around the nominal level even for n as small as 100;
- (d)
- The coverage lengths generally decrease to zero with increasing n.
12. Real Data Applications
12.1. United States Presidential Elections Data
12.2. Brexit Data
13. Conclusions
Author Contributions
Funding
Institutional Review Board Statement
Informed Consent Statement
Data Availability Statement
Acknowledgments
Conflicts of Interest
Appendix A. Second-Order Partial Derivatives of (12)
References
- Gordy, M.B. Computationally convenient distributional assumptions for common-value auctions. Comput. Econ. 1998, 12, 61–78. [Google Scholar] [CrossRef]
- Nadarajah, S. Exponentiated beta distributions. Comput. Math. Appl. 2005, 49, 1029–1035. [Google Scholar] [CrossRef]
- Li, Y.; Clyde, M.A. Mixtures of g-priors in generalized linear models. J. Am. Stat. Assoc. 2018, 113, 1828–1845. [Google Scholar] [CrossRef]
- Sarabia, M.J.; Shahtahmassebi, G. Bayesian estimation of incomplete data using conditionally specified priors. Commun. Stat. Simul. Comput. 2017, 46, 3419–3435. [Google Scholar] [CrossRef]
- Alshkaki, R.S.A. A six parameters beta distribution with application for modeling waiting time of Muslim early morning prayer. Ann. Data Sci. 2021, 8, 57–90. [Google Scholar] [CrossRef]
- Gradshteyn, I.S.; Ryzhik, I.M. Table of Integrals, Series, and Products, 6th ed.; Academic Press: San Diego, CA, USA, 2000. [Google Scholar]
- Prudnikov, A.; Brychkov, Y.A.; Marichev, I.O. Integrals and Series; Gordon and Breach Science Publishers: Amsterdam, The Netherlands, 1986; Volumes 1–3. [Google Scholar]
- Feng, C.; Wang, H.; Tu, X.M. Geometric mean of nonnegative random variable. Commun. Stat. Theory Methods 2013, 42, 2714–2717. [Google Scholar] [CrossRef]
- Vogel, R.M. The geometric mean? Commun. Stat. Theory Methods. 2022, 51, 82–94. [Google Scholar] [CrossRef]
- Shannon, C.E. A mathematical theory of communication. Bell Syst. Tech. J. 1948, 27, 379–423. [Google Scholar] [CrossRef]
- Shannon, C.E. A mathematical theory of communication. Bell Syst. Tech. J. 1948, 27, 623–656. [Google Scholar] [CrossRef]
- Rényi, A. On measures of information and entropy. In Proceedings of the 4th Berkeley Symposium on Mathematics, Statistics and Probability; Neyman, J., Ed.; University of California Press: Berkeley, CA, USA, 1960; Volume 1, pp. 547–561. [Google Scholar]
- Kullback, S.; Leibler, R.A. On information and sufficiency. Ann. Math. Stat. 1951, 22, 79–86. [Google Scholar] [CrossRef]
- R Core Team. R: A Language and Environment for Statistical Computing; R Foundation for Statistical Computing: Vienna, Austria, 2023. [Google Scholar]
- Libby, L.D.; Novick, R.M. Multivariate generalized beta-distributions with applications to utility assessment. J. Educ. Stat. 1982, 7, 271–294. [Google Scholar] [CrossRef]
- Zaevski, T.; Kyurkchiev, N. On some composite Kies families: Distributional properties and saturation in Hausdorff sense. Mod. Stoch. Theory Appl. 2023, 1–26. [Google Scholar] [CrossRef]







Disclaimer/Publisher’s Note: The statements, opinions and data contained in all publications are solely those of the individual author(s) and contributor(s) and not of MDPI and/or the editor(s). MDPI and/or the editor(s) disclaim responsibility for any injury to people or property resulting from any ideas, methods, instructions or products referred to in the content. |
© 2023 by the authors. Licensee MDPI, Basel, Switzerland. This article is an open access article distributed under the terms and conditions of the Creative Commons Attribution (CC BY) license (https://creativecommons.org/licenses/by/4.0/).
Share and Cite
Nadarajah, S.; Kebe, M. The Confluent Hypergeometric Beta Distribution. Mathematics 2023, 11, 2169. https://doi.org/10.3390/math11092169
Nadarajah S, Kebe M. The Confluent Hypergeometric Beta Distribution. Mathematics. 2023; 11(9):2169. https://doi.org/10.3390/math11092169
Chicago/Turabian StyleNadarajah, Saralees, and Malick Kebe. 2023. "The Confluent Hypergeometric Beta Distribution" Mathematics 11, no. 9: 2169. https://doi.org/10.3390/math11092169
APA StyleNadarajah, S., & Kebe, M. (2023). The Confluent Hypergeometric Beta Distribution. Mathematics, 11(9), 2169. https://doi.org/10.3390/math11092169
