Solving Stochastic Nonlinear Poisson-Boltzmann Equations Using a Collocation Method Based on RBFs
Abstract
1. Introduction
2. The Stochastic Non-Linear Poisson–Boltzmann Equation
3. Collocation Method Based on Radial Basis Functions for Solving
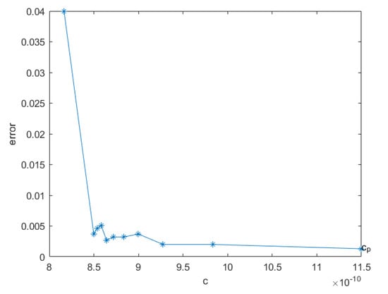
4. Numerical Results
5. Conclusions
Author Contributions
Funding
Data Availability Statement
Conflicts of Interest
References
- Fasshauer, G.E. Meshfree methods. In Handbook of Theoretical and Computational Nanotechnology; American Scientific Publishers: Stevenson Ranch, CA, USA, 2006; Volume 27, pp. 33–97. [Google Scholar]
- Fasshauer, G.E. Meshfree Approximation Methods with MATLAB; World Scientific: Singapore, 2007; Volume 6. [Google Scholar]
- Cavoretto, R.; De Rossi, A. An adaptive loocv-based refinement scheme for rbf collocation methods over irregular domains. Appl. Math. Lett. 2020, 103, 106178. [Google Scholar] [CrossRef]
- Cavoretto, R.; De Rossi, A. A two-stage adaptive scheme based on rbf collocation for solving elliptic pdes. Comput. Math. Appl. 2020, 79, 3206–3222. [Google Scholar] [CrossRef]
- Chen, C.S.; Karageorghis, A.; Dou, F. A novel rbf collocation method using fictitious centres. Appl. Math. Lett. 2020, 101, 106069. [Google Scholar] [CrossRef]
- Mokhtari, R.; Ziaratgahi, S.T. Numerical solution of rlw equation using integrated radial basis functions. Appl. Comput. Math 2011, 10, 428–448. [Google Scholar]
- Li, M.; Chen, W.; Chen, C.S. The localized rbfs collocation methods for solving high dimensional pdes. Eng. Anal. Bound. Elem. 2013, 37, 1300–1304. [Google Scholar] [CrossRef]
- Li, N.; Tan, Z.; Feng, X. Novel two-level discretization method for high dimensional semilinear elliptic problems base on rbf-fd scheme. Numer. Heat Transf. Part B Fundam. 2017, 72, 349–360. [Google Scholar] [CrossRef]
- Company, R.; Egorova, V.N.; Jodar, L.; Soleymani, F. A local radial basis function method for high-dimensional american option pricing problems. Math. Model. Anal. 2018, 23, 117–138. [Google Scholar] [CrossRef]
- Parand, K.; Hashemi, S. Rbf-dq method for solving non-linear differential equations of lane-emden type. Ain Shams Eng. J. 2018, 9, 615–629. [Google Scholar] [CrossRef]
- Ahmad, M.; Larsson, E. Local meshless methods for second order elliptic interface problems with sharp corners. J. Comput. Phys. 2020, 416, 109500. [Google Scholar] [CrossRef]
- Mokhtari, R.; Mohseni, M. A meshless method for solving mkdv equation. Comput. Phys. Commun. 2012, 183, 1259–1268. [Google Scholar] [CrossRef]
- Saastamoinen, A.; Lehtokangas, M.; Värri, A.; Saarinen, J. Biomedical applications of radial basis function networks. Radial Basis Function Networks 2: New Advances in Design; Springer: Berlin/Heidelberg, Germany, 2001; pp. 215–268. [Google Scholar]
- Liu, K. Radial Basis Functions: Biomedical Applications and Parallelization. Ph.D. Thesis, The University of Wisconsin-Milwaukee, Milwaukee, WI, USA, 2016. [Google Scholar]
- Chen, W.; Fu, Z.; Chen, C. Recent Advances in Radial Basis Function Collocation Methods; Springer: Berlin/Heidelberg, Germany, 2014. [Google Scholar]
- Afiatdoust, F.; Esmaeilbeigi, M. Optimal variable shape parameters using genetic algorithm for radial basis function approximation. Ain Shams Eng. J. 2015, 6, 639–647. [Google Scholar] [CrossRef]
- Kansa, E.J.; Hon, Y.C. Circumventing the ill-conditioning problem with multiquadric radial basis functions: Applications to elliptic partial differential equations. Comput. Math. Appl. 2000, 39, 123–137. [Google Scholar] [CrossRef]
- Larsson, E.; Fornberg, B. A numerical study of some radial basis function based solution methods for elliptic pdes. Comput. Math. Appl. 2003, 46, 891–902. [Google Scholar] [CrossRef]
- Rippa, S. An algorithm for selecting a good value for the parameter c in radial basis function interpolation. Adv. Comput. Math. 1999, 11, 193–210. [Google Scholar] [CrossRef]
- Cavoretto, R.; De Rossi, A.; Mukhametzhanov, M.S.; Sergeyev, Y.D. On the search of the shape parameter in radial basis functions using univariate global optimization methods. J. Glob. Optim. 2021, 79, 305–327. [Google Scholar] [CrossRef]
- Bastidas-Arteaga, E.; Schoefs, F.; Chateauneuf, A.; Bressolette, P.; Capra, B. Numerical solution of the governing equations of diffusion/convection in a stochastic framework: Application to diffusion of chloride ions into concrete. In CFM 2009-19ème Congrès Français de Mécanique; AFM: Courbevoie, France, 2009. [Google Scholar]
- Koriem, S.M.; El-Kilani, W.S. A new disk-based technique for solving the largeness problem of stochastic modeling formalisms. J. Syst. Softw. 2004, 72, 349–365. [Google Scholar] [CrossRef]
- Heitzinger, C.; Morales Escalant, J.A. Homogenization of boundary layers in the boltzmann–poisson system. Multiscale Model. Simul. 2021, 19, 506–532. [Google Scholar]
- Khodadadian, A.; Heitzinger, C. Basis adaptation for the stochastic nonlinear poisson–boltzmann equation. J. Comput. Electron. 2016, 15, 1393–1406. [Google Scholar] [CrossRef]
- Khodadadian, A.; Heitzinger, C. A transport equation for confined structures applied to the oprp, gramicidin a, and kcsa channels. J. Comput. Electron. 2015, 14, 524–532. [Google Scholar] [CrossRef]
- Heitzinger, C.; Leumüller, M.; Pammer, G.; Rigger, S. Existence, uniqueness, and a comparison of nonintrusive methods for the stochastic nonlinear poisson–boltzmann equation. SIAM/ASA J. Uncertain. Quantif. 2018, 6, 1019–1042. [Google Scholar]
- Liu, F.; Ye, X.; Wang, X. Efficient chebyshev spectral method for solving linear elliptic pdes using quasi-inverse technique. Numer. Math. Theory, Methods Appl. 2011, 4, 197–215. [Google Scholar] [CrossRef]
- Hardy, R.L. Multiquadric equations of topography and other irregular surfaces. J. Geophys. Res. 1971, 76, 1905–1915. [Google Scholar] [CrossRef]












| Name of Function | Abbreviation | Definition |
|---|---|---|
| Multiquadric | MQ | |
| Inverse multiquadric | IMQ | |
| Inverse quadratic | IQ | |
| Gaussian | GA | |
| Polyharmonic spline | PHS | |
| Thin plate spline | TPS |
| i | ||
|---|---|---|
| 1 | 1.1312 | 4.0 |
| 2 | 1.9033 | 3.7 |
| 3 | 1.0420 | 4.6 |
| 4 | 7.6998 | 5.1 |
| 5 | 6.4686 | 2.7 |
| 6 | 5.6856 | 3.2 |
| 7 | 5.1838 | 3.2 |
| 8 | 4.8844 | 3.7 |
| 9 | 4.6431 | 2.0 |
| 10 | 4.4586 | 2.0 |
| 3.0942 | 1.3 |
| 1 | 6.0 5.6 | 7.9 4.9 | 6.0 1.2 |
| 2 | 2.1 9.6 | 5.3 2.1 | 3.2 6.7 |
| 3 | 3.4 8.9 | 8.4 4.3 | 5.9 5.2 |
| 4 | 5.7 6.0 | 7.5 3.7 | 5.1 7.3 |
| 5 | 3.7 7.8 | 4.5 5.0 | 2.7 3.8 |
| 6 | 5.5 3.4 | 7.4 2.2 | 8.6 1.4 |
| Average | 4.2 6.4 | 6.8 3.7 | 5.2 1.3 |
| 0.01 | 2.7 | 2.3 | 2.3 | 1.0 |
| 10 | 9.0 | 1.2 | 5.3 | 9.3 |
| 50 | 1.0 | 8.0 | 1.9 | 4.7 |
| 100 | 1.1 | 4.7 | 1.4 | 9.6 |
| 1 | 2.7 | 1.0 | 8.2 | 4.5 |
| 2 | 7.5 | 3.6 | 3.7 | 9.2 |
| 5 | 1.3 | 3.7 | 4.3 | 8.8 |
Disclaimer/Publisher’s Note: The statements, opinions and data contained in all publications are solely those of the individual author(s) and contributor(s) and not of MDPI and/or the editor(s). MDPI and/or the editor(s) disclaim responsibility for any injury to people or property resulting from any ideas, methods, instructions or products referred to in the content. |
© 2023 by the authors. Licensee MDPI, Basel, Switzerland. This article is an open access article distributed under the terms and conditions of the Creative Commons Attribution (CC BY) license (https://creativecommons.org/licenses/by/4.0/).
Share and Cite
Mokhtari, S.; Mesforush, A.; Mokhtari, R.; Akbari, R.; Heitzinger, C. Solving Stochastic Nonlinear Poisson-Boltzmann Equations Using a Collocation Method Based on RBFs. Mathematics 2023, 11, 2118. https://doi.org/10.3390/math11092118
Mokhtari S, Mesforush A, Mokhtari R, Akbari R, Heitzinger C. Solving Stochastic Nonlinear Poisson-Boltzmann Equations Using a Collocation Method Based on RBFs. Mathematics. 2023; 11(9):2118. https://doi.org/10.3390/math11092118
Chicago/Turabian StyleMokhtari, Samaneh, Ali Mesforush, Reza Mokhtari, Rahman Akbari, and Clemens Heitzinger. 2023. "Solving Stochastic Nonlinear Poisson-Boltzmann Equations Using a Collocation Method Based on RBFs" Mathematics 11, no. 9: 2118. https://doi.org/10.3390/math11092118
APA StyleMokhtari, S., Mesforush, A., Mokhtari, R., Akbari, R., & Heitzinger, C. (2023). Solving Stochastic Nonlinear Poisson-Boltzmann Equations Using a Collocation Method Based on RBFs. Mathematics, 11(9), 2118. https://doi.org/10.3390/math11092118

