Comparison of Different Machine Learning Models for Modelling the Higher Heating Value of Biomass
Abstract
1. Introduction
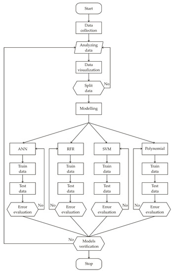
2. Materials and Methods
2.1. Data Collection
2.2. Data Processing
2.3. SVM Modelling
2.4. Polynomial Regression Model
2.5. RFR Modeling
2.6. ANN Modelling
3. Results
3.1. Data Distribution
3.2. Polynomial Regression Model
3.3. RFR Model
3.4. ANN Model
3.5. Model Performance
3.6. Global Sensitivity Analysis of the Developed ANN Model
3.7. Goodness of Fit
4. Discussion
5. Conclusions
- Recently, more attention has been paid to the development of various models for predicting the energy parameters of biomass fuels. The factors cellulose, hemicellulose, and lignin influence the HHV.
- Using Yoon’s method of global sensitivity, the increase in HHV biomass was found to be influenced by the increase in the parameters lignin and hemicellulose and the decrease in cellulose content.
- Four developed nonlinear models showed high performance in estimating HHV biomass: ANN (R2 = 0.90), RFR (R2 = 0.89), SVM (R2 = 0.86), and polynomial (R2 = 0.87).
- Using the statistical test “goodness of fit”, the ANN model showed the smallest errors in estimating HHV and was determined based on the calculated parameters Χ2, RMSE, MBE, MPE, SSE, and AARD.
- Among the developed models, ANN showed the best ability to summarize, generalize data, and predict.
- To reduce the error rate in the development of the ML model for estimating energy values of biomass, the expansion of the database, the categorization of the data, and the development of new algorithms are required for future research.
Supplementary Materials
Author Contributions
Funding
Data Availability Statement
Acknowledgments
Conflicts of Interest
References
- Callejón-Ferre, A.; Carreño-Sánchez, J.; Suárez-Medina, F.; Pérez-Alonso, J.; Marti, B.V. Prediction models for higher heating value based on the structural analysis of the biomass of plant remains from the greenhouses of Almería (Spain). Fuel 2014, 116, 377–387. [Google Scholar] [CrossRef]
- Demirbas, A. Higher heating values of lignin types from wood and non-wood lignocellulosic biomasses. Energy Sources Part A Recovery Util. Environ. Eff. 2017, 39, 592–598. [Google Scholar] [CrossRef]
- Scarlat, N.; Dallemand, J.F.; Taylor, N.; Banja, M.; Sanchez, L.J.; Avraamides, M. Brief on Biomass for Energy in the European Union | EU Science Hub; EC Publication: Luxembourg, 2019; pp. 1–8. [Google Scholar]
- Koçar, G.; Civaş, N. An overview of biofuels from energy crops: Current status and future prospects. Renew. Sustain. Energy Rev. 2013, 28, 900–916. [Google Scholar] [CrossRef]
- Olatunji, O.; Akinlabi, S.; Oluseyi, A.; Peter, M.; Madushele, N. Experimental investigation of thermal properties of Lignocellulosic biomass: A review. IOP Conf. Ser. Mater. Sci. Eng. 2018, 413, 012054. [Google Scholar] [CrossRef]
- Boumanchar, I.; Charafeddine, K.; Chhiti, Y.; Alaoui, F.E.M.; Sahibed-Dine, A.; Bentiss, F.; Jama, C.; Bensitel, M. Biomass higher heating value prediction from ultimate analysis using multiple regression and genetic programming. Biomass-Convers. Biorefin. 2019, 9, 499–509. [Google Scholar] [CrossRef]
- Obafemi, O.; Stephen, A.; Ajayi, O.; Nkosinathi, M. A survey of Artificial Neural Network-based Prediction Models for Thermal Properties of Biomass. Procedia Manuf. 2019, 33, 184–191. [Google Scholar] [CrossRef]
- Grossi, E.; Buscema, P.M. Introduction to artificial neural networks. Eur. J. Gastroenterol. Hepatol. 2007, 19, 1046–1054. [Google Scholar] [CrossRef]
- Kartal, F.; Özveren, U. A deep learning approach for prediction of syngas lower heating value from CFB gasifier in Aspen plus®. Energy 2020, 209, 118457. [Google Scholar] [CrossRef]
- Pattanayak, S.; Loha, C.; Hauchhum, L.; Sailo, L. Application of MLP-ANN models for estimating the higher heating value of bamboo biomass. Biomass-Convers. Biorefin. 2020, 11, 2499–2508. [Google Scholar] [CrossRef]
- Johansson, U.; Boström, H.; Löfström, T.; Linusson, H. Regression conformal prediction with random forests. Mach. Learn. 2014, 97, 155–176. [Google Scholar] [CrossRef]
- Zhang, H.; Zimmerman, J.; Nettleton, D.; Nordman, D.J. Random Forest Prediction Intervals. Am. Stat. 2019, 74, 392–406. [Google Scholar] [CrossRef]
- Sun, J.; Zhang, J.; Gu, Y.; Huang, Y.; Sun, Y.; Ma, G. Prediction of permeability and unconfined compressive strength of pervious concrete using evolved support vector regression. Constr. Build. Mater. 2019, 207, 440–449. [Google Scholar] [CrossRef]
- Nieto, P.J.G.; García-Gonzalo, E.; Paredes-Sánchez, J.P.; Sánchez, A.B.; Fernández, M.M. Predictive modelling of the higher heating value in biomass torrefaction for the energy treatment process using machine-learning techniques. Neural Comput. Appl. 2018, 31, 8823–8836. [Google Scholar] [CrossRef]
- Afolabi, I.C.; Epelle, E.I.; Gunes, B.; Güleç, F.; Okolie, J.A. Data-Driven Machine Learning Approach for Predicting the Higher Heating Value of Different Biomass Classes. Clean Technol. 2022, 4, 1227–1241. [Google Scholar] [CrossRef]
- Liu, X.; Yang, H.; Yang, J.; Liu, F. Application of Random Forest Model Integrated with Feature Reduction for Biomass Torrefaction. Sustainability 2022, 14, 16055. [Google Scholar] [CrossRef]
- Dubey, R.; Guruviah, V. Machine learning approach for categorical biomass higher heating value prediction based on proximate analysis. Energy Sources Part A Recovery Util. Environ. Eff. 2022, 44, 3381–3394. [Google Scholar] [CrossRef]
- Mansor, A.M.; Lim, J.S.; Ani, F.N.; Hashim, H.; Ho, W.S. Characteristics of cellulose, hemicellulose and lignin of MD2 pineapple biomass. Chem. Eng. Trans. 2019, 72, 79–84. [Google Scholar] [CrossRef]
- Voća, N.; Leto, J.; Karažija, T.; Bilandžija, N.; Peter, A.; Kutnjak, H.; Šurić, J.; Poljak, M. Energy Properties and Biomass Yield of Miscanthus x Giganteus Fertilized by Municipal Sewage Sludge. Molecules 2021, 26, 4371. [Google Scholar] [CrossRef]
- Van Rossum, G.; Drake, F.L. Python 3 Reference Manual; CreateSpace: Scotts Valley, CA, USA, 2009. [Google Scholar]
- McKinney, W. Data structures for statistical computing in python. In Proceedings of the 9th Python in Science Conference, Austin, TX, USA, 28 June–3 July 2010; Volume 445, pp. 51–56. [Google Scholar]
- Seaborn. Available online: https://seaborn.pydata.org/ (accessed on 20 January 2023).
- Hunter, J.D. Matplotlib: A 2D graphics environment. Comput. Sci. Eng. 2007, 9, 90–95. [Google Scholar] [CrossRef]
- Harris, C.R.; Millman, K.J.; van der Walt, S.J.; Gommers, R.; Virtanen, P.; Cournapeau, D.; Wieser, E.; Taylor, J.; Berg, S.; Smith, N.J.; et al. Array programming with NumPy. Nature 2020, 585, 357–362. [Google Scholar] [CrossRef]
- El Hachimi, C.; Belaqziz, S.; Khabba, S.; Chehbouni, A. Data Science Toolkit: An all-in-one python library to help researchers and practitioners in implementing data science-related algorithms with less effort. Softw. Impacts 2022, 12, 100240. [Google Scholar] [CrossRef]
- Demirbas, A. Relationships between Heating Value and Lignin, Moisture, Ash and Extractive Contents of Biomass Fuels. Energy Explor. Exploit. 2002, 20, 105–111. [Google Scholar] [CrossRef]
- Khalil, S.A.; Shaffie, A. A comparative study of total, direct and diffuse solar irradiance by using different models on horizontal and inclined surfaces for Cairo, Egypt. Renew. Sustain. Energy Rev. 2013, 27, 853–863. [Google Scholar] [CrossRef]
- Arsenović, M.; Pezo, L.; Stanković, S.; Radojević, Z. Factor space differentiation of brick clays according to mineral content: Prediction of final brick product quality. Appl. Clay Sci. 2015, 115, 108–114. [Google Scholar] [CrossRef]
- Dashti, A.; Bahrololoomi, A.; Amirkhani, F.; Mohammadi, A.H. Estimation of CO2 adsorption in high capacity metal−organic frameworks: Applications to greenhouse gas control. J. CO2 Util. 2020, 41, 101256. [Google Scholar] [CrossRef]
- Aćimović, M.; Pezo, L.; Tešević, V.; Čabarkapa, I.; Todosijević, M. QSRR Model for predicting retention indices of Satureja kitaibelii Wierzb. ex Heuff. essential oil composition. Ind. Crops Prod. 2020, 154, 112752. [Google Scholar] [CrossRef]
- Stroustrup, B. The C++ Programming Language; Addison-Wesley: Reading, MA, USA, 1986. [Google Scholar]
- Rassokhin, D. The C++ programming language in cheminformatics and computational chemistry. J. Cheminform. 2020, 12, 10. [Google Scholar] [CrossRef]
- Breiman, L. Random forests. Mach. Learn. 2001, 45, 5–32. [Google Scholar] [CrossRef]
- Scornet, E.; Biau, G.; Vert, J.-P. Consistency of random forests. Ann. Stat. 2015, 43, 1716–1741. [Google Scholar] [CrossRef]
- Biau, G.; Scornet, E. A random forest guided tour. Test 2016, 25, 197–227. [Google Scholar] [CrossRef]
- Aitkin, M.; Foxall, R. Statistical modelling of artificial neural networks using the multi-layer perceptron. Stat. Comput. 2003, 13, 227–239. [Google Scholar] [CrossRef]
- Talebi, N.; Nasrabadi, A.M.; Mohammad-Rezazadeh, I. Estimation of effective connectivity using multi-layer perceptron artificial neural network. Cogn. Neurodyn. 2017, 12, 21–42. [Google Scholar] [CrossRef] [PubMed]
- Cao, W.; Wang, X.; Ming, Z.; Gao, J. A review on neural networks with random weights. Neurocomputing 2018, 275, 278–287. [Google Scholar] [CrossRef]
- Brandić, I.; Pezo, L.; Bilandžija, N.; Peter, A.; Šurić, J.; Voća, N. Artificial Neural Network as a Tool for Estimation of the Higher Heating Value of Miscanthus Based on Ultimate Analysis. Mathematics 2022, 10, 3732. [Google Scholar] [CrossRef]
- Ozveren, U. An artificial intelligence approach to predict gross heating value of lignocellulosic fuels. J. Energy Inst. 2017, 90, 397–407. [Google Scholar] [CrossRef]
- Rajković, D.; Jeromela, A.M.; Pezo, L.; Lončar, B.; Zanetti, F.; Monti, A.; Špika, A.K. Yield and Quality Prediction of Winter Rapeseed—Artificial Neural Network and Random Forest Models. Agronomy 2021, 12, 58. [Google Scholar] [CrossRef]
- Pezo, L.L.; Ćurčić, B.L.; Filipović, V.S.; Nićetin, M.R.; Koprivica, G.B.; Mišljenović, N.M.; Lević, L.B. Artificial neural network model of pork meat cubes osmotic dehydratation. Hem. Ind. 2013, 67, 465–475. [Google Scholar] [CrossRef]
- Geladi, P.; Manley, M. Scatter plotting in multivariate data analysis. J. Chemom. 2003, 17, 503–511. [Google Scholar] [CrossRef]
- Keim, D.A.; Hao, M.C.; Dayal, U.; Janetzko, H.; Bak, P. Generalized Scatter Plots. Inf. Vis. 2009, 9, 301–311. [Google Scholar] [CrossRef]
- Dai, Z.; Chen, Z.; Selmi, A.; Jermsittiparsert, K.; Denić, N.M.; Nеšić, Z. Machine learning prediction of higher heating value of biomass. Biomass-Convers. Biorefin. 2021, 13, 3659–3667. [Google Scholar] [CrossRef]
- Xing, J.; Luo, K.; Wang, H.; Gao, Z.; Fan, J. A comprehensive study on estimating higher heating value of biomass from proximate and ultimate analysis with machine learning approaches. Energy 2019, 188, 116077. [Google Scholar] [CrossRef]
- Chen, J.; Ding, L.; Wang, P.; Zhang, W.; Li, J.; Mohamed, B.A.; Chen, J.; Leng, S.; Liu, T.; Leng, L.; et al. The Estimation of the Higher Heating Value of Biochar by Data-Driven Modeling. J. Renew. Mater. 2022, 10, 1555–1574. [Google Scholar] [CrossRef]
- Ghugare, S.B.; Tiwary, S.; Elangovan, V.; Tambe, S.S. Prediction of Higher Heating Value of Solid Biomass Fuels Using Artificial Intelligence Formalisms. Bioenergy Res. 2013, 7, 681–692. [Google Scholar] [CrossRef]
- Hosseinpour, S.; Aghbashlo, M.; Tabatabaei, M. Biomass higher heating value (HHV) modeling on the basis of proximate analysis using iterative network-based fuzzy partial least squares coupled with principle component analysis (PCA-INFPLS). Fuel 2018, 222, 1–10. [Google Scholar] [CrossRef]





| Factor | Effect | ε |
|---|---|---|
| β0 | 17.38 | 0.18 |
| β1 | 0.71 | 0.54 |
| β2 | 0.48 | 0.76 |
| β3 | 5.07 | 0.76 |
| β4 | −1.61 | 1.95 |
| β5 | 0.16 | 0.79 |
| β6 | 0.44 | 1.67 |
| β7 | −2.57 | 2.29 |
| β8 | 1.51 | 1.67 |
| β9 | −2.28 | 2.29 |
| Artificial Neuron Number | Input Layer | Output Layer | ||||
|---|---|---|---|---|---|---|
| Weight Coefficient | Bias | Weight Coefficient | Bias | |||
| Cel | Lig | Hem | HHV | |||
| 1 | 8.70 | −5.06 | −1.02 | −3.82 | −0.47 | 1.46 |
| 2 | −3.00 | −1.80 | −1.91 | 1.55 | −0.24 | |
| 3 | 3.35 | −2.33 | 0.37 | −0.53 | 1.72 | |
| 4 | 2.38 | −1.87 | 0.45 | −0.02 | −1.74 | |
| Model | Net. Name | Training Perf. | Test Perf. | Training Error | Test Error | Training Algorithm | Error Function | Hidden Activation | Output Activation |
|---|---|---|---|---|---|---|---|---|---|
| ANN | MLP 3-4-1 | 0.88 | 0.95 | 0.15 | 0.07 | BFGS 82 | SOS | Exponential | Identity |
| RFR | - | 0.89 | 0.92 | - | - | - | - | - | - |
| SVM | 0.85 | 0.89 | |||||||
| Polynomial | 0.85 | 0.92 |
| Model | Χ2 | RMSE | MBE | MPE | SSE | AARD | R2 | Skew | Kurt | SD | Var |
|---|---|---|---|---|---|---|---|---|---|---|---|
| ANN | 0.25 | 0.50 | 0.03 | 2.22 | 57.98 | 100.87 | 0.90 | −0.90 | 5.20 | 0.50 | 0.25 |
| RFR | 0.29 | 0.54 | 0.01 | 2.45 | 68.26 | 113.90 | 0.89 | −0.50 | 2.47 | 0.54 | 0.29 |
| SVM | 0.35 | 0.59 | 0.03 | 2.74 | 80.97 | 158.04 | 0.86 | −0.03 | 1.72 | 0.59 | 0.35 |
| Polynominal | 0.32 | 0.56 | 0.00 | 2.62 | 74.89 | 230.35 | 0.87 | −0.23 | 2.37 | 0.57 | 0.32 |
Disclaimer/Publisher’s Note: The statements, opinions and data contained in all publications are solely those of the individual author(s) and contributor(s) and not of MDPI and/or the editor(s). MDPI and/or the editor(s) disclaim responsibility for any injury to people or property resulting from any ideas, methods, instructions or products referred to in the content. |
© 2023 by the authors. Licensee MDPI, Basel, Switzerland. This article is an open access article distributed under the terms and conditions of the Creative Commons Attribution (CC BY) license (https://creativecommons.org/licenses/by/4.0/).
Share and Cite
Brandić, I.; Pezo, L.; Bilandžija, N.; Peter, A.; Šurić, J.; Voća, N. Comparison of Different Machine Learning Models for Modelling the Higher Heating Value of Biomass. Mathematics 2023, 11, 2098. https://doi.org/10.3390/math11092098
Brandić I, Pezo L, Bilandžija N, Peter A, Šurić J, Voća N. Comparison of Different Machine Learning Models for Modelling the Higher Heating Value of Biomass. Mathematics. 2023; 11(9):2098. https://doi.org/10.3390/math11092098
Chicago/Turabian StyleBrandić, Ivan, Lato Pezo, Nikola Bilandžija, Anamarija Peter, Jona Šurić, and Neven Voća. 2023. "Comparison of Different Machine Learning Models for Modelling the Higher Heating Value of Biomass" Mathematics 11, no. 9: 2098. https://doi.org/10.3390/math11092098
APA StyleBrandić, I., Pezo, L., Bilandžija, N., Peter, A., Šurić, J., & Voća, N. (2023). Comparison of Different Machine Learning Models for Modelling the Higher Heating Value of Biomass. Mathematics, 11(9), 2098. https://doi.org/10.3390/math11092098

