Mathematical Model to Understand the Dynamics of Cancer, Prevention Diagnosis and Therapy
Abstract
1. Introduction
2. Model Formulation
Existence and Uniqueness
3. Equilibrium Points and Their Analysis
4. Numerical Scheme
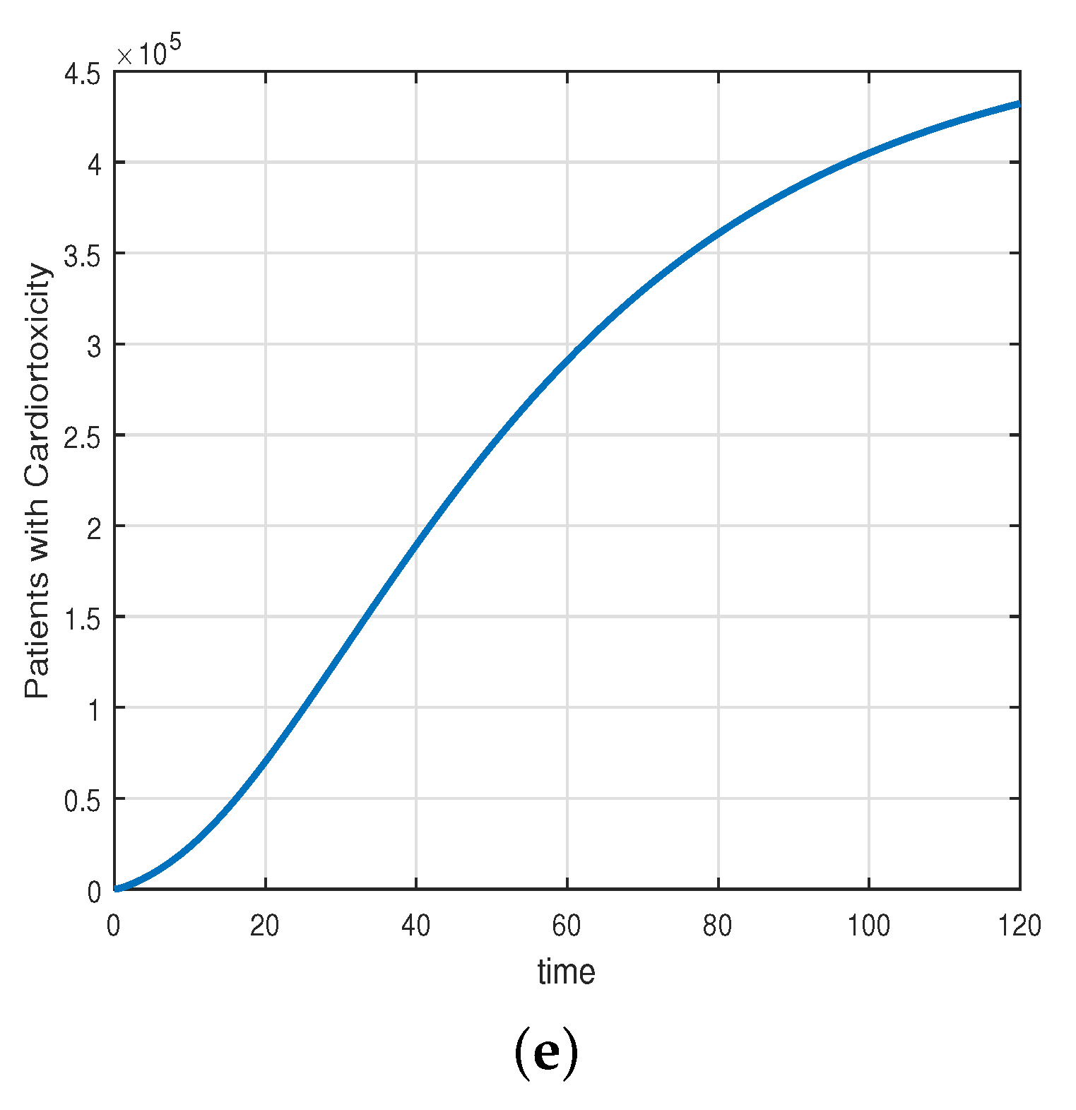
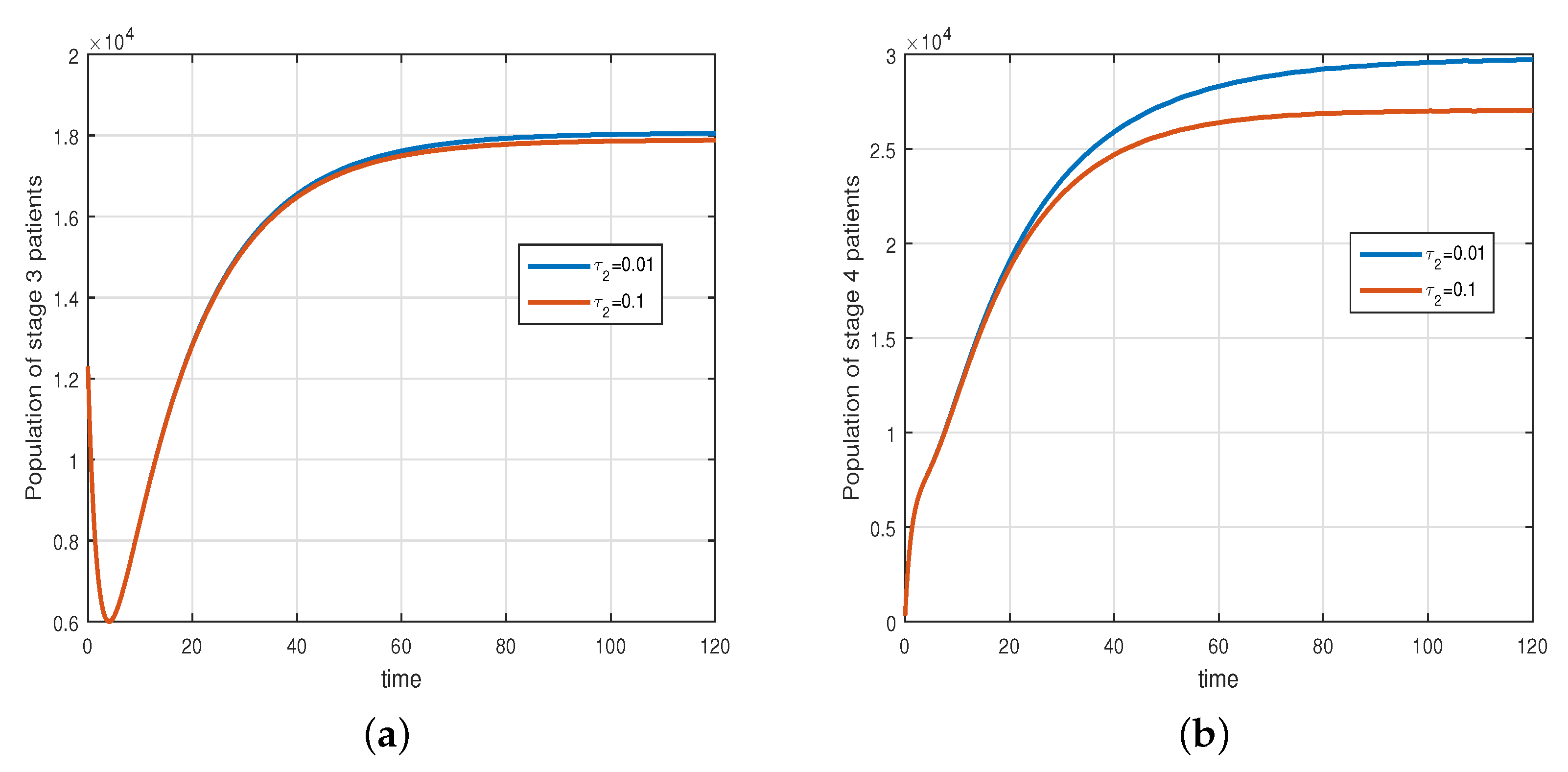
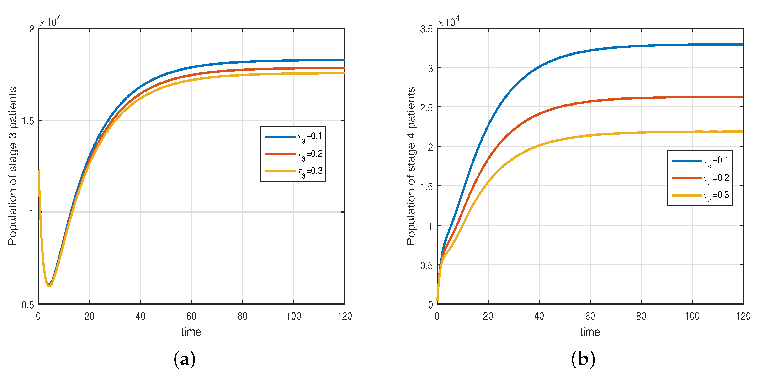
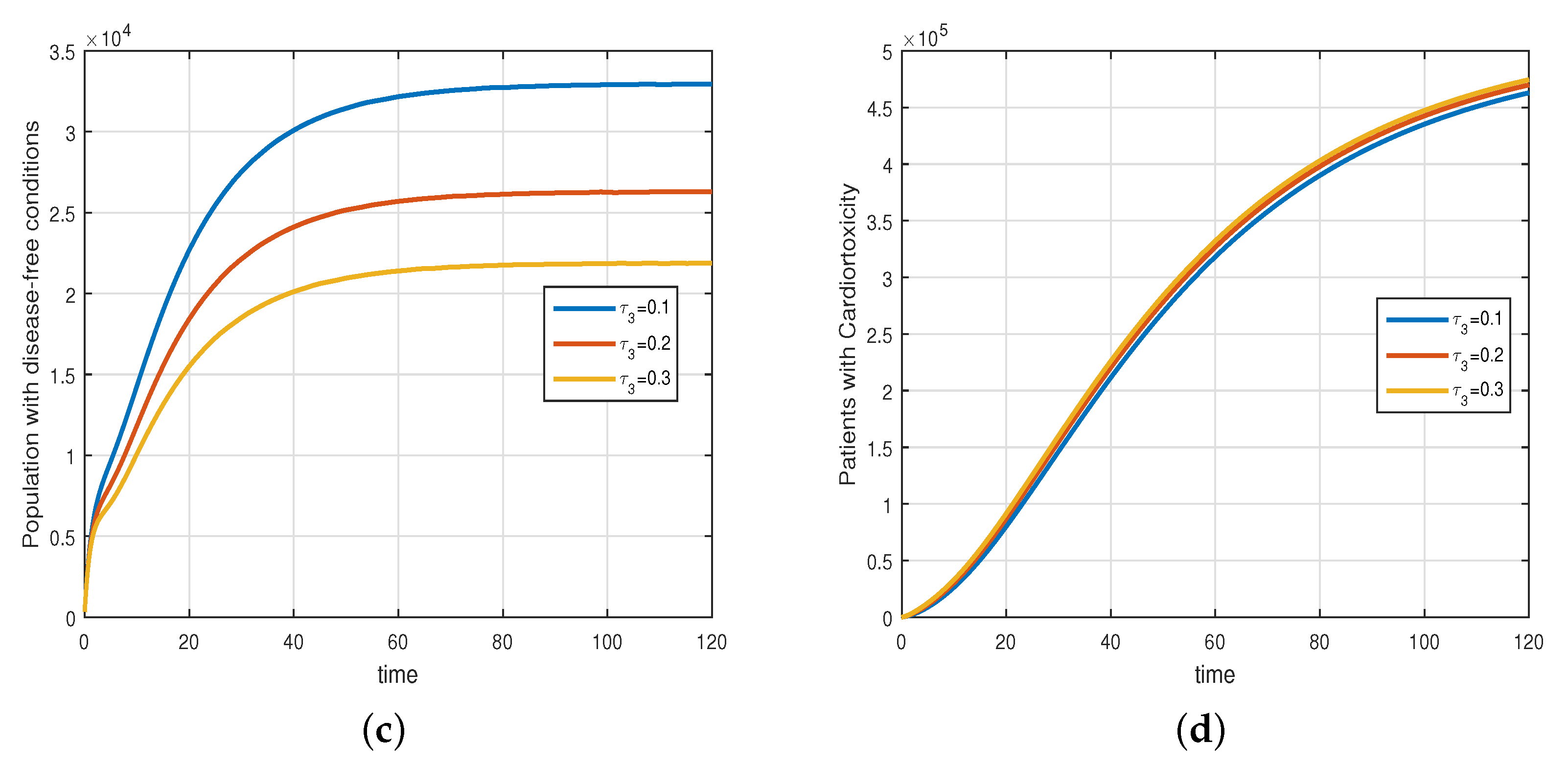
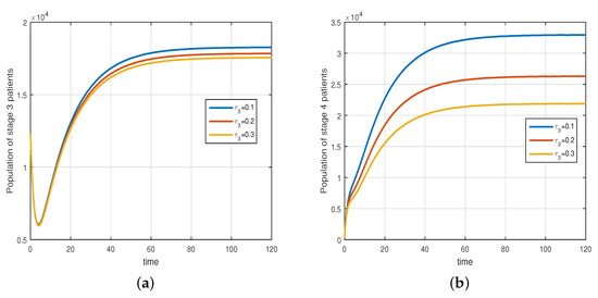
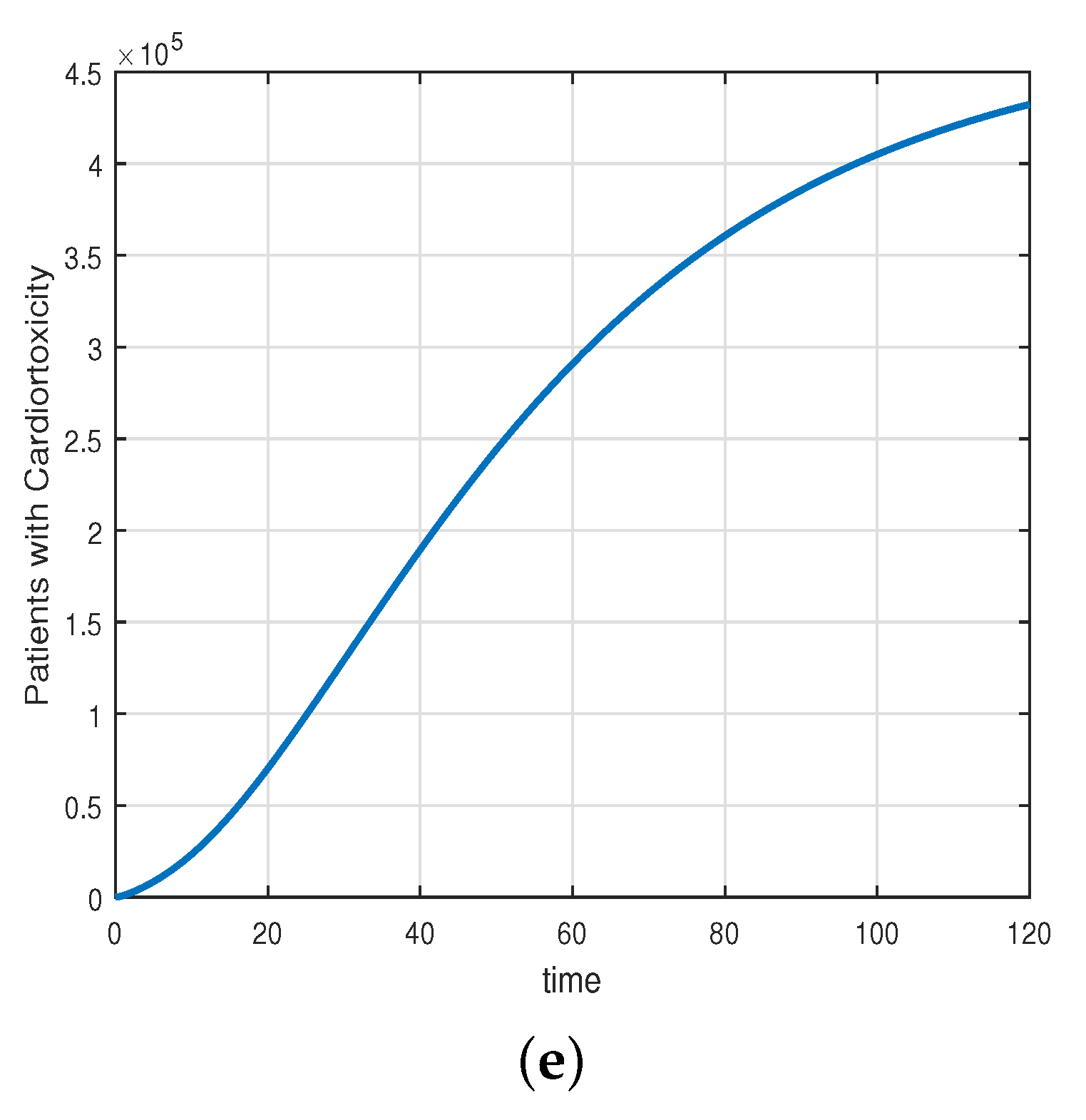
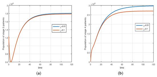
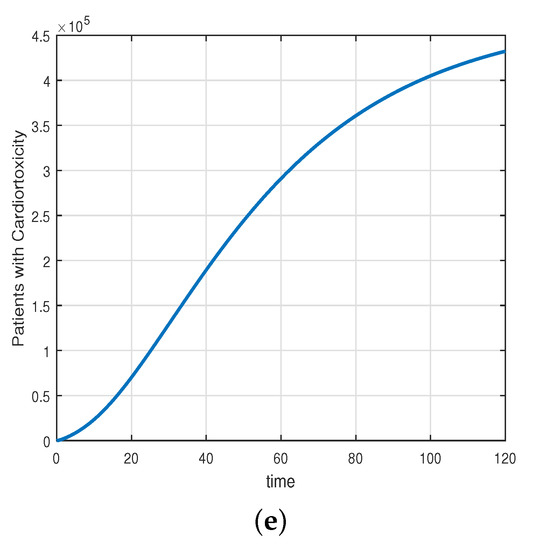
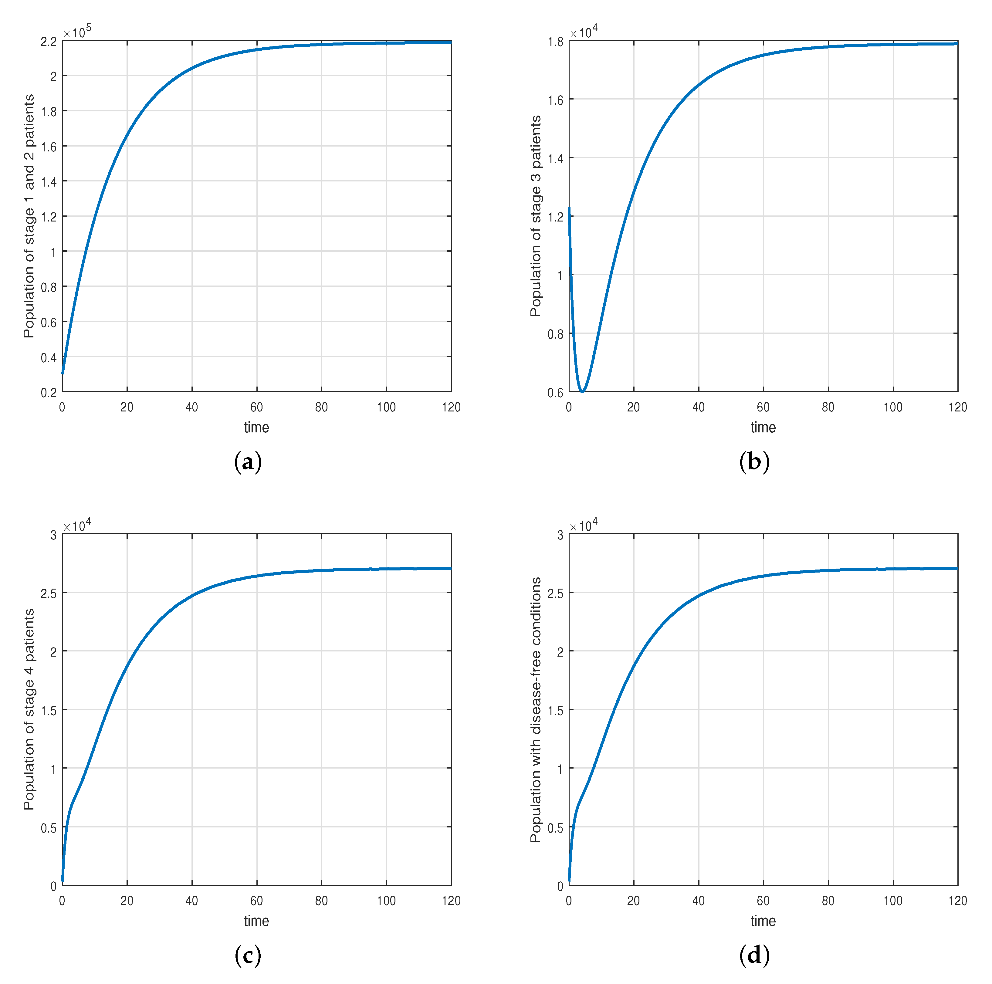
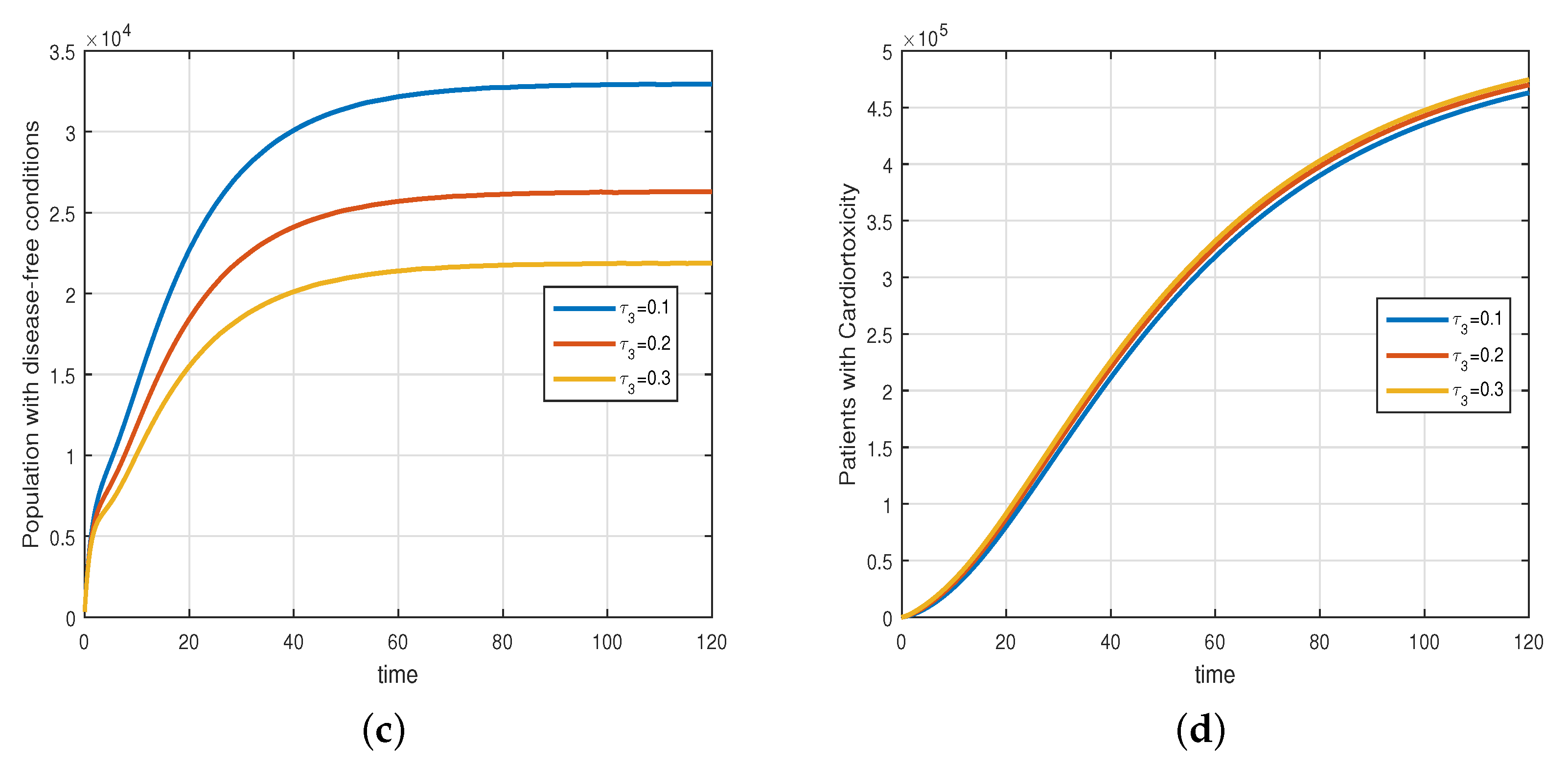
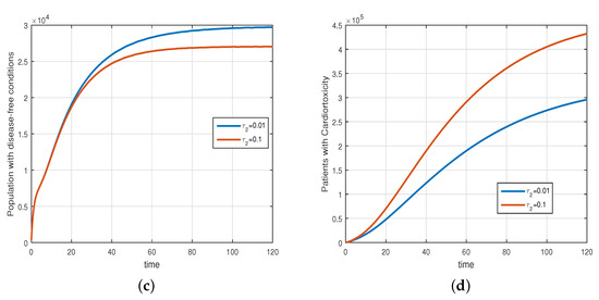
5. Numerical Simulation
6. Conclusions
Author Contributions
Funding
Institutional Review Board Statement
Informed Consent Statement
Data Availability Statement
Acknowledgments
Conflicts of Interest
References
- Center for Disease Control and Prevention. Available online: https://www.cdc.gov/cancer/breast/basic_info/what-is-breast-cancer.htm (accessed on 12 March 2023).
- Fitzmaurice, C.; Dicker, D.; Pain, A.; Hamavid, H.; Moradi-Lakeh, M.; MacIntyre, M.F.; Allen, C.; Hansen, G.; Woodbrook, R.; Wolfe, C.; et al. The global burden of cancer 2013. JAMA Oncol. 2015, 1, 505–527. [Google Scholar] [CrossRef]
- Fathoni, M.I.A.; Gunardi; Kusumo, F.A.; Hutajulu, S.H. Mathematical model analysis of breast cancer stages with side effects on heart in chemotherapy patients. AIP Conf. Proc. 2019, 2192, 060007. [Google Scholar]
- Basic Information About Breast Cancer. Center for Disease Control and Prevention. Available online: https://www.cdc.gov/cancer/breast/basic_info/index.htm (accessed on 14 April 2023).
- Breast Cancer. Available online: https://www.who.int/news-room/fact-sheets/detail/breast-cancer (accessed on 13 April 2023).
- DeSantis, C.E.; Bray, F.; Ferlay, J.; Lortet-Tieulent, J.; Anderson, B.O.; Jemal, A. International variation in female breast cancer incidence and mortality ratesinternational variation in female breast cancer rates. Cancer Epidemiol. Biomark. Prev. 2015, 24, 1495–1506. [Google Scholar] [CrossRef]
- Houghton, S.C.; Hankinson, S.E. Cancer progress and priorities: Breast cancer. Cancer Epidemiol. Biomark. Prev. 2021, 30, 822–844. [Google Scholar] [CrossRef] [PubMed]
- Alqahtani, W.S.; Almufareh, N.A.; Domiaty, D.M.; Albasher, G.; Alduwish, M.A.; Alkhalaf, H.; Almuzzaini, B.; Al-Marshidy, S.S.; Alfraihi, R.; Elasbali, A.M.; et al. Epidemiology of cancer in Saudi Arabia thru 2010–2019: A systematic review with constrained meta-analysis. AIMS Public Health 2020, 7, 679. [Google Scholar]
- Alghamdi, I.G.; Hussain, I.I.; Alghamdi, M.S.; El-Sheemy, M.A. The incidence rate of female breast cancer in Saudi Arabia: An observational descriptive epidemiological analysis of data from Saudi Cancer Registry 2001–2008. Breast Cancer Targets Ther. 2013, 5, 103–109. [Google Scholar] [CrossRef] [PubMed]
- Hategekimana, F.; Saha, S.; Chaturvedi, A. Dynamics of amoebiasis transmission: Stability and sensitivity analysis. Mathematics 2017, 5, 58. [Google Scholar] [CrossRef]
- Elaiw, A.; Elnahary, E.K. Analysis of general humoral immunity HIV dynamics model with HAART and distributed delays. Mathematics 2019, 7, 157. [Google Scholar] [CrossRef]
- Byrne, H.M. Dissecting cancer through mathematics: From the cell to the animal model. Nat. Rev. Cancer 2010, 10, 221–230. [Google Scholar] [CrossRef] [PubMed]
- Armitage, P.; Doll, R. The age distribution of cancer and a multi-stage theory of carcinogenesis. Br. J. Cancer 2004, 91, 1983–1989. [Google Scholar] [CrossRef]
- Alarcon, T.; Byrne, H.; Maini, P. Towards whole-organ modelling of tumour growth. Prog. Biophys. Mol. Biol. 2004, 85, 451–472. [Google Scholar] [CrossRef] [PubMed]
- Dixit, D.S.; Kumar, D.; Kumar, S.; Johri, R. A mathematical model of chemotherapy for tumor treatment. Adv. Appl. Math. Biosci. 2012, 3, 1–10. [Google Scholar]
- Schättler, H.; Ledzewicz, U.; Amini, B. Dynamical properties of a minimally parameterized mathematical model for metronomic chemotherapy. J. Math. Biol. 2016, 72, 1255–1280. [Google Scholar] [CrossRef] [PubMed]
- Jordão, G.; Tavares, J.N. Mathematical models in cancer therapy. Biosystems 2017, 162, 12–23. [Google Scholar] [CrossRef] [PubMed]
- Khajanchi, S.; Nieto, J.J. Mathematical modeling of tumor-immune competitive system, considering the role of time delay. Appl. Math. Comput. 2019, 340, 180–205. [Google Scholar] [CrossRef]
- Mahlbacher, G.E.; Reihmer, K.C.; Frieboes, H.B. Mathematical modeling of tumor-immune cell interactions. J. Theor. Biol. 2019, 469, 47–60. [Google Scholar] [CrossRef] [PubMed]
- Enderling, H.; Chaplain, M.A.; Anderson, A.R.; Vaidya, J.S. A mathematical model of breast cancer development, local treatment and recurrence. J. Theor. Biol. 2007, 246, 245–259. [Google Scholar] [CrossRef]
- Zhang, X.; Fang, Y.; Zhao, Y.; Zheng, W. Mathematical modeling the pathway of human breast cancer. Math. Biosci. 2014, 253, 25–29. [Google Scholar] [CrossRef]
- Liu, Z.; Yang, C. A mathematical model of cancer treatment by radiotherapy followed by chemotherapy. Math. Comput. Simul. 2016, 124, 1–15. [Google Scholar] [CrossRef]
- Süli, E.; Mayers, D.F. An Introduction to Numerical Analysis; Cambridge University Press: Cambridge, UK, 2003. [Google Scholar]
- Atangana, A.; Araz, S.I. A Modified Parametrized Method for Ordinary Differential Equations with Nonlocal Operators. 2022. Available online: https://hal.science/hal-03840759/document (accessed on 12 March 2023).
- Albeshan, S.M.; Alashban, Y.I. Incidence trends of breast cancer in Saudi Arabia: A joinpoint regression analysis (2004–2016). J. King Saud Univ. -Sci. 2021, 33, 101578. [Google Scholar] [CrossRef]
- Key Statistics for Breast Cancer. Available online: https://www.cancer.org/cancer/breast-cancer/about/how-common-is-breast-cancer.html (accessed on 14 April 2023).
- Braña, I.; Zamora, E.; Tabernero, J. Cardiotoxicity. In Side Effects of Medical Cancer Therapy: Prevention and Treatment; Springer: London, UK, 2013; pp. 483–530. [Google Scholar]
- Cardinale, D.; Colombo, A.; Lamantia, G.; Colombo, N.; Civelli, M.; De Giacomi, G.; Rubino, M.; Veglia, F.; Fiorentini, C.; Cipolla, C.M. Anthracycline-induced cardiomyopathy: Clinical relevance and response to pharmacologic therapy. J. Am. Coll. Cardiol. 2010, 55, 213–220. [Google Scholar] [CrossRef] [PubMed]
- Steinherz, L.J.; Steinherz, P.G.; Tan, C.T.; Heller, G.; Murphy, M.L. Cardiac toxicity 4 to 20 years after completing anthracycline therapy. JAMA 1991, 266, 1672–1677. [Google Scholar] [CrossRef] [PubMed]
- Florescu, M.; Cinteza, M.; Vinereanu, D. Chemotherapy-induced cardiotoxicity. MAEDICA J. Clin. Med. 2013, 8, 59–67. [Google Scholar]
- Jensen, B.V. Cardiotoxic consequences of anthracycline-containing therapy in patients with breast cancer. Semin. Oncol. 2006, 33, 15–21. [Google Scholar] [CrossRef]
- Avila, M.S.; Siqueira, S.R.R.; Ferreira, S.M.A.; Bocchi, E.A. Prevention and treatment of chemotherapy-induced cardiotoxicity. Methodist Debakey Cardiovasc. J. 2019, 15, 267. [Google Scholar] [CrossRef]











| Symbol | Definitions |
|---|---|
| People identified as cancer patients at stage 1 and 2 | |
| People suffering from cancer at stage 3 | |
| People suffering from cancer at stage 4 | |
| Recovery due to chemotherapy at stages 1 and 2 | |
| Recovery due to chemotherapy at stage 3 | |
| Recovery due to chemotherapy at stage 4 | |
| People with worse conditions join stage 4 population | |
| People with worse conditions join class B | |
| People with intensive chemotherapy that causes cardiotoxicity | |
| People at stage 4 cancer chemotherapy who experience cardiotoxicity | |
| People with intensive chemotherapy that causes cardiotoxicity at disease-free stage | |
| Death due to cancer at stage 3 | |
| Death due to cancer at stage 4 | |
| Death rate of cardiotoxic people | |
| People relapse back to stage 3 | |
| People relapse back to stage 4 |
Disclaimer/Publisher’s Note: The statements, opinions and data contained in all publications are solely those of the individual author(s) and contributor(s) and not of MDPI and/or the editor(s). MDPI and/or the editor(s) disclaim responsibility for any injury to people or property resulting from any ideas, methods, instructions or products referred to in the content. |
© 2023 by the authors. Licensee MDPI, Basel, Switzerland. This article is an open access article distributed under the terms and conditions of the Creative Commons Attribution (CC BY) license (https://creativecommons.org/licenses/by/4.0/).
Share and Cite
Alzahrani, E.; El-Dessoky, M.M.; Khan, M.A. Mathematical Model to Understand the Dynamics of Cancer, Prevention Diagnosis and Therapy. Mathematics 2023, 11, 1975. https://doi.org/10.3390/math11091975
Alzahrani E, El-Dessoky MM, Khan MA. Mathematical Model to Understand the Dynamics of Cancer, Prevention Diagnosis and Therapy. Mathematics. 2023; 11(9):1975. https://doi.org/10.3390/math11091975
Chicago/Turabian StyleAlzahrani, Ebraheem, M. M. El-Dessoky, and Muhammad Altaf Khan. 2023. "Mathematical Model to Understand the Dynamics of Cancer, Prevention Diagnosis and Therapy" Mathematics 11, no. 9: 1975. https://doi.org/10.3390/math11091975
APA StyleAlzahrani, E., El-Dessoky, M. M., & Khan, M. A. (2023). Mathematical Model to Understand the Dynamics of Cancer, Prevention Diagnosis and Therapy. Mathematics, 11(9), 1975. https://doi.org/10.3390/math11091975

