Dynamic Modeling for Metro Passenger Flows on Congested Transfer Routes
Abstract
1. Introduction
2. Research Background
3. Dynamic Models for Transfer Routes
3.1. Likelihood Model of Tap-Out Times
- (i).
- Boarding time: the time from entering the tap-in fare gate to boarding a train on segment 1;
- (ii).
- Travel time on the train of segment 1;
- (iii).
- Transfer time: the time from getting off the train on segment 1 to boarding the train on segment 2;
- (iv).
- Travel time on the train of segment 2;
- (v).
- Egress time: the time to walk to the exit fare gate after alighting from the train of segment 2.
3.2. Likelihood Model Combined with Auxiliary Data
3.3. The EM Algorithm
3.4. Periodic Modeling
4. Applications of Analysis of Transfer Routes
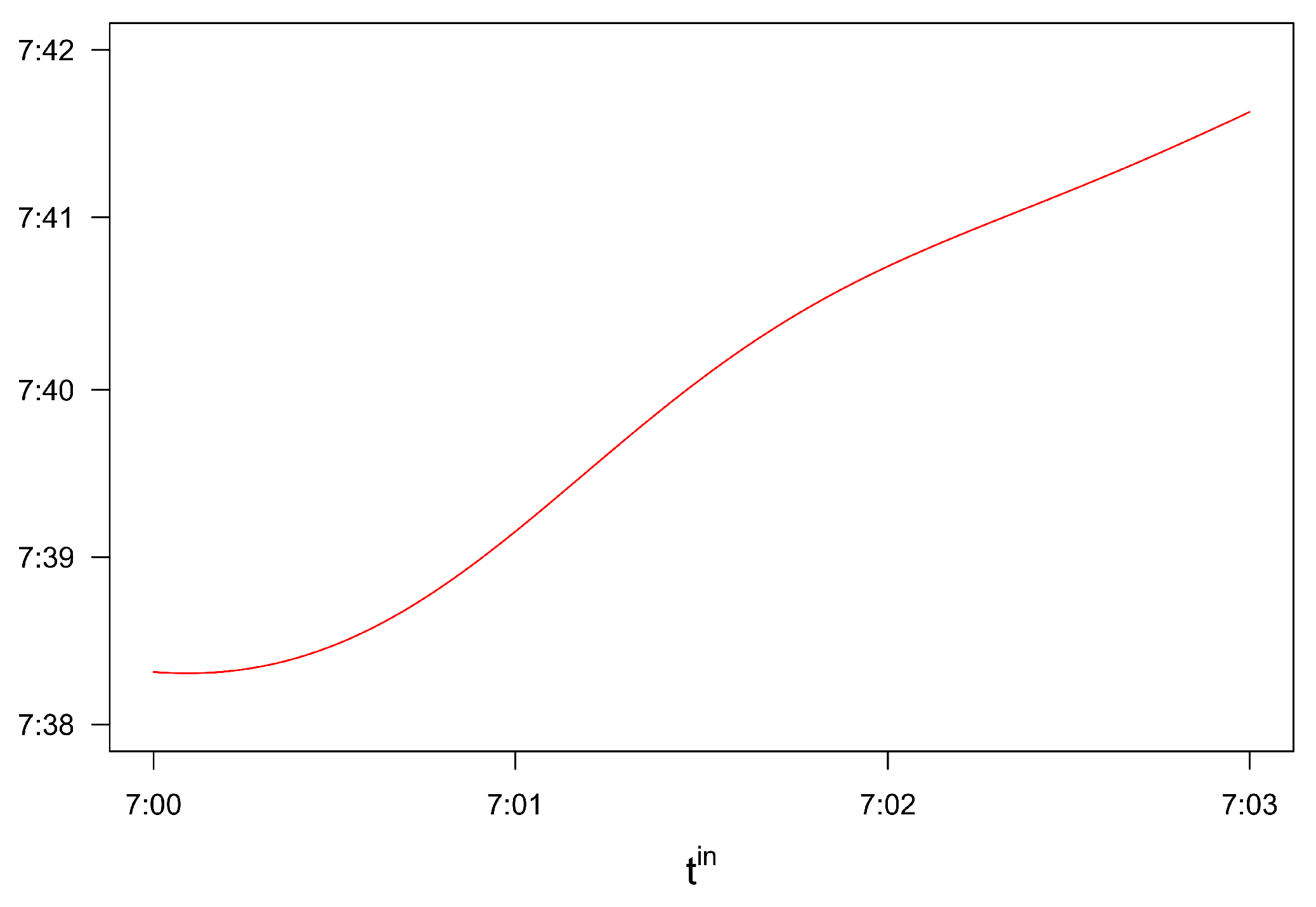
4.1. Inference for the Transfer Time
4.2. Prediction and Validation
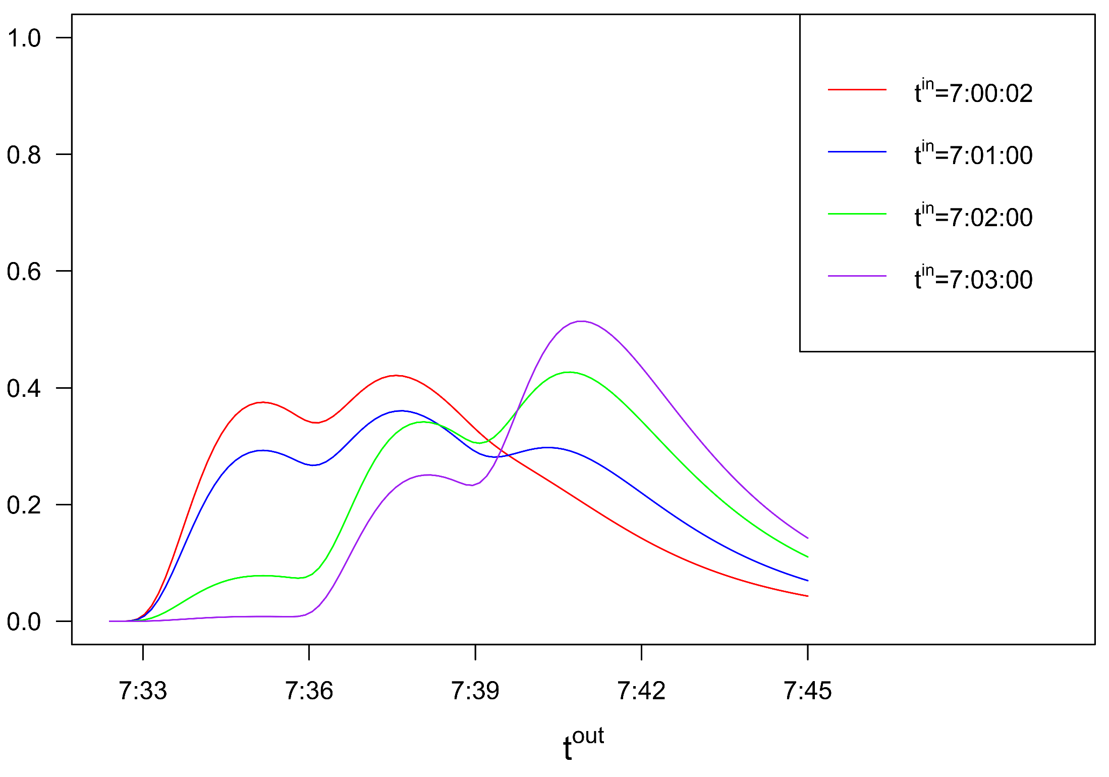
5. Case Study
5.1. Data Description
- Segment 1: from Wuzixueyuanlu Station to Hujialou Station (Line 6, 8 stops),
- Segment 2: from Hujialou Station to Liangmaqiao Station (Line 10, 3 stops),
- Route B. from Wuzixueyuanlu Station to Hujialou Station (Line 6, 8 stops),
5.2. Parameter Estimation
5.3. Inference for
5.4. Validation via CV
6. Conclusions
- (i)
- Extensions of the proposed method to the situations where there are multiple transfers and/or multiple route selections between the origin and destination;
- (ii)
- Generalizations of the proposed method, possibly combined with deep learning or other machine learning methods; for analyzing the whole metro network;
- (iii)
- Combinations with optimization methods for improving metro management.
Author Contributions
Funding
Data Availability Statement
Acknowledgments
Conflicts of Interest
References
- Beijing Subway. Official Website. 2020. Available online: https://www.bjsubway.com (accessed on 16 September 2021).
- Zhang, Y.S.; Yao, E.J. Splitting travel time based on AFC data: Estimat- ing walking, waiting, transfer, and in-vehicle travel times in metro system. Discret. Nat. Soc. 2015, 2015, 1–11. [Google Scholar] [CrossRef]
- Hörcher, D.; Graham, D.J.; Anderson, R.J. Crowding cost estimation with large scale smart card and vehicle location data. Transp. Res. Part Methodol. 2017, 95, 105–125. [Google Scholar] [CrossRef]
- Kusakabe, T.; Iryo, T.; Asakura, Y. Estimation method for railway passengers’ train choice behavior with smart card transaction data. Transportation 2010, 37, 731–749. [Google Scholar] [CrossRef]
- Zhou, F.; Shi, J.; Xu, R. Estimation method of path-selecting proportion for urban rail transit based on AFC data. Math. Probl. Eng. 2015, 6, 1–9. [Google Scholar] [CrossRef]
- Sun, Y.; Schonfeld, P.M. Schedule-Based rail transit path-Choice estimation using automatic fare collection data. J. Transp. Eng. 2016, 142, 04015037. [Google Scholar] [CrossRef]
- Noursalehi, P.; Koutsopoulos, H.N.; Zhao, J. Real time transit demand prediction capturing station interactions and impact of special events. Transp. Res. Part C 2018, 97, 227–300. [Google Scholar] [CrossRef]
- Jiang, A.; Sun, Q.; Peng, Z.; Wei, X.; Huang, Q.; Tong, M. Metro OD matching and statistical research based on AFC data. J. Phys. Conf. Ser. 2020, 1624, 032051. [Google Scholar] [CrossRef]
- Zhu, Y.; Koutsopoulos, H.N.; Wilson, N.H.M. A probabilistic passenger- to-train assignment model based on automated data. Transp. Res. Part B: Methodol. 2017, 104, 522–542. [Google Scholar] [CrossRef]
- Zhu, Y.; Koutsopoulos, H.N.; Wilson, N.H.M. Inferring left behind passengers in congested metro systems from automated data. Transp. Res. Part Emerg. Technol. 2018, 94, 323–337. [Google Scholar] [CrossRef]
- Xiong, S.; Li, C.; Sun, X.; Qin, Y.; Wu, C.F.J. Statistical estimation for passenger-to-train assignment models based on automated data. Adv. Stoch. Model. Bus. Ind. 2022, 38, 287–307. [Google Scholar] [CrossRef]
- Feng, X.; Wang, X.; Zhang, H. Passenger transfer efficiency optimization modelling research with simulations. Int. J. Simul. Model. 2014, 13, 210–218. [Google Scholar] [CrossRef]
- Liu, X.; Huang, M.; Qu, H.; Chien, S. Minimizing metro transfer waiting time with AFCS Data using simulated annealing with parallel computing. J. Adv. Transp. 2018, 2018, 1–17. [Google Scholar] [CrossRef]
- Si, B.; He, Z.; Liu, D.; Gao, Z. Train operation diagram-based equilibrium model for an urban rail transit network with transfer constraints. J. Transp. Eng. Part Syst. 2020, 146, 04020126. [Google Scholar] [CrossRef]
- Wei, Z.; Fan, W.; Jin, W.; Fan, W.D. Complete estimation approach for characterizing passenger travel time distributions at rail transit stations. J. Transp. Eng. Part Syst. 2020, 146, 04020050. [Google Scholar]
- Zhu, Y.; Koutsopoulos, H.N.; Wilson, N.H.M. Passenger itinerary inference model for congested urban rail networks. Transp. Res. Part Emerg. Technol. 2021, 123, 102896. [Google Scholar] [CrossRef]
- Dempster, A.P.; Laird, N.M.; Rubin, D.B. Maximum likelihood from incomplete data via the EM algorithm. J. R. Stat. Soc. Ser. (Methodological) 1977, 39, 1–38. [Google Scholar]
- Liao, J.; Zhang, F.; Zhang, S.; Gong, C. A Real-Time Train Timetable Rescheduling Method Based on Deep Learning for Metro Systems Energy Optimization under Random Disturbances. J. Adv. Transp. 2020, 2020, 8882554. [Google Scholar] [CrossRef]
- Wu, X.; Dong, H.; Tse, C.; Zhang, Q. Timetable Synchronization Optimization for Metro Networks With the Consideration of Station Centrality. IEEE Trans. Netw. Sci. Eng. 2020, 9, 2697–2707. [Google Scholar] [CrossRef]
- Li, H.; Jin, K.; Sun, S.; Jia, X.; Li, Y. Metro passenger flow forecasting though multi-source time-series fusion: An ensemble deep learning approach, Appl. Soft Comput. 2022, 120, 1568–4946. [Google Scholar] [CrossRef]
- Li, W.; Yan, X.; Li, X.; Yang, J. Estimate Passengers’ Walking and Waiting Time in Metro Station Using Smart Card Data (SCD). IEEE Access 2020, 8, 11074–11083. [Google Scholar] [CrossRef]
- Hastie, T.; Tibshirani, R.; Friedman, J. The Elements of Statistical Learning: Data Mining, Inference and Prediction, 2nd ed.; Springer: New York, NY, USA, 2009. [Google Scholar]
- Beijing Transport Institute. Beijing Transport Development Annual Report. Beijing, China, 2020. Available online: http://www.bjtrc.org.cn (accessed on 16 February 2022).














| Wuzixueyuanlu Station | Hujialou Station | |||
|---|---|---|---|---|
| Train | Departure Time | Arrival Time | Departure Time | Arrival Time |
| 1 | 7:03:00 | 7:24:00 | 7:26:24 | 7:32:24 |
| 2 | 7:06:00 | 7:27:00 | 7:29:24 | 7:35:24 |
| 3 | 7:09:00 | 7:30:00 | 7:32:24 | 7:38:24 |
Disclaimer/Publisher’s Note: The statements, opinions and data contained in all publications are solely those of the individual author(s) and contributor(s) and not of MDPI and/or the editor(s). MDPI and/or the editor(s) disclaim responsibility for any injury to people or property resulting from any ideas, methods, instructions or products referred to in the content. |
© 2023 by the authors. Licensee MDPI, Basel, Switzerland. This article is an open access article distributed under the terms and conditions of the Creative Commons Attribution (CC BY) license (https://creativecommons.org/licenses/by/4.0/).
Share and Cite
Mu, W.; Wang, X.; Li, C.; Xiong, S. Dynamic Modeling for Metro Passenger Flows on Congested Transfer Routes. Mathematics 2023, 11, 1427. https://doi.org/10.3390/math11061427
Mu W, Wang X, Li C, Xiong S. Dynamic Modeling for Metro Passenger Flows on Congested Transfer Routes. Mathematics. 2023; 11(6):1427. https://doi.org/10.3390/math11061427
Chicago/Turabian StyleMu, Weiyan, Xin Wang, Chunya Li, and Shifeng Xiong. 2023. "Dynamic Modeling for Metro Passenger Flows on Congested Transfer Routes" Mathematics 11, no. 6: 1427. https://doi.org/10.3390/math11061427
APA StyleMu, W., Wang, X., Li, C., & Xiong, S. (2023). Dynamic Modeling for Metro Passenger Flows on Congested Transfer Routes. Mathematics, 11(6), 1427. https://doi.org/10.3390/math11061427
