An Efficient Hybrid of an Ant Lion Optimizer and Genetic Algorithm for a Model Parameter Identification Problem
Abstract
1. Introduction
- This work intends to propose a novel hybrid ALO-GA that can fully balance exploration and exploitation, and significantly improve the global optimization ability. The algorithm performance is validated on a set of classical benchmark functions.
- The ALO-GA hybrid has been applied for the first time for the parameter identification of a nonlinear mathematical model of an E. coli cultivation process. The outperformance of the ALO-GA has been confirmed. The algorithm provides better results than the recent hybrid metaheuristics applied to an E. coli model parameter identification.
- The better ALO-GA performance is further confirmed by applying two parametric and three nonparametric statistical tests. The results show that the ALO-GA statistically outperforms the other algorithms considered in the comparison.
- A new improved model of the fed-batch cultivation process of the strain E. coli MC4110 has been obtained. It is 6.5% better than the best model known so far. The developed mathematical model could be further used for process investigation and optimization based on process monitoring and control.
2. Literature Review
| Hybrid Algorithm | Year | Used Approach |
|---|---|---|
| ABLALO [47] | 2019 | ALO with adaptive boundary and optimal guidance |
| OB-L-ALO [48] | 2017 | A novel opposition-based ALO |
| ALO-DM [36] | 2018 | ALO with differential mutation operator |
| HALO [37,38] | 2019 and 2021 | ALO with arithmetic crossover operation |
| MALO [49] | 2022 | ALO with a new algorithm parameter |
| K-means-ALO [50] | 2019 | ALO with integrated K-means clustering |
| IALO-SVR [51] | 2019 | ALO with support vector regression |
| EALO-SCA [31] | 2020 | ALO with a sine cosine algorithm approach |
| CHAOARO [21] | 2022 | Aquila optimizer and artificial rabbits optimization algorithm |
| IHAOAVOA [52] | 2022 | Aquila optimizer and African vultures optimization algorithm |
| ABC-GA [24] | 2021 | Artificial bee colony with genetic algorithm |
| ACO-FA [22] | 2014 | Ant colony optimization with firefly algorithm |
| GA-ACO [26] | 2016 | Ant colony optimization with genetic algorithm |
| OCSSA [53] | 2020 | Chaotic salp swarm algorithm based on opposition-based learning |
| COGWO2D [54] | 2018 | Grey wolf optimizer combined with a chaotic logistic map, opposition-based learning, differential evolution, and a disruption operator |
| HGGWA [55] | 2019 | Grey wolf optimizer with genetic operators |
| LGWO [56] | 2022 | Grey wolf optimizer with Lévy flight |
| APSO-PDC [57] | 2019 | Particle swarm optimization based on an adaptive selection of particle roles, population diversity control, and adaptive control of parameters |
| MMPA [58] | 2021 | Marine predators algorithm and logistic opposition-based learning mechanism and effective self-adaptive updating methods |
| OXDE [59] | 2012 | Orthogonal crossover and differential evolution variants |
| nAOA [60] | 2021 | Arithmetic optimization algorithm with the use of natural logarithm and exponential operators |
3. Escherichia coli Fed-Batch Cultivation Process
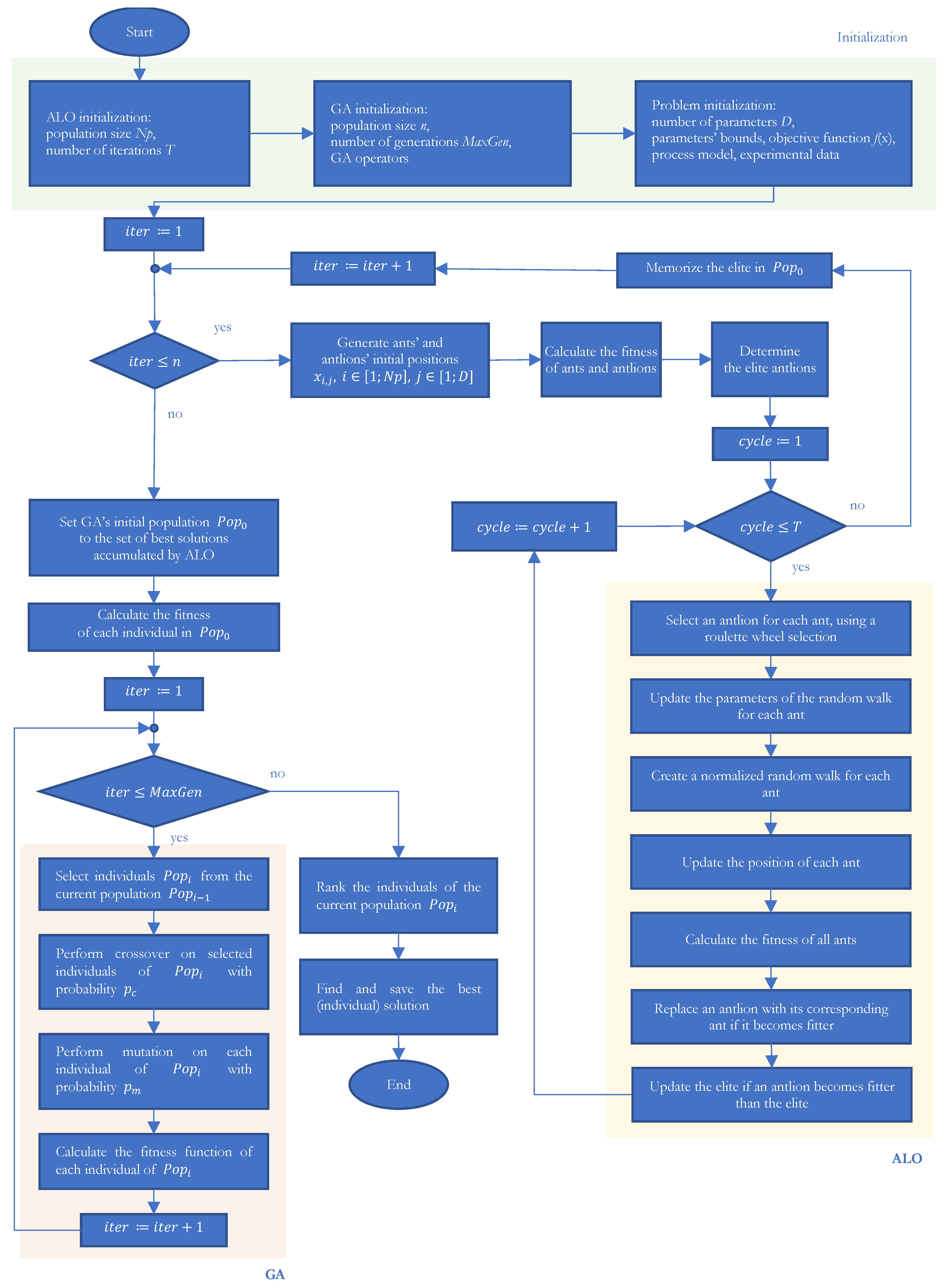
4. Hybrid Ant Lion Optimizer-Genetic Algorithm (ALO-GA)
| Algorithm 1: Pseudo-code of ALO-GA |
| 1: begin 2: Define the input parameters for both ALO and GA 3: Define the parameters of the problem under consideration 4: % Start ALO 5: Generate randomly the initial populations of ants and antlions 6: Calculate the corresponding fitness estimations 7: Find the best antlion and adopt it as the elite (determined optimum) 8: for j:= 1 to the size of initial population Pop0 9: while the end criterion is not satisfied 10: for each ant 11: Select an antlion using the roulette wheel selection 12: Update the parameters of the random walk 13: Create a random walk and normalize it 14: Update the position of the ant 15: end for 16: Evaluate all ants 17: Replace an antlion with its corresponding ant if it becomes fitter 18: Update the elite if an antlion becomes fitter 19: end while 20: Memorize the best solution for the current iteration in Pop0 21: end for 22: % Start GA 23: Set the initial population Pop0 to the set of best solutions generated by ALO 24: Calculate the value of the fitness function for each individual in Pop0 25: for j:= 1 to MaxGeneration 26: Select individuals Popi from the current population Popi−1 in a way that gives an advantage to better individuals 27: Perform crossover with probability pc 28: Perform mutation with probability pm 29: Calculate the value of the fitness function for each individual in Popi 30: end for 31: Rank the solutions, find the current best, and memorize it 32: end begin |
5. Results and Discussion
5.1. ALO-GA Hybrid Algorithm Performance on Test Functions
- (i)
- (ii)
- Physics-based algorithms (nAOA [60]);
- (iii)
5.2. Parameter Identification of E. coli MC4110 Fed-Batch Cultivation Process
5.2.1. Simulation Setup
5.2.2. Numerical Results
5.2.3. Statistical Analysis
6. Conclusions and Future Research Directions
Author Contributions
Funding
Conflicts of Interest
References
- de Menezes, L.H.S.; Carneiro, L.L.; de Carvalho Tavares, I.M.; Santos, P.H.; das Chagas, T.P.; Mendes, A.A.; da Silva, E.G.P.; Franco, M.; de Oliveira, J.R. Artificial Neural Network Hybridized with a Genetic Algorithm for Optimization of Lipase Production from Penicillium roqueforti ATCC 10110 in Solid-State Fermentation. Biocatal. Agric. Biotechnol. 2021, 31, 101885. [Google Scholar] [CrossRef]
- Pan, N.; Wang, H.; Tian, Y.; Chorukova, E.; Simeonov, I.; Christov, N. Comparison Study of Dynamic Models for One-stage and Two-stage Anaerobic Digestion Processes. IFAC-PapersOnLine 2022, 55, 667–672. [Google Scholar] [CrossRef]
- Chorukova, E.; Hubenov, V.; Gocheva, Y.; Simeonov, I. Two-Phase Anaerobic Digestion of Corn Steep Liquor in Pilot Scale Biogas Plant with Automatic Control System with Simultaneous Hydrogen and Methane Production. Appl. Sci. 2022, 12, 6274. [Google Scholar] [CrossRef]
- Brou, P.; Patricia, T.; Beaufort, S.; Brandam, C. Modelling of S. cerevisiae and T. delbrueckii pure culture fermentation in synthetic media using a compartmental nitrogen model. OENO One 2020, 54, 299–311. [Google Scholar] [CrossRef]
- Zentou, H.; Zainal Abidin, Z.; Yunus, R.; Awang Biak, D.R.; Abdullah Issa, M.; Yahaya Pudza, M. A new model of alcoholic fermentation under a byproduct inhibitory effect. ACS Omega 2021, 6, 4137–4146. [Google Scholar] [CrossRef]
- Ma, X.; Wu, Y.; Shen, J.; Duan, L.; Liu, Y. ML-LME: A Plant Growth Situation Analysis Model Using the Hierarchical Effect of Fractal Dimension. Mathematics 2021, 9, 1322. [Google Scholar] [CrossRef]
- Guzmán-Palomino, A.; Aguilera-Vázquez, L.; Hernández-Escoto, H.; García-Vite, P.M. Sensitivity, Equilibria, and Lyapunov Stability Analysis in Droop’s Nonlinear Differential Equation System for Batch Operation Mode of Microalgae Culture Systems. Mathematics 2021, 9, 2192. [Google Scholar] [CrossRef]
- Benalcázar, E.A.; Noorman, H.; Filho, R.M.; Posada, J.A. Modeling ethanol production through gas fermentation: A biothermodynamics and mass transfer-based hybrid model for microbial growth in a large-scale bubble column bioreactor. Biotechnol. Biofuels 2020, 13, 59. [Google Scholar] [CrossRef]
- Du, Y.H.; Wang, M.Y.; Yang, L.H.; Tong, L.L.; Guo, D.S.; Ji, X.J. Optimization and Scale-Up of Fermentation Processes Driven by Models. Bioengineering 2022, 9, 473. [Google Scholar] [CrossRef]
- Dulf, E.H.; Vodnar, D.C.; Danku, A.; Martău, A.G.; Teleky, B.E.; Dulf, F.V.; Ramadan, M.F.; Crisan, O. Mathematical Modeling and Optimization of Lactobacillus Species Single and Co-Culture Fermentation Processes in Wheat and Soy Dough Mixtures. Front. Bioeng. Biotechnol. 2022, 10, 888827. [Google Scholar] [CrossRef] [PubMed]
- Krista, G.M.; Kresnowati, M.T.A.P. Modeling the synthetic gas fermentation for bioethanol production. IOP Conf. Ser. Earth Environ. Sci. 2022, 963, 012013. [Google Scholar] [CrossRef]
- Ezzatzadegan, L.; Yusof, R.; Morad, N.A.; Shabanzadeh, P.; Muda, N.S.; Borhani, T.N. Experimental and artificial intelligence modelling study of oil palm trunk sap fermentation. Energies 2021, 14, 2137. [Google Scholar] [CrossRef]
- Alvarado-Santos, E.; Aguilar-López, R.; Neria-González, M.I.; Romero-Cortés, T.; Robles-Olvera, V.J.; López-Pérez, P.A. A novel kinetic model for a cocoa waste fermentation to ethanol reaction and its experimental validation. Prep. Biochem. 2022, 53, 167–182. [Google Scholar] [CrossRef]
- Mori, H.; Kataoka, M.; Yang, X. Past, Present, and Future of Genome Modification in Escherichia coli. Microorganisms 2022, 10, 1835. [Google Scholar] [CrossRef]
- Necula, G.; Bacalum, M.; Radu, M. Interaction of Tryptophan- and Arginine-Rich Antimicrobial Peptide with E. coli Outer Membrane—A Molecular Simulation Approach. Int. J. Mol. Sci. 2023, 24, 2005. [Google Scholar] [CrossRef]
- Castro-López, D.A.; González de la Vara, L.E.; Santillán, M.; Martínez-Antonio, A. A Molecular Dynamic Model of Tryptophan Overproduction in Escherichia coli. Fermentation 2022, 8, 560. [Google Scholar] [CrossRef]
- Predojević, L.; Keše, D.; Bertok, D.Ž.; Korva, M.; Kreft, M.E.; Erjavec, M.S. Cytokine Response of the Biomimetic Porcine Urothelial Model to Different Escherichia coli Strains. Appl. Sci. 2022, 12, 8567. [Google Scholar] [CrossRef]
- Azrag, M.A.K.; Zain, J.M.; Kadir, T.A.A.; Yusoff, M.; Jaber, A.S.; Abdlrhman, H.S.M.; Ahmed, Y.H.Z.; Husain, M.S.B. Estimation of Small-Scale Kinetic Parameters of Escherichia coli (E. coli) Model by Enhanced Segment Particle Swarm Optimization Algorithm ESe-PSO. Processes 2023, 11, 126. [Google Scholar] [CrossRef]
- Jiménez, A.; Castillo, A.; Mahn, A. Kinetic Study and Modeling of Wild-Type and Recombinant Broccoli Myrosinase Produced in E. coli and S. cerevisiae as a Function of Substrate Concentration, Temperature, and pH. Catalysts 2022, 12, 683. [Google Scholar] [CrossRef]
- Dehghani, M.; Trojovská, E.; Zuščák, T. A new human-inspired metaheuristic algorithm for solving optimization problems based on mimicking sewing training. Sci. Rep. 2022, 12, 17387. [Google Scholar] [CrossRef]
- Wang, Y.; Xiao, Y.; Guo, Y.; Li, J. Dynamic Chaotic Opposition-Based Learning-Driven Hybrid Aquila Optimizer and Artificial Rabbits Optimization Algorithm: Framework and Applications. Processes 2022, 10, 2703. [Google Scholar] [CrossRef]
- Roeva, O.; Fidanova, S. Parameter Identification of an E. coli cultivation process model using hybrid metaheuristics. Int. J. Metaheuristics 2014, 3, 133–148. [Google Scholar] [CrossRef]
- Roeva, O.; Atanassova, V. Cuckoo search algorithm for model parameter identification. Int. J. Bioautom. 2016, 20, 483–492. [Google Scholar]
- Roeva, O.; Zoteva, D.; Lyubenova, V. Escherichia coli Cultivation Process Modelling Using ABC-GA Hybrid Algorithm. Processes 2021, 9, 1418. [Google Scholar] [CrossRef]
- Angelova, M.; Vassilev, P.; Pencheva, T. Genetic Algorithm and Cuckoo Search Hybrid Technique for Parameter Identification of Fermentation Process Model. Int. J. Bioautom. 2020, 24, 277–288. [Google Scholar] [CrossRef]
- Roeva, O.; Fidanova, S.; Paprzycki, M. InterCriteria analysis of ACO and GA hybrid algorithms. Stud. Comput. Intell. 2016, 610, 107–126. [Google Scholar]
- Khoja, I.; Ladhari, T.; M’sahli, F.; Sakly, A. Cuckoo search approach for parameter identification of an activated sludge process. Comput. Int. Neurosci. 2018, 2018, 3476851. [Google Scholar] [CrossRef]
- Mirjalili, S. The Ant Lion Optimizer. Adv. Eng. Softw. 2015, 83, 80–98. [Google Scholar] [CrossRef]
- Holland, J.H. Adaptation in Natural and Artificial Systems; University of Michigan Press: Ann Arbor, MI, USA, 1975. [Google Scholar]
- Goldberg, D. Genetic Algorithms in Search, Optimization and Machine Learning, 1st ed.; Addison-Wesley Professional: Boston, MA, USA, 1989. [Google Scholar]
- Zhang, H.; Gao, Z.; Zhang, J.; Liu, J.; Nie, Z.; Zhang, J. Hybridizing extended ant lion optimizer with sine cosine algorithm approach for abrupt motion tracking. EURASIP J. Image Video Process. 2020, 2020, 1–18. [Google Scholar] [CrossRef]
- Velasco, L.; Guerrero, H.; Hospitaler, A. Can the global optimum of a combinatorial optimization problem be reliably estimated through extreme value theory? Swarm Evol. Comput. 2022, 75, 101172. [Google Scholar] [CrossRef]
- Pandey, H.M. 3—State of the Art: Genetic Algorithms and Premature Convergence; Hari, M.P., Ed.; State of the Art on Grammatical Inference Using Evolutionary Method; Academic Press: Cambridge, MA, USA, 2022; pp. 35–124. [Google Scholar] [CrossRef]
- Assiri, A.S.; Hussien, A.G.; Amin, M. Ant lion optimization: Variants, hybrids, and applications. IEEE Access 2020, 8, 77746–77764. [Google Scholar] [CrossRef]
- Abualigah, L.; Shehab, M.; Alshinwan, M.; Mirjalili, S.; Elaziz, M.A. Ant lion optimizer: A comprehensive survey of its variants and applications. Arch. Comput. Methods Eng. 2021, 28, 1397–1416. [Google Scholar] [CrossRef]
- Hu, P.; Wang, Y.; Wang, H.; Zhao, R.; Yuan, C.; Zheng, Y.; Lu, Q.; Li, Y.; Masood, I. ALO-DM: A Smart Approach Based on Ant lion Optimizer with Differential Mutation Operator in Big Data Analytics. In Database Systems for Advanced Applications. DASFAA 2018; Lecture Notes in Computer Science; Springer: Cham, Switzerland, 2018; Volume 10829, pp. 64–73. [Google Scholar] [CrossRef]
- Dwivedi, D.; Balasubbareddy, M. Optimal power flow using hybrid ant lion optimization algorithm. Pramana Res. J. 2019, 9, 368–380. [Google Scholar]
- Singh, D.K.; Srivastava, S.; Khanna, R.K. Optimal Power Flow using Hybrid Ant Lion Optimization and Spotted Hyena Optimization Algorithm: Comparison and Analysis. Elem. Educ. Online 2021, 19, 3055. [Google Scholar]
- Derrac, J.; García, S.; Molina, D.; Herrera, F. A practical tutorial on the use of nonparametric statistical tests as a methodology for comparing evolutionary and swarm intelligence algorithms. Swarm Evol. Comput. 2011, 1, 3–18. [Google Scholar] [CrossRef]
- Sheskin, D.J. Handbook of Parametric and Nonparametric Statistical Procedures, 4th ed.; Chapman & Hall/CRC: Boca Raton, FL, USA, 2006. [Google Scholar]
- Friedman, M. The use of ranks to avoid the assumption of normality implicit in the analysis of variance. J. Am. Stat. Assoc. 1937, 32, 674–701. [Google Scholar] [CrossRef]
- Friedman, M. A comparison of alternative tests of significance for the problem of m rankings. Ann. Math. Stat. 1940, 11, 86–92. [Google Scholar] [CrossRef]
- García, S.; Molina, D.; Lozano, M.; Herrera, F. A study on the use of nonparametric tests for analyzing the evolutionary algorithms’ behaviour: A case study on the CEC’2005 special session on real parameter optimization. J. Heuristics 2009, 15, 617–644. [Google Scholar] [CrossRef]
- García, S.; Fernández, A.; Luengo, J.; Herrera, F. Advanced nonparametric tests for multiple comparisons in the design of experiments in computational intelligence and data mining: Experimental analysis of power. Inf. Sci. 2010, 180, 2044–2064. [Google Scholar] [CrossRef]
- Kruskal, W.; Wallis, W. Use of ranks in one-criterion variance analysis. J. Am. Stat. Assoc. 1952, 47, 583–621. [Google Scholar] [CrossRef]
- Fisher, R.A. Statistical Methods and Scientific Inference, 2nd ed.; Oliver and Boyd: Edinburgh, UK, 1959. [Google Scholar]
- Wang, R.A.; Zhou, Y.W.; Zheng, Y.Y. Ant lion optimizer with adaptive boundary and optimal guidance. In Proceedings of the Recent Developments in Mechatronics and Intelligent Robotics: Proceedings of International Conference on Mechatronics and Intelligent Robotics (ICMIR2018), Kunming, China, 19–20 May 2018; Springer International Publishing: Berlin/Heidelberg, Germany, 2019; pp. 379–386. [Google Scholar]
- Dinkar, S.K.; Deep, K. Opposition based Laplacian Ant Lion Optimizer. J. Comput. Sci. 2017, 23, 71–90. [Google Scholar] [CrossRef]
- El Bakrawy, L.M.; Cifci, M.A.; Kausar, S.; Hussain, S.; Islam, M.A.; Alatas, B.; Desuky, A.S. A Modified Ant Lion Optimization Method and Its Application for Instance Reduction Problem in Balanced and Imbalanced Data. Axioms 2022, 11, 95. [Google Scholar] [CrossRef]
- Majhi, S.K.; Biswal, S. A hybrid clustering algorithm based on Kmeans and ant lion optimization. In Emerging Technologies in Data Mining and Information Security; Springer: Berlin/Heidelberg, Germany, 2019; pp. 639–650. [Google Scholar]
- Wang, Y.; Ni, Y.; Li, N.; Lu, S.; Zhang, S.; Feng, Z.; Wang, J. A method based on improved ant lion optimization and support vector regression for remaining useful life estimation of lithium-ion batteries. Energy Sci. Eng. 2019, 7, 2797–2813. [Google Scholar] [CrossRef]
- Xiao, Y.; Guo, Y.; Cui, H.; Wang, Y.; Li, J.; Zhang, Y. IHAOAVOA: An improved hybrid aquila optimizer and African vultures optimization algorithm for global optimization problems. Math. Biosci. Eng. 2022, 19, 10963–11017. [Google Scholar] [CrossRef]
- Zhao, X.; Yang, F.; Han, Y.; Cui, Y. An opposition-based chaotic salp swarm algorithm for global optimization. IEEE Access 2020, 8, 36485–36501. [Google Scholar] [CrossRef]
- Ibrahim, R.A.; Abd Elaziz, M.; Lu, S. Chaotic opposition-based grey-wolf optimization algorithm based on differential evolution and disruption operator for global optimization. Expert Syst. Appl. 2018, 108, 1–27. [Google Scholar] [CrossRef]
- Gu, Q.; Li, X.; Jiang, S. Hybrid genetic grey wolf algorithm for large-scale global optimization. Complexity 2019, 2019, 2653512. [Google Scholar] [CrossRef]
- Sang-To, T.; Le-Minh, H.; Mirjalili, S.; Wahab, M.A.; Cuong-Le, T. A new movement strategy of grey wolf optimizer for optimization problems and structural damage identification. Adv. Eng. Softw. 2022, 173, 103276. [Google Scholar] [CrossRef]
- Song, Z.; Liu, B.; Cheng, H. Adaptive particle swarm optimization with population diversity control and its application in tandem blade optimization. Proc. Inst. Mech. Eng. Part C J. Mech. Eng. Sci. 2019, 233, 1859–1875. [Google Scholar] [CrossRef]
- Fan, Q.; Huang, H.; Chen, Q.; Yao, L.; Yang, K.; Huang, D. A modified self-adaptive marine predators algorithm: Framework and engineering applications. Eng. Comput. 2021, 38, 3269–3294. [Google Scholar] [CrossRef]
- Wang, Y.; Cai, Z.; Zhang, Q. Enhancing the search ability of differential evolution through orthogonal crossover. Inf. Sci. 2012, 185, 153–177. [Google Scholar] [CrossRef]
- Agushaka, J.O.; Ezugwu, A.E. Advanced arithmetic optimization algorithm for solving mechanical engineering design problems. PLoS ONE 2021, 16, e0255703. [Google Scholar] [CrossRef] [PubMed]
- Pencheva, T.; Roeva, O.; Hristozov, I. Functional State Approach to Fermentation Processes Modelling; Prof. Marin Drinov Academic Publishing House: Sofia, Bulgaria, 2006. [Google Scholar]
- Slavov, T.; Roeva, O. Genetic Algorithm Tuning of PID Controller in Smith Predictor for Glucose Concentration Control. Int. J. Bioautom. 2011, 15, 101–114. [Google Scholar]
- Roeva, O. Application of Artificial Bee Colony Algorithm for Model Parameter Identification. In Innovative Computing, Optimization and Its Applications; Zelinka, I., Vasant, P., Duy, V., Dao, T., Eds.; Studies in Computational Intelligence; Springer: Cham, Switzerland, 2018; Volume 741, pp. 285–303. [Google Scholar] [CrossRef]
- Mühlenbein, H.; Schlierkamp-Voosen, D. Predictive models for the breeder genetic algorithm I. Continuous parameter optimization. Evol. Comput. 1993, 1, 25–49. [Google Scholar] [CrossRef]
- Anane, E.; Neubauer, P.; Bournazou, M.N.C. Modelling Overflow Metabolism in Escherichia coli by Acetate Cycling. Biochem. Eng. J. 2017, 125, 23–30. [Google Scholar] [CrossRef]
- Chen, R.; John, J.; Rode, B.; Hitzmann, B.; Gerardy-Schahn, R.; Kasper, C.; Scheper, T. Comparison of Polysialic Acid Production in Escherichia coli K1 During Batch Cultivation and Fed-batch Cultivation Applying Two Different Control Strategies. J. Biotechnol. 2011, 154, 222–229. [Google Scholar] [CrossRef]
- Vital, M.; Hammes, F.; Egli, T. Competition of Escherichia coli O157 with a Drinking Water Bacterial Community at low Nutrient Concentrations. Water Res. 2012, 46, 6279–6290. [Google Scholar] [CrossRef]
- Campbell, M.J.; Swinscow, T.D.V. Statistics at Square One, 11th ed.; Wiley-Blackwell: Hoboken, NJ, USA, 2009. [Google Scholar]
- Črepinšek, M.; Liu, S.H.; Mernik, M. Exploration and exploitation in evolutionary algorithms: A survey. ACM Comput. Surv. 2013, 45, 1–33. [Google Scholar] [CrossRef]
- Hussain, A.; Muhammad, Y.S. Trade-off between exploration and exploitation with genetic algorithm using a novel selection operator. Complex Intell. Syst. 2020, 6, 1–14. [Google Scholar] [CrossRef]
- Corus, D.; Oliveto, P.S. On the benefits of populations for the exploitation speed of standard steady-state genetic algorithms. In Proceedings of the Genetic and Evolutionary Computation Conference, Prague, Czech Republic, 13–17 July 2019; pp. 1452–1460. [Google Scholar]
- Pierezan, J.; Dos Santos Coelho, L. Coyote Optimization Algorithm: A New Metaheuristic for Global Optimization Problems. In Proceedings of the 2018 IEEE Congress on Evolutionary Computation (CEC), Rio de Janeiro, Brazil, 8–13 July 2018; pp. 1–8. [Google Scholar] [CrossRef]
- Eskandar, H.; Sadollah, A.; Bahreinineja, A.; Shukor, M. Water cycle algorithm—A novel metaheuristic optimization method for solving constrained engineering optimization problems. Comput. Struct. 2012, 110, 151–166. [Google Scholar] [CrossRef]
- Mirjalili, S.; Mirjalili, S.M.; Lewis, A. Grey wolf optimizer. Adv. Eng. Softw. 2014, 69, 46–61. [Google Scholar] [CrossRef]






| >10% T | 2 |
| >50% T | 3 |
| >75% T | 4 |
| >90% T | 5 |
| >95% T | 6 |
| Function | Definition | Range | |
|---|---|---|---|
| Sphere, UM | [−100, 100] | 0 | |
| Schwefel’s 2.22, UM | [−100, 100] | 0 | |
| Schwefel’s 2.21, UM | [−100, 100] | 0 | |
| Rosenbrock, UM | [−200, 200] | 0 | |
| Quartic, UM | [−1.28, 1.28] | 0 | |
| Rastrigin, MM | [−5.12, 5.12] | 0 | |
| Ackley, MM | [−32, 32] | 0 | |
| Grienwank, MM | [−600, 600] | 0 |
| ALO-GA | MALO, [46] | OB-L-ALO, [45] | ABLALO, [44] | CHAOARO, [21] | OCSSA, [51] | nAOA, [58] | COGWO2D, [52] | IHAOAVOA, [50] | APSO-PDC, [55] | MMPA, [56] | HGGWA, [53] | OXDE, [57] | ||
|---|---|---|---|---|---|---|---|---|---|---|---|---|---|---|
| Mean | 0.00 × 100 | 0.00 × 100 | 1.09 × 10−11 | 4.26 × 10−18 | 0.00 × 100 | 0.00 × 100 | 0.00 × 100 | 0.00 × 100 | 0.00 × 100 | 0.00 × 100 | 0.00 × 100 | 4.85 × 10−53 | 1.58 × 10−16 | |
| SD | 0.00×100 | 0.00 × 100 | 3.86 × 10−11 | 2.74 × 10−18 | 0.00 × 100 | 0.00 × 100 | 0.00 × 100 | 0.00 × 100 | 0.00 × 100 | 0.00 × 100 | 0.00 × 100 | 2.41 × 10−52 | 1.41 × 10−16 | |
| Rank | 1 | 1 | 5 | 3 | 1 | 1 | 1 | 1 | 1 | 1 | 1 | 2 | 4 | |
| Mean | 0.00 × 100 | 0.00 × 100 | 1.85 × 10−18 | 9.88 × 10−2 | 0.00 × 100 | 3.27 × 10−199 | 0.00 × 100 | 0.00 × 100 | 0.00 × 100 | 0.00 × 100 | 0.00 × 100 | 4.01 × 10−33 | 4.38 × 10−12 | |
| SD | 0.00 × 100 | 0.00 × 100 | 1.01 × 10−17 | 5.57 × 10−1 | 0.00 × 100 | 0.00 × 100 | 0.00 × 100 | 0.00 × 100 | 0.00 × 100 | 0.00 × 100 | 0.00 × 100 | 4.34 × 10−33 | 1.93 × 10−12 | |
| Rank | 1 | 1 | 4 | 6 | 1 | 2 | 1 | 1 | 1 | 1 | 1 | 3 | 5 | |
| Mean | 0.00 × 100 | 0.00 × 100 | 4.09 × 10−6 | no data | 0.00 × 100 | 4.39 × 10−210 | 0.00 × 100 | 0.00 × 100 | 0.00 × 100 | 5.87 × 10−87 | 0.00 × 100 | 4.55 × 101 | 3.69 × 101 | |
| SD | 0.00 × 100 | 0.00 × 100 | 9.62 × 10−6 | no data | 0.00 × 100 | 0.00 × 100 | 0.00 × 100 | 0.00 × 100 | 0.00 × 100 | 9.59 × 10−87 | 0.00 × 100 | 1.49 × 100 | 0.96 × 100 | |
| Rank | 1 | 1 | 4 | − | 1 | 2 | 1 | 1 | 1 | 3 | 1 | 6 | 5 | |
| Mean | 1.23 × 10−6 | 5.31 × 10−4 | 5.46 × 10−4 | 9.41 × 10−3 | 2.66 × 10−3 | 1.19 × 101 | 4.61 × 100 | 2.70 × 101 | 5.83 × 10−7 | 1.36 × 101 | 9.65 × 101 | 6.82 × 101 | 1.59 × 10−1 | |
| SD | 1.49 × 10−6 | 8.98 × 10−4 | 1.60 × 10−3 | 5.02 × 10−3 | 4.89 × 10−4 | 8.55 × 100 | 2.59 × 10−1 | 4.06 × 100 | 9.72 × 10−7 | 1.20 × 10−1 | 3.96 × 10−1 | 1.25 × 10−1 | 7.79 × 10−1 | |
| Rank | 2 | 3 | 4 | 6 | 5 | 9 | 8 | 11 | 1 | 10 | 13 | 12 | 7 | |
| Mean | 4.13 × 10−9 | 1.83 × 10−4 | 2.85 × 10−4 | no data | 8.52 × 10−5 | 1.62 × 10−4 | 4.86 × 10−5 | 8.99 × 10−5 | 3.22 × 10−5 | 5.21 × 10−16 | 3.81 × 10−5 | 2.34 × 10−10 | 2.95 × 10−3 | |
| SD | 3.25 × 10−9 | 1.65 × 10−4 | 2.49 × 10−4 | no data | 8.29 × 10−5 | 1.60 × 10−4 | 4.12 × 10−5 | 9.79 × 10−5 | 2.53 × 10−5 | 9.17 × 10−16 | 2.36 × 10−5 | 3.17 × 10−10 | 1.32 × 10−3 | |
| Rank | 3 | 10 | 11 | − | 7 | 9 | 6 | 8 | 4 | 1 | 5 | 2 | 12 | |
| Mean | 0.00 × 100 | 0.00 × 100 | 3.01 × 10−9 | 0.00 × 100 | 0.00 × 100 | 0.00 × 100 | 0.00 × 100 | 0.00 × 100 | 0.00 × 100 | 0.00 × 100 | 0.00 × 100 | 0.00 × 100 | 4.06 × 100 | |
| SD | 0.00 × 100 | 0.00 × 100 | 4.82 × 10−9 | 0.00 × 100 | 0.00 × 100 | 0.00 × 100 | 0.00 × 100 | 0.00 × 100 | 0.00 × 100 | 0.00 × 100 | 0.00 × 100 | 0.00 × 100 | 1.95 × 100 | |
| Rank | 1 | 1 | 2 | 1 | 1 | 1 | 1 | 1 | 1 | 1 | 1 | 1 | 3 | |
| Mean | 3.22 × 10−18 | 8.88 × 10−16 | 2.10 × 10−5 | no data | 8.88 × 10−16 | 1.53 × 10−15 | 8.88 × 10−16 | 8.88 × 10−16 | 8.88 × 10−16 | 1.92 × 10−18 | 8.88 × 10−16 | 2.15 × 10−15 | 2.99 × 10−9 | |
| SD | 3.79 × 10−18 | 0.00 × 100 | 1.46 × 10−5 | no data | 0.00 × 100 | 1.42 × 10−15 | 0.00 × 100 | 0.00 × 100 | 0.00 × 100 | 3.24 × 10−18 | 0.00 × 100 | 3.48 × 10−15 | 1.54 × 10−9 | |
| Rank | 2 | 3 | 7 | − | 3 | 4 | 3 | 3 | 3 | 1 | 3 | 5 | 6 | |
| Mean | 0.00 × 100 | 0.00 × 100 | 6.32 × 10−9 | 1.11 × 10−16 | 0.00 × 100 | 0.00 × 100 | 2.49 × 10−4 | 0.00 × 100 | 0.00 × 100 | 0.00 × 100 | 0.00 × 100 | 0.00 × 100 | 1.48 × 10−3 | |
| SD | 0.00 × 100 | 0.00 × 100 | 1.27 × 10−8 | 1.92 × 10−16 | 0.00 × 100 | 0.00 × 100 | 1.37 × 10−3 | 0.00 × 100 | 0.00 × 100 | 0.00 × 100 | 0.00 × 100 | 0.00 × 100 | 3.02 × 10−3 | |
| Rank | 1 | 1 | 3 | 2 | 1 | 1 | 4 | 1 | 1 | 1 | 1 | 1 | 5 | |
| Total Rank | 1 | 5 | 10 | 11 | 4 | 8 | 6 | 8 | 2 | 3 | 7 | 9 | 12 | |
| Algorithm | Objective Function, J | |||
|---|---|---|---|---|
| Mean | Best | Worst | SD | |
| ABC-GA [24] | 4.5462 | 4.4403 | 4.6127 | 0.04117 |
| GA-ACO [26] | 4.5706 | 4.3803 | 4.6949 | 0.06325 |
| ACO-FA [22] | 4.5195 | 4.4013 | 4.6803 | 0.05914 |
| ALO-GA | 4.3164 | 4.1128 | 4.5358 | 0.07114 |
| Algorithm | Model Parameters Estimates | |||||
|---|---|---|---|---|---|---|
| SD | SD | SD | ||||
| ABC-GA [24] | 0.4909 | 0.0039 | 0.0127 | 0.00072 | 2.0211 | 0.0011 |
| GA-ACO [26] | 0.4946 | 0.0121 | 0.0123 | 0.0020 | 2.0204 | 0.0025 |
| ACO-FA [22] | 0.4824 | 0.0110 | 0.0114 | 0.0019 | 2.0206 | 0.0021 |
| ALO-GA | 0.5022 | 0.0093 | 0.0146 | 0.0018 | 2.0182 | 0.0019 |
| Friedman Test | |||||
|---|---|---|---|---|---|
| ‘Source’ | ‘SS’ | ‘df’ | ‘MS’ | ‘Chi-sq’ | ‘Prob > Chi-s’ |
| ‘Columns’ | 99.1333 | 3 | 33.0444 | 59.4800 | 7.5916 × 10−13 |
| ‘Error’ | 50.8667 | 87 | 0.5847 | [] | [] |
| ‘Total’ | 150 | 119 | [] | [] | [] |
| meanranks | [3.1333 3.3667 2.4667 1.0333] for [ABC-GA GA-ACO ACO-FA ALO-GA] | ||||
| sigma | 1.2910 | ||||
| Wilcoxon test | |||||
| ALO-GA vs. | p-value | H | STATS | ||
| zval | ranksum | ||||
| ABC-GA | 1.0937 × 10−10 | 1 | −6.4534 | 478 | |
| GA-ACO | 1.4643 × 10−10 | 1 | −6.4090 | 481 | |
| ACO-FA | 2.8700 × 10−10 | 1 | −6.3056 | 488 | |
| Paired t-test | |||||
| ALO-GA vs. | p-value | H | ci | STATS | |
| tstat | df | ||||
| ABC-GA | 3.2061 × 10−17 | 1 | −0.2753, −0.1844 | −13.6293 | 43.0670 |
| GA-ACO | 6.9515 × 10−17 | 1 | −0.3121, −0.1963 | −11.6985 | 57.8919 |
| ACO-FA | 7.3148 × 10−15 | 1 | −0.2545, −0.1518 | −10.5496 | 55.3599 |
| Kruskal–Wallis test | |||||
| ‘Source’ | ‘SS’ | ‘df’ | ‘MS’ | ‘Chi-sq’ | ‘Prob > Chi-s’ |
| ‘Columns’ | 8.2122 × 104 | 3 | 2.7374 × 104 | 67.8698 | 1.2199 × 10−14 |
| ‘Error’ | 6.1867 × 104 | 116 | 533.3394 | [] | [] |
| ‘Total’ | 1.4399 × 105 | 119 | [] | [] | [] |
| meanranks | [76.1667 85.2333 63.3667 17.2333] for [ABC-GA GA-ACO ACO-FA ALO-GA] | ||||
| sumt | 6 | ||||
| ANOVA | |||||
| ‘Source’ | ‘SS’ | ‘df’ | ‘MS’ | ‘F’ | ‘Prob > F’ |
| ‘Columns’ | 1.2197 | 3 | 0.4066 | 80.241 | 3.6030 × 10−28 |
| ‘Error’ | 0.5878 | 116 | 0.0051 | [] | [] |
| ‘Total’ | 1.8075 | 119 | [] | [] | [] |
| means | [4.5462 4.5706 4.5195 4.3164] for [ABC-GA GA-ACO ACO-FA ALO-GA] | ||||
| df | 116 | ||||
| s | 0.0712 | ||||
Disclaimer/Publisher’s Note: The statements, opinions and data contained in all publications are solely those of the individual author(s) and contributor(s) and not of MDPI and/or the editor(s). MDPI and/or the editor(s) disclaim responsibility for any injury to people or property resulting from any ideas, methods, instructions or products referred to in the content. |
© 2023 by the authors. Licensee MDPI, Basel, Switzerland. This article is an open access article distributed under the terms and conditions of the Creative Commons Attribution (CC BY) license (https://creativecommons.org/licenses/by/4.0/).
Share and Cite
Roeva, O.; Zoteva, D.; Roeva, G.; Lyubenova, V. An Efficient Hybrid of an Ant Lion Optimizer and Genetic Algorithm for a Model Parameter Identification Problem. Mathematics 2023, 11, 1292. https://doi.org/10.3390/math11061292
Roeva O, Zoteva D, Roeva G, Lyubenova V. An Efficient Hybrid of an Ant Lion Optimizer and Genetic Algorithm for a Model Parameter Identification Problem. Mathematics. 2023; 11(6):1292. https://doi.org/10.3390/math11061292
Chicago/Turabian StyleRoeva, Olympia, Dafina Zoteva, Gergana Roeva, and Velislava Lyubenova. 2023. "An Efficient Hybrid of an Ant Lion Optimizer and Genetic Algorithm for a Model Parameter Identification Problem" Mathematics 11, no. 6: 1292. https://doi.org/10.3390/math11061292
APA StyleRoeva, O., Zoteva, D., Roeva, G., & Lyubenova, V. (2023). An Efficient Hybrid of an Ant Lion Optimizer and Genetic Algorithm for a Model Parameter Identification Problem. Mathematics, 11(6), 1292. https://doi.org/10.3390/math11061292

