Redundancy-Based Resilience Optimization of Multi-Component Systems
Abstract
:1. Introduction
1.1. Background
1.2. Literature Review
1.3. Novelty and Contribution
- A system resilience evaluation method is proposed based on system reliability, and we use system resilience loss as a resilience evaluation index.
- Loss importance and recovery importance are proposed for the processes of disturbance and recovery, respectively. On the basis of loss importance and recovery importance, the weighted importance is obtained to determine the degree of influence of components on system reliability.
- Under the constraint of maintenance time, the redundancy strategy based on weighted importance can maximize system reliability and optimize system resilience.
- The effectiveness of the method is verified using a wind turbine system with multiple components as an example. The results show that the proposed redundancy strategy can restore system reliability faster and improve the resilience level of a system.
1.4. Structure
2. Resilience Assessment
- Phase 1: The normal operation phase, . refers to the system reliability in order to complete the operation task from the time before the system is disturbed, which represents the initial maximum level of system reliability. We do not consider the degradation or wear process of the components. At the same time, when the disturbance degree of the external environment to the system is small, its influence can be ignored because the system itself has a certain degree of anti-disturbance. Therefore, in the normal operation phase, the system reliability curve is horizontal.
- Phase 2: The disturbance phase, . When the degree of external disturbance is large, the system reliability begins to decline until the reliability drops to the threshold, and the system fails and stops running. is the level of system reliability at the moment when the system suffers the disturbance. is the system reliability after a certain time of disturbance. We assume that the duration of disturbance is fixed, so the value of is fixed.
- Phase 3: The recovery phase, . By adding redundancy to the components, the system is restored. refers to the reliability level that the system can be restored to . Because the recovery time is limited, the final system does not necessarily return to the best state.
3. Resilience Optimization Considering Redundant Components
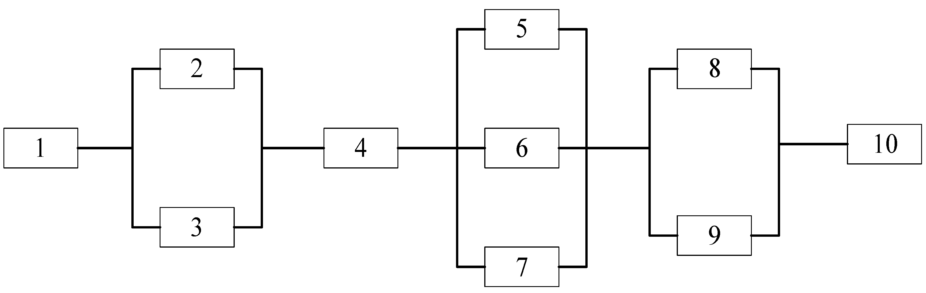
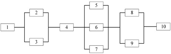
4. Example Analysis
4.1. Analysis of Loss Importance
4.2. Analysis of Recovery Importance
4.3. Analysis of Weighted Importance
4.4. Determination of Redundancy Strategy
5. Conclusions and Future Work
- In this paper, according to the resilience loss before and after the system was disturbed, the system resilience was measured.
- In this paper, the weighted importance measure was used to determine the degree of influence of components on system reliability. We should prioritize adding redundancy to the components with higher weighted importance.
- In this paper, under the constraint of total maintenance time, a redundancy strategy was developed to reduce the resilience loss of the system through the resilience optimization model.
- In the case study, we applied the model proposed in this paper to a wind turbine system with multiple components and verified the validity of the model. The wind turbine system had 10 major components, and the resilience loss of the as was calculated by analyzing the reliability of the system during the disturbance and during the recovery process. The priority of adding redundancy to the components was obtained by calculating the weighted importance of the components. After the calculation, 4-1-10-8-7-6 was obtained as the best redundancy strategy. The example shows that the redundancy strategy determined using this method can reduce the loss of system resilience, which verifies the accuracy of the model.
Author Contributions
Funding
Data Availability Statement
Conflicts of Interest
References
- Dui, H.; Yang, Y.; Zhang, Y.-A.; Zhu, Y. Recovery Analysis and Maintenance Priority of Metro Networks Based on Importance Measure. Mathematics 2022, 10, 3989. [Google Scholar] [CrossRef]
- Li, R.; Gao, Y. On the Component Resilience Importance Measures for Infrastructure Systems. Int. J. Crit. Infrastruct. Prot. 2022, 36, 100481. [Google Scholar] [CrossRef]
- Wang, N.; Wu, M.; Yuen, K.F. Assessment of Port Resilience Using Bayesian Network: A Study of Strategies to Enhance Readiness and Response Capacities. Reliab. Eng. Syst. Saf. 2023, 237, 109394. [Google Scholar] [CrossRef]
- An, X.; Yin, Z.; Tong, Q.; Fang, Y.; Yang, M.; Yang, Q.; Meng, H. An Integrated Resilience Assessment Methodology for Emergency Response Systems Based on Multi-Stage STAMP and Dynamic Bayesian Networks. Reliab. Eng. Syst. Saf. 2023, 238, 109445. [Google Scholar] [CrossRef]
- Lian, X.; Qian, T.; Li, Z.; Chen, X.; Tang, W. Resilience Assessment for Power System Based on Cascading Failure Graph under Disturbances Caused by Extreme Weather Events. Int. J. Electr. Power Energy Syst. 2023, 145, 108616. [Google Scholar] [CrossRef]
- Tong, Q.; Gernay, T. Resilience Assessment of Process Industry Facilities Using Dynamic Bayesian Networks. Process Saf. Environ. Prot. 2023, 169, 547–563. [Google Scholar] [CrossRef]
- Wang, X.; Kang, Q.; Wei, X.; Guo, L.; Liang, Z. Resilience Assessment and Recovery of Distribution Network Considering the Influence of Communication Network. Int. J. Electr. Power Energy Syst. 2023, 152, 109280. [Google Scholar] [CrossRef]
- Liu, M.; Wang, D.; Zhao, J.; Si, S. Importance Measure Construction and Solving Algorithm Oriented to the Cost-Constrained Reliability Optimization Model. Reliab. Eng. Syst. Saf. 2022, 222, 108406. [Google Scholar] [CrossRef]
- Wu, G.; Li, M.; Li, Z.S. Resilience-Based Optimal Recovery Strategy for Cyber–Physical Power Systems Considering Component Multistate Failures. IEEE Trans. Rel. 2021, 70, 1510–1524. [Google Scholar] [CrossRef]
- Barker, K.; Ramirez-Marquez, J.E.; Rocco, C.M. Resilience-Based Network Component Importance Measures. Reliab. Eng. Syst. Saf. 2013, 117, 89–97. [Google Scholar] [CrossRef]
- Jiang, Q.; Cai, B.; Zhang, Y.; Xie, M.; Liu, C. Resilience Assessment Methodology of Natural Gas Network System under Random Leakage. Reliab. Eng. Syst. Saf. 2023, 234, 109134. [Google Scholar] [CrossRef]
- Dong, Q.; Cui, L. Reliability Analysis of a System with Two-Stage Degradation Using Wiener Processes with Piecewise Linear Drift. IMA J. Manag. Math. 2021, 32, 3–29. [Google Scholar] [CrossRef]
- Li, H.; Sun, Q.; Zhong, Y.; Huang, Z.; Zhang, Y. A Soft Resource Optimization Method for Improving the Resilience of UAV Swarms under Continuous Attack. Reliab. Eng. Syst. Saf. 2023, 237, 109368. [Google Scholar] [CrossRef]
- Dong, S.; Gao, X.; Mostafavi, A.; Gao, J.; Gangwal, U. Characterizing Resilience of Flood-Disrupted Dynamic Transportation Network through the Lens of Link Reliability and Stability. Reliab. Eng. Syst. Saf. 2023, 232, 109071. [Google Scholar] [CrossRef]
- Zhou, J.; Coit, D.W.; Felder, F.A.; Tsianikas, S. Combined Optimization of System Reliability Improvement and Resilience with Mixed Cascading Failures in Dependent Network Systems. Reliab. Eng. Syst. Saf. 2023, 237, 109376. [Google Scholar] [CrossRef]
- Tang, J.; Xu, L.; Luo, C.; Ng, T.S.A. Multi-Disruption Resilience Assessment of Rail Transit Systems with Optimized Commuter Flows. Reliab. Eng. Syst. Saf. 2021, 214, 107715. [Google Scholar] [CrossRef]
- Zhang, M.; Yang, X.; Zhang, J.; Li, G. Post-Earthquake Resilience Optimization of a Rural “Road-Bridge” Transportation Network System. Reliab. Eng. Syst. Saf. 2022, 225, 108570. [Google Scholar] [CrossRef]
- Tiong, A.; Vergara, H.A. A Two-Stage Stochastic Multi-Objective Resilience Optimization Model for Network Expansion of Interdependent Power–Water Networks under Disruption. Int. J. Crit. Infrastruct. Prot. 2023, 40, 100588. [Google Scholar] [CrossRef]
- Dui, H.; Zhang, Y.; Zhang, Y.-A. Grouping Maintenance Policy for Improving Reliability of Wind Turbine Systems Considering Variable Cost. Mathematics 2023, 11, 1954. [Google Scholar] [CrossRef]
- Liu, M.; Qi, X.; Pan, H. Optimizing Communication Network Geodiversity for Disaster Resilience through Shielding Approach. Reliab. Eng. Syst. Saf. 2022, 228, 108800. [Google Scholar] [CrossRef]
- Feng, Q.; Hai, X.; Sun, B.; Ren, Y.; Wang, Z.; Yang, D.; Hu, Y.; Feng, R. Resilience Optimization for Multi-UAV Formation Reconfiguration via Enhanced Pigeon-Inspired Optimization. Chin. J. Aeronaut. 2022, 35, 110–123. [Google Scholar] [CrossRef]
- Schworm, P.; Wu, X.; Klar, M.; Gayer, J.; Glatt, M.; Aurich, J.C. Resilience Optimization in Manufacturing Systems Using Quantum Annealing. Manuf. Lett. 2023, 36, 13–17. [Google Scholar] [CrossRef]
- Liu, D.; Li, M.; Ji, Y.; Fu, Q.; Li, M.; Abrar Faiz, M.; Ali, S.; Li, T.; Cui, S.; Imran Khan, M. Spatial-Temporal Characteristics Analysis of Water Resource System Resilience in Irrigation Areas Based on a Support Vector Machine Model Optimized by the Modified Gray Wolf Algorithm. J. Hydrol. 2021, 597, 125758. [Google Scholar] [CrossRef]
- Feng, Q.; Hai, X.; Liu, M.; Yang, D.; Wang, Z.; Ren, Y.; Sun, B.; Cai, B. Time-Based Resilience Metric for Smart Manufacturing Systems and Optimization Method with Dual-Strategy Recovery. J. Manuf. Syst. 2022, 65, 486–497. [Google Scholar] [CrossRef]
- Dui, H.; Wei, X.; Xing, L. A New Multi-Criteria Importance Measure and Its Applications to Risk Reduction and Safety Enhancement. Reliab. Eng. Syst. Saf. 2023, 235, 109275. [Google Scholar] [CrossRef]
- Chen, R.; Zhang, C.; Wang, S.; Zio, E.; Dui, H.; Zhang, Y. Importance Measures for Critical Components in Complex System Based on Copula Hierarchical Bayesian Network. Reliab. Eng. Syst. Saf. 2023, 230, 108883. [Google Scholar] [CrossRef]
- Dui, H.; Xu, Z.; Chen, L.; Xing, L.; Liu, B. Data-Driven Maintenance Priority and Resilience Evaluation of Performance Loss in a Main Coolant System. Mathematics 2022, 10, 563. [Google Scholar] [CrossRef]
- Zhang, C.; Chen, R.; Wang, S.; Dui, H.; Zhang, Y. Resilience Efficiency Importance Measure for the Selection of a Component Maintenance Strategy to Improve System Performance Recovery. Reliab. Eng. Syst. Saf. 2022, 217, 108070. [Google Scholar] [CrossRef]
- Dui, H.; Xu, H.; Zhang, Y.-A. Reliability Analysis and Redundancy Optimization of a Command Post Phased-Mission System. Mathematics 2022, 10, 4180. [Google Scholar] [CrossRef]
- Do, P.; Bérenguer, C. Conditional Reliability-Based Importance Measures. Reliab. Eng. Syst. Saf. 2020, 193, 106633. [Google Scholar] [CrossRef]
- Chen, L.; Gao, Y.; Dui, H.; Xing, L. Importance Measure-Based Maintenance Optimization Strategy for Pod Slewing System. Reliab. Eng. Syst. Saf. 2021, 216, 108001. [Google Scholar] [CrossRef]
- Tong, Q.; Yang, M.; Zinetullina, A. A Dynamic Bayesian Network-Based Approach to Resilience Assessment of Engineered Systems. J. Loss Prev. Process Ind. 2020, 65, 104152. [Google Scholar] [CrossRef]
- Hosseini, S.; Barker, K.; Ramirez-Marquez, J.E. A Review of Definitions and Measures of System Resilience. Reliab. Eng. Syst. Saf. 2016, 145, 47–61. [Google Scholar] [CrossRef]
- Xing, L.; Amari, S.V.; Wang, C. Reliability of K-out-of-n Systems with Phased-Mission Requirements and Imperfect Fault Coverage. Reliab. Eng. Syst. Saf. 2012, 103, 45–50. [Google Scholar] [CrossRef]







| Component | 1 | 2 | 3 | 4 | 5 | 6 | 7 | 8 | 9 | 10 |
|---|---|---|---|---|---|---|---|---|---|---|
| Name | Blade | Pitch system 1 | Pitch system 2 | Hub | Stator coil 1 | Stator coil 2 | Stator coil 3 | Rotor 1 | Rotor 2 | Yaw system |
| Component | 1 | 2 | 3 | 4 | 5 | 6 | 7 | 8 | 9 | 10 | |
|---|---|---|---|---|---|---|---|---|---|---|---|
| Parameter | |||||||||||
| 3247 | 2574 | 2416 | 2150 | 3589 | 1977 | 2165 | 2550 | 2379 | 2199 | ||
| 1.65 | 1.76 | 2.21 | 1.96 | 2.14 | 1.54 | 1.48 | 1.75 | 2.11 | 2.36 | ||
| 2 | 1.5 | 2.3 | 2.5 | 2.8 | 1.7 | 2.2 | 2.2 | 2 | 1.8 | ||
| 115 | 140 | 110 | 120 | 100 | 125 | 135 | 150 | 155 | 160 | ||
| Component | 1 | 2 | 3 | 4 | 5 | 6 | 7 | 8 | 9 | 10 |
|---|---|---|---|---|---|---|---|---|---|---|
| 0.34448 | 0.085442 | 0.085471 | 0.36911 | 0.71382 | 0.10106 | 0.11981 | 0.13133 | 0.10078 | 0.15425 |
| Strategy | Redundant Order | Average Value | |
|---|---|---|---|
| The redundancy strategy proposed in this paper | 4-1-10-8-7-6 | 122.2039 | 122.2039 |
| Random redundancy strategy 1 | 5-3-9-10-4-8 | 335.6879 | 314.1650 |
| Random redundancy strategy 2 | 4-1-7-8-6-9-5 | 172.5302 | |
| Random redundancy strategy 3 | 6-3-7-8-5-1-2 | 399.7999 | |
| Random redundancy strategy 4 | 2-10-8-9-1-5 | 348.6421 |
Disclaimer/Publisher’s Note: The statements, opinions and data contained in all publications are solely those of the individual author(s) and contributor(s) and not of MDPI and/or the editor(s). MDPI and/or the editor(s) disclaim responsibility for any injury to people or property resulting from any ideas, methods, instructions or products referred to in the content. |
© 2023 by the authors. Licensee MDPI, Basel, Switzerland. This article is an open access article distributed under the terms and conditions of the Creative Commons Attribution (CC BY) license (https://creativecommons.org/licenses/by/4.0/).
Share and Cite
Dui, H.; Wang, X.; Zhou, H. Redundancy-Based Resilience Optimization of Multi-Component Systems. Mathematics 2023, 11, 3151. https://doi.org/10.3390/math11143151
Dui H, Wang X, Zhou H. Redundancy-Based Resilience Optimization of Multi-Component Systems. Mathematics. 2023; 11(14):3151. https://doi.org/10.3390/math11143151
Chicago/Turabian StyleDui, Hongyan, Xinyue Wang, and Haohao Zhou. 2023. "Redundancy-Based Resilience Optimization of Multi-Component Systems" Mathematics 11, no. 14: 3151. https://doi.org/10.3390/math11143151
APA StyleDui, H., Wang, X., & Zhou, H. (2023). Redundancy-Based Resilience Optimization of Multi-Component Systems. Mathematics, 11(14), 3151. https://doi.org/10.3390/math11143151

