A New Family of Modified Slash Distributions with Applications
Abstract
1. Introduction
2. Type II Modified Slash Distribution
2.1. Representation and Density
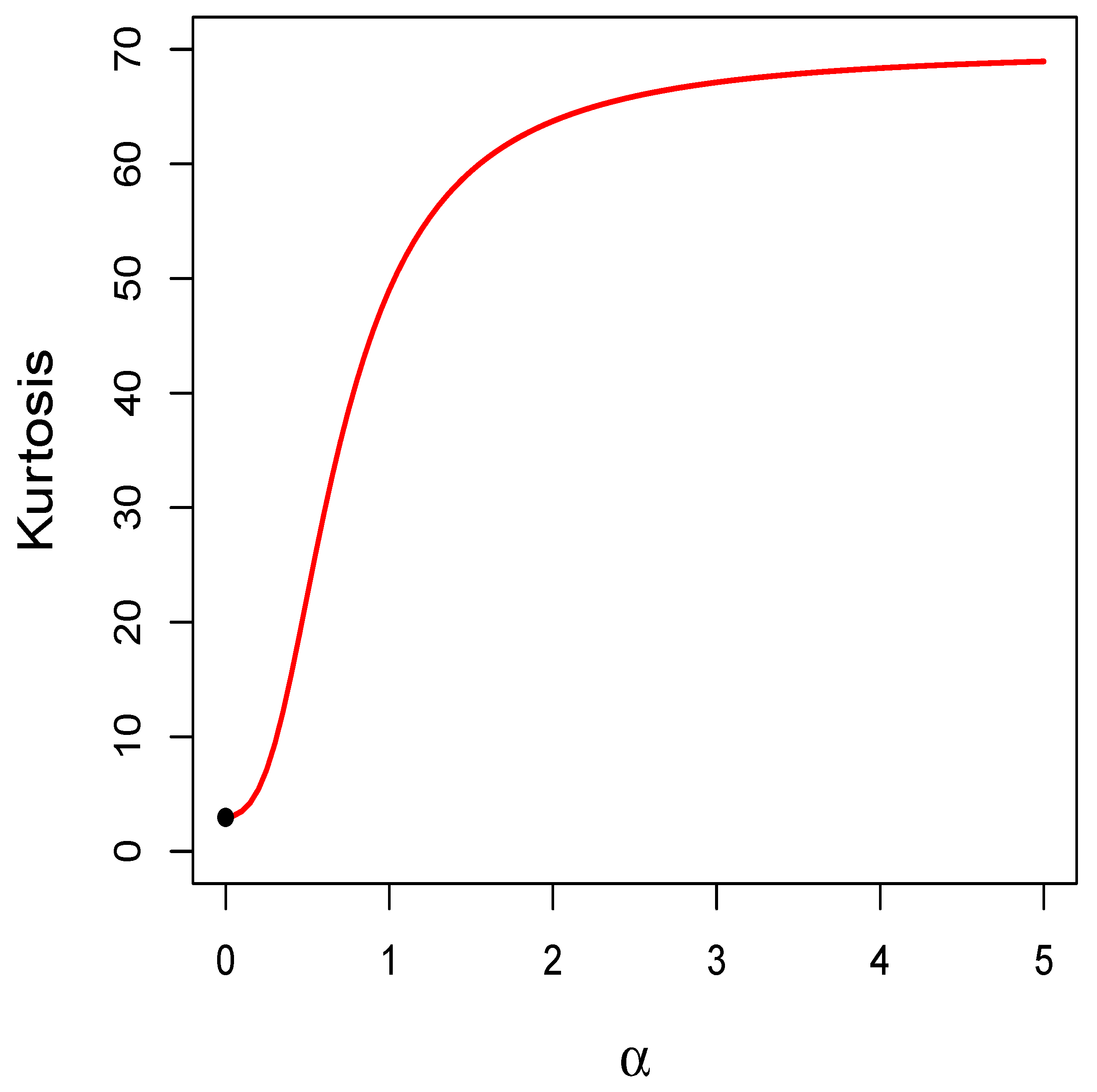
2.2. Moments
- For an odd k, with , since . Thus, the kth raw moment of X is equal to 0.
3. Parameter Estimation
3.1. Moment Estimation
3.2. Maximum Likelihood Estimation
3.3. Practical Considerations
3.4. Simulation Study
- Choose values for , , , and n.
- Generate .
- Compute .
- Generate .
- Compute .
- Repeat steps 2 to 5 n times.
4. Illustrations
- 1.
- The S pdf;where , is a location parameter, is the scale parameter, is a kurtosis parameter, and is the pdf of the standard normal distribution.
- 2.
- The ES pdf [12];where , is a location parameter, is the scale parameter, are kurtosis parameters, and is the pdf of the standard normal distribution.
- 3.
- The MS pdf [11];where , is a location parameter, is the scale parameter, and is a kurtosis parameter.
- 4.
- The GMS pdf [13];where , is a location parameter, is the scale parameter, and is a kurtosis parameter.
4.1. Ant Movement Direction Data
4.2. DEM/GBP Exchange Rate Returns Data
5. Final Comments
Author Contributions
Funding
Data Availability Statement
Conflicts of Interest
Appendix A. R Codes
Appendix A.1. Code for the Computation of the T2MS Pdf
Appendix A.2. Code to Obtain the Moment and Maximum Likelihood Estimates
Appendix B. Elements of the Observed Information Matrix
Abbreviations
| S | Slash |
| MS | Modified-slash |
| GMS | Generalized modified-slash |
| ES | Extended-slash |
| T2MS | Type II modified-slash |
| AE | Average estimate |
| SD | Standard deviation |
| AIC | Akaike information criteria |
| BIC | Bayesian information criteria |
| AD | Anderson–Darling |
| Probability density function | |
| cdf | Cumulative distribution function |
References
- Rogers, W.H.; Tukey, J.W. Understanding some long-tailed symmetrical distributions. Stat. Neerl. 1972, 26, 211–226. [Google Scholar] [CrossRef]
- Mosteller, F.; Tukey, J.W. Data Analysis and Regression. A Second Course in Statistics; Addison-Wesley: Boston, MA, USA, 1977. [Google Scholar]
- Johnson, N.L.; Kotz, S.; Balakrishnan, N. Continuous Univariate Distributions, 2nd ed.; John Wiley & Sons: New York, NY, USA, 1995; Volume 1. [Google Scholar]
- Kafadar, K. A biweight approach to the one-sample problem. J. Am. Stat. Assoc. 1982, 77, 416–424. [Google Scholar] [CrossRef]
- Wang, J.; Genton, M.G. The multivariate skew-slash distribution. J. Stat. Plan. Inference 2006, 136, 209–220. [Google Scholar] [CrossRef]
- Gómez, H.W.; Quintana, F.A.; Torres, F.J. A new family of slash-distributions with elliptical contours. Stat. Probab. Lett. 2007, 77, 717–725. [Google Scholar] [CrossRef]
- Arslan, O. An alternative multivariate skew-slash distribution. Stat. Probab. Lett. 2008, 78, 2756–2761. [Google Scholar] [CrossRef]
- Genç, A.İ. A generalization of the univariate slash by a scale-mixtured exponential power distribution. Commun. Stat. Simul. Comput. 2007, 36, 937–947. [Google Scholar] [CrossRef]
- Arslan, O.; Genç, A.İ. A generalization of the multivariate slash distribution. J. Stat. Plan. Inference 2009, 139, 1164–1170. [Google Scholar] [CrossRef]
- Genç, A.İ. A skew extension of the slash distribution via beta-normal distribution. Stat. Pap. 2013, 54, 427–442. [Google Scholar] [CrossRef]
- Reyes, J.; Gómez, H.W.; Bolfarine, H. Modified slash distribution. Statistics 2013, 47, 929–941. [Google Scholar] [CrossRef]
- Rojas, M.A.; Bolfarine, H.; Gómez, H.W. An extension of the slash-elliptical distribution. SORT 2014, 38, 215–230. [Google Scholar]
- Reyes, J.; Barranco-Chamorro, I.; Gómez, H.W. Generalized modified slash distribution with applications. Commun. Stat. Theory Methods 2020, 49, 2025–2048. [Google Scholar] [CrossRef]
- Birnbaum, Z.W.; Saunders, S.C. Estimation for a family of life distributions with applications to fatigue. J. Appl. Probab. 1969, 6, 328–347. [Google Scholar] [CrossRef]
- Birnbaum, Z.W.; Saunders, S.C. A new family of life distributions. J. Appl. Probab. 1969, 6, 319–327. [Google Scholar] [CrossRef]
- Díaz-García, J.A.; Leiva-Sánchez, V. A new family of life distributions based on the elliptically contoured distributions. J. Stat. Plan. Inference 2005, 128, 445–457. [Google Scholar] [CrossRef]
- Sanhueza, A.; Leiva, V.; Balakrishnan, N. The generalized Birnbaum–Saunders distribution and its theory, methodology, and application. Commun. Stat. Methods 2008, 37, 645–670. [Google Scholar] [CrossRef]
- Gómez, H.W.; Olivares-Pacheco, J.F.; Bolfarine, H. An extension of the generalized Birnbaum—Saunders distribution. Stat. Probab. Lett. 2009, 79, 331–338. [Google Scholar] [CrossRef]
- Ross, S. A First Course in Probability; Pearson Prentice Hall: Upper Saddle River, NJ, USA, 2012. [Google Scholar]
- R Core Team. R: A Language and Environment for Statistical Computing; R Foundation for Statistical Computing: Vienna, Austria, 2021. [Google Scholar]
- Soetaert, K. rootSolve: Nonlinear Root Finding, Equilibrium and Steady-State Analysis of Ordinary Differential Equations; R Package 1.6; R Foundation for Statistical Computing: Vienna, Austria, 2009. [Google Scholar]
- Byrd, R.H.; Lu, P.; Nocedal, J.; Zhu, C. A limited memory algorithm for bound constrained optimization. SIAM J. Sci. Comput. 1995, 16, 1190–1208. [Google Scholar] [CrossRef]
- Faraway, J.; Marsaglia, G.; Marsaglia, J.; Baddeley, A. goftest: Classical Goodness-of-Fit Tests for Univariate Distributions; R Package Version 1.2-3; R Foundation for Statistical Computing: Vienna, Austria, 2021. [Google Scholar]
- Akaike, H. A new look at the statistical model identification. IEEE Trans. Autom. Control 1974, 19, 716–723. [Google Scholar] [CrossRef]
- Schwarz, G. Estimating the dimension of a model. Ann. Stat. 1978, 6, 461–464. [Google Scholar] [CrossRef]
- Jander, R. Die optische Richtungsorientierung der roten Waldameise (Formica rufa L.). Z. Vgl. Physiol. 1957, 40, 162–238. [Google Scholar] [CrossRef]
- Batschelet, E. Circular Statistic in Biology; Academic Press: London, UK, 1981. [Google Scholar]
- Sengupta, A.; Pal, C. On optimal tests for isotropy against the symmetric wrapped stable-circular uniform mixture family. J. Appl. Stat. 2001, 28, 129–143. [Google Scholar] [CrossRef]
- Jones, M.; Pewsey, A. A family of symmetric distributions on the circle. J. Am. Stat. Assoc. 2005, 100, 1422–1428. [Google Scholar] [CrossRef]
- Kleiber, C.; Zeileis, A. Applied Econometrics with R; Springer: New York, NY, USA, 2008; ISBN 978-0-387-77316-2. [Google Scholar]






| Scenario | n | AE () | AE () | AE () | AE () | AE () | AE () |
| A | 25 | −5.023 | −5.002 | 1.581 | 0.966 | 0.227 | 0.528 |
| 50 | −5.010 | −5.001 | 1.463 | 0.984 | 0.289 | 0.507 | |
| 100 | −5.006 | −5.001 | 1.371 | 0.998 | 0.343 | 0.502 | |
| 200 | −5.004 | −5.000 | 1.280 | 1.000 | 0.386 | 0.501 | |
| 400 | −5.000 | −5.000 | 1.200 | 1.000 | 0.431 | 0.500 | |
| B | 25 | 5.007 | 5.004 | 1.063 | 0.922 | 0.146 | 0.268 |
| 50 | 5.005 | 5.004 | 1.055 | 0.976 | 0.156 | 0.221 | |
| 100 | 5.004 | 5.003 | 1.041 | 0.997 | 0.165 | 0.202 | |
| 200 | 5.001 | 5.001 | 1.020 | 0.999 | 0.178 | 0.201 | |
| 400 | 5.000 | 5.000 | 1.016 | 1.000 | 0.183 | 0.200 | |
| Scenario | n | SD () | SD () | SD () | SD () | SD () | SD () |
| A | 25 | 0.421 | 0.181 | 0.499 | 0.287 | 0.187 | 0.183 |
| 50 | 0.304 | 0.120 | 0.324 | 0.197 | 0.151 | 0.122 | |
| 100 | 0.217 | 0.083 | 0.280 | 0.142 | 0.141 | 0.080 | |
| 200 | 0.146 | 0.054 | 0.262 | 0.100 | 0.133 | 0.055 | |
| 400 | 0.105 | 0.038 | 0.255 | 0.069 | 0.124 | 0.040 | |
| B | 25 | 0.240 | 0.214 | 0.207 | 0.206 | 0.087 | 0.086 |
| 50 | 0.165 | 0.153 | 0.143 | 0.141 | 0.075 | 0.071 | |
| 100 | 0.118 | 0.105 | 0.107 | 0.103 | 0.064 | 0.062 | |
| 200 | 0.079 | 0.070 | 0.087 | 0.070 | 0.058 | 0.044 | |
| 400 | 0.059 | 0.052 | 0.068 | 0.050 | 0.047 | 0.032 |
| Size | Average | Standard Deviation | Skewness | Kurtosis |
|---|---|---|---|---|
| 730 |
| Parameter | N | S | ES | MS | GMS | T2MS |
|---|---|---|---|---|---|---|
| 176.487 | 181.526 | 181.739 | 181.738 | 181.724 | 181.791 | |
| (2.317) | (1.270) | (1.231) | (1.224) | (1.229) | (0.050) | |
| 62.606 | 16.819 | 1.275 | 16.762 | 14.722 | 36.980 | |
| (1.638) | (1.246) | (1.066) | (1.245) | (0.884) | (1.832) | |
| q | - | 1.172 | 1.920 | 1.505 | 1.978 | 0.464 |
| (0.085) | (0.195) | (0.095) | (0.201) | (0.024) | ||
| - | - | 42.544 | - | - | - | |
| (37.623) | ||||||
| AIC | 8115.474 | 7950.532 | 7914.972 | 7921.978 | 7911.628 | 7882.058 |
| BIC | 8124.660 | 7964.311 | 7933.344 | 7935.757 | 7925.407 | 7895.837 |
| Size | Average | Standard Deviation | Skewness | Kurtosis |
|---|---|---|---|---|
| 1974 | −0.016 | 0.047 | −0.248 | 6.621 |
| Parameter | N | S | ES | MS | GMS | T2MS |
|---|---|---|---|---|---|---|
| 0.003 | 0.003 | 0.004 | 0.003 | 0.003 | ||
| (0.010) | (0.008) | (0.008) | (0.008) | (0.008) | (0.008) | |
| 0.470 | 0.238 | 0.034 | 0.225 | 0.159 | 0.354 | |
| (0.007) | (0.009) | (0.003) | (0.005) | (0.003) | (0.008) | |
| q | - | 2.223 | 4.063 | 2.615 | 4.321 | 0.286 |
| (0.146) | (0.336) | (0.049) | (0.333) | (0.015) | ||
| - | - | 33.750 | - | - | - | |
| (2.521) | ||||||
| AIC | 2626.192 | 2333.100 | 2300.656 | 2311.604 | 2296.674 | 2286.606 |
| BIC | 2637.368 | 2349.863 | 2323.007 | 2328.367 | 2313.437 | 2303.369 |
Disclaimer/Publisher’s Note: The statements, opinions and data contained in all publications are solely those of the individual author(s) and contributor(s) and not of MDPI and/or the editor(s). MDPI and/or the editor(s) disclaim responsibility for any injury to people or property resulting from any ideas, methods, instructions or products referred to in the content. |
© 2023 by the authors. Licensee MDPI, Basel, Switzerland. This article is an open access article distributed under the terms and conditions of the Creative Commons Attribution (CC BY) license (https://creativecommons.org/licenses/by/4.0/).
Share and Cite
Reyes, J.; Iriarte, Y.A. A New Family of Modified Slash Distributions with Applications. Mathematics 2023, 11, 3018. https://doi.org/10.3390/math11133018
Reyes J, Iriarte YA. A New Family of Modified Slash Distributions with Applications. Mathematics. 2023; 11(13):3018. https://doi.org/10.3390/math11133018
Chicago/Turabian StyleReyes, Jimmy, and Yuri A. Iriarte. 2023. "A New Family of Modified Slash Distributions with Applications" Mathematics 11, no. 13: 3018. https://doi.org/10.3390/math11133018
APA StyleReyes, J., & Iriarte, Y. A. (2023). A New Family of Modified Slash Distributions with Applications. Mathematics, 11(13), 3018. https://doi.org/10.3390/math11133018

