Pallet Distribution Affecting a Machine’s Utilization Level and Picking Time
Abstract
1. Introduction
2. Literature Review
2.1. Resource Scheduling
2.2. Order Picking
2.3. Logistics
2.4. Warehouse Management
2.5. Picking Time
2.6. Contributions
- A proposal to improve the picking time of products within a cross dock by considering a decentralized set up where the full details and information about product delivery are not shared with all the players on the supply chain;
- In this study, the aim is not to optimize the internal resources within a cross dock. Rather, the study aims at finding the pallet quantity of each product type and the maximum number of pallets carried by each handling device to minimize the total picking time when there is a discrepancy in information shared;
- Instead of evenly distributing the orders in a day and then finding the number of pickers required, the focus has been laid on a particular order and distributing the workload between every picker and ensuring that none of the allocated pickers are idle;
- We further tried to obtain the optimal solution using optimization software Lingo 19.0 (LINDO SYSTEM Inc.1415 North Dayton street, Chicago, IL 60642), rather than cplex or gurobi, and also to estimate the resource utilization level in our work.
3. Mathematical Formulation
Assumptions
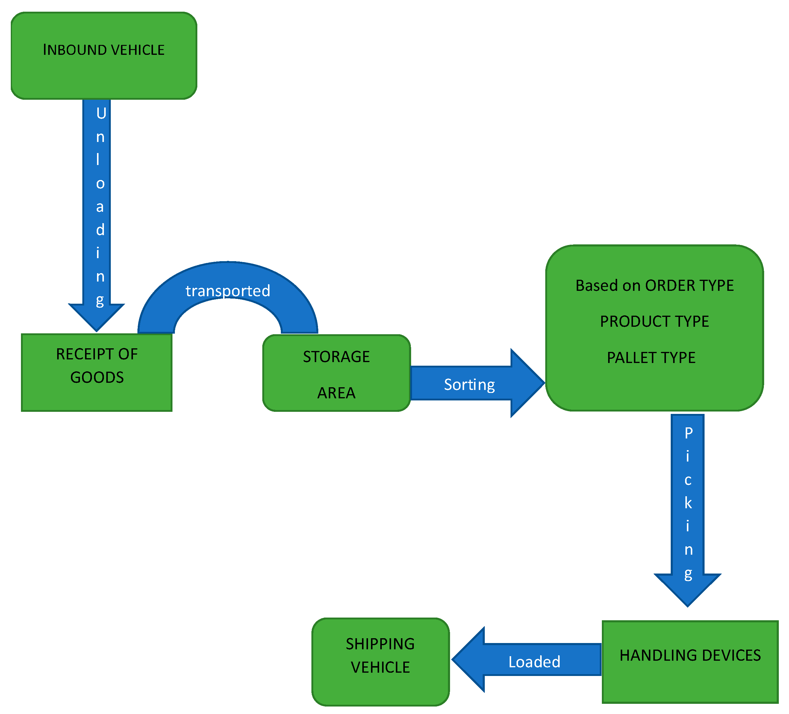
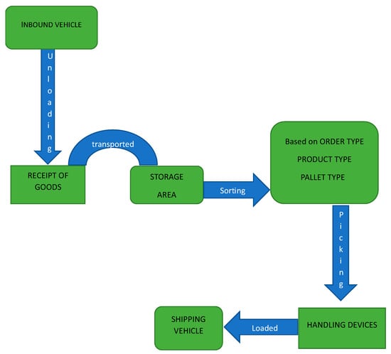
- Unloading and order picking of the pallets can be initiated only when the inbound truck is stationed at the receiving dock. Unloading and picking of the pallets must be finished within a specified due time;
- The facility has enough handling resources and is a non-collaborative warehouse where the resources are being shared by a single operator and not rented from a third party;
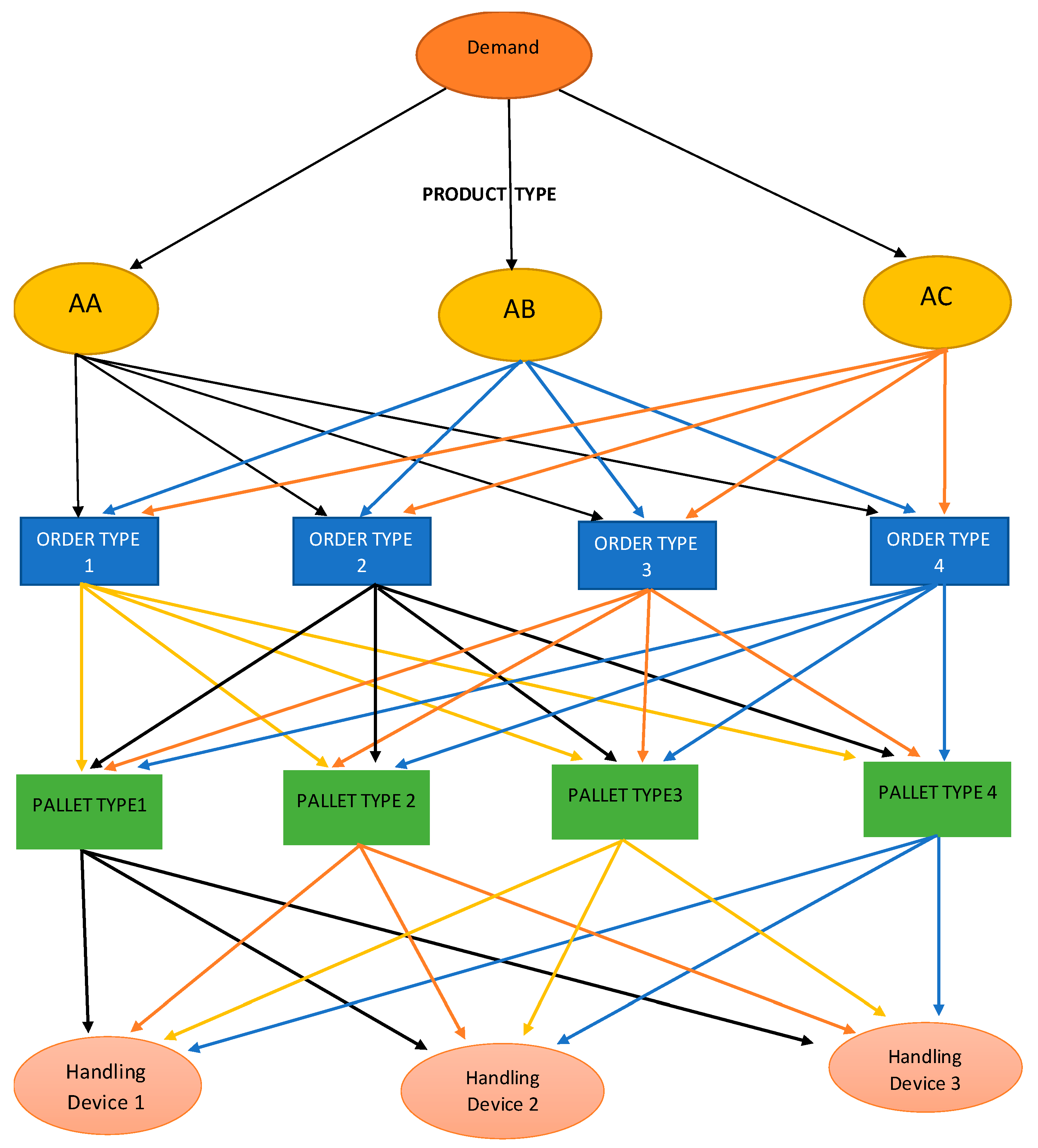
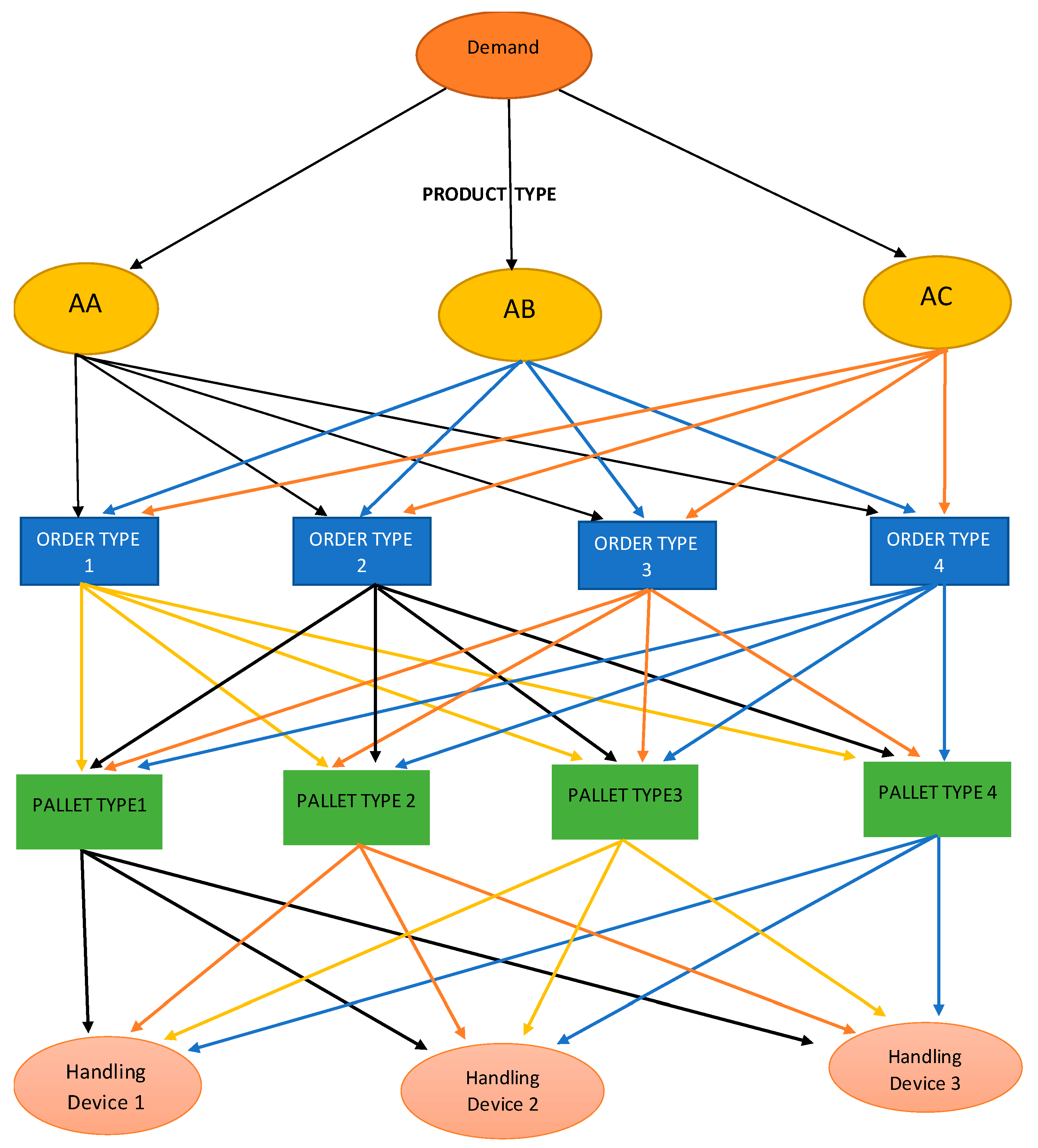
- Different pallet types of products were considered in the order [47]. One pallet is picked at a time following a single-order picking policy which avoids the mixing up of product and pallet types;
- Different material handling devices were used in the service for order picking. The picking time of the pallets in this model is different for each pallet type and depends on the picker type (i.e., the material handling device used) as well as on each component’s height and horizontal distance from the picker [50]. All the handling devices are in service mode and are assigned for pallet picking;
- The demand for each product in a planning horizon is known beforehand.
4. Mathematical Model
- -
- Product availability constraint
- -
- Machine requirement constraint
- -
- Non-negative constraint
- -
- Integer constraint
5. Solution Methodology
6. Results and Discussion
6.1. Base Case Instance
6.2. Additional Case Instance
- Variation in pick order: The optimal result is generated with 70 pallets of product 1, 55 pallets of product 2, and 35 pallets of product 3. An alteration in the number of pallets of the product types brings no noticeable change in the total picking time. However, when the total pick order is varied, the total picking time changes as well. This increase or decrease in the total picking time is only dependent on the total pick order as the number of pallets is increasing. This change in the picking time is irrespective of the change in the number of pallets of each product type;
- Variation in the number of machines: The variation in the number of handling devices affects its utilization level as well as the total picking time. Using three machines for the same order quantity has reduced the total picking time by 41.12 min; however, it has increased the utilization level of machine 2. Even though every machine is bounded by a minimum carrying capacity, the utilization level of the machines is not uniform. Employing three machines will increase the utilization level of each machine to 53.33%. However, the workload on machine 2 seems to further increase to 180%, confirming that machine 2 is over-utilized compared to others and may lead to machine breakdown because of overloading and excessive use (refer to Table 2). Thus, decreasing the number of machines increases the utilization level of machines by 13%. Hence, using four machines is the optimal result;
- Variation in pallet types: A total of four different pallets of varying sizes were considered in the pick order. Decreasing the number of pallet types for the same order quantity affects the total picking time. It was noticed that when three types of pallets are used to accommodate an order of 160, the total picking time is 301.44 min and the variation in the number of pallets of each type is given in Table 2);
- Variation in the number of products: The considered number of products generates a global optimal solution. Decreasing the product types generates infeasible solutions while increasing the product types makes the model unsolvable;
- Variation in picking time. As mentioned earlier the processing time of the machine or the picking time is only influenced by the total input and the individual standard processing/picking time. Figure 4 shows how the 10% variation in the picking time of every component affects the total processing time. We conclude from the obtained result that when the individual picking time of the pallets is less than the overall picking time, it is definitely reduced.
6.3. Pallet Utilization
7. Managerial Insights
8. Conclusions and Future Research
- The proposed model for this study takes into account the homogeneity of the items that are placed on a pallet. Future research could explore the possibility of testing and enhancing the model to function when the items to be piled on the pallet are heterogeneous;
- The proposed model is based on the fact that the daily demand and order quantity are deterministic. The model can be further explored with stochastic demands or alternatively, the study could be expanded further to include forecasted order quantities as model inputs;
- In this model, a particular order in a planning horizon concentrated in a decentralized small-sized cross dock is considered and the pallet distribution and machine’s workload are suggested accordingly to attain the minimized total picking time. The effect of multiple orders and its effects on the total picking time can be further investigated within the premises of a large-sized cross dock;
- The allocation of material handling devices for this model was random. However, the model can be explored by setting the allocation of machines to pallet picking on the criteria of the shortest processing or picking time.
Author Contributions
Funding
Data Availability Statement
Acknowledgments
Conflicts of Interest
Abbreviations
| Indices | |
| Number of pallet types | |
| Number of order types | |
| Number of product types. | |
| Number of available material handling machines | |
| Daily demand requirement of products in Kg | |
| Daily demand requirement of pallets of each product | |
| Parameters | |
| Order Quantity of ith product in jth order where i = 1,2,3,…, I and J = 1,2,3,…, J | |
| Number of pallets of ith product in jth order | |
| Processing time of kth pallet in mth machine, where k = 1,2,3,…, K and m = 1,2,3,…, M. | |
| Decision variables | |
| Number of pallets k carried by machine m, where k = 1, 2,3,…, K, m = 1,2,3,…, M. | |
| Number of kth pallet type from ith product type, where i = 1,2,3,…, I, and k = 1,2,3,…, K | |
References
- de Koster, R.; Le-Duc, T.; Roodbergen, K.J. Design and control of warehouse order picking: A literature review. Eur. J. Oper. Res. 2007, 182, 481–501. [Google Scholar] [CrossRef]
- Jamili, N.; van den Berg, P.L.; de Koster, R. Quantifying the impact of sharing resources in a collaborative warehouse. Eur. J. Oper. Res. 2022, 302, 518–529. [Google Scholar] [CrossRef]
- Sarkar, B.; Joo, J.; Kim, Y.; Park, H.; Sarkar, M. Controlling defective items in a complex multi-phase manufacturing system. RAIRO Oper. Res. 2022, 56, 871–889. [Google Scholar] [CrossRef]
- van Gils, T.; Caris, A.; Ramaekers, K.; Braekers, K. Formulating and solving the integrated batching, routing, and picker scheduling problem in a real-life spare parts warehouse. Eur. J. Oper. Res. 2019, 277, 814–830. [Google Scholar] [CrossRef]
- Lee, J.A.; Chang, Y.S.; Shim, H.-J.; Cho, S.-J. A study on the picking process time. Procedia Manuf. 2015, 3, 731–738. [Google Scholar] [CrossRef]
- Al-Omari, M.; Alzgool, M.; Ahmed, U.; Pahi, M.; Almaamari, Q. Exploring the nexus between e-business processes and organizational performance: Can technological opportunism play any role? Front. Psychol. 2022, 13, 896527. [Google Scholar] [CrossRef]
- Alkadash, T.M.; Vorobyova, D.; Alhajjar, A.; Almaamari, Q.; Abdelrahim, A.; Vorobyova, K. The influence of social public announcement on consumers’ behavior: A content analysis related to cognitive attitude, affective attitude, behavioral attitude. A study of Bahrain and Malaysia. PalArch J. Archaeol. Egypt Egyptol. 2021, 18, 2047–2060. [Google Scholar]
- Hermel, D.; Hasheminia, H.; Adler, N.; Fry, M.J. A solution framework for the multi-mode resource-constrained cross-dock scheduling problem. Omega 2016, 59, 157–170. [Google Scholar] [CrossRef]
- Mukherjee, T.; Sangal, I.; Sarkar, B.; Almaamari, Q.A. Logistic models to minimize the material handling cost within a cross-dock. Math. Biosci. Eng. 2022, 20, 3099–3119. [Google Scholar] [CrossRef]
- Sarkar, B.; Kar, S.; Basu, K.; Seo, Y.W. Is the online-offline buy-online-pickup-in-store retail strategy best among other product delivery strategies under variable lead time? J. Retail. Consum. Serv. 2023, 73, 103359. [Google Scholar] [CrossRef]
- Fonseca, G.B.; Nogueira, T.H.; Ravetti, M.G. A hybrid Lagrangian metaheuristic for the cross-docking flow shop scheduling problem. Eur. J. Oper. Res. 2019, 275, 139–154. [Google Scholar] [CrossRef]
- Ku, W.Y.; Beck, J.C. Mixed Integer Programming models for job shop scheduling: A computational analysis. Comput. Oper. Res. 2016, 73, 165–173. [Google Scholar] [CrossRef]
- Yener, F.; Yazgan, H.R. Optimal warehouse design: Literature review and case study application. Comput. Ind. Eng. 2019, 129, 1–13. [Google Scholar] [CrossRef]
- Dotoli, M.; Epicoco, N.; Falagario, M.; Costantino, N.; Turchiano, B. An integrated approach for warehouse analysis and optimization: A case study. Comput. Ind. 2015, 70, 56–69. [Google Scholar] [CrossRef]
- Audenino, A. Kaizen and Lean management autonomy and self-orientation, potentiality and reality. In Proceedings of the CCCA12, Marseille, France, 6–8 December 2012; pp. 1–6. [Google Scholar] [CrossRef]
- Cao, W.; Zhang, M. The Optimization and Scheduling Research of Shuttle Combined Vehicles in Automatic Three-Dimensional Warehouse. Procedia Eng. 2017, 174, 579–587. [Google Scholar] [CrossRef]
- Yang, W.; Chan, F.T.S.; Kumar, V. Optimizing replenishment polices using genetic algorithm for single-warehouse multi-retailer system. Expert Syst. Appl. 2012, 39, 3081–3086. [Google Scholar] [CrossRef]
- Saidi-Mehrabad, M.; Dehnavi-Arani, S.; Evazabadian, F.; Mahmoodian, V. An ant colony Algorithm (ACA) for solving the new integrated model of job shop scheduling and conflict-free routing of AGVs. Comput. Ind. Eng. 2015, 86, 2–13. [Google Scholar] [CrossRef]
- De Santis, R.; Montanari, R.; Vignali, G.; Bottani, E. An adapted ant colony optimization algorithm for the minimization of the travel distance of pickers in manual warehouses. Eur. J. Oper. Res. 2018, 267, 120–137. [Google Scholar] [CrossRef]
- Sarkar, A.; Guchhait, R.; Sarkar, B. Application of the artificial neural network with multithreading within an inventory model under uncertainty and inflation. Int. J. Fuzzy Syst. 2022, 24, 2318–2332. [Google Scholar] [CrossRef]
- Piardi, L.; Cremer Kalempa, V.; Limeira, M.; Oliveira, A.; Leitão, P. ARENA—Augmented reality to enhanced experimentation in smart warehouses. Sensors 2019, 19, 4308. [Google Scholar] [CrossRef]
- He, Z.; Aggarwal, V.; Nof, S. Differentiated service policy in smart warehouse automation. Int. J. Prod. Res. 2018, 56, 6956–6970. [Google Scholar] [CrossRef]
- Li, Z.; Li, W.; Jiang, L. Task assignment problem of robots in a smart warehouse environment. Manag. Stud. 2016, 4, 167–175. [Google Scholar]
- Li, A.; Lim, A.; Rodrigues, B. Crossdocking: JIT Scheduling with Time Windows. J. Oper. Res. Soc. 2004, 55, 1342–1351. [Google Scholar] [CrossRef]
- Álvarez-Pérez, G.A.; González-Velarde, J.L.; Fowler, J.W. Crossdocking—Just in Time scheduling: An alternative solution approach. J. Oper. Res. Soc. 2009, 60, 554–564. [Google Scholar] [CrossRef]
- Neamatian Monemi, R.; Gelareh, S. Dock assignment and truck scheduling problem; consideration of multiple scenarios with resource allocation constraints. Comput. Oper. Res. 2023, 151, 106074. [Google Scholar] [CrossRef]
- Richards, G. Warehouse Management: A Complete Guide to Improving Efficiency and Minimizing Costs in the Modern Warehouse; Kogan Page Publishers: London, UK, 2011. [Google Scholar]
- Lee, I.G.; Chung, S.H.; Yoon, S.W. Two-stage storage assignment to minimize travel time and congestion for warehouse order picking operations. Comput. Ind. Eng. 2020, 139, 106129. [Google Scholar] [CrossRef]
- Vanheusden, S.; van Gils, T.; Caris, A.; Ramaekers, K.; Braekers, K. Operational workload balancing in manual order picking. Comput. Ind. Eng. 2020, 141, 106269. [Google Scholar] [CrossRef]
- Scholz, A.; Schubert, D.; Wäscher, G. Order picking with multiple pickers and due dates—Simultaneous solution of order batching, batch assignment and sequencing, and picker routing problems. Eur. J. Oper. Res. 2017, 263, 461–478. [Google Scholar] [CrossRef]
- Dauod, H.; Won, D. Real-time order picking planning framework for warehouses and distribution centres. Int. J. Prod. Res. 2022, 60, 5468–5487. [Google Scholar] [CrossRef]
- Zhang, M.; Grosse, E.H.; Glock, C.H. Ergonomic and economic evaluation of a collaborative hybrid order picking system. Int. J. Prod. Econ. 2023, 258, 108774. [Google Scholar] [CrossRef]
- Castier, M.; Martínez-Toro, E. Planning and picking in small warehouses under industry-relevant constraints. Prod. Eng. 2023, 17, 575–590. [Google Scholar] [CrossRef]
- Srinivas, S.; Yu, S. Collaborative order picking with multiple pickers and robots: Integrated approach for order batching, sequencing and picker-robot routing. Int. J. Prod. Econ. 2022, 254, 108634. [Google Scholar] [CrossRef]
- Hota, S.; Ghosh, S.; Sarkar, B. A solution to the transportation hazard problem in a supply chain with an unreliable manufacturer. AIMS Environ. Sci. 2022, 9, 354–380. [Google Scholar] [CrossRef]
- Chargui, T.; Ladier, A.-L.; Bekrar, A.; Pan, S.; Trentesaux, D. Towards designing and operating physical internet cross-docks: Problem specifications and research perspectives. Omega 2022, 111, 102641. [Google Scholar] [CrossRef]
- Guajardo, M.; Rönnqvist, M.; Flisberg, P.; Frisk, M. Collaborative transportation with overlapping coalitions. Eur. J. Oper. Res. 2018, 271, 238–249. [Google Scholar] [CrossRef]
- Cleophas, C.; Cottrill, C.; Ehmke, J.F.; Tierney, K. Collaborative urban transportation: Recent advances in theory and practice. Eur. J. Oper. Res. 2019, 273, 801–816. [Google Scholar] [CrossRef]
- Idel Mahjoub, Y.; houcine Chakir El-Alaoui, E.; Nait-Sidi-Moh, A. Logistic network modeling and optimization: An approach based on (max,+) algebra and coloured Petri nets. Comput. Ind. Eng. 2021, 158, 107341. [Google Scholar] [CrossRef]
- Bachar, R.K.; Bhuniya, S.; Ghosh, S.K.; Sarkar, B. Controllable energy consumption in a sustainable smart manufacturing model considering superior service, flexible demand, and partial outsourcing. Mathematics 2022, 10, 23. [Google Scholar] [CrossRef]
- Saxena, N.; Sarkar, B.; Wee, H.-M.; Reong, S.; Singh, S.R.; Hsiao, Y.L. A reverse logistics model with eco-design under the Stackelberg-Nash equilibrium and centralized framework. J. Clean. Prod. 2023, 387, 135789. [Google Scholar] [CrossRef]
- Rebelo, C.G.S.; Pereira, M.T.; Silva, F.J.G.; Ferreira, L.P.; Sá, J.C. The relevance of space analysis in warehouse management. Procedia Manuf. 2021, 55, 471–478. [Google Scholar] [CrossRef]
- Sarkar, B.; Takeyeva, D.; Guchhait, R.; Sarkar, M. Optimized radio-frequency identification system for different warehouse shapes. Knowl. Based Syst. 2022, 258, 109811. [Google Scholar] [CrossRef]
- Mondal, A.; Pareek, S.; Chaudhuri, K.; Bera, A.; Bachar, R.K.; Sarkar, B. Technology license sharing strategy for remanufacturing industries under a closer-loop supply chain management bonding. RAIRO Oper. Res. 2022, 56, 3017–3045. [Google Scholar] [CrossRef]
- Burganova, N.; Grznar, P.; Gregor, M.; Mozol, Š. Optimalisation of internal logistics transport time through warehouse management: Case study. Transp. Res. Procedia 2021, 55, 553–560. [Google Scholar] [CrossRef]
- Voronova, O. Improvement of warehouse logistics based on the introduction of lean manufacturing principles. Transp. Res. Procedia 2022, 63, 919–928. [Google Scholar] [CrossRef]
- Perera, D.; Mirando, U.; Fernando, A. Warehouse space optimization using linear programming model and goal programming model. Sri Lanka J. Econ. Stat. Inf. Manag. 2022, 1, 103–124. [Google Scholar]
- Khosro Anjom, F.; Vougioukas, S.G.; Slaughter, D.C. Development of a linear mixed model to predict the picking time in strawberry harvesting processes. Biosyst. Eng. 2018, 166, 76–89. [Google Scholar] [CrossRef]
- Hanson, R.; Medbo, L.; Assaf, M.; Jukic, P. Time efficiency and physical workload in manual picking from large containers. Int. J. Prod. Res. 2018, 56, 1109–1117. [Google Scholar] [CrossRef]
- Grosse, E.H.; Glock, C.H.; Jaber, M.Y.; Neumann, W.P. Incorporating human factors in order picking planning models: Framework and research opportunities. Int. J. Prod. Res. 2015, 53, 695–717. [Google Scholar] [CrossRef]
- Engels, T.; Adan, I.; Boxma, O.; Resing, J. Exact results for the order picking time distribution under return routing. Oper. Res. Lett. 2023, 51, 179–186. [Google Scholar] [CrossRef]
- Loske, D.; Klumpp, M.; Grosse, E.H.; Modica, T.; Glock, C.H. Storage systems impact on order picking time: An empirical economic analysis of flow-rack storage systems. Int. J. Prod. Econ. 2023, 261, 108887. [Google Scholar] [CrossRef]
- Poon, T.C.; Choy, K.L.; Lau, H.C.W. An efficient production material demand order management system for a mould manufacturing company. Prod. Plan. Control 2011, 22, 754–766. [Google Scholar] [CrossRef]
- Sarkar, M.; Dey, B.K.; Ganguly, B.; Saxena, N.; Yadav, D.; Sarkar, B. The impact of information sharing and bullwhip effects on improving consumer services in dual-channel retailing. J. Retail. Consum. Serv. 2023, 73, 103307. [Google Scholar] [CrossRef]
- Sarkar, B.; Guchhait, R. Ramification of information asymmetry on a green supply chain management with the cap-trade, service, and vendor-managed inventory strategies. Electron. Commer. Res. Appl. 2023, 60, 101274. [Google Scholar] [CrossRef]
- Mukherjee, T.; Sangal, I.; Sarkar, B.; Alkadash, T.M. Mathematical estimation for maximum flow of goods within a cross-dock to reduce inventory. Math. Biosci. Eng. 2022, 19, 13710–13731. [Google Scholar] [CrossRef]
- Padiyar, S.V.S.; Vandana, V.; Bhagat, N.; Singh, S.R.; Sarkar, B. Joint replenishment strategy for deteriorating multi-item through multi-echelon supply chain model with imperfect production under imprecise and inflationary environment. RAIRO Oper. Res. 2022, 56, 3071–3096. [Google Scholar] [CrossRef]
- Saxena, N.; Sarkar, B. Random misplacement and production process reliability: A sustainable industrial approach to deal with the discrepancy and deficiency. J. Ind. Manag. Optim. 2023, 19, 4844–4873. [Google Scholar] [CrossRef]
- Moon, I.; Yun, W.; Sarkar, B. Effects of variable setup cost, reliability, and production costs under controlled carbon emissions in a reliable production system. Eur. J. Ind. Eng. 2022, 16, 371–397. [Google Scholar] [CrossRef]
- Jodlbauer, H. Discussion of the standard processing time. Int. J. Prod. Res. 2004, 42, 1471–1479. [Google Scholar] [CrossRef]
- Staudt, F.H.; Alpan, G.; Di Mascolo, M.; Rodriguez, C.M.T. Warehouse performance measurement: A literature review. Int. J. Prod. Res. 2015, 53, 5524–5544. [Google Scholar] [CrossRef]
- Hompel, M.; Schmidt, T. Warehouse Management, 1st ed.; Springer: Berlin/Heidelberg, Germany, 2007. [Google Scholar]
- Ozgormus, E.; Smith, A.E. A data-driven approach to grocery store block layout. Comput. Ind. Eng. 2020, 139, 105562. [Google Scholar] [CrossRef]





| Parameter | Notation | Value |
|---|---|---|
| Total number of pick order pallets | O | 160 |
| Number of product type | I | 3 |
| Number of pallet type | K | 4 |
| Number of order type | J | 4 |
| Number of material handling devices or pickers in each time slot | M | 4 |
| Daily demand requirement of pallets for each product | a | {70, 55, 35} |
| Daily demand of products | A | 10,000 kg |
| Decision variable | Product I | i1 | i2 | i3 | Picking Time | |||
| Pallet type K | ||||||||
| K1 | 6 | 26 | 0 | 328.32 min | ||||
| Base case | () | K2 | 0 | 29 | 35 | |||
| K3 | 32 | 0 | 0 | |||||
| K4 | 32 | 0 | 0 | |||||
| K1 | 5 | 4 | 23 | 328.32 min | ||||
| Additional instance | () | K2 | 17 | 43 | 4 | |||
| K3 | 24 | 4 | 4 | |||||
| K4 | 24 | 4 | 4 | |||||
| Parameters | Product I | i1 | i2 | i3 | Picking time | |||
| Pallet type K | ||||||||
| K1 | 6 | 26 | 0 | 328.32 min | ||||
| Base case | K = 4 | K2 | 0 | 29 | 35 | |||
| K3 | 32 | 0 | 0 | |||||
| K4 | 32 | 0 | 0 | |||||
| K1 | 24 | 22 | 24 | 301.44 min | ||||
| Additional instance | K = 3 | K2 | 4 | 47 | 4 | |||
| K3 | 4 | 27 | 4 | |||||
| K = 5 | Exceeds the capacity of the solver | |||||||
| M = 4 | Machine | M1 | M2 | M3 | M4 | Picking time | ||
| Pallet | ||||||||
| Base case | K1 | 8 | 8 | 8 | 8 | 328.32 min | ||
| K2 | 8 | 40 | 8 | 8 | ||||
| K3 | 8 | 8 | 8 | 8 | ||||
| K4 | 8 | 8 | 8 | 8 | ||||
| M = 3 | K1 | 8 | 8 | 8 | 287.2 min | |||
| Additional Instance | K2 | 8 | 72 | 8 | ||||
| K3 | 8 | 8 | 8 | |||||
| K4 | 8 | 8 | 8 | |||||
| M = 5 | Exceeds the capacity of the solver | |||||||
Disclaimer/Publisher’s Note: The statements, opinions and data contained in all publications are solely those of the individual author(s) and contributor(s) and not of MDPI and/or the editor(s). MDPI and/or the editor(s) disclaim responsibility for any injury to people or property resulting from any ideas, methods, instructions or products referred to in the content. |
© 2023 by the authors. Licensee MDPI, Basel, Switzerland. This article is an open access article distributed under the terms and conditions of the Creative Commons Attribution (CC BY) license (https://creativecommons.org/licenses/by/4.0/).
Share and Cite
Mukherjee, T.; Sangal, I.; Sarkar, B.; Alkadash, T.M.; Almaamari, Q. Pallet Distribution Affecting a Machine’s Utilization Level and Picking Time. Mathematics 2023, 11, 2956. https://doi.org/10.3390/math11132956
Mukherjee T, Sangal I, Sarkar B, Alkadash TM, Almaamari Q. Pallet Distribution Affecting a Machine’s Utilization Level and Picking Time. Mathematics. 2023; 11(13):2956. https://doi.org/10.3390/math11132956
Chicago/Turabian StyleMukherjee, Taniya, Isha Sangal, Biswajit Sarkar, Tamer M. Alkadash, and Qais Almaamari. 2023. "Pallet Distribution Affecting a Machine’s Utilization Level and Picking Time" Mathematics 11, no. 13: 2956. https://doi.org/10.3390/math11132956
APA StyleMukherjee, T., Sangal, I., Sarkar, B., Alkadash, T. M., & Almaamari, Q. (2023). Pallet Distribution Affecting a Machine’s Utilization Level and Picking Time. Mathematics, 11(13), 2956. https://doi.org/10.3390/math11132956

