Techno-Economic and Environmental Analysis of Grid-Connected Electric Vehicle Charging Station Using AI-Based Algorithm
Abstract
:1. Introduction
1.1. Present Scenario of EVs and EVCS
1.2. Literature Review
1.3. Contribution
- Identify the optimal EVCS design using realistic inputs on physical, operating, and economic features of RE sources, such as SPV and DG, with the utility grid.
- To create a novel idea that combines a photovoltaic module with DG to provide electricity for charging plug-in electric vehicles.
- To assess the technological, financial, and ecological viability of the proposed model.
- Two novel methods, SSA and MSSA, are discussed and employed in the sizing problem of the system component for the first time. The efficacy of such methods is assessed and equated in terms of consistency, convergence cycle, and processing time.
2. Hybrid System Components and Their Mathematical Modeling
2.1. SPV Panel Output
2.2. Diesel Generator (DG)
2.3. Modeling of Battery Energy Storage System (BESS)
2.4. Bi-Directional Inverter Modeling
2.5. Utility Grid
2.6. Modeling of EVCS Load
| Components | Characteristics | Values |
|---|---|---|
| Solar PV panel (Canadian Solar Max Power CS6X-325P) [6] | Rated power | 325 W |
| Normal operating cell temperature | 45 ± 2 °C | |
| 45.5 Volts | ||
| ) | 9.34 Amps | |
| Module efficiency: | 16.94% | |
| Dimensions | 76.90 × 38.70 × 1.57 inches | |
| Power tolerance | 0/+5 W | |
| Initial cost | USD 950/kW | |
| Replacement cost | USD 900/kW | |
| Operation and maintenance cost | USD 10/kW | |
| Life span | 25 years | |
| Derating factor | 80% | |
| Diesel generator (Generic 10 kW fixed capacity genset) [46] | Minimum load ratio | 50% |
| Heat recovery ratio | 10% | |
| Operating time | 15,000 h | |
| Fuel price | USD 1.21/L | |
| Density | 820 Kg/m3 | |
| Initial capital cost | USD 500/kW | |
| Replacement cost | USD 500/kW | |
| Operation and maintenance cost | USD 10 | |
| Battery (Generic 1 kWh lead acid) [47] | Battery material | Lead acid |
| Nominal voltage | 12 V | |
| Nominal capacity | 81–100 Ampere hour | |
| Lifetime | 5–8 years | |
| Initial capital cost | USD 235/kW | |
| Replacement cost | USD 190/kW | |
| Operation and maintenance cost | USD 2/kW/year | |
| Bi-directional converter [47] | Rated power | 100 kW |
| Initial capital cost | USD 171/kW | |
| Replacement cost | USD 171/kW | |
| Operation and maintenance cost | USD 4/kW/year | |
| Utility grid [36] | Grid purchase price | USD 0.12/kWh |
| Grid sell back price | USD 0.08/kWh | |
| Others [47] | Nominal interest rate | 3.75% |
| Inflation rate | 1.75% | |
| Lifetime of project | 25 years | |
| 0.95 | ||
| 0.35 | ||
| Inverter efficiency (%) | 0.95 | |
| Rectifier efficiency (%) | 0.95 |
3. Problem Formulation
3.1. Assumptions
- Charging stations operate for the whole day.
- Different number of EVs arrive at charging station on a daily basis.
- Only one charging station is considered.
- Limited output power of battery is taken into account.
- Load following strategy (LFS) is considered.
- Diesel generator is allowed to operate only when no power output from SPV is available.
- Cost of EV charger is around USD 50.
3.2. Objective Functions
3.2.1. Total Net Present Cost (TNPC)
Solar PV
Battery
Bi-Directional Inverter
Sale and Purchase Capacity with Utility Grid
3.2.2. Levelized Cost of Energy (LCOE)
3.2.3. Renewable Fraction
3.3. Decision Variables and Constraints
- The following are the limits associated with the maximum and minimum sizes of decision variables:
- The charging state of the battery should be preserved using Equation (44). At any given time, the amount of energy stored in the battery is limited by the maximum and minimum quantities and as follows:
- The maximum permissible lack of power supply should be considered for a reliable system:
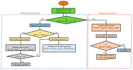
3.4. Operational Strategy
3.4.1. Solar PV and Diesel Generator-Based EVCS
- If the total power generated by SPV panels is sufficient, demand can be met solely by solar power. After the load has been satisfied, excess electricity can be supplied to the BESS and is provided as follows:
- In the preceding case, if is greater than the maximum permissible capacity of the BESS, i.e., , then additional energy can be dumped or directed to deferrable loads. Excess or dump energy can be given as
- If the SPV panels do not generate sufficient power, the battery can provide the remaining power, which can be calculated as
- If solar power is insufficient and batteries are unable to generate the required power to meet the power requirements, DG is used to energize the load. There are two ways to use DG.
- (a)
- First, it employs a load-following strategy, which means that whenever it performs, it produces only the power necessary to satisfy the primary load requirements. The diesel generator’s power output is calculated as
- (b)
- In the second strategy, it runs at maximum capacity or minimum load ratio. When the DG is fully operational, the surplus energy is used to charge batteries and is expressed as follows:
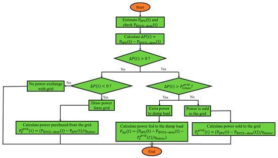
3.4.2. Grid-and-Solar PV-Based EVCS
- When SPVs alone fulfill the power requirement of EV load, i.e., , the extra power is sold to the grid network, which can be determined as
- When SPV power output is high enough, which fulfills the power requirement of EV load, as well as exceeds the maximum selling capacity of grid (), i.e., and , the extra power is fed to the dump load, which can be determined as
- ▪
- When SPV power is unable to satisfy the charging demand of EVs, i.e., , power is purchased from the grid which can be computed as
- If , there is no exchange of power from grid, and SPV power fulfills the load requirement.
- When both SPV and grid are unable to satisfy the load demand, deficiency of power takes place, which can be given as
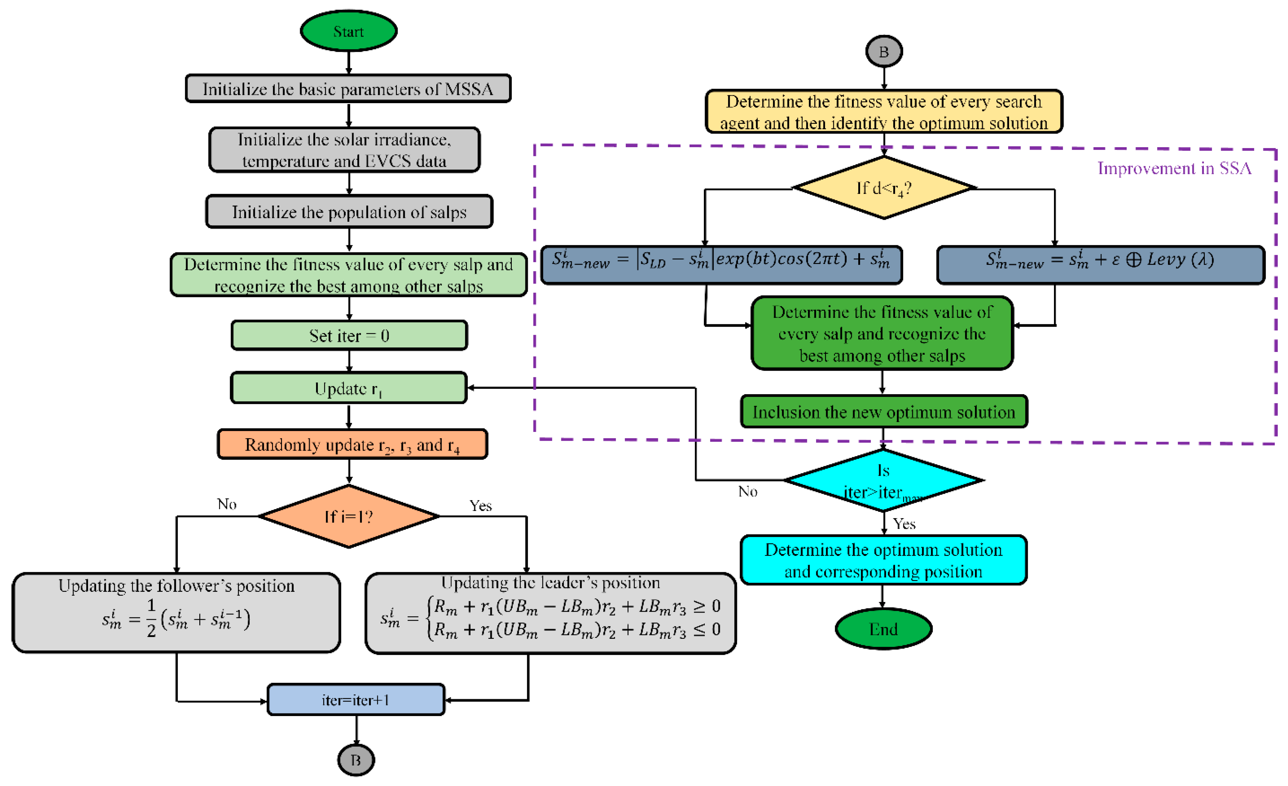
4. Proposed Modified Salp Swarm Algorithm for Sizing of Hybrid Energy System
4.1. Salp Swarm Algorithm (SSA)
| Algorithm 1: Pseudocode of conventional SSA method | |
| Start SSA | |
| Step 1: Fix the basic parameters of SSA algorithm, such as maximum iterations (P), population number, the upper and lower limits of the decision variables | |
| Step 2: Randomly initialize the population of salps individuals | |
| Step 3: Calculate the fitness function for each salp | |
| Step 4: Set iteration = 1 | |
| Step 5: according to Equation (58) | |
| Step 6: For every member of salps, if i == 1, update the position of leading salp by Equation (57) Otherwise, update the position of follower salp by Equation (60) ) if there is a superior solution Increment t to 1 is satisfied | |
| Step 7:) | |
| End SSA | |
4.2. Modified Salp Swarm Algorithm (MSSA)
| Algorithm 2: Pseudocode of modified SSA method | |
| Start MSSA | |
| Step 1: Fix the basic parameters of SSA algorithm, such as maximum iterations (), population number, the upper and lower limits of the decision variables | |
| Step 2: Randomly initialize the population of salps individuals | |
| Step 3: Calculate the fitness function for each salp | |
| Step 4: Set iteration = 1 | |
| Step 5: Update according to Equation (58) | |
| Step 6: For every member of salps, if i == 1, update the position of leading salp by Equation (57) Otherwise, update the position of follower salp by Equation (60) Fitness calculation of every salp: Update (), if there is a superior solution Increment t to 1 Repeat steps 5 to 7 until is satisfied | |
| Step 7: Arranging the salp according to their fitness values | |
| Step 8: Update the d value according to Equation (67) | |
| Step 9: Compare the value of d with a random value If the value of d is less than Update the salp positions based on the spiral orientation according to Equation (66) Else Update the salp positions based on Levy distribution according to Equation (61) End | |
| Step 10: Calculate the fitness function of the updated salps. Then, include the new solutions if these solutions are better than the solutions of the previous steps Increment t to 1 Repeat steps 5 to 7 until () is satisfied | |
| Step 11: Return the best solution () and its fitness value F () | |
| End MSSA | |
5. Results and Discussion
5.1. Components and Methods
5.1.1. Area under Study
5.1.2. Assessment of the Available Energy Sources
5.1.3. Assessment of the EVCS Load in the Selected Area
5.2. Implementation of Proposed MSSA Technique on Benchmark Functions
5.3. Simulation Outcomes and Main Findings
- Scenario 1: Solar PV and diesel generator–based EVCS
- Scenario 2: Only Solar PV–based EVCS
- Scenario 3: Grid-and-solar PV–based EVCS
5.3.1. Techno–Economic Analysis of Different Scenarios Using HOMER Software
5.3.2. Techno-Economic Analysis of Different Scenarios Using Meta-Heuristic Algorithms
- Techno–economic analysis for Scenario 1 (solar PV and diesel generator-based EVCS)
- Techno–economic analysis for Scenario 2 (only solar PV/battery-based EVCS)
- Techno–economic analysis for Scenario 3 (grid-and-solar PV-based EVCS)
- Impact of grid purchase and grid sales on LCOE
5.3.3. Analysis of the Environmental Emissions in Different Scenarios
6. Future Challenges and Opportunities
7. Conclusions
Author Contributions
Funding
Institutional Review Board Statement
Informed Consent Statement
Data Availability Statement
Acknowledgments
Conflicts of Interest
Nomenclature
| EV | Electric Vehicle |
| EVCS | Electric Vehicle Charging Station |
| SPV | Solar Photovoltaic |
| DG | Diesel Generator |
| HOMER | Hybrid Optimization of Multiple Energy Resources |
| GWO | Gray Wolf Optimization |
| SSA | Salp Swarm Algorithm |
| MSSA | Modified Salp Swarm Algorithm |
| RE | Renewable Energy |
| GHG | Green House Gases |
| WT | Wind Turbine |
| NBR | Number of Battery Replacements |
| RF | Renewable Fraction |
| GA | Genetic Algorithm |
| PSO | Particle Swarm Optimization |
| BESS | Battery Energy Storage System |
| NPC | Net Present Cost |
| TNPC | Total Net Present Cost |
| LCOE | Levelized Cost of Energy |
| LPSP | Lack of Power Supply Probability |
| MAS | Multi Agent System |
| MFO | Moth Flame Optimization |
| SOC | State of Charge |
| NOCT | Nominal Operating Cell Temperature |
| CRF | Capital Recovery Factor |
| DOD | Depth of Discharge |
| List of symbols | |
| Solar photovoltaic power output | |
| Efficiency of solar panel | |
| Surface area of the solar panel | |
| Hourly solar irradiance falling on the surface of solar panel | |
| Temperature of cell | |
| Ambient temperature | |
| Maximum power output of solar panel | |
| Maximum value of voltage | |
| Maximum value of current | |
| Number of installed solar PV panel | |
| Fuel consumption in litres per hour | |
| Power output of diesel generator in kW | |
| Rated power of diesel generator | |
| Constant value (0.246) | |
| Constant value (0.08415) | |
| Overall efficiency of DG | |
| Brake thermal efficiency of DG | |
| Self-discharge rate of battery | |
| Efficiency of bi-directional inverter | |
| Round trip efficiency of the battery | |
| Charging efficiency of battery | |
| Discharging efficiency of battery | |
| Total capacity of battery bank | |
| Total number of batteries | |
| Number of batteries connected in series | |
| Capacity of a single battery | |
| Net present cost of battery | |
| Capital cost of battery | |
| Replacement cost of battery | |
| Operation and maintenance cost of battery | |
| Salvage cost of battery | |
| Cost of one battery in USD | |
| OM cost of battery | |
| Escalation rate of battery | |
| Resale value of one battery in USD | |
| Replacement cost of battery | |
| Net present cost of battery | |
| Capital cost of bi-directional inverter | |
| Extra energy to be sold to the grid in kWh | |
| Minimum SOC of battery | |
| Maximum SOC of battery | |
| Number of kilometers traveled | |
| Energy needed per kilometer | |
| T | Duration of charging |
| Capacity of EV battery | |
| Number of solar panels | |
| Voltage level of bus | |
| Voltage level of single battery | |
| Maximum input/output power of battery. | |
| Energy to be borrowed from the grid in kWh | |
| Energy demand of EV | |
| Power demand of EVCS | |
| Net present cost of solar panel | |
| Capital cost of solar panel | |
| Replacement cost of solar panel | |
| Operation and maintenance cost of solar panel | |
| Salvage cost of solar panel | |
| Initial cost and of each SPV panel | |
| Power rating of each SPV panel | |
| Cost of replacing the SPV panel | |
| Rate of interest | |
| Life span of project in years | |
| OM cost of each panel | |
| Escalation rate | |
| Resale price solar panel after completing their life | |
| Inflation rate | |
| Resale value of bi-directional inverter in USD | |
| Replacement cost of bi-directional inverter | |
| Cost for unit sale of electricity to the utility grid | |
| Cost for unit purchase of electricity from the utility grid | |
| Cost of purchasing electricity from the grid | |
| Cost of selling electricity to the grid | |
| Total power generated by energy components | |
| Minimum energy of battery bank | |
| Maximum energy of battery bank | |
| Deferrable load | |
References
- Available online: https://mnre.gov.in/ (accessed on 2 January 2022).
- Ashtari, A.; Bibeau, E.; Shahidinejad, S.; Molinski, T. PEV Charging Profile Prediction and Analysis Based on Vehicle Usage Data. IEEE Trans. Smart Grid 2012, 3, 341–350. [Google Scholar] [CrossRef]
- Martinez, C.M.; Hu, X.; Cao, D.; Velenis, E.; Gao, B.; Wellers, M. Energy Management in Plug-in Hybrid Electric Vehicles: Recent Progress and a Connected Vehicles Perspective. IEEE Trans. Veh. Technol. 2017, 66, 4534–4549. [Google Scholar] [CrossRef] [Green Version]
- Wu, X.; Hu, X.; Teng, Y.; Qian, S.; Cheng, R. Optimal integration of a hybrid solar-battery power source into smart home nanogrid with plug-in electric vehicle. J. Power Sources 2017, 363, 277–283. [Google Scholar] [CrossRef] [Green Version]
- Karmaker, A.K.; Ahmed, M.R.; Hossain, M.A.; Sikder, M.M. Feasibility assessment & design of hybrid renewable energy based electric vehicle charging station in Bangladesh. Sustain. Cities Soc. 2018, 39, 189–202. [Google Scholar] [CrossRef]
- Podder, A.K.; Supti, S.A.; Islam, S.; Malvoni, M.; Jayakumar, A.; Deb, S.; Kumar, N.M. Feasibility Assessment of Hybrid Solar Photovoltaic-Biogas Generator Based Charging Station: A Case of Easy Bike and Auto Rickshaw Scenario in a Developing Nation. Sustainability 2021, 14, 166. [Google Scholar] [CrossRef]
- Fares, D.; Fathi, M.; Mekhilef, S. Performance evaluation of metaheuristic techniques for optimal sizing of a stand-alone hybrid PV/wind/battery system. Appl. Energy 2022, 305, 117823. [Google Scholar] [CrossRef]
- Bernal-Agustín, J.L.; Dufo-López, R. Techno-economical optimization of the production of hydrogen from PV-Wind systems connected to the electrical grid. Renew. Energy 2010, 35, 747–758. [Google Scholar] [CrossRef]
- Giallanza, A.; Porretto, M.; Puma, G.L.; Marannano, G. A sizing approach for stand-alone hybrid photovoltaic-wind-battery systems: A Sicilian case study. J. Clean. Prod. 2018, 199, 817–830. [Google Scholar] [CrossRef]
- Halabi, L.M.; Mekhilef, S.; Olatomiwa, L.; Hazelton, J. Performance analysis of hybrid PV/diesel/battery system using HOMER: A case study Sabah, Malaysia. Energy Convers. Manag. 2017, 144, 322–339. [Google Scholar] [CrossRef]
- Lian, J.; Zhang, Y.; Ma, C.; Yang, Y.; Chaima, E. A review on recent sizing methodologies of hybrid renewable energy systems. Energy Convers. Manag. 2019, 199, 112027. [Google Scholar] [CrossRef]
- Al Busaidi, A.S.; Kazem, H.A.; Al-Badi, A.H.; Farooq Khan, M. A review of optimum sizing of hybrid PV–Wind renewable energy systems in oman. Renew. Sustain. Energy Rev. 2016, 53, 185–193. [Google Scholar] [CrossRef]
- Zheng, X.; Lin, H.; Liu, Z.; Li, D.; Llopis-Albert, C.; Zeng, S. Manufacturing Decisions and Government Subsidies for Electric Vehicles in China: A Maximal Social Welfare Perspective. Sustainability 2018, 10, 672. [Google Scholar] [CrossRef] [Green Version]
- Ye, B.; Jiang, J.; Miao, L.; Yang, P.; Li, J.; Shen, B. Feasibility Study of a Solar-Powered Electric Vehicle Charging Station Model. Energies 2015, 8, 13265–13283. [Google Scholar] [CrossRef] [Green Version]
- Ilieva, L.M.; Iliev, S.P. Feasibility assessment of a solar-powered charging station for electric vehicles in the North Central region of Bulgaria. Renew. Energy Environ. Sustain. 2016, 1, 12. [Google Scholar] [CrossRef]
- Filote, C.; Felseghi, R.; Raboaca, M.S.; Aşchilean, I. Environmental impact assessment of green energy systems for power supply of electric vehicle charging station. Int. J. Energy Res. 2020, 44, 10471–10494. [Google Scholar] [CrossRef]
- Niccolai, A.; Bettini, L.; Zich, R. Optimization of electric vehicles charging station deployment by means of evolutionary algorithms. Int. J. Intell. Syst. 2021, 36, 5359–5383. [Google Scholar] [CrossRef]
- Mohamed, A.; Salehi, V.; Ma, T.; Mohammed, O. Real-Time Energy Management Algorithm for Plug-In Hybrid Electric Vehicle Charging Parks Involving Sustainable Energy. IEEE Trans. Sustain. Energy 2014, 5, 577–586. [Google Scholar] [CrossRef]
- Mozafar, M.R.; Moradi, M.H.; Amini, M.H. A simultaneous approach for optimal allocation of renewable energy sources and electric vehicle charging stations in smart grids based on improved GA-PSO algorithm. Sustain. Cities Soc. 2017, 32, 627–637. [Google Scholar] [CrossRef]
- Xu, M.; Meng, Q. Optimal deployment of charging stations considering path deviation and nonlinear elastic demand. Transp. Res. Part B Methodol. 2020, 135, 120–142. [Google Scholar] [CrossRef]
- Bhatti, A.R.; Salam, Z.; Sultana, B.; Rasheed, N.; Awan, A.B.; Sultana, U.; Younas, M. Optimized sizing of photovoltaic grid-connected electric vehicle charging system using particle swarm optimization. Int. J. Energy Res. 2019, 43, 500–522. [Google Scholar] [CrossRef]
- Li, H.; Liu, H.; Ji, A.; Li, F.; Jia, Y. Design of a hybrid solar-wind powered charging station for electric vehicles. In Proceedings of the 2013 International Conference on Materials for Renewable Energy and Environment, Chengdu, China, 19–21 August 2013; IEEE: New York, NY, USA, 2013; pp. 977–981. [Google Scholar]
- Hafez, O.; Bhattacharya, K. Optimal design of electric vehicle charging stations considering various energy resources. Renew. Energy 2017, 107, 576–589. [Google Scholar] [CrossRef]
- Bouguerra, S.; Bhar Layeb, S. Determining optimal deployment of electric vehicles charging stations: Case of Tunis City, Tunisia. Case Stud. Transp. Policy 2019, 7, 628–642. [Google Scholar] [CrossRef]
- Chandra Mouli, G.R.; Bauer, P.; Zeman, M. System design for a solar powered electric vehicle charging station for workplaces. Appl. Energy 2016, 168, 434–443. [Google Scholar] [CrossRef] [Green Version]
- Sadeghian, O.; Nazari-Heris, M.; Abapour, M.; Taheri, S.S.; Zare, K. Improving reliability of distribution networks using plug-in electric vehicles and demand response. J. Mod. Power Syst. Clean Energy 2019, 7, 1189–1199. [Google Scholar] [CrossRef] [Green Version]
- Zhang, Y.; Zhang, Q.; Farnoosh, A.; Chen, S.; Li, Y. GIS-Based Multi-Objective Particle Swarm Optimization of charging stations for electric vehicles. Energy 2019, 169, 844–853. [Google Scholar] [CrossRef]
- Ray, P.; Bhattacharjee, C.; Dhenuvakonda, K.R. Swarm intelligence-based energy management of electric vehicle charging station integrated with renewable energy sources. Int. J. Energy Res. 2021. [Google Scholar] [CrossRef]
- Miceli, R.; Viola, F. Designing a Sustainable University Recharge Area for Electric Vehicles: Technical and Economic Analysis. Energies 2017, 10, 1604. [Google Scholar] [CrossRef] [Green Version]
- Akbari, M.; Brenna, M.; Longo, M. Optimal Locating of Electric Vehicle Charging Stations by Application of Genetic Algorithm. Sustainability 2018, 10, 1076. [Google Scholar] [CrossRef] [Green Version]
- Dai, Q.; Liu, J.; Wei, Q. Optimal Photovoltaic/Battery Energy Storage/Electric Vehicle Charging Station Design Based on Multi-Agent Particle Swarm Optimization Algorithm. Sustainability 2019, 11, 1973. [Google Scholar] [CrossRef] [Green Version]
- Pan, A.; Zhao, T.; Yu, H.; Zhang, Y. Deploying Public Charging Stations for Electric Taxis: A Charging Demand Simulation Embedded Approach. IEEE Access 2019, 7, 17412–17424. [Google Scholar] [CrossRef]
- Ekren, O.; Hakan Canbaz, C.; Güvel, Ç.B. Sizing of a solar-wind hybrid electric vehicle charging station by using HOMER software. J. Clean. Prod. 2021, 279, 123615. [Google Scholar] [CrossRef]
- Ahmad, F.; Khalid, M.; Panigrahi, B.K. An enhanced approach to optimally place the solar powered electric vehicle charging station in distribution network. J. Energy Storage 2021, 42, 103090. [Google Scholar] [CrossRef]
- Singh, S.; Chauhan, P.; Jap Singh, N. Feasibility of Grid-connected Solar-wind Hybrid System with Electric Vehicle Charging Station. J. Mod. Power Syst. Clean Energy 2021, 9, 295–306. [Google Scholar] [CrossRef]
- Aldhanhani, T.; Al-Durra, A.; El-Saadany, E.F. Optimal design of electric vehicle charging stations integrated with renewable DG. In Proceedings of the 2017 IEEE Innovative Smart Grid Technologies-Asia (ISGT-Asia), Auckland, New Zealand, 4–7 December 2017; IEEE: New York, NY, USA, 2017; pp. 1–6. [Google Scholar]
- Al Wahedi, A.; Bicer, Y. Techno-economic assessment of a renewable energy-based electric vehicle fast-charging station in Qatar. Comput. Aided Chem. Eng. 2021, 50, 1629–1634. [Google Scholar]
- Abdelkader, A.; Rabeh, A.; Mohamed Ali, D.; Mohamed, J. Multi-objective genetic algorithm based sizing optimization of a stand-alone wind/PV power supply system with enhanced battery/supercapacitor hybrid energy storage. Energy 2018, 163, 351–363. [Google Scholar] [CrossRef]
- Xu, X.; Hu, W.; Cao, D.; Huang, Q.; Chen, C.; Chen, Z. Optimized sizing of a standalone PV-wind-hydropower station with pumped-storage installation hybrid energy system. Renew. Energy 2020, 147, 1418–1431. [Google Scholar] [CrossRef]
- Yan, D.; Ma, C. Stochastic planning of electric vehicle charging station integrated with photovoltaic and battery systems. IET Gener. Transm. Distrib. 2020, 14, 4217–4224. [Google Scholar] [CrossRef]
- Bandopadhyay, J.; Roy, P.K. Application of hybrid multi-objective moth flame optimization technique for optimal performance of hybrid micro-grid system. Appl. Soft Comput. 2020, 95, 106487. [Google Scholar] [CrossRef]
- Das, B.K.; Hassan, R.; Tushar, M.S.H.K.; Zaman, F.; Hasan, M.; Das, P. Techno-economic and environmental assessment of a hybrid renewable energy system using multi-objective genetic algorithm: A case study for remote Island in Bangladesh. Energy Convers. Manag. 2021, 230, 113823. [Google Scholar] [CrossRef]
- Nishanthy, J.; Charles Raja, S.; Praveen, T.; Jeslin Drusila Nesamalar, J.; Venkatesh, P. Techno-economic analysis of a hybrid solar wind electric vehicle charging station in highway roads. Int. J. Energy Res. 2022. [Google Scholar] [CrossRef]
- Emad, D.; El-Hameed, M.A.; El-Fergany, A.A. Optimal techno-economic design of hybrid PV/wind system comprising battery energy storage: Case study for a remote area. Energy Convers. Manag. 2021, 249, 114847. [Google Scholar] [CrossRef]
- Geleta, D.K.; Manshahia, M.S.; Vasant, P.; Banik, A. Grey wolf optimizer for optimal sizing of hybrid wind and solar renewable energy system. Comput. Intell. 2020, 158, 941–951. [Google Scholar] [CrossRef]
- Borhanazad, H.; Mekhilef, S.; Gounder Ganapathy, V.; Modiri-Delshad, M.; Mirtaheri, A. Optimization of micro-grid system using MOPSO. Renew. Energy 2014, 71, 295–306. [Google Scholar] [CrossRef]
- Kumar, A.; Rizwan, M.; Nangia, U. A new approach to design and optimize sizing of hybrid microgrid in deregulated electricity environment. CSEE J. Power Energy Syst. 2020, 1–11. [Google Scholar] [CrossRef]
- Mirjalili, S.; Gandomi, A.H.; Mirjalili, S.Z.; Saremi, S.; Faris, H.; Mirjalili, S.M. Salp Swarm Algorithm: A bio-inspired optimizer for engineering design problems. Adv. Eng. Softw. 2017, 114, 163–191. [Google Scholar] [CrossRef]
- Khan, N.H.; Wang, Y.; Tian, D.; Jamal, R.; Kamel, S.; Ebeed, M. Optimal Siting and Sizing of SSSC Using Modified Salp Swarm Algorithm Considering Optimal Reactive Power Dispatch Problem. IEEE Access 2021, 9, 49249–49266. [Google Scholar] [CrossRef]
- Nanaki, E.A.; Xydis, G.A. Deployment of Renewable Energy Systems: Barriers, Challenges, and Opportunities. In Advances in Renewable Energies and Power Technologies; Elsevier: Amsterdam, The Netherlands, 2018; pp. 207–229. [Google Scholar]
- Sen, S.; Ganguly, S. Opportunities, barriers and issues with renewable energy development—A discussion. Renew. Sustain. Energy Rev. 2017, 69, 1170–1181. [Google Scholar] [CrossRef]
- Dominković, D.F.; Bačeković, I.; Pedersen, A.S.; Krajačić, G. The future of transportation in sustainable energy systems: Opportunities and barriers in a clean energy transition. Renew. Sustain. Energy Rev. 2018, 82, 1823–1838. [Google Scholar] [CrossRef]






















| Particulars | E-Rickshaw |
|---|---|
| Dimension | 2790 × 975 × 1730 mm |
| Carrying capacity | Four passengers + driver |
| Weight | 210 kg (without battery) |
| Battery | 4 Nos./48 V |
| Battery capacity | 80 Ampere/hour |
| Approx. mileage | 70 km per full charge |
| Charging time | 7–8 h per day |
| Maximum speed | 25 km/h |
| Power consumption | 8–11 kWh |
| S. No | Function Name | Mathematical Formulation | Dimension (D) | Search Range |
|---|---|---|---|---|
| 1. | Sphere | 30 | [−100, 100] | |
| 2. | Rosenbrock | 30 | [−2.048, 2.048] | |
| 3. | Rastragin | 30 | [−5.12, 5.12] | |
| 4. | Greiwank | 30 | [−600, 600] | |
| 5. | Schewefel | 30 | [−100, 100] | |
| 6. | Ackley | 30 | [−32.76, 32.76] | |
| 7. | Alpine | 30 | [−10, 10] |
| Function Name | MSSA | SSA | GWO | |||
|---|---|---|---|---|---|---|
| Maximum Iterations | Optimal Solution | Maximum Iterations | Optimal Solution | Maximum Iterations | Optimal Solution | |
| Sphere | 1000 | 1.55 × 10−23 | 897 | 5.89 × 10−19 | 1000 | 6.25 × 10−19 |
| Rosenbrock | 415 | 2.72 × 10−3 | 537 | 5.81 × 101 | 548 | 4.57 × 102 |
| Rastragin | 338 | 7.57 × 10−14 | 458 | 5.53 × 10−3 | 495 | 2.53 × 10−2 |
| Greiwank | 973 | 4.25 × 10−1 | 1000 | 3.45 × 10−3 | 1000 | 4.87 × 10−1 |
| Schewefel | 1000 | 8592.6 | 984 | 7956.4 | 1000 | 6085.8 |
| Ackley | 1000 | 7.74 × 10−7 | 785 | 9.14 × 10−6 | 1000 | 8.54 × 10−3 |
| Alpine | 1000 | −192.73 | 1000 | −192.45 | 1000 | −192.50 |
| SPV (kWh/Year) | DG (kWh/Year) | Batteries Used | Converter (kW) | Initial Capital Cost (USD) | Operating Cost (USD) | TNPC (USD) | LCOE (USD/kWh) | % of Renewables Utilized |
|---|---|---|---|---|---|---|---|---|
| 122,864 | 2767 | 590 | 12.1 | 375,855 | 16,144.69 | 638,917.29 | 0.6328 | 96.5 |
| SPV (kWh/Year) | Batteries Used | Converter (kW) | Initial Capital Cost (USD) | Operating Cost (USD) | TNPC (USD) | LCOE (USD/kWh) | % of Renewables Utilized |
|---|---|---|---|---|---|---|---|
| 298,911 | 590 | - | 647,261 | 14,079.41 | 875,481.24 | 0.7318 | 100 |
| SPV (kWh/Year) | Grid Purchase (kWh/Year) | Batteries Used | Converter (kW) | Initial Capital Cost (USD) | Operating Cost (USD) | TNPC (USD) | LCOE (USD/kWh) | % of Renewables Utilized |
|---|---|---|---|---|---|---|---|---|
| 126,811 | 51,155 | 590 | 49.4 | 228,402 | 2705 | 275,349 | 0.587 | 70.1 |
| Parameters | Value |
|---|---|
| Population size | 50 |
| Maximum iterations | 100 |
| 0.34 | |
| 0.79 |
| Methods Used | Solar PV (325 W) | DG Power Production (kWh/Year) | Batteries | Converter (100 kW) | TNPC (USD) | LCOE (USD/kWh) | Computational Time (Sec) |
|---|---|---|---|---|---|---|---|
| MSSA | 232 | 3284 | 650 | 9 | 5,84,566.44 | 0.4822 | 27,615.716 |
| SSA | 220 | 3056 | 580 | 9 | 6,04,482.82 | 0.5381 | 29,834.165 |
| GWO | 190 | 2859 | 610 | 9 | 6,77,615.38 | 0.6328 | 37,656.673 |
| Methods Used | Solar PV (325 W) | Batteries | Converter (100 kW) | TNPC (USD) | LCOE (USD/kWh) | Computational Time (Sec) |
|---|---|---|---|---|---|---|
| MSSA | 545 | 548 | 12 | 843,461.28 | 0.6844 | 25,284.342 |
| SSA | 490 | 518 | 12 | 902,761.37 | 0.7045 | 29,451.984 |
| GWO | 415 | 476 | 12 | 981,736.38 | 0.7167 | 35,324.673 |
| Methods Used | Solar PV (325 W) | Grid Purchase (kWh/Year) | Grid Sales (kWh/Year) | Converter (49.4 kW) | TNPC (USD) | LCOE (USD/kWh) | Computational Time (Sec) |
|---|---|---|---|---|---|---|---|
| MSSA | 232 | 51,155 | 77,135 | 2 | 263,377 | 0.119 | 29,812.873 |
| SSA | 218 | 52,671 | 76,432 | 2 | 276,543 | 0.143 | 30,341.457 |
| GWO | 196 | 54,367 | 76,197 | 2 | 298,654 | 0.217 | 32,349.952 |
| Pollutants | Scenario 1 | Scenario 2 | Scenario 3 |
|---|---|---|---|
| Carbon dioxide (CO2) (Kg/year) | 2910 | 2417 | 32330 |
| Carbon monoxide (CO) (Kg/year) | 22 | 0 | 0 |
| Unburned hydrocarbons (UHC) (Kg/year) | 0.802 | 0 | 0 |
| Particulate matter (PM) (Kg/year) | 1.33 | 0 | 0 |
| Sulphur dioxide (SO2) (Kg/year) | 7.14 | 4.94 | 140 |
| Nitrogen dioxide (NOx) (Kg/year) | 25 | 0 | 68.5 |
Publisher’s Note: MDPI stays neutral with regard to jurisdictional claims in published maps and institutional affiliations. |
© 2022 by the authors. Licensee MDPI, Basel, Switzerland. This article is an open access article distributed under the terms and conditions of the Creative Commons Attribution (CC BY) license (https://creativecommons.org/licenses/by/4.0/).
Share and Cite
Bilal, M.; Alsaidan, I.; Alaraj, M.; Almasoudi, F.M.; Rizwan, M. Techno-Economic and Environmental Analysis of Grid-Connected Electric Vehicle Charging Station Using AI-Based Algorithm. Mathematics 2022, 10, 924. https://doi.org/10.3390/math10060924
Bilal M, Alsaidan I, Alaraj M, Almasoudi FM, Rizwan M. Techno-Economic and Environmental Analysis of Grid-Connected Electric Vehicle Charging Station Using AI-Based Algorithm. Mathematics. 2022; 10(6):924. https://doi.org/10.3390/math10060924
Chicago/Turabian StyleBilal, Mohd, Ibrahim Alsaidan, Muhannad Alaraj, Fahad M. Almasoudi, and Mohammad Rizwan. 2022. "Techno-Economic and Environmental Analysis of Grid-Connected Electric Vehicle Charging Station Using AI-Based Algorithm" Mathematics 10, no. 6: 924. https://doi.org/10.3390/math10060924
APA StyleBilal, M., Alsaidan, I., Alaraj, M., Almasoudi, F. M., & Rizwan, M. (2022). Techno-Economic and Environmental Analysis of Grid-Connected Electric Vehicle Charging Station Using AI-Based Algorithm. Mathematics, 10(6), 924. https://doi.org/10.3390/math10060924

