A Galerkin/POD Reduced-Order Model from Eigenfunctions of Non-Converged Time Evolution Solutions in a Convection Problem
Abstract
1. Introduction
2. Formulation of the Problem
Stationary Solutions and Linear Stability Analysis
3. The POD Reduced-Order Method
| Algorithm 1: Calculation of the snapshots. |
|
| Algorithm 2: Computation of and POD modes. |
|
- In practice, matrices and are not considered and Algorithm 2 is not applied to the pressure field because the pressure field disappears from the variational formulation used to solve the problem; see the next section.
- The POD bases for velocity fields and are computed, separately, following Algorithm 2. Below, we refer to the POD basis for the velocity field as . Each element of , , is obtained concatenating vertically the corresponding elements in and , and and .
3.1. The POD/Galerkin Projection Procedure for the Stationary Problem
3.2. Linear Stability Analysis of POD/Galerkin Solutions
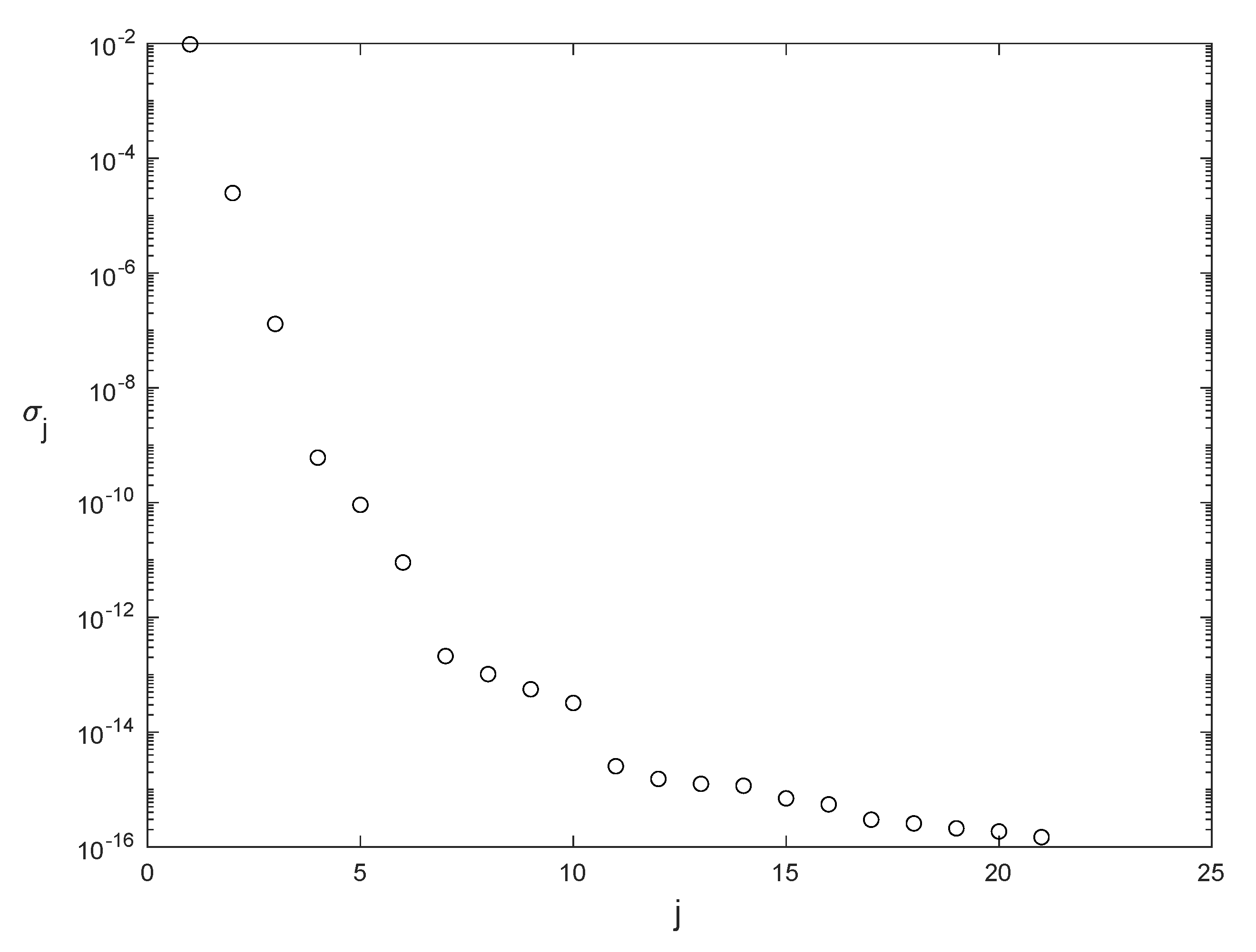
4. Numerical Results
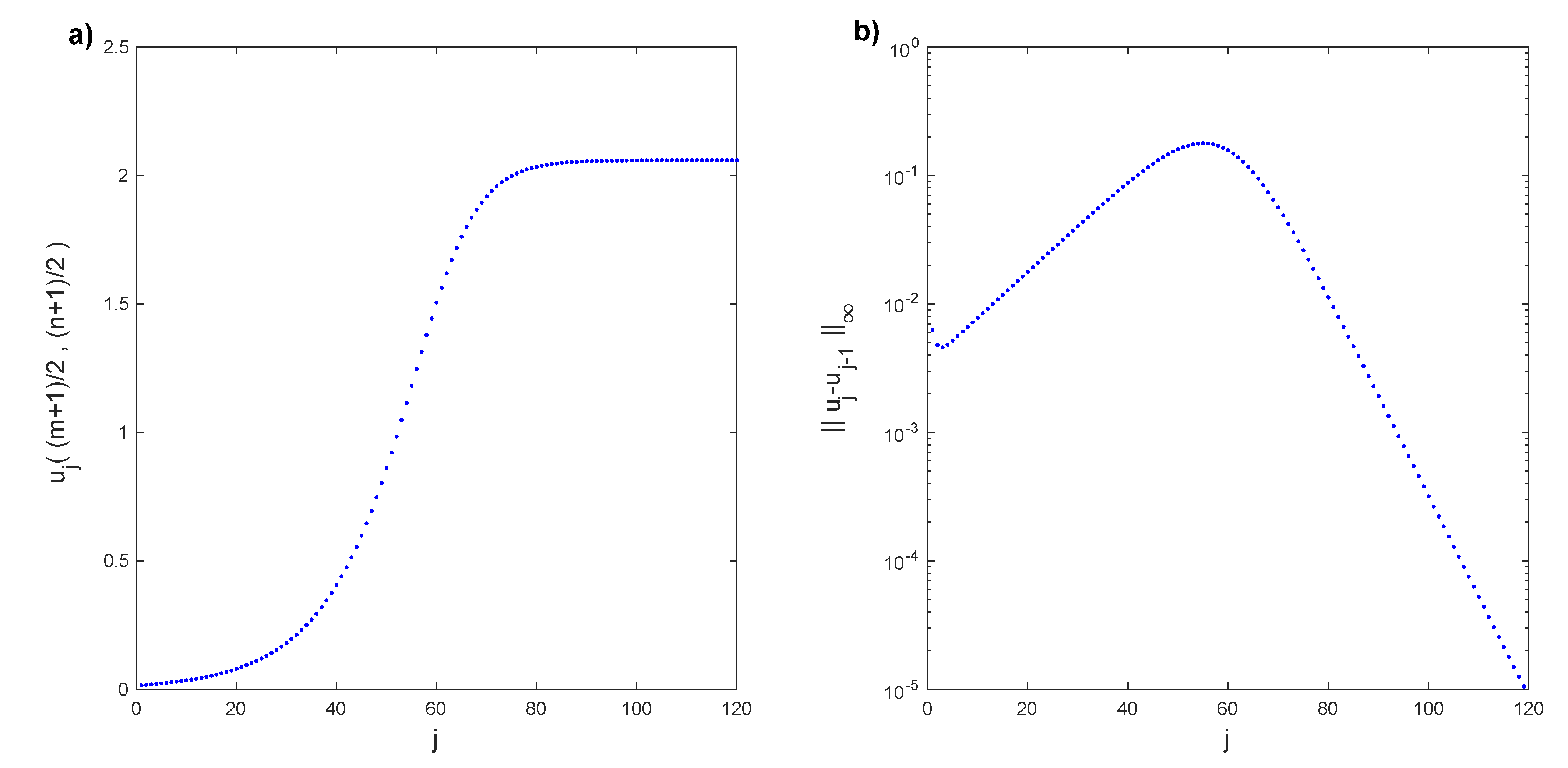
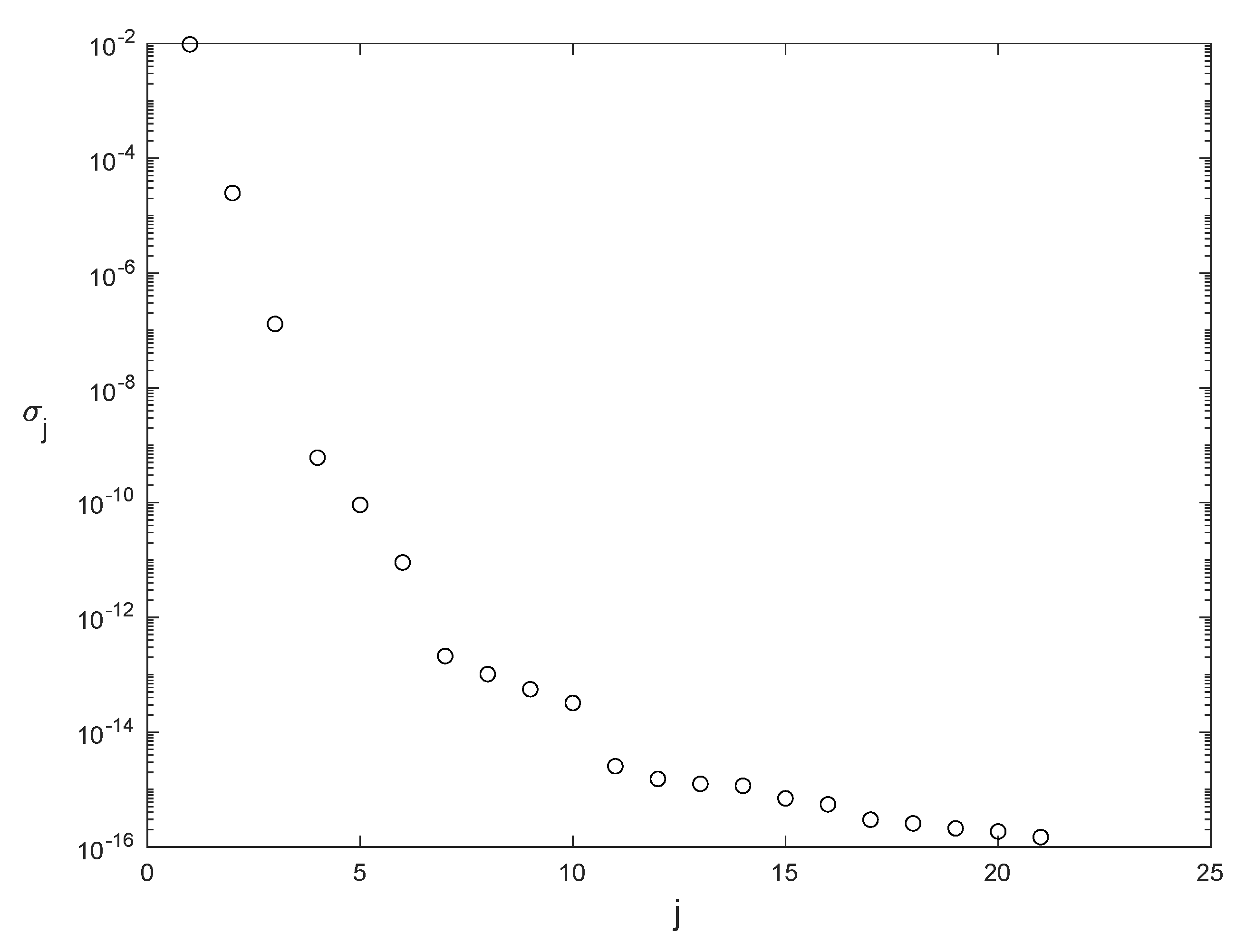
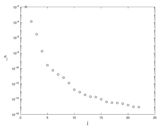
4.1. First Bifurcation
Validation and Results
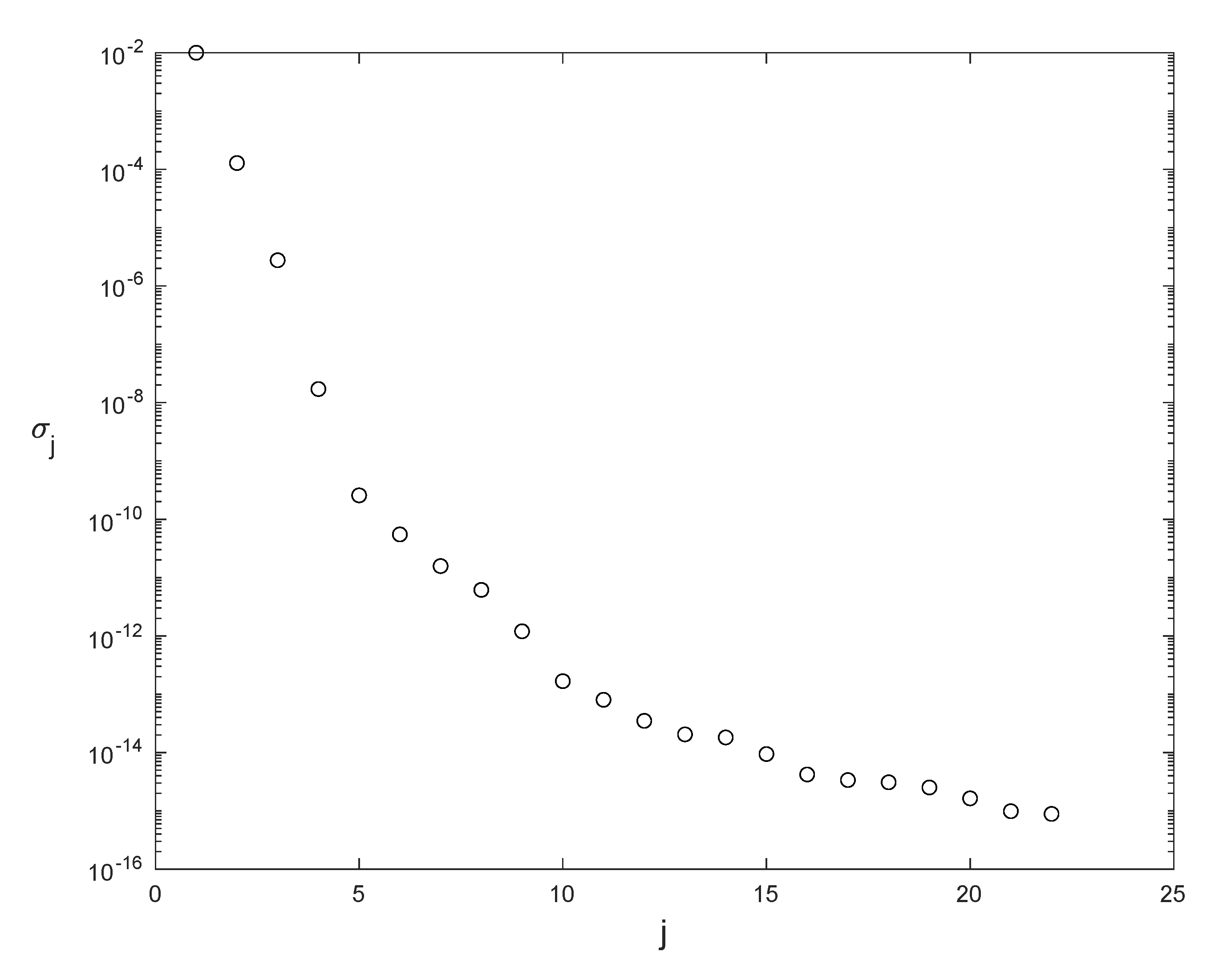
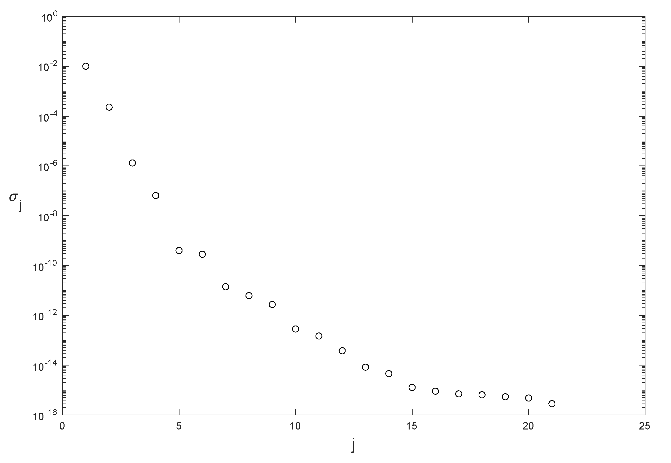
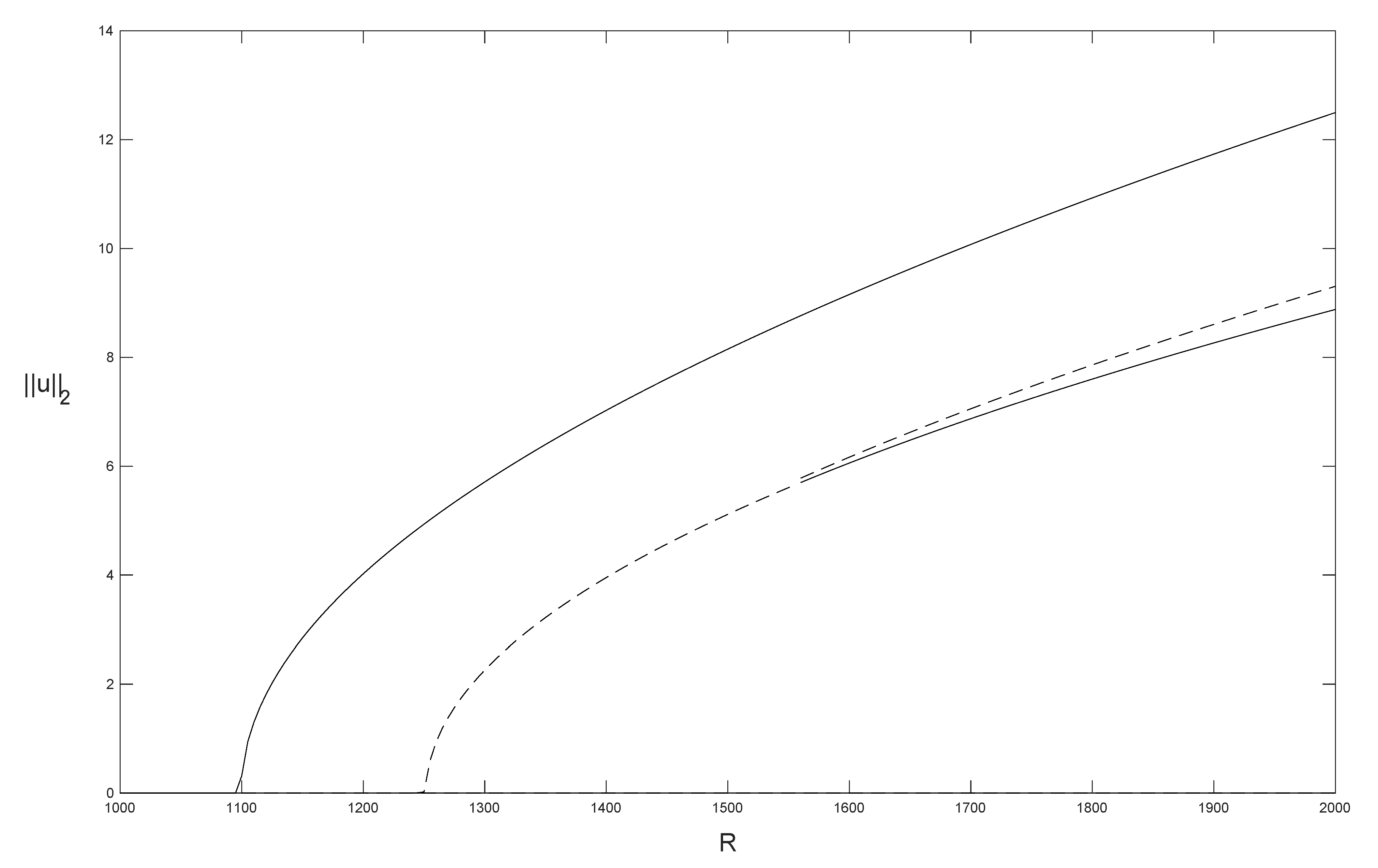
4.2. Second Bifurcation
Validation and Results
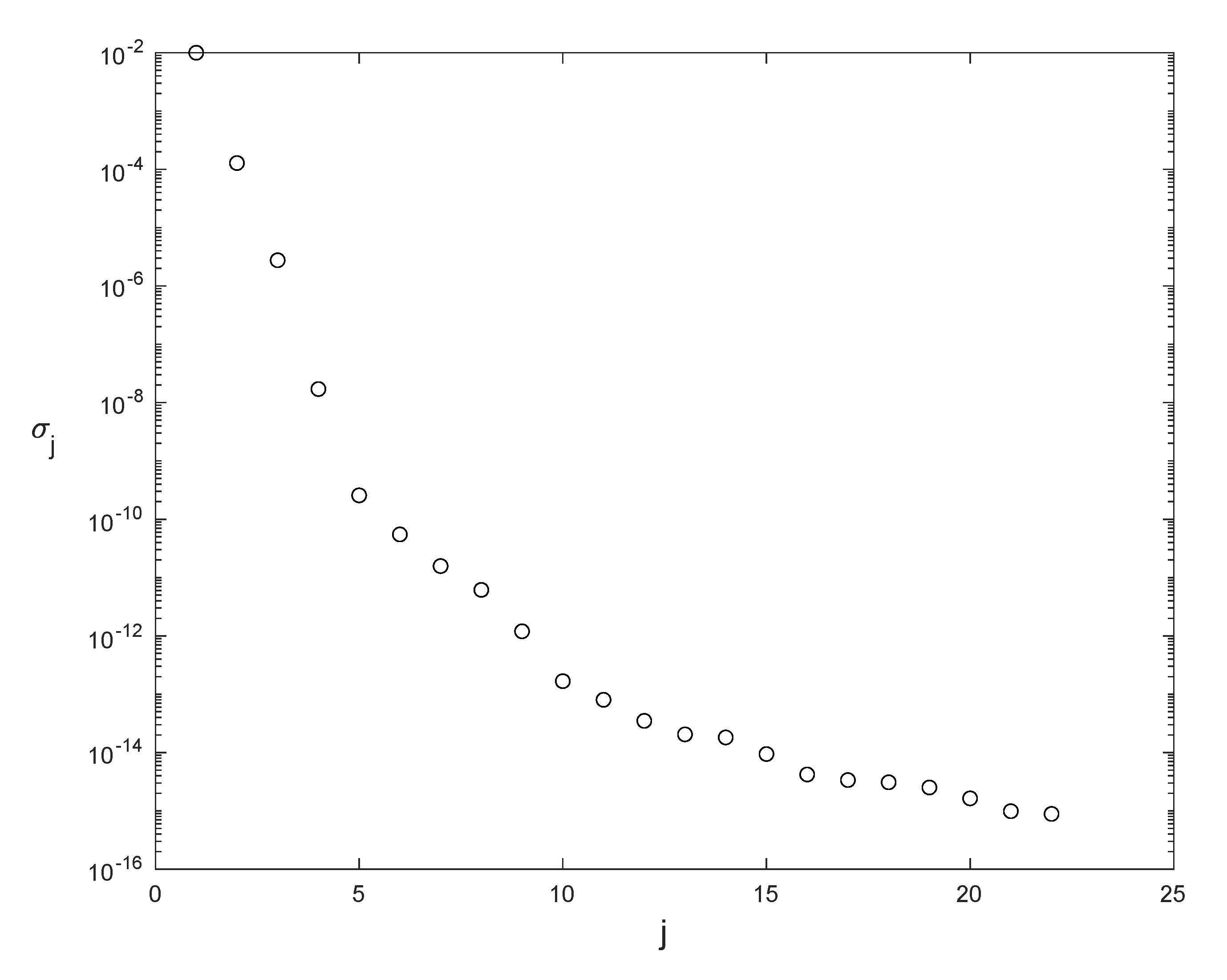
4.3. Third Bifurcation
Validation and Results
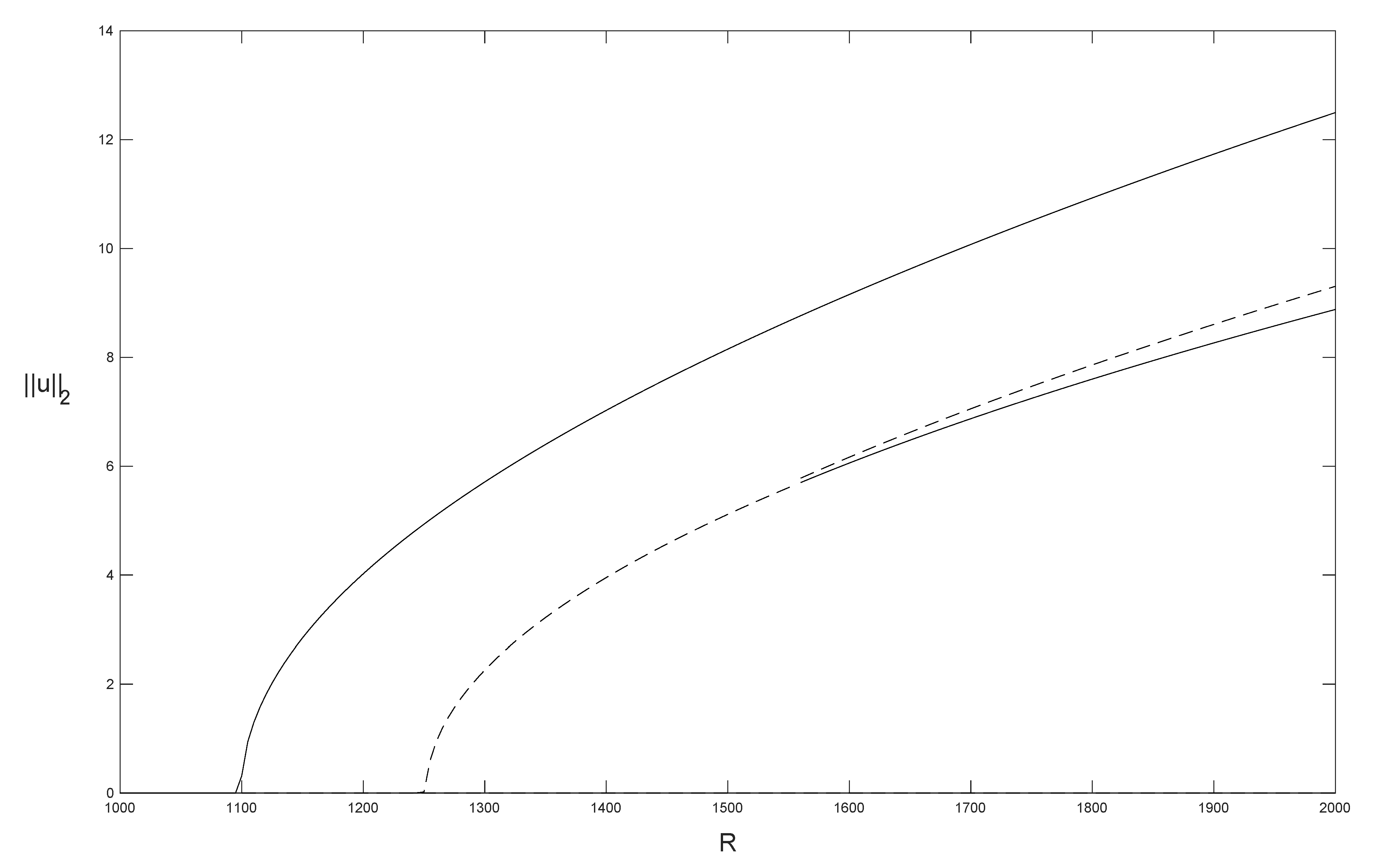
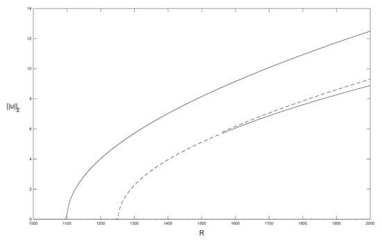
4.4. Bifurcation Diagram
4.5. Computational Cost
- Step 5: Solve, numerically, the linear stability analysis for K transitory states:.
- Step 3: Construct the matrices , and from thermal and hydrodynamic snapshots: ;
- Step 4: Apply a SVD decomposition to , and to obtain their eigenvectors and singular values: ;
- Step 5: Obtain the thermal and hydrodynamic POD modes related to J and I unsaturated singular values, , , and , as linear combinations of thermal and hydrodynamic snapshots: ;
- Step 6: Orthonormalize the bases , , and by applying a Gram–Schmidt method: .
- ;
- ;
5. Conclusions
Author Contributions
Funding
Conflicts of Interest
References
- Canuto, C.; Hussaini, M.; Quarteroni, A.; Zang, T. Spectral Methods in Fluid Dynamics; Springer: New York, NY, USA, 1988. [Google Scholar]
- Strikwerda, J. Finite Difference Schemes and Partial Differential; Wadsworth and Brooks: Pacific Grove, CA, USA, 1989. [Google Scholar]
- Zienkiewicz, O. The Finite Element Method in Engineering Science; McGraw-Hill: New York, NY, USA, 1971. [Google Scholar]
- Veroy, K.; Prud’homme, C.; Rovas, D.; Patera, A. A Posteriori Error Bounds for Reduced-Basis Approximation of Parametrized Noncoercive and Nonlinear Elliptic Partial Differential Equations. In Proceedings of the 16th AIAA Computational Fluid Dynamics Conference, Orlando, FL, USA, 23–26 June 2003; American Institute of Aeronautics and Astronautics: Reston, VA, USA, 2012. [Google Scholar] [CrossRef]
- Barrett, G.R. On the reduced basis method. Z. Angew. Math. Mech. 1995, 75, 543–549. [Google Scholar] [CrossRef]
- Rozza, G.; Huynh, D.B.P.; Patera, A.T. Reduced Basis Approximation and a Posteriori Error Estimation for Affinely Parametrized Elliptic Coercive Partial Differential Equations. Arch. Comput. Methods Eng. 2007, 15, 229–275. [Google Scholar] [CrossRef]
- Prud’homme, C.; Rovas, D.V.; Veroy, K.; Machiels, L.; Maday, Y.; Patera, A.T.; Turinici, G. Reliable Real-Time Solution of Parametrized Partial Differential Equations: Reduced-Basis Output Bound Methods. J. Fluids Eng. 2001, 124, 70–80. [Google Scholar] [CrossRef]
- Deparis, S.; Rozza, G. Reduced basis method for multi-parameter-dependent steady Navier-Stokes equations: Applications to natural convection in a cavity. J. Comp. Phys. 2009, 228, 4359–4378. [Google Scholar] [CrossRef]
- Manzoni, A. An efficient computational framework for reduced basis approximation and a posteriori error estimation of parametrized Navier-Stokes flows. ESAIM Math. Model. Numer. Anal. 2014, 48, 1199–1226. [Google Scholar] [CrossRef]
- Noor, A.; Balch, C.; Shibut, M. Reduction methods for non-linear steadystate thermal analysis. Int. J. Numer. Methods Eng. 1984, 20, 1323–1348. [Google Scholar] [CrossRef]
- LeGresley, P.; Alonso, J. Investigation of non-linear projection for POD based reduced order models for aerodynamics. J. Dyn. Differ. Equ. 1991, 3, 491–514. [Google Scholar]
- Lumley, J. Coherent Structures in Turbulence. In Transition and Turbulence; Meyer, R.E., Ed.; Academic Press: Cambridge, MA, USA, 1981; pp. 215–242. [Google Scholar] [CrossRef]
- Bache, E.; Vega, J.; Velazquez, A. Model reduction in the back step fluid-thermal problem with variable geometry. Int. J. Therm. Sci. 2010, 49, 2376–2384. [Google Scholar] [CrossRef]
- Terragni, F.; Valero, E.; Vega, J.M. Local POD Plus Galerkin Projection in the Unsteady Lid-Driven Cavity Problem. SIAM J. Sci. Comput. 2011, 33, 3538–3561. [Google Scholar] [CrossRef]
- Rempfer, D. Low-dimensional modeling and numerical simulation of transition in simple shear flows. Annu. Rev. Fluid Mech. 2003, 35, 229–265. [Google Scholar] [CrossRef]
- Lassila, T.; Manzoni, A.; Quarteroni, A.; Rozza, G. Model Order Reduction in Fluid Dynamics: Challenges and Perspectives. In Reduced Order Methods for Modeling and Computational Reduction; Quarteroni, A., Rozza, G., Eds.; MS&A—Modeling, Simulation and Applications; Springer: Cham, Switzerland, 2014; pp. 235–273. [Google Scholar] [CrossRef]
- Couplet, M.; Basdevant, C.; Sagaut, P. Calibrated reduced-order POD-Galerkin system for fluid flow modelling. J. Comput. Phys. 2005, 207, 192–220. [Google Scholar] [CrossRef]
- Sirisup, S.; Karniadakis, G.E. Stability and accuracy of periodic flow solutions obtained by a POD-penalty method. Phys. D 2005, 202, 218–237. [Google Scholar] [CrossRef]
- Sirisup, S.; Karniadakis, G.E.; Xiu, D.; Kevrekidis, I.G. Equation-free/Galerkin-free POD-assisted computation of incompressible flows. J. Comput. Phys. 2005, 207, 568–587. [Google Scholar] [CrossRef]
- Siegel, S.G.; Seidel, J.; Fagley, C.; Luchtenburg, D.M.; Cohen, K.; Mclaughlin, T. Low-dimensional modelling of a transient cylinder wake using double proper orthogonal decomposition. J. Fluid Mech. 2008, 610, 1–42. [Google Scholar] [CrossRef]
- Foias, C.; Sell, G.R.; Temam, R. Inertial manifolds for nonlinear evolutionary equations. J. Differ. Equ. 1988, 73, 309–353. [Google Scholar] [CrossRef]
- Jolly, M. Bifurcation computations on an approximate inertial manifold for the 2D Navier-Stokes equations. Phys. D 1993, 63, 8–20. [Google Scholar] [CrossRef]
- Robinson, J. Computing inertial manifolds. Discret. Cont. Dyn. Syst. 2002, 8, 815–833. [Google Scholar] [CrossRef]
- Foias, C.; Nicolaenko, B.; Sell, G.R.; Temam, R. Inertial manifolds for the Kuramoto-Sivashinsky equation and an estimate of their lowest dimension. J. Math. Pures Appl. 1988, 67, 197–226. [Google Scholar]
- Promislow, K.; Temam, R. Localization and approximation of attractors for the Ginzburg-Landau equation. J. Dyn. Differ. Equ. 1991, 3, 491–514. [Google Scholar] [CrossRef]
- Alonso, D.; Vega, J.M.; Velazquez, A. Reduced-Order Model for Viscous Aerodynamic Flow Past an Airfoil. AIAA J. 2010, 48, 1946–1958. [Google Scholar] [CrossRef]
- Braconnier, T.; Ferrier, M.; Jouhaud, J.C.; Montagnac, M.; Sagaut, P. Towards an adaptive POD/SVD surrogate model for aeronautic design. Comput. Fluids 2011, 40, 195–209. [Google Scholar] [CrossRef]
- Ballarin, F.; Faggiano, E.; Ippolito, S.; Manzoni, A.; Quarteroni, A.; Rozza, G.; Scrofani, R. Fast simulations of patient-specific haemodynamics of coronary artery bypass grafts based on a POD–Galerkin method and a vascular shape parametrization. J. Comput. Phys. 2016, 315, 609–628. [Google Scholar] [CrossRef]
- Demo, N.; Tezzele, M.; Gustin, G.; Lavini, G.; Rozza, G. Shape Optimization by means of Proper Orthogonal Decomposition and Dynamic Mode Decomposition. In Technology and Science for the Ships of the Future: Proceedings of NAV 2018: 19th International Conference on Ship & Maritime Research; IOS Press: Trieste, Italy, 2018. [Google Scholar] [CrossRef]
- Ghosh, R.; Joshi, Y. Proper Orthogonal Decomposition-Based Modeling Framework for Improving Spatial Resolution of Measured Temperature Data. IEEE Trans. Compon. Packag. Manuf. Technol. 2014, 4, 848–858. [Google Scholar] [CrossRef]
- Samadiani, E. Reduced Order Modeling Based Energy Efficient and Adaptable Design. In Energy Efficient Thermal Management of Data Centers; Joshi, Y., Kumar, P., Eds.; Springer: Boston, MA, USA, 2012. [Google Scholar]
- Bénard, H. Les tourbillons cèllulaires dansune nappe liquide. Rev. Gen. Sci. Pures Appl. Bull. Assoc. 2010, 11, 1261–1271. [Google Scholar]
- Bejan, A. Convection Heat Transfer; Wiley: Hoboken, NJ, USA, 2013. [Google Scholar]
- Zahra El Fatnani, F.; Guyomar, D.; Belhora, F.; Mazroui, M.; Boughaleb, Y.; Hajjaji, A. A new concept to harvest thermal energy using pyroeletric effect and Rayleigh-Benard convections. Eur. Phys. J. Plus 2016, 131, 252. [Google Scholar] [CrossRef]
- Owen, J.M.; Tang, H.; Lock, G.D. Buoyancy-Induced Heat Transfer inside Compressor Rotors: Overview of Theoretical Models. Aerospace 2018, 5, 32. [Google Scholar] [CrossRef]
- Müller, G. Convection and Inhomogeneities in Crystal Growth from the Melt. In Crystal Growth from the Melt; Müller, G., Ed.; Springer: Berlin/Heidelberg, Germany, 1988; pp. 1–136. [Google Scholar] [CrossRef]
- Kumar, A.; Roy, S. Effect of three-dimensional melt pool convection on process characteristics during laser cladding. Comput. Mater. Sci. 2009, 46, 495–506. [Google Scholar] [CrossRef]
- Xu, F.; Xu, S.; Passe, U.; Ganapathysubramanian, B. Computational study of natural ventilation in a sustainable building with complex geometry. Sustain. Energy Technol. Assess. 2021, 45, 101153. [Google Scholar] [CrossRef]
- Maatki, C. Three-Dimensional Numerical Study of the Effect of Protective Barrier on the Dispersion of the Contaminant in a Building. Mathematics 2021, 9, 1125. [Google Scholar] [CrossRef]
- Giroux-Julien, S.; Vareilles, J.; Menezo, C.; Pabiou, H.; Fossa, M.; Leonardi, E. Natural Convection In a Nonuniformly Heated Channel Investigation with application to Photovoltaic Façades. Comput. Therm. Sci. 2009, 1, 231–258. [Google Scholar] [CrossRef]
- Kunisch, K.; Volkwein, S. Galerkin Proper Orthogonal Decomposition Methods for a General Equation in Fluid Dynamics. SIAM J. Numer. Anal. 2002, 40, 492–515. [Google Scholar] [CrossRef]
- Novo, J.; Rubino, S. Error Analysis of Proper Orthogonal Decomposition Stabilized Methods for Incompressible Flows. SIAM J. Numer. Anal. 2021, 59, 334–369. [Google Scholar] [CrossRef]
- Fresca, S.; Manzoni, A. Real-Time Simulation of Parameter-Dependent Fluid Flows through Deep Learning-Based Reduced Order Models. Fluids 2021, 6, 259. [Google Scholar] [CrossRef]
- Pla, F.; Herrero, H. Reduced Basis method applied to eigenvalue problems from convection. Int. J. Bifurcat. Chaos 2019, 29, 1950028. [Google Scholar] [CrossRef]
- Georgaka, S.; Stabile, G.; Star, K.; Rozza, G.; Bluck, M.J. A hybrid reduced order method for modelling turbulent heat transfer problems. Comput. Fluids 2020, 208, 104615. [Google Scholar] [CrossRef]
- Pla, F.; Herrero, H.; Vega, J.M. A flexible symmetry-preserving Galerkin/POD reduced order model applied to a convective instability problem. Comput. Fluids 2015, 119, 162–175. [Google Scholar] [CrossRef]
- Dumon, A.; Allery, C.; Ammar, A. Proper general decomposition (PGD) for the resolution of Navier–Stokes equations. J. Comp. Phys. 2011, 230, 1387–1407. [Google Scholar] [CrossRef][Green Version]
- Chinesta, F.; Ladeveze, P.; Cueto, E. A Short Review on Model Order Reduction Based on Proper Generalized Decomposition. Arch. Comput. Methods Eng. 2011, 18, 395–404. [Google Scholar] [CrossRef]
- Burkardt, J.; Gunzburger, M.; Lee, H.C. POD and CVT-based reduced-order modeling of Navier–Stokes flows. Comput. Meth. Appl. Mech. Eng. 2006, 196, 337–355. [Google Scholar] [CrossRef]
- Pla, F.; Mancho, A.; Herrero, H. Bifurcation phenomena in a convection problem with temperature dependent viscosity at low aspect ratio. Phys. Nonlinear Phenom. 2009, 238, 572–580. [Google Scholar] [CrossRef]
- Herrero, H.; Maday, Y.; Pla, F. RB (Reduced Basis) applied to RB (Rayleigh-Bénard). Comput. Methods Appl. Mech. Eng. 2013, 261–262, 132–141. [Google Scholar] [CrossRef]
- Moresi, L.; Solomatov, V. Numerical investigation of 2D convection with extremely large viscosity variations. Phys. Fluids 1995, 7, 2154–2162. [Google Scholar] [CrossRef]
- Davies, G.F. Dynamic Earth. Plates, Plumes and Mantle Convection; Cambridge University Press: Cambridge, UK, 2001. [Google Scholar]
- Lorca, S.; Boldrini, J. The initial value problem for a generalized Boussinesq model: Regularity and global existence of strong solutions. Mat. Contemp. 1996, 11, 71–94. [Google Scholar] [CrossRef]
- Pla, F.; Herrero, H.; Lafitte, O. Theoretical and numerical study of a thermal convection problem with temperature-dependent viscosity in an infinite layer. Phys. Nonlinear Phenom. 2010, 239, 1108–1119. [Google Scholar] [CrossRef]
- Herrero, H.; Maday, Y.; Pla, F. Reduced basis method applied to a convective stability problem. J. Math. Ind. 2018, 8. [Google Scholar] [CrossRef]
- Bernardi, C.; Maday, Y. Approximations Spectrales de Problèmes aux Limites Elliptiques; Springer: New York, NY, USA, 1991. [Google Scholar]





























Publisher’s Note: MDPI stays neutral with regard to jurisdictional claims in published maps and institutional affiliations. |
© 2022 by the authors. Licensee MDPI, Basel, Switzerland. This article is an open access article distributed under the terms and conditions of the Creative Commons Attribution (CC BY) license (https://creativecommons.org/licenses/by/4.0/).
Share and Cite
Cortés, J.; Herrero, H.; Pla, F. A Galerkin/POD Reduced-Order Model from Eigenfunctions of Non-Converged Time Evolution Solutions in a Convection Problem. Mathematics 2022, 10, 905. https://doi.org/10.3390/math10060905
Cortés J, Herrero H, Pla F. A Galerkin/POD Reduced-Order Model from Eigenfunctions of Non-Converged Time Evolution Solutions in a Convection Problem. Mathematics. 2022; 10(6):905. https://doi.org/10.3390/math10060905
Chicago/Turabian StyleCortés, Jesús, Henar Herrero, and Francisco Pla. 2022. "A Galerkin/POD Reduced-Order Model from Eigenfunctions of Non-Converged Time Evolution Solutions in a Convection Problem" Mathematics 10, no. 6: 905. https://doi.org/10.3390/math10060905
APA StyleCortés, J., Herrero, H., & Pla, F. (2022). A Galerkin/POD Reduced-Order Model from Eigenfunctions of Non-Converged Time Evolution Solutions in a Convection Problem. Mathematics, 10(6), 905. https://doi.org/10.3390/math10060905

