A Novel MCDM Approach Based on OPA-WINGS for Policy Making in Undergraduate Elective Courses
Abstract
1. Introduction and Problem Statement
2. Literature Review
2.1. OPA-Based Studies
2.2. WINGS Literature
2.3. Research Gap
- Since the weights are based on experts’ opinions, the OPA method incorporates experts’ experience in determining weights, which leads to weighing accuracy. This issue was not considered in other studies.
- The implementation of OPA based on mathematical modeling confirms the convergence towards more accurate weights.
- WINGS considers the weights of criteria in determining their impacts and roles, leading to more accurate policy making.
3. Methodology
3.1. Ordinal Priority Approach (OPA)
- Utilize professors, hopefully from the same career, who are professionals successful in their practice and models of how to become in time.
- Provide depth of knowledge (industry 4.0), articulation with the MCII (advanced simulation), regional industry demand (decision making in tourism, agriculture, aquaculture, and mining), national and international industry demand (data science), lack of courses in the current curriculum of school (engineering systems, market research, marketing, etc.).
- Depth of content.
- Applicability in the short term.
- Development of teamwork.
- Provide knowledge and skills that respond to emerging needs of the professional market, the latest that are being demanded. In its generic part, self-learning and hours of work.
- Elective courses should offer cutting-edge knowledge.
- Provide schools’ lines of research.
- Educate students on lean, critical, agile, and innovative thinking.
3.2. Weighted Influence Nonlinear Gauge System (WINGS)
4. Application and Discussion
5. Sensitivity Analysis
5.1. Experiment 1
5.2. Experiment 2
5.3. Experiment 3
5.4. Comparison with DEMATEL
- OPA-WINGS prioritization based on is: , while DEMATEL is: . The only differences in ranking is and places. This difference is because of DEMATEL defect in consideration of internal strength, as Michnik [30] mentioned in his research.
- Both OPA-WINGS and DEMATEL consider (industries’ needs) and (school’s lines of research) as cause elements, while the five others are considered influenced elements.
- The comparison outcomes show that OPA-WINGS and DEMATEL have almost the same results. Still, OPA-WINGS covers DEMATEL flaws in consideration of elements’ internal strengths, enabling more accurate outcomes.
6. Managerial Implications
7. Conclusions
Author Contributions
Funding
Institutional Review Board Statement
Informed Consent Statement
Data Availability Statement
Conflicts of Interest
References
- Adali, E.A.; Işik, A.T.; Kundakci, N. Todim method for the selection of the elective courses. Eur. Sci. J. 2016, 12, 314–324. [Google Scholar]
- Akyol, K.; Görgünoğlu, S.; Şen, B. Prioritization of graduate education courses with Analytic Hierarchy Process. Glob. J. Technol. 2014, 5, 18–25. [Google Scholar]
- Kecek, G.; Söylemez, C. Course selection in postgraduate studies through analytic hierarchy process and topsis methods. Br. J. Econ. Financ. Manag. Sci. 2016, 11, 142–157. [Google Scholar]
- Onay, A.; Karama¸sa, Ç.; Saraç, B. Application of fuzzy AHP in selection of accounting elective courses in undergraduate andgraduate level. J. Account. Financ. Audit. Stud. 2016, 2, 20–42. [Google Scholar]
- Doğanalp, B.; Doğanalp, S. Determination Of Elective Course Based On Hierarchical Fuzzy Topsis Method With Matlab Software. Selçuk Üniver. Sos. Bilim. Enstitüsü Derg. 2016, 6, 103–114. [Google Scholar]
- Ataei, Y.; Mahmoudi, A.; Feylizadeh, M.R.; Li, D.F. Ordinal priority approach (OPA) in multiple attribute decision-making. Appl. Soft Comput. 2020, 86, 105893. [Google Scholar] [CrossRef]
- Quartey-Papafio, T.K.; Islam, S.; Dehaghani, A.R. Evaluating suppliers for healthcare centre using ordinal priority approach. Manag. Sci. Bus. Decis. 2021, 1, 5–11. [Google Scholar] [CrossRef]
- Sadeghi, M.; Mahmoudi, A.; Deng, X. Adopting Distributed Ledger Technology (DLT) For The Sustainable Construction Industry: Evaluating The Barriers Using Ordinal Priority Approach (OPA). Environ. Sci. Pollut. Res. 2021, 29, 10495–10520. [Google Scholar] [CrossRef]
- Dorado Chaparro, J.; Fernández-Bermejo Ruiz, J.; Santofimia Romero, M.J.; del Toro García, X.; Cantarero Navarro, R.; Bolaños Peño, C.; López López, J.C.; Llumiguano Solano, H.C.; Villanueva Molina, F.J.; Gonçalves Silva, A. Phyx. io: Expert-Based Decision Making for the Selection of At-Home Rehabilitation Solutions for Active and Healthy Aging. Int. J. Environ. Res. Public Health 2022, 19, 5490. [Google Scholar] [CrossRef]
- Li, J.; Dai, Y.; Wang, C.C.; Sun, J. Assessment of Environmental Demands of Age-Friendly Communities from Perspectives of Different Residential Groups: A Case of Wuhan, China. Int. J. Environ. Res. Public Health 2022, 19, 9120. [Google Scholar] [CrossRef]
- Abdel-Basset, M.; Mohamed, M.; Abdel-Monem, A.; Elfattah, M.A. New extension of ordinal priority approach for multiple attribute decision-making problems: Design and analysis. Complex Intell. Syst. 2022, 8, 4955–4970. [Google Scholar] [CrossRef] [PubMed]
- Mahmoudi, A.; Javed, S.A. Performance Evaluation of Construction Sub-contractors using Ordinal Priority Approach. Eval. Program Plan. 2022, 91, 102022. [Google Scholar] [CrossRef] [PubMed]
- Mahmoudi, A.; Abbasi, M.; Deng, X. A novel project portfolio selection framework towards organizational resilience: Robust ordinal priority approach. Expert Syst. Appl. 2022, 188, 116067. [Google Scholar] [CrossRef]
- Elkadeem, M.R.; Younes, A.; Mazzeo, D.; Jurasz, J.; Campana, P.E.; Sharshir, S.W.; Alaam, M.A. Geospatial-assisted multi-criterion analysis of solar and wind power geographical-technical-economic potential assessment. Appl. Energy 2022, 322, 119532. [Google Scholar] [CrossRef]
- Mahmoudi, A.; Deng, X.; Javed, S.A.; Yuan, J. Large-scale multiple criteria decision-making with missing values: Project selection through TOPSIS-OPA. J. Ambient. Intell. Humaniz. Comput. 2021, 12, 9341–9362. [Google Scholar] [CrossRef]
- Bah, M.K.; Tulkinov, S. Evaluation of Automotive Parts Suppliers through Ordinal Priority Approach and TOPSIS. Manag. Sci. Bus. Decis. 2022, 2, 5–17. [Google Scholar] [CrossRef]
- Irvanizam, I.; Zulfan, Z.; Nasir, P.F.; Marzuki, M.; Rusdiana, S.; Salwa, N. An Extended MULTIMOORA Based on Trapezoidal Fuzzy Neutrosophic Sets and Objective Weighting Method in Group Decision-Making. IEEE Access 2022, 10, 47476–47498. [Google Scholar] [CrossRef]
- Mahmoudi, A.; Abbasi, M.; Deng, X. Evaluating the performance of the suppliers using hybrid DEA-OPA model: A sustainable development perspective. Group Decis. Negot. 2022, 31, 335–362. [Google Scholar] [CrossRef]
- Mahmoudi, A.; Javed, S.A.; Mardani, A. Gresilient supplier selection through fuzzy ordinal priority approach: Decision-making in post-COVID era. Oper. Manag. Res. 2021, 15, 208–232. [Google Scholar] [CrossRef]
- Mahmoudi, A.; Sadeghi, M.; Deng, X. Performance measurement of construction suppliers under localization, agility, and digitalization criteria: Fuzzy Ordinal Priority Approach. Environ. Dev. Sustain. 2022, 1–26. [Google Scholar] [CrossRef]
- Sadeghi, M.; Mahmoudi, A.; Deng, X. Blockchain technology in construction organizations: Risk assessment using Trapezoidal Fuzzy Ordinal Priority Approach. Eng. Constr. Archit. Manag. 2022; ahead-of-print. [Google Scholar] [CrossRef]
- Sadeghi, M.; Mahmoudi, A.; Deng, X.; Luo, X. Prioritizing requirements for implementing blockchain technology in construction supply chain based on circular economy: Fuzzy Ordinal Priority Approach. Int. J. Environ. Sci. Technol. 2022, 1–22. [Google Scholar] [CrossRef]
- Le, M.T.; Nhieu, N.L. A Novel Multi-Criteria Assessment Approach for Post-COVID-19 Production Strategies in Vietnam Manufacturing Industry: OPA–Fuzzy EDAS Model. Sustainability 2022, 14, 4732. [Google Scholar] [CrossRef]
- Deveci, M.; Pamucar, D.; Gokasar, I.; Köppen, M.; Gupta, B.B. Personal Mobility in Metaverse With Autonomous Vehicles Using Q-Rung Orthopair Fuzzy Sets Based OPA-RAFSI Model. IEEE Trans. Intell. Transp. Syst. 2022, 1–10. [Google Scholar] [CrossRef]
- Pamucar, D.; Deveci, M.; Gokasar, I.; Martínez, L.; Köppen, M. Prioritizing Transport Planning Strategies for Freight Companies Towards Zero Carbon Emission Using Ordinal Priority Approach. Comput. Ind. Eng. 2022, 169, 108259. [Google Scholar] [CrossRef]
- Islam, S. Evaluation of low-carbon sustainable technologies in agriculture sector through grey ordinal priority approach. Int. J. Grey Syst. 2021, 1, 5–26. [Google Scholar] [CrossRef]
- Mahmoudi, A.; Deng, X.; Javed, S.A.; Zhang, N. Sustainable supplier selection in megaprojects: Grey ordinal priority approach. Bus. Strategy Environ. 2021, 30, 318–339. [Google Scholar] [CrossRef]
- Candra, C.S. Evaluation of Barriers to Electric Vehicle Adoption in Indonesia through Grey Ordinal Priority Approach. Int. J. Grey Syst. 2022, 2, 38–56. [Google Scholar] [CrossRef]
- Pamucar, D.; Deveci, M.; Gokasar, I.; Tavana, M.; Köppen, M. A metaverse assessment model for sustainable transportation using ordinal priority approach and Aczel-Alsina norms. Technol. Forecast. Soc. Chang. 2022, 182, 121778. [Google Scholar] [CrossRef]
- Michnik, J. Weighted Influence Non-linear Gauge System (WINGS)–An analysis method for the systems of interrelated components. Eur. J. Oper. Res. 2013, 228, 536–544. [Google Scholar] [CrossRef]
- Kashi, K.; Franek, J. Applying Group Decision Making and Multiple Attribute Decision Making Methods in Business Processes. Appl. Mech. Mater. 2014, 693, 237–242. [Google Scholar] [CrossRef]
- Rego Mello, B.B.; Gomes, L.F.A.M. Industry risk assessment in Brazil with the WINGS method. In Proceedings of the 23rd International Conference on Multiple Criteria Decision Making MCDM, Hamburg, Germany, 2–7 August 2015. [Google Scholar]
- Michnik, J.; Adamus-Matuszyńska, A. Structural analysis of problems in public relations. Mult. Criteria Decis. Mak. 2015, 10, 105–123. [Google Scholar]
- Kashi, K. Proposal of Employee Training and Development System in a Middle Size Automotive Company by Utilizing Competency Model and AHP and WINGS Methods; SEP: Prague, Czech Republic, 2016; pp. 8–10. [Google Scholar]
- Radziszewska-Zielina, E.; Śladowski, G. Supporting the selection of a variant of the adaptation of a historical building with the use of fuzzy modelling and structural analysis. J. Cult. Herit. 2017, 26, 53–63. [Google Scholar] [CrossRef]
- Michnik, J. The WINGS method with multiple networks and its application to innovation projects selection. Int. J. Appl. Manag. Sci. 2018, 10, 105–126. [Google Scholar] [CrossRef]
- Sallum, F.S.V.; Gomes, L.F.A.M.; Machado, M.A.S. A dematel-topsis-wings approach to the classification of multimarket investment funds. Indep. J. Manag. Prod. 2018, 9, 1203–1234. [Google Scholar] [CrossRef]
- Sallum, F.S.V.; Gomes, L.F.A.M.; Machado, M.A.S. A multicriteria approach to the prioritisation of stock investment funds. Int. J. Bus. Syst. Res. 2019, 13, 120–134. [Google Scholar] [CrossRef]
- Banaś, D.; Michnik, J. Evaluation of the impact of strategic offers on the financial and strategic health of the company—A soft system dynamics approach. Mathematics 2019, 7, 208. [Google Scholar] [CrossRef]
- Adamus-Matuszyńska, A.; Michnik, J.; Polok, G. A Systemic Approach to City Image Building. The Case of Katowice City. Sustainability 2019, 11, 4470. [Google Scholar] [CrossRef]
- Kaviani, M.A.; Tavana, M.; Kumar, A.; Michnik, J.; Niknam, R.; de Campos, E.A.R. An integrated framework for evaluating the barriers to successful implementation of reverse logistics in the automotive industry. J. Clean. Prod. 2020, 272, 122714. [Google Scholar] [CrossRef]
- Michnik, J.; Grabowski, A. Modeling uncertainty in the wings method using interval arithmetic. Int. J. Inf. Technol. Decis. Mak. 2020, 19, 221–240. [Google Scholar] [CrossRef]
- Wang, W.; Tian, Z.; Xi, W.; Tan, Y.R.; Deng, Y. The influencing factors of China’s green building development: An analysis using RBF-WINGS method. Build. Environ. 2021, 188, 107425. [Google Scholar] [CrossRef]
- Tavana, M.; Mousavi, H.; Nasr, A.K.; Mina, H. A fuzzy weighted influence non-linear gauge system with application to advanced technology assessment at NASA. Expert Syst. Appl. 2021, 182, 115274. [Google Scholar] [CrossRef]
- Tavana, M.; Azadmanesh, A.; Nasr, A.K.; Mina, H. A multicriteria-optimization model for cultural heritage renovation projects and public-private partnerships in the hospitality industry. Curr. Issues Tour. 2021, 1–26. [Google Scholar] [CrossRef]
- Chen, Y.W. Social Network Analysis: Self-Organizing Map and WINGS by Multiple-Criteria Decision Making. In Handbook of Research on Autopoiesis and Self-Sustaining Processes for Organizational Success; IGI Global: Hershey, PA, USA, 2021; pp. 155–184. [Google Scholar]
- Zhang, Y.; Xu, L. Research on risk management of medical and health care integration projects based on fuzzy WINGS-G1. Kybernetes, 2021; ahead-of-print. [Google Scholar] [CrossRef]
- Marsili, F.; Bödefeld, J.; Weber, L.; Ghadami, M. Vulnerability Assessment of Aging Levees with WINGS and Interval Arithmetic. In International Probabilistic Workshop; Springer: Cham, Switzerland, 2021; pp. 841–852. [Google Scholar]
- Šmidovnik, T. New WINGS approach–WINGS of finite sum of influences. Eng. Manag. 2022, 8, 36–47. [Google Scholar]
- Govindan, K.; Nasr, A.K.; Saeed Heidary, M.; Nosrati-Abarghooee, S.; Mina, H. Prioritizing adoption barriers of platforms based on blockchain technology from balanced scorecard perspectives in healthcare industry: A structural approach. Int. J. Prod. Res. 2022, 1–15. [Google Scholar] [CrossRef]
- Tavana, M.; Nasr, A.K.; Mina, H.; Michnik, J. A private sustainable partner selection model for green public-private partnerships and regional economic development. Socio-Econ. Plan. Sci. 2022, 83, 101189. [Google Scholar] [CrossRef]
- Pearson, B.J.; Moore, K. Identification of industry needs and development of professional skills in students of horticulture. HortTechnology 2017, 27, 580–582. [Google Scholar] [CrossRef]
- Edwards, A.; Daniels, H. The knowledge that matters in professional practices. J. Educ. Work 2012, 25, 39–58. [Google Scholar] [CrossRef]
- Crawford, P.; Lang, S.; Fink, W.; Dalton, R.; Fielitz, L. Comparative Analysis of Soft Skills: What Is Important for New Graduates? Association of Public and Land-grant Universities and University-industry Consortium: Washington, DC, USA, 2011. [Google Scholar]
- Hashim, S.A.M.; Adnan, A.; Salaudin, M.K.A. The Manufacturing Industries Needs Analysis For Manufacturing Technology Certificate Graduates. J. STEM Educ. 2022, 2, 15–25. [Google Scholar]
- Burrus, J.; Jackson, T.; Xi, N.; Steinberg, J. Identifying the most important 21st century workforce competencies: An analysis of the Occupational Information Network (O* NET). ETS Res. Rep. Ser. 2013, 2013, i-55. [Google Scholar] [CrossRef]
- Lehrer, R.; Schauble, L. Scientific Thinking and Science Literacy. In Handbook of Child Psychology; John Wiley and Sons: Hoboken, NJ, USA, 2007. [Google Scholar]
- Janoušková, S.; Pyskatá Rathouská, L.; Žák, V.; Urválková, E.S. The scientific thinking and reasoning framework and its applicability to manufacturing and services firms in natural sciences. Res. Sci. Technol. Educ. 2021, 1–22. [Google Scholar] [CrossRef]
- Boyles, T. 21st century knowledge, skills, and abilities and entrepreneurial competencies: A model for undergraduate entrepreneurship education. J. Entrep. Educ. 2012, 15, 41–55. [Google Scholar]
- Heikkilä, M.; Hermansen, H.; Iiskala, T.; Mikkilä-Erdmann, M.; Warinowski, A. Epistemic agency in student teachers’ engagement with research skills. Teach. High. Educ. 2020, 1–18. [Google Scholar] [CrossRef]
- Murtonen, M.; Salmento, H. Broadening the theory of scientific thinking for higher education. In Redefining Scientific Thinking for Higher Education; Palgrave Macmillan: Cham, Switzerland, 2019; pp. 3–29. [Google Scholar]
- Si, S.L.; You, X.Y.; Liu, H.C.; Zhang, P. DEMATEL technique: A systematic review of the state-of-the-art literature on methodologies and applications. Math. Probl. Eng. 2018, 2018, 3696457. [Google Scholar] [CrossRef]



| Author(s) | Method(s) | Application |
|---|---|---|
| Quartey-Papafio et al. [7] | OPA | Supplier selection for health centers is based on four criteria (delivery performance, cost, quality, and service level) |
| Sadeghi et al. [8] | OPA | Assessing the barriers that confront the utilization of blockchain in the sustainability of the construction industry |
| Dorado Chaparro et al. [9] | OPA | Evaluating at-home rehabilitation approaches |
| Li et al. [10] | OPA | Assessing the environmental needs of age-friendly communities |
| Abdel-Basset et al. [11] | Neutrosophic OPA | Selecing of a suitable robot |
| Mahmoudi & Javed [12] | OPA-based Relative Performance Index | Evaluating subcontractors’ performance in the construction industry |
| Mahmoudi et al. [13] | Robust OPA | Portfolio project selection based on an organizational resilience strategy |
| Elkadeem et al. [14] | OPA & weighted linear combination (WLC) | Assessing the economic and technical potential of solar photovoltaic and onshore wind turbine power plants from a geographical, technological, and economic perspective. |
| Mahmoudi et al. [15] | OPA-TOPSIS | Project selection based on big and incomplete data |
| Bah & Tulkinov [16] | OPA-TOPSIS | Analysis of suppliers in the automotive parts industry |
| Irvanizam et al. [17] | TraFNN MULTIMOORA-OPA-CCSD | Assessing low-income families during the Covid-19 pandemic for assigning social aid |
| Mahmoudi et al. [18] | DEA-OPA | Performance evaluation of suppliers |
| Mahmoudi et al. [19] | Fuzzy OPA | Post-COVID-19 appropriate supplier selection in the green-resilient supply chain under disruptions |
| Mahmoudi et al. [20] | Fuzzy OPA | Construction supplier performance assessment based on agility, localization, and digitalization |
| Sadeghi et al. [21] | Fuzzy OPA | Risk evaluation of blockchain technology implementation in construction companies |
| Sadeghi et al. [22] | Fuzzy OPA | Ranking blockchain technology utilization necessities in construction supply chains under uncertainty |
| Le et al. [23] | OPA-Fuzzy EDAS | Evaluating post-COVID-19 production strategies of the manufacturing industry in Vietnam |
| Deveci et al. [24] | Q-Rung Orthopair Fuzzy Sets Based OPA-RAFSI | Assessing the autonomous vehicle technology implementation in the metaverse |
| Pamucar et al. [25] | OPA under picture fuzzy sets | Achieving zero-carbon emissions for freight companies through transportation planning |
| Islam [26] | Grey OPA | Prioritizing low-carbon sustainable technologies in the agriculture industry |
| Mahmoudi et al. [27] | Grey OPA | Selecting sustainable supplier in megaprojects |
| Candra [28] | Grey OPA | Assessing the barriers facing electric vehicle adoption in Indonesia |
| Pamucar et al. [29] | Rough Aczel–Alsa (RAA)Function & OPA | Metaverse evaluation model toward sustainable transportation |
| Author(s) | Method(s) | Application |
|---|---|---|
| Kashi & Franek [31] | ANP-WINGS-ENTROPY | Assessing the important business process criteria based on the balanced scorecard approach |
| Rego Mello & Gomes [32] | WINGS | Industry risk evaluation in Brazil |
| Michnik & Adamus-Matuszyńska [33] | WINGS | Determining the appropriate public relations strategy |
| Kashi [34] | AHP-WINGS | Proposing an employee training and development framework in an automotive company |
| Radziszewska-Zielina & Śladowski [35] | Fuzzy WINGS | Selecting a variant of historical building adaptation |
| Michnick [36] | WINGS-BOCR based | Selecting innovation projects |
| Salum et al. [37] | DEMATEL-TOPSIS-WINGS | Categorizing multimarket investment funds |
| Salum et al. [38] | TOPSIS-WINGS | Ranking stock investment funds |
| Banaś & Michnik [39] | Dynamic WINGS | Assessing the impact of strategic offers on company conditions |
| Adamus-Matuszyńska et al. [40] | Dynamic WINGS | Boosting the city image of Katowice city |
| Kaviani et al. [41] | BWM-WINGS | Identifying barriers to logistics success in the automotive industry |
| Michnik & Grabowski [42] | Interval arithmetic WINGS | Strategic decision making in health care organizations/ Supporting sports |
| Wang et al. [43] | RBF-WINGS | Assessing the factors affecting the development of green buildings in China |
| Tavana et al. [44] | Fuzzy WINGS | Evaluating advanced technology projects at NASA |
| Tavana et al. [45] | WINGS-optimization model | Partner selection in public–private partnership projects in the tourism industry |
| Chen [46] | SOM-MOEA-WINGS | Social network analysis |
| Zhang & Zu [47] | fuzzy WINGS-G1 | Identifying key risk factors in medical and health care integration projects |
| Marsili et al. [48] | Interval arithmetic WINGS | Evaluating aging levees’ vulnerability |
| Šmidovnik [49] | Finite sum of WINGS influences—FSI WINGS | Assessing advanced technology projects at NASA (Tavana et al. [44] case study) |
| Govindan et al. [50] | WINGS | Evaluating blockchain technology adoption in health care sectors |
| Tavana et al. [51] | BWM-WINGS-TOPSIS | Developing a sustainable partnership selection model for green public-private partnerships |
| Criteria | Abbreviation | Description | References |
|---|---|---|---|
| Professional practices | Courses that researchers should teach in the core line of expected professional practice, using a mixture of technology and management engineering and developing student abilities in systems optimization, analytics, and decision making. | [52,53] | |
| Industries’ needs | The skills required by industries in researching and creating knowledge or operational activities, such as communication, problem-solving, self-management, and teamwork skills. | [52,54,55,56] | |
| Application of Scientific Thinking | The strength of an elective in establishing or improving scientific thinking dimensions such as logical reasoning, means of change (inherent theories), and practical activities; also includes identifying a problem, developing a scientific hypothesis, making conclusions based on all evidence, etc. | [57,58,59] | |
| Schools’ lines of research | The characteristics of an elective course that can provide research fields in line with university policies in the short and long terms. This criterion is a win–win situation for students and the university. While university research ability and creating knowledge follow with more speed and power, students receive more support. | Experts | |
| Scientific skills | The strength of an elective course in reinforcing student skills to read and understand scientific texts better, write research papers, data analysis, present their knowledge, etc. | [58,60,61] | |
| Pre-planned activities | Clearly defined curriculum and content to meet the course’s scientific objectives; contents are planned to improve students’ scientific and social skills. | Experts | |
| Provide deeper sight of an area of knowledge | Introducing new trends in a specific part of knowledge and allowing students to go deeper into that area stimulate scientific curiosity and develop skills related to research methodology, including current technologies and methods. | Experts |
| Name | Index | Title | Rank |
|---|---|---|---|
| Dr. Jorge Alfaro Pérez | Former director and the current research secretary | 1 | |
| Dr. Ariel Areyuna Santiago | Former director of the industrial engineering department on the Antofagasta campus and the current teaching secretary of the School of Engineering | 4 | |
| Dr. Sarfaraz Hashemkhani Zolfani | The former head of the industrial engineering group | 5 | |
| Dr. Carlos Monardes Concha | The former and first head of the industrial engineering group | 3 | |
| Dr. Patricio Ramírez Correa | The current director of the School of Engineering and the former research secretary | 1 | |
| Raúl Carrasco Cea | The former teaching secretary and former head of the industrial engineering group | 7 | |
| José Castillo Venenciano | The current head of the industrial engineering group | 8 | |
| Pedro Reyes Norambuena | The current communication secretary and the former head of the industrial engineering group | 6 |
| Sets | |
| Indexes | |
| Variables | |
| The objective function, free variable | |
| th rank | |
| Parameters | |
| p |
| Experts | C1 | C2 | C3 | C4 | C5 | C6 | C7 |
|---|---|---|---|---|---|---|---|
| E1 | 4 | 2 | 1 | 7 | 5 | 6 | 3 |
| E2 | 2 | 3 | 1 | 6 | 4 | 7 | 5 |
| E3 | 4 | 1 | 5 | 6 | 2 | 7 | 3 |
| E4 | 2 | 1 | 3 | 5 | 4 | 7 | 6 |
| E5 | 2 | 5 | 3 | 1 | 4 | 7 | 6 |
| E6 | 7 | 4 | 6 | 5 | 3 | 1 | 2 |
| E7 | 1 | 2 | 4 | 5 | 6 | 7 | 3 |
| E8 | 3 | 2 | 1 | 4 | 6 | 5 | 7 |
| Criteria | Index | Weight | Rank |
|---|---|---|---|
| Professional practices | 0.1758096 | 3 | |
| Industries’ needs | 0.1922992 | 2 | |
| Application of Scientific Thinking | 0.2384648 | 1 | |
| Schools’ lines of research | 0.1468550 | 4 | |
| Scientific skills | 0.1010910 | 5 | |
| Pre-planned activities | 0.0460587 | 7 | |
| Provide deeper sight of an area of knowledge | 0.0994218 | 6 |
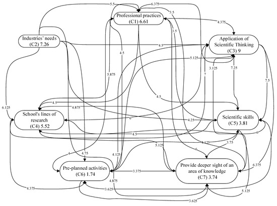
| C1 | 6.61 | 0 | 4.375 | 4.5 | 4.5 | 4 | 6 |
| C2 | 5.5 | 7.26 | 4.5 | 6.125 | 4.25 | 4.75 | 4.875 |
| C3 | 6.375 | 0 | 9 | 6 | 7.5 | 4.125 | 6.375 |
| C4 | 5.875 | 0 | 7 | 5.52 | 6 | 4.375 | 5.125 |
| C5 | 3.5 | 0 | 7.25 | 4.5 | 3.81 | 3.625 | 5.125 |
| C6 | 4.5 | 0 | 5.125 | 0 | 4.125 | 1.74 | 3.625 |
| C7 | 3.5 | 0 | 3.125 | 4.875 | 3.75 | 3.375 | 3.74 |
| Criteria | Index | Total Impact | Total Receptivity | Total Engagement | Criteria Role |
|---|---|---|---|---|---|
| Professional practices | C1 | 0.1655 | 0.1995 | 0.365 | −0.034 |
| Industries’ needs | C2 | 0.208 | 0.036 | 0.244 | 0.172 |
| Application of Scientific Thinking | C3 | 0.219 | 0.226 | 0.445 | −0.007 |
| Schools’ lines of research | C4 | 0.188 | 0.175 | 0.363 | 0.013 |
| Scientific skills | C5 | 0.1545 | 0.1895 | 0.344 | −0.035 |
| Pre-planned activities | C6 | 0.106 | 0.144 | 0.250 | −0.038 |
| Provide deeper sight of an area of knowledge | C7 | 0.1235 | 0.1945 | 0.318 | −0.071 |
| Criteria | Index | Total Engagement | Criteria Role |
|---|---|---|---|
| Professional practices | C1 | 0.365 | −0.034 |
| Industries’ needs | C2 | 0.263 | 0.172 |
| Application of Scientific Thinking | C3 | 0.421 | −0.007 |
| School’s lines of research | C4 | 0.363 | 0.013 |
| Scientific skills | C5 | 0.344 | −0.035 |
| Pre-planned activities | C6 | 0.250 | −0.038 |
| Provide deeper sight of an area of knowledge | C7 | 0.318 | −0.071 |
| Criteria | Index | Total Engagement | Criteria Role |
|---|---|---|---|
| Professional practices | C1 | 0.392 | −0.034 |
| Industries’ needs | C2 | 0.244 | 0.172 |
| Application of Scientific Thinking | C3 | 0.417 | −0.007 |
| School’s lines of research | C4 | 0.363 | 0.013 |
| Scientific skills | C5 | 0.344 | −0.035 |
| Pre-planned activities | C6 | 0.250 | −0.038 |
| Provide deeper sight of an area of knowledge | C7 | 0.318 | −0.071 |
| Criteria | Index | Total Engagement | Criteria Role |
|---|---|---|---|
| Professional practices | C1 | 0.373 | −0.034 |
| Industries’ needs | C2 | 0.236 | 0.172 |
| Application of Scientific Thinking | C3 | 0.445 | −0.007 |
| School’s lines of research | C4 | 0.363 | 0.013 |
| Scientific skills | C5 | 0.344 | −0.035 |
| Pre-planned activities | C6 | 0.250 | −0.038 |
| Provide deeper sight of an area of knowledge | C7 | 0.318 | −0.071 |
| Criteria | Index | Prominence | Relation |
|---|---|---|---|
| Professional practices | C1 | 7.892 | −0.827 |
| Industries’ needs | C2 | 4.565 | 4.565 |
| Application of Scientific Thinking | C3 | 9.275 | −0.308 |
| School’s lines of research | C4 | 8.177 | 0.359 |
| Scientific skills | C5 | 8.398 | −0.966 |
| Pre-planned activities | C6 | 6.382 | −0.97 |
| Provide deeper sight of an area of knowledge | C7 | 7.705 | −1.854 |
Publisher’s Note: MDPI stays neutral with regard to jurisdictional claims in published maps and institutional affiliations. |
© 2022 by the authors. Licensee MDPI, Basel, Switzerland. This article is an open access article distributed under the terms and conditions of the Creative Commons Attribution (CC BY) license (https://creativecommons.org/licenses/by/4.0/).
Share and Cite
Hashemkhani Zolfani, S.; Nemati, A.; Reyes-Norambuena, P.J.; Monardes-Concha, C.A. A Novel MCDM Approach Based on OPA-WINGS for Policy Making in Undergraduate Elective Courses. Mathematics 2022, 10, 4211. https://doi.org/10.3390/math10224211
Hashemkhani Zolfani S, Nemati A, Reyes-Norambuena PJ, Monardes-Concha CA. A Novel MCDM Approach Based on OPA-WINGS for Policy Making in Undergraduate Elective Courses. Mathematics. 2022; 10(22):4211. https://doi.org/10.3390/math10224211
Chicago/Turabian StyleHashemkhani Zolfani, Sarfaraz, Alireza Nemati, Pedro J. Reyes-Norambuena, and Carlos A. Monardes-Concha. 2022. "A Novel MCDM Approach Based on OPA-WINGS for Policy Making in Undergraduate Elective Courses" Mathematics 10, no. 22: 4211. https://doi.org/10.3390/math10224211
APA StyleHashemkhani Zolfani, S., Nemati, A., Reyes-Norambuena, P. J., & Monardes-Concha, C. A. (2022). A Novel MCDM Approach Based on OPA-WINGS for Policy Making in Undergraduate Elective Courses. Mathematics, 10(22), 4211. https://doi.org/10.3390/math10224211

