Measuring the Mediating Roles of E-Trust and E-Satisfaction in the Relationship between E-Service Quality and E-Loyalty: A Structural Modeling Approach
Abstract
1. Introduction
2. The Research Theoretical Framework
2.1. Defining the Research Constructs
2.2. The Relationship among E-Service Quality, E-Satisfaction, and E-Trust
2.3. The Relationship among E-Trust, E-Satisfaction, and E-Loyalty
2.4. The Relationship between E-Satisfaction and E-Loyalty
2.5. The Mediating Role of E-Trust and E-Satisfaction in the Relationship between E-Service Quality and E-Loyalty
3. Methodology
3.1. Study Measures
3.2. Data Collection
4. Data Analysis
4.1. Descriptive Statistics
4.2. Results of Confirmatory Factor Analysis (CFA)
4.3. Results of Structural Equation Modeling (SEM)
5. Discussion and Implications
6. Conclusions and Future Research Opportunities
Author Contributions
Funding
Institutional Review Board Statement
Informed Consent Statement
Data Availability Statement
Conflicts of Interest
References
- O’connor, P.; Piccoli, G. Marketing hotels using global distribution systems: Revisited. Cornell Hotel. Restaur. Adm. Q. 2003, 44, 105–114. [Google Scholar]
- Wilis, R.A.; Nurwulandari, A. The effect of E-Service Quality, E-Trust, Price and Brand Image Towards E-Satisfaction and Its Impact on E-Loyalty of Traveloka’s Customer. J. Ilm. MEA 2020, 4, 1061–1099. [Google Scholar]
- Park, K.; Ha, J.; Park, J.Y. An Experimental investigation on the determinants of online hotel booking intention. J. Hosp. Mark. Manag. 2017, 26, 627–643. [Google Scholar] [CrossRef]
- Wong, W.P.; Nasir, A. Adopting a network marketing model as a distribution channel for hotels in the Maldives: An exploratory study. Int. J. Hosp. Tour. Adm. 2019, 23, 129–148. [Google Scholar] [CrossRef]
- Sobaih, A.E.E.; Ghannam, S.H.; Aliedan, M.M. Examining the Challenges and Opportunities of Multi-Level Marketing for Resort Hotels: A Delphi Study. Afr. J. Hosp. Tour. Leis. 2021, 10, 759–775. [Google Scholar]
- Inversini, A.; Masiero, L. Selling rooms online: The use of social media and online travel agents. Int. J. Contemp. Hosp. Manag. 2014, 26, 272–292. [Google Scholar] [CrossRef]
- Hunold, M.; Kesler, R.; Laitenberger, U.; Schlütter, F. Evaluation of best price clauses in online hotel bookings. Int. J. Ind. Organ. 2018, 61, 542–571. [Google Scholar] [CrossRef]
- Line, N.D.; Runyan, R.C. Hospitality marketing research: Recent trends and future directions. Int. J. Hosp. Manag. 2012, 31, 477–488. [Google Scholar] [CrossRef]
- Parasuraman, A.; Zeithaml, V.A.; Berry, L.L. A conceptual model of service quality and its implications for future research. J. Mark. 1985, 49, 41–50. [Google Scholar] [CrossRef]
- Parasuraman, A.; Berry, L.L.; Zeithaml, V.A. More on improving service quality measurement. J. Retail. 1993, 69, 140–147. [Google Scholar] [CrossRef]
- Zeithaml, V.A.; Berry, L.L.; Parasuraman, A. The behavioral consequences of service quality. J. Mark. 1996, 60, 31–46. [Google Scholar] [CrossRef]
- Zeithaml, V.A.; Bitner, M.J.; Gremier, D.D. Services Marketing; Mc Graw Hill: New York, NY, USA, 2009. [Google Scholar]
- Wilkins, H.; Merrilees, B.; Herington, C. Towards an understanding of total service quality in hotels. Int. J. Hosp. Manag. 2007, 26, 840–853. [Google Scholar] [CrossRef]
- Wu, X.; Wang, J.; Ling, Q. Managing internal service quality in hotels: Determinants and implications. Tour. Manag. 2021, 86, 104329. [Google Scholar] [CrossRef]
- Zeithaml, V.A.; Parasuraman, A.; Malhotra, A. Service quality delivery through web sites: A critical review of extant knowledge. J. Acad. Mark. Sci. 2002, 30, 362–375. [Google Scholar] [CrossRef]
- Parasuraman, A.; Zeithaml, V.A.; Malhotra, A. E-S-QUAL: A multiple-item scale for assessing electronic service quality. J. Serv. Res. 2005, 7, 213–233. [Google Scholar] [CrossRef]
- Shared, H.A. The relationship between e-service quality and e-customer satisfaction: An empirical study in Egyptian Banks. Int. J. Bus. Manag. 2019, 14, 171–182. [Google Scholar] [CrossRef][Green Version]
- Yen, C.H.; Lu, H.P. Effects of e-service quality on loyalty intention: An empirical study in online auction. Manag. Serv. Qual. Int. J. 2008, 18, 127–146. [Google Scholar] [CrossRef]
- Al-dweeri, R.M.; Obeidat, Z.M.; Al-dwiry, M.A.; Alshurideh, M.T.; Alhorani, A.M. The impact of e-service quality and e-loyalty on online shopping: Moderating effect of e-satisfaction and e-trust. Int. J. Mark. Stud. 2017, 9, 92–103. [Google Scholar] [CrossRef]
- Ghane, S.; Fathian, M.; Gholamian, M.R. Full relationship among e-satisfaction, e-trust, e-service quality, and e-loyalty: The case of Iran e-banking. J. Theor. Appl. Inf. Technol. 2011, 33, 1–6. [Google Scholar]
- Oliver, R.L. A cognitive model of the antecedents and consequences of satisfaction decisions. J. Mark. Res. 1980, 42, 460–469. [Google Scholar] [CrossRef]
- Oliver, R.L. Satisfaction: A Behavioral Perspective on the Consumer; Irwin McGraw-Hill: New York, NY, USA, 1997. [Google Scholar]
- Santos, J. E-service quality: A model of virtual service quality dimensions. Manag. Serv. Qual. 2003, 13, 233–246. [Google Scholar] [CrossRef]
- Zeithaml, V.A.; Parasuraman, A.; Malhotra, A. E-Service Quality: Definition, Dimensions, and Conceptual Model; Working Paper; Marketing Science Institute: Cambridge, MA, USA, 2000. [Google Scholar]
- Loiacono, E.T.; Watson, R.T.; Goodhue, D.L. WebQual: A measure of website quality. Mark. Theory Appl. 2002, 13, 432–438. [Google Scholar]
- Yoo, B.; Donthu, N. Development a scale to measure the perceived quality of an Internet shopping site (SITEQUAL). Q. J. Electron. Commer. 2001, 2, 31–46. [Google Scholar]
- Collier, J.E.; Bienstock, C.C. Measuring service quality in e-retailing. J. Serv. Res. 2006, 8, 260–275. [Google Scholar] [CrossRef]
- Wolfinbarger, M.; Gilly, M.C. eTailQ: Dimensionalizing, measuring and predicting retail quality. J. Retail. 2003, 79, 183–198. [Google Scholar] [CrossRef]
- Bauer, H.H.; Falk, T.; Mammerschmidt, M. eTransQual: A transaction process-based approach for capturing service quality in online shopping. J. Bus. Res. 2006, 59, 866–875. [Google Scholar] [CrossRef]
- Bitner, M.J.; Zeithaml, V.A. Service Marketing; Tata McGraw Hill: New Delhi, India, 2003. [Google Scholar]
- Boeselie, P.; Hesselink, M.; Wiele, T.V. Empirical evidence for the relationship between customer satisfaction and business performance. Manag. Serv. Qual. 2002, 12, 184–193. [Google Scholar]
- Available online: https://www.merriam-webster.com/dictionary/trust (accessed on 13 June 2022).
- Aryee, S.; Budhwar, P.S.; Chen, Z.X. Trust as a mediator of the relationship between organizational justice and work outcomes: Test of a social exchange model. J. Organ. Behav. Int. J. Ind. Occup. Organ. Psychol. Behav. 2002, 23, 267–285. [Google Scholar] [CrossRef]
- Morgan, R.; Hunt, S. The commitment-trust theory of relationship marketing. J. Mark. 1994, 58, 20–38. [Google Scholar] [CrossRef]
- Aaker, J.L. Dimensions of brand personality. J. Mark. Res. 1997, 34, 347–356. [Google Scholar] [CrossRef]
- Reichheld, E.E.; Schefter, P. E-loyalty: Your secret weapon on the web. Harv. Bus. Rev. 2000, 78, 105–113. [Google Scholar]
- Kundu, S.; Datta, S.K. Impact of trust on the relationship of e-service quality and customer satisfaction. EuroMed J. Bus. 2015, 10, 21–46. [Google Scholar] [CrossRef]
- Kassim, N.; Abdullah, N.A. The effect of perceived service quality dimensions on customer satisfaction, trust, and loyalty in e-commerce settings: A cross cultural analysis. Asia Pac. J. Mark. Logist. 2010, 22, 351–371. [Google Scholar] [CrossRef]
- Groonroos, C. Service Management and Marketing; Lexington Books: Toronto, ON, Canada, 1990. [Google Scholar]
- Herington, C. and Weaven, S. E-retailing by banks: E-service quality and its importance to customer satisfaction. Eur. J. Mark. 2009, 43, 1220–1231. [Google Scholar] [CrossRef]
- Kim, D.J.; Ferrin, D.L.; Rao, H.R. A trust-based consumer decision-making model in electronic commerce: The role of trust, perceived risk, and their antecedent. Decis. Support Syst. 2008, 44, 544–564. [Google Scholar] [CrossRef]
- Bhattacherjee, A.; Premkumar, G. Understanding changes in belief and attitude toward information technology usage: A theoretical model and longitudinal test. MIS Q. 2004, 28, 229–254. [Google Scholar] [CrossRef]
- Chu, S.C.; Kim, Y. Determinants of consumer engagement in electronic word-of-mouth (eWOM) in social networking sites. Int. J. Advert. 2011, 30, 47–75. [Google Scholar] [CrossRef]
- Yeh, Y.H.; Choi, S.M. MINI-lovers, maxi-mouths: An investigation of antecedents to eWOM intention among brand community members. J. Mark. Commun. 2011, 17, 145–162. [Google Scholar] [CrossRef]
- Pavlou, P.A.; Gefen, D. Building effective online marketplaces with institution-based trust. Inf. Syst. Res. 2004, 15, 37–59. [Google Scholar] [CrossRef]
- Podsakoff, P.M.; MacKenzie, S.B.; Lee, J.-Y.; Podsakoff, N.P. Common Method Biases in Behavioral Research: A Critical Review of the Literature and Recommended Remedies. J. Appl. Psychol. 2003, 88, 879. [Google Scholar] [CrossRef]
- Nunnally, J.C. An Overview of Psychological Measurement. In Clinical Diagnosis of Mental Disorders; Springer: Boston, MA, USA, 1978; pp. 97–146. [Google Scholar]
- Hair, J.F.; Matthews, L.M.; Matthews, R.L.; Sarstedt, M. PLS-SEM or CB-SEM: Updated Guidelines on Which Method to Use. Int. J. Multivar. Data Anal. 2017, 1, 107–123. [Google Scholar] [CrossRef]
- Krejcie, R.V.; Morgan, D.W. Determining sample size for research activities. Educ. Psychol. Meas. 1970, 30, 607–610. [Google Scholar] [CrossRef]
- Armstrong, J.S.; Overton, T.S. Estimating Nonresponse Bias in Mail Surveys. J. Mark. Res. 1977, 14, 396–402. [Google Scholar] [CrossRef]
- Bryman, A.; Cramer, D. Quantitative Data Analysis with IBM SPSS 17, 18&19: A Guide for Social Scientists; Routledge: London, UK, 2011; ISBN 978-0-203-18099-0. [Google Scholar]
- Kline, R.B. Principles and Practice of Structural Equation Modeling; Guilford Publications: New York, NY, USA, 2015. [Google Scholar]
- Anderson, J.C.; Gerbing, D.W. Structural Equation Modeling in Practice: A Review and Recommended Two-Step Approach. Psychol. Bull. 1988, 103, 411–423. [Google Scholar] [CrossRef]
- Fornell, C.; Larcker, D.F. Structural Equation Models with Unobservable Variables and Measurement Error: Algebra and Statistics. J. Mark. Res. 1981, 18, 382–388. [Google Scholar] [CrossRef]
- Kelloway, E.K. Structural equation modelling in perspective. J. Organ. Behav. 1995, 16, 215–224. [Google Scholar] [CrossRef]
- Zhao, X.; Lynch, J.G., Jr.; Chen, Q. Reconsidering Baron and Kenny: Myths and Truths about Mediation Analysis. J. Consum. Res. 2010, 37, 197–206. [Google Scholar] [CrossRef]


| Abbrev. | Items | M | SD | Skewness | Kurtosis |
|---|---|---|---|---|---|
| E-service quality (efficiency dimension) (Parasuraman et al., 2005 [16]; Bauer et al., 2006 [29]) (α = 0.901) | |||||
| Effic_1 | Information at online hotel booking websites is relevant | 3.57 | 1.040 | −1.139 | 0.991 |
| Effic_2 | Online hotel booking websites are well organized | 3.66 | 1.065 | −1.324 | 1.232 |
| Effic_3 | Online hotel booking websites are simple to use | 3.65 | 1.043 | −1.272 | 1.168 |
| Effic_4 | Online hotel booking websites enable me to complete a transaction quickly | 3.69 | 0.878 | −1.018 | 1.685 |
| E-service quality (privacy dimension) (Wolfinbarger and Gilly, 2003 [29]; Parasuraman et al., 2005 [16]) (α = 0.910) | |||||
| Priv_1 | Online hotel booking websites have adequate security features | 3.84 | 1.043 | −1.142 | 0.854 |
| Priv_2 | Online hotel booking websites do not share my personal information with other sites | 3.84 | 0.937 | −0.873 | 0.245 |
| Priv_3 | Online hotel booking websites protect my personal information from unauthorized access | 3.88 | 1.002 | 0.334 | 1.235 |
| Priv_4 | Online hotel booking websites protect information about my transactions | 3.94 | 0.888 | −0.931 | 0.541 |
| E-service quality (system availability dimension) (Parasuraman et al., 2005 [16]) (α = 0.943) | |||||
| Avail_1 | Online hotel booking websites are always available | 3.90 | 0.775 | −0.902 | 1.517 |
| Avail_2 | Online hotel booking websites launch and run right away | 3.79 | 0.759 | −0.801 | 1.709 |
| Avail_3 | Online hotel booking websites do not crash | 3.81 | 0.718 | −0.559 | 0.876 |
| Avail_4 | Pages at online hotel booking websites do not freeze after I enter my bidding information | 3.81 | 0.858 | −0.817 | 0.592 |
| E-satisfaction (Oliver, 1980 [22]; Bhattacherjee and Premkumar, 2004 [42]) (α = 0.952) | |||||
| e_stas_1 | I am satisfied with the experience of using online hotel booking websites | 3.75 | 0.872 | −0.601 | 0.409 |
| e_stas_2 | I am pleased with the experience of using online hotel booking websites | 3.68 | 0.927 | −0.670 | 0.483 |
| e_stas_3 | I am delighted with the experience of using online hotel booking websites | 3.68 | 0.900 | −0.673 | 0.598 |
| e_stas_4 | My feelings about using online hotel booking websites are good | 3.75 | 0.891 | −0.537 | 0.155 |
| E-trust (Chu and Kim 2011 [43]; Yeh and Choi 2011 [44]) (α = 0.90) | |||||
| e_trst_1 | I trust in the online hotel booking websites | 3.53 | 0.902 | −0.512 | 0.383 |
| e_trst_2 | I have confidence in the online hotel booking websites | 3.64 | 0.865 | −0.840 | 0.603 |
| e_trst_3 | I can believe in the online hotel booking websites | 3.78 | 0.944 | −0.582 | 0.052 |
| E-loyalty intention (Parasuraman et al., 2005 [16]; Pavlou and Gefen, 2004 [45]) (α = 0.962) | |||||
| e_loy_1 | I would recommend online hotel booking websites to someone who seeks my advice | 3.50 | 1.081 | −0.659 | −0.289 |
| e_loy_2 | I say positive things about online hotel booking websites | 3.48 | 1.045 | −0.740 | −0.121 |
| e_loy_3 | I intend to continue purchasing from online hotel booking websites | 3.43 | 1.090 | −0.623 | −0.384 |
| e_loy_4 | I will continue purchasing from online hotel booking websites | 3.50 | 1.054 | −0.726 | −0.145 |
| Factors and Items | Loading | CR | AVE | MSV | 1 | 2 | 3 | 4 | 5 | 6 |
|---|---|---|---|---|---|---|---|---|---|---|
| 1 Efficiency (α = 0.901) | 0.961 | 0.862 | 0.235 | 0.928 | ||||||
| Effic_1 | 0.903 | |||||||||
| Effic_2 | 0.957 | |||||||||
| Effic_3 | 0.969 | |||||||||
| Effic_4 | 0.881 | |||||||||
| 2 Privacy (α = 0.910) | 0.916 | 0.732 | 0.243 | 0.485 | 0.856 | |||||
| Priv_1 | 0.896 | |||||||||
| Priv_2 | 0.913 | |||||||||
| Priv_3 | 0.799 | |||||||||
| Priv_4 | 0.809 | |||||||||
| 3 System availability (α = 0.943) | 0.942 | 0.804 | 0.243 | 0.476 | 0.493 | 0.897 | ||||
| Avail_1 | 0.820 | |||||||||
| Avail_2 | 0.944 | |||||||||
| Avail_3 | 0.954 | |||||||||
| Avail_4 | 0.862 | |||||||||
| 4 E-satisfaction (α = 0.952) | 0.951 | 0.830 | 0.393 | 0.457 | 0.346 | 0.402 | 0.911 | |||
| e_stas_1 | 0.875 | |||||||||
| e_stas_2 | 0.944 | |||||||||
| e_stas_3 | 0.944 | |||||||||
| e_stas_4 | 0.878 | |||||||||
| 5 E-trust (α = 0.90) | 0.904 | 0.759 | 0.154 | 0.133 | 0.192 | 0.197 | 0.386 | 0.871 | ||
| e_trst_1 | 0.846 | |||||||||
| e_trst_2 | 0.956 | |||||||||
| e_trst_3 | 0.805 | |||||||||
| 6 E-loyalty intention (α = 0.962) | 0.963 | 0.866 | 0.393 | 0.379 | 0.116 | 0.183 | 0.627 | 0.392 | 0.931 | |
| e_loy_1 | 0.930 | |||||||||
| e_loy_2 | 0.959 | |||||||||
| e_loy_3 | 0.942 | |||||||||
| e_loy_4 | 0.891 | |||||||||
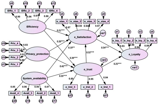
| Hypotheses | Beta (β) | CR (t-Value) | R2 | Results of Hypotheses | |||
|---|---|---|---|---|---|---|---|
| H1 | Efficiency | ![]() | E-satisfaction | 0.21 *** | 4.508 | Supported | |
| H2 | Privacy protection | ![]() | E-satisfaction | 0.20 *** | 4.454 | Supported | |
| H3 | System availability | ![]() | E-satisfaction | 0.19 ** | 2.812 | Supported | |
| H4 | Efficiency | ![]() | E-trust | 0.39 *** | 8.745 | Supported | |
| H5 | Privacy protection | ![]() | E-trust | 0.42 *** | 10.090 | Supported | |
| H6 | System availability | ![]() | E-trust | 0.35 *** | 8.729 | Supported | |
| H7 | E-trust | ![]() | E-satisfaction | 0.52 *** | 12.691 | Supported | |
| H8 | E-trust | ![]() | E-loyalty | 0.25 *** | 3.249 | Supported | |
| H9 | E-satisfaction | ![]() | E-loyalty | 0.54 *** | 12.446 | Supported | |
| E-loyalty | 0.54 | ||||||
| Indirect Path | Unstandardized Estimate | Lower | Upper | p-Value | Standardized Estimate |
|---|---|---|---|---|---|
Efficiency e-trust e-satisfaction | 0.006 | 0.016 | 0.031 | 0.639 | 0.007 |
Efficiency e-trust e-satisfaction e-loyalty | 0.394 | 0.311 | 0.423 | 0.001 | 0.307 *** |
Efficiency e-trust e-loyalty | 0.004 | 0.010 | 0.027 | 0.632 | 0.004 |
Efficiency e-satisfaction e-loyalty | 0.193 | 0.046 | 0.148 | 0.081 | 0.083 |
Privacy-protection e-trust e-satisfaction | 0.032 | 0.009 | 0.061 | 0.070 | 0.041 |
Privacy-protection e-trust e-satisfaction e-loyalty | 0.384 | 0.317 | 0.461 | 0.001 | 0.341 *** |
Privacy-protection e-trust e-loyalty | 0.024 | 0.009 | 0.046 | 0.071 | 0.023 |
Privacy-protection e-satisfaction e-loyalty | 0.036 | 0.004 | 0.078 | 0.138 | 0.034 |
System-availability e-trust e-satisfaction | 0.046 | 0.020 | 0.086 | 0.056 | 0.040 |
System-availability e-trust e-satisfaction e-loyalty | 0.389 | 0.315 | 0.464 | 0.001 | 0.330 *** |
System-availability e-trust e-loyalty | 0.035 | 0.013 | 0.070 | 0.065 | 0.022 |
System-availability e-satisfaction e-loyalty | 0.148 | 0.093 | 0.211 | 0.071 | 0.095 |
E-trust e-satisfaction e-loyalty | 0.383 | 0.256 | 0.503 | 0.001 | 0.321 *** |
Publisher’s Note: MDPI stays neutral with regard to jurisdictional claims in published maps and institutional affiliations. |
© 2022 by the authors. Licensee MDPI, Basel, Switzerland. This article is an open access article distributed under the terms and conditions of the Creative Commons Attribution (CC BY) license (https://creativecommons.org/licenses/by/4.0/).
Share and Cite
Alnaim, A.F.; Sobaih, A.E.E.; Elshaer, I.A. Measuring the Mediating Roles of E-Trust and E-Satisfaction in the Relationship between E-Service Quality and E-Loyalty: A Structural Modeling Approach. Mathematics 2022, 10, 2328. https://doi.org/10.3390/math10132328
Alnaim AF, Sobaih AEE, Elshaer IA. Measuring the Mediating Roles of E-Trust and E-Satisfaction in the Relationship between E-Service Quality and E-Loyalty: A Structural Modeling Approach. Mathematics. 2022; 10(13):2328. https://doi.org/10.3390/math10132328
Chicago/Turabian StyleAlnaim, Abdullah F., Abu Elnasr E. Sobaih, and Ibrahim A. Elshaer. 2022. "Measuring the Mediating Roles of E-Trust and E-Satisfaction in the Relationship between E-Service Quality and E-Loyalty: A Structural Modeling Approach" Mathematics 10, no. 13: 2328. https://doi.org/10.3390/math10132328
APA StyleAlnaim, A. F., Sobaih, A. E. E., & Elshaer, I. A. (2022). Measuring the Mediating Roles of E-Trust and E-Satisfaction in the Relationship between E-Service Quality and E-Loyalty: A Structural Modeling Approach. Mathematics, 10(13), 2328. https://doi.org/10.3390/math10132328



