Next Article in Journal
The Classical Hom–Leibniz Yang–Baxter Equation and Hom–Leibniz Bialgebras
Next Article in Special Issue
Developing a Multicriteria Decision-Making Model Based on a Three-Layer Virtual Internet of Things Algorithm Model to Rank Players’ Value
Previous Article in Journal
Optimizing Costs in a Reliability System under Markovian Arrival of Failures and Reposition by K-Policy Inspection
Previous Article in Special Issue
A Weighted Bonferroni-OWA Operator Based Cumulative Belief Degree Approach to Personnel Selection Based on Automated Video Interview Assessment Data
 
 
Font Type:
Arial Georgia Verdana
Font Size:
Aa Aa Aa
Line Spacing:
Column Width:
Background:
Article

Sustainable Technology Supplier Selection in the Banking Sector

1
Department of Applied Statistics and Operational Research and Quality, Universitat Politècnica de València, 46022 Valencia, Spain
2
Department of Financial and Actuarial Economics & Statistics, Universidad Complutense de Madrid, 28223 Madrid, Spain
*
Author to whom correspondence should be addressed.
Mathematics 2022, 10(11), 1919; https://doi.org/10.3390/math10111919
Submission received: 6 May 2022 / Revised: 30 May 2022 / Accepted: 1 June 2022 / Published: 3 June 2022

Abstract

:
Sustainable supplier selection is a key strategic problem in supply chain management. The aim of this research is to provide a new hybrid multicriteria model for evaluating technology suppliers and validate it with a case study in the banking sector. This approach allows companies to perform qualification, selection, ranking and sorting of suppliers on a sustainable basis. Integration of several techniques is necessary to address this complex decision problem with conflicting economic, environmental and social criteria. Analytic hierarchy process (AHP) is useful for problem structuring and weighting criteria collaboratively. Multi-attribute utility theory (MAUT) is applied to obtain indicators for product quality and supplier risks, whose utility functions are derived by data-driven models that favour evaluation objectivity and transparency. Preference ranking organisation method for enrichment evaluation (PROMETHEE) is suitable for supplier selection due to its discriminant power among alternatives. Finally, FlowSort is proposed to classify suppliers into ordered groups and the outcomes are compared with results from MAUT. Results show its applicability by increasing process transparency and reducing operational risks in practice.

1. Introduction

Supplier selection (SS) is an important decision-making problem in strategic supply chain management. Efficient choices enable companies to establish strategic partners in order to improve competitive advantages and reduce the supplier portfolio. In supplier evaluation, all quantitative and qualitative criteria that represent company needs should be considered in addition to the traditional cost criterion [1].
In the last two decades, researchers have proposed different methodologies to deal with supplier selection, which Chai and Ngai [2] classified into three categories: multiple criteria decision-making (MCDM), mathematical programming (MP) and classification methods based on data mining (DMi)/artificial intelligence (AI). In their review, these authors highlighted sorting techniques and risk analysis, as well as green and strategic SS among the promising trends to research in this area.
Financial technologies allow increased participation in markets and their use requires infrastructure changes so that they can form the base of digital businesses [3]. Thus, financial sector needs multicriteria procurement assessments to direct technology upgrade and maintenance needs. MCDM methods, which are characterised by several criteria that may be contradictory, have been widely applied in SS in manufacturing industries [4].
Assessments should consider the risks that may be present in the supply chain [5] and the risks inherent in the operational process of supplier selection. Corruption is a problem that has been present in recent years in the supply chain [6] and financial institutions are obliged to implement selection strategies that reduce these operational risks. Therefore, it is important for decision makers (DMs) to consider strategies that foster transparency in evaluations, such as limiting the manipulative power of the rater, setting entry thresholds for participation, defining evaluation methodologies, applying control and prevention mechanisms and disclosing relevant information before and after the procurement process [7,8].
In this context, the research hypothesis can be formulated as follows. Technology supplier selection in the banking sector is a strategic problem that requires integrating the concepts of sustainability and risk in the supply chain management. The evaluation of products and suppliers involves several phases from qualification to ranking and classification, which require decisions based on multiple criteria of different nature. An intelligent integration of multicriteria techniques provides robust solutions to this complex problem.
This research proposes a hybrid multiple criteria system that integrates Analytic Hierarchy Process (AHP), Multi-Attribute Utility Theory (MAUT), Preference Ranking Organisation Method for Enrichment Evaluation (PROMETHEE) and FlowSort to select and classify technology providers for financial institutions. The objective of this research is twofold. Firstly, to provide a system based on a new hybrid multiple criteria model that enables financial institutions to qualify, select and classify their technology providers with the aim of contributing to sustainable strategic procurement and minimising operational risks. Secondly, to validate the system with real data from a financial institution in Latin America and compare the results obtained by an outranking method (PROMETHEE) to those from a compensatory one (MAUT), as well as between two sorting methods (FlowSort and MAUT-based) to verify their applicability in business practice.
The main contributions of this research are related to new models and criteria, as well as methodological aspects. It provides a sustainable multicriteria hybrid model for technology supplier evaluation in the banking sector. In addition to traditional criteria, sustainable development and risk criteria are considered, with a wider supply chain scope that includes manufacturer, supplier and product. The model integrates AHP, MAUT, PROMETHEE and FlowSort into the more appropriate assessment phases and it has been validated with real data from a case study by a financial company. This research also provides an innovative contribution by data-driven models to generate utility functions for financial risk indicators. These models support an objective evaluation in contrast with subjective assessment from managers. Thus, these data-driven models avoid corruption by increasing the process transparency and applicability in real contexts.
The rest of the paper is organised as follows: Section 2 presents an in-depth literature review mainly focused on criteria and MCDM approaches used for sustainable SS, as well as applications of technology for the financial sector. The third section includes a brief introduction of multicriteria methods integrated in this research and the fourth explains the hybrid system proposed for supplier evaluation. Then, the model validation by a case study from a financial company is analysed in the following section. Finally, discussion and conclusions are presented in the last two sections, respectively.

2. Literature Review

2.1. Sustainability and Criteria in the Supplier Evaluation

Since Dickson [9] contributed the first definition of the vendor selection problem related to how to select a supplier from a number of potential alternatives, a huge number of research articles have been published which focus on the supplier selection problem, whose decision criteria have shown a clear evolution in recent decades, as have the different approaches and applications. Two decades ago, the supplier selection framework included the problem formulation, the definition of criteria, supplier qualification and finally the choice of suppliers [10]. Nowadays, supplier evaluation has become one of the most complex and strategic decision problems in supply chain management, involving managers from different departments with many conflicting criteria, as well as the concepts of sustainability and risk, among others. Good decisions should balance all needs and constraints and at least consider the company strategy and the nature of products and the economic sector. In addition, sustainable supply chain management involves not only choosing suppliers, but other problems that are better modelled by ranking or sorting to identify and improve supplier relationships [2,11].
The concept of sustainability involves balancing economic, environmental and social dimensions in decision making. MCDM offers many techniques, which have individual strengths and weaknesses, to manage sustainable processes. Nevertheless, robust approaches can be created by integrating several methods in order to solve complex problems, such as strategic supplier management. All multicriteria methods require the clear definition of criteria that play a key role in this approach to solving sustainable decision problems, as well as the availability of data to generate indicators to measure those criteria.
Some authors have distinguished between criteria for supplier qualification and criteria for selection. The former focus on minimum quality requirements, compliance with regulations, cost and supplier capacity [12], among others. A criterion can be used for supplier qualification, as well as for supplier selection or both problems [13], depending on the objectives and constraints of the model application. In general, criteria for the final selection of suppliers represent negotiable characteristics of the product/service.
Most of the models published only include the criteria for the final SS on the assumption that the base of qualified suppliers is defined. From the late 1970s to the early 1980s, the cost was the most important criterion for SS, while other criteria, such as customer responsiveness and cycle time, were introduced later in the 1990s. In the following decade, supplier selection also included environmental criteria. More recently, in the last decade, an increasing interest in social criteria has emerged [14,15]. In addition, supplier evaluation has also been focused on identifying and including different types of risks from providers [11,16].
Most articles lack a clear definition of the criteria or the way they are measured before being used in SS models. The correct choice of these criteria is crucial to ensure quality in the selection of sustainable suppliers and contribute to the reduction in factors that negatively impact the environment [17]. In general, the definition of the environmental criteria considers the products/services to be purchased or their provider [18]. The majority of SS models are focused on the evaluation of first-tier supply chain providers, but social and environmental impacts do not only originate from the direct suppliers, so sub-suppliers also have to be considered [19]. Planning corporate sustainability strategies with their sub-suppliers depends on the complexity of the supply chain, the management capabilities of the direct providers and the sustainability type [20].
As environmental subcriteria, the literature highlights the environmental management system (EMS), green design, resource consumption, reduce, reuse and recycle, among others. Quality, cost, price, service quality, delivery, flexibility and lead time appear within the economic attributes, while the social dimension involves health and safety, interests and rights, staff training, information disclosure, reputation and social responsibility [15].
The previous criteria have been adapted to the evaluation of industry requirements, as the SS models have mainly been applied to the industries, such as food [11,21], automotive [22], wood construction [23], electronic manufacturing [19], garment manufacturing [24], medical devices [25] and logistic services [26].
Despite the importance of technology in the financial sector and its characteristics, the literature on supplier selection in this sector is scarce. Research has focused on acquisition of technological products/services, as well as on the type of relationship with the supplier. Service procurement in the financial sector should evaluate the option of long-term relationships [27]. Therefore, the stability and financial performance of suppliers has to be considered [28]. From a technological point of view, compatibility with existing infrastructure and systems must be considered, as well as compliance with IT (Information Technology) security levels [28,29,30,31]. The supplier’s service aims to keep operations running, which is why many authors agree that the support provided should be qualified in favour of the supplier’s flexibility, adaptability and technical skills [27,28,29,30,31]. The supplier’s referenced experience with other customers and the bargaining power that the supplier can impose on the company should also be considered [29,31].

2.2. Criteria Weighting and Multicriteria Approaches

After selecting the appropriate criteria for supplier evaluation, the assigning of weights is also very important. The criterion weight represents its relative relevance in multicriteria decision making and has a decisive influence on results obtained by MCDM approaches [32]. The methods to elicit criteria weights can be classified into three groups: subjective, where the decision maker assigns the weights directly (direct rating, simple multi-attribute rating technique (SMART), Delphi method…) or by pairwise comparison (AHP, the best–worst method (BWM)…); objective elicitation is the second group, in which the decision maker takes no part (mean weight, entropy, standard deviation, DEA…); and finally the third group is a hybrid of the methods [33,34]. The AHP method is one of the most widely applied and has good properties for group decision making in business contexts [11].
The literature offers different methods for supplier pre-selection, such as conjunctive screening (providers are qualified if they equal or exceed a minimum score on each criterion), disjunctive screening (the supplier only needs to exceed or equal the score on one criterion to be suitable) and lexicographical screening (based on criteria ranking, suppliers that satisfy the first criterion are then assessed according to the second one, and so on [10]. Segura and Maroto [11] proposed MAUT for supplier qualification, as a provider’s suitability only depended on its own characteristics.
The multicriteria methods can be classified into four categories: (1) Multi-attribute utility methods: MAUT, AHP, ANP, etc.; (2) Outranking methods: PROMETHEE, elimination and choice expressing reality (ELECTRE) and qualitative flexible multiple criteria method (QUALIFLEX); (3) Compromise methods: multicriteria optimisation and compromise solution (VIKOR) and technique for order performance by similarity to ideal solution (TOPSIS); (4) Other methods, such as BWM, decision-making trial and evaluation laboratory (DEMATEL) and the simple multi-attribute rating technique (SMART). These methodologies can be applied individually or included in a hybrid model with multicriteria or other type of techniques, such as MP, DMi and AI.
The multi-attribute utility methods indicate the DM preferences by means of quantitative and comparable utility/value functions. AHP and ANP are the most representative of this group [4]. Both can be used as a unique tool in supplier selection or only to elicit the weights of criteria in a hybrid model [35]. Several authors carried out supplier selecting, ranking and/or segmenting by MAUT, which is also useful to obtain quality indicators of products [11,14].
The literature highlights ELECTRE and PROMETHEE as non-compensatory methods, both with many extensions to classify suppliers into ordered groups, known as sorting problems, which is a relevant topic for future research in supplier selection [2,36]. Nevertheless, previous research is more focused on developing new variants/methods which illustrate by hypothetical examples, rather than validating them in real decision-making practice [37]. Sometimes fuzzy methods are developed as an alternative approach to overcome this difficulty, without facilitating the proposal applicability. Therefore, the current challenge is to develop models for solving real problems and validate them by case studies with real data [36].
Hybrid methods in multicriteria decision-making (HMCDM) have been increasingly used in recent years. The integration of methods makes it possible to use the advantages of several methods and, in addition, to integrate the importance of subjective and objective criteria in the value of the utility function [38]. According to the review of Zavadskas et al. [38], HMCDM methods have been used to improve sustainable supply chain management and have also been successfully applied in supplier selection, technology development and product development and selection. The most commonly used methods are AHP, DEMATEL and the TOPSIS and VIKOR compromise methods.
Multicriteria methods have been used, for example, to assess the performance, services and/or capabilities of banks [39,40,41,42,43,44], for personnel selection [45] and risk analysis [46], among others. Nevertheless, a review of the literature shows a research gap in technology supplier selection in the financial sector, a relevant field due to the associated operational risks and social impact.
The multicriteria approach has very few supplier selection applications in the financial sector. Cao et al. [28] proposed a hybrid model to outsource an IT provider to a microfinance bank. Firstly, the suitable suppliers are determined by using social choice function (SCF). Secondly, an integration of grey rational analysis (GRA) and ANP is used to finalise the selection. Onut and Tosun [29] developed a fuzzy approach based on MCDM and quality function deployment (QFD) and applied it to select a software supplier for a Turkish bank. Their methodology is focused on criteria selection and technical requirements. These authors proposed fuzzy ANP and QFD to define and weight criteria and finally FTOPSIS for supplier selection. Ayvaz et al. [30] also applied FTOPSIS to electronic signature purchasing in the banking sector in Turkey. In addition, FTOPSIS is also included in the model by Ravasan et al. [31] to classify and rank IT outsourcing alternatives implemented in a real case study of the banking sector to assess the outsourcing of POS, ATM, telephone, mobile and internet banking services. Grey theory has been implemented by Thakur and Anbanandam [27] to select the best supplier with uncertain information and a lack of quantitative data to improve digital banking in India.
In short, the literature review points out the lack of technology supplier selection models for financial companies, which are necessary because of characteristics of this sector, as well as the risks and environmental and social impacts of decision making in this field. Previous research also shows advantages of the multicriteria approach to deal with sustainable evaluation and the need to provide models for the complex problems of the supply chain in the financial sector. New models should be validated in real contexts, integrate available data and be useful for managers in practice. Thus, this article complements several areas in the scientific literature, in particular, multicriteria decision making and sustainable supply chain management, where hybrid MCDM models have a key role.

3. Methods

This section explains the main characteristics and bases of multicriteria techniques, which integrate the system proposed for supplier evaluation in a hybrid model needed to make the most of the strengths of the multiple criteria approaches in order to solve the complexities of assessing sustainable technology suppliers.

3.1. Analytic Hierarchy Process (AHP)

This multicriteria method is based on pairwise comparisons of criteria and between alternatives as well. The literature review highlights its use in eliciting the criteria weights for supplier evaluation. The Saaty scale of pair comparison is easy for DMs and experts to understand which thereby facilitates collaborative decision making to complete comparison matrices or by integrating individual ones using the geometric mean.
In short, the process of implementing AHP consists of the following steps:
(1)
Building the decision hierarchy with criteria and alternatives.
(2)
Completing all comparison matrices according to the Saaty scale, as follows:
A = 1 w 1 w 2 w 1 w n w 2 w 1 1 w 2 w n w n w 1 w n w 2 1
where a i j = w i w j . This is the relative weight of criterion i to criterion j.
(2)
Verifying the consistency of the judgements represented in the comparison matrices, whose inconsistency index (II) should be less than or equal to 0.10 to be acceptable for decision making. The consistency of the judgments is related to the transitivity of preferences in the comparison matrix. Matrix A is consistent if a i j = a i k a k j ,   i , j , k .
(4)
Aggregating individual matrices by the geometric mean to maintain the logical consistency of group decision.
(5)
Calculating criteria weights by using the eigenvector method [47,48].

3.2. PROMETHEE

PROMETHEE is an outranking multicriteria method. This approach includes a preference structure based on pairwise comparisons of the alternatives with respect to their performance in each criterion and considers the deviation values according to DM preferences. In brief, the process to implement PROMETHEE is as follows:
Define and complete the evaluation table as shown in Table 1 and criteria weighting.
Define the preference function for each criterion gj to eliminate the scale effect among criteria measured in different units. This function Fj [dj (ai, an)] considers the deviation between alternatives dj (ai, an) = gj (ai) − gj (an) and transforms it in a preference value Pj (ai, an) between zero and one.
The parameters of preference functions are preference and indifferent thresholds. The indifferent threshold q is the value of the largest deviation between two alternatives that the decision maker considers negligible. The preference threshold p is the smallest value of the deviation to be considered sufficient for a strict preference of one alternative to another. This research uses the following types of preference functions: usual, in which the preference is zero when deviation is less than or equal to zero and preference value is one otherwise, and v-shape with or without indifferent threshold q where the preference value increases linearly between q and p.
Firstly, Aggregated Preference Index for each pair of alternatives is determined to know the degree to which the alternative ai is preferred over an. This concept is calculated for all pairs of alternatives ai, an A:
π a i   a n = j = 1 k P j a i , a n w j
Secondly, positive and negative outranking flows are calculated, as represented in (2) and (3), respectively. The positive outranking flow ϕ + a i expresses to what extent an alternative outranks all the others. The negative outranking flow ϕ a i indicates to what extent an alternative is overcome by others.
φ +   a i = 1 n 1 x A π   a i , x
φ   a i = 1 n 1 x A π   x , a i
Finally, PROMETHEE allows us to obtain a complete ranking of alternatives according to the net flow, which is the difference between positive and negative outranking flows. In this method, all alternatives are comparable. The higher the net flow, the better the alternative [49].
φ   a i = φ +   a i φ   a i

3.3. MAUT

Multi-attribute utility theory considers the score reflecting alternatives performance on all criteria weighting by their importance to determine the overall value of the alternative [50]. This research applies the additive model as follows:
U a i = j = 1 n w j u j a i
U( a i ) is the overall value of alternative a i , u j a i represents the utility function of the alternative a i for criterion j and w j is the assigned weight for this criterion. Utility functions show the scores that represent the performance of alternatives with respect to criteria considered for decision making [50].

4. Multicriteria System of Technological Supplier Evaluation in the Banking Sector

Figure 1 shows the steps of the proposed multicriteria system for technological supplier evaluation, which are grouped into three main phases. Firstly, problem definition with objectives and preferences of DMs. Secondly, calculation of indicators and scores by integration of multicriteria techniques and thirdly, analysis of results for decision making. The complexity of the problem to solve requires a hybrid model to deal with qualitative and quantitative criteria, as well as inherent risks to the financial sector.
Step 1. Literature and manager experience in the financial sector recommend a participatory approach to define the decision-making problem. When a group of experts is involved, the procurement process permits the integration of different points of view, an improvement in transparency and shared responsibilities. The problem of technology purchasing has to consider the evaluation needs and involves a group of experts as evaluators on an ad hoc basis and part of group decision making also.
Step 2. The criteria for qualifying and selecting suppliers are established. Company policies, supplier profile and minimum technology requirements are key aspects to consider in the supplier qualification for banking. They have to be focused on promoting transparent and sustainable negotiations that generate a lower risk for the institution. This step also establishes the criteria hierarchy for selecting, ranking and sorting suppliers.
Step 3. The system also requires the definition of all parameters and functions in the first phase, before any assessment results, to promote the ex-ante transparency analysed by [8]. In addition, defining utility and preference functions before criteria weighting helps to define all functions consistently and avoid the weighting influence on these functions.
Preference modelling is based on utility functions in the MAUT method, while PROMETHEE uses preference functions, both needed to measure the supplier performance and sometimes to obtain indicators from subcriteria. Partial value utility functions are defined for quantitative criteria and qualitative value scales are constructed for qualitative criteria, which should be operational, value relevant, reliable and justifiable [50]. The qualitative value scales are mostly defined as global scales to be used for different assessment problems; however, some criteria, due to their specificity, have to be defined on a case-by-case basis. The preference functions used in PROMETHEE are usually v-shape (with and without indifference thresholds).
Step 4. The AHP method is proposed because it allows the eliciting of the weights of criteria collaboratively. Thus, the strategic and technical judgements can be integrated consistently. All experts/decision makers should complete the pairwise comparison matrices individually and then they are aggregated by the geometric mean to obtain the group matrices and finally the weights that represent the importance of criteria for the company are calculated.
Step 5. Supplier qualification is carried out. It is assumed that criteria to qualify providers in the financial sector are non-negotiable. Thus, the system proposes a pre-selection of suppliers based on conjunctive screening, where only suppliers that meet all the requirements are considered. In short, criteria to qualify technology suppliers for the banking sector are risk lists, debt ratio, validity of technology, authorised distributor, contingency and business plan, insurance policies and information security. Definitions of these qualifying criteria are shown in Table A1 (Appendix A).
Step 6. Quality and financial status indicators are calculated by using MAUT. The quality indicator includes characteristics of the technological product, user interaction and the current technological system of the firm. The financial status indicator is built from MAUT with utility functions calculated from ratios of the provider’s economic sector. Building of these utility functions by data-driven models is explained in detail in the next section.
Step 7. PROMETHEE is proposed to select and rank suppliers because of non-compensatory nature, which is more suitable to sustainability evaluation than compensatory approaches, such as TOPSIS and VIKOR. In addition, this method, appropriate to aggregate qualitative and quantitative indicators, provides many graphical capabilities useful for practitioners.
Step 8. The sorting method FlowSort is applied to generate an ordered classification of suppliers. FlowSort is based on PROMETHEE, which is applied to the limiting profiles and each supplier to be classified [51]. The extension of FlowSort that includes all the alternatives in the same step is also advisable because of its applicability in real context [14]. The MAUT method is appropriate to determine the criteria values in limiting profiles for technical specifications, quality and financial status.
Step 9. The last step consists of the analysis of results obtained for selecting, ranking and sorting suppliers. PROMETHEE provides relevant graphical results, such as criteria contributions to the final score of the alternatives and geometrical analysis for interactive decision aid (GAIA). The GAIA plane is generated from the principal component method of the net flows’ matrix, obtained by PROMETHEE. In addition, the representation of the supplier’s performance by criteria dimensions and the GAIA plane provide a powerful visual segmentation of the suppliers which is very useful for analysts and decision makers. Finally, sensitivity analysis has to be carried out to study the robustness of ranking depending on criteria weighting, as well as possible negotiations with providers.
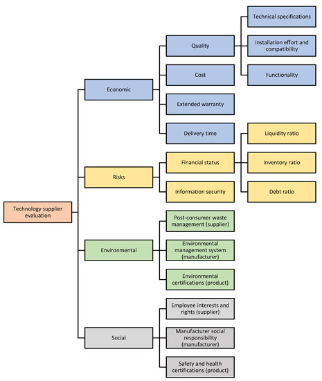
After defining the decision problem, the hierarchy design for supplier selection is key for sustainable technology evaluation, which has to consider both expert knowledge and literature review. Figure 2 shows the hierarchy of the evaluation criteria for supplier selection. The criteria are grouped into four dimensions: economic, risk, environmental and social. Quality, cost, extended warranty and delivery time are the economic criteria. Technical specifications, compatibility and installation effort and functionality (user perception) are the subcriteria to assess product quality. Extended warranty refers to the increase in service or time in addition to the legal requirement.
Risk is a dimension due to its current relevance in the supply chain management in banking. Risks include IT security and financial status, which integrates three ratios from suppliers: liquidity, inventory and debt ratios. Overall, liquidity measures the company’s ability to meet short-term debts, inventory days indicate the number of days it takes the company to convert inventories into cash or receivables. Debt ratio is defined in Table A1. IT security is also used for SS, in addition to qualifying providers, due to its relevance for bank technology assessing it in terms of added value in this phase.
This research proposes using environmental and social criteria with a novel wider scope by including the first-tier supplier, the manufacturer and the product. The environmental dimension considers the manufacturer’s environmental management system (EMS), the post-consumer waste management of the supplier and the environmental certifications of the product. Social criteria include employee interests and rights of the first-tier supplier, the manufacturer’s social responsibility as well as product certifications related to health and safety.
The hierarchy considers quantitative and qualitative criteria. Quantitative criteria are cost, delivery time, ratios of the financial status as well as environmental and social certifications of the product. Qualitative factors include compatibility and installation effort, post-consumer waste management and the remaining environmental and social criteria. The criteria to be minimised are cost, delivery time, inventory days and debt ratio, while all other criteria are maximised.
Quality of product depends on its technical specifications, extended warranty and functionality. Thus, these are subcriteria to obtain a quality indicator. Financial status aggregates liquidity, inventory and debt ratios by MAUT, whose utility functions are obtained by novel data-driven models, which are explained in the results section.

5. Results

The proposed hybrid model to evaluate technology suppliers has been validated in a real case study of a Colombian financial institution with more than 8000 thousand employees and 200 customer service offices. This well-known company in the sector is also present in two other countries on the continent.
The current procurement process of the firm starts with a closed invitation to different suppliers, which submit their request for proposal (RFP) and attach required legal documents (declarations, certificates, etc.) to be reviewed by the institution to determine whether the supplier can participate. The criteria definition and weighting do not follow any methodology and only consider an evaluator’s judgement and trial and error tests. The scores are obtained using a rule of three to calculate proportions in Excel, where the reference value for the maximum score is given by the best bid received for each criterion. Finally, the global score is calculated by using the weighted average of the criteria score. The results are presented to the purchasing committee without a graph which would facilitate interpretation.
The results are shown below according to the steps described in Section 4. To facilitate the understanding and explanation of the outcomes, steps 7 and 8 also include the analysis of results for decision making (step 9).
Step 1. The supplier selection problem consists of procurement of bar code readers for all the firm’s national offices. The readers are office equipment used by the company mainly to decode barcodes of one-dimensional (1D) symbologies, but it is possible that in the medium term they will be required to read two-dimensional (2D) symbologies. Examples of 1D and 2D barcodes are Universal Product Code (UPC), Quick Response code (QR) and Code 39, among others. The supply of equipment is made on demand in a minimum time of one year. Suppliers need to be classified into levels (very good, acceptable and bad) to have a mitigation plan in case of supply disruption. Five suppliers have been invited to participate, marketing three models of readers of two different brands. The manager and the purchasing coordinator of the financial institution were the experts responsible for validating this phase.
Step 2. In this research, the criteria were validated by an expert panel consisting of a procurement manager, technology procurement coordinator and an analyst. In this section, the application of the criteria is explained. In particular, qualified suppliers cannot have a debt ratio higher than 100% or be in the top 20% of companies with the highest debt ratio in the economic sector. The validity of the technology offered by the supplier must be at least three years. There are no special information security requirements as the equipment is dependent on local connections.
Step 3. Utility and preference functions that depend on the type of product and/or company policies are defined. Functionality, risk, compatibility and installation effort are criteria for which global scales can be defined for any technological procurement in companies of the financial sector. IT security can be assessed by using global scales according to company standards. Nevertheless, local scales are more suitable for cost, delivery time and extended warranty.
Functionality is measured using a qualitative value scale from 0 to 100, where the following elements are evaluated considering office use tests: ability to read codes in poor condition, ease of use (ergonomics), reading speed and customer experience contribution.
Data-driven models were used to develop the utility functions of the financial ratios from a database with the financial ratios of 157 Colombian companies in the economic sector of study. The utility functions are measured on scales from 0 to 100 represented by the percentiles.
IT security depends on the compliance with company standards and is measured by the area of the firm responsible for said standards on a scale from 0 to 100. The environmental and social certificates of the product are measured according to the number of European Standards certified as specified by the declaration of product conformity. For the alternative MAUT model, the certificates are measured on a local scale with a linear function where 0 points equals zero certificates and 100 points equals two certificates. Other relevant scales are defined in Table A2 (Appendix B).
In PROMETHEE, the preference function for product certificates is the usual type, in which any deviation between the number of certificates provides a strict preference for the product with the highest quantity. V-shaped preference functions, with and without indifference thresholds, are used for the remaining criteria. For example, when comparing the cost of two proposals, the preference function has an indifference threshold of 9% and preference threshold of 71% of the cost of the cheapest offer.
Step 4. Table 2 shows local and global weights for all subcriteria of the decision hierarchy. The economic criteria are the most important (60.40%), followed by risk (20.95%), while environmental and social dimensions account for a percentage of around 9.50% each. Cost is the most relevant criterion with a weight of 26.60%, followed by quality with 22.80%.
The environmental (1.36%) and social (1.19%) product certificates are the criteria with the least weight. In relation to quality, technical specifications with 10.29% and functionality with 9.17% are the most relevant.
Step 5. Supplier qualification is the first phase of evaluation, which is related to the compliance of criteria defined in Table A1. The validation results show that all five providers are qualified to participate in the supplier selection of bar code readers.
Step 6. The five suppliers (S1, S2, S3, S4 and S5) and the three models of equipment offered (Brand A-Model A, Brand A-Model B and Brand B-Model A) are coded to protect confidential information and facilitate the presentation of results. To obtain the quality indicator, the MAUT method had previously been applied to assess technical specifications from code decoding and reading speed of the equipment. The results showed a score of 91.67 for Brand A-Model B, 33.34 for Brand B-Model A and 28.33 for Brand A-Model A. These scores, also from MAUT, are considered to calculate the quality indicator of the three bar code readers. The Brand A-Model B reader is rated the best with 88.62 points, the highest contribution in functionality (36.99) and technical specifications (41.35). The Brand A-Model B reader has the lowest overall rating with 42.20 points, while Brand A-Model A is in second place with the best contribution in terms of installation effort and compatibility (14.68).
The indicator of supplier financial status aggregates three financial ratios, whose utility functions are generated from real data of sector companies, as shown Figure 3. Left-hand side of Figure 3a represents the debt ratio utility function, where the abscissa axis is the ratio and the ordinate axis is the utility score. The right-hand side of Figure 3a shows the limits and benchmarks of a normal distribution. As the objective of the debt ratio is to minimise, the lower scale value is defined by the 99th percentile (p) with a ratio of 108.23% and the upper scale value by p1 with 12.81%, where the utility function increases by ten units per decile. As the utility functions use global scales, they are independent of the criteria requirements for qualification. The procedure for the inventory and liquidity ratio to generate the utility functions shown in Figure 3b,c was similar.
Figure 4 shows the supplier profiles for each financial ratio. Taking into account how the utility functions have been generated, the interpretation of results is as follows: scores close to 50 indicate that the supplier’s ratio is more or less average in the economic sector, if they are higher than 50, the performance of the providers is better than the sector average, as is the case of S5 for debt ratio and S4 for liquidity.
Step 7. PROMETHEE is applied to rank suppliers by using D-Sight software. The best supplier is S3 (65.93), followed by S1 (53.47), S5 (50.00), S4 (46.90) and finally S2 (33.68) is the worst. Figure 5 shows the suppliers’ profiles obtained by PROMETHEE and MAUT methods for each criteria dimension. It is important to point out that MAUT obtains higher scores than PROMETHEE, although there is higher supplier discrimination in most of the criteria from the PROMETHEE approach, which is based on pairwise comparisons of their performance for all criteria.
As Figure 5 highlights, supplier S3 performs well in all dimensions, especially in the economic, environmental and social ones. The score of S5 (50) means that this supplier’s proposal does not stand out against the others, and it is not outperformed by the rest either. The poor performance of S2 stands out for the contribution’s lack of risk and social criteria. Applying the MAUT method, the best and second suppliers in the ranking are S3 and S1. Nevertheless, the relative positions of the rest change, where S5 is the worst instead of S2.
The GAIA planes from PROMETHEE and MAUT are shown in Figure 6. The green axes also represent the four dimensions and economic subcriteria. The economic subcriteria are included to improve the visualisation and interpretation of cost and quality, which are the most relevant. The red bar indicates the direction of the best alternative. Figure 6a indicates a negative correlation between cost with respect to quality and risks, when the quality and risk preference increases, the cost preference decreases.
Location of suppliers on the GAIA plane allows one to cluster them by proximity, as in unsupervised analysis from data mining: cluster 1 (S2 and S4), cluster 2 (S1 and S3) and S5. According to Figure 6a, cluster 1 is located close to cost direction, but it does not show preference for quality, delivery time and social criteria. On the contrary, S5 and cluster 2 have no preference for cost but they do for quality. Cluster 2 reveals preference for extended warranty and environmental criteria, while S5 performs well for risk criteria. The gap between S2 and S4 is due to differences in risk performance.
Figure 6b displays the GAIA plane from the MAUT method that explains less of the variability of the data according to delta value. Although the two clusters of suppliers can be identified, no conclusion can be drawn on their performance by criteria. It is also difficult to interpret the results of S5 from this figure.
Figure 7 shows another useful way of displaying the results by comparing the scores by environmental and social dimensions. The suppliers are represented by bubbles, where the diameter is related to their total score. The red lines divide the plane into four quadrants according to the mean score. In Figure 7a, suppliers with positive net flows, which correspond to scores above 50, outrank all the others for both dimensions. This is the case for S3 and S1, which are the best for both criteria. S5 scores well on social but low on environmental criteria. S2 has an average score for environmental but low for social, while S4 has a low score for both. On the contrary, Figure 7b shows that, by applying MAUT, all suppliers except S2 are placed in the quadrant above 50 scores for both criteria, which makes it difficult to analyse the strengths and weaknesses of each of them.
Sensitivity analysis is always relevant in decision making to check the robustness of results when modelling parameters and data change. In the multicriteria approach, it is necessary to study the impact of criteria weighting and/or criteria values in supplier ranking. This is useful when making informed decisions while negotiating supplier proposals, as in this case study. It is usual for suppliers, that have a chance of being selected, to improve their offers. The opportunity to enhance the proposal should be equal for all suppliers that could be selected to ensure transparency.
The sensitivity analysis carried out below is limited to one improvement at a time. For example, Figure 8 shows the evolution of the score and ranking position of S1 when cost decreases by applying PROMETHEE. For S1 to reach the top position, this supplier must improve its cost by more than 31.42%, with respect to its initial one, and the other suppliers must maintain their initial offers. The same analysis is performed using the MAUT method. In this case, cost improvement greater than 31.86% is needed. Therefore, both methods are equally sensitive to the change in cost for S1. A similar analysis for the rest of the suppliers indicates that no improvement in S2’s and S4’s offers would generate a change towards the first position in either of the multicriteria methods. In PROMETHEE, S5 should enhance its initial cost by more than 55.60%, to be in first place, but with MAUT, no improvement would put it at the top.
Step 8. The FlowSort method solves the sorting problems and can be considered a supervised approach to classifying suppliers in ordered groups. Suppliers have been categorised as: good, regular and bad. Data of the reference profiles are available in Appendix C. By applying FlowSort, S1 is a good offer. The results for the remaining suppliers are as follows: S3 is also good, S2, S4 and S5 are in the regular group and there is no bad one.
Figure 9 shows the results obtained by applying PROMETHEE to the reference profiles and all suppliers at once instead of one at a time as in FlowSort. The supplier assignment to the groups is the same in both approaches and they maintain the same ranking position. The suppliers’ scores are modified because of the reference profiles included. Nevertheless, these modifications are not relevant when classifying the alternatives.

6. Discussion

This research provides an important contribution to the evaluation of technological suppliers for the financial sector through the design and validation with real data of a hybrid multicriteria system. To date, there only are three articles focused on this topic: Cao et al. [28], Onut and Tosun [29] and Ayvaz et al. [30], which consider traditional evaluation criteria of the product and first-tier suppliers, although some authors, Zhang et al. [15] and Ho et al. [16], point out the relevance of sustainable assessments. Thus, the system proposed helps to fill this gap by means of a complete hierarchy that includes economic, risk, environmental and social criteria, as well as widening its scope to include the product, first-tier supplier and manufacturer evaluation, as Awasthi et al. [19] recommend.
Cao et al. [28], Onut and Tosun [29] and Ayvaz et al. [30] include applications to real cases, but the results were not compared to other methods, whereas compensatory and non-compensatory models are compared in this case to increase the robustness of the selection process and identify the strengths and weaknesses of the approaches. Supplier qualification is very important when reducing risks, but this phase is not included in Onut and Tosun [29] and Ayvaz et al. [30]. Other authors propose pre-selection using the Dodgson function, which considers supplier ranking by expert judgement [28]. This research suggests conjunctive screening for supplier qualification with minimum requirements according to firm policies and thresholds to participate to reduce risks.
Criteria weighting is elicited by collaborative AHP and the geometric mean to integrate individual expert judgements, which should be consistent to achieve group consistent weights [49]. ANP and BWM are other alternative multicriteria methods that include value judgements [52].
Evaluation51s of technology suppliers for the financial sector, found in the literature, are based on methods that use expert judgements to rate suppliers on Likert scales. Cao et al. [28] use a nine-point Likert scale to rate suppliers, while Onut and Tosun [29] and Ayvaz et al. [30] use a fuzzy five-point scale, whereas the system proposed analyses objective data from the suppliers’ proposals and general information by using data mining and multicriteria techniques to favour objectivity and avoid corruption.
This research also uses expert judgements to validate the model according to the company’s needs without compromising the objectivity of the data or ratings to a large extent. For example, the financial status indicator was obtained from MAUT with utility functions according to the distribution of the data corresponding to the financial ratios of the economic sector, as presented in Figure 3. Generating these utility functions with global scales requires more effort than individual assignments based on Likert scales. Nevertheless, these utility functions increase the objectivity of the evaluation and can be used to evaluate other compatible technological purchases.
MAUT and PROMETHEE are alternative methods for supplier evaluation, which is a complex problem that requires several steps for an appropriate implementation. Nevertheless, the hybrid system integrates both techniques, combining them efficiently to achieve a synergy that enhances their advantages [38]. MAUT is suitable for calculating indicators from criteria that depend exclusively on supplier and criteria weights, such as quality and financial status indicators. The preference functions in PROMETHEE capture the differences between pairs of suppliers for each criterion, therefore making it suitable to select and classify suppliers in real contexts. The discriminating power of PROMETHEE is shown in Figure 6 and Figure 7, while the compensatory power of MAUT causing the supplier score does not depend directly on the other provider proposals and bad scores in some criteria can be compensated by good ones in other criteria.
TOPSIS is a compensatory MCDM method used to obtain the ranking of alternatives and does not require the definition of preference functions or utility functions. In TOPSIS, the best alternative is identified according to the shortest geometric distance to the positive ideal solution and the longest distance to the negative ideal solution. However, defining the ideal reference points may not be easy in real problems, so the authors have included the application of fuzzy to account for this uncertainty. The lack of knowledge of ideal points and the need to discriminate between the technological proposals of suppliers makes PROMETHEE preferable to the TOPSIS method. In addition, the visual analysis of concepts based on PROMETHEE provides a useful tool for managers compared to the results obtained with fuzzy TOPSIS. For example, the GAIA plane shows the relationships among alternatives and criteria and facilitates the visualisation of alternative clustering.
Previous research does not classify the suppliers into ordered categories, as this proposal does. The hybrid system also classifies suppliers by sorting approaches, such as FlowSort based on PROMETHEE [51] and another based on MAUT. The supplier assignment to categories is slightly more stable when using FlowSort. Comparing these results to those obtained by the GAIA plane, it can be seen that the supplier groups S1 and S3, as well as S2 and S4, coincide.
Technology purchases are subject to some characteristic restrictions of the financial sector, such as compatibility, installation effort, security standards, among others. Thus, it is possible that the offer is limited by the type of product where the scores of suppliers for some criteria are similar. The system validation considers that several suppliers offer the same type of product and/or have the same manufacturer. In this case, PROMETHEE allows the exploitation of the existing differences among proposals to obtain a clearer discrimination than the one generated by the alternative MAUT model.

7. Conclusions

As technology advances, companies increasingly need to acquire tools to improve their competitiveness. Currently, aligning business strategy to technological changes is a challenge for the financial sector, especially in relation to the strategic processes such as supplier evaluation. The literature review focusing on MCDM for all phases of supplier evaluation has shown a large amount of research focused on SS in different types of industries, but few applications in technology procurement for the financial sector. This research provides a hybrid evaluation system for technology suppliers in the financial sector. The system is composed of nine steps grouped into three phases: definitions of problem, criteria and preferences, MCDM methods and analysis of results. The definitions were developed collaboratively with a group of experts and supported by literature. In this phase, the evaluation criteria, their weights using AHP and the parameters of the evaluation functions were established.
MCDM methods include conjunctive screening for supplier qualification, the application of MAUT and PROMETHEE for supplier selection and FlowSort and MAUT to segment them into ordered categories. The SS criteria are grouped into four dimensions: economic, risk, environmental and social, for sustainable management. Relevant criteria for technology procurement in the financial sector, such as information security, functionality and installation effort and compatibility are also included. The criteria hierarchy also covers a wider scope of the supply chain compared to published literature, in particular the manufacturer, the first-tier supplier and the product.
The hybrid evaluation system is validated by a case study of the barcode scanner purchasing for all bank branches of a financial company. To build quality and financial status indicators, as well as to generate the necessary utility functions, the MAUT method is used, which is a more appropriate approach to exploit objective data, which depend solely on each supplier and its economic sector, instead of using expert opinions. Thus, the system proposed has relevant managerial implications that increase the procedure transparency and avoids corruption, which is a real challenge in many business and financial institutions worldwide.
Finally, the proposed evaluation system is a viable option to be used in the evaluation of financial sector suppliers in order to select, rank and sort them. If the decision hierarchy is designed from a sustainable point of view with criteria relevant to the financial sector, the multicriteria evaluation improves the supply chain sustainability and supplier relationships. In addition, this hybrid model can be the base of an expert system for systematic application of MCDM methods to achieve synergies and satisfy the company needs. This multicriteria system allows the channelling of preferences of decision makers to increase process transparency and reduce important operational risks as corruption.
This research presents some limitations, such as involving the first- and last-tier suppliers (vendor and manufacturer), as there are other participants in the supply chain that could be included in the assessment. In addition, the model validation is focused on hardware procurement, although the model can be extended to the software selection for finance companies. Thus, it would be interesting for future research to deal with extending the proposed hybrid system to evaluate software and services suppliers and develop proposals that integrate MCDM and machine learning in order to sort suppliers according to decision makers’ preferences when the number of alternatives and/or criteria is large.

Author Contributions

F.B., conceptualization, formal analysis, methodology and writing—original draft. M.S. and C.M., methodology, supervision and writing—review and editing. All authors have read and agreed to the published version of the manuscript.

Funding

This research received no external funding.

Institutional Review Board Statement

Not applicable.

Informed Consent Statement

Not applicable.

Data Availability Statement

Not applicable.

Acknowledgments

The authors thank the experts for their collaboration in defining the criteria and weighting them using the AHP method, as well as the company for providing real data.

Conflicts of Interest

The authors declare no conflict of interest.

Appendix A

Table A1. Definition of criteria for supplier qualification of technology.
Table A1. Definition of criteria for supplier qualification of technology.
CriterionDescription
Risk listsThe supplier cannot be included in a list or registry (i.e., OFAC-UN; DEA; FBI; among others) that links it to ongoing investigations and/or allegations of criminal conduct.
Debt ratioThe debt ratio indicates the percentage of the company’s assets that are provided through debt (debt ratio = total debts/total assets). The acceptable limit of the debt ratio must be defined by the firm considering the economic sector of the provider.
Validity of technologyThe technology must be maintained for the minimum number of years required for the firm to amortise the investment.
Authorised distributorThe supplier must be an authorised distributor of the manufacturer in the country.
Contingency and business continuity planIn the case of technological outsourcing of critical processes for the firm, the provider must have a contingency and business continuity plan that allows it to keep operations running.
Insurance policiesAlong with their proposal, the supplier must enclose a policy of seriousness of the offer to participate and if selected, it must constitute compliance and quality policies as negotiated.
Information securityThe supplier offers a service/product that meets the firm’s minimum IT security standard.

Appendix B

Table A2. MAUT: utility functions.
Table A2. MAUT: utility functions.
CriteriaDescription
Post-consumer waste managementThe scale depends on the environmental manager certification and the coverage in collection points.
EMSThe EMS criterion is measured on a qualitative scale from 0 to 100, where the score depends on the existence of an ISO 14001 or EMAS certification.
Social responsibilityThe qualitative value scale of social responsibility focuses on measuring the voluntary efforts of the manufacturer, based on the principles of social responsibility of ISO 26000: 2010. The score of each factor varies between 0 and 20 depending on whether it is not met (zero). The final utility is calculated according to the overall fulfilment of the previous points.
Employee interests and rightsThe utility function measures the overall compliance of these statements: Salary, promotes training, prevention plan and health programme, direct hiring and principle of equality. Each consideration is worth 20 points, with a maximum total score of 100 or 0 (none are met).
Decoding capabilityThe qualitative value scale for the decoding capability criterion is local and depends on the type of code: 100 points when decoding 1D and 2D codes, 50 points when decoding 1D and some 2D symbologies including QR codes and PDF417 and 0 points when only decoding 1D symbologies.
Speed of readLower limit of 0 points is referenced by a speed of 100 and the upper limit of 100 points is referenced by a speed of 300.

Appendix C

Table A3. Reference profiles of supplier categories.
Table A3. Reference profiles of supplier categories.
CriteriaBestMin. GoodMin. RegularWorst
Quality10058.0231.983.02
Technical specifications10055.5613.336.67
Installation effort and compatibility10060400
Functionality10065500
Cost *40,00096,000160,000240,000
Extended warranty4824120
Delivery time151530
Financial status100.0060.0028.8816.35
Liquidity ratio12.8155.3268.5274.45
Inventory ratio6.241.801.251.05
Debt ratio3.3697.21180.91249.72
Information security10060500
Post-consumer waste management (supplier)10075250
EMS (manufacturer)10080500
Environmental certifications (product)3210
Employee interests and rights (supplier)10060400
Social responsibility (manufacturer)10060400
Safety and health certifications (product)3210
* the cost was multiplied by a factor to ensure the confidentiality of the data.

References

  1. Ho, W.; Xu, X.; Dey, P.K. Multi-criteria decision making approaches for supplier evaluation and selection: A literature review. Eur. J. Oper. Res. 2010, 202, 16–24. [Google Scholar] [CrossRef]
  2. Chai, J.; Ngai, E.W.T. Decision-making techniques in supplier selection: Recent accomplishments and what lies ahead. Expert Syst. Appl. 2020, 140, 112903. [Google Scholar] [CrossRef]
  3. Shmuratko, Y.A.; Sheludko, S.A. Financial technologies’ impact on the development of banking. Financ. Credit. Act. Probl. Theory Pract. 2019, 4, 61–69. [Google Scholar] [CrossRef]
  4. Aouadni, S.; Aouadni, I.; Rebaï, A. A systematic review on supplier selection and order allocation problems. J. Ind. Eng. Int. 2019, 15, 267–289. [Google Scholar] [CrossRef] [Green Version]
  5. Kull, T.J.; Talluri, S. A supply risk reduction model using integrated multicriteria decision making. IEEE Trans. Eng. Manag. 2008, 55, 409–419. [Google Scholar] [CrossRef]
  6. Kim, S.; Colicchia, C.; Menachof, D. Ethical Sourcing: An Analysis of the Literature and Implications for Future Research. J. Bus. Ethics 2018, 152, 1033–1052. [Google Scholar] [CrossRef] [Green Version]
  7. Arnold, U.; Neubauer, J.; Schoenherr, T. Explicating factors for companies’ inclination towards corruption in Operations and supply chain management: An exploratory study in Germany. Int. J. Prod. Econ. 2012, 138, 136–147. [Google Scholar] [CrossRef]
  8. Bauhr, M.; Czibik, Á.; de Fine Licht, J.; Fazekas, M. Lights on the shadows of public procurement: Transparency as an antidote to corruption. Governance 2020, 33, 495–523. [Google Scholar] [CrossRef]
  9. Dickson, G. An analysis of vendor selection systems and decisions. J. Purch. 1966, 2, 5–17. [Google Scholar] [CrossRef]
  10. De Boer, L.; Labro, E.; Morlacchi, P. A review of methods supporting supplier selection. Eur. J. Purch. Supply Manag. 2001, 7, 75–89. [Google Scholar] [CrossRef]
  11. Segura, M.; Maroto, C. A multiple criteria supplier segmentation using outranking and value function methods. Expert Syst. Appl. 2017, 69, 87–100. [Google Scholar] [CrossRef]
  12. Hazra, J.; Mahadevan, B. A procurement model using capacity reservation. Eur. J. Oper. Res. 2009, 193, 303–316. [Google Scholar] [CrossRef]
  13. Ghorbani, M.; Mohammad Arabzad, S.; Shahin, A. A novel approach for supplier selection based on the Kano model and fuzzy MCDM. Int. J. Prod. Res. 2013, 51, 5469–5484. [Google Scholar] [CrossRef]
  14. Segura, M.; Maroto, C.; Segura, B.; Casas-Rosal, J. Improving food supply chain management by a sustainable approach to supplier evaluation. Mathematics 2020, 8, 1952. [Google Scholar] [CrossRef]
  15. Zhang, L.J.; Liu, R.; Liu, H.C.; Shi, H. Green Supplier Evaluation and Selections: A State-of-the-Art Literature Review of Models, Methods, and Applications. Math. Probl. Eng. 2020, 2020, 1–25. [Google Scholar] [CrossRef]
  16. Ho, W.; Zheng, T.; Yildiz, H.; Talluri, S. Supply chain risk management: A literature review. Int. J. Prod. Res. 2015, 53, 5031–5069. [Google Scholar] [CrossRef]
  17. Konys, A. Green supplier selection criteria: From a literature review to a comprehensive knowledge base. Sustainability 2019, 11, 4208. [Google Scholar] [CrossRef] [Green Version]
  18. Igarashi, M.; De Boer, L.; Fet, A.M. What is required for greener supplier selection? A literature review and conceptual model development. J. Purch. Supply Manag. 2013, 19, 247–263. [Google Scholar] [CrossRef]
  19. Awasthi, A.; Govindan, K.; Gold, S. Multi-tier sustainable global supplier selection using a fuzzy AHP-VIKOR based approach. Int. J. Prod. Econ. 2018, 195, 106–117. [Google Scholar] [CrossRef] [Green Version]
  20. Wilhelm, M.; Blome, C.; Wieck, E.; Xiao, C.Y. Implementing sustainability in multi-tier supply chains: Strategies and contingencies in managing sub-suppliers. Int. J. Prod. Econ. 2016, 182, 196–212. [Google Scholar] [CrossRef]
  21. Segura, M.; Maroto, C.; Segura, B. Quantifying the sustainability of products and suppliers in food distribution companies. Sustainability 2019, 11, 5875. [Google Scholar] [CrossRef] [Green Version]
  22. Hadian, H.; Chahardoli, S.; Golmohammadi, A.-M.; Mostafaeipour, A. A practical framework for supplier selection decisions with an application to the automotive sector. Int. J. Prod. Res. 2020, 58, 2997–3014. [Google Scholar] [CrossRef]
  23. Pishchulov, G.; Trautrims, A.; Chesney, T.; Gold, S.; Schwab, L. The Voting Analytic Hierarchy Process revisited: A revised method with application to sustainable supplier selection. Int. J. Prod. Econ. 2019, 211, 166–179. [Google Scholar] [CrossRef]
  24. Yadlapalli, A.; Rahman, S.; Gunasekaran, A. Socially responsible governance mechanisms for manufacturing firms in apparel supply chains. Int. J. Prod. Econ. 2018, 196, 135–149. [Google Scholar] [CrossRef]
  25. Ghadimi, P.; Heavey, C. Sustainable supplier selection in medical device industry: Toward sustainable manufacturing. Procedia CIRP 2014, 15, 165–170. [Google Scholar] [CrossRef] [Green Version]
  26. Rashidi, K.; Cullinane, K. A comparison of fuzzy DEA and fuzzy TOPSIS in sustainable supplier selection: Implications for sourcing strategy. Expert Syst. Appl. 2019, 121, 266–281. [Google Scholar] [CrossRef]
  27. Thakur, V.; Anbanandam, R. Supplier selection using grey theory: A case study from Indian banking industry. J. Enterp. Inf. Manag. 2015, 28, 769–787. [Google Scholar] [CrossRef]
  28. Cao, J.; Cao, G.; Wang, W. A hybrid model using analytic network process and gray relational analysis for bank’s IT outsourcing vendor selection. Kybernetes 2012, 41, 994–1013. [Google Scholar] [CrossRef]
  29. Onut, S.; Tosun, S. An integrated methodology for supplier selection under the presence of vagueness: A case in banking sector, Turkey. J. Appl. Math. 2014, 2014, 283760. [Google Scholar] [CrossRef]
  30. Ayvaz, B.; Bolturk, E.; Kactioglu, S. Supplier Selection with Topsis Method in Fuzzy Environment: An Application in Banking Sector. Sigma J. Eng. Nat. Sci. 2015, 33, 351–362. [Google Scholar]
  31. Ravasan, A.Z.; Hanafzadeh, P.; Olfat, L.; Taghavifard, M.T. A Fuzzy TOPSIS method for selecting an e-banking outsourcing strategy. Int. J. Enterp. Inf. Syst. 2017, 13, 34–49. [Google Scholar] [CrossRef]
  32. Podvezko, V.; Zavadskas, E.K.; Podviezko, A. An extension of the new objective weight assessment methods CILOS and IDOCRIW to fuzzy MCDM. Econ. Comput. Econ. Cybern. Stud. Res. 2020, 54, 59–75. [Google Scholar] [CrossRef]
  33. Chu, J.; Wu, J.; Chu, C.; Liu, M. A new DEA common-weight multi-criteria decision-making approach for technology selection. Int. J. Prod. Res. 2020, 58, 3686–3700. [Google Scholar] [CrossRef]
  34. Dobos, I.; Vörösmarty, G. Inventory-related costs in green supplier selection problems with Data Envelopment Analysis (DEA). Int. J. Prod. Econ. 2019, 209, 374–380. [Google Scholar] [CrossRef] [Green Version]
  35. Shyur, H.J.; Shih, H.S. A hybrid MCDM model for strategic vendor selection. Math. Comput. Model. 2006, 44, 749–761. [Google Scholar] [CrossRef]
  36. Alvarez, P.A.; Ishizaka, A.; Martínez, L. Multiple-criteria decision-making sorting methods: A survey. Expert Syst. Appl. 2021, 183, 115368. [Google Scholar] [CrossRef]
  37. Sarkis, J.; Dhavale, D.G. Supplier selection for sustainable operations: A triple-bottom-line approach using a Bayesian framework. Int. J. Prod. Econ. 2015, 166, 177–191. [Google Scholar] [CrossRef]
  38. Zavadskas, E.K.; Govindan, K.; Antucheviciene, J.; Turskis, Z. Hybrid multiple criteria decision-making methods: A review of applications for sustainability issues. Econ. Res.-Ekon. Istraživanja 2016, 29, 857–887. [Google Scholar] [CrossRef] [Green Version]
  39. Hu, Y.C.; Liao, P.C. Finding critical criteria of evaluating electronic service quality of Internet banking using fuzzy multiple-criteria decision making. Appl. Soft Comput. J. 2011, 11, 3764–3770. [Google Scholar] [CrossRef]
  40. Chang, M.Y.; Cui, X.; Liu, C.C.; Lai, Y.T. Evaluating the criteria for financial holding company operating ability based on the DEMATEL approach—The case of Taiwan. Econ. Res.-Ekon. Istraživanja 2019, 32, 2972–2988. [Google Scholar] [CrossRef]
  41. Sama, H.R.; Kosuri, S.V.K.; Kalvakolanu, S. Evaluating and ranking the Indian private sector banks—A multi-criteria decision-making approach. J. Public Aff. 2020, 22, e2419. [Google Scholar] [CrossRef]
  42. Gupta, S.; Mathew, M.; Gupta, S.; Dawar, V. Benchmarking the private sector banks in India using MCDM approach. J. Public Aff. 2020, 21, e2409. [Google Scholar] [CrossRef]
  43. Ic, Y.T.; Celik, B.; Kavak, S.; Baki, B. Development of a multi-criteria decision-making model for comparing the performance of Turkish commercial banks. J. Adv. Manag. Res. 2021, 18, 250–272. [Google Scholar] [CrossRef]
  44. Ozcalici, M.; Bumin, M. An integrated multi-criteria decision making model with Self-Organizing Maps for the assessment of the performance of publicly traded banks in Borsa Istanbul. Appl. Soft Comput. 2020, 90, 106166. [Google Scholar] [CrossRef]
  45. Polychroniou, P.V.; Giannikos, I. A fuzzy multicriteria decision-making methodology for selection of human resources in a Greek private bank. Career Dev. Int. 2009, 14, 372–387. [Google Scholar] [CrossRef]
  46. Rakotoarivelo, J.B.; Zaraté, P.; Kilgour, D.M. Future Risk Analysis for Bank Investments using PROMETHEE. Stud. Econ. Appl. 2019, 36, 207–216. [Google Scholar] [CrossRef]
  47. Saaty, T.L. The Analytic Hierarchy Process; McGraw-Hill: New York, NY, USA, 1980. [Google Scholar]
  48. Saaty, T.L.; Peniwati, K. Group Decision Making: Drawing out and Reconciling Differences; RWS Publications: Pittsburgh, PA, USA, 2008. [Google Scholar]
  49. Brans, J.P.; De Smet, Y. PROMETHEE Methods. In Multiple Criteria Decision Analysis; State of the Art, Surveys; Figuera, J., Greco, S., Ehrgott, M., Eds.; Springer: New York, NY, USA, 2016; pp. 187–219. [Google Scholar]
  50. Belton, V.; Stewart, T. Multiple Criteria Decision Analysis: An Integrated Approach; Kluwer Academic Publishers: Dordrecht, The Netherlands, 2002. [Google Scholar]
  51. Nemery, P.; Lamboray, C. Flow sort: A flow-based sorting method with limiting or central profiles. TOP 2008, 16, 90–113. [Google Scholar] [CrossRef]
  52. Rezaei, J. Best-worst multi-criteria decision-making method. Omega 2015, 53, 49–57. [Google Scholar] [CrossRef]
Figure 1. Supplier evaluation system for the banking sector.
Figure 1. Supplier evaluation system for the banking sector.
Mathematics 10 01919 g001
Figure 2. Criteria hierarchy for technology supplier selection.
Figure 2. Criteria hierarchy for technology supplier selection.
Mathematics 10 01919 g002
Figure 3. Criteria utility functions to build financial status indicator. (a) Debt ratio. (b) Inventory ratio. (c) Liquidity ratio.
Figure 3. Criteria utility functions to build financial status indicator. (a) Debt ratio. (b) Inventory ratio. (c) Liquidity ratio.
Mathematics 10 01919 g003
Figure 4. Supplier profiles for three financial ratios.
Figure 4. Supplier profiles for three financial ratios.
Mathematics 10 01919 g004
Figure 5. Supplier profiles by criteria dimensions generated by PROMETHEE and MAUT.
Figure 5. Supplier profiles by criteria dimensions generated by PROMETHEE and MAUT.
Mathematics 10 01919 g005
Figure 6. GAIA plane for economic subcriteria and criteria dimensions. (a) PROMETHEE. (b) MAUT.
Figure 6. GAIA plane for economic subcriteria and criteria dimensions. (a) PROMETHEE. (b) MAUT.
Mathematics 10 01919 g006
Figure 7. Supplier segmentation by social vs. environmental analysis. (a) PROMETHEE. (b) MAUT.
Figure 7. Supplier segmentation by social vs. environmental analysis. (a) PROMETHEE. (b) MAUT.
Mathematics 10 01919 g007
Figure 8. Changes in PROMETHEE ranking of supplier S1 when its cost is modified.
Figure 8. Changes in PROMETHEE ranking of supplier S1 when its cost is modified.
Mathematics 10 01919 g008
Figure 9. Criteria contribution and supplier sorting by an extended FlowSort.
Figure 9. Criteria contribution and supplier sorting by an extended FlowSort.
Mathematics 10 01919 g009
Table 1. Evaluation table.
Table 1. Evaluation table.
AlternativesEvaluation Criteria
g1g2gjgk
w1w2 wj wk
a1g1 (a1)g2 (a1)gj (a1)gk (a1)
a2g1 (a2)g2 (a2)gj (a2)gk (a2)
aig1 (ai)g2 (ai)gj (ai)gk (ai)
ang1 (an)g2 (an)gj (an)gk (an)
Table 2. Weights of criteria in the supplier evaluation.
Table 2. Weights of criteria in the supplier evaluation.
DimensionSubcriterionGlobal Weight
EconomicQuality22.80
Cost26.60
Extended warranty4.81
Delivery time6.19
RiskFinancial status18.33
Information security2.62
EnvironmentalPost-consumer waste management (supplier)5.61
Environmental management system (manufacturer)2.57
Environmental certifications (product)1.36
SocialEmployee interests and rights (supplier)4.21
Manufacturer social responsibility (manufacturer)3.71
Safety and health certifications (product)1.19
Publisher’s Note: MDPI stays neutral with regard to jurisdictional claims in published maps and institutional affiliations.

Share and Cite

MDPI and ACS Style

Barrera, F.; Segura, M.; Maroto, C. Sustainable Technology Supplier Selection in the Banking Sector. Mathematics 2022, 10, 1919. https://doi.org/10.3390/math10111919

AMA Style

Barrera F, Segura M, Maroto C. Sustainable Technology Supplier Selection in the Banking Sector. Mathematics. 2022; 10(11):1919. https://doi.org/10.3390/math10111919

Chicago/Turabian Style

Barrera, Felipe, Marina Segura, and Concepción Maroto. 2022. "Sustainable Technology Supplier Selection in the Banking Sector" Mathematics 10, no. 11: 1919. https://doi.org/10.3390/math10111919

APA Style

Barrera, F., Segura, M., & Maroto, C. (2022). Sustainable Technology Supplier Selection in the Banking Sector. Mathematics, 10(11), 1919. https://doi.org/10.3390/math10111919

Note that from the first issue of 2016, this journal uses article numbers instead of page numbers. See further details here.

Article Metrics

Back to TopTop