Design of ℓ1 New Suboptimal Fractional Delays Controller for Discrete Non-Minimum Phase System under Unknown-but-Bounded Disturbance
Abstract
:1. Introduction
2. Problem Statement and the Theoretical Framework
2.1. Controller for Continuous Non-Minimum Phase System under Unknown-But- Bounded Disturbance
2.2. Controller for Discrete Non-Minimum Phase Plant under Unknown-But- Bounded Disturbance
- , , are the output, input, and disturbance signals at time instant t respectively;
- is the backward shift operator: ;
- and are polynomials of ;
2.3. Fractional Delay Filters
3. Approximation Errors of the Controller
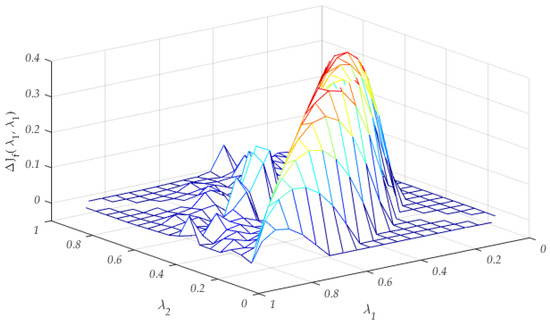
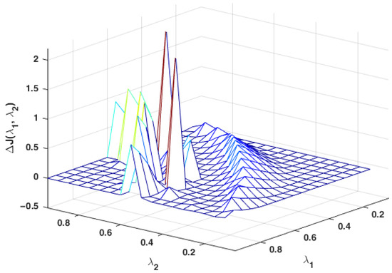
4. Simulation Results
- by definition in Theorem 1;
- ;
- ;
- The minimum value of at the point ;
- The coefficients of the polynomial is found from the system of equationswhere denotes rounding of x to the nearest integer;
- The suboptimality level is calculated as .
5. Conclusions
Author Contributions
Funding
Institutional Review Board Statement
Informed Consent Statement
Data Availability Statement
Acknowledgments
Conflicts of Interest
References
- Candes, E.; Romberg, J.; Tao, T. Robust uncertainty principles: Exact signal reconstruction from highly incomplete frequency information. IEEE Trans. Inf. Theory 2006, 52, 489–509. [Google Scholar] [CrossRef] [Green Version]
- Granichin, O.; Pavlenko, D. Randomization of data acquisition and ℓ1-optimization (recognition with compression). Autom. Remote Control 2010, 71, 2259–2282. [Google Scholar] [CrossRef]
- Pan, Z.; Yu, J.; Huang, H.; Hu, S.; Zhang, A.; Ma, H.; Sun, W. Super-resolution based on compressive sensing and structural self-similarity for remote sensing images. IEEE Trans. Geosci. Remote Sens. 2013, 51, 4864–4876. [Google Scholar] [CrossRef]
- Zhang, X.; Li, C.; Meng, Q.; Liu, S.; Zhang, Y.; Wang, J. Infrared image super resolution by combining compressive sensing and deep learning. Sensors 2018, 18, 2587. [Google Scholar] [CrossRef] [PubMed] [Green Version]
- Yang, S.; Sun, F.; Wang, M.; Liu, Z.; Jiao, L. Novel super resolution restoration of remote sensing images based on compressive sensing and example patches-aided dictionary learning. In Proceedings of the 2011 International Workshop on Multi-Platform/Multi-Sensor Remote Sensing and Mapping, Xiamen, China, 10–12 January 2011; IEEE: Piscataway, NJ, USA, 2011; pp. 1–6. [Google Scholar]
- Mardani, M.; Gong, E.; Cheng, J.Y.; Vasanawala, S.S.; Zaharchuk, G.; Xing, L.; Pauly, J.M. Deep generative adversarial neural networks for compressive sensing MRI. IEEE Trans. Med. Imaging 2018, 38, 167–179. [Google Scholar] [CrossRef]
- Zhang, M.; Li, M.; Zhou, J.; Zhu, Y.; Wang, S.; Liang, D.; Chen, Y.; Liu, Q. High-dimensional embedding network derived prior for compressive sensing MRI reconstruction. Med. Image Anal. 2020, 64, 101717. [Google Scholar] [CrossRef]
- Yang, G.; Yu, S.; Dong, H.; Slabaugh, G.; Dragotti, P.; Ye, X.; Liu, F.; Arridge, S.; Keegan, J.; Guo, Y.; et al. DAGAN: Deep De-Aliasing Generative Adversarial Networks for Fast Compressed Sensing MRI Reconstruction. IEEE Trans. Med. Imaging 2017, 37, 1310–1321. [Google Scholar] [CrossRef] [PubMed] [Green Version]
- Zhang, X.; Zhang, S.; Lin, J.; Sun, F.; Zhu, X.; Yang, Y.; Tong, X.; Yang, H. An efficient seismic data acquisition based on compressed sensing architecture with generative adversarial networks. IEEE Access 2019, 7, 105948–105961. [Google Scholar] [CrossRef]
- Siahkoohi, A.; Kumar, R.; Herrmann, F. Seismic data reconstruction with generative adversarial networks. In Proceedings of the 80th EAGE Conference and Exhibition 2018. European Association of Geoscientists & Engineers, Copenhagen, Denmark, 11–14 June 2018; Volume 2018, pp. 1–5. [Google Scholar]
- Baraniuk, R.G.; Steeghs, P. Compressive sensing: A new approach to seismic data acquisition. Lead. Edge 2017, 36, 642–645. [Google Scholar] [CrossRef]
- Granichin, O. Design of suboptimal controller of the linear object in bounded noise. Autom. Remote Control 1990, 51, 184–187. [Google Scholar]
- Barabanov, A.; Granichin, O. Optimal controller for linear plant with bounded noise. Autom. Remote Control 1984, 45, 578–584. [Google Scholar]
- Dahleh, M.; Pearson, J. L1-optimal feedback controllers for MIMO discrete-time systems. IEEE Trans. Autom. Control 1987, 32, 314–322. [Google Scholar] [CrossRef]
- Granichin, O. Designing the discrete suboptimal controller of the continuous-time object in nonregular bounded noise. Autom. Remote Control 2001, 62, 422–429. [Google Scholar] [CrossRef]
- Amelin, K.; Granichin, O. Randomized control strategies under arbitrary external noise. IEEE Trans. Autom. Control 2016, 61, 1328–1333. [Google Scholar]
- Vakhitov, A.; Vlasov, V.; Granichin, O. Adaptive control of SISO plant with time-varying coefficients based on random test perturbation. In Proceedings of the 2010 American Control Conference, Baltimore, MD, USA, 30 June–2 July 2010; pp. 4004–4009. [Google Scholar] [CrossRef]
- Khammash, M. A new approach to the solution of the ℓ1 control problem: The scaled-Q method. IEEE Trans. Autom. Control. 2000, 45, 180–187. [Google Scholar] [CrossRef] [Green Version]
- Perez, T. Ship Motion Control: Course Keeping and Roll Stabilisation Using Rudder and Fins; Springer: Berlin/Heidelberg, Germany, 2005. [Google Scholar]
- Kwon, D.S.; Book, W. A time-domain inverse dynamic tracking control of a single-link flexible manipulator. J. Dyn. Syst. Meas. Control ASME 1994, 116, 193–200. [Google Scholar] [CrossRef]
- Qiu, L.; Davison, E. Performance limitations of non-minimum phase systems in the servomechanism problem. Automatica 1993, 29, 337–349. [Google Scholar] [CrossRef]
- Jemaa, L.; Davison, E. Performance limitations in the robust servomechanism problem for discrete time periodic systems. Automatica 2003, 39, 1053–1059. [Google Scholar] [CrossRef]
- Kravaris, C.; Daoutidis, P. Nonlinear state feedback control of second-order nonminimum-phase nonlinear systems. Comput. Chem. Eng. 1990, 14, 439–449. [Google Scholar] [CrossRef] [Green Version]
- Gray, P.; Meyer, R. Analysis and Design of Analog Integrated Circuits; John Wiley & Sons, Inc.: Hoboken, NJ, USA, 1993. [Google Scholar]
- Rigney, B.; Pao, L.; Lawrence, D. Nonminimum Phase Dynamic Inversion for Settle Time Applications. Control Syst. Technol. 2009, 17, 989–1005. [Google Scholar] [CrossRef] [Green Version]
- Bose, S.; Hote, Y.; Kennedy, R. Nonminimum-phase equalization and its subjective importance in room acoustics. IEEE Trans. Speech Audio Process. 2000, 8, 728–737. [Google Scholar]
- Curtain, R.; Morris, K. Transfer functions of distributed parameter systems: A tutorial. Automatica 2009, 45, 1101–1116. [Google Scholar] [CrossRef]
- Seron, M.; Braslavsky, J.; Goodwin, G. Fundamental Limitations in Filtering and Control; Springer: Berlin/Heidelberg, Germany, 1997. [Google Scholar]
- Hoagg, J.; Bernstein, D. Nonminimum-phase zeros. IEEE Control Syst. Mag. 2007, 27, 45–57. [Google Scholar] [CrossRef]
- Doyle, J.; Francis, B.; Tannenbaum, A. Feedback Control Theory; Macmillan: New York, NY, USA, 1992. [Google Scholar]
- Skogestad, S.; Postlethwaite, I. Multivariable Feedback Control; Wiley: New York, NY, USA, 1996. [Google Scholar]
- Kailath, T. Linear Systems. Englewood Cliffs; Prentice-Hall: Hoboken, NJ, USA, 1980. [Google Scholar]
- Stiassnie, M. On the application of fractional calculus for the formulation of viscoelastic models. Appl. Math. Model. 1979, 3, 300–302. [Google Scholar] [CrossRef]
- Vinagre, B.; Feliu, V. Modeling and control of dynamic system using fractional calculus: Application to electro-chemical processes and flexible structures. In Proceedings of the 41st IEEE Conference on Decision and Control, Las Vegas, NV, USA, 10–13 December 2002; pp. 214–239. [Google Scholar]
- Oustaloup, A. The CRONE control of resonant plants: Application to a flexible transmission. Eur. J. Control 1995, 1, 113–121. [Google Scholar] [CrossRef]
- Machado, J. Analysis and design of fractional order digital control systems. SAMS-J. Syst. Anal. Model. Simul. 1997, 27, 107–122. [Google Scholar]
- Podlubny, I. Fractional-order systems and PID-controllers. IEEE Trans. Autom. Control 1999, 44, 208–214. [Google Scholar] [CrossRef]
- Das, S.; Pan, I.; Halder, K.; Das, S.; Gupta, A. Optimum weight selection based LQR formulation for the design of fractional order PIλDμ controllers to handle a class of fractional order systems. In Proceedings of the Computer Communication and Informatics (ICCCI), Coimbatore, India, 4–6 January 2013; pp. 1–6. [Google Scholar]
- Das, S.; Pan, I.; Halder, K.; Gupta, A. LQR based improved discrete PID controller design via optimum selection of weighting matrices using fractional order integral performance index. Appl. Math. Model. 2013, 37, 4253–4268. [Google Scholar] [CrossRef]
- Das, S.; Pan, I.; Das, S. Multi-objective LQR with optimum weight selection to design FOPID controllers for delayed fractional order processes. ISA Trans. 2015, 58, 35–49. [Google Scholar] [CrossRef] [Green Version]
- Monje, C.A.; Vinagre, B.M.; Feliu, V.; Chen, Y. Tuning and auto-tuning of fractional order controllers for industry applications. Control Eng. Pract. 2008, 16, 798–812. [Google Scholar] [CrossRef] [Green Version]
- Merrikh-Bayat, F. Fractional-order unstable pole-zero cancellation in linear feedback systems. J. Process Control 2013, 23, 817–825. [Google Scholar] [CrossRef]
- Arya, P.; Chakrabarty, S. IMC based fractional order controller design for specific non-minimum phase systems. IFAC-PapersOnLine 2018, 51, 847–852. [Google Scholar] [CrossRef]
- Muresan, C.; Dulf, E.; Copot, C.; Keyser, R.D.; Ionescu, C. Design and analysis of a multivariable fractional order controller for a non-minimum phase system. J. Vib. Control 2016, 22, 2187–2195. [Google Scholar] [CrossRef] [Green Version]
- Chen, Y.; Petras, I.; Xue, D. Fractional order control-a tutorial. In Proceedings of the 2009 American Control Conference, St. Louis, MO, USA, 10–12 June 2009; IEEE: Piscataway, NJ, USA, 2009; pp. 1397–1411. [Google Scholar]
- Shah, P.; Agashe, S. Review of fractional PID controller. Mechatronics 2016, 38, 29–41. [Google Scholar] [CrossRef]
- Almeida, A.M.d.; Lenzi, M.K.; Lenzi, E.K. A survey of fractional order calculus applications of multiple-input, multiple-output (MIMO) process control. Fractal Fract. 2020, 4, 22. [Google Scholar] [CrossRef]
- Birs, I.; Muresan, C.; Nascu, I.; Ionescu, C. A survey of recent advances in fractional order control for time delay systems. IEEE Access 2019, 7, 30951–30965. [Google Scholar] [CrossRef]
- Monje, C.A.; Chen, Y.; Vinagre, B.M.; Xue, D.; Feliu-Batlle, V. Fractional-Order Systems and Controls: Fundamentals and Applications; Springer Science & Business Media: Berlin/Heidelberg, Germany, 2010. [Google Scholar]
- Baleanu, D.; Machado, J.A.T.; Luo, A.C. Fractional Dynamics and Control; Springer Science & Business Media: Berlin/Heidelberg, Germany, 2011. [Google Scholar]
- Eckert, M.; Kupper, M.; Hohmann, S. Functional fractional calculus for system identification of battery cells. Automatisierungstechnik 2014, 62, 272–281. [Google Scholar] [CrossRef]
- Valério, D.; da Costa, J. An Introduction to Fractional Control; Control, Robotics and Sensors Series; Institution of Engineering and Technology: London, UK, 2013. [Google Scholar]
- Valimaki, V.; Laakso, T. Principles of fractional delay filters. In Proceedings of the 2000 IEEE International Conference on Acoustics, Speech, and Signal Processing, Istanbul, Turkey, 5–9 June 2000; pp. 3870–3873. [Google Scholar]
- Farrow, W. A continuously variable digital delay element. In Proceedings of the IEEE International Symposium on Circuits and Systems, Espoo, Finland, 7–9 June 1988; Volume 3, pp. 2641–2645. [Google Scholar]
- Thiran, P. Recursive digital filters with maximally flat group delay. IEEE Trans. Circ. Theory 1971, 18, 659–664. [Google Scholar] [CrossRef] [Green Version]
- Diaz-Carmona, J.; Dolecek, G. Fractional delay digital filters. Appl. MATLAB Sci. Eng. 1996, 1, 247–272. [Google Scholar]
- Williamson, G. Digital Signal Processing Handbook; Madisetti, V.K., Williams, D.B., Eds.; CRC Press LLC.: Boca Raton, FL, USA, 1999. [Google Scholar]
- Mulgrew, B.; Grant, P.; Thompson, J. Finite impulse response digital filters. In Digital Signal Processing; Springer: Berlin/Heidelberg, Germany, 1999; pp. 150–175. [Google Scholar]
- Laakso, T.; Välimäki, V.; Karjalainen, M.; Laine, U. Splitting the unit delay tools for fractional delay filter design. IEEE Signal Process. Mag. 1996, 13, 30–60. [Google Scholar] [CrossRef]







| Method | Mean | Std | 
|---|---|---|
| Rounding | 0.0591 | 0.2050 | 
| Fractional filter | 0.0468 | 0.1018 | 
| Publisher’s Note: MDPI stays neutral with regard to jurisdictional claims in published maps and institutional affiliations. | 
© 2021 by the authors. Licensee MDPI, Basel, Switzerland. This article is an open access article distributed under the terms and conditions of the Creative Commons Attribution (CC BY) license (https://creativecommons.org/licenses/by/4.0/).
Share and Cite
Ivanov, D.; Granichin, O.; Pankov, V.; Volkovich, Z. Design of ℓ1 New Suboptimal Fractional Delays Controller for Discrete Non-Minimum Phase System under Unknown-but-Bounded Disturbance. Mathematics 2022, 10, 69. https://doi.org/10.3390/math10010069
Ivanov D, Granichin O, Pankov V, Volkovich Z. Design of ℓ1 New Suboptimal Fractional Delays Controller for Discrete Non-Minimum Phase System under Unknown-but-Bounded Disturbance. Mathematics. 2022; 10(1):69. https://doi.org/10.3390/math10010069
Chicago/Turabian StyleIvanov, Dmitrii, Oleg Granichin, Vikentii Pankov, and Zeev Volkovich. 2022. "Design of ℓ1 New Suboptimal Fractional Delays Controller for Discrete Non-Minimum Phase System under Unknown-but-Bounded Disturbance" Mathematics 10, no. 1: 69. https://doi.org/10.3390/math10010069
APA StyleIvanov, D., Granichin, O., Pankov, V., & Volkovich, Z. (2022). Design of ℓ1 New Suboptimal Fractional Delays Controller for Discrete Non-Minimum Phase System under Unknown-but-Bounded Disturbance. Mathematics, 10(1), 69. https://doi.org/10.3390/math10010069
 
         
                                                



 
       