Comparison of the Trapping Efficiency for Tryptic Peptides on Particle-Packed and Micro-Pillar Trap Columns for Proteomics Analyses
Abstract
1. Introduction
2. Materials and Methods
2.1. Instrumentation
2.2. Mass Spectrometry
2.3. Sample
2.4. HPLC Conditions and Mobile Phases
2.5. Separation of Complex Biological Sample (PepMap and μPAC)
2.6. Data Analysis
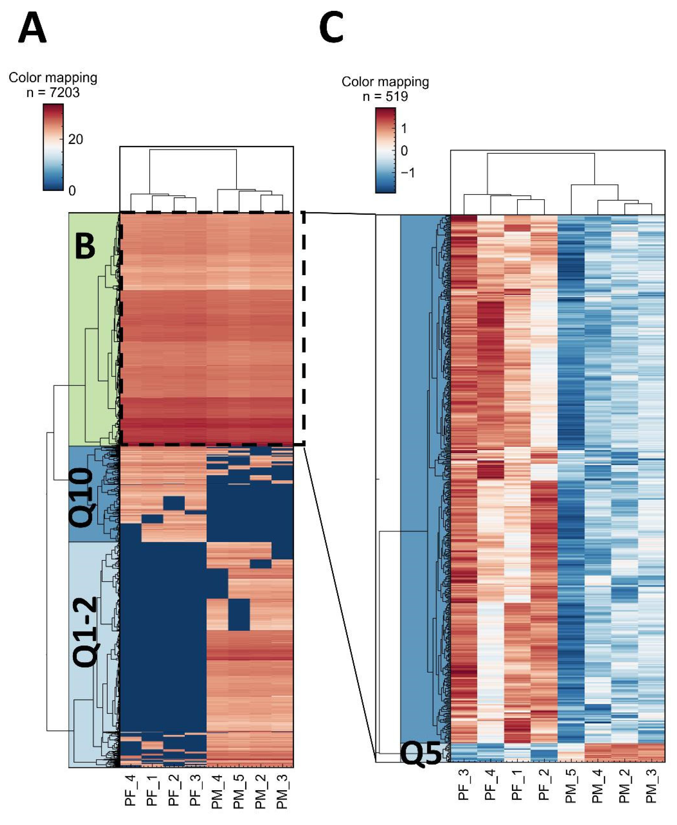
3. Results
4. Discussion
5. Conclusions
Supplementary Materials
Author Contributions
Funding
Data Availability Statement
Acknowledgments
Conflicts of Interest
Abbreviations
| RP-HPLC | Reversed-phase high-performance liquid chromatography |
| MS | Mass spectrometry |
| ESI | Electrospray ionization |
| SPE | Solid-phase extraction |
| LLE | Liquid–liquid extraction |
| PGC | Porous graphite carbon |
| TFA | Trifluoroacetic acid |
| PFPA | Pentafluoropropionic acid |
| HFBA | Heptafluorobutyric acid |
| PFPA− | Pentafluoropropionate phosphate anion |
| HFBA− | Heptafluorobutyrate phosphate anion |
| MP | Mobile phase |
| FDR | False discovery rate |
References
- Maes, K.; Smolders, I.; Michotte, Y.; Van Eeckhaut, A. Strategies to reduce aspecific adsorption of peptides and proteins in liquid chromatography–mass spectrometry based bioanalyses: An overview. J. Chromatogr. A 2014, 1358, 1–13. [Google Scholar] [CrossRef]
- Maes, K.; Van Liefferinge, J.; Viaene, J.; Van Schoors, J.; Van Wanseele, Y.; Béchade, G.; Chambers, E.E.; Morren, H.; Michotte, Y.; Vander Heyden, Y.; et al. Improved sensitivity of the nano ultra-high performance liquid chromatography-tandem mass spectrometric analysis of low-concentrated neuropeptides by reducing aspecific adsorption and optimizing the injection solvent. J. Chromatogr. A 2014, 1360, 217–228. [Google Scholar] [CrossRef] [PubMed]
- Horie, K.; Sato, Y.; Kimura, T.; Nakamura, T.; Ishihama, Y.; Oda, Y.; Ikegami, T.; Tanaka, N. Estimation and optimization of the peak capacity of one-dimensional gradient high performance liquid chromatography using a long monolithic silica capillary column. J. Chromatogr. A 2012, 1228, 283–291. [Google Scholar] [CrossRef] [PubMed]
- Staes, A.; Timmerman, E.; Van Damme, J.; Helsens, K.; Vandekerckhove, J.; Vollmer, M.; Gevaert, K. Assessing a novel microfluidic interface for shotgun proteome analyses. J. Sep. Sci. 2007, 30, 1468–1476. [Google Scholar] [CrossRef]
- Mitulovic, G.; Mechtler, K. HPLC techniques for proteomics analysis—A short overview of latest developments. Brief. Funct. Genom. Proteomic. 2006, 5, 249–260. [Google Scholar] [CrossRef]
- Rieux, L.; Lubda, D.; Niederländer, H.A.; Verpoorte, E.; Bischoff, R. Fast, high-efficiency peptide separations on a 50-microm reversed-phase silica monolith in a nanoLC-MS set-up. J. Chromatogr. A 2006, 1120, 165–172. [Google Scholar] [CrossRef]
- Bayne, E.F.; Simmons, A.D.; Roberts, D.S.; Zhu, Y.; Aballo, T.J.; Wancewicz, B.; Palecek, S.P.; Ge, Y. Multiomics Method Enabled by Sequential Metabolomics and Proteomics for Human Pluripotent Stem-Cell-Derived Cardiomyocytes. J. Proteome Res. 2021, 20, 4646–4654. [Google Scholar] [CrossRef] [PubMed]
- Magdeldin, S.; Moresco, J.J.; Yamamoto, T.; Yates, J.R. Off-Line Multidimensional Liquid Chromatography and Auto Sampling Result in Sample Loss in LC/LC–MS/MS. J. Proteome Res. 2014, 13, 3826–3836. [Google Scholar] [CrossRef]
- Huang, J.; Wang, F.; Ye, M.; Zou, H. Enrichment and separation techniques for large-scale proteomics analysis of the protein post-translational modifications. J. Chromatogr. A 2014, 1372, 1–17. [Google Scholar] [CrossRef]
- Ivanov, M.V.; Levitsky, L.I.; Lobas, A.A.; Panic, T.; Laskay, Ü.A.; Mitulovic, G.; Schmid, R.; Pridatchenko, M.L.; Tsybin, Y.O.; Gorshkov, M.V. Empirical multidimensional space for scoring peptide spectrum matches in shotgun proteomics. J. Proteome Res. 2014, 13, 1911–1920. [Google Scholar] [CrossRef]
- Krisp, C.; McKay, M.J.; Wolters, D.A.; Molloy, M.P. Multidimensional Protein Identification Technology-Selected Reaction Monitoring Improving Detection and Quantification for Protein Biomarker Studies. Anal. Chem. 2012, 84, 1592–1600. [Google Scholar] [CrossRef]
- Groskreutz, S.R.; Swenson, M.M.; Secor, L.B.; Stoll, D.R. Selective comprehensive multidimensional separation for resolution enhancement in high performance liquid chromatography. Part II: Applications. J. Chromatogr. A 2012, 1228, 41–50. [Google Scholar] [CrossRef] [PubMed]
- Batycka, M.; Inglis, N.F.; Cook, K.; Adam, A.; Fraser-Pitt, D.; Smith, D.G.; Main, L.; Lubben, A.; Kessler, B.M. Ultra-fast tandem mass spectrometry scanning combined with monolithic column liquid chromatography increases throughput in proteomic analysis. Rapid Commun. Mass Spectrom. 2006, 20, 2074–2080. [Google Scholar] [CrossRef]
- Berg, H.S.; Seterdal, K.E.; Smetop, T.; Rozenvalds, R.; Brandtzaeg, O.K.; Vehus, T.; Lundanes, E.; Wilson, S.R. Self-packed core shell nano liquid chromatography columns and silica-based monolithic trap columns for targeted proteomics. J. Chromatogr. A 2017, 1498, 111–119. [Google Scholar] [CrossRef]
- Bignardi, C.; Elviri, L.; Penna, A.; Careri, M.; Mangia, A. Particle-packed column versus silica-based monolithic column for liquid chromatography-electrospray-linear ion trap-tandem mass spectrometry multiallergen trace analysis in foods. J. Chromatogr. A 2010, 1217, 7579–7585. [Google Scholar] [CrossRef]
- Chienthavorn, O.; Ramnut, N.; Subprasert, P.; Sasook, A.; Insuan, W. Effective and reusable monolith capillary trap of nitrosamine extraction by superheated water from frankfurter sausage. J. Agric. Food Chem. 2014, 62, 1240–1246. [Google Scholar] [CrossRef] [PubMed]
- Jiang, X.; Dong, J.; Wang, F.; Feng, S.; Ye, M.; Zou, H. Automation of nanoflow liquid chromatography-tandem mass spectrometry for proteome and peptide profiling analysis by using a monolithic analytical capillary column. Electrophoresis 2008, 29, 1612–1618. [Google Scholar] [CrossRef]
- Kreimer, S.; Haghani, A.; Binek, A.; Hauspurg, A.; Seyedmohammad, S.; Rivas, A.; Momenzadeh, A.; Meyer, J.G.; Raedschelders, K.; Van Eyk, J.E. Parallelization with Dual-Trap Single-Column Configuration Maximizes Throughput of Proteomic Analysis. Anal. Chem. 2022, 94, 12452–12460. [Google Scholar] [CrossRef] [PubMed]
- Luo, Q.; Page, J.S.; Tang, K.; Smith, R.D. MicroSPE-nanoLC-ESI-MS/MS using 10-microm-i.d. silica-based monolithic columns for proteomics. Anal. Chem. 2007, 79, 540–545. [Google Scholar] [CrossRef]
- Neubert, H.; James, I. Online capillary weak cation exchange enrichment hyphenated to nanospray mass spectrometry for quantitation of a basic pegvisomant derived peptide. J. Chromatogr. A 2009, 1216, 6151–6154. [Google Scholar] [CrossRef]
- Pont, L.; Marin, G.; Vergara-Barberán, M.; Gagliardi, L.G.; Sanz-Nebot, V.; Herrero-Martínez, J.M.; Benavente, F. Polymeric monolithic microcartridges with gold nanoparticles for the analysis of protein biomarkers by on-line solid-phase extraction capillary electrophoresis-mass spectrometry. J. Chromatogr. A 2020, 1622, 461097. [Google Scholar] [CrossRef]
- Schley, C.; Swart, R.; Huber, C.G. Capillary scale monolithic trap column for desalting and preconcentration of peptides and proteins in one- and two-dimensional separations. J. Chromatogr. A 2006, 1136, 210–220. [Google Scholar] [CrossRef] [PubMed]
- Liu, Y.; Sun, K.; Shao, C.; Shi, X.; Zeng, J.; Guo, R.; Zhang, B. Performance of nanoflow liquid chromatography using core-shell particles: A comparison study. J. Chromatogr. A 2021, 1648, 462218. [Google Scholar] [CrossRef]
- Desmet, G.; de Beeck, J.O.; Van Raemdonck, G.; Van Mol, K.; Claerebout, B.; Van Landuyt, N.; Jacobs, P. Separation efficiency kinetics of capillary flow micro-pillar array columns for liquid chromatography. J. Chromatogr. A 2020, 1626, 461279. [Google Scholar] [CrossRef]
- Place, B.J.; Morris, M.J.; Phillips, M.M.; Sander, L.C.; Rimmer, C.A. Evaluation of the impact of peak description on the quantitative capabilities of comprehensive two-dimensional liquid chromatography. J. Chromatogr. A 2014, 1368, 107–115. [Google Scholar] [CrossRef]
- Davydova, E.; Schoenmakers, P.J.; Vivó-Truyols, G. Study on the performance of different types of three-dimensional chromatographic systems. J. Chromatogr. A 2013, 1271, 137–143. [Google Scholar] [CrossRef]
- Broeckhoven, K.; Cabooter, D.; Eeltink, S.; Desmet, G. Kinetic plot based comparison of the efficiency and peak capacity of high-performance liquid chromatography columns: Theoretical background and selected examples. J. Chromatogr. A 2012, 1228, 20–30. [Google Scholar] [CrossRef]
- Eugster, P.J.; Biass, D.; Guillarme, D.; Favreau, P.; Stöcklin, R.; Wolfender, J.L. Peak capacity optimisation for high resolution peptide profiling in complex mixtures by liquid chromatography coupled to time-of-flight mass spectrometry: Application to the Conus consors cone snail venom. J. Chromatogr. A 2012, 1259, 187–199. [Google Scholar] [CrossRef]
- Vaast, A.; Terryn, H.; Svec, F.; Eeltink, S. Nanostructured porous polymer monolithic columns for capillary liquid chromatography of peptides. J. Chromatogr. A 2014, 1374, 171–179. [Google Scholar] [CrossRef] [PubMed]
- Greguš, M.; Kostas, J.C.; Ray, S.; Abbatiello, S.E.; Ivanov, A.R. Improved Sensitivity of Ultralow Flow LC-MS-Based Proteomic Profiling of Limited Samples Using Monolithic Capillary Columns and FAIMS Technology. Anal. Chem. 2020, 92, 14702–14712. [Google Scholar] [CrossRef] [PubMed]
- Gritti, F.; Guiochon, G. Band broadening along gradient reversed phase columns: A potential gain in resolution factor. J. Chromatogr. A 2014, 1342, 24–29. [Google Scholar] [CrossRef]
- Zhang, X.; Wang, T.; Zhang, H.; Han, B.; Wang, L.; Kang, J. Profiling of drug binding proteins by monolithic affinity chromatography in combination with liquid chromatography–tandem mass spectrometry. J. Chromatogr. A 2014, 1359, 84–90. [Google Scholar] [CrossRef] [PubMed]
- Gritti, F.; Guiochon, G. Mass transport of small retained molecules in polymer-based monolithic columns. J. Chromatogr. A 2014, 1362, 49–61. [Google Scholar] [CrossRef]
- Ueda, K.; Ishikawa, N.; Tatsuguchi, A.; Saichi, N.; Fujii, R.; Nakagawa, H. Antibody-coupled monolithic silica microtips for highthroughput molecular profiling of circulating exosomes. Sci. Rep. 2014, 4, 6232. [Google Scholar] [CrossRef] [PubMed]
- Dario Arrua, R.; Nordborg, A.; Haddad, P.R.; Hilder, E.F. Monolithic cryopolymers with embedded nanoparticles. I. Capillary liquid chromatography of proteins using neutral embedded nanoparticles. J. Chromatogr. A 2013, 1273, 26–33. [Google Scholar] [CrossRef]
- Arrua, R.D.; Haddad, P.R.; Hilder, E.F. Monolithic cryopolymers with embedded nanoparticles. II. Capillary liquid chromatography of proteins using charged embedded nanoparticles. J. Chromatogr. A 2013, 1311, 121–126. [Google Scholar] [CrossRef]
- Dolman, S.; Eeltink, S.; Vaast, A.; Pelzing, M. Investigation of carryover of peptides in nano-liquid chromatography/mass spectrometry using packed and monolithic capillary columns. J. Chromatogr. B 2013, 912, 56–63. [Google Scholar] [CrossRef] [PubMed]
- Gritti, F.; Guiochon, G. The current revolution in column technology: How it began, where is it going? J. Chromatogr. A 2012, 1228, 2–19. [Google Scholar] [CrossRef]
- Lei, W.; Zhang, L.-Y.; Wan, L.; Shi, B.-F.; Wang, Y.-Q.; Zhang, W.-B. Hybrid monolithic columns with nanoparticles incorporated for capillary electrochromatography. J. Chromatogr. A 2012, 1239, 64–71. [Google Scholar] [CrossRef]
- Gritti, F.; Guiochon, G. Kinetic investigation of the relationship between the efficiency of columns and their diameter. J. Chromatogr. A 2011, 1218, 1592–1602. [Google Scholar] [CrossRef]
- León-González, M.E.; Rosales-Conrado, N.; Pérez-Arribas, L.V.; Polo-Díez, L.M. Large injection volumes in capillary liquid chromatography: Study of the effect of focusing on chromatographic performance. J. Chromatogr. A 2010, 1217, 7507–7513. [Google Scholar] [CrossRef] [PubMed]
- Chervet, J.P.; Ursem, M.; Salzmann, J.P. Instrumental Requirements for Nanoscale Liquid Chromatography. Anal. Chem. 1996, 68, 1507–1512. [Google Scholar] [CrossRef] [PubMed]
- Mitulović, G.; Smoluch, M.; Chervet, J.-P.; Steinmacher, I.; Kungl, A.; Mechtler, K. An improved method for tracking and reducing the void volume in nano HPLC–MS with micro trapping columns. Anal. Bioanal. Chem. 2003, 376, 946–951. [Google Scholar] [CrossRef]
- Fontanals, N.; Marcé, R.M.; Borrull, F. On-line solid-phase extraction coupled to hydrophilic interaction chromatography-mass spectrometry for the determination of polar drugs. J. Chromatogr. A 2011, 1218, 5975–5980. [Google Scholar] [CrossRef]
- Zhou, W.; Wang, P.G.; Krynitsky, A.J.; Rader, J.I. Rapid and simultaneous determination of hexapeptides (Ac-EEMQRR-amide and H2N-EEMQRR-amide) in anti-wrinkle cosmetics by hydrophilic interaction liquid chromatography–solid phase extraction preparation and hydrophilic interaction liquid chromatography with tandem mass spectrometry. J. Chromatogr. A 2011, 1218, 7956–7963. [Google Scholar] [CrossRef]
- Mitulovic, G.; Stingl, C.; Smoluch, M.; Swart, R.; Chervet, J.P.; Steinmacher, I.; Gerner, C.; Mechtler, K. Automated, on-line two-dimensional nano liquid chromatography tandem mass spectrometry for rapid analysis of complex protein digests. Proteomics 2004, 4, 2545–2557. [Google Scholar] [CrossRef]
- Schöbinger, M.; Klein, O.-J.; Mitulović, G. Low-Temperature Mobile Phase for Peptide Trapping at Elevated Separation Temperature Prior to Nano RP-HPLC-MS/MS. Separations 2016, 3, 6. [Google Scholar] [CrossRef]
- Tóth, G.; Panić-Janković, T.; Mitulović, G. Pillar array columns for peptide separations in nanoscale reversed-phase chromatography. J. Chromatogr. A 2019, 1603, 426–432. [Google Scholar] [CrossRef] [PubMed]
- Yu, F.; Teo, G.C.; Kong, A.T.; Li, G.X.; Demichev, V.; Nesvizhskii, A.I. One-stop analysis of DIA proteomics data using MSFragger-DIA and FragPipe computational platform. bioRxiv 2022. [Google Scholar] [CrossRef]
- Desai, H.; Ofori, S.; Boatner, L.; Yu, F.; Villanueva, M.; Ung, N.; Nesvizhskii, A.I.; Backus, K. Multi-omic stratification of the missense variant cysteinome. bioRxiv 2023. [Google Scholar] [CrossRef]
- Yu, F.; Deng, Y.; Nesvizhskii, A.I. MSFragger-DDA+ Enhances Peptide Identification Sensitivity with Full Isolation Window Search. bioRxiv 2024. [Google Scholar] [CrossRef] [PubMed]
- Kyte, J.; Doolittle, R. A simple method for displayng the hydropathic character of a protein. J. Mol. Biol. 1982, 157, 105–132. [Google Scholar] [CrossRef]
- Osorio, D.; Rondón-Villarreal, P.; Torres, R. Peptides: A Package for Data Mining of Antimicrobial Peptides. R J. 2015, 7, 4–14. [Google Scholar] [CrossRef]
- Tyanova, S.; Temu, T.; Sinitcyn, P.; Carlson, A.; Hein, M.Y.; Geiger, T.; Mann, M.; Cox, J. The Perseus computational platform for comprehensive analysis of (prote)omics data. Nat. Methods 2016, 13, 731–740. [Google Scholar] [CrossRef]
- Simone, P.; Pierri, G.; Foglia, P.; Gasparrini, F.; Mazzoccanti, G.; Capriotti, A.L.; Ursini, O.; Ciogli, A.; Laganà, A. Separation of intact proteins on γ-ray-induced polymethacrylate monolithic columns: A highly permeable stationary phase with high peak capacity for capillary high-performance liquid chromatography with high-resolution mass spectrometry. J. Sep. Sci. 2016, 39, 264–271. [Google Scholar] [CrossRef]
- Capriotti, A.L.; Cavaliere, C.; Cavazzini, A.; Gasparrini, F.; Pierri, G.; Piovesana, S.; Laganà, A. A multidimensional liquid chromatography-tandem mass spectrometry platform to improve protein identification in high-throughput shotgun proteomics. J. Chromatogr. A 2017, 1498, 176–182. [Google Scholar] [CrossRef]
- Zhu, K.; Pursch, M.; Huygens, B.; Eeltink, S.; Desmet, G. Minimize Precolumn Band Broadening with Immiscible Solvent Sandwich Injection. Anal. Chem. 2023, 95, 15311–15317. [Google Scholar] [CrossRef]
- Barrow, D.A.; Castell, O.K.; Sykes, N.; Myers, P.; Ritchie, H. A microfabricated graphitic carbon column for high performance liquid chromatography. J. Chromatogr. A 2011, 1218, 1983–1987. [Google Scholar] [CrossRef] [PubMed]
- De Malsche, W.; Op De Beeck, J.; De Bruyne, S.; Gardeniers, H.; Desmet, G. Realization of 1 × 106 theoretical plates in liquid chromatography using very long pillar array columns. Anal. Chem. 2012, 84, 1214–1219. [Google Scholar] [CrossRef]
- Ivanov, M.V.; Bubis, J.A.; Gorshkov, V.; Tarasova, I.A.; Levitsky, L.I.; Solovyeva, E.M.; Lipatova, A.V.; Kjeldsen, F.; Gorshkov, M.V. DirectMS1Quant: Ultrafast Quantitative Proteomics with MS/MS-Free Mass Spectrometry. Anal. Chem. 2022, 94, 13068. [Google Scholar] [CrossRef] [PubMed]
- Szyrwiel, L.; Gille, C.; Mülleder, M.; Demichev, V.; Ralser, M. Speedy-PASEF: Analytical flow rate chromatography and trapped ion mobility for deep high-throughput proteomics. bioRxiv 2023. [Google Scholar] [CrossRef]
- Szyrwiel, L.; Gille, C.; Mülleder, M.; Demichev, V.; Ralser, M. Fast proteomics with dia-PASEF and analytical flow-rate chromatography. Proteomics 2024, 24, e2300100. [Google Scholar] [CrossRef]
- Guzman, U.H.; Martinez-Val, A.; Ye, Z.; Damoc, E.; Arrey, T.N.; Pashkova, A.; Renuse, S.; Denisov, E.; Petzoldt, J.; Peterson, A.C.; et al. Ultra-fast label-free quantification and comprehensive proteome coverage with narrow-window data-independent acquisition. Nat. Biotechnol. 2024, 42, 1855. [Google Scholar] [CrossRef] [PubMed]





Disclaimer/Publisher’s Note: The statements, opinions and data contained in all publications are solely those of the individual author(s) and contributor(s) and not of MDPI and/or the editor(s). MDPI and/or the editor(s) disclaim responsibility for any injury to people or property resulting from any ideas, methods, instructions or products referred to in the content. |
© 2026 by the authors. Licensee MDPI, Basel, Switzerland. This article is an open access article distributed under the terms and conditions of the Creative Commons Attribution (CC BY) license.
Share and Cite
Miletić Vukajlović, J.; Ilić, B.; Bruszel, B.; Panić-Janković, T.; Mitulović, G. Comparison of the Trapping Efficiency for Tryptic Peptides on Particle-Packed and Micro-Pillar Trap Columns for Proteomics Analyses. Proteomes 2026, 14, 10. https://doi.org/10.3390/proteomes14010010
Miletić Vukajlović J, Ilić B, Bruszel B, Panić-Janković T, Mitulović G. Comparison of the Trapping Efficiency for Tryptic Peptides on Particle-Packed and Micro-Pillar Trap Columns for Proteomics Analyses. Proteomes. 2026; 14(1):10. https://doi.org/10.3390/proteomes14010010
Chicago/Turabian StyleMiletić Vukajlović, Jadranka, Bojana Ilić, Bella Bruszel, Tanja Panić-Janković, and Goran Mitulović. 2026. "Comparison of the Trapping Efficiency for Tryptic Peptides on Particle-Packed and Micro-Pillar Trap Columns for Proteomics Analyses" Proteomes 14, no. 1: 10. https://doi.org/10.3390/proteomes14010010
APA StyleMiletić Vukajlović, J., Ilić, B., Bruszel, B., Panić-Janković, T., & Mitulović, G. (2026). Comparison of the Trapping Efficiency for Tryptic Peptides on Particle-Packed and Micro-Pillar Trap Columns for Proteomics Analyses. Proteomes, 14(1), 10. https://doi.org/10.3390/proteomes14010010

