Integrative Spatial Proteomics and Single-Cell RNA Sequencing Unveil Molecular Complexity in Rheumatoid Arthritis for Novel Therapeutic Targeting
Abstract
1. Introduction
2. Materials and Methods
2.1. Study Subjects’ Information
2.2. Histology, Immunohistochemistry, and In Situ Hybridization
2.3. LCM Procurement and Tissue Section Preparation
2.4. Liquid Chromatography–Mass Spectrometry (LC-MS)
2.5. Proteomics Data Analysis
2.6. Skyline Visualization of MS Spectra
2.7. Integration of LCM Proteomics and scRNA Dataset
3. Results
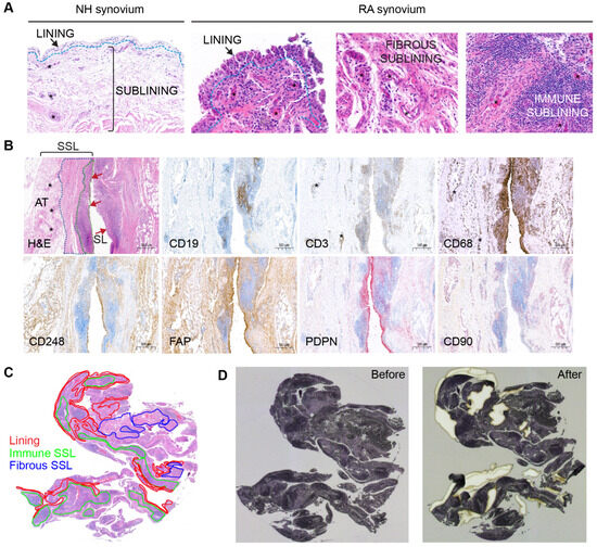
3.1. Subjects and Synovium ROI Selections
3.2. Protein Quantifications of Synovium Using LCM Coupled with LC-MS
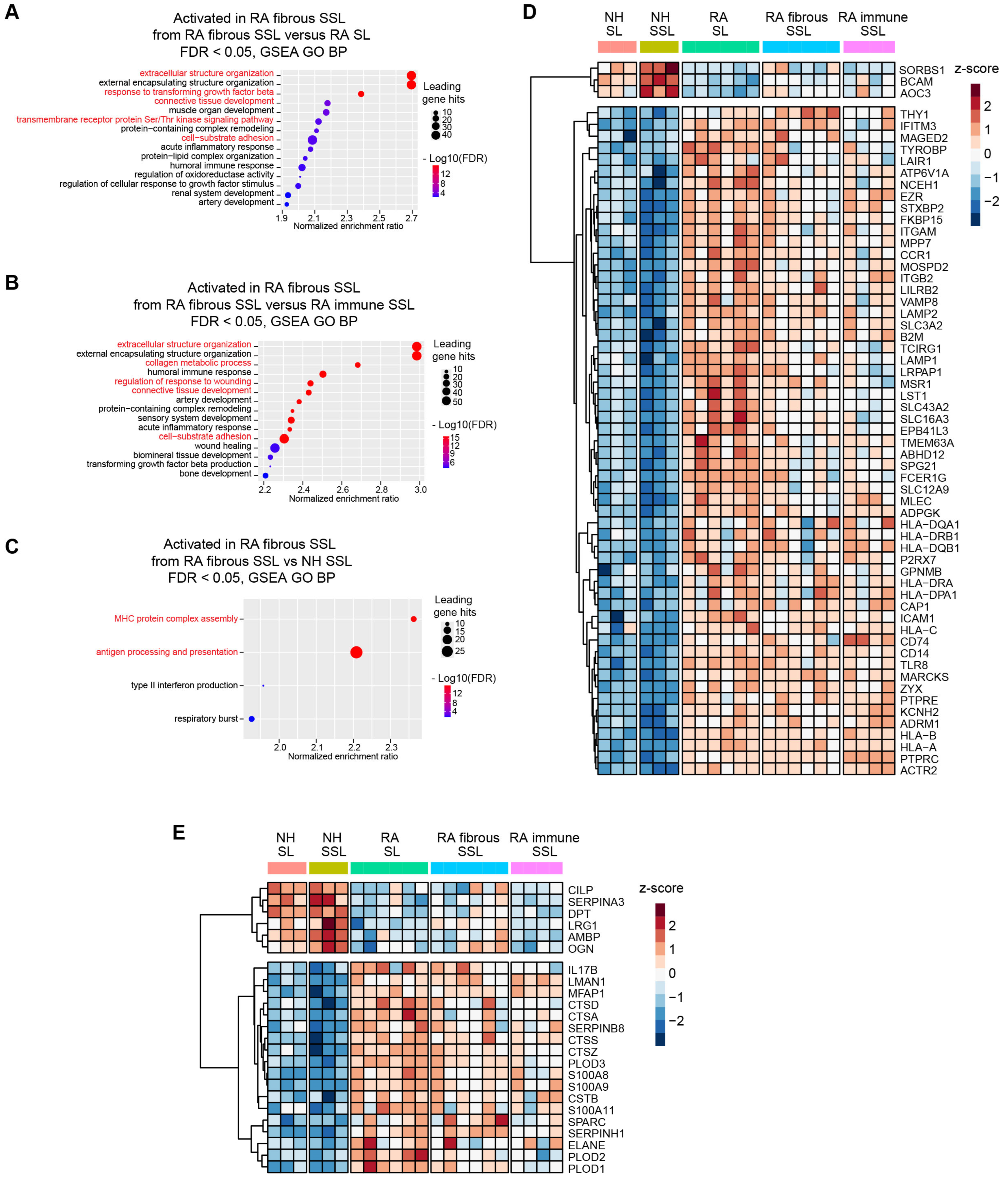
3.3. Membrane Proteins and Matrisome Profiling of Different Synovium Regions
3.4. Cell Type Enrichment Through Integration with scRNA Sequencing
3.5. Visual Verifications of Key Fibroblast Proteins Identified by Spatial LCM-Proteomics with Its IHC Counterpart Spatially Identified in Tissue Sections
4. Discussion
5. Conclusions
Supplementary Materials
Author Contributions
Funding
Institutional Review Board Statement
Informed Consent Statement
Data Availability Statement
Acknowledgments
Conflicts of Interest
References
- Zhang, F.; Jonsson, A.H.; Nathan, A.; Millard, N.; Curtis, M.; Xiao, Q.; Gutierrez-Arcelus, M.; Apruzzese, W.; Watts, G.F.M.; Weisenfeld, D.; et al. Deconstruction of rheumatoid arthritis synovium defines inflammatory subtypes. Nature 2023, 623, 616–624. [Google Scholar] [CrossRef] [PubMed]
- Nakajima, S.; Tsuchiya, H.; Ota, M.; Ogawa, M.; Yamada, S.; Yoshida, R.; Maeda, J.; Shirai, H.; Kasai, T.; Hirose, J.; et al. Synovial Tissue Heterogeneity in Japanese Patients with Rheumatoid Arthritis Elucidated Using a Cell-Type Deconvolution Approach. Arthritis Rheumatol. 2023, 75, 2130–2136. [Google Scholar] [CrossRef]
- Velickovic, M.; Fillmore, T.L.; Attah, I.K.; Posso, C.; Pino, J.C.; Zhao, R.; Williams, S.M.; Velickovic, D.; Jacobs, J.M.; Burnum-Johnson, K.E.; et al. Coupling Microdroplet-Based Sample Preparation, Multiplexed Isobaric Labeling, and Nanoflow Peptide Fractionation for Deep Proteome Profiling of the Tissue Microenvironment. Anal. Chem. 2024, 96, 12973–12982. [Google Scholar] [CrossRef]
- Mund, A.; Coscia, F.; Kriston, A.; Hollandi, R.; Kovacs, F.; Brunner, A.D.; Migh, E.; Schweizer, L.; Santos, A.; Bzorek, M.; et al. Deep Visual Proteomics defines single-cell identity and heterogeneity. Nat. Biotechnol. 2022, 40, 1231–1240. [Google Scholar] [CrossRef] [PubMed]
- Mao, Y.; Wang, X.; Huang, P.; Tian, R. Spatial proteomics for understanding the tissue microenvironment. Analyst 2021, 146, 3777–3798. [Google Scholar] [CrossRef]
- Dong, Z.; Jiang, W.; Wu, C.; Chen, T.; Chen, J.; Ding, X.; Zheng, S.; Piatkevich, K.D.; Zhu, Y.; Guo, T. Spatial proteomics of single cells and organelles on tissue slides using filter-aided expansion proteomics. Nat. Commun. 2024, 15, 9378. [Google Scholar] [CrossRef] [PubMed]
- Leng, L.; Ma, J.; Zhang, P.P.; Xu, S.C.; Li, X.; Jin, Y.; Cai, J.; Tang, R.; Zhao, L.; He, Z.C.; et al. Spatial region-resolved proteome map reveals mechanism of COVID-19-associated heart injury. Cell Rep. 2022, 39, 110955. [Google Scholar] [CrossRef]
- Zheng, F.; Tang, D.; Li, S.; Luo, Z.; Song, Y.; Huang, Y.; Gan, Q.; Liu, H.; Zhang, X.; Liu, D.; et al. Spatial proteomics landscape and immune signature analysis of renal sample of lupus nephritis based on laser-captured microsection. Inflamm. Res. 2023, 72, 1603–1620. [Google Scholar] [CrossRef]
- Krull, D.; Haynes, P.; Kesarwani, A.; Tessier, J.; Chen, B.J.; Hunter, K.; Rodriguez, D.; Liang, Y.; Mansfield, J.; McClain, M.; et al. A best practices framework for spatial biology studies in drug discovery and development: Enabling successful cohort studies using digital spatial profiling. J. Histotechnol. 2024, 48, 7–26. [Google Scholar] [CrossRef]
- Claes, B.S.R.; Krestensen, K.K.; Yagnik, G.; Grgic, A.; Kuik, C.; Lim, M.J.; Rothschild, K.J.; Vandenbosch, M.; Heeren, R.M.A. MALDI-IHC-Guided In-Depth Spatial Proteomics: Targeted and Untargeted MSI Combined. Anal. Chem. 2023, 95, 2329–2338. [Google Scholar] [CrossRef]
- Mund, A.; Brunner, A.D.; Mann, M. Unbiased spatial proteomics with single-cell resolution in tissues. Mol. Cell 2022, 82, 2335–2349. [Google Scholar] [CrossRef] [PubMed]
- Demichev, V.; Messner, C.B.; Vernardis, S.I.; Lilley, K.S.; Ralser, M. DIA-NN: Neural networks and interference correction enable deep proteome coverage in high throughput. Nat. Methods 2020, 17, 41–44. [Google Scholar] [CrossRef] [PubMed]
- Stekhoven, D.J.; Buhlmann, P. MissForest--non-parametric missing value imputation for mixed-type data. Bioinformatics 2012, 28, 112–118. [Google Scholar] [CrossRef]
- Jin, L.; Bi, Y.; Hu, C.; Qu, J.; Shen, S.; Wang, X.; Tian, Y. A comparative study of evaluating missing value imputation methods in label-free proteomics. Sci. Rep. 2021, 11, 1760. [Google Scholar] [CrossRef]
- Ritchie, M.E.; Phipson, B.; Wu, D.; Hu, Y.; Law, C.W.; Shi, W.; Smyth, G.K. limma powers differential expression analyses for RNA-sequencing and microarray studies. Nucleic Acids Res. 2015, 43, e47. [Google Scholar] [CrossRef]
- Elizarraras, J.M.; Liao, Y.; Shi, Z.; Zhu, Q.; Pico, A.R.; Zhang, B. WebGestalt 2024: Faster gene set analysis and new support for metabolomics and multi-omics. Nucleic Acids Res. 2024, 52, W415–W421. [Google Scholar] [CrossRef]
- Liao, Y.; Wang, J.; Jaehnig, E.J.; Shi, Z.; Zhang, B. WebGestalt 2019: Gene set analysis toolkit with revamped UIs and APIs. Nucleic Acids Res. 2019, 47, W199–W205. [Google Scholar] [CrossRef] [PubMed]
- Moncada, R.; Barkley, D.; Wagner, F.; Chiodin, M.; Devlin, J.C.; Baron, M.; Hajdu, C.H.; Simeone, D.M.; Yanai, I. Integrating microarray-based spatial transcriptomics and single-cell RNA-seq reveals tissue architecture in pancreatic ductal adenocarcinomas. Nat. Biotechnol. 2020, 38, 333–342. [Google Scholar] [CrossRef]
- Wang, F.; Jin, L.; Wang, X.; Cui, B.; Yang, Y.; Duggan, L.; Schwartz Sterman, A.; Lloyd, S.M.; Hazelwood, L.A.; Chaudhary, N.; et al. Novel Integration of Spatial and Single-Cell Omics Data Sets Enables Deeper Insights into IPF Pathogenesis. Proteomes 2025, 13, 3. [Google Scholar] [CrossRef]
- Pitzalis, C.; Kelly, S.; Humby, F. New learnings on the pathophysiology of RA from synovial biopsies. Curr. Opin. Rheumatol. 2013, 25, 334–344. [Google Scholar] [CrossRef]
- Rivellese, F.; Humby, F.; Bugatti, S.; Fossati-Jimack, L.; Rizvi, H.; Lucchesi, D.; Lliso-Ribera, G.; Nerviani, A.; Hands, R.E.; Giorli, G.; et al. B Cell Synovitis and Clinical Phenotypes in Rheumatoid Arthritis: Relationship to Disease Stages and Drug Exposure. Arthritis Rheumatol. 2020, 72, 714–725. [Google Scholar] [CrossRef]
- Kramer, A.; Green, J.; Pollard, J., Jr.; Tugendreich, S. Causal analysis approaches in Ingenuity Pathway Analysis. Bioinformatics 2014, 30, 523–530. [Google Scholar] [CrossRef] [PubMed]
- Hynes, R.O.; Naba, A. Overview of the matrisome--an inventory of extracellular matrix constituents and functions. Cold Spring Harb. Perspect. Biol. 2012, 4, a004903. [Google Scholar] [CrossRef]
- Joyce-Shaikh, B.; Bigler, M.E.; Chao, C.C.; Murphy, E.E.; Blumenschein, W.M.; Adamopoulos, I.E.; Heyworth, P.G.; Antonenko, S.; Bowman, E.P.; McClanahan, T.K.; et al. Myeloid DAP12-associating lectin (MDL)-1 regulates synovial inflammation and bone erosion associated with autoimmune arthritis. J. Exp. Med. 2010, 207, 579–589. [Google Scholar] [CrossRef]
- Danielli, M.; Thomas, R.C.; Quinn, L.M.; Tan, B.K. Vascular adhesion protein-1 (VAP-1) in vascular inflammatory diseases. Vasa 2022, 51, 341–350. [Google Scholar] [CrossRef]
- Pucino, V.; Nefla, M.; Gauthier, V.; Alsaleh, G.; Clayton, S.A.; Marshall, J.; Filer, A.; Clark, A.R.; Raza, K.; Buckley, C.D. Differential effect of lactate on synovial fibroblast and macrophage effector functions. Front. Immunol. 2023, 14, 1183825. [Google Scholar] [CrossRef] [PubMed]
- Utku, N.; Heinemann, T.; Winter, M.; Bulwin, C.G.; Schlawinsky, M.; Fraser, P.; Nieuwenhuis, E.E.; Volk, H.D.; Blumberg, R.S. Antibody targeting of TIRC7 results in significant therapeutic effects on collagen-induced arthritis in mice. Clin. Exp. Immunol. 2006, 144, 142–151. [Google Scholar] [CrossRef] [PubMed]
- Jiang, H.; Chen, W.; Zhu, G.; Zhang, L.; Tucker, B.; Hao, L.; Feng, S.; Ci, H.; Ma, J.; Wang, L.; et al. RNAi-mediated silencing of Atp6i and Atp6i haploinsufficiency prevents both bone loss and inflammation in a mouse model of periodontal disease. PLoS ONE 2013, 8, e58599. [Google Scholar] [CrossRef]
- Tang, W.; Li, G.; Lin, Q.; Zhu, Z.; Wang, Z.; Wang, Z. Multiplex immunohistochemistry defines two cholesterol metabolism patterns predicting immunotherapeutic outcomes in gastric cancer. J. Transl. Med. 2023, 21, 887. [Google Scholar] [CrossRef]
- Broeren, M.G.A.; Waterborg, C.E.J.; Wiegertjes, R.; Thurlings, R.M.; Koenders, M.I.; Van Lent, P.; Van der Kraan, P.M.; Van de Loo, F.A.J. A three-dimensional model to study human synovial pathology. ALTEX 2019, 36, 18–28. [Google Scholar] [CrossRef]
- Zheng, H.; Aihaiti, Y.; Cai, Y.; Yuan, Q.; Yang, M.; Li, Z.; Xu, K.; Xu, P. The m6A/m1A/m5C-Related Methylation Modification Patterns and Immune Landscapes in Rheumatoid Arthritis and Osteoarthritis Revealed by Microarray and Single-Cell Transcriptome. J. Inflamm. Res. 2023, 16, 5001–5025. [Google Scholar] [CrossRef] [PubMed]
- Bhattacharjee, M.; Sharma, R.; Goel, R.; Balakrishnan, L.; Renuse, S.; Advani, J.; Gupta, S.T.; Verma, R.; Pinto, S.M.; Sekhar, N.R.; et al. A multilectin affinity approach for comparative glycoprotein profiling of rheumatoid arthritis and spondyloarthropathy. Clin. Proteomics 2013, 10, 11. [Google Scholar] [CrossRef] [PubMed]
- Seki, T.; Selby, J.; Häupl, T.; Winchester, R. Use of a differential subtraction method to identify genes that characterize the phenotype of cultured rheumatoid arthritis synoviocytes. Arthritis Rheum. 1998, 41, 1356–1364. [Google Scholar] [CrossRef]
- Balint, G.; Barabas, K.; Zeitler, Z.; Bakos, J.; Kekesi, K.A.; Pethes, A.; Nagy, E.; Lakatos, T.; Balint, P.V.; Szekanecz, Z. Ex vivo soft-laser treatment inhibits the synovial expression of vimentin and alpha-enolase, potential autoantigens in rheumatoid arthritis. Phys. Ther. 2011, 91, 665–674. [Google Scholar] [CrossRef][Green Version]
- Dubikov, A.I.; Kalinichenko, S.G. Small molecules regulating apoptosis in the synovium in rheumatoid arthritis. Scand. J. Rheumatol. 2010, 39, 368–372. [Google Scholar] [CrossRef]
- Katrib, A.; Smith, M.D.; Ahern, M.J.; Slavotinek, J.; Stafford, L.; Cuello, C.; Bertouch, J.V.; McNeil, H.P.; Youssef, P.P. Reduced chemokine and matrix metalloproteinase expression in patients with rheumatoid arthritis achieving remission. J. Rheumatol. 2003, 30, 10–21. [Google Scholar] [PubMed]
- Fuentelsaz-Romero, S.; Cuervo, A.; Estrada-Capetillo, L.; Celis, R.; Garcia-Campos, R.; Ramirez, J.; Sastre, S.; Samaniego, R.; Puig-Kroger, A.; Canete, J.D. GM-CSF Expression and Macrophage Polarization in Joints of Undifferentiated Arthritis Patients Evolving to Rheumatoid Arthritis or Psoriatic Arthritis. Front. Immunol. 2020, 11, 613975. [Google Scholar] [CrossRef]
- Maia, M.; de Vriese, A.; Janssens, T.; Moons, M.; van Landuyt, K.; Tavernier, J.; Lories, R.J.; Conway, E.M. CD248 and its cytoplasmic domain: A therapeutic target for arthritis. Arthritis Rheum. 2010, 62, 3595–3606. [Google Scholar] [CrossRef]
- Wang, Z.; Wang, J.; Lan, T.; Zhang, L.; Yan, Z.; Zhang, N.; Xu, Y.; Tao, Q. Role and mechanism of fibroblast-activated protein-alpha expression on the surface of fibroblast-like synoviocytes in rheumatoid arthritis. Front. Immunol. 2023, 14, 1135384. [Google Scholar] [CrossRef]
- Zhang, Q.Y.; Lin, X.H.; Wang, W.Q.; Zhang, X.F.; Lü, M.X.; Shao, Z.R.; Shi, D.D.; Zhang, R.J.; Shi, H.J.; Zhang, Y.; et al. Evaluation of F-FAPI-04 Imaging in Assessing the Therapeutic Response of Rheumatoid Arthritis. Mol. Imaging Biol. 2023, 25, 630–637. [Google Scholar] [CrossRef]
- Sobek, V.; Birkner, N.; Falk, I.; Würch, A.; Kirschning, C.J.; Wagner, H.; Wallich, R.; Lamers, M.C.; Simon, M.M. Direct Toll-like receptor 2 mediated co-stimulation of T cells in the mouse system as a basis for chronic inflammatory joint disease. Arthritis Res. Ther. 2004, 6, R433–R446. [Google Scholar] [CrossRef] [PubMed]
- Abdollahi-Roodsaz, S.; Joosten, L.A.B.; Helsen, M.M.; Walgreen, B.; van Lent, P.L.; van den Bersselaar, L.A.; Koenders, M.I.; van den Berg, W.B. Shift From Toll-like Receptor 2 (TLR-2) Toward TLR-4 Dependency in the Erosive Stage of Chronic Streptococcal Cell Wall Arthritis Coincident With TLR-4-Mediated Interleukin-17 Production. Arthritis Rheum. 2008, 58, 3753–3764. [Google Scholar] [CrossRef]
- Bedaj, M.; Bonilha, C.S.; McInnes, I.B.; Garside, P.; Benson, R.A. Tofacitinib inhibits CD4 T cell polarisation to Th1 during priming thereby leading to clinical impact in a model of experimental arthritis. Clin. Exp. Rheumatol. 2022, 40, 1313–1323. [Google Scholar] [CrossRef]
- Alves, C.; Penedones, A.; Mendes, D.; Marques, F.B. The Risk of Infections Associated With JAK Inhibitors in Rheumatoid Arthritis: A Systematic Review and Network Meta-analysis. J. Clin. Rheumatol. 2022, 28, e407–e414. [Google Scholar] [CrossRef]
- Feldmann, M.; Brennan, F.M.; Paleolog, E.; Cope, A.; Taylor, P.; Williams, R.; Woody, J.; Maini, R.N. Anti-TNFalpha therapy of rheumatoid arthritis: What can we learn about chronic disease? Novartis Found. Symp. 2004, 256, 53–69; discussion 69–73, 106–111, 266–269. [Google Scholar] [PubMed]
- Milner, J.M.; Cawston, T.E. Matrix metalloproteinase knockout studies and the potential use of matrix metalloproteinase inhibitors in the rheumatic diseases. Curr. Drug Targets Inflamm. Allergy 2005, 4, 363–375. [Google Scholar] [CrossRef]
- Santamaria, S.; Nuti, E.; Cercignani, G.; Marinelli, L.; La Pietra, V.; Novellino, E.; Rossello, A. N-O-Isopropyl sulfonamido-based hydroxamates: Kinetic characterisation of a series of MMP-12/MMP-13 dual target inhibitors. Biochem. Pharmacol. 2012, 84, 813–820. [Google Scholar] [CrossRef] [PubMed]
- de Seny, D.; Baiwir, D.; Bianchi, E.; Cobraiville, G.; Deroyer, C.; Poulet, C.; Malaise, O.; Paulissen, G.; Kaiser, M.J.; Hauzeur, J.P.; et al. New Proteins Contributing to Immune Cell Infiltration and Pannus Formation of Synovial Membrane from Arthritis Diseases. Int. J. Mol. Sci. 2021, 23, 434. [Google Scholar] [CrossRef]
- Nenasheva, N.M.; Dotsenko, V.L.; Goriachkina, L.A.; Iarovaia, G.A. [Activity of the prekallikrein-kallikrein system and characteristics of its regulation in various allergies]. Vopr. Med. Khim 1986, 32, 106–111. [Google Scholar]
- Ren, X.; Geng, M.; Xu, K.; Lu, C.; Cheng, Y.; Kong, L.; Cai, Y.; Hou, W.; Lu, Y.; Aihaiti, Y.; et al. Quantitative Proteomic Analysis of Synovial Tissue Reveals That Upregulated OLFM4 Aggravates Inflammation in Rheumatoid Arthritis. J. Proteome Res. 2021, 20, 4746–4757. [Google Scholar] [CrossRef]
- van der Slot, A.J.; Zuurmond, A.M.; Bardoel, A.F.; Wijmenga, C.; Pruijs, H.E.; Sillence, D.O.; Brinckmann, J.; Abraham, D.J.; Black, C.M.; Verzijl, N.; et al. Identification of PLOD2 as telopeptide lysyl hydroxylase, an important enzyme in fibrosis. J. Biol. Chem. 2003, 278, 40967–40972. [Google Scholar] [CrossRef] [PubMed]
- Sprung, R.W., Jr.; Brock, J.W.; Tanksley, J.P.; Li, M.; Washington, M.K.; Slebos, R.J.; Liebler, D.C. Equivalence of protein inventories obtained from formalin-fixed paraffin-embedded and frozen tissue in multidimensional liquid chromatography-tandem mass spectrometry shotgun proteomic analysis. Mol. Cell Proteom. 2009, 8, 1988–1998. [Google Scholar] [CrossRef]
- Dowling, P. DIGE Saturation Labeling for Scarce Amounts of Protein from Formalin-Fixed Paraffin-Embedded (FFPE) Tissue. Methods Mol. Biol. 2023, 2596, 113–118. [Google Scholar] [CrossRef] [PubMed]
- Steiner, C.; Ducret, A.; Tille, J.C.; Thomas, M.; McKee, T.A.; Rubbia-Brandt, L.; Scherl, A.; Lescuyer, P.; Cutler, P. Applications of mass spectrometry for quantitative protein analysis in formalin-fixed paraffin-embedded tissues. Proteomics 2014, 14, 441–451. [Google Scholar] [CrossRef]
- Humphries, E.M.; Hains, P.G.; Robinson, P.J. Overlap of Formalin-Fixed Paraffin-Embedded and Fresh-Frozen Matched Tissues for Proteomics and Phosphoproteomics. ACS Omega 2025, 10, 6891–6900. [Google Scholar] [CrossRef]
- Obi, E.N.; Tellock, D.A.; Thomas, G.J.; Veenstra, T.D. Biomarker Analysis of Formalin-Fixed Paraffin-Embedded Clinical Tissues Using Proteomics. Biomolecules 2023, 13, 96. [Google Scholar] [CrossRef] [PubMed]
- Roberts, A.L.; Mavlyutov, T.A.; Perlmutter, T.E.; Curry, S.M.; Harris, S.L.; Chauhan, A.K.; McDowell, C.M. Fibronectin extra domain A (FN-EDA) elevates intraocular pressure through Toll-like receptor 4 signaling. Sci. Rep. 2020, 10, 9815. [Google Scholar] [CrossRef]
- Serini, G.; Bochaton-Piallat, M.L.; Ropraz, P.; Geinoz, A.; Borsi, L.; Zardi, L.; Gabbiani, G. The fibronectin domain ED-A is crucial for myofibroblastic phenotype induction by transforming growth factor-β1. J. Cell Biol. 1998, 142, 873–881. [Google Scholar] [CrossRef]
- Muro, A.F.; Chauhan, A.K.; Gajovic, S.; Iaconcig, A.; Porro, F.; Stanta, G.; Baralle, F.E. Regulated splicing of the fibronectin EDA exon is essential for proper skin wound healing and normal lifespan. J. Cell Biol. 2003, 162, 149–160. [Google Scholar] [CrossRef]
- Sun, V.Z.; Melim, T.L.; Mitra, S.; Erickson, J.E.; Bryant, S.H.; Farnham, A.; Westmoreland, S.; Knight, H.; Zhang, L.; Ritacco, W.; et al. Fibronectin extra domain A as a drug delivery targeting epitope for rheumatoid arthritis. Adv. Rheumatol. 2022, 62, 17. [Google Scholar] [CrossRef]






| Subject ID | Disease Status | Race | Age (years) | Sex (M/F) | Joint Site | Pathotype |
|---|---|---|---|---|---|---|
| NH1 | Healthy | Caucasian | 55 | M | Knee | Non-lesional |
| NH2 | Healthy | Caucasian | 96 | F | knee | Non-lesional |
| NH3 | Healthy | Caucasian | 75 | F | Knee | Non-lesional |
| RA1 | RA | Caucasian | 31 | F | Biopsy | Lymphomyeloid |
| RA2 | RA | Unknown | 61 | F | Hand | Diffuse Myeloid |
| RA3 | RA | Unknown | 75 | F | Hand | Lymphomyeloid |
| RA4 | RA | Unknown | 68 | F | Biopsy | Lymphomyeloid |
| RA5 | RA | Caucasian | 57 | M | Knee | Lymphomyeloid |
| RA6 | RA | Caucasian | 60 | M | Hip | Lymphomyeloid with TLF-like structures |
Disclaimer/Publisher’s Note: The statements, opinions and data contained in all publications are solely those of the individual author(s) and contributor(s) and not of MDPI and/or the editor(s). MDPI and/or the editor(s) disclaim responsibility for any injury to people or property resulting from any ideas, methods, instructions or products referred to in the content. |
© 2025 by the authors. Licensee MDPI, Basel, Switzerland. This article is an open access article distributed under the terms and conditions of the Creative Commons Attribution (CC BY) license (https://creativecommons.org/licenses/by/4.0/).
Share and Cite
Wang, X.; Wang, F.; Iyer, A.S.; Knight, H.; Duggan, L.J.; Yang, Y.; Jin, L.; Cui, B.; He, Y.; Schejbal, J.; et al. Integrative Spatial Proteomics and Single-Cell RNA Sequencing Unveil Molecular Complexity in Rheumatoid Arthritis for Novel Therapeutic Targeting. Proteomes 2025, 13, 17. https://doi.org/10.3390/proteomes13020017
Wang X, Wang F, Iyer AS, Knight H, Duggan LJ, Yang Y, Jin L, Cui B, He Y, Schejbal J, et al. Integrative Spatial Proteomics and Single-Cell RNA Sequencing Unveil Molecular Complexity in Rheumatoid Arthritis for Novel Therapeutic Targeting. Proteomes. 2025; 13(2):17. https://doi.org/10.3390/proteomes13020017
Chicago/Turabian StyleWang, Xue, Fei Wang, Archana S. Iyer, Heather Knight, Lori J. Duggan, Yingli Yang, Liang Jin, Baoliang Cui, Yupeng He, Jan Schejbal, and et al. 2025. "Integrative Spatial Proteomics and Single-Cell RNA Sequencing Unveil Molecular Complexity in Rheumatoid Arthritis for Novel Therapeutic Targeting" Proteomes 13, no. 2: 17. https://doi.org/10.3390/proteomes13020017
APA StyleWang, X., Wang, F., Iyer, A. S., Knight, H., Duggan, L. J., Yang, Y., Jin, L., Cui, B., He, Y., Schejbal, J., Phillips, L. A., Harvey, B. P., Sisó, S., & Tian, Y. (2025). Integrative Spatial Proteomics and Single-Cell RNA Sequencing Unveil Molecular Complexity in Rheumatoid Arthritis for Novel Therapeutic Targeting. Proteomes, 13(2), 17. https://doi.org/10.3390/proteomes13020017

