The Role of Growth Mindset on the Relationships between Students’ Perceptions of English Language Teachers’ Feedback and Their ESL Learning Performance
Abstract
1. Introduction
- ○
- Is there a significant influence of students’ perceptions of teachers’ feedback types on the ESL performance of students?
- ○
- Is there a significant influence of growth mindset on the ESL performance of students?
- ○
- Is there a significant mediation effect of growth mindset on the relationships between the four levels of feedback and the ESL performance of students?
2. Relevant Literature
2.1. Growth Mindset of ESL Students
2.2. Task-Based Feedback in ESL Classroom
2.3. Process-Focused Feedback in ESL Classroom
2.4. Self-Regulation-Focused Feedback in ESL Classroom
2.5. Self-Focused Feedback in ESL Classroom
3. Materials and Methods
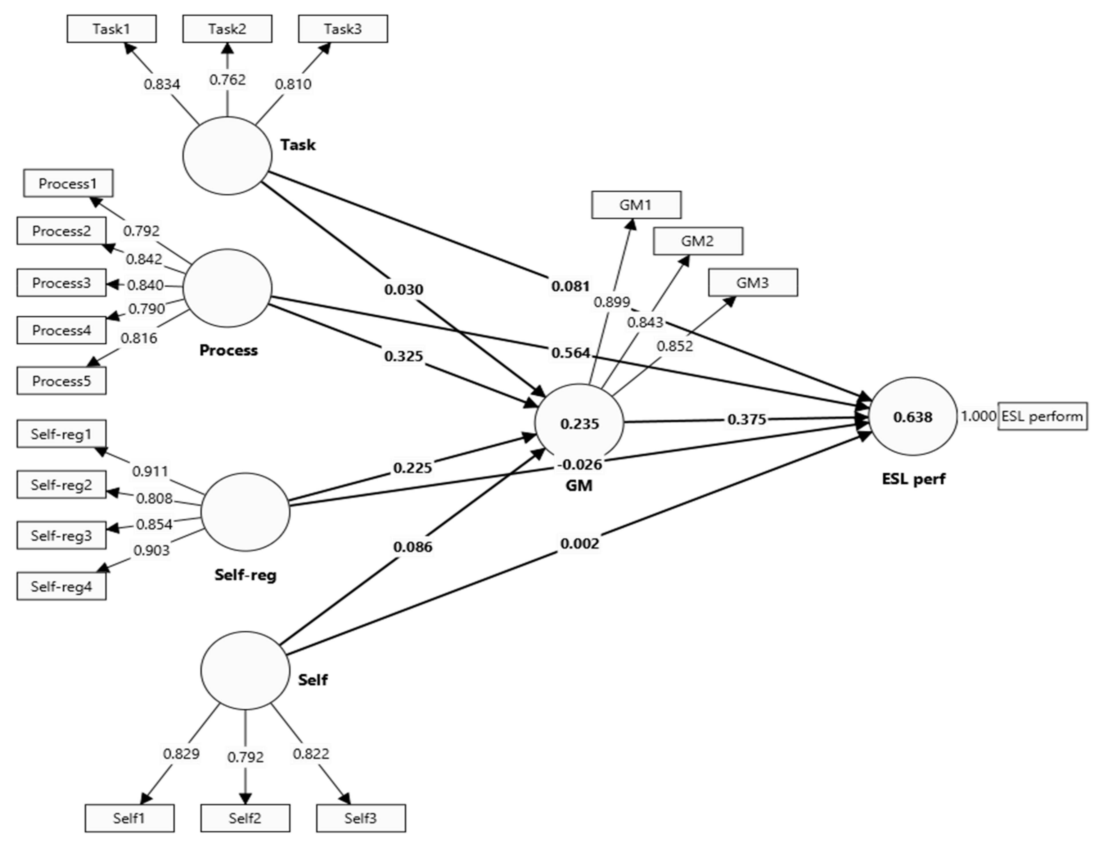
4. Results Using SEM (Structural Equation Modelling)
4.1. Measurement Model Assessment
4.1.1. Internal Consistency Reliability
4.1.2. Convergent Validity
4.1.3. Discriminant Validity
4.1.4. Heterotrait–Monotrait Ratio (HTMT)
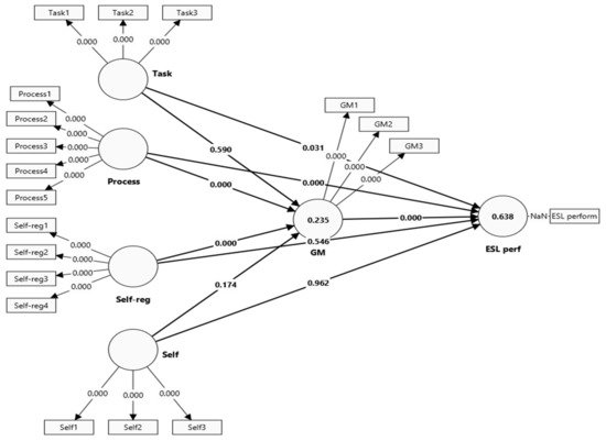
4.2. Structural Model Analysis
4.3. Importance-Performance Matrix Analysis (IPMA)
5. Discussion and Implications
5.1. Growth Mindset and English as a Second Language
5.2. Task-Level Feedback
5.3. Process-Level Feedback
5.4. Self-Regulation Level Feedback
5.5. Self-Level Feedback
6. Conclusions
Limitations and Suggestions for Future Research
Author Contributions
Funding
Institutional Review Board Statement
Informed Consent Statement
Data Availability Statement
Conflicts of Interest
Appendix A
| Growth Mindset Scale |
| I can always substantially change how intelligent I am. |
| An important reason why I do my schoolwork is that I like to learn new things. |
| No matter how much intelligence I have, I can always change my intelligence level. |
|
| My English teacher’s feedback helps me to decide what to include or exclude in my English tasks. |
| My English teacher’s feedback helps me to create the kind of work that is expected from me. |
| My English teacher identifies and marks all the errors in my work. |
|
| My English teacher helps me to think about my wrong answer. |
| My English teacher describes students’ work to stimulate discussion about how it could be improved. |
| My English teacher understands that feedback is a two-way process between teacher and student. |
| My English teacher provides different strategies for error corrections. |
| If a student has difficulty in learning English, my English teacher guides the students on how to approach the task. |
|
| My English teacher encourages me to self-check my work. |
| My English teacher encourages the students to develop daily learning habits. |
| My English teacher encourages me to reflect on my learning. |
| My English teacher helps students to develop routines in English learning. |
|
| My English teacher praises the students’ outcome rather than how students approach the task. |
| My English teacher praises students for the task they did well. |
| My English teacher usually appreciates the students that have little information related to content. |
References
- Dweck, C.S. Mindset: The New Psychology of Succes; Random: New York, NY, USA, 2006. [Google Scholar]
- Dweck, C.S.; Yeager, D.S. Mindsets: A view from two eras. Perspect. Psychol. Sci. 2019, 14, 481–496. [Google Scholar] [CrossRef] [PubMed]
- Dweck, C.S.; Chiu, C.Y.; Hong, Y.Y. Implicit theories and their role in judgments and reactions: A word from two perspectives. Psychol. Inq. 1995, 6, 267–285. [Google Scholar] [CrossRef]
- Dweck, C.S.; Grant, H. Self-theories, goals, and meaning. In Handbook of Motivation Science; Guilford Press: New York, NY, USA, 2008; pp. 405–416. [Google Scholar]
- Mueller, C.M.; Dweck, C.S. Praise for intelligence can undermine children’s motivation and performance. J. Personal. Soc. Psychol. 1998, 75, 33–52. [Google Scholar] [CrossRef] [PubMed]
- Wang, D.; Yuan, F.; Wang, Y. Growth mindset and academic achievement in Chinese adolescents: A moderated mediation model of reasoning ability and self-affirmation. Curr. Psychol. 2020, 41, 1–10. [Google Scholar] [CrossRef]
- Wacowska, A.; Bokwa, M.; Paulewicz, S.D. Personal growth and key competences indispensable for professional career development in a knowledge-based-society. Pol. J. Manag. Stud. 2014, 2014, 265–274. [Google Scholar]
- Khajavy, G.H.; Pourtahmasb, F.; Li, C. Examining the domain-specificity of language mindset: A case of L2 reading comprehension. Innov. Lang. Learn. Teach. 2022, 16, 208–220. [Google Scholar] [CrossRef]
- Wang, Y.; Derakhshan, A.; Zhang, L.J. Researching and practicing positive psychology in second/foreign language learning and teaching: The past, current status and future directions. Front. Psychol. 2021, 12, 731721. [Google Scholar] [CrossRef]
- Miller, R.A. Development of a Growth Mindset Approach to Reading Instruction. Unpublished Ph.D. Dissertation, UCLA, Los Angeles, CA, USA, 2019. [Google Scholar]
- Outes-Leon, I.; Sánchez, A.; Vakis, R. The Power of Believing You Can Get Smarter: The Impact of a Growthmindset Intervention on Academic Achievement in Peru; Policy Research Working Paper No. 9141; World Bank: Washington, DC, USA, 2020. [Google Scholar]
- Bostwick, K.C.; Becker-Blease, K.A. Quick, easy mindset intervention can boost academic achievement in large introductory psychology classes. Psychol. Learn. Teach. 2018, 17, 177–193. [Google Scholar] [CrossRef]
- Lai, B.S.; Livings, M.S.; D’Amico, M.P.; Hayat, M.J.; Williams, J. A growth mindset pilot intervention for a graduate-level biostatistics course. Stat. Educ. Res. J. 2018, 17, 104–119. [Google Scholar] [CrossRef]
- Bedford, S. Growth mindset and motivation: A study into secondary school science learning. Res. Pap. Educ. 2017, 32, 424–443. [Google Scholar] [CrossRef]
- Blackwell, L.S.; Trzesniewski, K.H.; Dweck, C.S. Implicit theories of intelligence predict achievement across an adolescent transition: A longitudinal study and an intervention. Child Dev. 2007, 78, 246–263. [Google Scholar] [CrossRef] [PubMed]
- Dweck, C.S.; Walton, G.W.; Cohen, G.L. Academic Tenacity: Mindsets and Skills That Promote Long-Term Learning; Bill and Melinda Gates Foundation: Seattle, WA, USA, 2014. [Google Scholar]
- Nagalakshmi, R.; Tamilmani, K.T. Validating the Opportunities and Challenges of Online Courses in English. Think India J. 2019, 22, 108–113. [Google Scholar]
- Bai, B.; Wang, J. The role of growth mindset, self-efficacy and intrinsic value in self-regulated learning and English language learning achievements. Lang. Teach. Res. 2020, 27, 207–228. [Google Scholar] [CrossRef]
- Zhang, R.; Zou, D. Self-regulated second language learning: A review of types and benefits of strategies, modes of teacher support, and pedagogical implications. Comput. Assist. Lang. Learn. 2022, 37, 1–38. [Google Scholar] [CrossRef]
- Hyland, K.; Hyland, F. Feedback on Second Language Students’ Writing; Cambridge University Press: New York, NY, USA, 2006; Volume 39. [Google Scholar]
- Ferris, D.; Roberts, B. Error Feedback in L2 Writing Classes How Explicit Does It Need to Be? J. Second Lang. Writ. 2001, 10, 161–184. [Google Scholar] [CrossRef]
- Lou, N.M.; Noels, K.A. Promoting growth in foreign and second language education: A research agenda for mindsets in language learning and teaching. System 2019, 86, 102126. [Google Scholar] [CrossRef]
- Dewaele, J.-M.; Alfawzan, M. Does the effect of enjoyment outweigh that of anxiety in foreign language performance? Stud. Second Lang. Learn. Teach. 2018, 8, 21–45. [Google Scholar] [CrossRef]
- Teimouri, Y.; Plonsky, L.; Tabandeh, F. L2 grit: Passion and perseverance for second-language learning. Lang. Teach. Res. 2020, 26, 893–918. [Google Scholar] [CrossRef]
- Dewaele, J.-M.; Witney, J.; Saito, K.; Dewaele, L. Foreign language enjoyment and anxiety: The effect of teacher and learner variables. Lang. Teach. Res. 2018, 22, 676–697. [Google Scholar] [CrossRef]
- Wang, H.; Peng, A.; Patterson, M.M. The roles of class social climate, language mindset, and emotions in predicting willingness to communicate in a foreign language. System 2021, 99, 102529. [Google Scholar] [CrossRef]
- Wang, J.; Zhou, H.; Chen, S.; Tong, H.; Yang, Y. How teachers support secondary school students to become self-regulated learners in technology-enhanced language learning. System 2024, 123, 103313. [Google Scholar] [CrossRef]
- Ryan, S.; Mercer, S. Implicit theories: Language learning mindsets. In Psychology for Language Learning: Insights from Research, Theory and Practice; Palgrave Macmillan: London, UK, 2012; pp. 74–89. [Google Scholar]
- Rui, Y.; Muthukrishnan, P. Growth mindset and students’ perception of their English language teachers’ feedback as predictors of language proficiency of the EFL learners. Asian EFL J. 2019, 3, 32–60. [Google Scholar]
- Bai, B.; Guo, W. Motivation and self-regulated strategy use: Relationships to primary school students’ English writing in Hong Kong. Lang. Teach. Res. 2019, 25, 378–399. [Google Scholar] [CrossRef]
- Krishnasamy, D.; Anandhan, H.; Dacko-Pikiewicz, Z.; Kot-Radojewska, M. Culture of Educational Institutions on Psychological Empowerment of Women Employees in Higher Education Institutions. Cult. Manag. Sci. Educ. 2023, 7, 63–77. [Google Scholar] [CrossRef]
- Burnette, J.L.; O’Boyle, E.H.; VanEpps, E.M.; Pollack, J.M.; Finkel, E.J. Mind-sets matter: A meta-analytic review of implicit theories and self-regulation. Psychol. Bull. 2013, 139, 655–701. [Google Scholar] [CrossRef]
- Lou, N.M.; Noels, K.A. Changing language mindsets: Implications for goal orientations and responses to failure in and outside the second language classroom. Contemp. Educ. Psychol. 2016, 46, 22–33. [Google Scholar] [CrossRef]
- Matsumura, L.C.; Wang, E.L.; Correnti, R.; Litman, D. Tasks and feedback: An exploration of students’ opportunity to develop adaptive expertise for analytic text-based writing. Assess. Writ. 2023, 55, 100689. [Google Scholar] [CrossRef]
- Rastgou, A. How feedback conditions broaden or constrain knowledge and perceptions about improvement in L2 writing: A 12-week exploratory study. Assess. Writ. 2022, 53, 100633. [Google Scholar] [CrossRef]
- Hohnemann, C.; Schweig, S.; Diestel, S.; Peifer, C. How feedback shapes flow experience in cognitive tasks: The role of locus of control and conscientiousness. Pers. Individ. Differ. 2022, 184, 111166. [Google Scholar] [CrossRef]
- Boggs, J.A.; Manchón, R.M. Feedback literacy in writing research and teaching: Advancing L2 WCF research agendas. Assess. Writ. 2023, 58, 100786. [Google Scholar] [CrossRef]
- Kim, A.Y.A.; Kim, H.J. The effectiveness of instructor feedback for learning-oriented language assessment: Using an integrated reading-to-write task for English for academic purposes. Assess. Writ. 2017, 32, 57–71. [Google Scholar] [CrossRef]
- Purpura, J.E.; Turner, C.E. A learning-oriented assessment approach to understanding the complexities of classroom-based language assessment. In Proceedings of the 3rd Teachers College Columbia University Roundtable in Second Language Studies (TCCRISLS), New York, NY, USA, 10–12 October 2014; Available online: https://www.tc.columbia.edu/tccrisls/ (accessed on 24 June 2024).
- Sadoughi, M.; Hejazi, S.Y. Teacher support, growth language mindset, and academic engagement: The mediating role of L2 grit. Stud. Educ. Eval. 2023, 77, 101251. [Google Scholar] [CrossRef]
- Dweck, C.S. Self-Theories: Their Role in Motivation, Personality, and Development; Psychology Press: London, UK, 1999. [Google Scholar]
- Waller, L.; Papi, M. Motivation and feedback: How implicit theories of intelligence predict L2 writers’ motivation and feedback orientation. J. Second Lang. Writ. 2017, 35, 54–65. [Google Scholar] [CrossRef]
- Lin, Y.T. Praise sales personnel for talent or effort? Person versus process-focused feedback, goal orientation and performance. J. Bus. Ind. Mark. 2017, 32, 1073–1086. [Google Scholar] [CrossRef]
- Ene, E.; Upton, T.A. Synchronous and asynchronous teacher electronic feedback and learner uptake in ESL composition. J. Second Lang. Writ. 2018, 41, 1–13. [Google Scholar] [CrossRef]
- Hu, J.; Zhang, Y. Growth mindset mediates perceptions of teachers’ and parents’ process feedback in digital reading performance: Evidence from 32 OECD countries. Learn. Instr. 2024, 90, 101874. [Google Scholar] [CrossRef]
- Yang, L.F.; Zhang, L.J. Self-regulation and student engagement with feedback: The case of Chinese EFL student writers. J. Engl. Acad. Purp. 2023, 63, 101226. [Google Scholar] [CrossRef]
- Dong, L. “Does my teacher believe I can improve?”: The role of EFL learners’ meta-lay theories in their growth mindset and online self-regulation. System 2024, 122, 103269. [Google Scholar] [CrossRef]
- Russell, D.; Warner, R. Motivational intermediaries of self-regulation among university students. J. Appl. Res. High. Educ. 2017, 9, 448–464. [Google Scholar] [CrossRef]
- Rhew, E.; Piro, J.S.; Goolkasian, P.; Cosentino, P.; Palikara, O. The effects of a growth mindset on self-efficacy and motivation. Cogent Educ. 2018, 5, 1492337. [Google Scholar] [CrossRef]
- Bai, B.; Wang, J.; Nie, Y. Self-efficacy, task values and growth mindset: What has the most predictive power for primary school students’ self-regulated learning in English writing and writing competence in an Asian Confucian cultural context? Camb. J. Educ. 2020, 51, 65–84. [Google Scholar] [CrossRef]
- Abbott, M.L.; Lee, K.K. Relationships between students’ emotions, self-regulated learning, and literacy gains in beginning/basic level ESL literacy classes for adults. System 2023, 115, 103061. [Google Scholar] [CrossRef]
- Derakhshan, A.; Fathi, J. Growth mindset and ideal L2 self as predictors of student engagement in EFL students: The mediating role of L2 grit. Porta Linguarum 2024, IX, 69–91. [Google Scholar] [CrossRef]
- Hattie, J.; Timperley, H. The Power of Feedback. Rev. Educ. Res. 2007, 77, 81–112. [Google Scholar] [CrossRef]
- Ringle, C.M.; Wende, S.; Becker, J.M. SmartPLS 4. Boenningstedt: SmartPLS. 2022. Available online: https://www.smartpls.com (accessed on 24 June 2024).
- Hair, J.F.; Hult, G.T.M.; Ringle, C.M.; Sarstedt, M. A Primer on Partial Least Squares Structural Equation Modeling (PLS-SEM), 3rd ed.; Sage: Thousand Oaks, CA, USA, 2022. [Google Scholar]
- Fornell, C.; Larcker, D.F. Evaluating structural equation models with unobservable variables and measurement error. J. Mark. Res. 1981, 18, 39–50. [Google Scholar] [CrossRef]
- Henseler, J. Partial least squares path modeling. In Advanced Methods for Modeling Markets. International Series in Quantitative Marketing; Leeflang, P.K., Wieringa, J., Bijmolt, T., Pauwels, Eds.; Springer: Cham, Switzerland, 2017; pp. 361–381. [Google Scholar]
- Ramayah, T.J.F.H.; Cheah, J.; Chuah, F.; Ting, H.; Memon, M.A. Partial least squares structural equation modeling (PLS-SEM) using smartPLS 3.0. In An Updated Guide and Practical Guide to Statistical Analysis; Pearson Malaysia Sdn Bhd: Kuala Lumpur, Malaysia, 2018. [Google Scholar]
- Kock, N.; Lynn, G. Lateral collinearity and misleading results in variance-based SEM: An illustration and recommendations. J. Assoc. Inf. Syst. 2012, 13, 546–580. [Google Scholar] [CrossRef]
- Diamantopoulos, A.; Winklhofer, H.M. Index construction with formative indicators: An alternative to scale development. J. Mark. Res. 2001, 38, 269–277. [Google Scholar] [CrossRef]
- Hair, J.F.; Sarstedt, M.; Ringle, C.M.; Gudergan, S.P. Advanced Issues in Partial Least Squares Structural Equation Modeling (PLS-SEM), 2nd ed.; Sage: Thousand Oaks, CA, USA, 2024. [Google Scholar]
- Hattie, J.; Crivelli, J.; Van Gompel, K.; West-Smith, P.; Wike, K. Feedback That Leads to Improvement in Student Essays: Testing the Hypothesis that “Where to Next” Feedback is Most Powerful. Front. Educ. 2021, 6. [Google Scholar] [CrossRef]
- Zhang, J.; Kuusisto, E.; Nokelainen, P.; Tirri, K. Peer Feedback Reflects the Mindset and Academic Motivation of Learners. Front. Psychol. 2020, 11, 1701. [Google Scholar] [CrossRef]
- De Araujo, J.F.; Cardoso, I.S.; Guedes, A.C.S.; Ferreira, I.R.; De Albuquerque, H.R.R. Using of undergraduate student’s feedback, learning process and growth mindset to improve the teaching and learning at university. Int. J. Innov. Educ. Res. 2018, 6, 111–118. [Google Scholar] [CrossRef]
- Forsythe, A.; Johnson, S. Thanks, but no-thanks for the feedback. Assess. Eval. High. Educ. 2016, 42, 850–859. [Google Scholar] [CrossRef]
- Adams, R.H.; Strickland, J. The Effects of Computer-Assisted Feedback Strategies in Technology Education: A Comparison of Learning Outcomes. J. Educ. Technol. Syst. 2011, 40, 211–223. [Google Scholar] [CrossRef]
- Charalampous, A.; Darra, M. The Contribution of Teacher Feedback to Learners’ Work Revision: A Systematic Literature Review. World J. Educ. 2023, 13, 40. [Google Scholar] [CrossRef]
- Dollah, M.H.B.M.; Nair, S.M.; Wider, W. Effective use of metacognitive strategies of students in ESL writing based on gender. World J. Engl. Lang. 2023, 13, 26. [Google Scholar] [CrossRef]
- Nassaji, H. Anniversary article Interactional feedback in second language teaching and learning: A synthesis and analysis of current research. Lang. Teach. Res. 2016, 20, 535–562. [Google Scholar] [CrossRef]
- Nassaji, H. Assessing the effectiveness of interactional feedback for L2 acquisition: Issues and challenges. Lang. Teach. 2020, 53, 3–28. [Google Scholar] [CrossRef]
- Papi, M.; Rios, A.; Pelt, H.; Ozdemir, E. Feedback-Seeking Behavior in Language Learning: Basic Components and Motivational Antecedents. Mod. Lang. J. 2019, 103, 205–226. [Google Scholar] [CrossRef]
- Brookhart, S.M. Expanding Views about Formative Class-Room Assessment: A Review of the Literature. In Formative Classroom Assessment: Theory into Practice; McMillan, J.H., Ed.; Teachers College Press: New York, NY, USA, 2007; pp. 43–62. [Google Scholar]
- Liu, H.; Feng, M. The role of learner engagement with corrective feedback in EFL/ESL classrooms. Front. Psychol. 2023, 14, 1118467. [Google Scholar] [CrossRef]
- Sun, Y.; Huang, Y. The Relationships among Chinese University EFL Learners’ Feedback-Seeking Behavior, Achievement Goals, and Mindsets. Behav. Sci. 2023, 13, 190. [Google Scholar] [CrossRef]
- Panadero, E. A Review of Self-regulated Learning: Six Models and Four Directions for Research. Front. Psychol. 2017, 8, 422. [Google Scholar] [CrossRef]
- Paris, S.G.; Byrnes, J.P. The Constructivist Approach to Self-Regulation and Learning in the Classroom. In Self-Regulated Learning and Academic Achievement; Springer Series in Cognitive Development; Springer: New York, NY, USA, 1989; pp. 169–200. [Google Scholar] [CrossRef]
- Yeager, D.S.; Dweck, C.S. Mindsets That Promote Resilience: When Students Believe That Personal Characteristics Can Be Developed. Educ. Psychol. 2012, 47, 302–314. [Google Scholar] [CrossRef]
- De La Fuente, J.; Zapata, L.; Martínez-Vicente, J.M.; Sander, P.; Cardelle-Elawar, M. The role of personal self-regulation and regulatory teaching to predict motivational-affective variables, achievement, and satisfaction: A structural model. Front. Psychol. 2014, 6, 399. [Google Scholar] [CrossRef] [PubMed]
- Huang, C. Self-Regulation of Learning and EFL Learners’ Hope and Joy: A Review of Literature. Front. Psychol. 2022, 13, 833279. [Google Scholar] [CrossRef] [PubMed]
- Lou, N.M.; Noels, K.A. Mindsets Matter for Linguistic Minority Students: Growth Mindsets Foster Greater Perceived Proficiency, Especially for Newcomers. Mod. Lang. J. 2020, 104, 739–756. [Google Scholar] [CrossRef]
- Mangiapanello, K.A.; Hemmes, N.S. An Analysis of Feedback from a Behavior Analytic Perspective. Behav. Anal. 2015, 38, 51–75. [Google Scholar] [CrossRef]




| Constructs | Items | Convergent Validity | VIF | |||
|---|---|---|---|---|---|---|
| Outer Loadings | Cronbach’s Alpha | Composite Reliability (rho_a) | AVE | |||
| Growth mindset | GM1 | 0.899 | 0.831 | 0.832 | 0.748 | 2.313 |
| GM2 | 0.843 | 1.789 | ||||
| GM3 | 0.852 | 1.892 | ||||
| Task-focused feedback | Task 1 | 0.834 | 0.735 | 0.760 | 0.644 | 1.811 |
| Task 2 | 0.762 | 1.736 | ||||
| Task 3 | 0.810 | 1.247 | ||||
| Process-focused feedback | Process 1 | 0.792 | 0.875 | 0.877 | 0.666 | 2.105 |
| Process 2 | 0.842 | 2.535 | ||||
| Process 3 | 0.840 | 2.148 | ||||
| Process 4 | 0.790 | 1.757 | ||||
| Process 5 | 0.816 | 2.052 | ||||
| Self-regulation-focused feedback | Self-reg 1 | 0.911 | 0.892 | 0.896 | 0.757 | 3.239 |
| Self-reg 2 | 0.808 | 1.875 | ||||
| Self-reg 3 | 0.854 | 2.283 | ||||
| Self-reg 4 | 0.903 | 3.205 | ||||
| Self- focused feedback | Self1 | 0.829 | 0.758 | 0.789 | 0.664 | 1.944 |
| Self2 | 0.792 | 1.959 | ||||
| Self3 | 0.822 | 1.275 | ||||
| Constructs | ESL Perf | GM | Task | Process | Self-Reg | Self |
|---|---|---|---|---|---|---|
| ESL perf | 1.000 | |||||
| GM | 0.613 | 0.865 | ||||
| Task | 0.137 | 0.066 | 0.803 | |||
| Process | 0.719 | 0.429 | 0.057 | 0.816 | ||
| Self-reg | 0.366 | 0.372 | 0.062 | 0.438 | 0.870 | |
| Self | 0.073 | 0.111 | 0.041 | 0.048 | 0.035 | 0.815 |
| Constructs | ESL Perf | GM | Task | Process | Self-Reg | Self |
|---|---|---|---|---|---|---|
| ESL Perf | ||||||
| GM | 0.673 | |||||
| Task | 0.148 | 0.104 | ||||
| Process | 0.766 | 0.497 | 0.073 | |||
| Self-reg | 0.389 | 0.431 | 0.076 | 0.497 | ||
| Self | 0.083 | 0.127 | 0.077 | 0.073 | 0.070 |
| Number Hypotheses | Path | Path Coefficient (β) | t-Values | p-Values | (95%) Lower Limit and Upper Limit | Decision |
|---|---|---|---|---|---|---|
| Total effects | ||||||
| H1 | GM → ESL perf | 0.375 | 8.773 | 0.000 ** | [0.290, 0.458] | Accepted |
| H2 | Task → GM | 0.030 | 0.539 | 0.590 | [−0.079, 0.137] | Rejected |
| H2a | Task → ESL perf | 0.081 | 2.152 | 0.031 * | [0.001, 0.149] | Accepted |
| H3 | Process → GM | 0.325 | 5.498 | 0.000 ** | [0.207, 0.440] | Accepted |
| H3a | Process → ESL perf | 0.564 | 14.202 | 0.000 ** | [0.483, 0.637] | Accepted |
| H4 | Self-reg → GM | 0.225 | 3.842 | 0.000 ** | [0.114, 0.342] | Accepted |
| H4a | Self-reg → ESL perf | −0.026 | 0.604 | 0.546 | [−0.110, 0.060] | Rejected |
| H5 | Self → GM | 0.086 | 1.361 | 0.174 | [−0.071, 0.198] | Rejected |
| H5a | Self → ESL perf | 0.002 | 0.047 | 0.962 | [−0.068, 0.074] | Rejected |
| Mediation effects | ||||||
| H2b | Task → GM → ESL perf | 0.011 | 0.533 | 0.594 | [−0.030, 0.054] | Rejected |
| H3b | Process → GM → ESL perf | 0.122 | 4.807 | 0.000 | [0.075, 0.174] | Accepted |
| H4b | Self-reg → GM → ESL perf | 0.085 | 3.741 | 0.000 | [0.043, 0.130] | Accepted |
| H5b | Self → GM → ESL perf | 0.032 | 1.347 | 0.178 | [−0.027, 0.075] | Rejected |
| Importance (Total Effect) | IPMA Performance | ||
|---|---|---|---|
| Growth Mindset (GM) | ESL Performance | ||
| GM | 0.375 | 40.192 | |
| Task | 0.030 | 0.093 | 33.923 |
| Process | 0.325 | 0.686 | 37.901 |
| Self-reg | 0.225 | 0.058 | 36.846 |
| Self | 0.086 | 0.034 | 40.361 |
Disclaimer/Publisher’s Note: The statements, opinions and data contained in all publications are solely those of the individual author(s) and contributor(s) and not of MDPI and/or the editor(s). MDPI and/or the editor(s) disclaim responsibility for any injury to people or property resulting from any ideas, methods, instructions or products referred to in the content. |
© 2024 by the authors. Licensee MDPI, Basel, Switzerland. This article is an open access article distributed under the terms and conditions of the Creative Commons Attribution (CC BY) license (https://creativecommons.org/licenses/by/4.0/).
Share and Cite
Muthukrishnan, P.; Fung Lan, L.; Anandhan, H.; Swamy D, P. The Role of Growth Mindset on the Relationships between Students’ Perceptions of English Language Teachers’ Feedback and Their ESL Learning Performance. Educ. Sci. 2024, 14, 1073. https://doi.org/10.3390/educsci14101073
Muthukrishnan P, Fung Lan L, Anandhan H, Swamy D P. The Role of Growth Mindset on the Relationships between Students’ Perceptions of English Language Teachers’ Feedback and Their ESL Learning Performance. Education Sciences. 2024; 14(10):1073. https://doi.org/10.3390/educsci14101073
Chicago/Turabian StyleMuthukrishnan, Priyadarshini, Loo Fung Lan, Hariharasudan Anandhan, and Premila Swamy D. 2024. "The Role of Growth Mindset on the Relationships between Students’ Perceptions of English Language Teachers’ Feedback and Their ESL Learning Performance" Education Sciences 14, no. 10: 1073. https://doi.org/10.3390/educsci14101073
APA StyleMuthukrishnan, P., Fung Lan, L., Anandhan, H., & Swamy D, P. (2024). The Role of Growth Mindset on the Relationships between Students’ Perceptions of English Language Teachers’ Feedback and Their ESL Learning Performance. Education Sciences, 14(10), 1073. https://doi.org/10.3390/educsci14101073

