TPACK’s Roles in Predicting Technology Integration during Teaching Practicum: Structural Equation Modeling
Abstract
1. Introduction
- Is the scale proposed for the model valid and reliable?
- What are relationships between the TPACK factors during teaching practicum?
- What is the direct relationship between four TPACK components (TCK, PCK, TPK, TPACK) and the integration of technology during teaching practicum?
- To what extent does TPACK mediate the relationship between three components (TCK, PCK, and TCK) and the integration of technology?
2. Literature Review
2.1. TPACK Scale Reliability and Validity
2.2. TPACK Factors’ Inter-Correlation and Their Relations with the Integration of Technology
3. Methods
3.1. Instrumentation
3.2. Data Collection
3.3. Analysis and Findings
4. Measurement Model
5. Structural Model
6. Importance of Performance Map Analysis (IPMA)
7. Discussion
8. Conclusions
Author Contributions
Funding
Institutional Review Board Statement
Informed Consent Statement
Data Availability Statement
Conflicts of Interest
Ethics Statement
References
- Archambault, L.M.; Barnett, J.H. Revisiting technological pedagogical content knowledge: Exploring the TPACK framework. Comput. Educ. 2010, 55, 1656–1662. [Google Scholar] [CrossRef]
- Santos, J.M.; Castro, R.D.R. Technological Pedagogical content knowledge (TPACK) in action: Application of learning in the classroom by pre-service teachers (PST). Soc. Sci. Humanit. Open 2021, 3, 100110. [Google Scholar] [CrossRef]
- Schmid, M.; Brianza, E.; Petko, D. Self-reported technological pedagogical content knowledge (TPACK) of pre-service teachers in relation to digital technology use in lesson plans. Comput. Hum. Behav. 2021, 115, 106586. [Google Scholar] [CrossRef]
- Mishra, P.; Koehler, M.J. Technological pedagogical content knowledge: A framework for teacher knowledge. Teach. Coll. Record. 2006, 108, 1017–1054. [Google Scholar] [CrossRef]
- Valanides, N.; Angeli, C. Professional development for computer-enhanced learning: A case study with science teachers. Res. Sci. Technol. Educ. 2008, 26, 3–12. [Google Scholar] [CrossRef]
- Joo, Y.J.; Park, S.; Lim, E. Factors influencing preservice teachers’ intention to use technology: TPACK, teacher self-efficacy, and Technology Acceptance Model. Educ. Technol. Soc. 2018, 21, 48–59. [Google Scholar]
- Teo, T.; Milutinović, V.; Zhou, M.; Banković, D. Traditional vs. innovative uses of computers among mathematics pre-service teachers in Serbia. Interact. Learn. Environ. 2017, 25, 811–827. [Google Scholar] [CrossRef]
- Teo, T.; Sang, G.; Mei, B.; Hoi, C.K.W. Investigating pre-service teachers’ acceptance of Web 2.0 technologies in their future teaching: A Chinese perspective. Interact. Learn. Environ. 2019, 27, 530–546. [Google Scholar] [CrossRef]
- Schmidt, D.A.; Baran, E.; Thompson, A.D.; Mishra, P.; Koehler, M.J.; Shin, T.S. Technological pedagogical content knowledge (Track): The development and validation of an assessment instrument for preservice teachers. J. Res. Technol. Educ. 2009, 42, 123–149. [Google Scholar] [CrossRef]
- Baser, D.; Kopcha, T.J.; Ozden, M.Y. Developing a technological pedagogical content knowledge (TPACK) assessment for preservice teachers learning to teach English as a foreign language. Comput. Assist. Lang. Learn. 2016, 29, 749–764. [Google Scholar] [CrossRef]
- Cetin-Berber, D.; Erdem, A.R. An investigation of turkish pre-service teachers’ technological, pedagogical and content knowledge. Computers 2015, 4, 234–250. [Google Scholar] [CrossRef]
- Chai, C.S.; Koh, J.H.L.; Tsai, C.C. Exploring the factor structure of the constructs of technological, pedagogical, content knowledge (TPACK). Asia-Pac. Educ. Res. 2011, 20, 595–603. [Google Scholar]
- Koh, J.H.L.; Chai, C.S.; Tsai, C.C. Examining the technological pedagogical content knowledge of Singapore pre-service teachers with a large-scale survey. J. Comput. Assist. Learn. 2010, 26, 563–573. [Google Scholar] [CrossRef]
- Luik, P.; Taimalu, M.; Suviste, R. Perceptions of technological, pedagogical and content knowledge (TPACK) among pre-service teachers in Estonia. Educ. Inf. Technol. 2018, 23, 741–755. [Google Scholar] [CrossRef]
- Sang, G.; Tondeur, J.; Chai, C.S.; Dong, Y. Validation and profile of Chinese pre-service teachers’ technological pedagogical content knowledge scale. Asia-Pac. J. Teach. Educ. 2016, 44, 49–65. [Google Scholar] [CrossRef]
- Valtonen, T.; Sointu, E.; Kukkonen, J.; Kontkanen, S.; Lambert, M.C.; Mäkitalo-Siegl, K. TPACK updated to measure pre-service teachers’ twenty-first century skills. Australas. J. Educ. Technol. 2017, 33, 15–31. [Google Scholar] [CrossRef]
- Dong, Y.; Chai, C.S.; Sang, G.-Y.; Hwee, J.; Koh, L.; Tsai, C.-C. Pedagogical Content Knowledge (TPACK) in China. J. Educ. Technol. Soc. Educ. Technol. Soc. 2015, 18, 158–169. [Google Scholar]
- Wu, Y.T.; Chai, C.S.; Wang, L.J. Exploring secondary school teachers’ TPACK for video-based flipped learning: The role of pedagogical beliefs. Educ. Inf. Technol. 2022, 27, 8793–8819. [Google Scholar] [CrossRef]
- Pamuk, S.; Ergun, M.; Cakir, R.; Yilmaz, H.B.; Ayas, C. Exploring relationships among TPACK components and development of the TPACK instrument. Educ. Inf. Technol. 2015, 20, 241–263. [Google Scholar] [CrossRef]
- Scherer, R.; Tondeur, J.; Siddiq, F. On the quest for validity: Testing the factor structure and measurement invariance of the technology-dimensions in the Technological, Pedagogical, and Content Knowledge (TPACK) model. Comput. Educ. 2017, 112, 1–17. [Google Scholar] [CrossRef]
- Habibi, A.; Yusop, F.D.; Razak, R.A. The role of TPACK in affecting pre-service language teachers’ ICT integration during teaching practices: Indonesian context. Educ. Inf. Technol. 2020, 25, 1929–1949. [Google Scholar] [CrossRef]
- Irwanto, I.; Redhana, I.W.; Wahono, B. Examining Perceptions of Technological Pedagogical Content Knowledge (Tpack): A Perspective from Indonesian Pre-Service Teachers. J. Pendidik. IPA Indones. 2022, 11, 142–154. [Google Scholar] [CrossRef]
- Aslan, A.; Zhu, C. Investigating variables predicting Turkish pre-service teachers’ integration of ICT into teaching practices. Br. J. Educ. Technol. 2017, 48, 552–570. [Google Scholar] [CrossRef]
- Chuang, H.-H.; Ho, C.-J. An Investigation of Early Childhood Teachers’ Technological Pedagogical Content Knowledge(Tpack) in Taiwan Fulltext Pdf. Ahi Evran Üniversitesi Kırşehir Eğitim Fakültesi Derg. 2015, 12, 99–117. Available online: http://www.doaj.org/doaj?func=abstract&id=782294&recNo=6&toc=1&uiLanguage=en (accessed on 1 August 2022).
- Taimalu, M.; Luik, P. The impact of beliefs and knowledge on the integration of technology among teacher educators: A path analysis. Teach. Teach. Educ. 2019, 79, 101–110. [Google Scholar] [CrossRef]
- Tondeur, J.; Pareja Roblin, N.; van Braak, J.; Voogt, J.; Prestridge, S. Preparing beginning teachers for technology integration in education: Ready for take-off? Technol. Pedagog. Educ. 2017, 26, 157–177. [Google Scholar] [CrossRef]
- Kabakci Yurdakul, I. Modeling the relationship between pre-service teachers’ TPACK and digital nativity. Educ. Technol. Res. Dev. 2018, 66, 267–281. [Google Scholar] [CrossRef]
- Özgür, H. Relationships between teachers’ technostress, technological pedagogical content knowledge (TPACK), school support and demographic variables: A structural equation modeling. Comput. Hum. Behav. 2020, 112, 106468. [Google Scholar] [CrossRef]
- Raygan, A.; Moradkhani, S. Factors influencing technology integration in an EFL context: Investigating EFL teachers’ attitudes, TPACK level, and educational climate. Comput. Assist. Lang. Learn. 2020, 35, 1789–1810. [Google Scholar] [CrossRef]
- Jin, Y.; Harp, C. Examining preservice teachers’ TPACK, attitudes, self-efficacy, and perceptions of teamwork in a stand-alone educational technology course using flipped classroom or flipped team-based learning pedagogies. J. Digit. Learn. Teach. Educ. 2020, 36, 166–184. [Google Scholar] [CrossRef]
- Habibi, A.; Riady, Y.; Samed Al-Adwan, A.; Awni Albelbisi, N. Beliefs and Knowledge for Pre-Service Teachers’ Technology Integration during Teaching Practice: An Extended Theory of Planned Behavior. Comput. Sch. 2022. [Google Scholar] [CrossRef]
- Creswell, J. Qualitative, quantitative, and mixed methods approaches. In Research Design; SAGE Publications: Thousand Oaks, CA, USA, 2013. [Google Scholar]
- Habibi, A.; Yaakob, M.F.M.; Mukminin, A.; Muhaimin, M.; Prasojo, L.D.; Yusop, F.D.; Muzakkir, M. Teachers’ digital technology access to motivation, skills and use: A structural equation modeling study. Aslib J. Inf. Manag. 2021; 73, 543–559. [Google Scholar] [CrossRef]
- Hair, J.; Black, W.; Babin, B.; Anderson, R. Multivariate Data Analysis: A Global Perspective. In Multivariate Data Analysis: A Global Perspective, 7th ed.; Pearson Education: London, UK, 2010. [Google Scholar]
- Md Noor, S.; Rasoolimanesh, S.M.; Jaafar, M.; Barghi, R. Inscription of a destination as a world heritage site and residents’ perceptions. Asia Pac. J. Tour. Res. 2019, 24, 14–30. [Google Scholar] [CrossRef]
- Sarstedt, M.; Hair, J.F.; Ringle, C.M.; Thiele, K.O.; Gudergan, S.P. Estimation issues with PLS and CBSEM: Where the bias lies! J. Bus. Res. 2016, 69, 3998–4010. [Google Scholar] [CrossRef]
- Hair, J.F.; Risher, J.J.; Sarstedt, M.; Ringle, C.M. When to use and how to report the results of PLS-SEM. Eur. Bus. Rev. 2019, 31, 2–24. [Google Scholar] [CrossRef]
- Henseler, J.; Hubona, G.; Ray, P.A. Using PLS path modeling in new technology research: Updated guidelines. Ind. Manag. Data Syst. 2016, 116, 2–20. [Google Scholar] [CrossRef]
- Hair, J.; Hult, T.; Ringle, C.; Sartstedt, M. A Primer on Partial Least Squares Structural Equation Modeling (PLS-SEM); Sage Publications, Inc.: Thousand Oaks, CA, USA, 2013. [Google Scholar]
- Kabak, Ö.; Önsel Ekici, Ş.; Ülengin, F. Analyzing two-way interaction between the competitiveness and logistics performance of countries. Transp. Policy 2020, 98, 238–246. [Google Scholar] [CrossRef]
- Habibi, A.; Yaakob, M.F.M.; Sofwan, M. Student use of digital libraries during COVID-19: Structural equation modelling in Indonesian and Malaysian contexts. Elec. Lib. 2023, 40, 472–485. [Google Scholar] [CrossRef]

; indirect effects,
).
; indirect effects,
).


| Author | n. Sample | Method | Inter-Correlation |
|---|---|---|---|
| [18] | 211 school teachers | Pearson product-moment correlations (r) | PK -> CK (r = 0.63) ** |
| CK -> PCK (r = 0.42) ** | |||
| CK -> TK (r = 0.29) ** | |||
| TK -> TPCK (r = 0.56) ** | |||
| PCK -> TPK (r = 0.54) ** | |||
| TCK -> PCK (r = 0.43) ** | |||
| TPK -> TPCK (r = 0.73) ** | |||
| TPCK -> CK (r = 0.27) ** | |||
| etc. | |||
| [17] | 390 PSTs 394 in-service teachers | CB-SEM | CK -> TCK (β = 0.13) ** |
| CK -> TPACK (β = 0.10) * | |||
| TK -> TCK (β = 0.63) ** | |||
| TK -> TPK (β = 0.46) ** | |||
| PK -> PCK (β = 0.64) ** | |||
| PK -> TPK (β = 0.35) ** | |||
| TPK -> TPACK (β = 0.31) ** | |||
| [19] | 177 Turkish PSTs (1st phase) 882 Turkish PSTs (2nd phase) | Path analysis (CB-SEM) | TK -> TPK (β = 0.74) ** |
| TK -> TCK (β = 0.62) ** | |||
| PK -> TPK (β = 0.28) ** | |||
| PK -> PCK (β = 0.70) ** | |||
| CK -> PCK (β = 0.34) ** | |||
| CK -> TCK (β = 0.19) ** | |||
| TCK -> TPACK (β = 0.58) ** | |||
| TPK -> TPACK (β = 0.41) ** | |||
| PCK -> TPACK (β = 0.16) ** | |||
| [20] | 665 PSTs in 18 Belgium training institutions | Factor correlation | TPK -> TCK (0.98) ** |
| TPK -> TPACK (0.99) ** | |||
| TCK -> TPACK (0.98) ** | |||
| TK -> TPK (0.86) ** | |||
| TK -> TPK (0.81) ** | |||
| TK -> TPCK (0.81) ** | |||
| [16] | 276 PSTs from Finland | Pearson product-moment correlations (r) | PK21 -> PCK21 (r = 0.74) ** |
| CK -> PCK 21 (r = 0.47) ** | |||
| CK -> TK (r = 0.25) ** | |||
| PCK21 -> TK (r = 0.21) ** | |||
| TCK -> PK21 (r = 0.62) ** | |||
| TK -> PK21 (r = 0.22) ** | |||
| TPK21 -> PK21 (r = 0.51) | |||
| TCK -> TK (r =0.44) ** | |||
| TPK21 -> TCK (r = 0.72) ** | |||
| TPK21 -> PCK21 (r = 0.62) ** | |||
| TCK -> PCK21 (r = 0.62) ** | |||
| etc. | |||
| [21] | 287 preservice language teachers | PLS-SEM | TK -> TCK (β = 0.321) ** |
| TK -> TPK (β = 0.286) ** | |||
| CK -> TCK (β = 0.281) ** | |||
| CK -> PCK (β = 0.224) ** | |||
| PK -> TPK (β = 0.377) ** | |||
| PK -> PCK (β = 0.447) ** | |||
| TCK -> TPACK (β = 0.144) ** | |||
| TPK -> TPACK (β = 0.555) ** | |||
| PCK -> TPACK (β = 0.199) ** | |||
| [22] | 481 Indonesian PSTs | Pearson product-moment correlations (r) | TK -> CK (r = 0.51) ** |
| CK -> PCK (r = 0.69) ** | |||
| TK -> TPK (r = 0.59) ** | |||
| PCK -> TPK (r = 0.74) ** | |||
| PK -> TPK (r = 0.65) ** | |||
| TPK -> TPACK (r = 0.89) ** | |||
| etc. |
| Author | Sample | Method | Significant Correlation |
|---|---|---|---|
| [28] | 349 in-service high-school teachers in Turkey | SEM | TPACK -> Technostress (β = −0.240) * |
| [21] | 287 preservice language teachers | PLS-SEM | TPK -> use of ICT (β = 0.153) **, PCK -> TPACK (β = 0.199) **, PCK -> use of ICT (β = 0.092) **, TPACK -> use of ICT (β = 0.354) ** |
| [29] | 209 Iranian EFL teachers | CB-SEM | TPACK -> Technology integration (β = 0.262) * |
| [30] | Two preservice teachers | Regression | TPACK -> Behavioral intention attitude to ICT (β = 0.560) ** |
| [23] | 599 Turkish PSTs from 6 universities | CB-SEM | PK -> Integration of ICT * (β = 0.330) ** |
| [31] | 1181 PSTs | PLS-SEM | TPACK -> Behavioral intention (β = 0.235) ** |
| [6] | 296 Koran PSTs | CB-SEM | TPACK -> intention to use ICT (β = 0.560) ** |
| [25] | 54 teacher educators | CB-SEM | Perceived PK -> Perceived technology integration (β = 0.18) ** Perceived TK -> perceived technology integration (β = 0.720) ** |
| [7] | 226 Serbian PSTs | CB-SEM | TPCK -> Behavioral intention, traditional use of technology (β = 0.30) ** TPCK -> Behavioral intention, innovative use of technology (β = 0.33) ** |
| [8] | 464 Chinese PSTs | CB-SEM | TPACK -> intention to use Web 2.0 technology (β = 0.260) ** |
| [26] | 688 PSTs | SEM | TPACK -> Technology integration (r = 0.12) ** |
| [27] | 1439 Turkish PSTs | CB-SEM | Digital nativity -> TPACK (β = 0.59) ** |
| Construct | Items | Loading | rho_A | CR | AVE | VIF |
|---|---|---|---|---|---|---|
| CK | CK1 | 0.8100 | 0.7680 | 0.8640 | 0.6790 | 1.448 |
| CK2 | 0.8040 | 1.577 | ||||
| CK3 | 0.8560 | 1.704 | ||||
| PCK | PCK1 | 0.9600 | 0.9240 | 0.9460 | 0.8970 | 2.737 |
| PCK2 | 0.9340 | 2.737 | ||||
| PK | PK1 | 0.7410 | 0.8620 | 0.8960 | 0.5900 | 1.687 |
| PK2 | 0.7920 | 1.921 | ||||
| PK3 | 0.7530 | 1.692 | ||||
| PK5 | 0.7510 | 1.726 | ||||
| PK6 | 0.7870 | 1.859 | ||||
| PK7 | 0.7830 | 1.866 | ||||
| TCK | TCK1 | 0.9610 | 0.9240 | 0.9480 | 0.9010 | 2.832 |
| TCK2 | 0.9380 | 2.832 | ||||
| Technology integration | TI1 | 0.6540 | 0.9130 | 0.9250 | 0.5070 | 1.791 |
| TI10 | 0.7530 | 2.232 | ||||
| TI11 | 0.7270 | 2.134 | ||||
| TI12 | 0.6530 | 1.753 | ||||
| TI2 | 0.6800 | 1.687 | ||||
| TI3 | 0.7270 | 2.243 | ||||
| TI4 | 0.7020 | 1.985 | ||||
| TI5 | 0.7250 | 2.267 | ||||
| TI6 | 0.7360 | 2.463 | ||||
| TI7 | 0.7490 | 2.201 | ||||
| TI8 | 0.7450 | 2.231 | ||||
| TI9 | 0.6830 | 1.801 | ||||
| TK | TK1 | 0.8830 | 0.8330 | 0.8940 | 0.7380 | 2.024 |
| TK2 | 0.8850 | 2.218 | ||||
| TK3 | 0.8080 | 1.615 | ||||
| TPACK | TPACK1 | 0.8240 | 0.8620 | 0.8990 | 0.6400 | 1.974 |
| TPACK2 | 0.8120 | 1.942 | ||||
| TPACK3 | 0.8040 | 1.916 | ||||
| TPACK4 | 0.7460 | 1.624 | ||||
| TPACK5 | 0.8100 | 1.902 | ||||
| TPK | TPK2 | 0.8320 | 0.7850 | 0.8740 | 0.6970 | 1.635 |
| TPK3 | 0.8280 | 1.623 | ||||
| TPK4 | 0.8450 | 1.629 |
| CK | PCK | PK | TCK | TK | TPACK | TPK | Saturated Model | ||
|---|---|---|---|---|---|---|---|---|---|
| PCK | 0.6180 | SRMR | 0.054 | ||||||
| PK | 0.8000 | 0.6700 | d_ULS | 1.961 | |||||
| TCK | 0.5200 | 0.5020 | 0.5060 | d_G | 0.65 | ||||
| TK | 0.6090 | 0.4390 | 0.5390 | 0.5240 | |||||
| TPACK | 0.6680 | 0.5650 | 0.6960 | 0.6090 | 0.5830 | ||||
| TPK | 0.6020 | 0.5040 | 0.6150 | 0.6570 | 0.5680 | 0.8740 | |||
| Technology integration | 0.5300 | 0.4670 | 0.5830 | 0.4760 | 0.5240 | 0.6530 | 0.6050 | ||
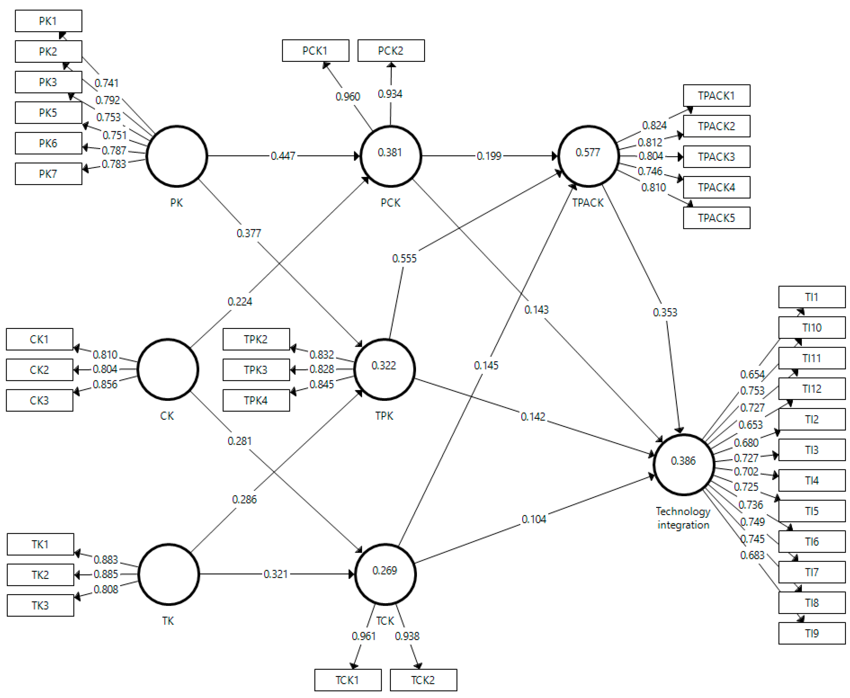
| H | Coefficient | β | t-Value | p-Value | f2 | Remarks |
|---|---|---|---|---|---|---|
| H1 | TK -> TCK | 0.3210 | 9.1850 | p < 0.001 | 0.1080, medium | Supported |
| H2 | TK -> TPK | 0.2860 | 8.5160 | p < 0.001 | 0.0960, medium | Supported |
| H3 | CK -> TCK | 0.2810 | 8.3310 | p < 0.001 | 0.0830, small | Supported |
| H4 | CK -> PCK | 0.2240 | 6.1870 | p < 0.001 | 0.0470, small | Supported |
| H5 | PK -> TPK | 0.3770 | 12.1920 | p < 0.001 | 0.1660, medium | Supported |
| H6 | PK -> PCK | 0.4470 | 13.2060 | p < 0.001 | 0.1860, medium | Supported |
| H7 | TCK -> TPACK | 0.1450 | 5.8940 | p < 0.001 | 0.0310, small | Supported |
| H8 | TPK -> TPACK | 0.5550 | 23.5870 | p < 0.001 | 0.4770, large | Supported |
| H9 | PCK -> TPACK | 0.1990 | 7.7540 | p < 0.001 | 0.0700, medium | Supported |
| H10 | TCK -> Technology integration | 0.1040 | 3.3340 | p < 0.01 | 0.0110, small | Supported |
| H11 | TPK -> Technology integration | 0.1420 | 3.8630 | p < 0.001 | 0.0150, small | Supported |
| H12 | PCK -> Technology integration | 0.1430 | 4.6040 | p < 0.001 | 0.0230, small | Supported |
| H13 | TPACK -> Technology integration | 0.3530 | 9.2400 | p < 0.001 | 0.0860, medium | Supported |
| H14 | TCK -> TPACK -> Technology integration | 0.0510 | 5.1570 | p < 0.001 | - | Supported |
| H15 | TPK -> TPACK -> Technology integration | 0.1960 | 8.4260 | p < 0.001 | - | Supported |
| H16 | PCK -> TPACK -> Technology integration | 0.0700 | 5.6610 | p < 0.001 | - | Supported |
| Importance and # (Rank) | Performance | |||||
|---|---|---|---|---|---|---|
| TCK | TPK | PCK | TPACK | Technology Integration | ||
| CK | 0.3090, #2 | 0.2470, #2 | 66.5700 | |||
| PCK | 0.1670, #2 | 0.1830, #3 | 66.6570 | |||
| PK | 0.4120, #1 | 0.5540, #1 | 67.4310 | |||
| TCK | 0.1220, #3 | 0.1330, #4 | 67.4200 | |||
| TK | 0.3260, #1 | 0.2570, #2 | 62.4450 | |||
| TPACK | 0.3590, #1 | 65.2350 | ||||
| TPK | 0.5290, #1 | 0.3280, #2 | 62.0710 | |||
| Technology integration | 70.4130 | |||||
Disclaimer/Publisher’s Note: The statements, opinions and data contained in all publications are solely those of the individual author(s) and contributor(s) and not of MDPI and/or the editor(s). MDPI and/or the editor(s) disclaim responsibility for any injury to people or property resulting from any ideas, methods, instructions or products referred to in the content. |
© 2023 by the authors. Licensee MDPI, Basel, Switzerland. This article is an open access article distributed under the terms and conditions of the Creative Commons Attribution (CC BY) license (https://creativecommons.org/licenses/by/4.0/).
Share and Cite
Sofwan, M.; Habibi, A.; Yaakob, M.F.M. TPACK’s Roles in Predicting Technology Integration during Teaching Practicum: Structural Equation Modeling. Educ. Sci. 2023, 13, 448. https://doi.org/10.3390/educsci13050448
Sofwan M, Habibi A, Yaakob MFM. TPACK’s Roles in Predicting Technology Integration during Teaching Practicum: Structural Equation Modeling. Education Sciences. 2023; 13(5):448. https://doi.org/10.3390/educsci13050448
Chicago/Turabian StyleSofwan, Muhammad, Akhmad Habibi, and Mohd Faiz Mohd Yaakob. 2023. "TPACK’s Roles in Predicting Technology Integration during Teaching Practicum: Structural Equation Modeling" Education Sciences 13, no. 5: 448. https://doi.org/10.3390/educsci13050448
APA StyleSofwan, M., Habibi, A., & Yaakob, M. F. M. (2023). TPACK’s Roles in Predicting Technology Integration during Teaching Practicum: Structural Equation Modeling. Education Sciences, 13(5), 448. https://doi.org/10.3390/educsci13050448

