Impact of Educational Gardens and Workshop Activities on 8th-Grade Student’s Perception and Knowledge of Plant Biology
Abstract
1. Introduction
1.1. Benefits of Educational Gardens
1.2. Plant-Oriented Environmental Education
1.3. Target Group and Methodology
2. Materials and Methods
2.1. Research Design
2.2. Participants
2.3. Educational Program
2.3.1. Educational Garden Implementation
2.3.2. Additional Practical Activities
2.4. Instrument, Data Collection and Analysis
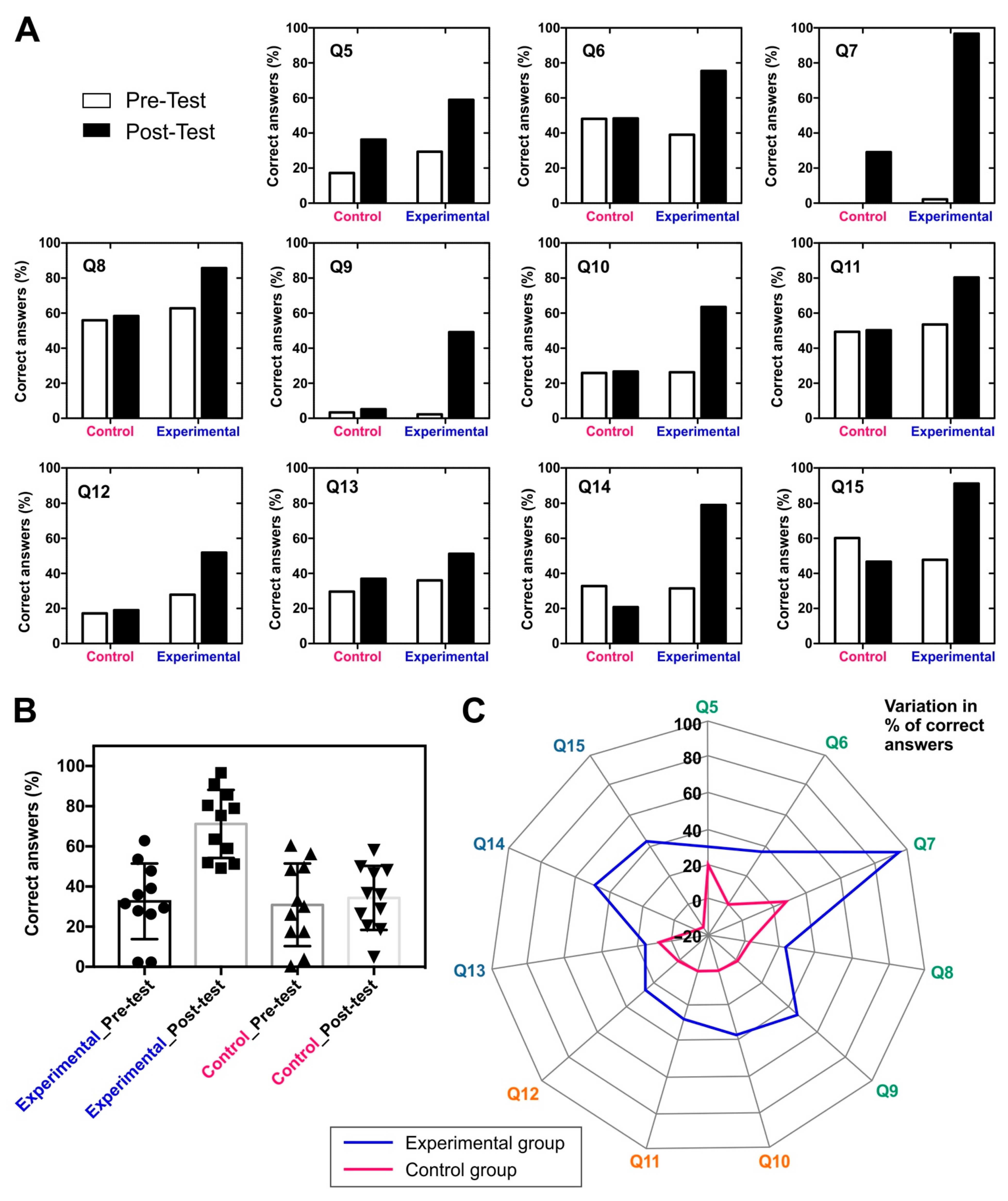
3. Results
4. Discussion
Supplementary Materials
Author Contributions
Funding
Institutional Review Board Statement
Informed Consent Statement
Data Availability Statement
Conflicts of Interest
References
- Steg, L.; Vlek, C. Encouraging pro-environmental behaviour: An integrative review and research agenda. J. Environ. Psychol. 2009, 29, 309–317. [Google Scholar] [CrossRef]
- Vergou, A. An Exploration of Botanic Garden-School Collaborations and Student Environmental Learning Experiences. Ph.D. Thesis, The University of Bath, Bath, UK, 2010. [Google Scholar]
- Corrochano, D.; Ferrari, E.; López-Luengo, M.A.; Ortega-Quevedo, V. Educational Gardens and Climate Change Education: An Analysis of Spanish Preservice Teachers’ Perceptions. Educ. Sci. 2022, 12, 275. [Google Scholar] [CrossRef]
- Williams, D.R.; Brule, H.; Kelley, S.S.; Skinner, E.A. Science in the Learning Gardens (SciLG): A study of students’ motivation, achievement, and science identity in low-income middle schools. Int. J. STEM Educ. 2018, 5, 8. [Google Scholar] [CrossRef] [PubMed]
- Proença, V.M.; Pereira, H.M.; Guilherme, J.; Vicente, L. Plant and bird diversity in natural forests and in native and exotic plantations in NW Portugal. Acta Oecologica 2010, 36, 219–226. [Google Scholar] [CrossRef]
- Skelly, S.M.; Bradley, J.C. The Importance of School Gardens as Perceived by Florida Elementary School Teachers. HortTechnology 2000, 10, 229–231. [Google Scholar] [CrossRef]
- Williams, D.R.; Dixon, P.S. Impact of Garden-Based Learning on Academic Outcomes in Schools. Rev. Educ. Res. 2013, 83, 211–235. [Google Scholar] [CrossRef]
- Ohly, H.; Gentry, S.; Wigglesworth, R.; Bethel, A.; Lovell, R.; Garside, R. A systematic review of the health and well-being impacts of school gardening: Synthesis of quantitative and qualitative evidence. BMC Public Health 2016, 16, 286. [Google Scholar]
- Bell, A.C.; Dyment, J.E. Grounds for health: The intersection of green school grounds and health-promoting schools. Environ. Educ. Res. 2008, 14, 77–90. [Google Scholar] [CrossRef]
- Gaylie, V. The Learning Garden: Ecology, Teaching, and Transformation; Peter Lang: New York, NY, USA, 2009. [Google Scholar]
- Walter, P. Theorising community gardens as pedagogical sites in the food movement. Environ. Educ. Res. 2013, 19, 521–539. [Google Scholar] [CrossRef]
- Williams, D.R.; Brown, J.D. Learning Gardens and Sustainability Education:Bringing Life to Schools and Schools to Life; Routledge: New York, NY, USA, 2012. [Google Scholar]
- Blair, D. The Child in the Garden: An Evaluative Review of the Benefits of School Gardening. J. Environ. Educ. 2009, 40, 15–38. [Google Scholar] [CrossRef]
- Strgar, J. Increasing the interest of students in plants. J. Biol. Educ. 2007, 42, 19–23. [Google Scholar] [CrossRef]
- Fonseca, M.J.; Santos, C.L.; Costa, P.; Lencastre, L.; Tavares, F. Increasing awareness about antibiotic use and resistance: A hands-on project for high school students. PLoS ONE 2012, 7, e44699. [Google Scholar] [CrossRef] [PubMed]
- Hawkins, M. STEM education in the middle school classroom. In Exemplary STEM Programs: Designs for Success; NSTA Press: Arlington, VA, USA, 2014. [Google Scholar]
- Durrant, K.L.; Hartman, T.P.V. The Integrative Learning Value of Field Courses. J. Biol. Educ. 2015, 49, 385–400. [Google Scholar] [CrossRef]
- Sanders, D.L. Making Public the Private Life of Plants: The contribution of informal learning environments. Int. J. Sci. Educ. 2007, 29, 1209–1228. [Google Scholar] [CrossRef]
- Woodgate, R.L.; Skarlato, O. “It is about being outside”: Canadian youth’s perspectives of good health and the environment. Health Place 2015, 31, 100–110. [Google Scholar] [CrossRef] [PubMed]
- Schreck Reis, C.; Marchante, H.; Freitas, H.; Marchante, E. Public Perception of Invasive Plant Species: Assessing the impact of workshop activities to promote young students’ awareness. Int. J. Sci. Educ. 2013, 35, 690–712. [Google Scholar] [CrossRef]
- Richardson, D.M.; Pyšek, P.; Carlton, J.T. A Compendium of Essential Concepts and Terminology in Invasion Ecology. In Fifty Years of Invasion Ecology: The Legacy of Charles Elton; Richardson, D.M., Ed.; Wiley-Blackwell: Hoboken, NJ, USA, 2010; pp. 409–420. [Google Scholar]
- Pyšek, P.; Richardson, D.M.; Rejmánek, M.; Webster, G.L.; Williamson, M.; Kirschner, J. Alien plants in checklists and floras: Towards better communication between taxonomists and ecologists. Taxon 2004, 53, 131–143. [Google Scholar] [CrossRef]
- Pimentel, D.; Zuniga, R.; Morrison, D. Update on the environmental and economic costs associated with alien-invasive species in the United States. Ecol. Econ. 2005, 52, 273–288. [Google Scholar] [CrossRef]
- Commission of the European Communities. Towards an EU strategy on invasive species. In Communication from the Commission to the Council, the European Parliament, the European Economic and Social Committee and the Committee of the Regions; Commission of the European Communities: Brussels, Belgium, 2008. [Google Scholar]
- Almeida, J.D.; Freitas, H. A flora exótica e invasora de Portugal. Port. Acta Biol. 2000, 19, 159–176. [Google Scholar]
- Otto, S.; Evans, G.W.; Moon, M.J.; Kaiser, F.G. The development of children’s environmental attitude and behavior. Glob. Environ. Change 2019, 58, 101947. [Google Scholar] [CrossRef]
- Metzger, M.J.; Bunce, R.G.H.; Jongman, R.H.G.; Mücher, C.A.; Watkins, J.W. A climatic stratification of the environment of Europe. Glob. Ecol. Biogeogr. 2005, 14, 549–563. [Google Scholar] [CrossRef]
- Stagg, B.C.; Donkin, M.E.; Smith, A.M. Bryophytes for Beginners: The usability of a printed dichotomous key versus a multi-access computer-based key for bryophyte identification. J. Biol. Educ. 2015, 49, 274–287. [Google Scholar] [CrossRef]
- Fančovičová, J.; Prokop, P. Plants have a chance: Outdoor educational programmes alter students’ knowledge and attitudes towards plants. Environ. Educ. Res. 2011, 17, 537–551. [Google Scholar] [CrossRef]
- Jagger, S.; Sperling, E.; Inwood, H. What’s growing on here? Garden-based pedagogy in a concrete jungle. Environ. Educ. Res. 2016, 22, 271–287. [Google Scholar] [CrossRef]
- Furtak, E.M.; Kunter, M. Effects of Autonomy-Supportive Teaching on Student Learning and Motivation. J. Exp. Educ. 2012, 80, 284–316. [Google Scholar] [CrossRef]
- Azevedo, M.-M.; Duarte, S.; Paiva, S.; Johansson, B. Implementation of a laboratory teaching module on human physiology to Portuguese students in regular Biology classes. Educ. Res. J. 2013, 3, 180–191. [Google Scholar]
- Azevedo, M.-M.; Fonseca, F.; Brito, C.; Andrade, R.P.; Palmeirim, I.; Teixeira, A.S.P. The impact of experimental activities on the motivation and acquisition of scientific concepts at the basic school level. Educ. Res. J. 2012, 2, 30–36. [Google Scholar]
- Azevedo, M.M.; Ricardo, E.; Teixeira Dos Santos, R.; Pina-Vaz, C.; Rodrigues, A.G. Filling a gap: Knowledge in health related science for middle school students in formal and informal contexts. J. Biol. Educ. 2018, 54, 129–146. [Google Scholar] [CrossRef]
- Chang, Y.-K.; Chen, S.; Tu, K.-W.; Chi, L.-K. Effect of Autonomy Support on Self-Determined Motivation in Elementary Physical Education. J. Sports Sci. Med. 2016, 15, 460–466. [Google Scholar]
- Morgan, S.C.; Hamilton, S.L.; Bentley, M.L.; Myrie, S. Environmental Education in Botanic Gardens: Exploring Brooklyn Botanic Garden’s Project Green Reach. J. Environ. Educ. 2009, 40, 35–52. [Google Scholar] [CrossRef]
- Hungerford, H.R.; Volk, T.L. Changing learner behavior through environmental education. J. Environ. Educ. 1990, 21, 8–21. [Google Scholar] [CrossRef]
- Hines, J.M.; Hungerford, H.R.; Tomera, A.N. Analysis and Synthesis of Research on Responsible Environmental Behavior: A Meta-Analysis. J. Environ. Educ. 1987, 18, 1–8. [Google Scholar] [CrossRef]
- Wynn, A.N.; Pan, I.L.; Rueschhoff, E.E.; Herman, M.A.; Archer, E.K. Student Misconceptions about Plants—A First Step in Building a Teaching Resource. J. Microbiol. Biol. Educ. 2017, 18, 1. [Google Scholar] [CrossRef]
- Malińska, L.; Rybska, E.; Sobieszczuk-Nowicka, E.; Adamiec, M. Teaching about water relations in plant cells: An uneasy struggle. CBE—Life Sci. Educ. 2016, 15, ar78. [Google Scholar] [CrossRef][Green Version]
- The Gallup Organization. Attitudes of Europeans towards the Issue of Biodiversity (Draft Analytical Report- Wave 2); Eurobarometer Flash EB Series; The Gallup Organization: Washington, DC, USA, 2010; Nº 290. [Google Scholar]
- Nates, J.; Campos, C.; Lindemann-Matthies, P. The impact of a short conservation education workshop on Argentinean students’ knowledge about attitudes towards species. Eurasia J. Math. Sci. Technol. Educ. 2012, 8, 257–267. [Google Scholar] [CrossRef]
- Newhouse, N. Implications of Attitude and Behavior Research for Environmental Conservation. J. Environ. Educ. 1990, 22, 26–32. [Google Scholar] [CrossRef]
- Eberbach, C.; Crowley, K. From Seeing to Observing: How Parents and Children Learn to See Science in a Botanical Garden. J. Learn. Sci. 2017, 26, 608–642. [Google Scholar] [CrossRef]





| Class | No. of Students | Age | Male | Female |
|---|---|---|---|---|
| Experimental group | ||||
| 8ºA | 19 | 12–15 | 7 | 12 |
| 8ºB | 20 | 13–15 | 13 | 7 |
| 8ºC | 18 | 13–14 | 14 | 4 |
| 8ºD | 19 | 13–15 | 13 | 6 |
| 8ºE | 16 | 13–15 | 11 | 5 |
| Control group | ||||
| 8ºF | 20 | 13–14 | 9 | 11 |
| 8ºG | 19 | 12–16 | 7 | 12 |
| 8ºH | 19 | 13–16 | 6 | 13 |
| Total | 150 | 12–16 | 80 | 70 |
| Invasive, Exotic, and Native Plant Species |
| Q5 Identification of synonyms within terms concerning native/invasive plants |
| Q6 Meaning of invasive plants |
| Q7 Typical features of invasive plants |
| Q8 Recognition of invasive species in Portugal |
| Q9 Species abundance in the region prior to human modification of the landscape |
| Plant species identification |
| Q10 Identification of the common name of several species given their scientific name and a representative picture |
| Q11 Identifying deciduous trees |
| Q12 Correct use of dichotomous key |
| Plant adaptability to climatic variables |
| Q13 Matching between species and climatic environments/forest ecosystems |
| Q14 Ideal time for the transplantation of plant species |
| Q15 Cautions with the transplantation of plant species |
Publisher’s Note: MDPI stays neutral with regard to jurisdictional claims in published maps and institutional affiliations. |
© 2022 by the authors. Licensee MDPI, Basel, Switzerland. This article is an open access article distributed under the terms and conditions of the Creative Commons Attribution (CC BY) license (https://creativecommons.org/licenses/by/4.0/).
Share and Cite
Azevedo, H.; Soares-Silva, I.; Fonseca, F.; Alves, P.; Silva, D.; Azevedo, M.-M. Impact of Educational Gardens and Workshop Activities on 8th-Grade Student’s Perception and Knowledge of Plant Biology. Educ. Sci. 2022, 12, 619. https://doi.org/10.3390/educsci12090619
Azevedo H, Soares-Silva I, Fonseca F, Alves P, Silva D, Azevedo M-M. Impact of Educational Gardens and Workshop Activities on 8th-Grade Student’s Perception and Knowledge of Plant Biology. Education Sciences. 2022; 12(9):619. https://doi.org/10.3390/educsci12090619
Chicago/Turabian StyleAzevedo, Herlander, Isabel Soares-Silva, Fernando Fonseca, Paulo Alves, Duarte Silva, and Maria-Manuel Azevedo. 2022. "Impact of Educational Gardens and Workshop Activities on 8th-Grade Student’s Perception and Knowledge of Plant Biology" Education Sciences 12, no. 9: 619. https://doi.org/10.3390/educsci12090619
APA StyleAzevedo, H., Soares-Silva, I., Fonseca, F., Alves, P., Silva, D., & Azevedo, M.-M. (2022). Impact of Educational Gardens and Workshop Activities on 8th-Grade Student’s Perception and Knowledge of Plant Biology. Education Sciences, 12(9), 619. https://doi.org/10.3390/educsci12090619

