Next Article in Journal
Digital Learning Environment Values of Pre-Service Teachers as a Basis for Successful Professional Self-Realisation: A Case Study
Next Article in Special Issue
Comparative Perspectives on the Role of National Pride, Identity and Belonging in the Curriculum
Previous Article in Journal
Difference in Executive Functions Development Level between Two Groups: Preschool Children Who Took Extra Music Classes in Art Schools and Children Who Took Only General Music and Dance Classes Offered by Preschools
Previous Article in Special Issue
Understanding the Experiences of Fulbright Visiting Scholars—A Qualitative Systematic Review
 
 
Font Type:
Arial Georgia Verdana
Font Size:
Aa Aa Aa
Line Spacing:
Column Width:
Background:
Article

Belonging in Science: Democratic Pedagogies for Cross-Cultural PhD Supervision

by
Camille Kandiko Howson
1,*,
Ian M. Kinchin
2 and
Karen Gravett
2
1
Centre for Higher Education Research and Scholarship, Imperial College London, London SW7 2AZ, UK
2
Surrey Institute of Education, University of Surrey, Guilford GU2 7XH, UK
*
Author to whom correspondence should be addressed.
Educ. Sci. 2022, 12(2), 121; https://doi.org/10.3390/educsci12020121
Submission received: 12 October 2021 / Revised: 24 January 2022 / Accepted: 4 February 2022 / Published: 10 February 2022

Abstract

:
This research used Novakian concept mapping and interview techniques to track changes in knowledge and understanding amongst students and their supervisors in the course of full-time research towards a laboratory science-based PhD. This detailed longitudinal case study analysis measures both cognitive change in the specific subjects that are the topic for research, and the understanding of the process of PhD level research and supervision. The data show the challenges for students and supervisors from different national, ethnic, cultural, and academic backgrounds and traditions with a focus on how this impacts the PhD research process and development. Working cross-culturally, and often in a setting different from either the student or the supervisor’s background and training, can lead to a lack of common language and understanding for the development of a pedagogically oriented supervisory relationship. Documenting change in knowledge and understanding among PhD students and their supervisors is key to surfacing what the joint processes of mutual democratic research and of supervision may entail. This study explores how one of these key processes is a student’s developing sense of belonging (or non-belonging). Specifically, this paper engages the concepts of belonging, and democratic education through mutual learning, to explore the practices of working across national, cultural, ethnic, and diverse academic backgrounds, for both supervisors and students. Doctoral study is understood as a situated context in which belonging also acts as a gateway for who can join the global scientific community.

1. Background

Democratic education meets the needs of learners, students, and society. Education for democracy plays out at multiple levels, across nations, regions, and education sectors. While there is well-developed literature exploring democratic education within and across countries, it largely covers schooling-level. Democratic education in higher education primarily focuses on teaching undergraduate students [1] or the role of universities in civic society more broadly [2]. The role of democratic education in doctoral education, a key socialising site for future academics, is less explored. Walker [3] advocates for thinking about doctoral education as ‘capability transformation’, Howard and Turner-Nash [4] argue that democratic doctoral pedagogy can transcend ideological borders and Waghid [5] explored the role of PhD supervision as a ‘democratic encounter’. This research builds on these conceptual notions to explore the role of belonging and identity in the PhD supervisory relationship, and how this impacts who is able to join and shape the future of higher education.
Much research on PhD supervision is decontextualised and universalises the supervision process across types of enquiry, disciplines, countries, and individual characteristics [6,7,8]. There is a notion that supervision can be analysed separately from the rest of the PhD. Rather, we see supervision as inherently part of the thesis development and completing a PhD, and managing the supervisor and student relationship, with the associated aspects of identity that arise. However, this can be particularly challenging when supervisors and students come from different cultural backgrounds, particularly with regards to national origin, educational background and training and language differences. Situated in an urban research-intensive university in the UK, a global hub of higher education, this paper explores supervision in cross-cultural contexts, and how notions of identity and belonging play out in supervisory relationships, impacting students’ educational journeys and future trajectories as citizens in the global community of science.
In this paper we use concept mapping to explore the role that these differences play in the intellectual approach to, and conceptual understanding of a PhD. Theoretical and methodological research into concept mapping has shown it to be a useful research and development tool for integrated mixed method longitudinal analysis [9,10]. We further argue that concept mapping allows for visualisation of complex notions of what a PhD is about and what it is for, providing opportunities for communication, discussion, and mutual learning within the supervisory relationship. In doing so, we use the concept of belonging and how more democratic approaches to doctoral pedagogies can support developing researchers in higher education.
Understanding the concept of belonging and its impact upon students’ experiences is becoming increasingly important to educators. For students, a sense of belonging may represent feelings of acceptance and connection. Indeed, students’ sense of belonging is known to be strongly associated with wellbeing, academic achievement, and a successful life at university [11,12,13,14]. Belonging plays a particularly significant role in terms of doctoral study. The supervisory relationship ultimately decides who belongs in the scientific community, creating opportunities for development and encouraging global connectedness, or entrenching inequalities and building barriers to scientific advancement. This study explores in-depth cases of supervisory relationships to explore how Freirian ideals [15] of mutual democratic learning can be fostered, or not, in cross-cultural doctoral supervision, shaping students’ future trajectories.

2. Internationalisation

Globally there has been a focus on competition within the internationalisation agenda in higher education [16], although there are also significant critiques of the marketisation of internationalisation [17,18,19]. Alternative perspectives on internationalisation identify how it can be used as a vehicle to support diversity, access, and equity for all learners. To this end, the lenses of interculturalism and inclusion help to identify a precise tension between internationalisation being part of a global capitalist agenda, or being a means to move towards “global understanding” [20]. Inequalities in experiences and outcomes for doctoral students signal this as an area of concern [21] with doctoral-level education dropout rates of up to 50 % across some countries [22]. Recent research has expanded on binary outcomes of completion and dropout to include the quality of the experience, incorporating mental health, wellbeing, and satisfaction [23,24]. Policy discourses globally have begun to address the ‘process’ of gaining a PhD, in addition to the qualification as a ‘product’ [25]. Linguistic and cultural differences can lead to academic, social, financial, and psychological challenges for students studying in different cultures and in non-native language contexts [26,27]. Developing a greater understanding of why and how students belong (or not) within doctoral education, may enable educators to foster more inclusive cultures for all students, regardless of their cultural or disciplinary background.
Science, Technology, Engineering, and Maths (STEM) subjects draw the largest proportion of international doctoral students and are areas of increased investment for governments [28]. STEM doctoral education also faces calls for reform, particularly to address barriers to entry and challenges in progression for underrepresented students [29]. Within the dynamic landscape of higher education, internationalisation is often used to gesture to diversity. However, this diversity is itself maintained within strict discursive limits. As the ‘international student’ emerges as an increasingly familiar archetype within UK higher education (and beyond), there is a concern that, at an apparent moment of recognition, significant swathes of an international student population are occluded. However, internationalisation can be used to recognise wider indices of diversity [30] and learning and development opportunities for both staff and students. Notions of democratic education and belonging can reposition international students as members of a community, rather than ‘cash cows’ or ‘lab fodder’.

3. A Global Community of Science?

“Science and the institutions of science are far from democratic systems, and yet they are the most democratic of regimes…‘The spirit of free enquiry’ that defines and conditions the practice of science seems absolutely akin to the democratic spirit itself”
[31] (p. 33).
Puritan notions of science as “serving the common good—knowledge is a gift to all” [32] (p. 189) draw on Merton’s notion of communism as an ethos of science [33] (p. 270). The reality of ‘value-free science’ has been challenged [34], but the philosophical and political questions about what the values of science are remain debated. The competitive nature of science fields [35] is at odds with the communalism highlighted by Merton. The democratic spirit is further challenged by gross inequalities of access and progression within science [36,37].
The global scientific community is fractured by nation-states, language, disciplines, institutions, laboratory groups, and departments. Lab groups, through which funded projects are run, are a primary socialising unit for doctoral students. Such communities can be important sites of belonging, facilitating developing as an independent researcher, or outposts of alienation and othering [38]. Labs are hierarchical, gendered, and highly competitive. Students may be provided little autonomy, with limited engagement beyond their own role on their assigned project. Research has identified a negative relationship between the success of junior and senior members of labs [39]. The ‘winner takes all’ approach further fuels myths of lone geniuses making world-changing discoveries [40].
While sociologists of science such as Merton may focus on the moral responsibilities of scientists, less research explores the scientific induction process and how this perpetuates inequalities. International students face overlapping and compounding challenges across academic, social, cultural, economic, and psychological factors [41]. Underrepresented students across science fields may experience racism, sexism, and microaggressions, leading to impostorism and an absence of a sense of belonging [42,43]. While multiple factors impact underrepresented students’ experiences of and progression through doctoral programmes, large-scale studies suggest localised, context-specific interventions can address these [44], rather than resource-intensive investments. The supervisory relationship inducts students into the scientific community, and cross-cultural pairings can offer learning opportunities for both students and supervisors, supporting the delivery of the ideals of democratic education.

4. Mutual Democratic Learning

In her seminal book, Democratic Education, Amy Gutmann laid out three core democratic values: liberty, opportunity, and mutual respect [45], with education as a key site of conscious social reproduction. Tolerance and non-discrimination are essential aspects to delivering on ideals of democratic education. Putting these principles into practice, Curzon-Hobson [46] developed and defended a notion of trust in higher learning, and examined the pedagogical challenges of its pursuit within the sphere of higher education. It is argued that the experience of trust between teachers and students is a necessary foundation for a critical, dialogical learning environment, yet it is an endeavour that can be endangered by poor communication and misunderstanding, common when working in cross-cultural environments. Little research explores how cultural differences impact the research project and supervision process, despite the importance of communication and collaboration skills in PhD education [47].
Democratic science pedagogy is centred in constructions of community, shared authority, and critical science agency [48]. Conceptual change is an approach in which prior conceptions of teaching and learning are modified and changed to a notion of facilitating student learning that is required before specific student-centred strategies can be eventually adopted [49]. Academics are often hesitant to embrace and adopt new teaching practices [50,51], although the conceptual change approach is developed for both teachers and students [52,53,54]. This approach requires opening conversational dialogue between students and supervisors in the context of the PhD, following the key role of deliberation in processes of democratic education.
Baker, Jensen, and Kolb [55] (p. 412) define conversational learning as “a process whereby learners construct new meaning and transform their collective experiences into knowledge through their conversations”. Conversational learning suggests that learners are constructing meaning among themselves as well as within themselves and that learners transform their collective experiences, both tacit and explicit, into knowledge. “The success or marginalization that students experience may depend on the extent to which they attempt to enact identities that are valued by their mentors” [56] (p. 49). Drawing on notions of democracy as promoting equity and social justice, Howard and Turner-Nash [4] (p. 22) “envision democratic doctoral pedagogy, curriculum, and mentoring as dialogic processes that engage and liberate students, reciprocally generating knowledge through interactions within the social environment”.
Academics must believe in the pedagogical process to safely encourage students to join a new approach to learning. Success and failure for a teacher depend on one’s own ability to create and hold safe dialogical space for students, to create a sense of dignity in their learning process, and to nudge students when they demonstrate curiosity or an emerging interest in topics. Cunliffe [57] recommends reconstructing learning as a reflective/reflexive dialogue in which participants connect tacit knowing and explicit knowledge. An in-depth picture of the patterns and identities that are evident, in the ways PhD students and their supervisors work together over time, increases our understanding of PhD supervision. This study uses theoretical frameworks from intersectionality, and methodological approaches from concept mapping, in order to analyse conceptual change amongst PhD students and their supervisors. Belonging is engaged as a lens to explore how the supervisory relationship acts as a gateway for entering the scientific community. We consider how belonging may be mediated by differences in national origin, educational background, training, and language, and consider how doctoral pedagogies offer spaces for situated practices of enacting democratic education.

5. Theoretical Approach

By drawing on intersectionality research [58,59] which considers multiple forms of identity, a broader conceptualisation of international students and staff becomes available. In a meta-analysis of research on doctoral education, Sverdlik et al. [24] recommended future research should address the confluence of multiple socialisation variables on doctoral student development. They further recommend the use of alternative methodologies and analytical models to account for the complexities and interactions amongst factors influencing doctoral students [60]. An intersectionality-based research design engages with a more nuanced conceptualisation of identity and experience to recognise: race/ethnicity, gender, sexual orientation, socio-economic status, nationality, ethnic group, dis/ability, religion, and geographic region [30,61]. This speaks to the need to diversify the research on internationalisation [62] and doctoral education, and explores the complexity that arises when multiple dimensions of social life and categories of analysis are included.
This more inclusive approach to identity is not common in postgraduate education, particularly for students and staff, whose unique identities raise challenges in the context of learning. Indices of identity are constantly shifting, but this dynamism is relevant particularly in the intimate supervisory relationship, requiring a sophisticated response that can be hard to maintain in the face of a market-led educational policy where competitiveness, completion rates and measurable outcomes present significant challenges. While there is no national admissions database for postgraduate research in the UK, inequalities have been noted across ethnicity, gender, and socio-economic status [63].
Practically, many staff and students are concerned about biases, misconceptions, and stereotyping, but find these issues difficult to discuss because of their political, personal, and sensitive nature [64]. This can lead to tensions in the teaching, learning, and research environment and can negatively impact the student learning experience. This speaks to gaps in our knowledge of how universities frame their understanding of identity, how academics construct/co-construct meanings of inclusive practice and the conditions that actually make a difference for diverse groups of staff and students. Issues of identity are pertinent in the close relationship of a PhD, particularly how such issues impact on approaches to communication, learning, understanding, and fostering a sense of belonging. This in turn affects the quality of the education students receive, and the opportunities granted to them to facilitate their future careers. We argue that a focus on the PhD supervisory relationship as a space for mutual democratic learning raises possibilities for greater educational experiences for both students and supervisors, delivering on the goals of democratic education for current and future generations of scientists.

6. Methodology

The identification of mutual conceptual development and understanding requires a research design that enables the lived experience of the supervisory process to be explored over time. The method chosen also needs to be congruent with our epistemological position, which relates to the legitimacy of generating data about how PhD students and their supervisors work together by talking interactively with them. The approach most suited to this position is qualitative, utilising what Charmaz [65] (p. 682) called “multiple sequential interviews”; this type of interviewing “charts a person’s path through a process” and creates the opportunity for a “nuanced understanding of that process”.
Concept mapping [10] is a method of graphic organisation. Its considerable utility stems from its origins within the human constructivist epistemology and it is now widely reported in the literature for use in the sharing of individual knowledge and understanding [66]. Building on the work of Novak and others, concept mapping has been used in numerous studies of learning [67]; measurement of learning quality [68]; assessment [69] and structural typology of knowledges [70].
Data acquired through Novakian concept mapping offer a rich picture of research participants and their complex intersections with different aspects of the learning process. Some researchers may find it tempting to adopt a reductionist approach to this data by imposing restrictive themes and codes. However, this would mask the richness, diversity, and the complexity of data. Instead, we adopted a more contemporary approach to data management to avoid linear decision-making processes, where we considered the inherent messiness of the data to be a quality worth preserving [71]. This reflects comments offered by Law, p. 2 [70] who argued that it does not work when social science attempts to simplify complex phenomena as “the very attempt to be clear simply increases the mess”.
In addition, concept mapping is increasingly seen as a tool to open learning (rather than close it down) and a way to approach the ‘yet-to-be-known’ rather than to record what was previously learned. As such it can be embedded into a progressive philosophy of ‘becoming’, in which the items mapped and the links generated between them start to uncover potential for further learning [72].

6.1. Study Design

PhD supervisors were recruited through internal institutional networks to join a longitudinal research study exploring cognitive change during a PhD course, with confirmation of participation with their selected students. All participants provided their informed consent to participate and were retained through the duration of the study. In this study interviews were conducted with students and supervisors separately so that the research did not interfere with the supervisory process. In-depth, semi-structured interviews were undertaken with the students and supervisors at four-monthly intervals utilising a grounded theory approach by the lead author. These were conducted in the supervisor’s offices, laboratory space, or private spaces within the departments until the students completed their doctoral study.
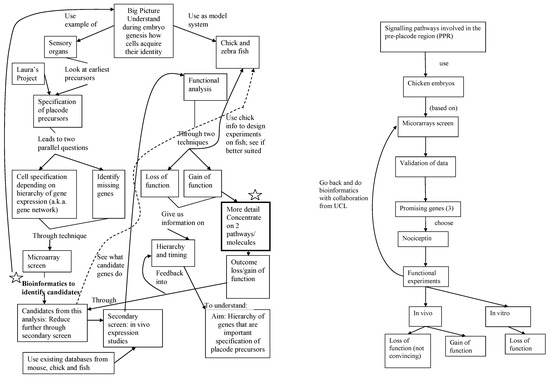
Interviewee-constructed concept maps, accompanied by interview notes, provided structure for the data: facilitating an analysis within cases and across cases. The primary data output from each interview were the concept maps, which can be updated at each interview point. This also helps to identify a route through the developing narrative. Data collection and analysis occurred at each stage and enabled each interview to draw upon the experiences of the participant to inform theory generation relating to changes in content and processes over time (see Figure 1). Participant concept maps were updated during each interview. The accompanying interview notes were collated and thematically analysed iteratively throughout the project. The interview notes and themes were used to inform and elucidate and concept maps, which were the primary artefact from the research. Participants were briefed on concept mapping techniques, and the maps below reflect those created. The interview notes informed the concept maps and provided information for analysis within and across supervisory pairs. The interviews explored two complementary lines of enquiry:
  • Topic: looking at the content of the academic area under investigation within the PhD;
  • Process: looking at the conceptions held of the research process and of the PhD as an entity.
Figure 1 shows how each participant in the supervisory relationship addressed the two topics in each interview. The first interview was based on creating a concept map on each topic. Each interview concluded with a concept map and notes from the interview. Subsequent interviews throughout the study were based on updating, or re-drawing, maps from the previous interview, accompanied by notes from the interview. This detailed process of longitudinal investigation drew out nuances of the supervisory relationship, from the perspectives of both the student and the supervisor. We were able to document changes, or lack thereof, in the understanding and development of the PhD topic and the process of PhD supervision.

6.2. Participants

This process generated a large volume of data that is drawn upon to inform the discussions here, although space permits the representation of only five concept maps from the total of 123 unique maps, collected over 88 interviews during the four years of the study. The pairs come from laboratory science fields including biomedical and clinical science fields. All are from a large, urban research-intensive university in the UK. However, eight out of eleven participants in this study were from overseas and all the supervisors had previously studied or worked outside the UK. In all the pairs, there were differing countries of national origin and academic training, cultural background, and first language. There were further differences that arose regarding gender, religion, relationship, status, and international visa status.
The student participants were all in funded PhD posts, either through a specific research project or on government-funded scholarships. The students spoke of the intense environment in lab-based sciences, and all mentioned the competition for post-docs and fellowships following the PhD, with several such posts being the norm before pursuing academic lecturing positions. The supervisors represented a range of career progression, but all were dependent on PhD positions to meet the needs of their large-scale research projects.
All the PhD students in the study were female, with a mix of male and female supervisors. This paper explores the role that cross-cultural differences played in the mutual learning, conceptual development, and progress in the PhD between supervisors and students. While not the primary focus of the original study, these factors emerged as a major theme and played a significant role in the supervisory relationship and students’ developing a sense of belonging and ability to join the global scientific community. It raised the idea of the supervisory relationship as a place of enactment of democratic education ideals based on with mutual respect and learning, or as a site of miscommunication, stereotyping and hierarchy.

6.3. Analysis

The concept maps and accompanying interview transcripts were analysed iteratively throughout the project by the first two authors. Comparisons were made mainly within each supervisory group (the student and supervisor maps), but also across the student participants and supervisors. Data were explored in terms of content, process, development, and knowledge structures. The transcripts of interview notes were used to clarify terms and provide a record of the discussions surrounding the creation and modification of the maps.
As this was a substantial, multi-year longitudinal project, there were numerous outputs on the major themes. Findings from the broader project include the analysis of product versus process orientation of students and supervisors [38], competing discourses of understanding in the supervisory relationship; dynamic-oriented map production as a pedagogical tool in doctoral education and the idea of PhD supervision as intellectual courtship. These outputs provide detail about the novel methodological approach and the incremental additions to the maps, highlighting the lack of significant change over time in the maps, particularly for supervisors (see [38]). Space does not permit presenting the multiple maps and changes over time for the supervisory pairs presented here.
In this paper we are exploring the intersection of the concept map data and the accompanying interview notes to highlight challenges in cross-cultural supervision, the impact of such challenges on students’ development and sense of belonging and how this promotes or hinders the supervisory relationship as a space for democratic mutual learning. We did not reduce the concept mapping data or interview notes to codes or themes as this would only simplify the reporting process and would not be of help to the practitioners (i.e., PhD supervisors) going forward and would effectively exclude supervisors and students from their own data. A holistic view of the data must be maintained to help supervisors to reflect upon and develop their supervisory activities.

7. Findings

The maps that are shown are from three different pairs of students and supervisors. These interview pairs were selected as they are broadly representative of the cross-cultural themes that emerged from the study. As these themes were not the focus of the project, and are sensitive in nature, in this paper we present how they impacted supervisory practices broadly, rather than linking directly with the maps of the supervisory pairs. These cross-cultural findings were drawn from the interview notes, and the consequences that emerged can be subtle in maps, highlighting how issues across gender, race, ethnicity, national origin and religion are often implicit and hidden from students. These issues were prevalent across most of the participants, indicating this may not be unique to individuals.

7.1. Product-Focused Student

The first set of maps (see Figure 2) covers the topic of the PhD, from supervisor and student Pair A, in biological sciences. As the map on the left shows, the supervisor has a much broader conception of the PhD, focusing more on the process rather than the end-product [73]. The supervisor map places the student’s project in the wider research area and details numerous experiments and techniques to explore the topic. The student map, on the right, shows a much more linear, and functional, conception of the PhD.
In Pair A, the student and supervisor came from different cultural, and educational, backgrounds, and neither was from nor with prior education in the UK. As noted in the interview data, the student and supervisor’s discussions often focused on the day-to-day work the student needed to complete. The supervisor’s wider conception of the PhD was not clearly articulated to the student. Rather, the student had more of a ‘checklist approach’ to what needed to be done to complete the thesis. It seemed that when the supervisor attempted to discuss the research area more broadly, the student felt that time was being taken away from the work she needed to complete. Opportunities to work on other projects in the lab were seen by the supervisor as developmental and possibly linking to areas of future research or post-doctoral opportunities, but by the student as time-consuming and doing other researchers’ and students’ work.
Over time, the student focused on delivering the outcomes of the lab work for the PhD project (the bottom of the student map), whereas the supervisor concentrated on future research questions and writing new grants (the top of the supervisor map). This activity separated the student and the supervisor over time, leading to the student not being part of conversations about cutting-edge projects in the lab or considered for upcoming post-doc opportunities.
Further communication challenges arose when the supervisor asked the student about how the student was doing, as an opening to discussion about the student’s progress and direction, which the student interpreted as the supervisor ‘wanting to be her friend’. This gap seemed to be related to different cultural approaches to how a PhD student enters the ‘community of colleagues’ that operates within the lab setting, and signals different cultural approaches to promoting a sense of belonging. As this is often a tacit process, it is difficult to manage in any supervisory relationship. This may be particularly challenging when students and supervisors come from different cultural or social backgrounds, and when their assumptions about a PhD and the relations between academics and students are disconnected.
This sentiment was echoed in another supervisory Pair D, where there was a series of failures in the experiments causing stress amongst those in the lab. The supervisor commented that the female students took this ‘emotionally’, blaming others in the lab, and spending too much time reflecting upon the experience. The supervisor said he preferred the ‘male’ approach of ‘fighting it out’, by which he meant getting it out in the open and then moving on. Crucially, the student and supervisor did not seem to discuss these issues with each other, leading to relationship lacking trust, openness, and honesty. The interpersonal challenges, and inherent sexism displayed, impacted upon who was prioritised in lab experiments as well as upon equipment usage. The lack of communication about this signalled power differentials in the supervisory relationship and positioned the supervisor as a ‘judge’ presiding over the interactions of his students and laboratory staff.

7.2. Separating the Academic Stars from the Lab Fodder

The next two maps, from a different supervisor and student, Pair B, are about the PhD as a process. The supervisor’s map (see Figure 3) covers what he termed an ‘aspirational PhD’, noting that many students would not ‘reach the furthest levels’ and develop into ‘star’ scientists and academics, but would still complete a passable PhD. Most of the concepts in the supervisor’s map relate to learning and personal academic development. There are outputs on the map, but they are positioned as outcomes of the process of learning and discovery. The supervisor only constructed one map of the PhD-as-process, stating that over the course of his career, what he put down is what he thinks a PhD should be, and he works to have the students develop as much as they can. From making his first map, he stated it would not change over the course of the study. Over four years of this research study he felt the map adequately represented his notion of the process of a PhD and it was never updated. This indicates little appetite for mutual learning, as from the outset he felt his students could offer nothing to potentially expand his notion of the PhD process. This was in contrast to the Pair C, where the supervisor added new concepts to the PhD process map based on conversations with the PhD student.
The student’s map of the PhD process (see Figure 4), such as the student map in Figure 2, takes a functional approach. In fact, as the student developed the map over time, she would tick off the boxes of activities she had completed. Whereas the supervisor map in Figure 3 concentrates on learning, the student map focuses on ‘doing’. The student often remarked that she did not know why she was doing certain tasks, or how different lab tasks were helping her PhD to progress. She felt isolated in her work and wondered where she could go to for support. There was more of an ‘individualistic’ approach to the PhD, which is in particular contrast to the group-orientation of most major academic research-oriented laboratories. The student spoke of feeling isolated from wider communities and felt she was ’going it alone’performing it.
The topic map for the supervisor in Pair B (see Figure 5) signals different pathways the PhD may take, depending on the results, skills of the student and her ‘scientific way of thinking’. The supervisor offers one route that would likely lead to a PhD completion but involves less critical thinking or development of advanced scientific skills, signalled by the reference on the map of this being a ‘developmental’ route. The competitive context of laboratory science also emerges in the map, with one experiment being given to another (more ‘promising’) student. This was also seen in another supervisory pair, where the supervisor mentioned that doctoral students from certain countries would come into the lab but lacked critical thinking skills and could do enough to obtain a PhD ‘but were only employable back home’. This offers insight into a nationalistic, hierarchical, view of which students are positioned for success and which are used to progress the larger aims of the lab and the supervisor’s research.

8. Discussion

Students and effective supervisors are in constant dialogue, although the case studies in this research indicate that a great deal of misinterpretation can occur in the supervision process. The challenges of supervision in a cross-cultural environment emerge in three main ways: the understanding of topic, the understanding of process, and the role of the thesis. Specifically, the understanding of process surfaces disjunctures in the ways in which students and supervisors conceptualise community, and collaborative or individualistic ways of working. A longitudinal study allows for a deep insight into the supervisory process over time and how these challenges, and gendered and racial biases, impact and affect both students and supervisors.
Concept mapping surfaces underlying cognitive relationships, which can limit student understanding and development or support mutual democratic learning between students and supervisors. These are overlayed by social relationships, with intersections of nationality, language, and gender mediating students’ ability to progress with their research and doctoral study. Students developing an independent scientific identity is an important step for being able to engage in the wider scientific community. Associated is the ability of students to feel a sense of belonging, in their supervisory relationship, lab group and disciplinary field. This impacts who can progress into academic careers, what countries may be part of their future career trajectories and who shapes the scientific community in higher education in the future. This topic is at the core of democratic education; is it available for everyone, regardless of background, or are the most promising pathways limited to those selected by the supervisors, possibly linked to shared characteristics?

8.1. Scientific Understanding as a Gateway to Belonging

Belonging is a complex concept that has often been unhelpfully associated with ideas surrounding uniform experiences and fixed spaces and places of higher education. Students’ desire to develop a sense of belonging is also often assumed without question, and belonging is understood to be a universal experience rather than a classed, racialised, and gendered experience [74]. However, recent work [75,76] has surfaced the situated nature of belonging and considered the experiences of those students who may not wish to, or who cannot, belong within certain contexts or spaces. Likewise, work by Guyotte, Flint, and Latopolski [77] (p. 14) asked more nuanced questions surrounding the notion of belonging, including “what does belonging do to/with students? What does it make possible?’ And ‘how might it constrain?”
A situated understanding of belonging resonates with the experiences of students and staff within the defined contexts and relationships of doctoral study. For PhD students, belongingness can be understood as intertwined with their development as a researcher and with their eligibility to belong to a scientific community. A lack of belonging is shown to be significant here not only for social engagement but also for students’ induction into academia (and for whom may be offered valuable opportunities for further development). Yet, a sense of belonging or a desire to belong may be easily inhibited by poor relationships, challenges, or micro-aggressions within cross-cultural supervision. In this study we see disconnects emerging in relation to how students and supervisors understand a community of colleagues, as well as students adopting more individualistic and isolationist approaches, unwilling or unable to belong in certain practices or at certain times. As supervisors observe students’ processes of engagement and participation, we can see belonging unfold as a relational practice, arguably, as “a product of the relations of power embedded in the field of HE” [76] (p. 41).
We suggest that a greater awareness of the complexity and diversity of students’ experiences might prompt closer attention in how supervisors choose to interact with students and how students manage their experiences with their supervisors. Attending to the situated and processual nature of belonging focuses the gaze to encourage educators to attend carefully to our interactions with students, and to avoid generalised assumptions regarding how belonging might be experienced. Such a perspective promotes an active consideration of how belonging may or may not be experienced within each supervisory encounter, encouraging educators to engage in regular dialogue with students, overcoming assumptions we might make about students’ experiences. Specifically, we suggest that concept mapping offers a useful way in which dialogue can take place, in which challenges in relationships can be surfaced, and in which assumptions and misconceptions may be more easily unpacked.

8.2. Supervisory Pedagogy Fostering Democratic Engagement in Science

The lack of shared communication and understanding seemed to cause tension in the relationship of supervisory Pairs A and B. With another group in the study (Pair C), the supervisor and student chose to share their maps with each other after each interview. They did not do this to make the maps the same, but each of their maps functioned as a point of departure for conversation about progress and development in the PhD, and each of their roles in the development of the research. That pair had a much more open communication pattern, and both described the maps as useful for synthesising complex notions about the PhD, which were difficult to describe when coming from different educational and cultural backgrounds. Sharing maps requires trust between the student and supervisor, opening the ‘window into the mind’. Sharing maps of the PhD topic also sheds light on the scientific process, with students able to gain insight into the wider perspective offered by supervisors. It also offered insight for supervisors into the reality of being a PhD student in the current context, for many it has been quite some time since their own experience, and often in a different language and country.
For Pair C, the concept maps functioned as a safe space to begin a dialogue about the process of the PhD project and the PhD journey. The supervisor noted seeing the concept of ‘motivation’ on the student’s map and added it to hers in a subsequent interview. This openness to change and new ideas signals the opportunity for mutual democratic learning, with both the student and supervisor able to contribute. This attitude extended to the PhD topic, where the supervisor waited to see the student’s laboratory experiment results before assuming what pathway the PhD would take. Reaching a position open to mutual democratic learning requires effort from both students and supervisors. Whereas Pair A illustrates that a lack of understanding and poor communication can undermine even the best efforts of supervisors to enable students to experience a sense of belonging within the wider lab community.

8.3. The Thesis as the End or the Beginning of an Academic Scientific Career

Concept mapping during the PhD supervision process can be used as a resource, amongst many, which facilitates communication, dialogue, and understanding. In an environment which is very diverse, in terms of both students and supervisors, concept mapping can provide a platform for initiating conversation about the purpose, process, and product of the PhD, and for visualising differences in conceptions. Concept mapping can also serve as a process in which to unpack students’ developing sense of belonging, or non-belonging, and to offer a space in which to understand students’ situated practices of learning. Moreover, the rhizomatic structures of the concept map also serve to depict the emergent and irregular micro-moments of doctoral research, moving away from a linear conception of doctoral study which unhelpfully suggests a straightforward pathway through a doctorate with a fixed endpoint [78]. Concept mapping offers a way in which we can better understand the multiple and messy progress that researchers (and supervisors) experience, as they evolve throughout a doctorate and beyond. Mapping can be a vehicle to make aspects of the hidden curriculum of postgraduate education more explicit, supporting diverse students to be able to access and participate in activities that can lead to a greater sense of belonging and provide a platform for future career opportunities.
There is a huge investment on behalf of students, supervisors, and governments in funding STEM PhDs. This research highlights that for some projects and students, the thesis is positioned as the end point, rather than as a gateway into the scientific community. This research signals how biases and miscommunication as a result of racial, gender, nationality, and linguistic differences can impact upon the quality of the experience that doctoral students have, and on the quality of work that supervisors gain from working with their students. Students working in isolation from the lab community are unable to gain wider experience or contribute to research beyond their own project, constrained by a sense of non-belonging. This limits the breadth of skills that students develop and hinders wider networking that is a key part building collaborations for future research. While, as the supervisor in Pair B noted, a student may achieve a passable ‘developmental’ PhD, there may be little support for the foundations of an independent research career.

9. Limitations and Future Research

As seen in the Figures above, several of the maps stray from conventional approaches to concept mapping. This may reflect the developing nature of the ideas and the lack of a finished mental image of the PhD. We chose to report the maps as the interviewees constructed them, as this more accurately reflects their understanding of the PhD. In other research, academics were able to construct formal concept maps reflecting back on a finished PhD, which may indicate the difficulty in mapping a work-in-progress compared with a finished product.
This study offers insights into cross-cultural challenges in PhD supervision. While concept mapping can be used as a vehicle to enhance communication and support a greater sense of belonging, it is by no means guaranteed. Supervisory Pairs A and B show how mapping alone may not help, but Pair C signals how mapping as a gateway to conversation can be useful. The act of mapping may have influenced supervisors and students in this study, and their reflections on the PhD may have led them to voice hidden biases. However, we argue that mapping can offer the opportunity for mutual learning through greater conversation and openness, leading to more democratic supervisory relationships.
More broadly, this study was not originally designed to explore cross-cultural supervisory relationships, a study that may have identified more specific and intersectional factors; Nor was the study specifically focused on mutual democratic learning and notions of belonging. Such research can explore cultural notions of democratic education and its place in a supervisory relationship. What we can offer in this study is insight into a detailed analysis of several supervisory relationships over time, which offers insight into how cross-cultural differences play out in the supervisory relationship and the potential effect on future trajectories.
The findings of this study suggest three areas for future research. The first is a more in-depth study of cross-cultural PhD supervisory relationships, particularly how these evolve and change (or not) over the course of a PhD and lead to equitable outcomes [13]. The second area is an analysis of the practice of concept mapping in PhD supervision pedagogy, particularly the implications of sharing concept maps within supervisory pairs or groups, addressing the need for greater PhD pedagogical support [6,8]. The final area is using concept maps as a research tool in the context of PhD supervision, and whether this allows for uncovering a more democratic approach in lab-based science education [48]. More broadly, there are also possibilities of greater use of technology in integrating concept mapping into pedagogical, assessment and quality assurance processes.

10. Summary

This research study explores how concept mapping can be used as a pedagogical tool for understanding relationships between students and supervisors, which can then function as a framework for greater understanding and inclusion. The maps in our study surfaced concerning disconnects in experience and understanding, as well as prejudice and practices of exclusion. They also offer an understanding of the complex relations between supervisor and student and how these relationships foster practices of belonging, or non-belonging within the PhD. For students who may be unable or unwilling to belong, then opportunities for development may be lost. We argue that scientific understanding is a gateway to belonging, putting learning at the core of the supervisory relationship.
Shared concept mapping, as illustrated in this study, can act as a vehicle for democratic mutual learning between PhD students and supervisors. This offers opportunities for both students and supervisors to engage in the supervisory process as learners, in terms of the content and process of the PhD as well as across wider national, ethnic, gender and linguistic lines. Supervisory pedagogy can foster democratic engagement in science when doctoral study is understood as a situated context in which belonging also acts as a gateway for who can join the global scientific community, starting with the supervisory relationship. Further work to understand the practices of these situated learning contexts [75] can, we suggest, be both helpful and necessary in fostering more equitable research environments for a diverse higher education community.
Who belongs in doctoral education drives what research is conducted, who enters the academy and is able to shape its future. Simultaneously, who does not belong impacts universities, disciplinary communities, and the ability to deliver on democratic ideals. This research shows how the UK, a global hub of higher education and crossing point for scholars globally, is a place that can deliver on inclusive democratic principles through developing global scientists of the future. It can also be a place that replicates inequalities and treats intersections of diversity as stopping points rather than through ways. We argue the thesis should be the beginning of a scientific career and supporting communication cross-culturally through dynamic map production in supervisory relationships can help foster doctoral education as a space for democratic mutual learning for students and supervisors, a place of ‘conscious social reproduction’ [45].

Author Contributions

Conceptualization, C.K.H. and I.M.K.; methodology, C.K.H. and I.M.K.; formal analysis, C.K.H. and I.M.K.; investigation, C.K.H.; data curation, C.K.H.; writing—original draft preparation, C.K.H., I.M.K. and K.G.; writing—review and editing, C.K.H., I.M.K. and K.G.; visualization, I.M.K. All authors have read and agreed to the published version of the manuscript.

Funding

This research received no external funding.

Institutional Review Board Statement

This study was approved by King’s College London College Research Ethics Committee, Education & Management Research Ethics Panel.

Informed Consent Statement

Informed consent was obtained from all subjects involved in the study.

Data Availability Statement

The data presented in this study are available on request from the corresponding author. The data are not publicly available due to the confidentiality of the respondents.

Conflicts of Interest

The authors declare no conflict of interest.

References

  1. Rowland, S. Teaching for democracy in higher education. Teach. High. Educ. 2003, 8, 89–101. [Google Scholar] [CrossRef]
  2. Saltmarsh, J.; Hartley, M. (Eds.) “To Serve a Larger Purpose”: Engagement for Democracy and the Transformation of Higher Education; Temple University Pres: Philadelphia, PA, USA, 2011. [Google Scholar]
  3. Walker, M. Doctoral education as ‘capability’ formation. In The Routledge Doctoral Supervisor’s Companion; Walker, M., Thompson, P., Eds.; Routledge: London, UK, 2010; pp. 47–55. [Google Scholar]
  4. Howard, K.J.; Turner-Nash, K. Alimentar: Theorizing pedagogy, curriculum, and mentorship for democratic doctoral education. Equity Excell. Educ. 2011, 44, 22–39. [Google Scholar] [CrossRef]
  5. Waghid, Y. Dancing with Doctoral Encounters: Democratic Education in Motion; African Sun Media Stellenbosch: Stellenbosch, South Africa, 2014. [Google Scholar]
  6. Lee, A. Successful Research Supervision: Advising Students Doing Research; Routledge: London, UK, 2019. [Google Scholar]
  7. Trafford, V.; Leshem, S. Stepping Stones to Achieving Your Doctorate: By Focusing on Your Viva from the Start: Focusing on Your Viva from the Start; McGraw-Hill Education: London, UK, 2008. [Google Scholar]
  8. Wisker, G. The Good Supervisor: Supervising Postgraduate and Undergraduate Research for Doctoral Theses and Dissertations; Macmillan International Higher Education: London, UK, 2012. [Google Scholar]
  9. Kinchin, I.M.; Hay, D.B.; Adams, A. How a qualitative approach to concept map analysis can be used to aid learning by illustrating patterns of conceptual development. Educ. Res. 2000, 42, 43–57. [Google Scholar] [CrossRef]
  10. Novak, J. Learning, Creating and Using Knowledge: Concept Maps as Facilitative Tools in Schools and Corporations, 2nd ed.; Routledge: Oxford, UK, 2010. [Google Scholar]
  11. Ahn, M.Y.; Davis, H.H. Four Domains of Students’ Sense of Belonging to University. Stud. High. Educ. 2020, 45, 622–634. [Google Scholar] [CrossRef]
  12. Baik, C.; Larcombe, W.; Brooker, A.; Wyn, J.; Allen, L.; Brett, M.; Field, R.; James, R. Enhancing Student Mental Well-Being: A Handbook for Academic Educators; MCSHE, The University of Melbourne: Melbourne, VIC, Australia, 2017. [Google Scholar]
  13. Burke, P.J.; Bennett, A.; Burgess, C.; Gray, K.; Southgate, E. Capability, Belonging and Equity in Higher Education: Developing Inclusive Approaches; University of Newcastle: Newcastle, Australia, 2016. [Google Scholar]
  14. Winstone, N.; Balloo, K.; Gravett, K.; Jacobs, D.; Keen, H. Who Stands to Benefit? Wellbeing, Belonging and Challenges to Equity in Engagement in Extra-Curricular Activities at University. Act. Learn. High. Educ. 2020, 21. [Google Scholar] [CrossRef]
  15. Freire, P. Pedagogy of the Oppressed; Bloomsbury Publishing USA: New York, NY, USA, 2018. [Google Scholar]
  16. Marginson, S. Dynamics of national and global competition in higher education. High. Educ. 2006, 52, 1–39. [Google Scholar] [CrossRef]
  17. De Vita, G.; Case, P. Rethinking the internationalisation agenda in UK higher education. J. Furth. High. Educ. 2003, 27, 383–398. [Google Scholar] [CrossRef]
  18. Kehm, B.M.; Teichler, U. Research on internationalization of higher education. J. Stud. Int. Educ. 2007, 11, 260–273. [Google Scholar] [CrossRef]
  19. Mok, K. Globalization and higher education restructuring in Hong Kong, Taiwan and Mainland China. High. Educ. Res. Dev. 2003, 22, 117–129. [Google Scholar] [CrossRef]
  20. Teichler, U. The changing debate on internationalization of higher education. High. Educ. 2004, 48, 5–26. [Google Scholar] [CrossRef]
  21. Wollast, R.; Boudrenghien, G.; Van der Linden, N.; Galand, B.; Roland, N.; Devos, C.; De Clercq, M.; Klein, O.; Azzi, A.; Frenay, M. Who Are the Doctoral Students Who Drop Out? Factors Associated with the Rate of Doctoral Degree Completion in Universities. Int. J. High. Educ. 2018, 7, 143–156. [Google Scholar] [CrossRef] [Green Version]
  22. Groenvynck, H.; Vandevelde, K.; Van Rossem, R. The PhD track: Who succeeds, who drops out? Res. Eval. 2013, 22, 199–209. [Google Scholar] [CrossRef] [Green Version]
  23. Beasy, K.; Emery, S.; Crawford, J. Drowning in the shallows: An Australian study of the PhD experience of wellbeing. Teach. High. Educ. 2021, 26, 602–618. [Google Scholar] [CrossRef]
  24. Sverdlik, A.; Hall, N.C.; McAlpine, L.; Hubbard, K. The PhD experience: A review of the factors influencing doctoral students’ completion, achievement, and well-being. Int. J. Dr. Stud. 2018, 13, 361–388. [Google Scholar] [CrossRef]
  25. Bao, Y.; Kehm, B.M.; Ma, Y. From product to process. The reform of doctoral education in Europe and China. Stud. High. Educ. 2018, 43, 524–541. [Google Scholar] [CrossRef]
  26. Calikoglu, A. International student experiences in non-native-English-speaking countries: Postgraduate motivations and realities from Finland. Res. Comp. Int. Educ. 2018, 13, 439–456. [Google Scholar] [CrossRef]
  27. Laufer, M.; Gorup, M. The invisible others: Stories of international doctoral student dropout. High. Educ. 2019, 78, 165–181. [Google Scholar] [CrossRef]
  28. Department of Business, Energy & Industrial Strateg (BEIS). Multi-Million Government Investment in the Future of UK Science. 2020. Available online: https://www.gov.uk/government/news/multi-million-government-investment-in-the-future-of-uk-science (accessed on 29 July 2021).
  29. Austin, A.E. Reform efforts in STEM doctoral education: Strengthening preparation for scholarly careers. In Higher Education: Handbook of Theory and Research; Smart, J.C., Ed.; Springer: Dordrecht, The Netherlands, 2010; pp. 91–128. [Google Scholar]
  30. Banks, J.A. An Introduction to Multicultural Education, 3rd ed.; Allyn & Bacon: Boston, MS, USA, 2002. [Google Scholar]
  31. Salomon, J.J. Science, technology and democracy. Minerva 2000, 38, 33–51. [Google Scholar] [CrossRef]
  32. Brown, J.R. The community of science®. In The Challenge of the Social and the Pressure of Practice: Science and Values Revisited; Carrier, M., Howard, D.A., Kourany, J., Eds.; University of Pittsburgh Press: Pittsburgh, PA, USA, 2008; pp. 189–216. [Google Scholar]
  33. Merton, R.K. The Sociology of Science: Theoretical and Empirical Investigations; University of Chicago Press: Chicago, IL, USA, 1973. [Google Scholar]
  34. Proctor, R.N.; Proctor, R. Value-Free Science? Purity and Power in Modern Knowledge; Harvard University Press: Cambridge, MS, USA, 1991. [Google Scholar]
  35. Fang, F.C.; Casadevall, A. Competitive science: Is competition ruining science? Infect. Immun. 2015, 83, 1229–1233. [Google Scholar] [CrossRef] [Green Version]
  36. Fox, M.F. Gender, hierarchy, and science. In Handbook of the Sociology of Gender; Chafetz, J.S., Ed.; Kluwer Academic: Dodrecht, The Netherlands; Plenum Publishers: New York, NY, USA, 2006; pp. 441–457. [Google Scholar]
  37. Herschberg, C.; Berger, L.J. Academic Careers and Gender Inequality: Leaky Pipeline and Interrelated Phenomena in Seven European Countries; University of Trento: Trento, Italy, 2015. [Google Scholar]
  38. Wofford, A.M.; Blaney, J.M. (Re) Shaping the Socialization of Scientific Labs: Understanding Women’s Doctoral Experiences in STEM Lab Rotations. Rev. High. Educ. 2021, 44, 357–386. [Google Scholar] [CrossRef]
  39. Shibayama, S. Sustainable development of science and scientists: Academic training in life science labs. Res. Policy 2019, 48, 676–692. [Google Scholar] [CrossRef]
  40. McComas, W.F. The principal elements of the nature of science: Dispelling the myths. In The Nature of Science in Science Education; McComas, W.F., Ed.; Springer: Dordrecht, The Netherlands, 1998; pp. 53–70. [Google Scholar]
  41. Gao, Y. Understanding of International Doctoral Students’ Challenges: A Literature Review Study. J. Int. Stud. 2021, 11, 505–513. [Google Scholar]
  42. McGee, E.O.; Botchway, P.K.; Naphan-Kingery, D.E.; Brockman, A.J.; Houston, S.; White, D.T. Racism camouflaged as impostorism and the impact on black STEM doctoral students. Race Ethn. Educ. 2021, 1–21. [Google Scholar] [CrossRef]
  43. Miles, M.L.; Brockman, A.J.; Naphan-Kingery, D.E. Invalidated identities: The disconfirming effects of racial microaggressions on Black doctoral students in STEM. J. Res. Sci. Teach. 2020, 57, 1608–1631. [Google Scholar] [CrossRef]
  44. Fisher, A.J.; Mendoza-Denton, R.; Patt, C.; Young, I.; Eppig, A.; Garrell, R.L.; Rees, D.C.; Nelson, T.W.; Richards, M.A. Structure and belonging: Pathways to success for underrepresented minority and women PhD students in STEM fields. PLoS ONE 2019, 14, e0209279. [Google Scholar] [CrossRef]
  45. Gutmann, A. Democratic Education; Princeton University Press: Princeton, NJ, USA, 1999. [Google Scholar]
  46. Curzon-Hobson, A. A pedagogy of trust in higher learning. Teach. High. Educ. 2002, 7, 265–276. [Google Scholar] [CrossRef]
  47. Phillips, E.M.; Pugh, D.S. How to Get a PhD: A Handbook for Students and Their Supervisors, 4th ed.; Open University Press: Berkshire, UK, 2005. [Google Scholar]
  48. Basu, S.J.; Barton, A.C. A researcher-student-teacher model for democratic science pedagogy: Connections to community, shared authority, and critical science agency. Equity Excell. Educ. 2010, 43, 72–87. [Google Scholar] [CrossRef]
  49. Ho, A.; Watkins, D.; Kelly, M. The conceptual change approach to improving teaching and learning: An evaluation of a Hong Kong staff development programme. High. Educ. 2001, 42, 143–169. [Google Scholar] [CrossRef]
  50. Gibbs, G. ‘Changing lecturers’ conceptions of teaching and learning through action research. In Directions in Staff Development; Brew, A., Ed.; SRHE: London, UK; Open University Press: Maidenhead, UK, 1995. [Google Scholar]
  51. Trigwell, K. Increasing faculty understanding of teaching. In Teaching Improvement Practices: Successful Faculty Development Strategies; Wright, W.A., Ed.; Anker: New York, NY, USA, 1995. [Google Scholar]
  52. Biggs, J.B. Approaches to the enhancement of tertiary teaching. High. Educ. Res. Dev. 1989, 8, 7–25. [Google Scholar] [CrossRef]
  53. Gow, L.; Kember, D. Conceptions of teaching and their relationship to student learning. Br. J. Educ. Psychol. 1993, 63, 20–33. [Google Scholar] [CrossRef]
  54. Ramsden, P. Learning to Teach in Higher Education; Routledge: London, UK, 1992. [Google Scholar]
  55. Baker, A.; Jensen, P.; Kolb, D. Conversation as experiential learning. Manag. Learn. 2005, 36, 411–427. [Google Scholar] [CrossRef]
  56. Hall, L.; Burns, L. Identity development and mentoring in doctoral education. Harv. Educ. Rev. 2009, 79, 49–70. [Google Scholar] [CrossRef]
  57. Cunliffe, A.L. Reflexive dialogical practice in management learning. Manag. Learn. 2002, 33, 35–61. [Google Scholar] [CrossRef]
  58. Berger, M.T.; Guidroz, K. (Eds.) The Intersectional Approach: Transforming the Academic Through Race, Class, and Gender; University of North Carolina Press: Chapel Hill, NC, USA, 2009. [Google Scholar]
  59. Nichols, S.; Stahl, G. Intersectionality in higher education research: A systematic literature review. High. Educ. Res. Dev. 2019, 38, 1255–1268. [Google Scholar] [CrossRef]
  60. Mooney Simmie, G.; Moles, J.; O’Grady, E. Good teaching as a messy narrative of change within a policy ensemble of networks, superstructures and flows. Crit. Stud. Educ. 2019, 60, 55–72. [Google Scholar] [CrossRef]
  61. Tatum, B. Why Are All the Black Kids Sitting Together in the Cafeteria? Basic Books: New York, NY, USA, 2003. [Google Scholar]
  62. Renn, K.A. LGBT and queer research in higher education: The state and status of the field. Educ. Res. 2010, 39, 132–141. [Google Scholar] [CrossRef] [Green Version]
  63. Sucharitkul, P.P.; Windsor, L. Widening Participation in Post-Graduate Teaching and Research. NEON Widening Participation in Post Graduate Study Working Group. University of Leeds. 2021. Available online: https://www.educationopportunities.co.uk/wp-content/uploads/Widening-Participation-in-Post-Graduate-Teaching-and-Research.pdf (accessed on 29 July 2021).
  64. Lowe, P. Lessening sensitivity: Student experiences of teaching and learning sensitive issues. Teach. High. Educ. 2015, 20, 119–129. [Google Scholar] [CrossRef] [Green Version]
  65. Charmaz, K. Qualitative interviewing and grounded theory analysis. In Handbook of Interview Research: Context and Method; Gubrium, J., Holstein, J., Eds.; Sage Publications: London, UK, 2001; pp. 675–694. [Google Scholar]
  66. Kinchin, I.M. Concept mapping as a learning tool in higher education: A critical analysis of recent reviews. J. Contin. High. Educ. 2014, 62, 39–49. [Google Scholar] [CrossRef]
  67. Hay, D.B.; Kinchin, I.M.; Lygo-Baker, S. Making learning visible: The role of concept mapping in higher education. Stud. High. Educ. 2008, 33, 295–311. [Google Scholar] [CrossRef]
  68. Hay, D.B. Using concept maps to measure deep, surface and non-learning outcomes. Stud. High. Educ. 2007, 32, 39–57. [Google Scholar] [CrossRef]
  69. Edmondson, K.M. Assessing science understanding through concept maps. In Assessing Science Understanding: A Human Constructivist View; Mintzes, J., Wandersee, J.H., Novak, J.D., Eds.; Academic Press: New York, NY, USA, 2000; pp. 15–40. [Google Scholar]
  70. Law, J. After method: Mess in Social Science Research; Routledge: London, UK, 2004. [Google Scholar]
  71. Koro-Ljunberg, M. Reconceptualizing Qualitative Research: Methodologies without Methodology; Sage: London, UK, 2016. [Google Scholar]
  72. Kinchin, I.M.; Gravett, K. Concept mapping in the age of Deleuze: Fresh perspectives and new challenges. Educ. Sci. 2020, 10, 82. [Google Scholar] [CrossRef] [Green Version]
  73. Kandiko, C.B.; Kinchin, I.M. What is a doctorate? A concept-mapped analysis of process versus product in the supervision of lab-based PhDs. Educ. Res. 2012, 54, 3–16. [Google Scholar] [CrossRef]
  74. Read, B.; Archer, L.; Leathwood, C. Challenging Cultures? Student Conceptions of “Belonging” and “Isolation” at a Post-1992 University. Stud. High. Educ. 2003, 28, 261–277. [Google Scholar] [CrossRef]
  75. Gravett, K.; Ajjawi, R. Belonging as situated practice. Stud. High. Educ. 2021. [Google Scholar] [CrossRef]
  76. Thomas, K. Rethinking belonging through Bourdieu, diaspora and the spatial. Widening Particip. Lifelong Learn. 2015, 17, 37–49. [Google Scholar] [CrossRef]
  77. Guyotte, K.W.; Flint, M.A.; Latopolski, K.S. Cartographies of belonging: Mapping nomadic narratives of first-year students. Crit. Stud. Educ. 2019, 62, 543–558. [Google Scholar] [CrossRef]
  78. Gravett, K. Disrupting the doctoral journey: Re-imagining doctoral pedagogies and temporal practices in higher education. Teach. High. Educ. 2021, 26, 293–305. [Google Scholar] [CrossRef]
Figure 1. Concept map of the study design.
Figure 1. Concept map of the study design.
Education 12 00121 g001
Figure 2. Pair A on the PhD topic, with the supervisor map on the left and the student map on the right.
Figure 2. Pair A on the PhD topic, with the supervisor map on the left and the student map on the right.
Education 12 00121 g002
Figure 3. Pair B, supervisor map on the PhD process.
Figure 3. Pair B, supervisor map on the PhD process.
Education 12 00121 g003
Figure 4. Pair B, student map on the PhD process.
Figure 4. Pair B, student map on the PhD process.
Education 12 00121 g004
Figure 5. Pair B, supervisor map on the PhD topic.
Figure 5. Pair B, supervisor map on the PhD topic.
Education 12 00121 g005
Publisher’s Note: MDPI stays neutral with regard to jurisdictional claims in published maps and institutional affiliations.

Share and Cite

MDPI and ACS Style

Kandiko Howson, C.; Kinchin, I.M.; Gravett, K. Belonging in Science: Democratic Pedagogies for Cross-Cultural PhD Supervision. Educ. Sci. 2022, 12, 121. https://doi.org/10.3390/educsci12020121

AMA Style

Kandiko Howson C, Kinchin IM, Gravett K. Belonging in Science: Democratic Pedagogies for Cross-Cultural PhD Supervision. Education Sciences. 2022; 12(2):121. https://doi.org/10.3390/educsci12020121

Chicago/Turabian Style

Kandiko Howson, Camille, Ian M. Kinchin, and Karen Gravett. 2022. "Belonging in Science: Democratic Pedagogies for Cross-Cultural PhD Supervision" Education Sciences 12, no. 2: 121. https://doi.org/10.3390/educsci12020121

APA Style

Kandiko Howson, C., Kinchin, I. M., & Gravett, K. (2022). Belonging in Science: Democratic Pedagogies for Cross-Cultural PhD Supervision. Education Sciences, 12(2), 121. https://doi.org/10.3390/educsci12020121

Note that from the first issue of 2016, this journal uses article numbers instead of page numbers. See further details here.

Article Metrics

Back to TopTop