Next Article in Journal
Distance Training of Pragmatic Competence of Law Students via Legal Cases in an English for Specific Purposes Course
Previous Article in Journal
Systematic Literature Review on the Fidelity of Maritime Simulator Training
 
 
Font Type:
Arial Georgia Verdana
Font Size:
Aa Aa Aa
Line Spacing:
Column Width:
Background:
Article

Structure Analysis Research of Transportation Major Curriculum System in Application-Oriented Universities under the Perspective of Engineering Education Accreditation

1
School of Mechanical and Automotive Engineering, Liaocheng University, Liaocheng 252000, China
2
Liaocheng Transportation Service Center, Liaocheng 252000, China
*
Authors to whom correspondence should be addressed.
Educ. Sci. 2022, 12(11), 818; https://doi.org/10.3390/educsci12110818
Submission received: 28 September 2022 / Revised: 9 November 2022 / Accepted: 14 November 2022 / Published: 15 November 2022

Abstract

Engineering education accreditation (EEA) is the internationally accepted engineering education quality guarantee system, and it is the important foundation of international mutual recognition for engineering education and qualifications. First, in contrast to the criteria of EEA, the domestic construction of the transportation major curriculum system is analyzed at the present situation, and the DEMATEL-AISM model to carry out structural analysis research on the transportation major curriculum system in the application-oriented universities is established. Furthermore, the transportation major in Liaocheng University is taken as an example and the adversarial hierarchical topology map of the curriculum system, based on the DEMATEL-AISM model, is created. Finally, a curriculum structure is built which could adapt to the school-running characteristics and talents training goal. Through exploration and practice, the curriculum structure improves the transportation major educational objectives to achieve social fitness and provides a reference for the transportation major curriculum construction in colleges, especially application-oriented universities.

1. Introduction and Background

Engineering education is an important part of China’s higher education. With China’s formal accession to the Washington Agreement, the most influential international engineering education degree mutual recognition agreement, the development of China’s engineering education has entered a new stage. The question of how to cultivate innovative and diversified engineering and technical talents, realize the international substantial equivalence of engineering education quality standards, and adapt to the development needs of the current world new economic model has become a key research topic in the development and reform process of higher education in China. An application-oriented university is a higher education institution that takes undergraduate education as the leading role, morality education as the fundamental task, and applied technical education as the school orientation [1]. Its goal is to serve the local economic and social development and cultivate high-quality application-oriented talents, with strong social adaptability and competitiveness for production, construction, management and service and other front-line industries [2]. Its professional education pays more attention to the organic combination of students’ theoretical knowledge and practical ability so they can skillfully use theoretical knowledge to effectively solve practical production problems, which is the organic unity of academic and professional [3]. Therefore, application-oriented universities are the main front for the vigorous development of engineering education in China. In the present situation, the construction of socialism with Chinese characteristics has entered a new era, the Communist Party of China Central Committee and the State Council have made a major decision and deployment to build a transportation power, with the strong support and satisfaction of the people, at a new historical starting point [4]. Training high-quality transportation professionals is one of the prerequisites to realizing this major strategy. Application-oriented universities should take this opportunity to actively meet the challenges, closely focus on the three core tasks of “student-centered, output oriented and continuous improvement” proposed by the EEA, and cultivate engineering and technical talents of transportation who meet the professional requirements and achievements standards. The curriculum system is the arrangement and combination of different curriculum categories in the same major, and it is the sum of the teaching content and process. Its structural framework is the basis and key to achieving the professional educational objectives. Under the guidance of the strategic endeavor to build a strong transportation country, the important task for the transportation major of application-oriented universities that need to be solved urgently is how to give play to its characteristics and advantages, continuously improve its training level, truly achieve the requirements of international substantial equivalent graduation ability, and build a transportation specialty curriculum system that meets the market demand and reflects the engineering characteristics.
Transportation is a comprehensive industry involving economics, management, engineering and other social sciences. There is no special transportation engineering discipline in western developed countries. Many schools complete transportation education in other disciplines. There are also great differences in the design of the curriculum system among colleges and universities. The United States regards transportation as a branch of civil engineering, and the transportation engineering education in colleges and universities mainly constructs an engineering education and training mode suitable for their own professional characteristics, according to the “Achieving the Vision for Civil Engineering in 2025: A Roadmap for the Profession” and the “Civil Engineering Body of Knowledge for the 21st Century: Preparing the Civil Engineer for the Future”, issued by the American Society of Civil Engineers. As such, Professor Shannon Davis of Washington State University believes that the study of design and practice courses in the field of transportation engineering at the university stage is the key to training transportation engineers [5]. Hernandez S. and Ritchie S G. considered that the key problem affecting the training and output of transportation talents is that students are not correctly guided to understand the diversity of the professional content in the curriculum of transportation major [6]. By linking the course content with students’ learning motivation, the non-traditional concept of transportation is introduced to improve students’ understanding of professional diversity, give better play to students’ internal motivation, and further improve the comprehensive ability of transportation. Antonio da Silva of the Sao Paulo University (Canada) combined the professional characteristics of the university, integrated and systematized the participation of engineering education, practical teaching and transportation engineering projects, and cultivated engineering transportation professionals guided by interest [7]. Prado da Silva of Londrina State University (Brazil) and Rodrigues da Silva of the Sao Paulo University (Brazil) divided the course training process into three stages, according to the abilities and skills required by graduates majoring in transportation, planning the teaching stage, evaluating the teaching process and evaluating the teaching products (results), in order to give it a clear hierarchical structure and logical progressive relationship [8]. It can be seen that the construction of the transportation major curriculum system in American countries is based on the civil engineering specialty, and the curriculum pays attention to basic knowledge. At the same time, it strengthens the study of methodology, mathematical modeling, data analysis and software application, and emphasizes the cultivation and exercise of students’ system analysis ability. In terms of curriculum system design, they paid attention to interdisciplinary intersection, cultivated compound talents, and built a creative and practical talent training mode of civil and traffic engineers by combining their advantageous discipline platform or professional teaching and practice resources.
In 2006, China’s Ministry of Education officially launched the construction project of EEA. As one of the first batch of certified majors, the transportation major has received extensive attention in relevant domestic universities. Many scholars have also conducted research on the construction of the transportation major in combination with the characteristics of their own universities. Tingying Ju et al. of Southwest Jiaotong University believed that engineering education in transportation major was a rational process, and high-quality professionals should have high-quality moral literacy. Therefore, the teaching of engineering ethics courses should be strengthened in the setting of training programs for transportation major [9]. Lixin Zhou et al. of Tongji University analyzed the relevant problems of the EEA of transportation major, and in particular, they pointed out the lack of practice, experiment and engineering ability education in the current curriculum system of the transportation major, and through the targeted decomposition of Tongji University, they highlighted the standards and objectives of training excellent engineers in transportation major [10]. According to the requirements of the excellent engineering education training plan for the transportation major, Yazao Yang et al. of Chongqing Jiaotong University put forward a hierarchical and modular construction scheme for the teaching system of practical teaching courses [11]. Based on the evaluation of the transportation major graduation requirements, Jia Wang et al. of Changsha University of Science and Technology analyzed the problems in the current curriculum system of the transportation major from the aspects of knowledge, technology, communication and cooperation, and put forward improvement and innovation ideas for the construction of the curriculum system [12]. Lixin Yan et al. of East China Jiaotong University analyzed the professional certification of engineering education and the demand of the current information society for transportation talents, combined with the development characteristics of the transportation industry in the new era, and discussed in detail the measures required to improve the comprehensive abilities of transportation professionals, from the perspective of training methods, training modes and development directions [13]. Qingyu Luo et al. of Jilin University believed that the quality of engineering education and training of transportation majors could be comprehensively improved through the design of an achievement-oriented curriculum system, student-centered curriculum teaching mode and curriculum teaching quality management reform based on continuous improvement [14]. Based on the core idea of EEA, Jing Sheng et al. of Xiamen University of Science and Technology focused on the problems in the training program of rail transit operation management talents, combined with the graduation requirements of rail transit talents, and put forward a revised method to reconstruct the curriculum system and improved the talent training program [15]. To summarize, based on the concept proposed by EEA, the construction of the transportation major curriculum system has a good acceptance effect in the “985 Project”, “211 Project” and other research-oriented universities. However, at present, the overall pace of transportation major EEA and curriculum system construction in most universities in China is still slow. By the end of 2020, only 20 transportation majors in China have passed the EEA.
What is the reason for the slow progress and low certification rate of EEA for transportation majors in application-oriented universities in China? The lack of systematic research methods in the curriculum system construction of transportation majors has led to an unclear hierarchy and gradient of the curriculum system structure, unclear objectives of the curriculum system construction, unclear engineering characteristics, and a gap from the EEA Criteria. Therefore, under the background of EEA, the objective of this research is to propose a systematic method for analyzing the structure of the curriculum system and to build a new model and structure of the curriculum system that can adapt to the continuous development of the transportation major.
Liaocheng University, as a key comprehensive university and a famous university with special characteristics in the cultivation of applied talents in Shandong Province China, has taken the initiative to respond to the challenges of a new round of scientific revolution and industrial transformation, and seized the development opportunities brought by the implementation strategy of the major project of transforming the new and old driving forces. It has made every effort to promote the development of high-quality connotation, integration and characteristics, and strives to build the university into a well-known high-level application-oriented university. In view of the development trend of the intelligent and networked road transport tools and road transport management in the future, the transportation major in Liaocheng University fully integrates the main disciplines, such as transportation engineering, mechanical and electronic engineering, control engineering, management science engineering. The fundamental task is primarily focused on road transport (automobile technology application direction) to cultivate students with a solid foundation, broad vision, strong practical ability and innovative spirit. However, the contradiction between the structure function of the existing curriculum system and the talent educational objectives of truly achieving the requirements of the international substantial equivalent graduation ability is increasingly evident. For example, the curriculum layout is irrational, the output task is unclear, the curriculum system cannot effectively cover all graduation requirements, the index points supported by the courses are too scattered to match the teaching contents, the supporting role of courses is not accurate, the scalability of the course objectives is not enough, and it is difficult to reflect the graduation requirements. The key problems, that require solving, are how to: form a unified system of the curriculum system (basic courses, professional courses, application courses, etc.); solve the relationships between the course categories and class hours, theoretical teaching and practical teaching, required courses and elective courses; to design the curriculum system to achieve output oriented graduation requirements, to make the elements cooperate with each other, and to achieve the optimization of the system function.
According to the contributions made by previous scholars, the main achievements of this manuscript are:
  • A novel structural analysis method, namely the DEMATEL-AISM method, is proposed, and the specific implementation steps and mathematical model of this method are constructed.
  • Taking the transportation major in Liaocheng University as the research object, and according to the general standards of EEA, a curriculum system that conforms to the school’s orientation and students’ educational objectives has been constructed based on DEMATEL-AISM. Through implementation and practice, the curriculum system is very consistent with the general standard requirements of EEA and has good stability and rationality, which can provide reference for other universities, especially in application-oriented universities.

2. Materials and Methods

In order to implement the United Nations Sustainable Development Goals and Graduate Attributes and Professional Competences (Version 4), issued by the International Engineering Alliance [16], the application-oriented universities should closely combine local characteristics and regional economic development needs, and pay attention to all students’ learning results, innovation ability and practical ability. In addition, the EEA Criteria clearly states specific descriptions of the knowledge and competencies that students should have at the time of graduation (a total of 12 graduate attributes), including aspects of knowledge, skills and literacy that students should have acquired through their studies in the program. The educational objectives formulated for transportation majors should be able to cover the 12 graduation attributes in the EEA Criteria in terms of breadth and depth [17]. Based on this, the educational objectives are the following five aspects.
First, facing new technologies and future development, curriculums should strive to improve students’ abilities to take the initiative in lifelong continuous learning, adapt to social and technological changes, and enable them to use professional knowledge such as mathematics, natural science, civil engineering, information science, cybernetics, economics and management to express and analyze transportation engineering problems. The students can study specific complex transportation engineering problems to obtain effective conclusions. Second, it should actively promote interdisciplinary integration and embody the principles of diversity and inclusiveness. Aiming at complex transportation engineering problems, students can select, use or develop appropriate information technology and modern engineering tools to design or develop solutions. They should cultivate interdisciplinary composite transportation engineering technicians with team cooperation and communication skills. Third, it must promote the close combination of transportation education and innovation and entrepreneurship education, and pay attention to cultivating students’ systematic thinking, engineering thinking, critical thinking and digital thinking. The purpose of this is to improve students’ innovation spirit and entrepreneurship awareness. Fourth, it should reflect the requirements of the United Nations global sustainable development goals, pay attention to students’ humanistic cultivation, strengthen students’ engineering ethics awareness and professional ethics, and cultivate modern transportation engineers with the concept of natural and social sustainable development. Fifthly, the universities should constantly improve the practice teaching system, focus on the training goal of engineering, create a diversified practice teaching platform, improve students’ engineering practice ability, and give them the practical ability to scientifically analyze and comprehensively evaluate engineering projects based on the relevant theoretical knowledge of transportation engineering.
It can be seen that the construction of the transportation major curriculum system is a complex system of engineering. Therefore, it must be follow the integrity of the system, adopt scientific analysis methods, analyze and straighten out the relationship between its constituent elements, and divide the curriculum system structural layers, in order to study the structure of the system from different layers and different angles. By establishing a curriculum system with a reasonable structure and optimized resource allocation, the comprehensive performance of the curriculum system can be improved and enhanced.
Although many scholars have proposed some methods or borrowed some advanced experiences in the study of curriculum system structure analysis, there is no systematic and highly adaptable methodology for the time being. Most of the course architecture analysis is conducted using the interpretative structural modeling method (ISM) or the analytic hierarchy process (AHP) method [18,19]. Although these methods can transform the system with complex and ambiguous relationships into a model with a good structure, there is no feedback loop between the layers, there is some loss of system functionality, and the model accuracy is low. Moreover, the general multi-model information fusion (GMSIF) has been employed in the teaching practice in Beijing Union University and the new curriculum architecture has powerfully supported the goal of “one body two wings” for International Telecommunication Organization (ITO) talents training [20]. However, the structure system emphasizes multidisciplinary cross-fertilization and the organization and design of the course contents are more complicated. Australia is a world leader in higher engineering education, and its curriculum structure is strictly designed according to the standards of Engineers Australia (EA), which requires engineering degree courses to be set up with engineering fundamentals (mathematics, physics, chemistry, principles, skills and tools of engineering) accounting for 40%, professional courses accounting for 20%, engineering design and project studies accounting for 20%, engineering practice accounting for 10%, and other elective studies accounting for 10% [21]. This structure is slightly inadequate in terms of curriculum content updating and continuous improvement. The structure of the German education (such as labor teacher education) curriculum is mainly action oriented (in German: Handlungs-orientierung), in which students build a system of knowledge and experience through self-regulated learning actions in response to specific vocational goals [22]. As the integration of European higher education and the development strategy of “Industry 4.0” in Germany continue to advance, the existence of labor technology courses in German school curriculum plans becomes more and more ambiguous. The questions of how to realize an effective connection between the curriculum of labor education and the transformation of social production methods, and how to further break the barrier between the development of labor disciplines and the training of labor teachers, as well as how to promote the articulation of labor education courses with the courses of other disciplines all need to be solved in the field of labor education in Germany [23].
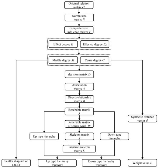
Decision-making Trial and Evaluation Laboratory (DEMATEL) is a systematic analysis method using graph theory and matrix. It regards the system as a directed graph with weights and calculates the effect degree and effected degree of each element on other elements through the logical relationship and direct influence matrix among the elements in the system. Then, it can obtain the cause degree and middle degree of each element and determine the cause relationship and the position of each element in the system. Based on these grounds, the system structure model can be constructed [24]. Adversarial Interpretive Structure Modeling Method (AISM) is a system structure modeling method based on the classical interpretive structure model and incorporating the idea of game adversarial in the Generative Adversarial Network (GAN) [25]. On the premise of not losing the system function, a pair of simplest hierarchical topological maps with adversary ideas are established by using the opposite hierarchical extraction rules, that is, adding the cause prior hierarchical extraction rules (Down type hierarchical distribution) on the basis of the result prior hierarchical extraction rules (Up type hierarchical distribution). This method is more intuitive and clearer in the presentation of results and presents the dominance relations or causal relations between each node (element) in the form of a directed hierarchical topology [26]. Therefore, by building the DEMATEL-AISM model to analyze the structure of complex systems, it can not only clearly observe the components of the system, the correlation between the components, and the structural form of the system caused by these correlations, but also further analyze the rationality and stability of the system structure. The technology roadmap based on DEMATEL-ASIM is shown in Figure 1.
The general steps of DEMATEL-AISM are described as follows:
Step 1. The DEMATEL-AISM implementation team is generally composed of well-known technical experts, organization coordinators and design participants. They should discuss, demonstrate, propose and set key issues of the system.
Step 2. According to the discussion results of the implementation team, the component elements set S of the system is preliminarily constructed, and each component element is numbered. The component elements set S is recorded as S = s 1 , s 2 , , s n .
Step 3. With the aims of the research purpose, the technical analysts shall analyze and demonstrate, determine the research indicators or elements, quantify the relationship between the elements, and establish the original matrix (direct impact matrix) of the system, that is, O = ( o i j ) n × n .
Step 4. The normalized direct influence matrix (N) is obtained by normalizing the original relation matrix (O). It can be expressed by Equations (1) and (2).
M a x v a r = m a x ( j = 1 n o i j )
N = o i j M a x v a r n × n
Step 5. According to Equation (3), the total relation matrix (T) is obtained from the normalized direct influence matrix (N).
T = k = 1 N k T = N ( I N ) 1
Step 6. The effect degree (E), effected degree (Ed), middle degree (M) and cause degree (C) of each element are calculated by the total relation matrix (T), that is, T E E d M C .
The effect degree (E), effected degree (Ed), middle degree (M) and cause degree (C) are the measurement criterions for measuring the influence degree of the elements in the system. The effect degree (E) refers to the sum of the values in each row of the total relation matrix (T), which is indicated the comprehensive influence values of the corresponding elements in each row on all other elements, and this set is denoted as E = { e 1 , e 2 , e 3 , , e n } , where ei can be determined according to Equation (4).
e i = j = 1 n t i j , ( i = 1 , 2 , 3 , , n )
The effected degree (Ed) refers to the sum of the values of each column of the total relation matrix (T). It indicates the comprehensive influence values of all other elements on the corresponding elements of each column, and this set is denoted as E d = { e d 1 , e d 2 , e d 3 , , e d n } , where edi can be determined according to Equation (5).
e d i = j = 1 n t j i , ( i = 1 , 2 , 3 , , n )
The middle degree (M) indicates the position and role of factors in the evaluation index system. This set is denoted as M = { m 1 , m 2 , m 3 , , m n } , where mi can be determined according to Equation (6).
m i = e i + e d i
The cause degree (C) indicates the size of the influence relationship between the elements, and the set is denoted as C = { c 1 , c 2 , c 3 , , c n } , where ci can be determined according to Equation (7). If the cause degree (C) is greater than 0, it is indicated that this element has a great impact on other elements, which is called cause element. On the contrary, it is called the result element.
c i = e i e d i
Step 7. By drawing the scatter diagram of the relationship between the middle degree (M) and the cause degree (C) in the coordinate system, the core elements or non-core elements can be judged according to the actual situation.
Step 8. The decision matrix (D) is constituted based on the middle degree (M) and cause degree (C), it is denoted as Equations (8) and (9).
D = ( d i j ) n × 2
d 1 i = m i , ( i = 1 , 2 , 3 , , n ) d 2 i = c i , ( i = 1 , 2 , 3 , , n )
where,
Step 9. The association matrix (A) is obtained from the decision matrix (D) through the partial order rule. For any two rows (i,j) in the decision matrix (D), when the cause degree (C) and the middle degree (M) absolute values of the element si are both greater than the element sj, that is, d i 1 d j 1   a n d   d i 2 d j 2   a n d   d i n d j n , the partial order relationship of the two elements is sj < si, it is means the element si is superior to the element sj [27,28]. According to the partial order topological operation, the association matrix (A) is performed on the decision matrix (D). It is shown as Equation (10), where n represents the evaluation object (the order of matrix), and the element aij represents the elements of the association matrix (A), which can be expressed by Equation (11).
D = ( d i j ) n × 2 partial   order   topological   operation A = ( a i j ) n × n
a i j = 1 , s i s j 0 , e l s e
Step 10. The reachable matrix (R) is calculated from the association matrix (A). The elements in the reachability matrix (R) reflect the direct and indirect relationships among the constituent elements in the system. The calculation equation of reachability matrix (R) is shown in Equation (12), where the matrix I is an n-identity matrix, the matrix B is a direct relationship matrix, and its calculation formula is shown in Equation (13).
R = B n + 1
B = A + I
Step 11. The general skeleton matrix (S) is calculated from the reachable matrix (R), and the system components are extracted hierarchically according to the result prior and cause prior confrontation extraction methods. The general skeleton matrix (S) is the simplest structure without shrinking points, that is, the structure with the least number of edges. Therefore, the topological operation process is shown in Figure 2, and the calculation equation can be expressed as Equation (14).
S = R ( R I ) 2 I
Step 12. The reachable matrix (R) is divided into a result set R(si) and a cause set Q(si). Where, R(si) represents the set of all related elements in the system to which component element si can reach, and Q(si) represents the set of all related elements in the system can reach the component element si. Let the together set be T(si), it is expressed as Equation (15).
T ( s i ) = R ( s i ) Q ( s i )
If the elements satisfying R ( s i ) = T ( s i ) , they will be extracted and placed in the order from top to bottom, then the extraction rule is the result prior extraction rule (Up rule). If the elements satisfying Q ( s i ) = T ( s i ) , they will be extracted and placed in the order from bottom to top, then the extraction rule is the cause prior extraction rule (Down rule). Therefore, on the premise that the system function is not lost, the reachability matrix (R) obtains the hierarchical distribution of a pair of system elements through adversarial extraction.
Step 13. Drawing the AISM model structure diagram of the system according to the extraction results, the confrontation layer topology diagram is obtained.
Step 14. According to the middle degree (M) and cause degree (C) of the elements, the synthetic distance vector (d) is calculated by Equation (16), and the weight (ω) is calculated according to the normalization Equation (17).
d i = m i 2 + c i 2 , ( i = 1 , 2 , 3 , , n )
ω i = d i i = 1 n d i , ( i = 1 , 2 , 3 , , n )

3. Exploration and Practice: Taking the Transportation Major in Liaocheng University as an Example

3.1. Analysis and Exploration on the Structure of Transportation Major Curriculum System Based on DEMATEL-AISM

By comparing the general standard requirements of the EEA, the transportation major in Liaocheng University has closely focused on the school running orientation of building a high-level application-oriented university, has fully implemented the education concept of “student-centered, output oriented and continuous improvement”, has took the DEMATEL-AISM model as the methodology, and has implemented the curriculum ability objectives and realized the output oriented self-evaluation as the main observation points. In combination with its own running characteristics and the demands for high-quality applied technology talents for the economic development, the DEMATEL-AISM implementation team, which includes the dean of teaching, the professional leader, the key professional teachers, and the person in charge of the transportation department, has put forward the new requirements for this major. That is, the undergraduate students of this major must meet the graduation requirements. These are the following aspects. First, they have solid scientific knowledge, good engineering technology, cultural literacy and a high sense of social responsibility. Second, they can better master the basic theories, skills and professional knowledge in the fields of road transportation and automobile technology, and they are full of innovative spirit and entrepreneurial consciousness. Third, they have the abilities to engage in planning and design, operation organization and management in the field of transportation, the abilities to engage in the development, application and service in the field of automotive technology, and the abilities to engage in relevant management and scientific research in education, scientific research and other departments. For these reasons, the DEMATEL-AISM implementation team believes that the design of the transportation major curriculum system cannot be based on the course name or syllabus. It must adhere to the scientific quality concept to achieve connotative development. It is necessary to achieve the teaching objectives of the design course around the graduation requirements and according to the application abilities of automobile technology, comprehensive analysis of transportation design, traffic control and management, traffic engineering project management, traffic planning, intelligent transportation application, traffic simulation software application, and traffic safety awareness. Therefore, the transportation major curriculum system in Liaocheng University, designed by the DEMATEL-AISM implementation team, primarily consists of the following seven parts.
Part 1: Professional courses. These courses mainly reflect the educational objectives of engineering technology analysis, design and planning ability, according to the nature of transportation major and the needs of professional engineering and technical personnel in the field of transportation.
Part 2: Professional basic courses. This kind of course is focused on the reconstruction and integration of the professional course system, and mainly trains students to master the basic theoretical system of transportation, so that they can meet the standards and requirements of modern comprehensive transportation system in planning, design, construction, operation and management.
Part 3: Basic engineering courses. These courses include basic engineering technology and the basic theories and methods, which effectively broaden the engineering technology foundation of the transportation major. They emphasize the foundation, integrity, systematization and comprehensiveness of the subject knowledge, and are the concrete embodiment of the comprehensive application with mathematics and natural science courses.
Part 4: Mathematics and natural science courses. These courses are mainly aimed at mastering the basic principles and methods of mathematics and natural science and laying a theoretical foundation for the study of professional engineering science for all students.
Part 5: Engineering practice and graduation design courses. Through strengthening the cooperation with transportation enterprises and automobile technology application enterprises, these courses actively carry out practical teaching of practice and training and are focused on cultivating the engineering practice, innovation and creation abilities of the students. Among them, the topic selection of the graduation project must be fully combined with the actual engineering problems in the field of transportation and reflect the students’ engineering awareness and comprehensive analysis literacy of analyzing and solving practical engineering problems.
Part 6: General education courses of Humanities and Social Sciences. These courses mainly focus on the humanities, art and social science literacy, so that students can consider various constraints such as economy, society, environment and law when engaging in the design and planning of transportation projects, can correctly understand and abide by professional ethics and norms, perform their duties, and realize the sustainable development of actual projects.
Part 7: English and computer technology courses. These courses mainly enable students to gain a certain international perspective, have the ability to skillfully collect and read relevant technical achievements and documents, and be able to effectively communicate and exchange with peers in the industry on engineering issues in a cross-cultural and cross-geographical context, and have the ability to independently develop or apply appropriate modern information technology tools to scientifically analyze complex engineering problems when writing research reports and designing planning plans.
Based on the above analysis, it is preliminarily determined that the set of relevant components for the transportation major curriculum system is S = {Professional courses, Professional basic courses, Basic engineering courses, Mathematics and natural science courses, Engineering practice and graduation design courses, General education courses of humanities and social sciences, English and computer technology courses} = {s1, s2, s3, s4, s5, s6, s7}. In order to establish a transportation major curriculum system structure with a reasonable structure, optimized resource allocation and that can fully adapt to the social and economic needs, and the sustainable development of students, the experts and professional technicians of the DEMATEL-AISM implementation team have preliminarily established the original relationship matrix among various components of the transport major curriculum system through demonstration and research, that is, using the Delphi method, the survey forms were distributed to the experts and scholars in the field of transportation, transportation enterprises, transportation teachers, and graduates who have graduated and are engaged in transportation. After three rounds of anonymous feedback, the original matrix is obtained. Then the original relation matrix (O) between the components in S set is:
O = 0 6 12 40 60 30 2 4 0 2 30 40 20 2 6 2 0 15 50 16 2 28 20 6 0 30 28 4 9 4 10 15 0 20 2 18 28 8 12 40 0 6 12 40 20 8 26 22 0 .
According to the Equations (1) and (2), the normalized matrix (N) is calculated as,
N = 0 0.0400 0.0800 0.2667 0.4000 0.2000 0.0133 0.0267 0 0.0133 0.2000 0.2667 0.1333 0.0133 0.0400 0.0133 0 0.1000 0.3333 0.1067 0.0133 0.1867 0.1333 0.0400 0 0.2000 0.1867 0.0267 0.0600 0.0267 0.0667 0.1000 0 0.1333 0.0133 0.1200 0.1867 0.0533 0.0800 0.2667 0 0.0400 0.0800 0.2667 0.1333 0.0533 0.1733 0.1467 0 .
On the basis of Equation (3), the comprehensive influence matrix (T) is,
T = 0.2253 0.2521 0.2123 0.5211 0.8659 0.5142 0.0670 0.1800 0.1472 0.1054 0.3704 0.5780 0.3471 0.0495 0.1665 0.1350 0.0844 0.2601 0.5936 0.2955 0.0442 0.3418 0.2977 0.1540 0.2620 0.6381 0.4471 0.0693 0.1591 0.1302 0.1252 0.2266 0.2577 0.2736 0.0385 0.2644 0.3224 0.1551 0.3131 0.6436 0.2604 0.0760 0.2473 0.4244 0.2388 0.3201 0.6356 0.4208 0.0446 .
The impact measurement criteria of each element can be calculated by Equations (4)–(7), as shown in Table 1. In addition, the scatter diagram of middle degree and cause degree is drawn in the coordinate system, as shown in Figure 3.
As the middle degree and the cause degree are both positive indicators, the absolute values of the s5 are both large, which is the most important element in the system. The middle degree of s1, s4 and s6 are large, and the cause degree of s7 is large. Therefore, the decision matrix (D) composed of the middle degree and the cause degree (absolute value) can be expressed as,
D = 4.2423 1.0735 3.4866 0.0686 2.6545 0.5041 4.4834 0.0634 5.4234 3.0016 4.5937 0.5237 2.7207 1.9425 .
Take the partial order of the decision matrix (D) according to Equations (8)–(11), and the association matrix (A) is obtained as,
A = 1 0 0 0 0 0 0 0 1 0 0 1 0 0 1 1 1 0 1 1 1 1 0 0 1 0 0 0 0 0 0 0 1 0 0 0 0 0 0 1 1 0 0 0 0 0 1 1 1 .
The reachable matrix (R) of matrix A can be obtained by using Boolean algorithm according to Equations (12) and (13), that is,
R = 1 0 0 0 0 0 0 0 1 0 0 1 0 0 1 1 1 0 1 1 1 1 0 0 1 0 0 0 0 0 0 0 1 0 0 0 0 0 0 1 1 0 0 0 0 0 1 1 1
The hierarchical distribution of elements can be obtained by extracting the reachable matrix (R) through antagonism, as shown in Table 2.
Therefore, the hierarchical distribution results of system elements obtained by adversarial extraction of reachability matrix (R) are shown in Table 3.
The reachable matrix (R) is topologically operated according to Equation (14), and the general skeleton matrix (S) is,
S = 0 0 0 0 0 0 0 0 0 0 0 1 0 0 1 1 0 0 0 0 1 1 0 0 0 0 0 0 0 0 0 0 0 0 0 0 0 0 0 1 0 0 0 0 0 0 0 1 0 .
In light of the influence relationship between the elements in the general skeleton matrix (S), the adversarial layer topological map is drawn, as shown in Figure 4.
According to Equation (16), the calculation result of synthetic distance vector of middle degree and cause degree is, d = ( 4.3760 , 3.4873 , 2.7019 , 4.4838 , 6.1986 , 4.6235 , 3.3430 ) .
Finally, from Equation (17), the weight value of each element is calculated as follows, ω = ( 0.1498 , 0.1194 , 0.0925 , 0.1535 , 0.2122 , 0.1582 , 0.1144 ) .
These results can serve as the basis for setting the credit proportion of each course category.

3.2. Discussion

Figure 4 illustrates the correlation and influence layers of each component element in the transportation major curriculum system. According to the hierarchical topology of the Up- and Down-type, there are activity elements s1, s2 and s4 in the curriculum system, that is, the system is an extension variable system.
It can be seen from the Up-type topological diagram that the relationship of each element in the curriculum system of transportation major is, {s3} < {s7} < {s2, s4, s6} < {s1, s5}. From the Down-type topological diagram it can be seen that the relationship of each element in the curriculum system of transportation major is, {s3, s4} < {s1, s2, s7} < {s6} < {s5}. Therefore, the top layers of the Up-type and the Down-type topological diagrams are taken as the union to obtain s1 and s5 as the result elements, that is, the Pareto optimal elements. The bottom layers of these two types are taken as the union to obtain s3 and s4 as the cause elements. Evidently, the professional courses (s1) and the engineering practice and graduation design courses (s5) in the transportation curriculum system are the optimal outcome elements of the transportation curriculum system, which fully embody the core concept of Engineering Education Certification “output orientation”. Basic engineering courses (s3) and mathematics and natural science courses (s4) are the cause factors in the curriculum system. They should be designed as basic courses in the construction of the transportation curriculum system and should pay attention to the cultivation of the basic abilities and knowledge of the students of this major. The general education courses of humanities and social sciences (s6) and the English and computer technology courses (s7) are both in the middle of the curriculum system. From the perspective of the Up-type and Down-type hierarchical topologies, s6 directly affects s5, that is, in the construction of the transportation professional curriculum system, the students’ sense of social responsibility, humanities and social sciences literacy, professional ethics and other engineering moral qualities are mainly cultivated, which are also the core requirements of ideological and political education under the new engineering situation. The EEA Criteria requires students to have certain abilities of design, calculation, analysis and international vision when they graduate. The element s7 is a tool and method course category that extends s3 to deeper levels (such as intelligence and internationalization), and it is an effective support for the requirements of the EEA standards. The elements s1, s2 and s4 are active elements in the curriculum system, and they can be treated as elements of continuous improvement in the construction of the curriculum system. According to the quality monitoring mechanism of the teaching process and the graduate tracking feedback mechanism, and in combination with the school running characteristics and market demand of the major, the continuous improvements of the teaching content and teaching objectives of these courses should be regularly implemented.
The analysis of the curriculum system structure of transportation major, based on the DEMATEL-AISM model, can be taken as the weight value of various courses as the basis for credit setting. Through comparison with the general standards for EEA, the curriculum setting can support the achievement of graduation requirements, as shown in Table 4. It shows that the curriculum system structure established by this method can meet the EEA Criteria, and it is scientific and effective.

3.3. Implementation

Based on the DEMATEL-AISM model, the transportation major in Liaocheng University has actively explored construction ideas in the courses of curriculum system design. It has adhered to the design policy of “foundation-based, practice-based, highlighting ability and strengthening output”, and combined with the superior resources of the specialty construction in vehicle engineering and transportation engineering, it has innovatively optimized and designed the curriculum system structure of the transportation major. The “three layers and seven categories” curriculum system structure mode is proposed, as shown in Figure 5.
Through top-level design and teacher participation, the transportation major in Liaocheng University has designed educational objectives and set up teaching contents around the achievement of the graduation requirements. A curriculum support matrix with a reasonable layout, accurate positioning and clear tasks was constructed. Among them, each graduation requirement has a curriculum that can reflect the key support of professional core courses and important practical links, and each course can find the right position in the support matrix. According to the structural model of the curriculum system, the curriculum setting of the transportation major is shown in Figure 6.
The “three layers and seven categories” curriculum system for the transportation major based on DEMATEL-AISM reflects the interrelations and interactions among the various course categories; moreover, it is the fundamental guarantee for achieving the graduation achievements and the talent educational objectives. Through the exploration and practice of the curriculum system construction, the transportation major in Liaocheng University has achieved remarkable results in the quality of talent training and teaching contents reform. In the past three years, the comprehensive employment rate of the graduates has been above 95%, and a group of high-quality comprehensive engineering application technical talents have been trained in the fields of transportation, traffic planning, road engineering, automobile manufacturing, and machinery design and manufacturing. The students of this major have a solid foundation in mathematics and professional engineering and strong innovation abilities in engineering practice; therefore, according to the results of the graduate tracking survey, the professional developments of the students, within 3–5 years of graduating, are more in line with the orientation of the school and the needs of economic and social development, as shown in Figure 7. This shows that the structure of curriculum system has good stability and rationality.

3.4. Evaluation and Prospect

The main contribution of this work is to propose a DEMATEL-AISM-based curriculum structure analysis method based on the positioning of high-level applied universities in China and the EEA Criteria. However, the method is essentially a combination of quantitative and qualitative system analysis, which is somewhat subjective and non-uniform due to the division of the constituent elements in the curriculum system and the determination of the measure of the strength of the relationship between them. Therefore, the limitation of this approach is that the same system may vary in the final model output during the implementation of different teams.
Practice has shown that the implementation of this method is effective. Compared with other methods, the curriculum structure constructed by using this method has a high degree of compliance with the EEA Criteria and provides a clear basis for setting credits for all categories of courses. The structure of the curriculum system is clear and hierarchical, with obvious logic between curriculum layers and course categories, which improves the flexibility and continuous improvement of curriculum setting. In this curriculum system, all of the course objectives are clearly directed, and all graduate attributes (attainments) are supported by corresponding courses.
However, as this work only takes the transportation major in Liaocheng University as the object of its research and implementation, the sample size is small, and is therefore not enough to draw generalized arguments. Therefore, it is our prospect to gradually apply this method to other majors in our university, extend it to other similar universities, and to similar universities in other countries and regions in order to obtain a large enough sample size and analyze the general applicability of this method in our future work.

4. Conclusions

The concept of international substantial equivalence in EEA has been widely recognized by colleges and universities, and its mobilization has increased unprecedentedly. However, there are many prominent problems in the EEA of transportation majors, for example, the research and understanding of certification and its standards by schools and majors are unbalanced, the design and implementation of the “output oriented” curriculum system has a serious formalization tendency, which has not been effectively extended to the classroom, the EEA lacks effective research methods and achievements, etc. The EEA in application-oriented universities inevitably requires the construction of the engineering major curriculum system to focus on the core task of graduation outputs who meet the requirements of industry standards. This manuscript takes the construction of the transportation major curriculum system as the research goal and puts forward the DEMATEL-AISM model for curriculum system structure analysis in application-oriented universities according, to the requirements of the EEA standards. Then, taking the transportation major in Liaocheng University as an example, and according to the adversarial and hierarchical topology of the curriculum system, it explored and constructed a curriculum system structure that fits its own school running characteristics and talent educational objectives. It improved the achievement of talent educational objectives and social adaptation for transportation majors and provided a reference for the construction of the transportation major curriculum system in Chinese universities, particularly in application-oriented universities.

Author Contributions

Conceptualization, L.Z.; Methodology, L.Z. and C.B.; Software, L.Z.; Investigation, H.G.; Resources, L.Z. and G.Z.; Data curation, L.Z. and G.Z.; Writing–original draft, L.Z.; Writing–review & editing, L.Z.; Visualization, C.B. and H.G. All authors have read and agreed to the published version of the manuscript.

Funding

This research was funded by [Liaocheng University] grant number [318051824] and [311162217].

Conflicts of Interest

The authors declare no conflict of interest.

References

  1. Youshi, Z.; Yihua, J. Speciality-oriented Development of Local Applied Universities: Concepts and Practices. J. South China Norm. Univ. (Soc. Sci. Ed.) 2021, 1, 90–99. [Google Scholar]
  2. Song, Q.; Zhou, Y.; Wang, F.; Lu, Y.; Hong, L. High-quality Development of Application-oriented Universities: Connotation, Principles and Practical Paths. J. Yangzhou Univ. (High. Educ. Study Ed.) 2022, 26, 28–34. [Google Scholar]
  3. Wu, Y. Analysis on the Orientation and Transformation Path of Local Application-oriented Universities. J. Natl. Acad. Educ. Adm. 2020, 10, 11–16. [Google Scholar]
  4. CPC Central Committee and State Council. Outline of Building a Powerful Transportation Country; People’s Publishing House: Beijing, China, 2019. [Google Scholar]
  5. Davis, S.; Brown, S.; Dixon, M.; Borden, R.; Montfort, D. Embedded Knowledge in Transportation Engineering: Comparisons between Engineers and Instructors. J. Prof. Issues Eng. Educ. Pract. 2013, 1, 51–58. [Google Scholar] [CrossRef]
  6. Hernandez, S.; Ritchie, S.G. Motivating Students to Pursue Transportation Careers: Implementation of Service-Learning Project on Transit. Transp. Res. Rec. 2015, 2480, 30–37. [Google Scholar] [CrossRef]
  7. Silva, A.N.; Kuri, N.P.; Casale, A. PBL and B-Learning for Civil Engineering Students in a Transportation Course. J. Prof. Issues Eng. Educ. Pract. 2012, 4, 305–313. [Google Scholar] [CrossRef]
  8. Prado da Silva, C.A., Jr.; Fontenele, H.B.; Rodrigues da Silva, A.N. Transportation Engineering Education for Undergraduate Students: Competencies, Skills, Teaching-Learning, and Evaluation. J. Prof. Issues Eng. Educ. Pract. 2015, 141, 05014006. [Google Scholar] [CrossRef]
  9. Tingying, J.; Shiquan, R. Training for Moral Attainment of Traffic and Transportation High Quality Engineering Talents. In Proceedings of the Third International Conference on Transportation Engineering (ICTE), Chengdu, China, 23–25 July 2011; pp. 2790–2795. [Google Scholar]
  10. Zhou, L.; Zhang, J. Reflections on the Engineering Education Accreditation of Transportation Major in Tongji University. Educ. Teach. Forum 2012, 12, 222–223. [Google Scholar]
  11. Yang, Y.; Yang, L. Multilevel and modularized course system construction under “Plan for Educating and Training Outstanding Engineers”—Taking transportation specialty in Chongqing Jiaotong University for example. Res. Teach. 2014, 37, 85–88. [Google Scholar]
  12. Wang, J.; Xue, H.; Li, H. Reflections on Perfecting the Curriculum System of Transportation Major under the New Normal. Chin. J. Multimed. Netw. Teach. 2018, 9, 145–146. [Google Scholar]
  13. Yan, L.; Zhang, C.; Xiong, Y. Exploration on the Training Mode of Transport Professionals Driven by the Certification of Engineering Education and Social Needs. Educ. Mod. 2019, 2, 6–9. [Google Scholar]
  14. Luo, Q.; Wu, W.; Yang, L.; Jia, H.; Liu, H. Teaching Reform Path of Transportation Courses Based on the Core Concept of Engineering Education. Educ. Mod. 2018, 15, 45–46. [Google Scholar]
  15. Sheng, J.; Tang, Y.; Qin, L. The Discussion on the Revision of the Personnel Cultivating Program of Railway Traffic Operation Management Based on Engineering Education Professional Certification. Adv. Soc. Sci. Educ. Humanit. Res. 2017, 157, 178–183. [Google Scholar]
  16. International Engineering Alliance. Graduate Attributes and Professional Competences (Version 4). Available online: http://www.ieagreements.org (accessed on 21 June 2021).
  17. China Engineering Education Accreditation Association. Engineering Education Accreditation Criteria (T/CEEA A001-2022), 15 July 2022. Available online: http://www.ttbz.org.cn/StandardManage/Detail/65001/ (accessed on 15 July 2022).
  18. Jia, L.; Shen, Z. A Structural Analysis of ISM-based Curriculum System for Industrial Engineering Major: A Case Study of Jiangxia College. J. Nanning Polytech. 2017, 22, 53–55. [Google Scholar]
  19. Chen, J.; Zhao, F.; Xing, H. Curriculum system of specialty group under the credit system of higher vocational colleges based on AHP structure analysis. IPPTA Q. J. Indian Pulp Pap. Tech. Assoc. 2018, 30, 841–849. [Google Scholar]
  20. Nan, M.; Hong, B.; Yun, Z.; Liyi, M.; Wenfa, L. Curriculum Architecture Based on Generalized Multimodal Information Fusion for ITO Training. Int. J. Inf. Educ. Technol. 2016, 6, 500–503. [Google Scholar] [CrossRef]
  21. Australian Professional Engineering Programs Accredited by Engineers Australia. [EB/OL]. Available online: http://www.engineersaustralia.org.au/ (accessed on 25 August 2015).
  22. Jiang, D. “Learning Field” Curriculum: Concept, Characters and Issues—The Consideration on the Great Curriculum Reform of Vocational Schools in Germany. Stud. Foreign Educ. 2003, 30, 26–31. [Google Scholar]
  23. Ren, P.; Leim, H. The Structure, Characteristics and Experience of the Preparation Curricula for Labor Teacher in Germany—Taking Labor Education Major of Technical University of Munich as an Example. Stud. Foreign Educ. 2021, 48, 29–42. [Google Scholar]
  24. Seyed-Hosseini, S.M.; Safaei, N.; Asgharpour, M.J. Reprioritization of failures in a system failure mode and effects analysis by decision making trial and evaluation laboratory technique. Reliab. Eng. Syst. Saf. 2006, 91, 872–881. [Google Scholar] [CrossRef]
  25. Xie, X. Research on Competitiveness of Coastal Smart Port Based on Adversarial Interpretative Structural Modeling Method. Master’s Thesis, Tianjin University, Tianjin, China, 2019. [Google Scholar]
  26. Zhang, Y.; Huang, Y.; Zhao, X.; Li, J.; Yin, F. Research on the Influencing Factors of Kite Culture Inheritance Based on an Adversarial Interpretive Structure Modeling Method. IEEE Access 2021, 9, 3065711. [Google Scholar] [CrossRef]
  27. Yue, L.; Li, L. Using Poset to Express TOPSIS Model When Weights Is Difficult to Obtain. Fuzzy Syst. Math. 2017, 31, 167–174. [Google Scholar]
  28. Yue, L.; Li, L. Group Evaluation Model Based on Online Information and Its Solution Method of Poset. Oper. Res. Manag. Sci. 2019, 28, 111–117. [Google Scholar]
Figure 1. Technology roadmap based on DEMATEL-ASIM.
Figure 1. Technology roadmap based on DEMATEL-ASIM.
Education 12 00818 g001
Figure 2. The topological operation process of general skeleton matrix.
Figure 2. The topological operation process of general skeleton matrix.
Education 12 00818 g002
Figure 3. The scatter diagram of middle degree and cause degree.
Figure 3. The scatter diagram of middle degree and cause degree.
Education 12 00818 g003
Figure 4. Adversarial layer topological map of the curriculum system.
Figure 4. Adversarial layer topological map of the curriculum system.
Education 12 00818 g004
Figure 5. Three layers and seven categories curriculum system structure mode.
Figure 5. Three layers and seven categories curriculum system structure mode.
Education 12 00818 g005
Figure 6. The structure and curriculum setting of the transportation major curriculum system based on DEMATEL-AISM model.
Figure 6. The structure and curriculum setting of the transportation major curriculum system based on DEMATEL-AISM model.
Education 12 00818 g006
Figure 7. Statistical chart of graduates’ career tracking survey.
Figure 7. Statistical chart of graduates’ career tracking survey.
Education 12 00818 g007
Table 1. Impact measurement criteria of the system elements.
Table 1. Impact measurement criteria of the system elements.
CriteriaEffect Degree
(ei)
Effected Degree (edi)Middle Degree (mi)Cause Degree (ci)
Element
s12.65791.58444.24231.0735
s21.77761.7093.48660.0686
s31.57931.07522.65450.5041
s42.212.27344.4834−0.0634
s51.21094.21255.4234−3.0016
s62.0352.55874.5937−0.5237
s72.33160.38912.72071.9425
Table 2. Extraction process through antagonism of reachable matrix (R).
Table 2. Extraction process through antagonism of reachable matrix (R).
Result Prior (Up Type Extraction Process)Cause Prior (Down Type Extraction Process)
Element (si)Result set R(si)Together set T(si)Element (si)Cause set Q(si)Together set T(si)
s1s1s1s1s1, s3, s4s1
s2s2, s5s2s2s2, s3s2
s3s1, s2, s3, s5, s6, s7s3s3s3s3
s4s1, s4s4s4s4s4
s5s5s5s5s2, s3, s5, s6, s7s5
s6s5, s6s6s6s3, s6, s7s6
s7s5, s6, s7s7s7s3, s7s7
Extract s1 and s5, put them on the top layer, and continue to extract after deleting them.Extract s3 and s4, put them on the bottom layer, and continue to extract after deleting them.
Element (si)Result set R(si)Together set T(si)Element (si)Cause set Q(si)Together set T(si)
s2s2s2s1s1s1
s3s2, s3, s6, s7s3s2s2s2
s4s4s4s5s2, s5, s6, s7s5
s6s6s6s6s6, s7s6
s7s6, s7s7s7s7s7
Extract s2, s4 and s6, then put them on the second layer from above, and continue to extract after deleting them.Extract s1, s2 and s7, then put them on the second layer from below, and continue to extract after deleting them.
Element (si)Result set R(si)Together set T(si)Element (si)Cause set Q(si)Together set T(si)
s3s3, s7s3s5s5, s6s5
s7s7s7s6s6s6
Extract s7 and put it on the third layer from above, then continue to extract after deleting it.Extract s6 and put it on the third layer from below, then continue to extract after deleting it.
Element (si)Result set R(si)Together set T(si)Element (si)Cause set Q(si)Together set T(si)
s3s3s3s5s5s5
Extract s3 and put it on the bottom layer, then the extraction process is end.Extract s5 and put it on the top layer, then the extraction process is end.
Table 3. Hierarchical distribution results of system elements by adversarial extraction.
Table 3. Hierarchical distribution results of system elements by adversarial extraction.
LayerResult Prior (Up Type)Cause Prior (Down Type)
0s1, s5s5
1s2, s4, s6s6
2s7s1, s2, s7
3s3s3,s4
Table 4. Comparison table of credit setting.
Table 4. Comparison table of credit setting.
Course CategoryEEA Criteria [17]Transportation Major Curriculum System Based on DEMATEL-AISM
Mathematics and natural science courses≥15%15.35%
Professional courses, Professional basic courses, Basic engineering courses≥30%36.17%
Engineering practice and graduation design courses≥20%21.22%
General education courses of humanities and social sciences≥15%15.82%
Other courses≤20%11.44%
Total100%100%
Publisher’s Note: MDPI stays neutral with regard to jurisdictional claims in published maps and institutional affiliations.

Share and Cite

MDPI and ACS Style

Zhang, L.; Bao, C.; Guo, H.; Zhao, G. Structure Analysis Research of Transportation Major Curriculum System in Application-Oriented Universities under the Perspective of Engineering Education Accreditation. Educ. Sci. 2022, 12, 818. https://doi.org/10.3390/educsci12110818

AMA Style

Zhang L, Bao C, Guo H, Zhao G. Structure Analysis Research of Transportation Major Curriculum System in Application-Oriented Universities under the Perspective of Engineering Education Accreditation. Education Sciences. 2022; 12(11):818. https://doi.org/10.3390/educsci12110818

Chicago/Turabian Style

Zhang, Lanjiang, Chunjiang Bao, Hongliang Guo, and Gang Zhao. 2022. "Structure Analysis Research of Transportation Major Curriculum System in Application-Oriented Universities under the Perspective of Engineering Education Accreditation" Education Sciences 12, no. 11: 818. https://doi.org/10.3390/educsci12110818

APA Style

Zhang, L., Bao, C., Guo, H., & Zhao, G. (2022). Structure Analysis Research of Transportation Major Curriculum System in Application-Oriented Universities under the Perspective of Engineering Education Accreditation. Education Sciences, 12(11), 818. https://doi.org/10.3390/educsci12110818

Note that from the first issue of 2016, this journal uses article numbers instead of page numbers. See further details here.

Article Metrics

Back to TopTop