Educational Hall Escape: Increasing Motivation and Raising Emotions in Higher Education Students
Abstract
1. Introduction
2. Theoretical Background
2.1. “Serious Games” and “Gamification”
2.2. Emotion
2.3. Educational Escape Rooms and Motivation
Motivation
- Commitment and participation of students in the subject [44];
- Enhancing group cohesion, commitment, activation, and absence of a negative effect during the teaching and learning process [44];
- Encouraging teamwork, facilitating communication, and promoting professionalism [34];
- Engaging students in their learning environment, and encouraging collaboration, leadership and social skill set development [28];
- Encouraging students to get to know each other [45].
3. Methodology
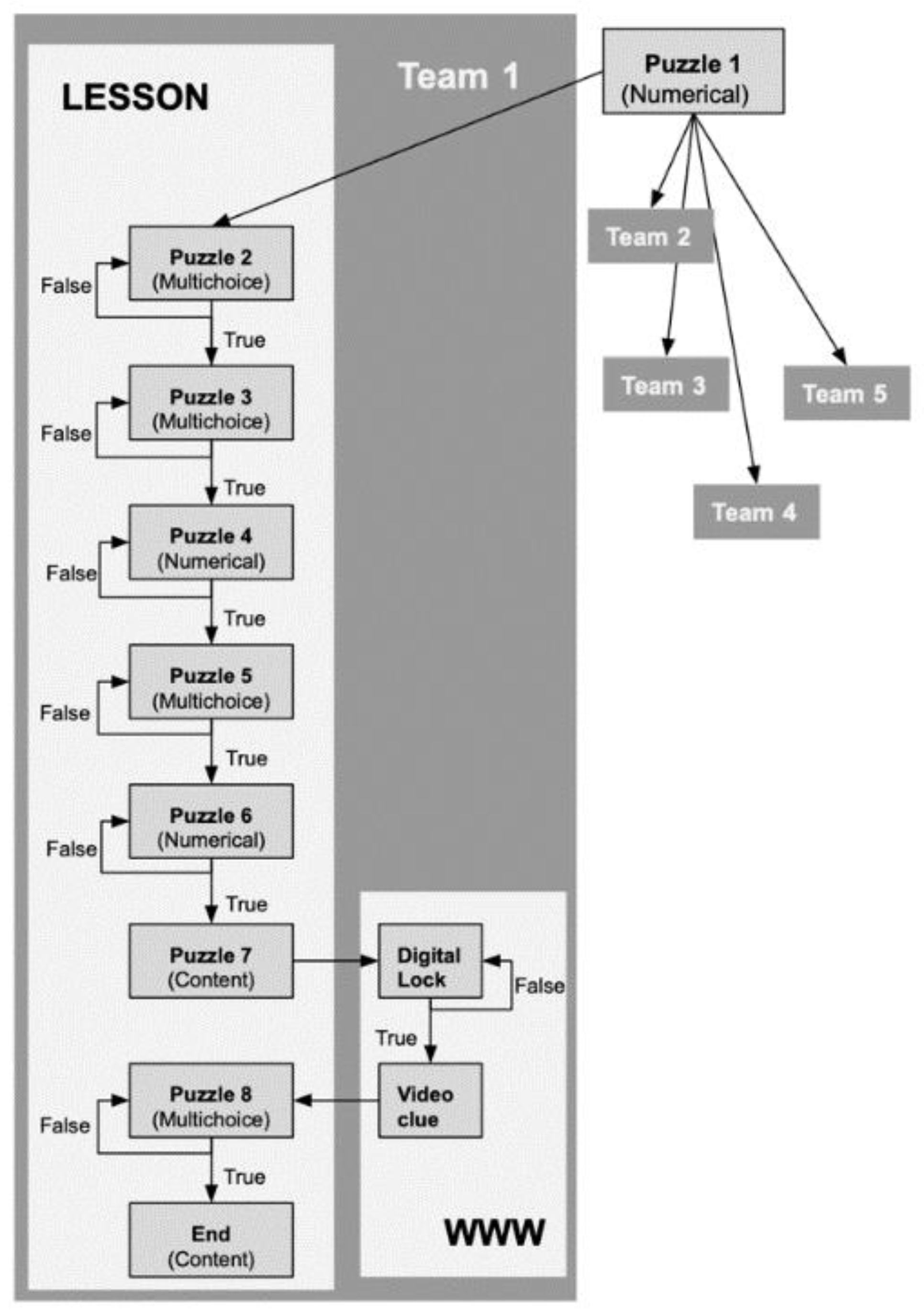
3.1. Educational Hall Escape
3.2. Physical Organization
3.3. Virtual Organization
3.4. Study Design
3.4.1. Participants
3.4.2. Procedure
4. Results
4.1. Testing Hypothesis H1
4.2. Testing Hypothesis H2
4.3. Testing Hypotheses H3 and H4
5. Discussion and Conclusions
- the existence of several teams competing to achieve the same challenge at the same time and place; and
- the condition of leaving the room as the final goal is eliminated.
Author Contributions
Funding
Institutional Review Board Statement
Informed Consent Statement
Data Availability Statement
Conflicts of Interest
References
- Berrocoso, J.V. Aprendizaje de la Historia y Simulación Educativa; Tejuelo Didáctica Leng. Lit. Educ.; Repositorio Institucional Universidad de Extremadura: Dehesa, Spain, 2010; pp. 83–99. [Google Scholar]
- Daza, M.C.S.; Fernández-Sánchez, M.R. Gamificando el aula universitaria. Análisis de una experiencia de Escape Room en educación superior. REXE Rev. Estud. Exp. Educ. 2019, 18, 105–115. [Google Scholar]
- Borrego, C.; Fernández, C.; Blanes, I.; Robles, S. Room Escape at Class: Escape Games Activities to Facilitate the Motivation and Learning in Computer Science. J. Technol. Sci. Educ. 2017, 7, 162–171. [Google Scholar] [CrossRef]
- Rogers, S.; Evans, J. Inside Role-Play in Early Childhood Education: Researching Young Children’s Perspectives; Routledge: Abingdon, UK, 2008; ISBN 978-1-134-13654-4. [Google Scholar]
- Lim, J. Fun, Games & Economics: An Appraisal of Game Theory in Economics. Univ. Ave. Undergrad. J. Econ. 1999, 3, 7. [Google Scholar]
- Cournot, A.A. Recherches Sur Les Principes Mathématiques de La Théorie des Richesses; L. Hachette: Paris, France, 1838. [Google Scholar]
- McDonald, J. The Game of Business; Doubleday: New York, NY, USA, 1975; ISBN 978-0-385-09008-7. [Google Scholar]
- Mayer, I. Playful Organisations & Learning Systems; Breda University of Applied Sciences: Breda, The Netherlands, 2016. [Google Scholar]
- Fleming, T.M.; Bavin, L.; Stasiak, K.; Hermansson-Webb, E.; Merry, S.N.; Cheek, C.; Lucassen, M.; Lau, H.M.; Pollmuller, B.; Hetrick, S. Serious Games and Gamification for Mental Health: Current Status and Promising Directions. Front. Psychiatry 2017, 7, 215. [Google Scholar] [CrossRef] [PubMed]
- Uskov, A.; Sekar, B. Serious Games, Gamification and Game Engines to Support Framework Activities in Engineering: Case Studies, Analysis, Classifications and Outcomes. In Proceedings of the IEEE International Conference on Electro/Information Technology, Milwaukee, WI, USA, 5–7 June 2014; pp. 618–623. [Google Scholar]
- Gloria, A.D.; Bellotti, F.; Berta, R. Serious Games for Education and Training. Int. J. Serious Games 2014, 1, 1. [Google Scholar] [CrossRef]
- Kiryakova, G.; Angelova, N.; Yordanova, L. Gamification in Education. In Proceedings of the 9th International Balkan Education and Science Conference, Istanbul, Turkey, 24–27 August 2014. [Google Scholar]
- Healey, D. Gamification White Paper; Macmillan Education. 2019. Available online: https://www.macmillaneducation.es/wp-content/uploads/2019/04/Gamification-White-Paper_Mar-2019.pdf (accessed on 17 May 2021).
- Marczewski, A. Even Ninja Monkeys Like to Play: Unicorn Edition, 1st ed.; Gamified: London, UK, 2018; ISBN 978-1-72401-710-9. [Google Scholar]
- Silva, E. Gamifying Learning with Social Gaming Mechanics; CreativeCommons: Mountain View, CA, USA, 2010; pp. 61–62. [Google Scholar]
- Deterding, S.; Dixon, D.; Khaled, R.; Nacke, L. From Game Design Elements to Gamefulness: Defining “Gamification”. In Proceedings of the 15th International Academic MindTrek Conference: Envisioning Future Media Environments, Tampere, Finland, 28 September 2011; pp. 9–15. [Google Scholar]
- Dicheva, D.; Dichev, C.; Agre, G.; Angelova, G. Gamification in Education: A Systematic Mapping Study. Educ. Technol. Soc. 2015, 18, 75–88. [Google Scholar]
- Cahill, L.; Prins, B.; Weber, M.; McGaugh, J.L. Beta-Adrenergic Activation and Memory for Emotional Events. Nature 1994, 371, 702–704. [Google Scholar] [CrossRef]
- Romeu, P.F. Recuerdo de imágenes emocionales y niveles de procesamiento. Psicothema 2002, 14, 591–596. [Google Scholar]
- Lago, J.M.R.; Rey, J.F. Reconocimiento de fotografías de contenido emocional: Efectos de la valencia cuando se controla el arousal. Psicológica Rev. Metodol. Psicol. Exp. 2010, 31, 65–86. [Google Scholar]
- Justel, N.; Psyrdellis, M.; Ruetti, E. Modulación de la memoria emocional: Una revisión de los principales factores que afectan los recuerdos. Suma Psicológica 2013, 20, 163–174. [Google Scholar] [CrossRef][Green Version]
- Steidl, S.; Razik, F.; Anderson, A.K. Emotion Enhanced Retention of Cognitive Skill Learning. Emotion 2011, 11, 12–19. [Google Scholar] [CrossRef]
- Geake, J. Educational Neuroscience and Neuroscientific Education: In Search of a Mutual Middle Way. In Research Intelligence; University of New England: Biddeford, ME, USA, 2005. [Google Scholar]
- Nicholson, S. Peeking behind the Locked Door: A Survey of Escape Room Facilities. 2015. Available online: https://scottnicholson.com/pubs/erfacwhite.pdf (accessed on 17 May 2021).
- Manzano-León, A.; Rodríguez-Ferrer, J.M.; Aguilar-Parra, J.M.; Martínez Martínez, A.M.; Luque de la Rosa, A.; Salguero García, D.; Fernández Campoy, J.M. Escape Rooms as a Learning Strategy for Special Education Master’s Degree Students. Int. J. Environ. Res. Public Health 2021, 18, 7304. [Google Scholar] [CrossRef] [PubMed]
- Nicholson, S. Creating Engaging Escape Rooms for the Classroom. Child. Educ. 2018, 94, 44–49. [Google Scholar] [CrossRef]
- Gómez-Urquiza, J.L.; Gómez-Salgado, J.; Albendín-García, L.; Correa-Rodríguez, M.; González-Jiménez, E.; Cañadas-De la Fuente, G.A. The Impact on Nursing Students’ Opinions and Motivation of Using a “Nursing Escape Room” as a Teaching Game: A Descriptive Study. Nurse Educ. Today 2019, 72, 73–76. [Google Scholar] [CrossRef] [PubMed]
- Kinio, A.E.; Dufresne, L.; Brandys, T.; Jetty, P. Break out of the Classroom: The Use of Escape Rooms as an Alternative Teaching Strategy in Surgical Education. J. Surg. Educ. 2019, 76, 134–139. [Google Scholar] [CrossRef] [PubMed]
- López-Pernas, S.; Gordillo, A.; Barra, E.; Quemada, J. Examining the Use of an Educational Escape Room for Teaching Programming in a Higher Education Setting. IEEE Access 2019, 7, 31723–31737. [Google Scholar] [CrossRef]
- Vörös, A.I.V.; Sárközi, Z. Physics Escape Room as an Educational Tool. In AIP Conference Proceedings; AIP Publishing LLC: New York, NY, USA, 2017; Available online: https://aip.scitation.org/doi/abs/10.1063/1.5017455 (accessed on 17 May 2021).
- Lathwesen, C.; Belova, N. Escape Rooms in STEM Teaching and Learning—Prospective Field or Declining Trend? A Literature Review. Educ. Sci. 2021, 11, 308. [Google Scholar] [CrossRef]
- Brown, N.; Darby, W.; Coronel, H. An Escape Room as a Simulation Teaching Strategy. Clin. Simul. Nurs. 2019, 30, 1–6. [Google Scholar] [CrossRef]
- Connelly, L.; Burbach, B.E.; Kennedy, C.; Walters, L. Escape Room Recruitment Event: Description and Lessons Learned. J. Nurs. Educ. 2018, 57, 184–187. [Google Scholar] [CrossRef]
- Friedrich, C.; Teaford, H.; Taubenheim, A.; Boland, P.; Sick, B. Escaping the Professional Silo: An Escape Room Implemented in an Interprofessional Education Curriculum. J. Interprof. Care 2019, 33, 573–575. [Google Scholar] [CrossRef]
- Humphrey, K. The Application of a Serious, Non-Digital Escape Game Learning Experience in Higher Education. Sport Exerc. Psychol. Rev. 2017, 13, 48–54. [Google Scholar]
- Warmelink, H.; Mayer, I.; Weber, J.; Heijligers, B.; Haggis, M.; Peters, E.; Louwerse, M. AMELIO: Evaluating the Team-Building Potential of a Mixed Reality Escape Room Game. In Proceedings of the Extended Abstracts Publication of the Annual Symposium on Computer-Human Interaction in Play, Amsterdam, The Netherlands, 15–18 October 2017; ACM: New York, NY, USA, 2017; pp. 111–123. [Google Scholar]
- Yllana-Prieto, F.; Jeong, J.S.; González-Gómez, D. An Online-Based Edu-Escape Room: A Comparison Study of a Multidimensional Domain of PSTs with Flipped Sustainability-STEM Contents. Sustainability 2021, 13, 1032. [Google Scholar] [CrossRef]
- Morrell, B.L.M.; Ball, H.M. Can You Escape Nursing School? Educational Escape Room in Nursing Education. Nurs. Educ. Perspect. 2020, 41, 197–198. [Google Scholar] [CrossRef] [PubMed]
- Monaghan, S.; Nicholson, S. Bringing Escape Room Concepts to Pathophysiology Case Studies. HAPS Educ. 2017, 21, 49–65. [Google Scholar] [CrossRef]
- Giang, C.; Chevalier, M.; Negrini, L.; Peleg, R.; Bonnet, E.; Piatti, A.; Mondada, F. Exploring Escape Games as a Teaching Tool in Educational Robotics. In Proceedings of the Educational Robotics in the Context of the Maker Movement, Rome, Italy, 11 October 2018; Moro, M., Alimisis, D., Iocchi, L., Eds.; Springer International Publishing: Cham, Switzerland, 2020; pp. 95–106. [Google Scholar]
- Eukel, H.N.; Frenzel, J.E.; Cernusca, D. Educational Gaming for Pharmacy Students—Design and Evaluation of a Diabetes-Themed Escape Room. Am. J. Pharm. Educ. 2017, 81, 6265. [Google Scholar] [CrossRef]
- Jambhekar, K.; Pahls, R.P.; Deloney, L.A. Benefits of an Escape Room as a Novel Educational Activity for Radiology Residents. Acad. Radiol. 2020, 27, 276–283. [Google Scholar] [CrossRef]
- Olszewski, A.E.; Wolbrink, T.A. Serious Gaming in Medical Education: A Proposed Structured Framework for Game Development. Simul. Healthc. 2017, 12, 240–253. [Google Scholar] [CrossRef] [PubMed]
- López-Belmonte, J.; Segura-Robles, A.; Fuentes-Cabrera, A.; Parra-González, M.E. Evaluating Activation and Absence of Negative Effect: Gamification and Escape Rooms for Learning. Int. J. Environ. Res. Public Health 2020, 17, 2224. [Google Scholar] [CrossRef]
- Clarke, S.; Arnab, S.; Morini, L.; Wood, O.; Green, K.; Masters, A.; Bourazeri, A. EscapED: A Framework for Creating Live-Action, Interactive Games for Higher/Further Education Learning and Soft Skills Development. In Proceedings of the 10th European Conference on Games Based Learning, Paisley, UK, 6–7 October 2016; pp. 968–972. [Google Scholar]
- Cain, J. Exploratory Implementation of a Blended Format Escape Room in a Large Enrollment Pharmacy Management Class. Curr. Pharm. Teach. Learn. 2019, 11, 44–50. [Google Scholar] [CrossRef]
- Borrás-Gené, O. IB International Marketing Escape Room [Slides]; Slideshare: Madrid, Spain, 2019; Available online: https://es.slideshare.net/oriolupm/escapando-del-aula (accessed on 15 May 2021).
- Högberg, J.; Hamari, J.; Wästlund, E. Gameful Experience Questionnaire (GAMEFULQUEST): An Instrument for Measuring the Perceived Gamefulness of System Use. User Model. UserAdapt. Interact. 2019, 29, 619–660. [Google Scholar] [CrossRef]
- R Core Team. R: The R Project for Statistical Computing; R Core Team: Vienna, Austria, 2017. [Google Scholar]
- Bryer, J.; Speerschneider, K. Likert: An R Package Analyzing and Visualizing Likert Item; GitHub: Vienna, Austria, 2017. [Google Scholar]
- Sullivan, G.M.; Artino, A.R. Analyzing and Interpreting Data from Likert-Type Scales. J. Grad. Med. Educ. 2013, 5, 541–542. [Google Scholar] [CrossRef] [PubMed]
- Pearcy, M.; Guise, E.; Heller, D. “Escape the Room”—A Strategy for Problem-Based Learning and Student Inquiry. Soc. Stud. Res. Pract. 2019, 14, 306–320. [Google Scholar] [CrossRef]
- Chang, H.-Y.H. Escaping the Gap: Escape Rooms as an Environmental Education Tool; Environmental Sciences at UC Berkeley: Senior Thesis Projects; University of California: UC Berkeley: Berkeley, CA, USA, 2019; p. 35. [Google Scholar]
- Hou, H.; Chou, Y.-S. Exploring the Technology Acceptance and Flow State of a Chamber Escape Game—Escape the Lab© for Learning Electromagnet Concept. Available online: /paper/Exploring-the-technology-acceptance-and-flow-state-Hou-Chou/6a0f6e37a44361ac1ed7b4bec22996b1705549ed (accessed on 14 July 2020).
- Eppmann, R.; Bekk, M.; Klein, K. Gameful Experience in Gamification: Construction and Validation of a Gameful Experience Scale [GAMEX]. J. Interact. Mark. 2018, 43, 98–115. [Google Scholar] [CrossRef]








| Min | Q1 | Med | Mean | Q3 | Max | SD | |
|---|---|---|---|---|---|---|---|
| Control | 3.548 | 5.436 | 6.016 | 6.050 | 6.728 | 7.588 | 1.032 |
| Experimental (EHE) | 3.788 | 4.514 | 5.968 | 5.839 | 6.934 | 7.816 | 1.350 |
| EHE Completed | 4.256 | 6.068 | 6.736 | 6.386 | 7.268 | 7.740 | 1.257 |
| EHE Incompleted | 3.788 | 4.240 | 5.168 | 5.291 | 5.868 | 7.816 | 1.272 |
| Min | Q1 | Med | Mean | Q3 | Max | SD | |
|---|---|---|---|---|---|---|---|
| Control | 3.077 | 4.385 | 5.538 | 5.253 | 6.077 | 6.538 | 1.062 |
| Experimental | 5.000 | 5.923 | 6.231 | 6.176 | 6.615 | 6.769 | 0.522 |
| Min | Q1 | Med | Mean | Q3 | Max | SD | |
|---|---|---|---|---|---|---|---|
| Control | 3.077 | 4.000 | 4.923 | 4.692 | 5.154 | 6.154 | 0.772 |
| Experimental | 4.846 | 5.423 | 5.808 | 5.829 | 6.288 | 6.923 | 0.553 |
Publisher’s Note: MDPI stays neutral with regard to jurisdictional claims in published maps and institutional affiliations. |
© 2021 by the authors. Licensee MDPI, Basel, Switzerland. This article is an open access article distributed under the terms and conditions of the Creative Commons Attribution (CC BY) license (https://creativecommons.org/licenses/by/4.0/).
Share and Cite
Macías-Guillén, A.; Díez, R.M.; Serrano-Luján, L.; Borrás-Gené, O. Educational Hall Escape: Increasing Motivation and Raising Emotions in Higher Education Students. Educ. Sci. 2021, 11, 527. https://doi.org/10.3390/educsci11090527
Macías-Guillén A, Díez RM, Serrano-Luján L, Borrás-Gené O. Educational Hall Escape: Increasing Motivation and Raising Emotions in Higher Education Students. Education Sciences. 2021; 11(9):527. https://doi.org/10.3390/educsci11090527
Chicago/Turabian StyleMacías-Guillén, Almudena, Raquel Montes Díez, Lucía Serrano-Luján, and Oriol Borrás-Gené. 2021. "Educational Hall Escape: Increasing Motivation and Raising Emotions in Higher Education Students" Education Sciences 11, no. 9: 527. https://doi.org/10.3390/educsci11090527
APA StyleMacías-Guillén, A., Díez, R. M., Serrano-Luján, L., & Borrás-Gené, O. (2021). Educational Hall Escape: Increasing Motivation and Raising Emotions in Higher Education Students. Education Sciences, 11(9), 527. https://doi.org/10.3390/educsci11090527

