Measuring the Post-Impact of Programming MOOCs: Development and Validation of an Instrument
Abstract
1. Introduction
2. Previous Studies on Measuring the Impact of MOOCs
- 1.
- Is the developed scale for measuring the impact of programming MOOCs on the lives of completers a valid and reliable instrument?
- 2.
- What impact factors are rated higher and what factors are rated lower by MOOC completers?
3. Method
3.1. Context of the Study
3.2. Sample
3.3. Instrument and Procedure
3.4. Data Analysis
4. Results
4.1. EFA
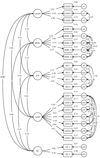
4.2. CFA
5. Discussion
6. Conclusions
Author Contributions
Funding
Institutional Review Board Statement
Informed Consent Statement
Data Availability Statement
Acknowledgments
Conflicts of Interest
Appendix A
| Factor | No. | Item |
|---|---|---|
| Knowledge and Skills Obtained from MOOC | 1 | Participation in the MOOC helped me develop self-management skills. |
| 2 | Participating in MOOC helped me develop my time management skills. | |
| 3 | Participating in MOOC helped me develop my ability to learn independently. | |
| 4 | Participation in the MOOC complemented my knowledge of programming. | |
| 5 | This course gave me the basic knowledge to continue programming by myself. | |
| Impact on Working Life | 6 | I have applied the [programming] knowledge gained from MOOC in my work. |
| 7 | Participation in MOOC helped me to better compete in the labour market. | |
| 8 | Participation in MOOC helped me to get a promotion or a new job. | |
| Usage of Knowledge and Skills in Personal Life | 9 | I have applied the [programming] knowledge gained from the MOOC in my private life. |
| 10 | I have used the knowledge I gained from MOOC to teach others. | |
| Interest in Future Studies | 11 | This course gave me the prerequisite knowledge to study a computer science-related speciality. |
| 12 | This course motivated me to apply for a computer science-related specialty. | |
| 13 | Participating in MOOC helped me make decisions in my choice of specialty. | |
| Learning Experience from MOOC | 14 | Completing the MOOC gave me satisfaction. |
| 15 | Participation in MOOC was a good learning experience for me. | |
| 16 | Graduating from MOOC raised my self-esteem. | |
| 17 | Attending the course helped me better understand programmers. | |
| 18 | The course certificate was the most useful thing I got from the course. | |
| 19 | My interest in programming grew after passing the MOOC. | |
| 20 | Participation in MOOC gave me courage to participate in other e-courses as well. | |
| New Contacts | 21 | Participation in MOOC helped to make new contacts with the course organizers. |
| 22 | Participation in the MOOC helped me establish new contacts with course participants. |
| Factor | No. | Item |
|---|---|---|
| Learning Skills Acquired from MOOC (LSAM) | LSAM 1 | Participation in the MOOC helped me develop self-management skills. |
| LSAM 2 | Participating in MOOC helped me develop my time management skills. | |
| LSAM 3 | Participating in MOOC helped me develop my ability to learn independently. | |
| Impact on Work and Personal Life (IWPL) | IWPL 1 | I have applied the [programming] knowledge gained from MOOC in my work. |
| IWPL 2 | Participation in MOOC helped me to better compete in the labour market. | |
| IWPL 3 | Participation in MOOC helped me to get a promotion or a new job. | |
| IWPL 4 | I have applied the [programming] knowledge gained from the MOOC in my private life. | |
| IWPL 5 | I have used the knowledge I gained from MOOC to teach others. | |
| Interest in Future Studies (IFS) | IFS 1 | This course gave me the prerequisite knowledge to study a computer science-related speciality. |
| IFS 2 | This course motivated me to apply for a computer science-related specialty. | |
| IFS 3 | Participating in MOOC helped me make decisions in my choice of specialty. | |
| IFS 4 | This course gave me the basic knowledge to continue programming by myself. | |
| Learning Experience from MOOC (LEM) | LEM 1 | Completing the MOOC gave me satisfaction. |
| LEM 2 | Participation in MOOC was a good learning experience for me. | |
| LEM 3 | Graduating from MOOC raised my self-esteem. | |
| LEM 4 | Attending the course helped me better understand programmers. | |
| LEM 5 | Participation in the MOOC complemented my knowledge of programming. | |
| LEM 6 | My interest in programming grew after passing the MOOC. | |
| LEM 7 | Participation in MOOC gave me courage to participate in other e-courses as well. | |
| New Contacts (NC) | NC 1 | Participation in MOOC helped to make new contacts with the course organizers. |
| NC 2 | Participation in the MOOC helped me establish new contacts with course participants. |
References
- Shaping Europe’s Digital Future—European Commission. Available online: https://ec.europa.eu/digital-single-market/en/policies/digital-skills (accessed on 9 September 2020).
- Lepp, M.; Luik, P.; Palts, T.; Papli, K.; Suviste, R.; Säde, M.; Tõnisson, E. MOOC in Programming: A Success Story. In Proceedings of the International Conference on e-Learning (ICEL), Orlando, FL, USA, 1–2 June 2017; pp. 138–147. [Google Scholar]
- Luik, P.; Feklistova, L.; Lepp, M.; Tõnisson, E.; Suviste, R.; Gaiduk, M.; Säde, M.; Palts, T. Participants and completers in programming MOOCs. J. Educ. Inf. Technol. 2019, 6, 3689–3706. [Google Scholar] [CrossRef]
- Bylund, C.L.; Michaels, M.; Weiss, E.S.; Patel, S.; D’Agostino, T.A.; Binz-Scharf, M.C.; McKee, D. The Impact of an Online Training Program About Cancer Clinical Trials on Primary Care Physicians’ Knowledge, Attitudes and Beliefs, and Behavior. J. Cancer Educ. 2021, 36, 1039–1044. [Google Scholar] [CrossRef]
- Teusner, R.; Matthies, C.; Staubitz, T. What Stays in Mind?-Retention Rates in Programming MOOCs. In Proceedings of the 2018 IEEE Frontiers in Education Conference (FIE), San Jose, CA, USA, 3–6 October 2018; pp. 1–9. [Google Scholar] [CrossRef]
- Robertshaw, D.; Kotera, Y. Changing Attitudes with a MOOC on Dementia. Eur. J. Open Distance E-Learn. 2020, 22, 27–40. [Google Scholar] [CrossRef][Green Version]
- Kop, R. The challenges to connectivist learning on open online networks: Learning experiences during a massive open online course. Int. Rev. Res. Open Distrib. Learn. 2011, 12, 19–38. [Google Scholar] [CrossRef]
- Reparaz, C.; Aznárez-Sanado, M.; Mendoza, G. Self-regulation of learning and MOOC retention. Comput. Hum. Behav. 2020, 111, 106423. [Google Scholar] [CrossRef]
- Lehmann, T.; Hähnlein, I.; Ifenthaler, D. Cognitive, metacognitive and motivational perspectives on preflection in self-regulated online learning. Comput. Hum. Behav. 2014, 32, 313–323. [Google Scholar] [CrossRef]
- Cavanaugh, C.; Hargis, J.; Mayberry, J. Participation in the virtual environment of blended college courses: An activity study of student performance. Int. Rev. Res. Open Distrib. Learn. 2016, 17, 263–275. [Google Scholar] [CrossRef]
- Deng, R.; Benckendorff, P.; Gannaway, D. Progress and new directions for teaching and learning in MOOCs. Comput. Educ. 2019, 129, 48–60. [Google Scholar] [CrossRef]
- Albelbisi, N.A.; Al-Adwan, A.S.; Habibi, A. Self-regulated learning and satisfaction: A key determinants of MOOC success. Educ. Inf. Technol. 2021, 26, 3459–3481. [Google Scholar] [CrossRef]
- Jung, I.; Lee, J. The effects of learner factors on MOOC learning outcomes and their pathways. Innov. Educ. Teach. Int. 2020, 57, 565–576. [Google Scholar] [CrossRef]
- Wang, Y.; Baker, R.; Paquette, L. Behavioral predictors of MOOC post-course development. In Proceedings of the Workshop on Integrated Learning Analytics of MOOC Post-Course Development, Vancouver, BC, Canada, 13–17 March 2017. [Google Scholar]
- Sablina, S.; Kapliy, N.; Trusevich, A.; Kostikova, S. How MOOC-takers estimate learning success: Retrospective reflection of perceived benefits. Int. Rev. Res. Open Distrib. Learn. 2018, 19, 21–36. [Google Scholar] [CrossRef]
- Chen, G.; Davis, D.; Hauff, C.; Houben, G.J. Learning transfer: Does it take place in MOOCs? An investigation into the uptake of functional programming in practice. In Proceedings of the Third ACM Conference on Learning@ Scale, Edinburgh, UK, 25–26 April 2016; pp. 409–418. [Google Scholar] [CrossRef]
- Chen, G.; Davis, D.; Lin, J.; Hauff, C.; Houben, G.J. Beyond the MOOC platform: Gaining insights about learners from the social web. In Proceedings of the 8th ACM Conference on Web Science, Hannover, Germany, 22–25 May 2016; pp. 15–24. [Google Scholar] [CrossRef]
- Wang, Y.; Davis, D.; Chen, G.; Paquette, L. Workshop on integrated learning analytics of MOOC post-course development. In Proceedings of the Seventh International Learning Analytics & Knowledge Conference, Vancouver, BC, Canada, 13–17 March 2017; pp. 506–507. [Google Scholar] [CrossRef]
- Liyanagunawardena, T.R.; Parslow, P.; Williams, S.A. Exploring ‘success’ in MOOCs. In Massive Open Online Courses and Higher Education: What Went Right, What Went Wrong and Where to Next? Routledge: Abingdon, UK, 2017; pp. 92–108. [Google Scholar]
- Kizilcec, R.F.; Schneider, E. Motivation as a lens to understand online learners: Toward data-driven design with the OLEI scale. ACM Trans. Comput.-Hum. Interact. TOCHI 2015, 22, 1–24. [Google Scholar] [CrossRef]
- Dillahunt, T.R.; Ng, S.; Fiesta, M.; Wang, Z. Do massive open online course platforms support employability? In Proceedings of the 19th ACM Conference on Computer-Supported Cooperative Work & Social Computing, San Francisco, CA, USA, 27 February–2 March 2016; pp. 233–244. [Google Scholar] [CrossRef]
- Psathas, G.; Chalki, P.; Demetriadis, S.; Tsiara, A. Profiles and motivations of participants in Greek MOOC for python programming. In Proceedings of the 2018 IEEE Learning With MOOCS (LWMOOCS), Madrid, Spain, 26–28 September 2018; pp. 70–73. [Google Scholar] [CrossRef]
- Luik, P.; Suviste, R.; Lepp, M.; Palts, T.; Tõnisson, E.; Säde, M.; Papli, K. What motivates enrolment in programming MOOCs? Br. J. Educ. Technol. 2019, 50, 153–165. [Google Scholar] [CrossRef]
- Castaño-Muñoz, J.; Rodrigues, M. Open to MOOCs? Evidence of their impact on labour market outcomes. Comput. Educ. 2021, 173, 104289. [Google Scholar] [CrossRef] [PubMed]
- Paterson, J.; Hughes, K.; Steer, L.; Das Gupta, M.; Boyd, S.; Bell, C.; Rhind, S. Massive open online courses (MOOCs) as a window into the veterinary profession. Vet. Rec. 2017, 180, 179. [Google Scholar] [CrossRef] [PubMed]
- Radford, A.W.; Coningham, B.; Horn, L. MOOCs: Not just for college Students—How organizations can use MOOCs for professional development. Employ. Relat. Today 2015, 41, 1–15. [Google Scholar] [CrossRef]
- Wang, Y.; Paquette, L.; Baker, R. A longitudinal study on learner career advancement in MOOCs. J. Learn. Anal. 2014, 1, 203–206. [Google Scholar] [CrossRef]
- Kirkpatrick, D.; Kirkpatrick, J. Evaluating Training Programs: The Four Levels; Berrett-Koehler Publishers: San Francisco, CA, USA, 2006. [Google Scholar]
- Schreiber, J.B.; Nora, A.; Stage, F.K.; Barlow, E.A.; King, J. Reporting structural equation modeling and confirmatory factor analysis results: A review. J. Educ. Res. 2006, 99, 323–338. [Google Scholar] [CrossRef]
- Awang, Z. SEM Made Simple: A Gentle Approach to Learning Structural Equation Modelling; MPWS Rich Publication: Bangi, Malaysia, 2015; Chapter 3; pp. 54–74. [Google Scholar]
- Child, D. The Essentials of Factor Analysis; Continuum: London, UK, 2006. [Google Scholar]
- Comrey, A.L.; Lee, H.B. A First Course in Factor Analysis; Lawrence Erlbaum Associates, Inc.: Hlilsdale, NJ, USA, 1992. [Google Scholar]
- Hair, J.; Black, W.; Babin, B.; Anderson, R. Multivariate Data Analysis; Always Learning; Pearson Education Limited: London, UK, 2013. [Google Scholar]
- Fornell, C.; Larcker, D.F. Evaluating structural equation models with unobservable variables and measurement error. J. Market. Res. 1981, 18, 39–50. [Google Scholar] [CrossRef]
- Malhotra, N.K.; Dash, S. Marketing Research: An Applied Orientation; Pearson: London, UK, 2016. [Google Scholar]
- Ab Hamid, M.; Sami, W.; Sidek, M.M. Discriminant validity assessment: Use of Fornell & Larcker criterion versus HTMT criterion. J. Phys. Conf. Ser. 2017, 890, 012163. [Google Scholar]
- Henseler, J.; Ringle, C.M.; Sarstedt, M. A new criterion for assessing discriminant validity in variance-based structural equation modeling. J. Acad. Market. Sci. 2015, 43, 115–135. [Google Scholar] [CrossRef]
- Radomir, L.; Moisescu, O.I. Discriminant validity of the customer-based corporate reputation scale: Some causes for concern. J. Prod. Brand Manag. 2019, 29, 457–469. [Google Scholar] [CrossRef]
- Zhou, N.; Nguyen, H.; Fischer, C.; Richardson, D.; Warschauer, M. High School Teachers’ Self-efficacy in Teaching Computer Science. ACM Trans. Comput. Educ. TOCE 2020, 20, 1–18. [Google Scholar] [CrossRef]
- Voorhees, C.M.; Brady, M.K.; Calantone, R.; Ramirez, E. Discriminant validity testing in marketing: An analysis, causes for concern, and proposed remedies. J. Acad. Market. Sci. 2016, 44, 119–134. [Google Scholar] [CrossRef]

| Factor | |
|---|---|
| Learning Skills Acquired from MOOC (LSAM) | 0.93 |
| Interest in Future Studies (IFS) | 0.82 |
| Learning Experience from MOOC (LEM) | 0.78 |
| New Contacts (NC) | 0.76 |
| Impact on Work and Personal Life (IWPL) | 0.80 |
| Factor | CR | AVE | HTMT | ||||
|---|---|---|---|---|---|---|---|
| LSAM | IWPL | IFS | LEM | NC | |||
| LSAM | 0.94 | 0.84 | |||||
| IWPL | 0.87 | 0.57 | 0.38 | ||||
| IFS | 0.89 | 0.67 | 0.38 | 0.67 | |||
| LEM | 0.76 | 0.32 | 0.62 | 0.56 | 0.59 | ||
| NC | 0.77 | 0.62 | 0.39 | 0.52 | 0.38 | 0.30 | |
| Factor | Mean | SD | Min | Max |
|---|---|---|---|---|
| Learning Experience from MOOC | 5.78 | 0.99 | 1.00 | 7.00 |
| Learning Skills Acquired from MOOC | 4.41 | 1.74 | 1.00 | 7.00 |
| Interest in Future Studies | 3.89 | 1.76 | 1.00 | 7.00 |
| Impact on Work and Personal Life | 3.38 | 1.44 | 1.00 | 7.00 |
| New Contacts | 1.81 | 1.14 | 1.00 | 7.00 |
Publisher’s Note: MDPI stays neutral with regard to jurisdictional claims in published maps and institutional affiliations. |
© 2021 by the authors. Licensee MDPI, Basel, Switzerland. This article is an open access article distributed under the terms and conditions of the Creative Commons Attribution (CC BY) license (https://creativecommons.org/licenses/by/4.0/).
Share and Cite
Säde, M.; Suviste, R.; Luik, P. Measuring the Post-Impact of Programming MOOCs: Development and Validation of an Instrument. Educ. Sci. 2021, 11, 811. https://doi.org/10.3390/educsci11120811
Säde M, Suviste R, Luik P. Measuring the Post-Impact of Programming MOOCs: Development and Validation of an Instrument. Education Sciences. 2021; 11(12):811. https://doi.org/10.3390/educsci11120811
Chicago/Turabian StyleSäde, Merilin, Reelika Suviste, and Piret Luik. 2021. "Measuring the Post-Impact of Programming MOOCs: Development and Validation of an Instrument" Education Sciences 11, no. 12: 811. https://doi.org/10.3390/educsci11120811
APA StyleSäde, M., Suviste, R., & Luik, P. (2021). Measuring the Post-Impact of Programming MOOCs: Development and Validation of an Instrument. Education Sciences, 11(12), 811. https://doi.org/10.3390/educsci11120811

