Abstract
This study contributes to the understanding of student teachers’ sustainable behaviors. (Future) teachers are perceived as models of social learning as they model desirable behavior, attitudes, values, and emotions while living and demonstrating a pro-sustainable lifestyle. Therefore, it is essential to understand which personal variables, aptitudes, and psychological benefits predispose them towards a pro-sustainable lifestyle. This study’s intent was to consider components that can affect sustainable actions such as psychological tendencies (e.g., attitudes, motives, beliefs, values, norms) and consequences (e.g., well-being or happiness) associated with sustainable actions. This study’s main objective was to test the sustainable behavior model on a sample of student teachers. A total of 496 student teachers participated in the study. The results analyzed by SEM indicate that student teachers’ sustainable behavior is directly predicted by their intention to act, which is both positively and significantly influenced by indignation and affinity towards diversity. Additionally, sustainable behaviors slightly (but statistically significantly) predict the self-assessment of happiness. These findings contribute to a better general understanding of sustainable behaviors’ antecedents and repercussion variables, especially within a student teacher population.
1. Introduction
Along with the growing awareness that human behavior plays a vital role in resolving both environmental and sustainability crises, as current climate emergency and other environmental sustainability crises are the product of human behavior [1], education for sustainable development (ESD) is gaining importance and is at the heart of the solution of the transition to sustainable future. ESD has become recognized as a societal tool necessary for achieving a shift from a point where we are today to a more sustainable future, while simultaneously becoming an educational imperative of the teaching profession [2]. In the ESD context, (future) teachers have become the most important actors of sustainable development’s change and promotion [3]. Additionally, their role is implicitly visible in Sustainable Development Goal 4 target 4.7 whose aim is that “by 2030 all learners acquire knowledge and skills needed to promote sustainable development including, among others, through education for sustainable development and sustainable lifestyles …” [4]. After addressing this issue in Global Action Program on Education for Sustainable Development [5], UNESCO again stressed in their most recent publication Education for sustainable development—a roadmap [1] the urgent need for empowering educators (teachers) and building their capacities for the transition to sustainability as one of five priority action areas. The crucial role of teachers in promoting ESD is also recognized in the Berlin Declaration on Education for Sustainable Development [6].
Teachers are perceived as professionals in their field of work, individuals with social responsibility, and learning models with a public educational function, e.g., [7,8]. Furthermore, (student) teachers are expected to possess: (I) knowledge of the most crucial sustainability issues and topics, (II) skills to act in a sustainable way, and (III) attitudes and values that direct them to act sustainably [3,9]. To date, numerous studies have focused on student teachers’ perceptions, understanding, knowledge, and attitudes related to sustainable development, e.g., [10,11,12,13,14,15,16,17,18,19]. However, only few studies focused on student teachers’ sustainable behavior whose focal point was placed on only one of its aspects—pro-environmental behavior, e.g., [15,20,21,22,23]. One of the rarer studies in this area showed that student teachers show significantly higher scores compared to other students regarding the sustainability-related behavioral domain and self-efficacy beliefs [24].
Why is it important to determine whether our (student) teachers behave in a sustainable manner? It has been argued that, in order to implement ESD successfully, teachers should be the advocates of sustainable living that is characterized not only by acquiring knowledge and positive attitudes toward sustainable development, but also behaving sustainably [8,25]. Therefore, the behavioral dimension is fundamental to ESD as it reflects teachers’ understanding of the relationship between people and planet.
Building on the Theory of Social Learning [26], which posits that students learn new behaviors by observing their teachers’ behaviors, teachers are perceived as models of social learning. By modeling positive behaviors toward the environment and society, teachers can also indirectly influence students’ (sustainable) behaviors. In other words, what teachers teach (about sustainability) should be in accordance with their behavior. Hence, the focus of this study is the sustainable behavior of student teachers.
1.1. Sustainable Behavior
Sustainable behavior is mostly considered synonymous with pro-environmental behavior, which aims to protect the natural environment [27]. Additionally, the term “sustainable behavior” seems to have started replacing the use of the term “pro-environmental behavior.” However, a distinction between these two terms exists—the latter is used to emphasize actions aimed to protect the natural environment [28,29], while the former describes actions aimed at protecting both natural and human social environment [30]. Therefore, the starting point of this study is an integral definition of sustainable behavior. Sustainable behavior can be defined as a set of human activities aimed at preserving and protecting both physical and social environment, thus contributing to the present and future generations’ quality of life without endangering the biosphere resources [31]. Tapia-Fonllem et al. [30] proposed a model that depicted sustainable behavior as a phenomenon consisting of four types of behaviors: pro-ecological, frugal, altruistic, and equitable. In this matter, pro-ecological behaviors aim to preserve and conserve natural resources (e.g., recycling, water conservation, energy-saving behaviors). They are perceived as a mixture of self-interest (e.g., minimizing one’s own health risks) and concern for other people, future generations, and other species [32]. Second, frugal behaviors are perceived as the most fundamental sustainable lifestyle behavioral characteristic. They are the consumerism and waste opponent as they refer to a voluntary decreased level of consumption [33]. Additionally, frugality implies the extent to which individuals practice self-restraint in their use of money and resources. Highly frugal individuals try to save as much resources as possible by living with what they are provided with [34]. Third, altruistic behaviors aim to maximize others’ benefits with little interest in personal profit. Furthermore, altruism, empathy, and pro-social behavior models are often used as a framework for analyzing sustainable behavior [35]. Sustainable behaviors, in general, are often perceived as altruistic, considering that all of the previously mentioned behavior types are driven by the idea of having repercussions on others’ integrity and well-being. Last, equitable behaviors refer to a set of actions that aim to achieve and preserve social, racial, economic, age, and gender equity. The idea of sustainable development implies a consideration of both intra- and inter-generational equity. To behave equitably means treating others fairly, avoiding bias or discrimination, advocating a fair distribution of natural resources and social benefits for everybody, allowing equal opportunities for both genders, and treating every person justly [33].
1.2. The Antecedents and Repercussion Variables of Sustainable Behavior
Sustainable behavior correlates (mainly pro-environmental behavior) have been extensively investigated [28,35]. Consequently, numerous theoretical and empirical models have been proposed in order to define contextual and psychological correlates of sustainable actions [36]. The relevant literature reports that certain correlates antecede sustainable behavior, while others represent repercussions of such a behavior. One of the models whose aim is to define sustainable behaviors and their correlates was proposed by Tapia-Fonllem et al. [30]. Specifically, Tapia-Fonllem et al. [30] demonstrated that sustainable behavior is directly predicted by intention to act, which, in turn, is influenced by indignation and affinity toward diversity.
The idea that behavior is a function of an (behavioral) intention to act is grounded in the Theory of Planned Behavior [37]. The Theory of Planned Behavior, which has a solid empirical base of evidence, suggests that people with greater intent to act in a certain way will probably exhibit the corresponding behavior [35]. Numerous studies, e.g., [28,38], have been conducted in order to define the relationship between intention to act and behavior as well as its potential mediating role in the relationship between behavior and other psycho-social variables (such as attitudes, emotions, motivational factors, and values). Bamberg and Möser [32] conducted meta-analysis of 46 studies on pro-environmental behavior and, by using meta-analytic structural equation modeling (MASEM), found that pro-environmental behavioral intention mediates the impact of psycho-social variables on pro-environmental behavior. A few years later, Klöckner [36] conducted a follow-up meta-analysis of 56 different data sets with various target environmental behaviors. Using MASEM, Klöckner found that intention to act as well as perceived behavioral control and habits are direct predictors of pro-environmental behavior. Additionally, similarly to the Bamberg and Möser’s [32] findings, Klöckner’s [36] results indicate that intention to act possesses a mediating role in the relationship between psycho-social variables (e.g., attitudes, personal and social norms) and pro-environmental behavior.
In line with aforementioned meta-analysis results, intention to act in the Tapia-Fonllem et al. [30] model represents a direct predictor of sustainable behavior. It stands as a mediator variable between sustainable behavior and variables indicating both negative and positive emotional responses: indignation and affinity towards diversity. Both variables represent emotional processes that predict people’s engagement in sustainable behavior. More precisely, affinity towards diversity represents a tendency toward diverse and variable biophysical and socio-cultural environments [39]. Therefore, people with an affinity towards diversity are not only acceptive or respectful to differences, but they also prefer, value, and like biological and socio-cultural diversity. In other words, it represents a positive emotional state of valuing and liking diversity. On the other hand, indignation refers to negative emotions caused by insufficient ecological protection. Tapia-Fonllem et al. [30] argued that emotional processes complement cognitive factors (e.g., intention to act) in determining sustainable behaviors.
Although sustainable behavior’s (mainly pro-environmental behavior’s) antecedents have been frequently discussed and explored, studies aimed at its repercussion variables are scarce. Tapia-Fonllem et al. [30] proposed happiness as an expected consequence of acting sustainably. This assumption relies on the conservation psychology’s findings, an area of psychology aimed at studying interactions between human behavior and socio-physical environment. Pertinent research shows that people who tend to be happier with their lives are not only more connected to nature, but also exhibit more pro-environmental attitudes, greater willingness to engage in sustainable actions as well as increased concern about the negative impact of human behavior on the environment, e.g., meta-analysis by Capaldi, Dopko, and Zelenski [40]. Following the line of reasoning based on the research above, it is expected that people who frequently engage in pro-ecological, pro-social, and frugal behaviors perceive themselves as happier than those who do not engage in the aforementioned behaviors.
Figure 1 shows the sustainable behavior model [30]. According to Tapia-Fonllem et al. [30], the model includes four types of behavior (pro-environmental, altruistic, frugal, and equitable) that can be explained by the higher-order factor “sustainable behavior.” Furthermore, positive contribution of the behavioral intention to sustainable behavior is assumed as well as the positive effect of indignation and affinity towards diversity on behavioral intention. Ultimately, sustainable behavior positively contributes to the perception of happiness.
Figure 1.
The sustainable behavior model [30].
2. Materials and Methods
2.1. Research Aims and Hypotheses
An apparent lack of research focused on the (student) teachers’ sustainable behavior is present. If we consider that (future) teachers are perceived as models of social learning in the context of education for sustainable development, it becomes crucial to understand which personal variables, aptitudes, and psychological benefits predispose them towards a pro-sustainable lifestyle.
The study aimed to test the sustainable behavior model [30] on a sample of student teachers.
The specific research objectives were as follows: (I) to test the model of intercorrelations between proposed aspects of sustainable behavior (pro-environmental, frugal, altruistic, and equitable behavior) allowing the emergence of second-order factor (sustainable behavior), (II) to test the relationship between second-order factor (sustainable behavior) and intention to act sustainably, (III) to test the indirect effects of correlates (indignation, affinity towards diversity) on sustainable behavior mediated by the intention to act, and (IV) to test the correlation between sustainable behavior and participants’ perceived happiness.
Based on the described theoretical foundation and the results of Tapia-Fonllem et al. [30], the following hypotheses were made:
Hypotheses 1 (H1).
Four behavior types (pro-environmental, altruistic, frugal, and equitable) can be explained by the higher-order factor “sustainable behavior.”
Hypotheses 2 (H2).
Behavioral intention will positively contribute to sustainable behavior.
Hypotheses 3 (H3).
Indignation and affinity towards diversity will positively contribute to behavioral intention.
Hypotheses 4 (H4).
Sustainable behaviors will positively contribute to the perception of happiness.
2.2. Participants
A total of 496 (of which 416 female and 80 male) Croatian student teachers enrolled in the initial teacher education at the University of Rijeka, University of Pula, and University of Split (Croatia) participated in the study. Participant age ranged from 19 to 29 years (M = 22.86; SD = 1.94). Most participants are students of the University of Split (N = 213, 43.5%), while others study at either the University of Pula (N = 187, 37.7%) or the University of Rijeka (N = 93, 18.8%). The survey was administered on site when classes were in session. Prior to that, all participants provided verbal informed consent and then fulfilled the survey during their university lectures.
2.3. Instruments
In this study, a Scale of Sustainable Behavior [30] was used. This scale was found a reliable and valid instrument in a Mexican population by the original authors [30]. It consists of eight subscales measuring pro-environmental behavior, frugal behavior, altruistic behavior, equitable behavior, intention to act, affinity towards diversity, indignation, and happiness. With the authors’ permission, all subscales were translated from the original Spanish language and adapted in order to fit the national context.
First, the pro-environmental behaviors subscale consists of 13 items that specify certain environmental behaviors (e.g., “I turn on the washing machine/dishwasher only when it becomes completely full” or “I talk to friends about environmental issues”). Second, the altruistic behavior subscale consists of 9 items that define diverse altruistic behaviors (e.g., “I participate in fundraising for the needy”). Participants indicated how frequently they performed each act (behavior) from 1 (never) to 5 (always). Third, the equitable behavior subscale consists of 11 items describing behaviors such as “I treat the rich and the poor equally” or “In my family, men and women do the same household chores.” Fourth, the frugal behavior subscale consists of 10 items describing different frugal behaviors (e.g., “If I go to a place that is not very far away, I prefer to walk than drive” or “I like to live modestly”). Participants rated each item on a five-point scale (1—does not apply to me at all, 5—applies to me entirely). Fifth, the indignation subscale consists of 7 items representing different situations which the participants may find themselves in, such as “When someone throws garbage on public roads” or “When I see people recklessly consuming water.” The participants’ task is to assess their (emotional) reaction to listed situations on a five-point scale, where 1 indicates indifference (“I feel indifferent”), whereas 5 indicates “I feel so bad that I try to prevent it at all costs.” Sixth, the behavioral intent (to act) subscale consists of 12 items measuring participants’ willingness to engage in behaviors such as recycling, volunteering, water conservation, etc. The participants’ task is to assess their intentions to act on a five-point scale (1—never, 5—always). Seventh, the subscale affinity for diversity consists of 13 items measuring participants’ affinity for physical, biological, and human diversity. The affinity for physical diversity refers to temporal, environmental heterogeneity (e.g., “I could live anywhere comfortably (forest, desert, beach, valley, jungle)”), the biological diversity refers to animals and plants (e.g., “I like to visit zoos with many species of animals”), while the affinity for human diversity refers to the situations such as “I like that there are people of different political orientations”. Participants rated each item on a five-point scale (1—does not apply to me at all, 5—applies to me entirely). Last, the happiness subscale consists of three items (e.g., “In general, I consider myself happy”) that assess participants’ global and subjective happiness on a five-point scale (1—unhappy, 5—happy).
2.4. Statistical Analysis
The data were analyzed using IBM SPSS Statistics 23.0 and MPlus 8.6 programs.
The procedures of univariate statistics (calculations of arithmetic means, standard deviations), bivariate statistics (correlations between latent factors of the model), and multivariate statistics (structural equation modeling) were used. Cronbach’s alpha internal consistency coefficients were calculated for all subscales. The relationships between the variables in the assumed model were estimated through structural equation modeling (SEM) using three parcels by the studied construct. All subscales’ items were randomly aggregated into three parcels, which indicate latent constructs. Seven first-order factors were constructed: indignation (parcels—ind1, ind2, ind3), intention to act (parcels—int1, int2, int3), affinity toward diversity (parcels—aff1, aff2, aff3), frugal (parcels—fru1, fru2, fru3), altruistic (parcels—al1, al2, al3), equitable (parcels—eq1, eq2, eq3), and pro-ecological behavior (parcels—eco1, eco2, eco3). The latter four were the indicators of a second-order factor, “sustainable behavior.”
Missing data were checked prior to the analysis. The process showed that less than 1% of the total data for all subscales is missing. Missing data were replaced by the average values on these items.
Structural equation modeling (SEM) was used to estimate the fit of the theoretically assumed model (shown in Figure 1) with the data. The maximum likelihood estimation with robust standard errors (MLR) method was used. To estimate the goodness of model fit, the following indices were used: Chi-square test, the ratio of Chi-square to degrees of freedom, CFI (comparative fit index), TLI (Tucker and Lewis index), RMSEA (root mean square error of approximation), and SRMR (standardized root mean square residuals).
In structural modeling, the Chi-square test represents the basic index of goodness of fit, while the insignificant result of the Chi-square test represents a good model fit. This test’s potential drawback is that it is, more often than not, significant for models tested on large samples [41]. Therefore, the Chi-square test was used as one of the model fit measures. In addition, the ratio between the value of the Chi-square and the degrees of freedom was calculated [42]. Desirable values of this ratio should be below 2 [43], or according to a milder criterion, below 5 [44]. RMSEA values are not strictly determined, thus some authors propose that the lower limit of perfect fit values should be 0.00. Values between 0.00 and 0.05 suggest excellent fit, those from 0.05 to 0.08 suggest very good fit, followed by values from 0.08 and 0.10 that indicate poor fit, whereas those greater than 0.10 suggest unacceptably poor model fit [42,45]. The upper limit for SRMR values is between 0.08 and 0.10, while a value either equal to or less than 0.05 indicates excellent agreement. In this paper, RMSEA and SRMR indicators’ values equal to or less than 0.8 will be considered as indicators of good model fit [46]. Values of CFI and TLI that are equal to or greater than 0.9 indicate satisfactory model fit, whereas those greater than 0.95 indicate excellent agreement [43,44,47].
Squared multiple correlation (R2SMC) was used to measure the amount of a dependent variable’s variance explained by the variables included in the structural equation and is interpreted as a measure of the model’s predictive power. To test the significance of the assumed direct and indirect effects, the bootstrap method (1000 bootstrap sampling with 95% confidence intervals) was used.
3. Results
Table 1 shows descriptive data (arithmetic means and standard deviations), Cronbach’s alpha coefficients of internal consistency for all measured variables in the model, and the intercorrelations of all composite variables in the model (Spearman correlation coefficient). Statistically significant positive correlation was found between almost all composite variables found in the model. The only statistically nonsignificant correlations were found between assessments of happiness and (I) pro-environmental behavior and (II) frugal behavior (Table 1).
Table 1.
Descriptive estimates, Cronbach α, and correlations for all (latent) variables from the model.
Structural equation modeling was used to estimate the fit of the theoretically assumed model with the data. The obtained values of the goodness of fit indices, whose results are shown in Table 2, suggest good model fit.
Table 2.
Goodness of fit Indices
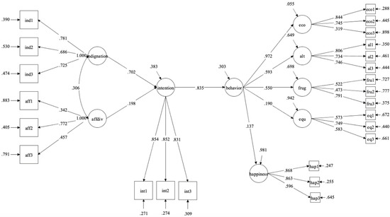
Figure A1 (Appendix A) shows the results of testing a structural model that examines the idea that sustainable behaviors consist of pro-environmental, altruistic, frugal, and equitable behaviors. It can be observed that the second-order factor, i.e., “sustainable behavior”, coherently derives from the significant interrelationships between the four first-order (lower-order) factors.
The values of the squared multiple correlation (R2SMC) indicate that the behavioral intention explains 70% of the variance in sustainable behaviors. Indignation and affinity toward diversity explain 62% of the variance in behavioral intent, and sustainable behaviors explain 2% of the variance in happiness assessment.
Table 3 shows both direct and indirect effects of indignation, affinity toward diversity and behavioral intent on the sustainable behavior as well as the direct effect of sustainable behavior on perceived happiness and their significance determined by confidence intervals obtained via bootstrap method.
Table 3.
Significance of direct and indirect effects determined by the confidence intervals obtained by bootstrap method.
Both Figure A1 (Appendix A) and Table 3 show that indignation (β = 0.702) as well as affinity for diversity (β = 0.198) contribute positively to behavioral intent, which predicts sustainable behavior (β = 0.835). Additionally, sustainable behavior slightly (but statistically significantly) predicts self-assessment of happiness (β = 0.137). Lastly, indignation and affinity toward diversity affect sustainable behavior through the mediator of behavioral intention.
In other words, indignation, affinity toward diversity, and behavioral intention predict sustainable behavior. Student teachers who experience indignation or negative emotions caused by insufficient ecological protection prefer diversity in their social and biological surroundings; those who exhibit intention to act sustainably also behave more in a sustainable manner. Those student teachers who behave sustainably are slightly happier with their life.
4. Discussion
(Student) teachers are perceived as the main agents of change in the education for sustainable development [3]. In order to successfully implement education for sustainable development, they are expected to possess knowledge on the most crucial sustainability issues and topics, skills to act in a sustainable way, and attitudes and values that direct them to act sustainably through initial teacher education [3,9]. In the process of implementing education for sustainable development, (future) teachers serve as models of social learning for their students. Additionally, by modeling positive behaviors toward the environment and society, teachers can also indirectly influence students’ (sustainable) behaviors. Therefore, it is crucial to understand the factors influencing (student) teachers’ sustainable behaviors. Based on the literature review, there is an evident lack of research on sustainable behavior in both the general and the student teacher population. Therefore, this study aimed to test the sustainable behavior model [30] on a sample of student teachers.
The first objective aimed to test the intercorrelations model between proposed aspects of sustainable behavior (pro-environmental, frugal, altruistic, and equitable behavior), allowing the emergence of the second-order factor (sustainable behavior). Results indicate that four behavioral factors (pro-environmental, altruistic, frugal, and equitable behavior) can be explained by the second-order factor—sustainable behavior. This finding is in line with Tapia-Fonllem et al. [30].
The second objective aimed to test the relationship between second-order factor (sustainable behavior) and intention to act in a sustainable manner, while the third objective aimed to determine the indirect effects of correlates (indignation, affinity towards diversity) on sustainable behavior mediated by the intention to act. It was found that behavioral intent predicts sustainable behavior and is, in fact, determined by indignation and affinity toward diversity. That finding supports the hypotheses that variables, indicating both negative and positive emotional responses (indignation and affinity towards diversity), positively contribute to behavioral intention to act sustainably, therefore contributing positively to sustainable behavior.
Last, the fourth objective aimed to test the correlation between sustainable behavior and participants’ perceived happiness. Equally to the original study by Tapia-Fonllem et al. [30], sustainable behaviors predict (to a minimal extent) the estimates of happiness.
The causal relationships assumed by the sustainable behavior model were successfully validated on a sample of Croatian student teachers. All research hypotheses were supported. Student teachers are more likely to behave in a sustainable way when their levels of behavioral intention to act are higher. This result is consistent with the explanations of notable socio-psychological theories such as the aforementioned Theory of Reasoned Action [37]. Furthermore, student teachers will exhibit sustainable behavior if they feel indignation as well as show affinity to diversity in their everyday lives. Consequently, those student teachers who behave more sustainably are slightly more satisfied with their lives.
The results of this study indicate the validity of the sustainable behavior model. Therefore, further research can be carried out in order to expand the model. For example, we can propose further extension of the Tapia-Fonllem et al. [30] model by including two additional predictors of sustainable behavior: the ascription of personal responsibility for dealing with sustainability issues and the awareness of sustainability issues’ consequences. Both variables are represented in the Norm Activation Model [48,49]. NAM is often used in order to explain antecedents of mainly altruistic and pro-social behavior. Moreover, by bearing in mind that pro-environmental behaviors are perceived as altruistic and justice-driven, NAM has often been used in order to explain the interplay of factors that influence pro-environmental behavior, e.g., [50,51]. Two out of three key variables in the Norm Activation Model used to predict behavior are an awareness of consequences and the ascription of personal responsibility [52]. An awareness of consequences refers to people’s perception regarding the severity of their and others’ behavior on general welfare [53]. Namely, people are more likely to exert certain sustainable behavior when they are aware of the consequences of their actions [54]. Previous research reported the impact of awareness of consequences on different (mainly) pro-environmental behaviors, such as buying environmentally friendly products and traveling in environmentally friendly ways, e.g., [55]. On the other hand, the ascription of personal responsibility refers to people’s feelings regarding their responsibility for dealing with particular issues. People who believe that their responsibility is to deal with sustainable issues are more likely to exhibit appropriate behavior [53]. Previous studies found a strong effect of the ascription of personal responsibility on several (mainly pro-environmental) behaviors, such as support for climate change mitigation policy as well as intention to engage in pro-environmental behavior [56]. For example, Tuncer et al. [57] found that student teachers with a slight sense of personal responsibility toward the environment were positively inclined toward environmentally responsible behavior. During the meta-analysis of 56 studies on pro-environmental behaviors, Klöckner [36] found out that both awareness of consequences and the ascription of personal responsibility are indirect predictors of pro-environmental behavior. Additionally, Reese and Jacob [58] found that a sense of personal responsibility is connected with pro-environmental intentions and justice beliefs (or beliefs related to the need for equity). Based on these findings, we can posit that including these variables in the sustainable behavior model can help in further understanding of the antecedents that instigate sustainable behaviors as well as their mutual relationship. Based on the Norm Activation Model’s insights and the results from the previous research, it should be expected that the ascription of personal responsibility and awareness of consequences will positively influence the intention to act sustainably and, consequently, have a positive indirect effect on sustainable behaviors. We propose that further research on sustainable behavior focuses on testing this hypothetical extension of the sustainable behavior model.
Prior research found that sustainable actions lead to positive emotions [40]. However, the results of this study show that student teachers who behave sustainably are only slightly happier with their lives. It is possible that some other variable (or set of variables) mediates the relationship between sustainable action and the self-perceived life satisfaction. Facing sustainable development-related issues and problems can result in frustration caused by the complexity of those issues and uncertainty of how to approach them [59]. It is possible that those negative emotions mitigate the effect of behaving sustainably on perceived life satisfaction. Another possible direction for further research is to include frustration caused by the complexity of sustainability issues into sustainable behavior model.
Furthermore, several limitations of this study have to be discussed. First, this study was cross-sectional. Future research should be conducted in order to understand what shapes and facilitates sustainable behavior in the longitudinal setting. This suggestion is especially interesting in the context of evaluating initial teacher education programs and courses aimed at developing student teachers’ sustainability competencies as well as facilitating student teachers’ sustainable behaviors. Related to the abovementioned statements, recommendations for future research can also go in the direction of choosing a different research strategy that would potentially offer an additional insight into student teachers’ sustainable behavior. For example, qualitative research can be used that would encompass the way in which student teachers think about their role in creating a sustainable future as well the role of their pro-sustainable behaviors in this process. Second, the current conclusions assume that self-reported behaviors (and behavioral intent) are accurate reflections of people’s actions. Instead of self-reported measures, measuring actual sustainable behavior could increase the study results’ validity as well as expand the existing corpus of knowledge on sustainable behavior. Last, the survey used only a sample of student teachers in the Croatian context; hence, we do not know if the model would explain sustainable behaviors and their correlates in other cultural contexts. Regarding the gender ratio of the survey sample, it is common that teacher population is primarily female (according to the OECD data for Croatia 78% of teachers are female [60]). Additionally, the results of previous studies in sustainability science point out to the presence of gender differences. Females express stronger positive attitudes towards sustainable development as well as higher level of willingness to act in environmental protection context and pro-ecological behavior, e.g., [61,62,63]. Bearing that in mind, it is possible that reasons due to which females are inclined to behave pro-sustainably may not replicate to males. In other words, the extent to which intercorrelation frames obtained in this study reflect significant correlates of male student teachers’ sustainable behavior is unclear. In future research, not only would it be necessary to determine gender invariance of the sustainable behavior measurement model, but it would be also interesting to include the matter of gender differences in student teachers’ sustainable behavior, which requires sample that have an even gender ratio.
5. Conclusions
To conclude, we indicate certain practical implications of our results. From the general educational viewpoint, the most interesting fact is that this study’s results suggest that sustainable behaviors coherently emerge from significant interrelations among their four first-order factors, reinforcing the idea that sustainable behavior integrates various actions whose aim is to protect both natural and social environment. In other words, results support the idea that one sustainable action is likely to lead to others. This implication is particularly interesting in the context of educational efforts aimed at developing pro-social and pro-ecological actions. Fostering one type of sustainable behavior within education system could facilitate the manifestation of a different type of sustainable behavior [30].
From the educational viewpoint related to the initial teacher education, one of the most interesting findings is as follows: student teachers who have higher levels of affinity toward (biological and social) diversity and show emotional responses related to sustainable development issues also behave more sustainably. If we accept that (future) teachers must exhibit sustainable behaviors in order to become a positive example to their students, the importance of focusing on the development of sustainable behavior’s antecedents through teacher education is evident. To foster student teachers’ behaviors needed to achieve the well-being of the entire living world, we should encourage the development of both a sense of responsibility toward living beings and the environment and solidarity and empathy. That could be essential for experts working on the development of the training and study programs for future teachers. Additionally, Filho and Pace [64] placed an emphasis on teacher formation by arguing that long-term pre-service and in-service training of educators in the field of ESD should become a top priority. A recent study [65], based on a systematic review of scientific databases, showed that future teachers have favorable attitudes towards sustainability, but, in their training, there is a deficit in the development of professional competences needed to implement ESD in the future professional practice, thus contributing to the social welfare of the environment.
Based on these results, we call for transformative and emancipatory pedagogies in the development of competencies that will empower future teachers to act more sustainably.
Author Contributions
Conceptualization, N.V. and N.R.; methodology, N.V.; software, N.V.; validation, N.V.; formal analysis, N.V.; investigation, N.V. and N.R.; data curation, N.V.; writing—original draft preparation, N.V. and N.R.; writing—review and editing, N.V. and N.R.; funding acquisition, N.V. and N.R. All authors have read and agreed to the published version of the manuscript.
Funding
This research was funded by Croatian Science Foundation, grant number UIP-2017-05-2031.
Institutional Review Board Statement
The study was conducted according to the guidelines of Ethics Committee at the Faculty of Humanities and Social Sciences (University of Rijeka), and ethical principle of conducting the research at University of Rijeka.
Informed Consent Statement
Informed consent was obtained from all subjects involved in the study.
Data Availability Statement
More about the research and project on http://foror.uniri.hr/ (accessed on 15 June 2021).
Conflicts of Interest
The authors declare no conflict of interest. The funders had no role in the design of the study; in the collection, analyses, or interpretation of data; in the writing of the manuscript, or in the decision to publish the results.
Appendix A
Figure A1.
SEM analysis: the sustainable behavior model. Note: Standardized parameter estimates are shown. Labels of latent variables presented in the figure: behavior—sustainable behavior; eco—pro-ecological behavior; alt—altruistic behavior; frug—frugal behavior; equ—equitable behavior; intention—behavior intent; intention—intention to act sustainably; happiness—perceived life happiness; indignation—indignation (negative emotion due to insufficient ecological protection), affdiv—affinity toward diversity.
Figure A1.
SEM analysis: the sustainable behavior model. Note: Standardized parameter estimates are shown. Labels of latent variables presented in the figure: behavior—sustainable behavior; eco—pro-ecological behavior; alt—altruistic behavior; frug—frugal behavior; equ—equitable behavior; intention—behavior intent; intention—intention to act sustainably; happiness—perceived life happiness; indignation—indignation (negative emotion due to insufficient ecological protection), affdiv—affinity toward diversity.

References
- UNESCO. Education for Sustainable Development: A Roadmap. 2020. Available online: https://unesdoc.unesco.org/ark:/48223/pf0000374802 (accessed on 12 February 2021).
- Vukobratović, J.; Rončević, N. Odgoj i obrazovanje za održivi razvoj kao obrazovni imperative nastavničke profesije: “Od bilo kakvih materijala važniji je osobni primjer” [Education for sustainable development as the educational imperative of the teaching profession: “personal example is more important than all the teaching materials”]. In Contemporary Trends in Teaching Profession: Collection of Papers of the Department of Education, Faculty of Humanities and Social Sciences, University of Rijeka; University of Rijeka, Faculty of Humanities and Social Sciences: Rijeka, Croatia, 2020; pp. 95–116. [Google Scholar]
- UNESCO. Education for Sustainable Development: Learning Objectives. 2017. Available online: http://unesdoc.unesco.org/images/0024/002474/247444e.pdf (accessed on 10 January 2021).
- United Nations. United Nations. Transforming Our World: The 2030 Agenda for Sustainable Development. 2015. Available online: https://sustainabledevelopment.un.org/content/documents/21252030%20Agenda%20for%20Sustainable%20Development%20web.pdf (accessed on 10 January 2021).
- UNESCO. UNESCO Roadmap for Implementing the Global Action Programme on Education for Sustainable Development. 2014. Available online: http://unesdoc.unesco.org/images/0023/002305/230514e.pdf (accessed on 12 January 2021).
- UNESCO. Berlin Declaration on Education for Sustainable Development. In Proceedings of the UNESCO World Conference on Education for Sustainable Development, Berlin, Germany, 17–19 May 2021. [Google Scholar]
- Bertschy, F.; Künzli, C.; Lehmann, M. Teachers’ competencies for the implementation of educational offers in the field of education for sustainable development. Sustainability 2013, 5, 5067–5080. [Google Scholar] [CrossRef] [Green Version]
- Rauch, F.; Steiner, R. Competences for Education for Sustainable Development in Teacher Education. Cent. Educ. Policy Stud. J. 2013, 3, 9–24. [Google Scholar] [CrossRef]
- Vukelić, N. Odrednice spremnost (budućih) nastavnika na obrazovanje za održivi razvoj [Determinants of (future) teachers’ readiness for education for sustainable development]. Napredak 2020, 161, 141–161. [Google Scholar]
- Boon, H.J. Beliefs and education for sustainability in rural and regional Australia. Educ. Rural Aust. 2011, 21, 37. [Google Scholar]
- Boon, H. Pre-Service Teachers and Climate Change: A Stalemate? Aust. J. Teach. Educ. 2016, 41, 39–63. [Google Scholar] [CrossRef] [Green Version]
- Borg, C.; Gericke, N.; Höglund, H.-O.; Bergman, E. Subject- and experience-bound differences in teachers’ conceptual understanding of sustainable development. Environ. Educ. Res. 2014, 20, 526–551. [Google Scholar] [CrossRef]
- Cebrián, G.; Junyent, M. Competencies in education for sustainable development: Exploring the student teachers’ views. Sustainability 2015, 7, 2768–2786. [Google Scholar] [CrossRef] [Green Version]
- Keles, O. Investigation of Pre-Service Science Teachers’ Attitudes towards Sustainable Environmental Education. High. Educ. Stud. 2017, 7, 171–180. [Google Scholar] [CrossRef]
- Pe’Er, S.; Goldman, D.; Yavetz, B. Environmental Literacy in Teacher Training: Attitudes, Knowledge, and Environmental Behavior of Beginning Students. J. Environ. Educ. 2007, 39, 45–59. [Google Scholar] [CrossRef]
- Spiropoulou, D.; Antonakaki, T.; Kontaxaki, S.; Bouras, S. Primary Teachers’ Literacy and Attitudes on Education for Sustainable Development. J. Sci. Educ. Technol. 2007, 16, 443–450. [Google Scholar] [CrossRef]
- Summers, M.; Childs, A. Student science teachers’ conceptions of sustainable development: An empirical study of three postgraduate training cohorts. Res. Sci. Technol. Educ. 2007, 25, 307–327. [Google Scholar] [CrossRef]
- Summers, M.; Corney, G.; Childs, A. Student teachers’ conceptions of sustainable development: The starting-points of geographers and scientists. Educ. Res. 2004, 46, 163–182. [Google Scholar] [CrossRef]
- Tomas, L.; Girgenti, S.; Jackson, C. Pre-service teachers’ attitudes toward education for sustainability and its relevance to their learning: Implications for pedagogical practice. Environ. Educ. Res. 2017, 23, 324–347. [Google Scholar] [CrossRef]
- Borges, F. Knowledge, Attitudes and Behaviours Concerning Sustainable Development: A Study among Prospective Elementary Teachers. High. Educ. Stud. 2019, 9, 22. [Google Scholar] [CrossRef] [Green Version]
- Boubonari, T.; Markos, A.; Kevrekidis, T. Greek Pre-Service Teachers’ Knowledge, Attitudes, and Environmental Behavior Toward Marine Pollution. J. Environ. Educ. 2013, 44, 232–251. [Google Scholar] [CrossRef]
- Orbanić, N.D.; Kovač, N. Environmental awareness, attitudes, and behaviour of preservice preschool and primary school teachers. J. Balt. Sci. Educ. 2021, 20, 373–388. [Google Scholar] [CrossRef]
- Esa, N. Environmental knowledge, attitude and practices of student teachers. Int. Res. Geogr. Environ. Educ. 2010, 19, 39–50. [Google Scholar] [CrossRef]
- Oberrauch, A.; Mayr, H.; Nikitin, I.; Bügler, T.; Kosler, T.; Vollmer, C. “I Wanted a Profession That Makes a Difference”—An Online Survey of First-Year Students’ Study Choice Motives and Sustainability-Related Attributes. Sustainability 2021, 13, 8273. [Google Scholar] [CrossRef]
- Sleurs, W. Competencies for ESD (Education for Sustainable Development) Teachers. A Framework to Integrate ESD in the Curriculum of Teacher Training Institutes. 2008. Available online: http://www.unece.org/fleadmin/DAM/env/esd/inf.meeting.docs/EGonInd/8mtg/CSCT%20Handbook_Extract.pdf (accessed on 12 January 2021).
- Bandura, A. Social Learning Theory; Prentice-Hall: Englewood Cliffs, NJ, USA, 1977. [Google Scholar]
- Willis, R.L.; Provost, S.; Christidis, L. Influences on Sustainable Behavior. Ecopsychology 2017, 9, 19–25. [Google Scholar] [CrossRef]
- Li, D.; Zhao, L.; Ma, S.; Shao, S.; Zhang, L. What influences an individual’s pro-environmental behavior? A literature review. Resour. Conserv. Recycl. 2019, 146, 28–34. [Google Scholar] [CrossRef]
- Steg, L.; Vlek, C. Encouraging pro-environmental behaviour: An integrative review and research agenda. J. Environ. Psychol. 2009, 29, 309–317. [Google Scholar] [CrossRef]
- Tapia-Fonllem, C.; Corral-Verdugo, V.; Fraijo-Sing, B.; Durón-Ramos, M.F. Assessing Sustainable Behavior and its Correlates: A Measure of Pro-Ecological, Frugal, Altruistic and Equitable Actions. Sustainability 2013, 5, 711–723. [Google Scholar] [CrossRef] [Green Version]
- Corral-Verdugo, V.; Mireles-Acosta, J.F.; Tapia-Fonllem, C.; Fraijo-Sing, B. Happiness as correlate of sustainable behavior: A study of pro-ecological, frugal, equitable and altruistic actions that promote subjective wellbeing. Hum. Ecol. Rev. 2011, 18, 95–104. [Google Scholar]
- Bamberg, S.; Möser, G. Twenty years after Hines, Hungerford, and Tomera: A new meta-analysis of psycho-social determinants of pro-environmental behaviour. J. Environ. Psychol. 2007, 27, 14–25. [Google Scholar] [CrossRef]
- Corral-Verdugo, V.; González-Lomelí, D.; Rascón-Cruz, M.; Corral-Frías, V.O. Intrinsic Motives of Autonomy, Self-Efficacy, and Satisfaction Associated with Two Instances of Sustainable Behavior: Frugality and Equity. Psychology 2016, 7, 662–671. [Google Scholar] [CrossRef] [Green Version]
- Kasser, T. Frugality, generosity, and materialism in children and adolescents. In What Do Children Need to Flourish? Moore, K.A., Lippman, L.H., Eds.; Springer: Boston, MA, USA, 2005; pp. 357–373. [Google Scholar]
- Kollmuss, A.; Agyeman, J. Mind the Gap: Why do people act environmentally and what are the barriers to pro-environmental behaviour? Environ. Educ. Res. 2002, 8, 239–260. [Google Scholar] [CrossRef] [Green Version]
- Klöckner, C.A. A comprehensive model of the psychology of environmental behaviour—A meta-analysis. Glob. Environ. Chang. 2013, 23, 1028–1038. [Google Scholar] [CrossRef] [Green Version]
- Ajzen, I. The Theory of Planned Behavior. Organ. Behav. Hum. Decis. Process. 1991, 50, 179–211. [Google Scholar] [CrossRef]
- de Leeuw, A.; Valois, P.; Ajzen, I.; Schmidt, P. Using the theory of planned behavior to identify key beliefs underlying pro-environmental behavior in high-school students: Implications for educational interventions. J. Environ. Psychol. 2015, 42, 128–138. [Google Scholar] [CrossRef]
- Corral-Verdugo, V.; Bonnes, M.; Tapia-Fonllem, C.; Fraijo-Sing, B.; Armenta, M.F.; Carrus, G. Correlates of pro-sustainability orientation: The affinity towards diversity. J. Environ. Psychol. 2009, 29, 34–43. [Google Scholar] [CrossRef]
- Capaldi, C.; Dopko, R.L.; Zelenski, J.M. The relationship between nature connectedness and happiness: A meta-analysis. Front. Psychol. 2014, 5, 976. [Google Scholar] [CrossRef] [Green Version]
- Ullman, J.B.; Bentler, P.M. Structural equation modeling. In Handbook of Psychology, Volume 2: Research Methods in Psychology; Schinka, J.A., Velicer, W.F., Weiner, I.B., Eds.; John Wiley & Sons, Inc.: Hoboken, NJ, USA, 2012; pp. 661–690. [Google Scholar]
- Wang, J.; Wang, X. Structural Equation Modelling: Applications Using Mplus, 2nd ed.; Wiley: Hoboken, NJ, USA, 2020. [Google Scholar]
- Byrne, B.M. Structural Equation Modeling with AMOS: Basic Concepts, Applications, and Programming; Routledge: New York, NY, USA, 2016. [Google Scholar]
- Hooper, D.; Coughlan, J.; Mullen, M.R. Structural Equation Modelling: Guidelines for Determining Model Fit. Electron. J. Bus. Res. Methods 2008, 6, 53–60. [Google Scholar]
- Steiger, J.H. Understanding the limitations of global fit assessment in structural equation modeling. Pers. Individ. Differ. 2007, 42, 893–898. [Google Scholar] [CrossRef]
- Hu, L.T.; Bentler, P.M. Cutoff criteria for fit indexes in covariance structure analysis: Conventional criteria versus new alternatives. Struct. Equ. Model. Multidiscip. J. 1999, 6, 1–55. [Google Scholar] [CrossRef]
- Ullman, J.B. Structural equation modeling. In Using Multivariate Statistics; Tabachnick, B.G., Fidell, L.S., Eds.; Allyn & Bacon/Pearson Education: Boston, MA, USA, 2007; pp. 676–780. [Google Scholar]
- Schwartz, S.H. Normative influences on altruism. In Advances in Experimental Social Psychology; Berkowitz, L., Ed.; Academic Press: New York, NY, USA, 1977; pp. 221–279. [Google Scholar]
- Schwartz, S.H.; Howard, J.A. A normative decision-making model of altruism. In Altruism and Helping Behavior; Rushton, J.P., Sorrentino, R.M., Eds.; Lawrence Erlbaum: Hillside, NJ, USA, 1981; pp. 89–211. [Google Scholar]
- Gärling, T.; Fujii, S.; Gärling, A.; Jakobsson, C. Moderating effects of social value orientation on determinants of proenvironmental behavior intention. J. Environ. Psychol. 2003, 23, 1–9. [Google Scholar] [CrossRef]
- Wall, R.D.; Devine-Wright, P.; Mill, G.A. Comparing and Combining Theories to Explain Proenvironmental Intentions: The case of commuting-mode choice. Environ. Behav. 2007, 39, 731–753. [Google Scholar] [CrossRef]
- Sawitri, D.R.; Hadiyanto, H.; Hadi, S.P. Pro-environmental Behavior from a SocialCognitive Theory Perspective. Procedia Environ. Sci. 2015, 23, 27–33. [Google Scholar] [CrossRef] [Green Version]
- De Groot, J.I.M.; Steg, L. Morality and Prosocial Behavior: The Role of Awareness, Responsibility, and Norms in the Norm Activation Model. J. Soc. Psychol. 2009, 149, 425–449. [Google Scholar] [CrossRef] [PubMed]
- Hansla, A.; Gamble, A.; Juliusson, A.; Gärling, T. The relationships between awareness of consequences, environmental concern, and value orientations. J. Environ. Psychol. 2008, 28, 1–9. [Google Scholar] [CrossRef]
- Onwezen, M.C.; Antonides, G.; Bartels, J. The Norm Activation Model: An exploration of the functions of anticipated pride and guilt in pro-environmental behaviour. J. Econ. Psychol. 2013, 39, 141–153. [Google Scholar] [CrossRef]
- Yang, J.; Seo, M.; Rickard, L.N.; Harrison, T.M. Information sufficiency and attribution of responsibility: Predicting support for climate change policy and pro-environmental behavior. J. Risk Res. 2015, 18, 727–746. [Google Scholar] [CrossRef]
- Tuncer, G.; Tekkaya, C.; Sungur, S.; Cakiroglu, J.; Ertepinar, H.; Kaplowitz, M. Assessing pre-service teachers’ environmental literacy in Turkey as a mean to develop teacher education programs. Int. J. Educ. Dev. 2009, 29, 426–436. [Google Scholar] [CrossRef]
- Reese, G.; Jacob, L. Principles of environmental justice and pro-environmental action: A two-step process model of moral anger and responsibility to act. Environ. Sci. Policy 2015, 51, 88–94. [Google Scholar] [CrossRef]
- Rapley, C.G.; De Meyer, K.; Carney, J.; Clarke, R.; Howarth, C.; Smith, N.; Tuckett, D. Time for Change? Climate Science Reconsidered: Report of the UCL Policy Commission on Communicating Climate Science, 2014. 2014. Available online: https://discovery.ucl.ac.uk/id/eprint/1462114/1/Rapley_TIME_FOR_CHANGE_Final_Proof.pdf (accessed on 15 June 2021).
- OECD. TALIS 2018 Results (Volume 1): Teachers and School Leaders as Lifelong Learners. 2019. Available online: https://doi.org/10.1787/1d0bc92a-en (accessed on 15 June 2021).
- De Silva, D.G.; Pownall, R.A.J. Going green: Does it depend on education, gender or income? Appl. Econ. 2014, 46, 573–586. [Google Scholar] [CrossRef] [Green Version]
- Rončević, N.; Cvetković, K. Students’ Attitudes and Behaviours in the Context of Environmental Issues. Soc. Ekol. 2016, 25, 11–37. [Google Scholar] [CrossRef] [Green Version]
- Zelezny, L.C.; Chua, P.-P.; Aldrich, C. Elaborating on Gender Differences in Environmentalism. J. Soc. Issues 2000, 56, 443–457. [Google Scholar] [CrossRef]
- Leal Filho, W.; Pace, P. (Eds.) Teaching Education for Sustainable Development at University Level; Springer International Publishing: Cham, Switzerland, 2016. [Google Scholar] [CrossRef]
- Pegalajar-Palomino, M.D.C.; Burgos-García, A.; Martinez-Valdivia, E. What Does Education for Sustainable Development Offer in Initial Teacher Training? A Systematic Review. J. Teach. Educ. Sustain. 2021, 23, 99–114. [Google Scholar] [CrossRef]
Publisher’s Note: MDPI stays neutral with regard to jurisdictional claims in published maps and institutional affiliations. |
© 2021 by the authors. Licensee MDPI, Basel, Switzerland. This article is an open access article distributed under the terms and conditions of the Creative Commons Attribution (CC BY) license (https://creativecommons.org/licenses/by/4.0/).
