Evaluation of Technology Platforms for Use in Transdisciplinary Research
Abstract
1. Introduction
2. Specific Aims
3. Methodology
3.1. Methodology for Determining Characteristics of Transdisciplinary Research (TR) (Specific Aim 1)
3.1.1. Background
3.1.2. Search Strategy
3.1.3. Inclusion and Exclusion Criteria
3.1.4. Study Selection
3.1.5. Data Collection
- What are the characteristics found in TR in different research domains?—data included for example characteristics, vertical domain, roles, and stakeholders
- What activities were devised to make the participants improve their transdisciplinary collaboration and development acumen? (data included activities, participants, tools, and technologies);
- What symbolized TR in different vertical domains? (data included for example characteristics, vertical domain, roles, and stakeholders);
- What were the skills learned and used in TR? (data included skills used, skills learned, tools, and technologies).
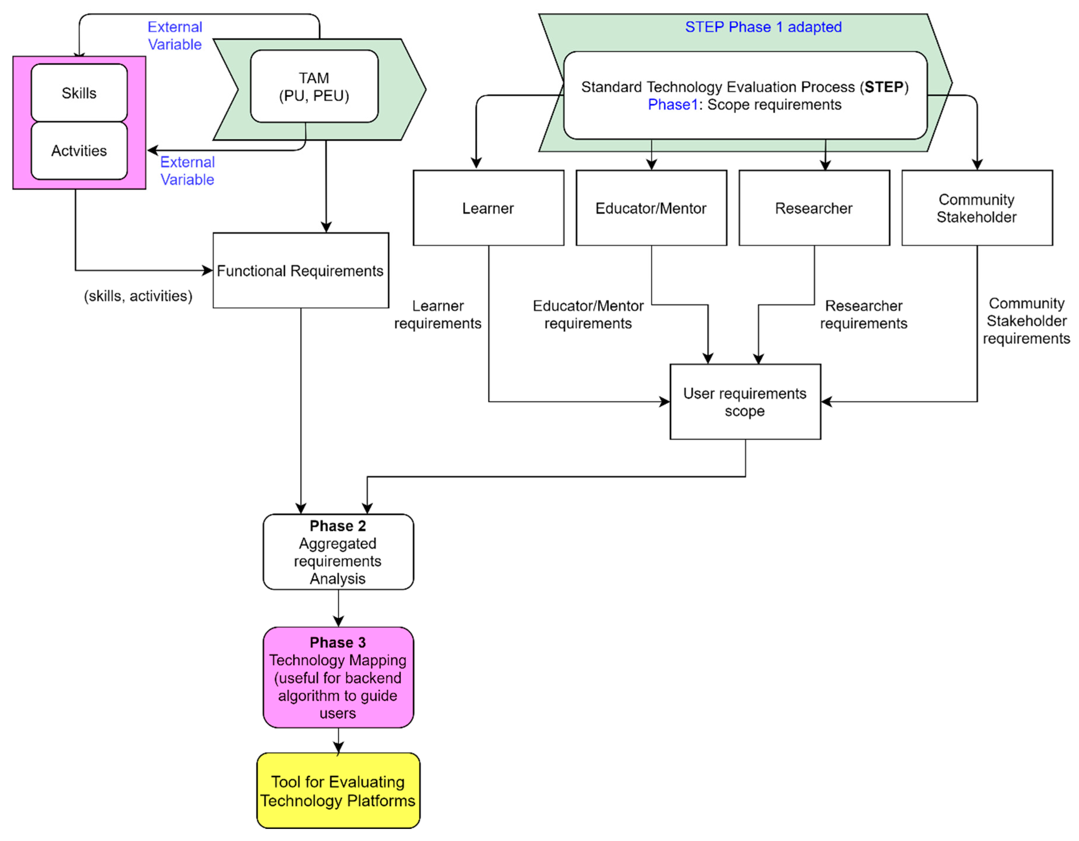
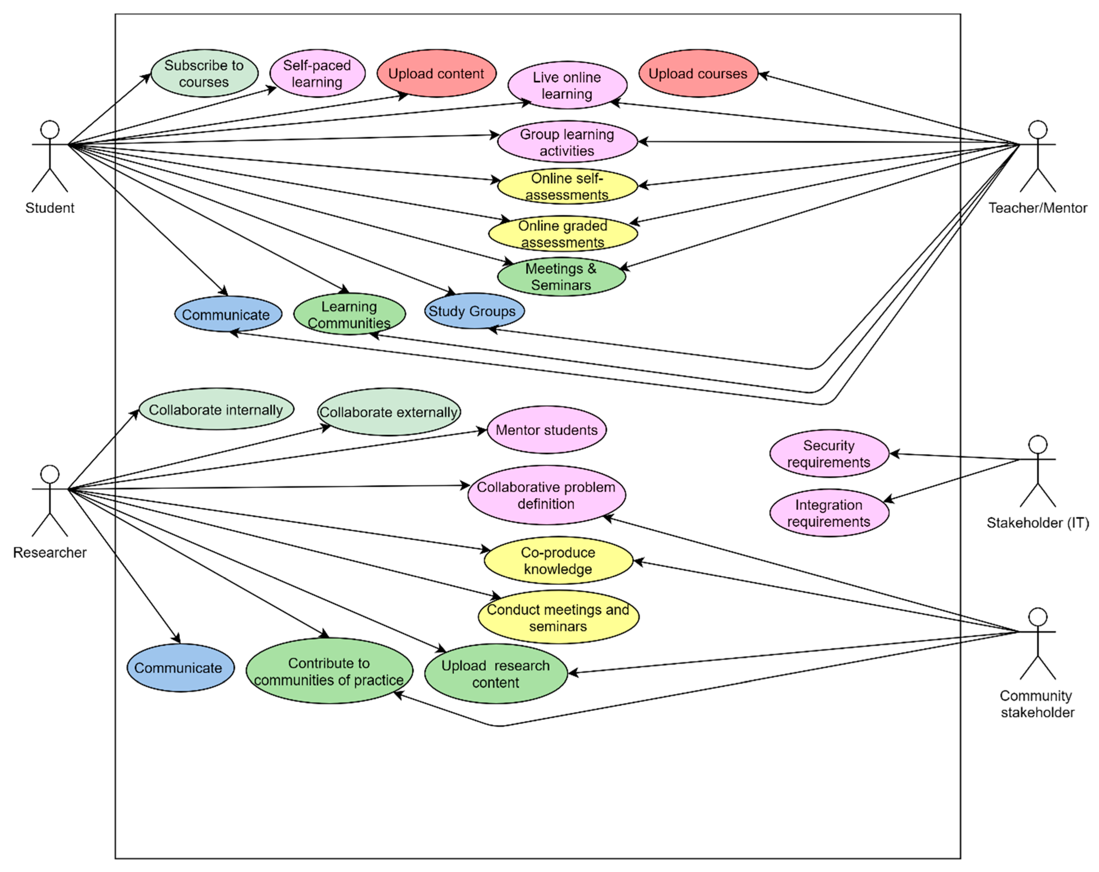
3.2. Methodology for Constructing a Tool (Specific Aim 2)
3.2.1. Background on Technology Acceptance Model
3.2.2. Background on the Technology Evaluation Process
4. Results and Discussion
4.1. Results and Discussion of the Characteristics of TR (Specific Aim 1)
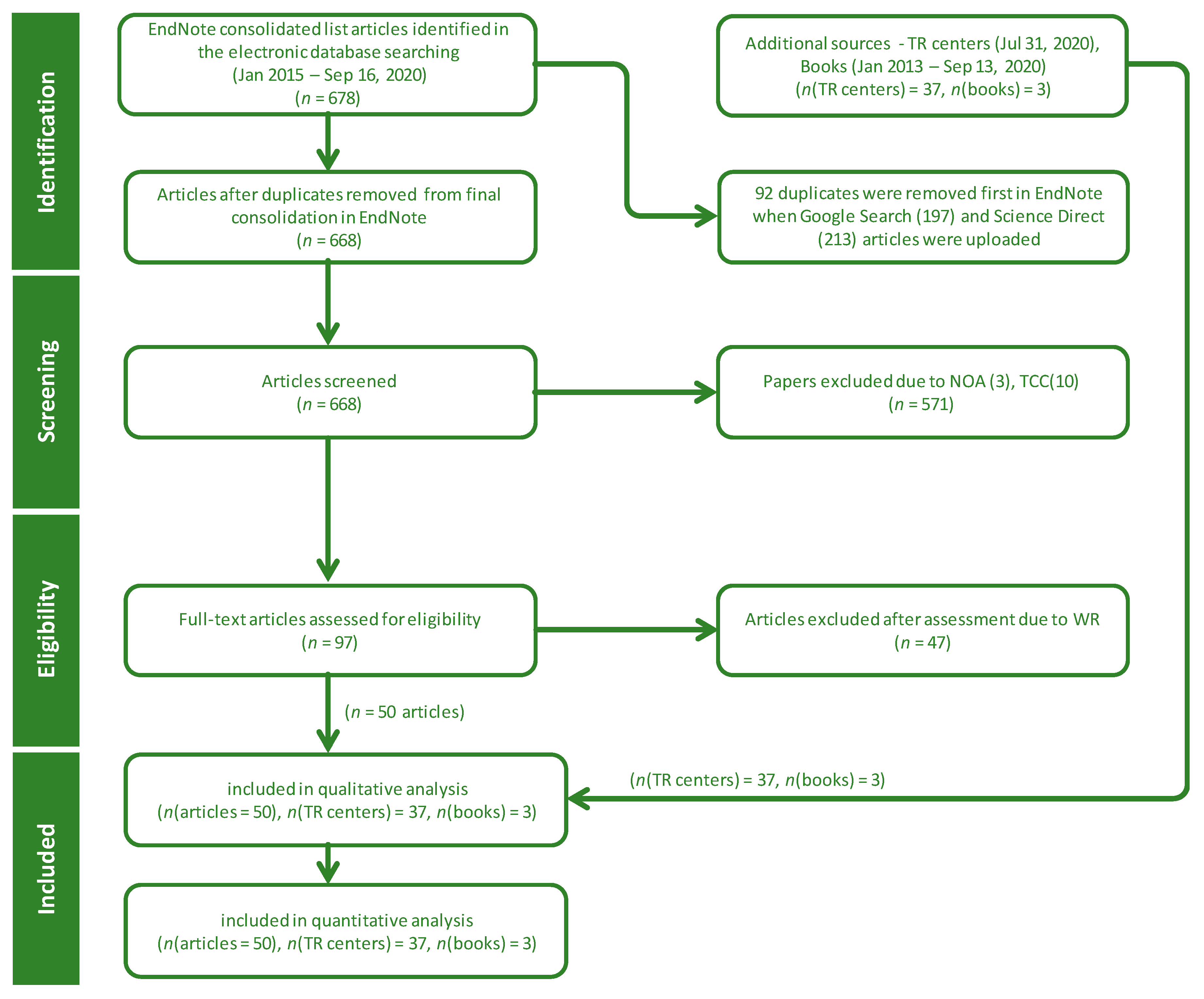
- The first search with the keyword “transdisciplinary” to obtain results, i.e., Set 1 (4876 records);
- Using the “AND” set combination search was conducted using the combination of “transdisciplinary” AND “education”. The resulting set is Set 2 (928 records);
- The search for “transdisciplinary” AND “research” yielded Set 3 (2806 records);
- The search for “transdisciplinary” AND (“skills” OR “activities” OR “characteristics”) yielded Set 4 (864 records).
- From Google scholar, a total of 197 articles were selected based on advanced search criteria and selection of articles based on (1) access to the article and (2) no books and no editorials.
- From JSTOR, the preliminary list of 212 search results was filtered to 162 based on (1) selection of subject domains which had greater than 10 articles, and no editorials (selected biological sciences, Ecology & Evolutionary Biology, Environmental Science, Sociology, and General Science)
- From Science Direct, using the same search criteria as JSTOR, the initial list of 1123 articles was further filtered to 213 articles based on the timespan of 1 January 2015 to 16 September 2020, selection of only review or research articles, and open access articles.
- From WOS, starting from an initial list of 776 records, the results were filtered to 118 articles based on the following multiple criteria: (1) open access filter resulted in 378 records, (2) WOS core collection filter reduced the count to 343, (3) document type filter (article, or review) reduced the count to 327, (4) the filter Language = English further reduced the count to 285, and (5) the citation filter where average citations per year are greater than 5 finally resulted in 188 records.
- It is a complex problem that impacts society.
- A core team of participants came together from the fishery authorities, the federal government, and the research institutions.
- The team held a meeting to discuss the issues and establish a preliminary research goal.
- They agreed that it was unclear as to what the causes could be and determine to launch a TR project.
- A wide spectrum of participants from academia, industry, researchers, and other stakeholders were added to the project.
- Community stakeholders were added to the project.
- Joint meetings were held to establish the research goals and specific tasks.
- The transdisciplinary team worked on constructing a joint problem with an emphasis on a common understanding and description.
- Mutual learning facilitated the generation of the joint problem statement.
- Multiple perspectives were put forth by different participants.
- The perspectives were captured as hypotheses.
- Majority voting was used to select the hypotheses for further investigation.
- Multiple sub-projects were initiated to study the issues.
- Research results were presented at conferences.
- Seminars were held to share the research findings periodically.
4.2. Results and Discussion of the Tool (Specific Aim 2)
- The technology platform “must” meet all the “must have” requirements. This is the gate to make the Go/No-Go decision. In the case of “must have” requirements, the evaluation engine does not even consider the weights of the requirements (which are mapped on the backend based on what was gathered from the literature). If it is a No-Go decision, the evaluation process stops. If the decision is a Go, then, the evaluation proceeds to step two.
- Execution of this step implies that all the “must have” requirements are present in the technology platform under consideration. This is the step where the “nice to have” and “don’t care” requirements are considered further. For the “nice to have” requirement, the technology platform either provides the capability or does not provide the capability. The “don’t care” requirement is essentially used to break ties in the case of multiple platforms scoring the same.
- Once the user fills out the form in the software tool and submits it, the back-end evaluation engine produces a score and additional insights to the user.
5. Conclusions
Author Contributions
Funding
Institutional Review Board Statement
Informed Consent Statement
Conflicts of Interest
Abbreviations
| CIO | chief information officer |
| CMS | course management system |
| CR | closely related |
| HEIs | higher education institutions |
| ISBN | international standard book number |
| IT | information technology |
| NLE | not language English |
| NOA | no open access |
| NR | non-related |
| PEU | perceived ease of use |
| PM | participatory modeling |
| PR | partially related |
| PRISMA | preferred reporting items for systematic review and meta-analysis |
| PU | perceived usefulness |
| STEP | standard technology evaluation process |
| TAM | technology acceptance model |
| TCC | total citation count |
| TKN | transformative knowledge network |
| TR | transdisciplinary research |
| WOS | Web of Science |
Appendix A. List of Articles, Books, and TR Centers in the Sample (n = 90)
| # | Full Reference |
|---|---|
| (1) | Aguirre, A. A., Beasley, V. R., Augspurger, T., Benson, W. H., Whaley, J., and Basu, N., 2016, “One Health—Transdisciplinary Opportunities for SETAC Leadership in Integrating and Improving the Health of People, Animals, and the Environment,” Environ. Toxicol. Chem., 35(10), pp. 2383–2391. |
| (2) | Athayde, S., Stepp, J. R., and Ballester, W. C., 2016, “Engaging Indigenous and Academic Knowledge on Bees in the Amazon: Implications for Environmental Management and Transdisciplinary Research,” J. Ethnobiol. Ethnomed., 12, p. 26. |
| (3) | Aytur, S. A., Hecht, J. S., and Kirshen, P., 2015, “Aligning Climate Change Adaptation Planning with Adaptive Governance: Lessons from Exeter, NH,” J. Contemp. Water Res. Educ., 155(1), pp. 83–98. |
| (4) | Bhatt, I., de Roock, R., and Adams, J., 2015, “Diving Deep into Digital Literacy: Emerging Methods for Research,” Lang. Educ., 29(6), pp. 477–492. |
| (5) | Bouma, J., and Montanarella, L., 2016, “Facing Policy Challenges with Inter- and Transdisciplinary Soil Research Focused on the UN Sustainable Development Goals,” SOIL, 2(2), pp. 135–145. |
| (6) | Bozalek, V., and Zembylas, M., 2017, “Towards a Response-Able Pedagogy across Higher Education Institutions in Post-Apartheid South Africa: An Ethico-Political Analysis,” Educ. as Chang., 21(2), pp. 62–85. |
| (7) | Bradley, J., Moore, E., Simpson, J., and Atkinson, L., 2018, “Translanguaging Space and Creative Activity: Theorising Collaborative Arts-Based Learning,” Lang. Intercult. Commun., 18(1), pp. 54–73. |
| (8) | Brooks, J. L., Chapman, J. M., Barkley, A. N., Kessel, S. T., Hussey, N. E., Hinch, S. G., Patterson, D. A., Hedges, K. J., Cooke, S. J., Fisk, A. T., Gruber, S. H., and Nguyen, V. M., 2019, “Biotelemetry Informing Management: Case Studies Exploring Successful Integration of Biotelemetry Data into Fisheries and Habitat Management,” Can. J. Fish. Aquat. Sci., 76(7), pp. 1238–1252. |
| (9) | Carvalho-Ribeiro, S., Pinto Correia, T., Paracchini, M. L., Schüpbach, B., Ode Sang, A., Vanderheyden, V., Southern, A., Jones, P., Contreras, B., and O’Riordan, T., 2016, “Assessing the Ability of Rural Agrarian Areas to Provide Cultural Ecosystem Services (CES): A Multi Scale Social Indicator Framework (MSIF),” Land use policy, 53, pp. 8–19. |
| (10) | Cundill, G., Roux, D. J., and Parker, J. N., 2015, “Nurturing Communities of Practice for Transdisciplinary Research,” Ecol. Soc., 20(2), p. 22. |
| (11) | Elliott, A. J., White Hat, E. R., Angal, J., Owl, V. G., Puumala, S. E., and Baete Kenyon, D. Y., 2015, “Fostering Social Determinants of Health Transdisciplinary Research: The Collaborative Research Center for American Indian Health,” Int. J. Environ. Res. Public Health, 13(1). |
| (12) | Fairbrother, A., Muir, D., Solomon, K. R., Ankley, G. T., Rudd, M. A., Boxall, A. B. A., Apell, J. N., Armbrust, K. L., Blalock, B. J., Bowman, S. R., Campbell, L. M., Cobb, G. P., Connors, K. A., Dreier, D. A., Evans, M. S., Henry, C. J., Hoke, R. A., Houde, M., Klaine, S. J., Klaper, R. D., Kullik, S. A., Lanno, R. P., Meyer, C., Ottinger, M. A., Oziolor, E., Petersen, E. J., Poynton, H. C., Rice, P. J., Rodriguez-Fuentes, G., Samel, A., Shaw, J. R., Steevens, J. A., Verslycke, T. A., Vidal-Dorsch, D. E., Weir, S. M., Wilson, P., and Brooks, B. W., 2019, “Toward Sustainable Environmental Quality: Priority Research Questions for North America,” Environ. Toxicol. Chem., 38(8), pp. 1606–1624. |
| (13) | Gerike, R., De Nazelle, A., Nieuwenhuijsen, M., Panis, L. I., Anaya, E., Avila-Palencia, I., Boschetti, F., Brand, C., Cole-Hunter, T., Dons, E., Eriksson, U., Gaupp-Berghausen, M., Kahlmeier, S., Laeremans, M., Mueller, N., Orjuela, J. P., Racioppi, F., Raser, E., Rojas-Rueda, D., Schweizer, C., Standaert, A., Uhlmann, T., Wegener, S., and Götschi, T., 2016, “Physical Activity through Sustainable Transport Approaches (PASTA): A Study Protocol for a Multicentre Project,” BMJ Open, 6(1), p. e009924. |
| (14) | Gingrich, S., Schmid, M., Dirnböck, T., Dullinger, I., Garstenauer, R., Gaube, V., Haberl, H., Kainz, M., Kreiner, D., Mayer, R., Mirtl, M., Sass, O., Schauppenlehner, T., Stocker-Kiss, A., and Wildenberg, M., 2016, “Long-Term Socio-Ecological Research in Practice: Lessons from Inter- and Transdisciplinary Research in the Austrian Eisenwurzen,” Sustainability, 8(8), p. 743. |
| (15) | Graham, P. W., Kim, M. M., Clinton-Sherrod, A. M., Yaros, A., Richmond, A. N., Jackson, M., and Corbie-Smith, G., 2016, “What Is the Role of Culture, Diversity, and Community Engagement in Transdisciplinary Translational Science?,” Transl. Behav. Med., 6(1), pp. 115–124. |
| (16) | Gupta, A., Singh, X. S., Khaliq, F., Dhaliwal, U., and Madhu, S. V., 2018, “Development and Validation of Simulated Virtual Patients to Impart Early Clinical Exposure in Endocrine Physiology,” Adv. Physiol. Educ., 42(1), pp. 15–20. |
| (17) | Hawkins, J., Madden, K., Fletcher, A., Midgley, L., Grant, A., Cox, G., Moore, L., Campbell, R., Murphy, S., Bonell, C., and White, J., 2017, “Development of a Framework for the Co-Production and Prototyping of Public Health Interventions,” BMC Public Health, 17, p. 689. |
| (18) | Hegger, D., and Dieperink, C., 2015, “Joint Knowledge Production for Climate Change Adaptation: What Is in It for Science?,” Ecol. Soc., 20(4), p. 1. |
| (19) | Hoffmann, S., Pohl, C., and Hering, J. G., 2017, “Exploring Transdisciplinary Integration within a Large Research Program: Empirical Lessons from Four Thematic Synthesis Processes,” Res. Policy, 46(3), pp. 678–692. |
| (20) | Hoolohan, C., Larkin, A., McLachlan, C., Falconer, R., Soutar, I., Suckling, J., Varga, L., Haltas, I., Druckman, A., Lumbroso, D., Scott, M., Gilmour, D., Ledbetter, R., McGrane, S., Mitchell, C., and Yu, D., 2018, “Engaging Stakeholders in Research to Address Water–Energy–Food (WEF) Nexus Challenges,” Sustain. Sci., 13(5), pp. 1415–1426. |
| (21) | James, P., Jankowska, M., Marx, C., Hart, J. E., Berrigan, D., Kerr, J., Hurvitz, P. M., Hipp, J. A., and Laden, F., 2016, “‘Spatial Energetics’ Integrating Data From GPS, Accelerometry, and GIS to Address Obesity and Inactivity,” Am. J. Prev. Med., 51(5), pp. 792–800. |
| (22) | Jernigan, V. B. B., Jacob, T., and Styne, D., 2015, “The Adaptation and Implementation of a Community-Based Participatory Research Curriculum to Build Tribal Research Capacity,” Am. J. Public Health, 105, pp. S424–S432. |
| (23) | Jordan, N., Schut, M., Graham, S., Barney, J. N., Childs, D. Z., Christensen, S., Cousens, R. D., Davis, A. S., Eizenberg, H., Ervin, D. E., Fernandez-Quintanilla, C., Harrison, L. J., Harsch, M. A., Heijting, S., Liebman, M., Loddo, D., Mirsky, S. B., Riemens, M., Neve, P., Peltzer, D. A., Renton, M., Williams, M., Recasens, J., and Sønderskov, M., 2016, “Transdisciplinary Weed Research: New Leverage on Challenging Weed Problems?,” Weed Res., 56(5), pp. 345–358. |
| (24) | Komoroske, L. M., and Lewison, R. L., 2015, “Addressing Fisheries Bycatch in a Changing World,” Front. Mar. Sci., 2, p. 83. |
| (25) | Lauto, G., and Sengoku, S., 2015, “Perceived Incentives to Transdisciplinarity in a Japanese University Research Center,” Futures, 65, pp. 136–149. |
| (26) | Maass, M., Balvanera, P., Bourgeron, P., Equihua, M., Baudry, J., Dick, J., Forsius, M., Halada, L., Krauze, K., Nakaoka, M., Orenstein, D. E., Parr, T. W., Redman, C. L., Rozzi, R., Reis, M. S., Swemmer, A. M., and Vădineanu, A., 2016, “Changes in Biodiversity and Trade-Offs among Ecosystem Services Stakeholders and Components of Well-Being: The Contribution of the International Long-Term Ecological Research Network (ILTER) to Programme on Ecosystem Change and Society (PECS),” Ecol. Soc., 21(3), p. 31. |
| (27) | McBride, M. F., Lambert, K. F., Huff, E. S., Theoharides, K. A., Field, P., and Thompson, J. R., 2017, “Increasing the Effectiveness of Participatory Scenario Development through Codesign,” Ecol. Soc., 22(3), p. 16. |
| (28) | Méndez, V. E., Caswell, M., Gliessman, S. R., and Cohen, R., 2017, “Integrating Agroecology and Participatory Action Research (PAR): Lessons from Central America,” Sustain., 9(5), p. 705. |
| (29) | Mew, M. C., Steiner, G., and Geissler, B., 2018, “Phosphorus Supply Chain-Scientific, Technical, and Economic Foundations: A Transdisciplinary Orientation,” Sustain., 10(4), p. 1087. |
| (30) | Miah, J. H., Griffiths, A., McNeill, R., Poonaji, I., Martin, R., Morse, S., Yang, A., and Sadhukhan, J., 2015, “A Small-Scale Transdisciplinary Process to Maximising the Energy Efficiency of Food Factories: Insights and Recommendations from the Development of a Novel Heat Integration Framework,” Sustain. Sci., 10(4), pp. 621–637. |
| (31) | Norris, P. E., O’Rourke, M., Mayer, A. S., and Halvorsen, K. E., 2016, “Managing the Wicked Problem of Transdisciplinary Team Formation in Socio-Ecological Systems,” Landsc. Urban Plan., 154, pp. 115–122. |
| (32) | Padfield, R., Hansen, S., Davies, Z. G., Ehrensperger, A., Slade, E. M., Evers, S., Papargyropoulou, E., Bessou, C., Abdullah, N., Page, S., Ancrenaz, M., Aplin, P., Dzulkafli, S. B., Barclay, H., Chellaiah, D., Choudhary, S., Conway, S., Cook, S., Copeland, A., Campos-Arceiz, A., Deere, N. J., Drew, S., Gilvear, D., Gray, R., Haller, T., Hood, A. S.-C., Huat, L. K., Huynh, N., Kangayatkarasu, N., Koh, L. P., Kolandai, S. K., Lim, R. A. H., Yeong, K. L., Lucey, J. M., Luke, S. H., Mitchell, S. L., Montefrio, M. J., Mullin, K., Nainar, A., Nekaris, K. A.-I., Nijman, V., Nunes, M., Nurhidayu, S., O’Reilly, P., Puan, C. L., Ruppert, N., Salim, H., Schouten, G., Tallontire, A., Smith, T. E. L., Tao, H.-H., Tham, M. H., Varkkey, H., Wadey, J., Yule, C. M., Azhar, B., Sayok, A. K., Vairappan, C., Bicknell, J. E., and Struebig, M. J., 2019, “Co-Producing a Research Agenda for Sustainable Palm Oil,” Front. For. Glob. Chang., 2, p. 13. |
| (33) | Pavel, M., Jimison, H. B., Korhonen, I., Gordon, C. M., and Saranummi, N., 2015, “Behavioral Informatics and Computational Modeling in Support of Proactive Health Management and Care,” IEEE Trans. Biomed. Eng., 62(12), pp. 2763–2775. |
| (34) | Pérez-Foguet, A., Lazzarini, B., Giné, R., Velo, E., Boni, A., Sierra, M., Zolezzi, G., and Trimingham, R., 2018, “Promoting Sustainable Human Development in Engineering: Assessment of Online Courses within Continuing Professional Development Strategies,” J. Clean. Prod., 172, pp. 4286–4302. |
| (35) | Ramanathan, T., Hulkower, R., Holbrook, J., and Penn, M., 2017, “Legal Epidemiology: The Science of Law,” J. Law, Med. Ethics, 45, pp. 69–72. |
| (36) | Reid, R. S., Nkedianye, D., Said, M. Y., Kaelo, D., Neselle, M., Makui, O., Onetu, L., Kiruswa, S., Ole Kamuaro, N., Kristjanson, P., Ogutu, J., BurnSilver, S. B., Goldman, M. J., Boone, R. B., Galvin, K. A., Dickson, N. M., and Clark, W. C., 2016, “Evolution of Models to Support Community and Policy Action with Science: Balancing Pastoral Livelihoods and Wildlife Conservation in Savannas of East Africa,” Proc. Natl. Acad. Sci. U. S. A., 113(17), pp. 4579–4584. |
| (37) | Ruegg, S. R., Nielsen, L. R., Buttigieg, S. C., Santa, M., Aragrande, M., Canali, M., Ehlinger, T., Chantziaras, I., Boriani, E., Radeski, M., Bruce, M., Queenan, K., and Häsler, B., 2018, “A Systems Approach to Evaluate One Health Initiatives,” Front. Vet. Sci., 5, p. 23. |
| (38) | Ruppert-Winkel, C., Arlinghaus, R., Deppisch, S., Eisenack, K., Gottschlich, D., Hirschl, B., Matzdorf, B., Mölders, T., Padmanabhan, M., Selbmann, K., Ziegler, R., and Plieninger, T., 2015, “Characteristics, Emerging Needs, and Challenges of Transdisciplinary Sustainability Science: Experiences from the German Social-Ecological Research Program,” Ecol. Soc., 20(3), p. 13. |
| (39) | Seitzinger, S. P., Gaffney, O., Brasseur, G., Broadgate, W., Ciais, P., Claussen, M., Erisman, J. W., Kiefer, T., Lancelot, C., Monks, P. S., Smyth, K., Syvitski, J., and Uematsu, M., 2015, “International Geosphere-Biosphere Programme and Earth System Science: Three Decades of Co-Evolution,” Anthropocene, 12, pp. 3–16. |
| (40) | Spotswood, F., Chatterton, T., Morey, Y., and Spear, S., 2017, “Practice-Theoretical Possibilities for Social Marketing: Two Fields Learning from Each Other,” J. Soc. Mark., 7(2), pp. 156–171. |
| (41) | Steffan, J. J., Brevik, E. C., Burgess, L. C., and Cerdà, A., 2018, “The Effect of Soil on Human Health: An Overview,” Eur. J. Soil Sci., 69(1), pp. 159–171. |
| (42) | Steger, C., Hirsch, S., Evers, C., Branoff, B., Petrova, M., Nielsen-Pincus, M., Wardropper, C., and van Riper, C. J., 2018, “Ecosystem Services as Boundary Objects for Transdisciplinary Collaboration,” Ecol. Econ., 143, pp. 153–160. |
| (43) | Stephenson, R. L., Benson, A. J., Brooks, K., Charles, A., Degnbol, P., Dichmont, C. M., Kraan, M., Pascoe, S., Paul, S. D., Rindorf, A., and Wiber, M., 2017, “Practical Steps toward Integrating Economic, Social and Institutional Elements in Fisheries Policy and Management,” ICES J. Mar. Sci., 74(7), pp. 1981–1989. |
| (44) | Timpte, M., Montana, J., Reuter, K., Borie, M., and Apkes, J., 2018, “Engaging Diverse Experts in a Global Environmental Assessment: Participation in the First Work Programme of IPBES and Opportunities for Improvement,” Innovation, 31, pp. S15–S37. |
| (45) | Ulrich, C. M., Gigic, B., Bohm, J., Ose, J., Viskochil, R., Schneider, M., Colditz, G. A., Figueiredo, J. C., Grady, W. M., Li, C. I., Shibata, D., Siegel, E. M., Toriola, A. T., and Ulrich, A., 2019, “The COLOCARE Study: A Paradigm of Transdisciplinary Science in Colorectal Cancer Outcomes,” Cancer Epidemiol. Biomarkers Prev., 28(3), pp. 591–601. |
| (46) | Viegas, C. V., Bond, A. J., Vaz, C. R., Borchardt, M., Pereira, G. M., Selig, P. M., and Varvakis, G., 2016, “Critical Attributes of Sustainability in Higher Education: A Categorisation from Literature Review,” J. Clean. Prod., 126, pp. 260–276. |
| (47) | West, S., van Kerkhoff, L., and Wagenaar, H., 2019, “Beyond ‘Linking Knowledge and Action’: Towards a Practice-Based Approach to Transdisciplinary Sustainability Interventions,” Policy Stud., 40(5), pp. 534–555. |
| (48) | White, R. L., Sutton, A. E., Salguero-Gómez, R., Bray, T. C., Campbell, H., Cieraad, E., Geekiyanage, N., Gherardi, L., Hughes, A. C., Jørgensen, P. S., Poisot, T., Desoto, L., and Zimmerman, N., 2015, “The next Generation of Action Ecology: Novel Approaches towards Global Ecological Research,” Ecosphere, 6(8), p. 134. |
| (49) | Yates, K. K., Turley, C., Hopkinson, B. M., Todgham, A. E., Cross, J. N., Greening, H., Williamson, P., Van Hooidonk, R., Deheyn, D. D., and Johnson, Z., 2015, “Transdisciplinary Science a Path to Understanding the Interactions among Ocean Acidification, Ecosystems, and Society,” Oceanography, 28(2), pp. 212–225. |
| (50) | Zoller, U., 2015, “Research-Based Transformative Science/STEM/STES/STESEP Education for ‘Sustainability Thinking’: From Teaching to ‘Know’ to Learning to ‘Think,’” Sustain., 28(2), pp. 212–225. |
| # | Full Reference |
|---|---|
| (51) | Gabriele Bammer, Simon Bronitt, L. David Brown, Marcel Bursztyn, Maria Beatriz Maury, Lawrence Cram, Ian Elsum, Holly J. Falk-Krzesinski, Fasihuddin, Howard Gadlin, L. Michelle Bennett, Budi Haryanto, Julie Thompson Klein, Ted Lefroy, Catherine Lyall, M., G. W., 2013, Disciplining Interdisciplinarity: Integration and Implementation Sciences for Researching Complex Real-World Problems, ANU Press, Canberra, Australia. |
| (52) | Bergmann, M., Jahn, T., Knobloch, T., Krohn, W., Pohl, C., and Schramm, E., 2012, Methods for Transdisciplinary Research. A Primer for Practice., Campus Verlag, Frankfurt, Germany. |
| (53) | Fam, D., Neuhauser, L., and Gibbs, P., 2018, Transdisciplinary Theory, Practice and Education: The Art of Collaborative Research and Collective Learning, Springer International Publishing, Frankfurt, Germany. |
| # | Full Reference |
|---|---|
| (54) | Centre for Transdisciplinary Methodology, “Centre for Transdisciplinary Methodology, Leeds University” [Online]. Available: https://essl.leeds.ac.uk/sociology. [Accessed: 11-Sep-2020]. |
| (55) | International Center for Transdisciplinary Research, “CIRET—International Center for Transdisciplinary Research” [Online]. Available: http://ciret-transdisciplinarity.org. [Accessed: 11-Sep-2020]. |
| (56) | Harvard Transdisciplinary Research in Energetics and Cancer Center, “Harvard Transdisciplinary Research in Energetics and Cancer Center (TREC), Harvard” [Online]. Available: https://www.hsph.harvard.edu. [Accessed: 11-Sep-2020]. |
| (57) | Center for Transdisciplinary Research, “Center for Transdisciplinary Research, University of South Florida” [Online]. Available: https://health.usf.edu/publichealth/ctr. [Accessed: 11-Sep-2020]. |
| (58) | Pacific Rim Tobacco and Alcohol use Research Center, “Pacific Rim Tobacco and Alcohol Use Research Center, Claremont Graduate University” [Online]. Available: https://research.cgu.edu/pacific-rim-tobacco-and-alcohol-use-research/. [Accessed: 11-Sep-2020]. |
| (59) | Institute for Sustainable Earth, “Institute for Sustainable Earth (ISE), George Mason University” [Online]. Available: https://ise.gmu.edu/. [Accessed: 11-Sep-2020]. |
| (60) | Global Health Center, “Global Health Center, Washington University” [Online]. Available: https://publichealth.wustl.edu. [Accessed: 11-Sep-2020]. |
| (61) | The Innovation Policy Platform, “The Innovation Policy Platform, Organisation for Economic Co-Operation and Development (OECD)” [Online]. Available: http://www.innovationpolicyplatform.org/. [Accessed: 11-Sep-2020]. |
| (62) | College of Global Futures, “College of Global Futures, Arizona State University” [Online]. Available: https://sustainability.asu.edu. [Accessed: 11-Sep-2020]. |
| (63) | Institute on the Environment, “Institute on the Environment, University of Minnesota” [Online]. Available: http://environment.umn.edu/. [Accessed: 11-Sep-2020]. |
| (64) | Cary Institute of Ecosystem Studies, “Cary Institute of Ecosystem Studies” [Online]. Available: https://www.caryinstitute.org/. [Accessed: 11-Sep-2020]. |
| (65) | Santa Fe Institute, “Santa Fe Institute” [Online]. Available: https://www.santafe.edu. [Accessed: 11-Sep-2020]. |
| (66) | Senator George J. Mitchell Center for Sustainability Solutions, “Senator George J. Mitchell Center for Sustainability Solutions, The University of Maine” [Online]. Available: https://umaine.edu/mitchellcenter/. [Accessed: 11-Sep-2020]. |
| (67) | The Earth Institute, “The Earth Institute, Columbia University” [Online]. Available: https://www.earth.columbia.edu. [Accessed: 11-Sep-2020]. |
| (68) | International Forestry Resources and Institutions, “IFRI—International Forestry Resources and Institutions, University of Michigan” [Online]. Available: http://ifri.forgov.org. [Accessed: 11-Sep-2020]. |
| (69) | The Frederick S. Pardee Center, “The Frederick S. Pardee Center, Boston University” [Online]. Available: http://www.bu.edu/pardee. [Accessed: 11-Sep-2020]. |
| (70) | Center for Interdisciplinarity, “Center for Interdisciplinarity (C4I), Michigan State University” [Online]. Available: https://c4i.msu.edu/. [Accessed: 11-Sep-2020]. |
| (71) | Action Research Plus, “Action Research Plus AR +” [Online]. Available: https://actionresearchplus.com/. [Accessed: 11-Sep-2020]. |
| (72) | Center for Technology and Society, “Center for Technology and Society, Technical University of Berlin” [Online]. Available: https://www.tu-berlin.de/ztg/menue/forschungs_und_querschnittsbereiche/mobilitaet_und_raum/parameter. [Accessed: 11-Sep-2020]. |
| (73) | Institute for Advanced Sustainability Studies, “Institute for Advanced Sustainability Studies (IASS)” [Online]. Available: https://www.iass-potsdam.de/de. [Accessed: 11-Sep-2020]. |
| (74) | Institute of Philosophy and Sciences of Art, “Institute of Philosophy and Sciences of Art, Leuphana University Lüneburg” [Online]. Available: https://www.leuphana.de/. [Accessed: 11-Sep-2020]. |
| (75) | Institute for Ethics and Transdisciplinary Sustainability Research, “Institute for Ethics and Transdisciplinary Sustainability Research, Leuphana University Lüneburg” [Online]. Available: https://www.leuphana.de/en/institutes/ietsr.html. [Accessed: 11-Sep-2020]. |
| (76) | Institute for Social-Ecological Research, “Institute for Social-Ecological Research (ISOE)” [Online]. Available: https://www.isoe.de/en/. [Accessed: 11-Sep-2020]. |
| (77) | Sustainable Europe Research Institute, “Sustainable Europe Research Institute” [Online]. Available: https://www.eea.europa.eu/. [Accessed: 11-Sep-2020]. |
| (78) | Integration and Implementation sciences Research Centre, “Integration and Implementation Sciences Research Centre, Australian National University” [Online]. Available: https://i2s.anu.edu.au/. [Accessed: 11-Sep-2020]. |
| (79) | The Fenner School of Environment and Society, “The Fenner School of Environment and Society, Australian National University” [Online]. Available: https://fennerschool.anu.edu.au/. [Accessed: 11-Sep-2020]. |
| (80) | Institute for Sustainable Futures, “Institute for Sustainable Futures, University of Technology Sydney” [Online]. Available: https://www.uts.edu.au/research-and-teaching/our-research/institute-sustainable-futures,. [Accessed: 11-Sep-2020]. |
| (81) | The James Hutton Institute, “The James Hutton Institute” [Online]. Available: https://www.hutton.ac.uk. [Accessed: 11-Sep-2020]. |
| (82) | Centre for Systems Studies, “Centre for Systems Studies, University of Hull” [Online]. Available: https://www.hull.ac.uk/work-with-us/research/groups/centre-for-systems-studies, [Accessed: 13-Sep-2020]. |
| (83) | Center for Sustainable Development, “Center for Sustainable Development, University of Brasilia” [Online]. Available: https://tapipedia.org/. [Accessed: 13-Sep-2020]. |
| (84) | Institute for Interdisciplinary Studies, “Institute for Interdisciplinary Studies, University of Amsterdam” [Online]. Available: https://iis.uva.nl/. [Accessed: 13-Sep-2020]. |
| (85) | Ashoka Trust for Research in Ecology and The Environment, “Ashoka Trust for Research in Ecology and The Environment” [Online]. Available: https://www.atree.org/. [Accessed: 13-Sep-2020]. |
| (86) | African Climate and Development Initiative, “African Climate and Development Initiative, University of Cape Town” [Online]. Available: http://www.acdi.uct.ac.za/. [Accessed: 13-Sep-2020]. |
| (87) | The School of Global Studies, “The School of Global Studies, University of Gothenburg” [Online]. Available: https://www.gu.se/en/globalstudies. [Accessed: 13-Sep-2020]. |
| (88) | Transdisciplinarity Lab, “Transdisciplinarity Lab, ETH Zurich” [Online]. Available: https://usys.ethz.ch/. [Accessed: 13-Sep-2020]. |
| (89) | Research Institute for Humanity and Nature, “Research Institute for Humanity and Nature (RIHN)” [Online]. Available: https://www.chikyu.ac.jp/rihn_e. [Accessed: 13-Sep-2020]. |
| (90) | Transdisciplinary Research Academy, “Transdisciplinary Research Academy, Texas Tech University” [Online]. Available: https://www.depts.ttu.edu/research/transdisciplinary/index.php. [Accessed: 13-Sep-2020]. |
References
- Gibbs, P.; Neuhauser, L.; Fam, D. Introduction the art of collaborative research and collective learning: Transdisciplinary theory, practice and education. In Transdisciplinary Theory, Practice and Education: The Art of Collaborative Research and Collective Learning; Springer Science and Business Media LLC: Cham, Switzerland, 2018; ISBN 9783319937434. [Google Scholar]
- Klein, J.T. Learning in transdisciplinary collaborations: A conceptual vocabulary. In Transdisciplinary Theory, Practice and Education: The Art of Collaborative Research and Collective Learning; Springer Science and Business Media LLC: Cham, Switzerland, 2018; ISBN 9783319937434. [Google Scholar]
- Norris, P.E.; O’Rourke, M.; Mayer, A.S.; Halvorsen, K.E. Managing the wicked problem of transdisciplinary team formation in socio-ecological systems. Landsc. Urban Plan. 2016, 154, 115–122. [Google Scholar] [CrossRef]
- Henriksen, D. The seven transdisciplinary habits of mind of creative teachers: An exploratory study of award winning teachers. Think. Skills Creat. 2016, 22, 212–232. [Google Scholar] [CrossRef]
- James, A.S.; Gehlert, S.; Bowen, D.J.; Colditz, G.A. A Framework for Training Transdisciplinary Scholars in Cancer Prevention and Control. J. Cancer Educ. 2015, 30, 664–669. [Google Scholar] [CrossRef]
- Tan, T.; Nesbit, S.; Ellis, N.; Ostafichuk, P. Crossing Boundaries: Developing Transdisciplinary Skills in Engineering Education. In Proceedings of the Canadian Engineering Education Association (CEEA), Vancouver, BC, Canada, 3–6 June 2018. [Google Scholar]
- Voinov, A.; Jenni, K.; Gray, S.; Kolagani, N.; Glynn, P.D.; Bommel, P.; Prell, C.; Zellner, M.; Paolisso, M.; Jordan, R.; et al. Tools and methods in participatory modeling: Selecting the right tool for the job. Environ. Model. Softw. 2018, 109, 232–255. [Google Scholar] [CrossRef]
- Ely, A.; Marin, A.; Charli-Joseph, L.; Abrol, D.; Apgar, M.; Atela, J.; Ayre, B.; Byrne, R.; Choudhary, B.K.; Chengo, V.; et al. Structured collaboration across a transformative knowledge network-learning across disciplines, cultures and contexts? Sustainability 2020, 12, 2499. [Google Scholar] [CrossRef]
- Brandt, P.; Ernst, A.; Gralla, F.; Luederitz, C.; Lang, D.J.; Newig, J.; Reinert, F.; Abson, D.J.; Von Wehrden, H. A review of transdisciplinary research in sustainability science. Ecol. Econ. 2013, 92, 1–15. [Google Scholar] [CrossRef]
- Cundill, G.; Roux, D.J.; Parker, J.N. Nurturing communities of practice for transdisciplinary research. Ecol. Soc. 2015, 20, 22. [Google Scholar] [CrossRef]
- Mitchell, C.; Cordell, D.; Fam, D. Beginning at the end: The outcome spaces framework to guide purposive transdisciplinary research. Futures 2015, 65, 86–96. [Google Scholar] [CrossRef]
- Bammer, G.; O’Rourke, M.; O’Connell, D.; Neuhauser, L.; Midgley, G.; Klein, J.T.; Grigg, N.J.; Gadlin, H.; Elsum, I.R.; Bursztyn, M.; et al. Expertise in research integration and implementation for tackling complex problems: When is it needed, where can it be found and how can it be strengthened? Palgrave Commun. 2020, 6, 1–16. [Google Scholar] [CrossRef]
- Baumber, A.; Metternicht, G.; Ampt, P.; Cross, R.; Berry, E. From Importing Innovations to Co-Producing Them: Transdisciplinary Approaches to the Development of Online Land Management Tools. Technol. Innov. Manag. Rev. 2018, 8, 16–26. [Google Scholar] [CrossRef]
- Moher, D.; Liberati, A.; Tetzlaff, J.; Altman, D.G.; Altman, D.; Antes, G.; Atkins, D.; Barbour, V.; Barrowman, N.; Berlin, J.A.; et al. Preferred reporting items for systematic reviews and meta-analyses: The PRISMA statement. PLoS Med. 2009, 6, e1000097. [Google Scholar] [CrossRef] [PubMed]
- Al-Samarraie, H.; Saeed, N. A systematic review of cloud computing tools for collaborative learning: Opportunities and challenges to the blended-learning environment. Comput. Educ. 2018, 124, 77–91. [Google Scholar] [CrossRef]
- Liao, Y.; Deschamps, F.; Loures, E.d.F.R.; Ramos, L.F.P. Past, present and future of Industry 4.0-A systematic literature review and research agenda proposal. Int. J. Prod. Res. 2017, 55, 3609–3629. [Google Scholar] [CrossRef]
- Lytle, L.A.; Sokol, R.L. Measures of the food environment: A systematic review of the field, 2007–2015. Health Place 2017, 44, 18–34. [Google Scholar] [CrossRef] [PubMed]
- Wang, X.; Liu, Z.; Sui, X.; Wu, Q.; Wang, J.; Xu, C. Elemene injection as adjunctive treatment to platinum-based chemotherapy in patients with stage III/IV non-small cell lung cancer: A meta-analysis following the PRISMA guidelines. Phytomedicine 2019, 59, 152787. [Google Scholar] [CrossRef]
- Davis, F.D. Perceived usefulness, perceived ease of use, and user acceptance of information technology. MIS Q. Manag. Inf. Syst. 1989, 13, 319–339. [Google Scholar] [CrossRef]
- Konak, A.; Kulturel-Konak, S.; Nasereddin, M.; Bartolacci, M.R. Impact of collaborative work on technology acceptance: A case study from virtual computing. J. Inf. Technol. Educ. Res. 2017, 16, 015–029. [Google Scholar] [CrossRef][Green Version]
- Harryanto; Muchran, M.; Ahmar, A.S. Application of TAM model to the use of information technology. Int. J. Eng. Technol. 2018, 7, 37–40. [Google Scholar]
- Persico, D.; Manca, S.; Pozzi, F. Adapting the technology acceptance model to evaluate the innovative potential of e-learning systems. Comput. Human Behav. 2014, 30, 614–622. [Google Scholar] [CrossRef]
- Dumpit, D.Z.; Fernandez, C.J. Analysis of the use of social media in Higher Education Institutions (HEIs) using the Technology Acceptance Model. Int. J. Educ. Technol. High. Educ. 2017, 14, 5. [Google Scholar] [CrossRef]
- Weng, F.; Yang, R.-J.; Ho, H.-J.; Su, H.-M. A TAM-Based Study of the Attitude towards Use Intention of Multimedia among School Teachers. Appl. Syst. Innov. 2018, 1, 36. [Google Scholar] [CrossRef]
- Tsai, Y.R. Applying the technology acceptance model (TAM) to explore the effects of a course management system (CMS)-assisted efl writing instruction. CALICO J. 2015, 32, 153–171. [Google Scholar] [CrossRef]
- Kwok, D.; Yang, S. Evaluating the intention to use ICT collaborative tools in a social constructivist environment. Int. J. Educ. Technol. High. Educ. 2017, 14. [Google Scholar] [CrossRef]
- The MITRE Corporation. The Standardized Technology Evaluation Process. Available online: http://www2.mitre.org/work/sepo/toolkits/STEP/ (accessed on 7 January 2021).
- Bergmann, M.; Jahn, T.; Knobloch, T.; Krohn, W.; Pohl, C.; Schramm, E. Methods for Transdisciplinary Research. A Primer for Practice; Campus Verlag: Frankfurt, Germany, 2012; ISBN 9783593396477. [Google Scholar]
- Dörner, D.; Funke, J. Complex problem solving: What it is and what it is not. Front. Psychol. 2017, 8, 1153. [Google Scholar] [CrossRef] [PubMed]
- Stamp, N.; Tan-Wilson, A.; Silva, A. Preparing graduate students and undergraduates for interdisciplinary research. Bioscience 2015, 65, 431–439. [Google Scholar] [CrossRef]
- Flogie, A.; Aberšek, B. Transdisciplinary approach of science, technology, engineering and mathematics education. J. Balt. Sci. Educ. 2015, 14, 779. [Google Scholar]
- Jacobson, I. Object-Oriented Software Engineering: A Use Case Driven Approach; Addison Wesley Longman: Redwood City, CA, USA, 2004. [Google Scholar]








| Inclusion and Exclusion | Criteria | Details | Comments |
|---|---|---|---|
| Exclusion | Search engine results | No open access (NOA) | Cannot get access to the full paper (still had a count of 3 after EndNote consolidation) |
| Non-related (NR) | Not academic per se (e.g., editorials, meetings, conference reviews, and marketing materials) | ||
| Weakly related (WR) | The paper does not delve into the details of TR skills characteristics, technology tools other than a cursory mention | ||
| Not language English (NLE) | Not language English | ||
| EndNote consolidation | Total citation count (TCC) TCC_10 | TCC <= 10 | |
| Inclusion | Search engine results | Closely related (CR) | Papers elaborate on transdisciplinary TR skills, activities, characteristics, and technology tools and process |
| Partially related (PR) | Papers discuss the collaborative approach of transdisciplinary efforts where the focus is not so much on education and research but other aspects such as business, economy, and patient care. |
| Skills Requirements | Activity Requirements | Learner | Teacher/Mentor | Researcher | Chief information Officer | Community Stakeholder |
|---|---|---|---|---|---|---|
| Writing | Analyzing problems collaboratively | Collaborate with learners and teachers | Collaborate with learners and teachers | Collaborate with researchers internally | Facilitate security requirements | Provide domain expertise |
| Collaborative learning | Engage in group discussions | self-directed & on-demand learning | Facilitate class discussions | Collaborate with researchers externally | Facilitate integration requirements collaboratively | Collaborate with the researchers for joint problem statement |
| Critiquing | Share knowledge | Participate in-class group learning activities | Communicate with class and individual students | Create and participate in communities of practice | Assess Vendor from an Infosec viewpoint | Provide continuous feedback |
| Listening and engagement | Co-produce knowledge | Participate in project group discussions | Conduct online lectures | Engage in discussion forums | ||
| Curiosity | Involve community experts in problem definition and solution generation | Communicate with learners and teachers | Upload courses, tests, and assignments | Upload content | ||
| Group discussion | Participate in communities of practice | Take self-assessments | Facilitate activities to build skills | Mentor learners and other researchers | ||
| Reflection | Collaborative planning | Take graded assessments | Facilitate student reflections | Conduct online seminars | ||
| Interactive communication and collaboration with peers | Seek and give feedback | knowledge share with peers and others | Facilitate student evaluations | Facilitate mutual learning | ||
| Presentation | Produce shared language or vocabulary | Make presentations online | Mentor students | Co-produce knowledge | ||
| Write critical reflection | Interact with experts and mentors | Conduct class surveys | Work with stakeholders for joint problem definition |
| Characteristic | Requirement | Sub-Requirements | |
|---|---|---|---|
| Activities | Team formation | Announce and communicate research objectives | Collaborate with core team members in the recruitment process |
| Search profiles of people | Accept member interests | ||
| Assemble team | Create project groups | Engage in discussions | |
| Upload project documents | |||
| Joint project definition | Create a study room for the project | Co-produce content | |
| Individual e-mail | Group e-mail | ||
| Presentations like seminars | Schedule meetings | ||
| Upload content | Asynchronous learning | ||
| Create private collaboration rooms | Synchronous learning | ||
| Share knowledge artifacts in project groups | |||
| Team’s work integration | Create or take graded assessments | Create or take self-assessments | |
| Discussion and generation of multiple project solutions and alternatives | Facilitate integration of multiple perspectives | ||
| Engage in critiquing | |||
| Communications | Individual and group communications | ||
| Assessments and surveys | Gather and respond to support inquiries | Evaluate project progress | |
| Create or Conduct surveys | Get or give feedback | ||
| Core Skills | Joint learning with peers | Study groups | Knowledge sharing |
| Engagement through discussion forums | Self-assessment | ||
| Co-production of knowledge | Joint problem solving | ||
| Essential skills | Writing | Questioning | |
| Critiquing | Individual reflection | ||
| Group reflection | Presentation | ||
| Communication skills | Interaction with peers | Facilitation | |
| Conflict resolution | |||
| TR Project | Problem Description | Research Goal | Project Participants | Requirements/Process/Activities | Tool Activity/Sub-Activity Mapping |
|---|---|---|---|---|---|
| Decline of fish populations: Integration through the formulation of hypothesis with stakeholder participation | A sharp decline in fish catches. Revenue impacting both anglers and authorities who sell fishing licenses |
|
|
|
|
Publisher’s Note: MDPI stays neutral with regard to jurisdictional claims in published maps and institutional affiliations. |
© 2021 by the authors. Licensee MDPI, Basel, Switzerland. This article is an open access article distributed under the terms and conditions of the Creative Commons Attribution (CC BY) license (http://creativecommons.org/licenses/by/4.0/).
Share and Cite
Chillakanti, P.; Ekwaro-Osire, S.; Ertas, A. Evaluation of Technology Platforms for Use in Transdisciplinary Research. Educ. Sci. 2021, 11, 23. https://doi.org/10.3390/educsci11010023
Chillakanti P, Ekwaro-Osire S, Ertas A. Evaluation of Technology Platforms for Use in Transdisciplinary Research. Education Sciences. 2021; 11(1):23. https://doi.org/10.3390/educsci11010023
Chicago/Turabian StyleChillakanti, Pratap, Stephen Ekwaro-Osire, and Atila Ertas. 2021. "Evaluation of Technology Platforms for Use in Transdisciplinary Research" Education Sciences 11, no. 1: 23. https://doi.org/10.3390/educsci11010023
APA StyleChillakanti, P., Ekwaro-Osire, S., & Ertas, A. (2021). Evaluation of Technology Platforms for Use in Transdisciplinary Research. Education Sciences, 11(1), 23. https://doi.org/10.3390/educsci11010023

