Next Article in Journal
The Policy Framework of Natural Resource Management in Oil-Dependence Countries
Next Article in Special Issue
Digital Leadership in the Economies of the G20 Countries: A Secondary Research
Previous Article in Journal
The Effect of Education and Macroeconomic Variables on Corruption Index in G20 Member Countries
Previous Article in Special Issue
Linkage between Leaders’ Behaviour in Performance Management, Organisational Justice and Work Engagement in Public Sector
 
 
Font Type:
Arial Georgia Verdana
Font Size:
Aa Aa Aa
Line Spacing:
Column Width:
Background:
Article

Generation Y’s Perception of Servant Leadership and Job Satisfaction

by
Hurriyet Bilge
1,
Florina Oana Virlanuta
2,*,
Deniz Zungun
3,
Nicoleta Barbuta-Misu
4,
Pinar Comuk
1 and
Emine Turkan Ayvaz Guven
3
1
Department of Banking and Finance, Manisa Celal Bayar University, Manisa 45140, Turkey
2
Department of Economics, “Dunarea de Jos” University of Galati, 800008 Galati, Romania
3
Department of Human Resource Management, Manisa Celal Bayar University, Manisa 45140, Turkey
4
Department of Business Administration, “Dunarea de Jos” University of Galati, 800008 Galati, Romania
*
Author to whom correspondence should be addressed.
Economies 2021, 9(1), 24; https://doi.org/10.3390/economies9010024
Submission received: 11 December 2020 / Revised: 5 February 2021 / Accepted: 10 February 2021 / Published: 20 February 2021
(This article belongs to the Special Issue Leadership in Business and Economics)

Abstract

Generation Y wants to know the reason for everything in their lives, they are curious and most importantly, their characteristic of questioning everything makes them stand out. At the same time, it is hard to influence their characteristic features such as their lack of social skills, little respect for authority, and low level of commitment to their employers when Generation X management tactics are used. The purpose of this study is to better understand Generation Y, to examine their relations with servant leadership practices, and to determine what effects they have on businesses. The field study was made at an established organized industrial zone (OIZ) dating back to 1963. This OIZ is built on an area bigger than 10 million m2 and is divided into 5 subzones. It is currently home to 53,500 employees, has a gross foreign trade volume of $7,200,000,000 and is located in the western Aegean Region of Turkey. The data for the study was collected from 248 participants and scales tested for validity and reliability in Turkish. A model was developed using the data and then it was tested using the confirmatory factor analysis method. The study used Structural Equation Model (SEM) to define the causal relationships between latent variables with a model in the analysis of the data and test its compliance. The result of the analysis reveals that dimensions of accountability and forgiveness from servant leadership practices have a statistically significant effect on personal success, whereas empowerment, accountability, and personal success dimensions have statistically significant effects on job satisfaction. Modesty dimension does not have a significant effect on the personal success and job satisfaction and the dimensions of accountability and forgiveness do not have a significant effect on job satisfaction. In addition, empowerment dimension does not have a meaningful effect on personal success. There is need for more studies to support the accuracy of the result for modesty dimension, since it seems like there is no effect on personal success and job satisfaction. This is a pioneer study since it is an empirical one looking at the application of the servant leadership theory on Generation Y employees.

1. Introduction

Generation Y, also referred to as the most prominent generation, is considered to be a group consisting of a larger population than the Baby Boomer generation and refers to the people born between 1980 and 2000 (Moskaliuk 2016). This group, people born between 1981 and 2000, is considered to be the newest generation to enter the workforce. The need for radical and sensitive changes in the workforce are crucial and urgent for companies, including Generation Y’s changing ways of working, aspirations, needs, and the way their superiors lead the employees from this new generation (Tolbize 2008). There are many discussions and questions about whether Generation Y is fundamentally different from previous generations. Do their perceptions differ from other generations? Do they think in a different manner? And most importantly, do their behaviors really vary widely? Do they learn and work in a different manner? In addition, concerns about this situation and possible inter-generational conflicts in the workplace due to their relations with their close and distant environments have recently been on the agenda of businesses and researchers. In fact, most of these questions surrounding Generation Y seem to stem from concerns about the changing workforce.
Today, businesses are aware that their Generation X employees are retiring and more and more employees from the new generation are participating in the workforce. The reflections of the participation of this new generation to the 21st century workplaces lead to concerns and worries among academics and practitioners. There is a consensus that the Generation Y’s work-related characteristics, which have been mentioned above, are different from previous generations (Shaw and Fairhurst 2008, p. 368). In general, it is believed that the Generation Y grew up in a very different environment than previous generations; that they come to the workplace with different skills and are motivated by different things; and that they are thought to be aware of learning and work and social relationships (Schofield and Honoré 2011). The thing that makes Generation Y stand out is the fact that they want to know the reason behind everything in their lives. They are curious, and most importantly, they question everything (Goldgehn 2004). At the same time, there is a wide-spread dissatisfaction about the newly recruited young workers due to their lack of social skills, little respect for authority, and no commitment to employers. Generation Y is known for “asking for all” and even asking for those “immediately”: good wages and privileges, rapid progress, work/life balance, interesting and ambitious working pace, and contributing to society (Sharkawi et al. 2016).
Today, enterprises’ most important problem is how to ensure job satisfaction for this new generation, which is described as enthusiastic, entrepreneurial, and independent (Sharkawi et al. 2016, p. 190). Obviously, there is no single management solution that fits all. Previous studies on Generation Y employees’ job satisfaction and motivating factors have suggested findings pointing to various directions (Sharkawi et al. 2016). Meier and Crocker (2010) presented the factors that managers should focus on and suggested to motivate Generation Y with the following: effective management styles, business relationships, job flexibility, incentives, effective remuneration policies, and non-financial rewards (Sharkawi et al. 2016). In fact, when it comes to job satisfaction, what comes to mind could be financial things gained from the job and co-workers that employees can be happy to work with, and happiness of creating something with them. Job satisfaction could also be viewed as employees’ satisfaction or dissatisfaction with their work.
Opinions on what constitutes the perfect leadership for businesses might significantly change in the near future. A strong and hierarchy-oriented leader who gives priority to shareholders could quickly be replaced with a leadership that can connect with others and prioritize ethical behavior and collaboration. In a sense, followers are looking for leaders who not only do not ignore them, but also embrace them all as individuals, and who lead with their own behaviors (van Dierendonck and Patterson 2010). Such a leader is one whose decisions are taken into account by all stakeholders. For this reason, it is not surprising that there has been an increase in the interest for servant leadership and it will continue to increase. Interestingly, the term “servant leadership” was used by Robert K. Greenleaf (1904–1990) 40 years ago in his original work “The Servant Leader” (van Dierendonck and Patterson 2010). Servant leaders have the belief that their service to people is not only a tool for a greater purpose, but also is valuable in itself (Irving 2018).
Generational differences and transformations that affect learning in the external environment will lead to a revision of traditional management styles at work and outside of work to reach this new generation since they will be the future learners in the executive development. Generation Y will soon be the most important and dominant group of the workforce and this reality will always keep the following question on the agenda: what will they demand from the executive development process? In the literature, most of the existing discussions about Generation Y are based only on anecdotal expressions or writer’s opinions are and they are not supported by empirical studies. The fact that a limited number of empirical studies have been conducted causes concern that what has been learned about Generation Y will not be sufficient (Schofield and Honoré 2011). In this context, we believe that this study will make significant contributions to the field: First, it was conducted in Manisa Organized Industrial Zone (MOIZ), which is considered to be one of the most important industrial zones in Turkey with its high number of dynamic and young employees. Second, it adopted a field study approach that looked into servant leadership and Generation Y concepts together, rather than from a theoretical and narrative approach as stated by Schofield and Honoré (2011).
The study assumes that follower-oriented servant leadership processes will positively affect employees’ personal successes and job satisfactions in medium and large-scale enterprises with almost every employee being from Generation Y. In addition, it assumes that the servant leadership, which empowers employees, shows modesty to them, ensures that their employees turn into individuals who can take responsibility for their work, and easily forgives their mistakes in their jobs, can lead Generation Y to personal success in business. Personal success is based on the assumption that employees can be successful in business, that they can solve problems of their colleagues and understand their feelings, find strength in themselves to contribute to the people around them, and provide satisfaction in their business lives by understanding and living the concept of the ‘servant’. In this context, the study suggests Structural Equality Model (SEM) to define the causality relationships between “empowerment”, “employee accountability”, “forgiveness”, and “modesty” dimensions among those of servant leadership. The suitability of the proposed model has been evaluated by taking into account multiple cohesion criteria. Among all servant leadership dimensions, only empowerment, modesty, forgiveness, and accountability dimensions were included in the study and whereas dimensions of standing back, courage, and responsible management were not included. Furthermore, a three-question job satisfaction scale was included in the study and it was used to question personal success dimension that measures the success of employees against burnout inventory, whether they like their jobs or not, and whether they will continue to work at their jobs or not.
In this study, against Turkey and Manisa Industrial Zone Generation Y employees in senior management, be able to make their decisions in business processes quickly provider “strengthen” size; the “accountability” of this generation for the decisions they make in business processes; again, with the dimensions of “humility”, which means to “forgive” them and to be humble towards this generation in their wrong and wrong decisions; Determining the personal success and job satisfaction of Generation Y employees from this region will be an important outcome of the research.
Servant leadership theory and practices differ from other leadership theories. It also provides a different interaction opportunity between superior and subordinate. When evaluated from this aspect; Turkey holds an important place in the social demographics of Generation Y employees, the consideration of the relationship between the success of this model of leadership and job satisfaction can be considered as another important aspect of this study.

2. Conceptual Framework

The challenges in 21st century become more and more complex as leaders must adapt their leadership strategy to manage the workforce from different generations (Hadijah and Badaruddin 2015). The most effective and important way for an organization to be successful is through its employees. This means that an organization will be motivated to find the right people and persuade them to work for the organization, to build a structure that will enable them to use and develop their skills, and to contribute consistently and in the best way (van Dierendonck 2018). Greenleaf (2002) states that this process will not be easy and that the best way to test, which is also the most difficult one to implement in this process, is asking the following question: Are those who are served grow well as individuals? When they are served, are they becoming healthier, more knowledgeable, more free, more autonomous, more self-serving, and what impact does this have on the least privileged in the society? All of this is based on the assumption that the only way to change a society is to educate a sufficient number of its people.
Explaining in detail the concerns in the process of training a manager, Greenleaf emphasizes the need for a manager to have a sense of responsibility to be able to think, speak, and act as if he were personally accountable to everyone, influenced by the thoughts, words, and actions of the people around him. In this context, awareness, transparency, getting rid of their own truth, sensitivity to the needs and wishes of others, and acceptance of compromise with others are some of the principles suggested by Greenleaf for managers who pursue ethical behavior. They clearly reflect Greenleaf’s views about life and work and the concept of servant leadership (Fraker and Greenleaf 1995).
“Servant leadership” consists two paradoxical words that are “servant” and “leader” and is a style of leadership that has increasingly attracted attention in recent years. Servant leadership explains the greater change better than all the most explored transformational leadership styles among all forms of positive leadership such as authentic, ethical, and spiritual leaderships (Sun 2018). Becoming a servant leader begins with the thought of serving first, with a natural feeling of wanting to serve. After that, a conscious choice may lead a person’s desire to lead. This person differs sharply from this type of leader, probably due to his need to use unusual force or gain material interest. First, being a leader and a servant are two opposite ends. There is an infinite number of subtle separations and mixtures that are part of human nature. The difference is that this leadership shows itself to make sure that other people’s highest priority needs are met (Greenleaf 2002). In this context, a servant leader is a listener, is task-oriented, has a strategic sense, is willing to understand, empathize and cooperate. However, he cannot escape being the target of many difficulties either. Among these difficulties are (Tarr 1995):
  • Being empathetic is hard work. None of us like to do it. It is much easier to move away from a problem or an unpleasant job. In fact, being a real listener, being a person who can empathize with someone else, requires being an extremely tough person.
  • Empathy and mutual cooperation require a servant leader, as the service provider, to share something of his. Treating another person sincerely can involve risks and bring vulnerability, but it can also bring big rewards.
  • The third challenge relates to the collaborative process itself. There are many problems inherent in any collaboration effort. Any married person can understand this problem. Among them are different goals, beliefs, values, and methodologies and these might deepen problems between people as they try to work together. It takes perseverance and power to be a servant leader.
An important aspect of servant leadership is that it is follower oriented. As Greenleaf (1977) notes the most important distinction of a servant leader is the fact that he is a servant. This is the first orientation of the servant, and it is the most evident in the transition from leadership-centered models to follower-minded models and it has been an observable change in leadership studies since the mid-twentieth century (Sun 2018). Servant leadership is a comprehensive leadership theory and practice (Barbuto and Wheeler 2006), oriented towards serving through effective principles and practices to create a humane society (Greenleaf 1998), to empower employees (van Dierendonck 2011), and to build sustainable organizations (Sendjaya 2015).
Youth unemployment rates of the late 1990s and early 2000s were not as high as those in the previous twenty years. However, the restructuring of industry and the contraction of businesses and the public, such as the increase in the part-time and temporary, and often low-skilled jobs, continued during this period (Kalleberg 2009; Vosko 2006). Generation Y (Formica 2013; Goldgehn 2004), those who were born between 1980 and 2000, believed that post-secondary education was necessary for the success of the labor market (Krahn and Galambos 2014) even more than Generation X. Generation Y expresses a great desire to be led by people that they think they trust, although they are heavily influenced by their peers and values of their communities. They are simply seeking guidance on which direction to go and/or which path to follow. In a sense, they want to see role models and mentors who held their positions before and are able to offer some help (Goldgehn 2004). This way, they will be able to request non-routine jobs in which they can develop themselves and constantly improve their professional skills. Generation Y as employees have their own expectations regarding the job satisfaction and career development (Younas and Bari 2020). They do not usually focus on the time spent on fulfilling the task. In addition, it is observed that they evaluate the salary, which corresponds to the work they do, when they get personal success in terms of performance not in terms of time (Kubátová and Kukelková 2014). They can also welcome opportunities to work outside of their home country. Table 1 shows the summary of the characteristics that managers could expect from Generation Y according to Karsh and Templin (2013).
Karsh and Templin warn that existing managers, predominantly from older generations, should make significant changes to their management styles for Generation Y employees. While considering the competencies that Generation Y has, the existing managers should not ignore the positive effect of using their personal successes in business processes. In their study conducted at a private enterprise in energy sector, Kurnaz and Abul (2016) found that empowerment, courage, standing back, and accountability of employees from the sub-dimensions of servant leadership have a positive effect on personal success perception. Kaplan and Uzun (2017) applied the effect of perceptions of servant leadership on burnout to employees of hotels operating in the province of Nevşehir in Turkey. They concluded that only the empowerment dimension among servant leadership dimensions had a positive effect on the personal success of employees, but other sub-dimensions of servant leadership did not have a significant effect on personal success. In this context, it has been suggested that the servant leadership process will increase the personal success of the employees in their business processes. The theoretical connection between these two concepts can be explained by Robert Greenleaf’s definition of servant leadership theory (1977) and the assumption by Hakanen and Pessi (2018) that servant leadership, in a sense, is a compassionate leadership theory. In this process, we can express the following hypotheses:
Hypothesis 1.
Empowerment dimension of perceived servant leadership has a positive effect on Generation Y’s personal success.
Hypothesis 2.
Accountability dimension of perceived servant leadership has a positive effect on Generation Y’s personal success.
Hypothesis 3.
Unforgiving dimension of perceived servant leadership has a negative effect on Generation Y’s personal success.
Hypothesis 4.
Modesty dimension of perceived servant leadership has a positive effect on the Generation Y’s personal success.
There is also a positive and empowering approach to leadership of Generation Y, which clearly takes into account both compassion and common passion. It is also on how to reduce difficulties, how to create proactive participation and innovation, and, in a sense, how to implement a servant leadership process in a workplace. As a leadership philosophy and a series of practices, servant leadership can also provide a variety of approaches and tools to guide compassion and passion (Hakanen and Pessi 2018).
It is remarkable that Greenleaf (1977) did not write clearly about compassionate and servant leadership when introducing the theory of servant leadership. However, he introduced empathy and adoption as key parts of being a servant leader into discussion (van Dierendonck 2018). In a sense, servant leadership can be called a compassionate theory of leadership since it is based on the principle of an essentially servant leader motivated by the development and well-being of his followers (Hakanen and Pessi 2018). While dealing with this understanding in the context of this work, it can be said that hedonic welfare is more related to “job satisfaction”, while eudaemonic welfare is more related to the connection at work and the meaning of work. In this context, job satisfaction is a very complex concept that no model can entirely and accurately define. To put it simply, job satisfaction is a positive psychological feeling for evaluating the work of the employee (Spector 1985). Hedonic opinion is a concept that shows how good a person feels and how much satisfaction he gets whereas eudaemonic approach is a concept that shows how well a person does compared to his potential in the business processes (van Dierendonck 2018).
Job satisfaction has been one of the most researched topics in recent years. Many studies define the concept of job satisfaction differently (Spector 1997). Job satisfaction arises from the values of job appreciation or job success and is called “a pleasant feeling” (Locke 1969). van Dierendonck (2018) defines job satisfaction as a hedonic view; whereas Vroom (1964) defines it as the attitude towards the individual’s roles in the work/business processes and the relations related to the motivation of the employee. As a general concept, job satisfaction refers to the level of satisfaction with the job or a certain aspect of the job (Tabatabai 1980). According to Şimşek et al. (2001), if employees feel that they receive a response equal to their contribution to the organization, it becomes easier to achieve their satisfaction. Sometimes a satisfied employee will be more productive than an unsatisfied employee. In addition to the above, businesses that cannot provide job satisfaction regardless of the reason of dissatisfaction face many problems such as low business loyalty, alienation, increased stress, conflict and resentment, increased theft rates, damage or sabotage of machinery and facilities, lower mental and physical health. In this context, van Dierendonck (2018) proposes a holistic approach to prosperity, which symbolizes an optimistic perspective that servant leadership is particularly in line with business life and business processes, and emphasizes personal growth and development. With their work on the service sector in the Middle East, Al-Asadi et al. (2019) concluded that servant leadership positively affected both internal and external job satisfaction. Alonderiene and Majauskaite (2016) concluded in their studies, which was conducted to determine whether the leadership styles of faculty/ consultants from Lithuanian public and private universities affect the job satisfaction of the faculty, that the servant leadership style had the highest positive effect on the faculty job satisfaction and the autocrat leadership style had the lowest effect. In the study by Zhang et al. (2016) conducted with teachers in Hong Kong, all of the servant leadership factors achieved significant and positive relationships with job satisfaction both at the individual and organizational levels. Eren and Yalçıntaş (2017) found a positive and significant relationship between servant leadership and employee job satisfaction in their study, which was conducted to determine the relationship between servant leadership and employee satisfaction. Although job satisfaction has been described in many ways, it has often been an important phenomenon in the leadership and organization studies since it is closely related to the evaluation of a person’s work experience and performance (Harrison et al. 2006). Previous studies have identified servant leadership as a meaningful and positive predictor of followers’ job satisfaction (Barbuto and Wheeler 2006; van Dierendonck and Nuijten 2011). In line with the conceptual expressions and findings, here are our hypotheses:
Hypothesis 5.
There is a positive relationship between the empowerment dimension of perceived servant leadership and the job satisfaction experienced by Generation Y.
Hypothesis 6.
There is a positive relationship between the accountability dimension of perceived servant leadership and the job satisfaction experienced by Generation Y.
Hypothesis 7.
There is a negative relationship between the unforgiving dimension of perceived servant leadership and the job satisfaction experienced by Generation Y.
Hypothesis 8.
There is a positive relationship between the modesty dimension of perceived servant leadership and the job satisfaction experienced by Generation Y.
In the literature, factors that lead to job dissatisfaction are also mentioned. For example, according to Conrad and Poole (2005), automation (the business style that does not need to use skills) can increase productivity for a certain period of time, but it decreases job satisfaction. The researchers also added that in cases where the work is too complex, dissatisfaction will be higher. In addition, it was found that job dissatisfaction was inversely associated with high level of job absenteeism and voluntary employee turnover. Does high job satisfaction rate lead to low employee turnover rate? Research shows that job satisfaction is related to employee dissatisfaction and intention to leave the organization. Research reveals that high level of employee satisfaction contributes to low employee turnover rate (Griffeth and Horn 1995). High job satisfaction might not directly decrease the employee turnover rate, but it is accepted that it will help organizations’ management in this regard (Luthans 1995).
With the millennial generation taking over the workforce (Matthews and Brueggemann 2015) and their unique lifestyles, agendas, and attitudes, there was a need to find a solution to Generation Y’s behavior with a devoted approach, especially a servant leadership style approach. With this organizational change, the investment made in millennials has become very important. Additionally, if organizations focus on the right investments and believe that investments made for next generations are the right ones, these investments can have a great servant leadership effect. The digital generation or generation Y will be until 2025 the main human resource for existing jobs. This generation is creating a revolution in the labor market that will completely change the way employers’ approach and working conditions within companies (Rahman and Gan 2020).
Stanimir (2020) consider that Gen Y is the first generation modelled by cohabitation with technology. Digital natives are impatient, always in (self-) search, difficult to discipline and align with the job description, in a continuous need for assertion and a launching pad. Generation Y could be also misunderstood. However, since they are the largest generation in the labor market, they have a significant impact on it. It is only a matter of time before they start to redefine leadership and workplace trends (Waddell and Patterson 2018).
Servant leadership comprises similar dimensions such as transformational leadership, authentic leadership, charismatic leadership, corporate leadership, situational leadership, and spiritual leadership. However, servant leadership is different from these leadership theories because it focuses on people first, serves multiple stakeholders (customers, employees, shareholders, suppliers, organization, society, and environment) and includes additional leadership principles and practices. Servant leadership is also a universal leadership practice that can be applied to any race, culture, or religion. Although servant leadership has been well-conceptualized in the literature and its impact has been regularly reported, the practical application of servant leadership is still very demanding. A framework for implementing servant leadership within organizations has yet to be conceptualized in the literature. This makes it difficult for researchers and practitioners to effectively implement servant leadership in organizations (Coetzer 2018).

3. Methodology

3.1. Structural Equation Model

SEM is a method adapted to social sciences by many researchers, first by Joreskog (1973), and is used to describe the multivariate statistical analyses, which are represented by latent structures measured with many observed or measured variables (Sumer 2000; Bowen and Guo 2011). SEM is one of the most comprehensive statistical approaches used in order to test models in which causality and mutual relationships between observed and invisible (latent) variables are handled together (Kline 2011, p. 5). It is a modeling method that is used mostly in the analysis and evaluation of the relationships between variables and in the creation, development, and testing of theoretical models (Çelik and Yılmaz 2013; Hox and Bechger 1998). At the same time, SEM combines the predictive structural relationship between the variables in the regression model and the latent factor structures in factor analysis in a single analysis (Sumer 2000). In addition, it is accepted as a series of methods that bring statistical hypothesis testing approach to multivariate analysis of the developed structural theory. This structural theory reveals the causality processes observed on many variables (Byrne 1998; Schermelleh-Engel et al. 2003).

3.2. Measurement Tools Used in the Study

The servant leadership scale used in the study was formulated and developed in the first stage with 99 items based on the literature review and expert opinion conducted by van Dierendonck and Nuijten (2011). This is a study that used a combined, exploratory, and confirmatory factor analysis approach in three steps by using eight samples from 1571 people from the Netherlands and England with different professional backgrounds and it performed a validity analysis and appropriately obtained the internal consistency coefficients of the sub-scale. The findings were an eight-dimensional scale of 30 items: refrainment, forgiveness, courage, empowerment, accountability, originality, modesty, and management (van Dierendonck and Nuijten 2011). Duyan and van Diedrendonck (2014) adapted the Servant Leadership Survey (SLS) developed by van Dierendonck and Nuijten (2011) into Turkish. In order to assure that Servant Leadership, which is one of the theories that incorporate human and ethical values within itself, is used more widely in Turkey, the validity and reliability of SLS in Turkish were tested by confirmatory factor analysis with data collected from 339 participants. After removing the authenticity factor from the scale, it was found statistically acceptable to use the shape consisting of seven dimensions and 26 items in Turkey.
The most widely accepted burnout inventory, which was defined and developed by Maslach and Jackson (1981), has three sub-dimensions and the most accepted burnout dimensions are emotional exhaustion, becoming insensitive, and a decrease/increase in sense of personal success. The study includes only eight expressions of personal success in the dimension model and according to Maslach and Jackson (1981) and Maslach et al. (2001), personal success can be defined as a sense of employee awareness, in perceiving their talents or exhibiting a sense of personal success in their relationships with their co-workers and customers.
The job satisfaction scale developed by Tepeci and Bartlett (2002) to measure the job satisfaction of Generation Y has three expressions. Participation of private sector employees in their attitudes and expressions has been measured using the five-point Likert scale. The responses by the participants to the survey were classified in groups of “I strongly disagree”, “I disagree”, “I am indecisive”, “I agree”, “I totally agree” according to the extent of the situations explained by the items.
The research population is composed of white and blue-collar employees working in medium and large enterprises at MOIZ in 2019–2020. The sample size of the research is 248 employees who were working in the pre-determined companies during this period and who completed the survey. Although this study distributed around 700 surveys, delivered face to face and by hand, only 248 surveys were returned. The biggest challenge that academicians face during any field work in Turkey is the lack of awareness among industry employees and managements. Projection method in sampling amount verification factor analysis is an important factor for getting correct results but there is no consensus on what the sampling number must be (Waltz et al. 2010 referencing from Çapık 2014, pp. 201–2). According to Kline (2005), it is recommended to have 10 times the number of articles in study sampling but also emphasizes that the number of participants should not be fewer than 200. Furthermore, according to Shirsavar et al. (2012), the formula that they used for sampling size in their studies was 5qn ≤ 15p. The socio-demographic structure of the sample is broadly presented and explained in Table 2.
While 60.5% of the participants in the research are men and 39.5% are women, about 90% of them are members of Generation Y. Although the survey was not deliberately conducted with younger employees and participants were randomly selected, the high rate of Generation Y members among participants shows how suitable and important MOIZ is for this study. Since approximately 62% of the participants in the study are university graduates, 24.2% of them are high school graduates, and only 8.9% of them are elementary school graduates, the study considered that the questions are understandable and the correct answer rate was high. Another variable, which increases the intelligibility rate of the questions used in the study, was that approximately 55% of those who answered the questions are white-collar employees. Furthermore, in the context of professional working duration, 44.3% of the participants have 4–11 years of work experience, 35.5% of them have between 1–3 years, and 20.2% of them have more than 12 years. Last but not least, on a sectoral basis, 37.1% of them are employed in household appliances sector, 38.3% are employed in automotive sector, and 24.6% are employed in other sectors.

3.3. Research Model

Previous studies defined servant leadership as a meaningful and positive predictor of followers’ personal accomplishments (Kurnaz and Abul 2016; Kaplan and Uzun 2017) and job satisfaction (Zhang et al. 2016; van Dierendonck 2018; van Dierendonck and Nuijten 2011; Al-Asadi et al. 2019; Eren and Yalçıntaş 2017).
However, there is a lack of knowledge about the servant leadership process and how to present the relationship between followers’ personal success and job satisfaction in a multi-level framework, since they do not take into account the hierarchical nature of the data obtained in these studies. According to Coetzer (2018), servant leadership is a concept that is well conceptualized in the literature and although its effect has been seen to a small extent, servant leadership practices are concepts that require careful implementation. A framework for implementing servant leadership in businesses has yet to be conceptualized in the literature. This makes it difficult for researchers and practitioners to effectively implement the servant leadership process in businesses.
This research defines a theoretical model for the relationship between the servant leadership perceptions of white and blue-collar employees of MOIZ in Manisa and their job satisfaction with the focus of personal success and it suggests a model in Figure 1. The theoretical model determines how employees of companies perceive the servant leader’s behaviors in their business practices and whether they will provide them with personal success and job satisfaction from there.
In the model, Kisb and Ist are designed as dependent latent variables but Kisb are also designed as independent variables of Ist, and Guc, Hes, Aff, and Tev are designed as independent latent variables.
Factors are stated in the structural model as follows: “Guc—Empowerment”; “Hes—Accountability”; “Aff—Forgiveness”; “Tev—Modesty”; “Kisb—Personal Success”; “Ist—Job Satisfaction”.

4. Findings

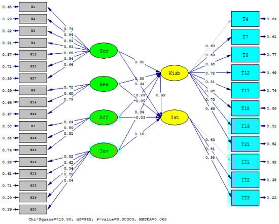
The LISREL 8.8 path chart of the proposed structural model is presented in Figure 2 and the multiple fit criteria calculated for the models are presented in Table 3. When Table 3 is examined, we see that RMSEA value for the model was 0.063 and SRMR value was 0.064 and that these results are acceptable adaptive values. For the 362 degrees of freedom, the Chi-square statistical value was 715.80 and the ratio was below 2, the NFI value was 0.91, the NNFI value was 0.95, the CFI value was 0.96, and the GFI value was 0.83, and the model was found to be significant. GFI (Goodness of Fit Index) in the study, which is close to the “acceptable fit” values within the fit criteria, (0.83): The goodness of fit index is not the only good fit index and it will be more accurate to evaluate together with others. In this context, by increasing the sample volume obtained in the study to a certain extent, GFI may be increased a little more, but it is not easy to have access to companies and have people fill out surveys in organized industrial zones. The significance levels of the tested hypotheses are given in Figure 3.
When the causal relationships between dependent and independent latent variables in the proposed theoretical model were examined, the coefficient between the Empowerment (Guc) dimension and the Personal Success (Kisb) dimension was found to be 0.01; whereas its coefficient with job satisfaction (Ist) was found to be 0.34. A one-point increase in empowerment (Guc) would result in an increase of 0.01 points in Kisb and 0.34 points in Ist. The relationship between Guc and Kisb was not statistically confirmed (0.04 < 2); whereas the relationship between Guc and Ist (2.67 > 2) was statistically confirmed. While the study expected that there would be a significant relationship between the Guc sub-dimension and the Kisb sub-dimension of servant leadership, it found the relationship to be insignificant. It is possible to interpret this as Generation Y does not find themselves successful, as they accept that they are in the process of learning like a student in the process of empowerment. The learning process can be interpreted as they consider the interest and support shown to them in the business processes as an important factor and that it provides job satisfaction in this context, meaning that they are happy at that workplace and that they will continue to work there.
The coefficient between the Empowerment (Guc) dimension and the Personal Success (Kisb) dimension was found to be 0.50 and the coefficient between job satisfaction (Ist) was found to be −0.09. A one-point increase in Guc would result in a significant increase of 0.50 points in Kisb and a decrease of −0.09 points in Ist. Among the hypotheses expressed, the relationship between Guc and Kisb was statistically confirmed (4.04 > 2); whereas the relationship between Guc and Ist (0.72 < 2) was not statistically confirmed. The result related to the relationship between Guc dimension and Kisb dimension is important and is in line with what was expected. In business processes, when a manager of Generation Y employees expects responsibility and asks for accountability from them when the manager cedes authority, this leads to personal success in Generation Y employees and they can find strength in themselves that will contribute positively to the business processes and lives of the people around them.
The coefficient between the forgiveness (Aff) dimension and the Personal Success (Kisb) dimension was found to be −0.23; whereas its coefficient with job satisfaction (Ist) was found to be −0.03. A one-point increase in Aff would result in a significant increase of 0.23 points in Kisb and −0.03 points decrease in Ist. The relation between Aff and Kisb (2.46 > 2) was statistically confirmed and the relation between Aff and Ist (0.36 < 2) was not statistically confirmed.
The coefficient between the Modesty (Tev) dimension and the Personal Success (Kisb) dimension was found to be 0.04, whereas the coefficient between job satisfaction and (Ist) was found to be 0.15. A one-point increase in Tev would result in a significant increase of 0.04 points in Kisb and a 0.15-point increase in Ist. The hypotheses expressed in this relationship were not statistically confirmed due to the relationship between Tev and Kisb (0.34 < 2), and Tev and Ist (1.38 < 2). The modesty of servant leadership is important in revealing the perceptions of Generation Y in research. How does Generation Y see their modest supervisor? Does modesty increase the personal success for business processes? And most importantly does it provide job satisfaction? The answers to all these questions will, of course, be no. According to this study, a modest supervisor does not increase the success of Generation Y employees and does not have an impact on increasing job satisfaction. This result tells us that their superiors taking lessons from all kinds of criticism and accepting their mistakes, etc. are insignificant in affecting Generation Y, and in a sense, not important in mobilizing them.
The coefficient between personal success (Kisb) dimension and Business Satisfaction (IST) dimension was 0.22. A one-point increase in Kisb would result in an increase of 0.22 points in Ist. The relationship between the expressed hypothesis Kisb and Ist (2.54 > 2) was statistically confirmed. As the Generation Y employees have increased success in their business processes or when their supervisors show a servant leadership-based attitude towards them in a way to increase success of Generation Y, their job satisfaction can also increase positively.
The study used a convenience sampling method. This is because it is hard to find respondents in organized industrial zones and also due to lack of supporting staff to distribute and collect surveys as well as time and monetary constraints. In fact, it may be more appropriate to consider the study on a sectoral basis and use the sample selection methodology and stratified sampling technique. In the stratified sampling method, simple random sampling is applied to pre-determine layer samples and the results can be made more statistically sensitive by giving each sector the right to be selected equally.

5. Discussion

There are many discussions and questions about whether Generation Y is fundamentally different from previous generations. In order to answer these questions, the study analyzed 248 white and blue-collar employees in Turkey’s western region (MOIZ). Ninety percent of these employees are members of Generation Y and the study looked into their servant leadership perceptions, with a personal success focus, and tested the relationship between them to see whether it provided job satisfaction or not. In the proposed theoretical model, hypotheses were largely supported.
First, empowerment is one of the most important aspects of servant leadership. Empowering, in a way, is a learning and development process and includes equipping employees with information and developing and encouraging them. In the context of this study, the result that empowering Generation Y has an effect on their personal success was not supported statistically. Failure to support the result in this relationship can be attributed to perceptions of learning process in Generation Y’s business processes. In fact, the idea that empowering employees creates a perception of learning for them can create a perception of personal failure for them. However, the result that empowering Generation Y positively affects job satisfaction was statistically confirmed. The perception that employees who are empowered by their superiors leads to the result that they see interest and value in themselves and feel important and this is thought to provide job satisfaction for them. The model proposed in the study and the way that this model was tested by confirmatory factor analysis are both unique as we did not encounter either in any other study. Research revealed only a few similar studies and this study does not support their following results: the finding by Kurnaz and Abul (2016) that empowerment of Generation Y has weak positive effects on their personal success; the finding by Kaplan and Uzun (2017), who used a different scale than the servant leadership scale used in this research, that only the relationship between empowerment dimension and personal success is significant.
The second important dimension in the proposed model was accountability. The purpose of including the accountability dimension to the model was to question if the work Generation Y does was taken into consideration or not, and in a way, to question their performance at their work. According to the results of the study, accountability of Generation Y for their work had a statistically positive affect on their personal success. This result supports the result by Kurnaz and Abul (2016) that accountability has a positive effect on the perception of personal success. This result, with the idea that they grew up in different environments than previous generations, will provide a sense of success in generation Y since they will feel like they are taken into account and cared for and their performances will be questioned. While the accountability dimension provides success in Generation Y, it is insufficient to explain the dimension of job satisfaction it is negatively related to. The issue, which all researchers agree on, is that this generation is very different from other generations. This brings the belief that Generation Y’s accountability idea brings personal success, but not job satisfaction.
Third, the compassion in Greenleaf’s servant leadership theory and the assumptions of Hakanen and Pessi (2018) that servant leadership is, in a sense, compassionate leadership theory, reveal that the forgiveness aspect is the most important aspect of this leadership process. It is unthinkable that the supervisor, who has the feature of servant, does not have forgiveness because forgiveness is in the essence of this concept. Since the statements in the scale of forgiveness are formed by reverse scoring, there is a negative relationship between the dimension of personal success and job satisfaction. If a supervisor displays a harsh attitude towards employees in the business processes, constantly criticizes them and does not forget about the problems in the past, success of the employees will decrease and job satisfaction will not be achieved, and it will, as a result, lead to an unhappy employee syndrome. As stated by Şimşek et al. (2001), the cost of unhappy employee syndrome to businesses will be situations such as low loyalty towards employer, alienation, increased stress, conflict and malaise, damage to or sabotage of machinery and facilities, lower mental and physical health, and increased employee turnover. The study confirmed the relationship that if the unforgiveness of their superiors towards the Generation Y employees were to increase, their personal success would decrease or if their supervisors’ unforgiveness would not increase, in other words if their forgiveness increased, their personal success would increase. In contrast, the result that if their superiors’ unforgiving attitude towards employees of Generation Y increased, their job satisfaction would decrease was not statistically confirmed.
Fourth, as Greenleaf (1977) notes, servant leadership is primarily the process of being a servant. Additionally, according to Greenleaf, the basis of servant leadership is primarily about the desire to serve people and leadership comes later. According to van Dierendonck and Nuijten (2011), modesty is one of the most important behaviors that should be present in the servant leadership process. A modest leader admits that anyone can make mistakes and be wrong, and is not hesitant to seek help from others when necessary, and does not see it as a weakness. If other people criticize him, he tries to learn from this criticism. In the context of this result, the idea that if supervisors displayed modest behaviors, this would lead to increased personal success of Generation Y was not statistically supported. Similarly, the positive effect of increased modesty behavior of supervisors leading to a higher job satisfaction among Generation Y was also not supported. The result that even when the supervisor was modest, in other words when he had modesty and acted that way, did not contribute positively to the achievement and satisfaction of Generation Y in the business processes is an important result. It shows that Generation Y, which we call the new generation, is unaffected by modesty behavior.
Fifth was the important last question in the proposed model. The result that increased personal success in business processes would positively affect job satisfaction was statistically confirmed. This result would be more important in the sense that employees will now be mostly of Generation Y and it will be important for companies to increase their success in business processes and shape their own management processes keeping this fact in mind.
The SLS used in this study was translated into Turkish by Duyan and van Dierendonck (2014). It is suitable to use in our country in terms of its strong psychometric properties and as it offers the latest scale which is a reliable, valid, and related one for countries other than the ones that they were developed for. The burnout scale, which includes the other job satisfaction and personal success dimension, is the scale in which usability in different cultures is tested through hundreds of studies. However, new structural theoretical models can be developed, especially by using the servant leadership scale with different samples and variables. Since the MOIZ used in the study is one of Turkey’s most important and strong industrial zones, the same model could be used to conduct a study for a longer time period on a sectoral basis. By analyzing the model proposed in the study more sensitive results could be obtained within larger boundaries, including different regions and cultures, using a large sample.

6. Conclusions

This study was conducted in MOIZ, one of the most important industrial zones in Turkey’s western region, with an overwhelming majority of young employees. Studies by Schofield and Honoré (2011) on Generation Y and by van Dierendonck and Nuijten (2011) on servant leadership are based solely on theory or researchers’ opinions without being supported by empirical studies, or they stem from a limited number of empirical studies. This leads to a concern that what we have learnt about Generation Y and servant leadership will not be enough. In this context, this study makes an original and important contribution to the relevant literature.
Our work, with its multivariate model proposal that includes data collected from various sources, is an initial study on the development of the relationship between servant leadership theory and Generation Y. In a sense, in today’s modern and complex work life, where individual activity is necessary and important for organizational effectiveness, the study also provides a theoretical and empirical perspective to the growing and expanding scientific field of servant leadership by expanding and strengthening this system of thought led by Greenleaf, with the desire to serve the followers (Generation Y) of supervisors. Theoretically, it is important to be the first to have a structural model that deals with servant leadership theory with Generation Y, where causality and mutual relationships between observed and unobserved variables are addressed. This model reveals the perspectives of the new generation towards a servant leadership that shows modesty, forgiveness, empowerment but also asks for accountability. At the same time, the assumption that Robert Greenleaf’s (1977) servant leadership theory is Hakanen and Pessi’s (2018) compassionate leadership theory supports this theory since it shows that the forgiveness dimension positively affects personal success dimension and the empowerment dimension positively affects job satisfaction dimension.
Empirical findings reveal that this is a new generation that is not affected by the modesty of their superiors, and most importantly, they are members of a generation that can authorize, ask for accountability when authorized, and expect to be forgiven when they make mistakes. As stated by Goldgehn (2004) and Schofield and Honoré (2011), members of Generation Y grew up in a very different environment than previous generations. They come to workplace with different skills and are motivated by different things; in a sense they are aware of learning and work and social relationships; they only ask guidance from their supervisors to see which direction to go and/or which path to follow and request them to be their role models and mentors who can offer some help. The study finds employees’ personal successes to be situations in which they find themselves successful in their business processes, where they can solve problems, establish good relations with their colleagues, diagnose and solve their problems, etc.; job satisfaction, on the other hand, consists of perceptions and attitudes such as wanting to stay at their job, loving and not wanting to change their jobs. In this context, job satisfaction is a result, and the most important finding in the study is that the job satisfaction levels of Generation Y employees who have achieved personal success also increase. The study can provide some suggestions to the researchers and owners and managers in the industry:
  • It is recommended that business administrations of 21st century should take into consideration the servant leadership approach in managerial approaches that increase their effectiveness and success in managing this new generation.
  • Generation Y employees, as stated in many studies and research, have thought systems that are not like those of Generation X employees. In this context, businesses will need to motivate this new generation to achieve their goals. According to Kubátová and Kukelková (2014), the main criterion for motivation is not the financial reward, but the attraction of the job and continuous professional development opportunities. However, this does not mean that salary is not important for Generation Y. They hope that employers will offer motivational wages. For this reason, businesses should use approaches that ensure that their business processes do not lose their appeal, offer employees opportunities to develop themselves, and use a compensation system that meets employees’ expectations. In support of this result, Kubátová and Kukelková (2014) show in their study that the salary for the job is about performance, not time, and, in a sense, when they achieve personal successes, they evaluate optimal financial rewards.
  • They also need supervisors who can understand them and develop behavior models with them. For this, companies should select and develop managers from the Y Generation from the lowest level to the highest level and employ them in order to achieve their specified goals.
According to the result of the study, as most of the employees in Turkey’s MOIZ are members of Generation Y:
  • Continuity of employees working at the same company would increase the efficiency and profitability of the company. This study suggests that the employee continuity for Generation Y is only possible through their empowerment.
  • Accountability or their managers being able to hold them accountable will give Generation Y employees the feeling of success.
  • When their managers are forgiving, this does not increase Generation Y’s success or when managers question the erroneous behaviors of employees and give importance to these issues, this approach can be successful on this generation.
  • Although the servant leadership concept comprises forgiveness and modesty, the Generation Y employees in this region are not affected from these two concepts and even their managers’ forgiving approaches do not lead them towards success.
  • One of the important findings in this field work is that personal success brings Generation Y’s job satisfaction. Job satisfaction feeling, which is related to personal success, could result in their continued employment in the same workplace.
It is important to mention the limitations of the study. Since this was a cross-sectional study, it might be beneficial to analyze the relationship between servant leadership, personal success, and job satisfaction in terms of work processes in order to reveal any change in servant leadership behavior and their impacts for future studies. Future studies should focus on various industrial zones in Turkey and abroad, which would have different cultures, and should expand the sampling size within the realm of possibility. Future studies could look into the relationships between empowerment of Generation Y and other leadership theories and determine what kind of interactions they have with other types of leadership types. There are quite a few empirical studies on the relationship between Generation Y and servant leadership in Turkey and in the World and if researchers work in this field, they could help get clearer results in this field.

Author Contributions

Conceptualization, H.B. and D.Z.; methodology, H.B., P.C. and E.T.A.G.; validation, H.B., D.Z. and N.B.-M.; formal analysis, F.O.V. and N.B.-M.; investigation, F.O.V. and N.B.-M.; resources, F.O.V., P.C. and E.T.A.G.; writing—original draft preparation, H.B., D.Z. and F.O.V.; writing—review and editing, D.Z., F.O.V. and N.B.-M. All authors have read and agreed to the published version of the manuscript.

Funding

This research was funded by Romanian Ministry of research and Innovation, grant number 14PFE/17.10.2018.

Institutional Review Board Statement

Not applicable.

Informed Consent Statement

Not applicable.

Conflicts of Interest

The authors declare no conflict of interest.

References

  1. Al-Asadi, Rami, Shahnawaz Muhammed, Oualid Abidi, and Vladimir Dzenopoljac. 2019. Impact of servant leadership on intrinsic and extrinsic job satisfaction. Leadership Organization Development Journal 40: 472–84. [Google Scholar] [CrossRef]
  2. Alonderiene, Raimonda, and Modesta Majauskaite. 2016. Leadership style and job satisfaction in higher education institutions. International Journal of Educational Management 30: 140–64. [Google Scholar] [CrossRef]
  3. Barbuto, John E., Jr., and Daniel W. Wheeler. 2006. Scale development and construct clarification of servant leadership. Group & Organization Management 31: 300–26. [Google Scholar]
  4. Bowen, Natasha K., and Shenyang Guo. 2011. Structural Equation Modeling. New York: Oxford University Press. [Google Scholar]
  5. Byrne, Barbara M. 1998. Structural Equation Modeling with LISREL, PRELIS AND SIMPLIS: Basic Concepts. Applications and Programming. Mahwah: Lawrence Erlbaum Associates Inc. [Google Scholar]
  6. Çapık, Canturk. 2014. Geçerlik ve Güvenirlik Çalışmalarında Doğrulayıcı Faktör Analizinin Kullanımı. Anadolu Hemşirelik ve Sağlık Bilimleri Dergisi 17: 192–205. [Google Scholar]
  7. Çelik, H. Eray, and Veysel Yılmaz. 2013. Structural Equation Modelling with Lisrel 9.1. Anı Publishing: Ankara Turkey. [Google Scholar]
  8. Coetzer, Michiel Frederick. 2018. A Conceptual Framework to Operationalise Servant Leadership within an Organization. 3 vols. Practicing Servant Leadership. New York: Springer, pp. 141–67. [Google Scholar]
  9. Conrad, Charles, and Marshall S. Poole. 2005. Strategic Organizational Communication in a Global Economy, 6th ed. Belmont: Thomson Wadsworth. [Google Scholar]
  10. Duyan, Emin, and Dirk van Dierendonck. 2014. Understanding Servant Leadership: From Theory to Empirical Research. The Journal of Sociology Studies 49: 1–32. [Google Scholar]
  11. Eren, Feyza, and Murat Yalçıntaş. 2017. The Relationship Between Servant Leadership and Job Satisfaction: An Airline Company Example. İnternational Journal of Economies and Administrative Studies 16: 851–64. [Google Scholar]
  12. Formica, Piero. 2013. Stories of Innovation for the Millennial Generation: The Lynceus Long View. Basinkstoke: Springer. [Google Scholar]
  13. Fraker, Anne T., and K. Robert Greenleaf. 1995. Greenleaf and Business Ethics: There is no Code. Reflections on Leadership. New York: Wiley, pp. 37–48. [Google Scholar]
  14. Goldgehn, Leslie A. 2004. Generation who, what, Y? What you need to know about Generation Y. International Journal of Educational Advancement 5: 24–34. [Google Scholar] [CrossRef]
  15. Greenleaf, Robert K. 2002. Essentials of servant-leadership. In Focus on Leadership: Servant-Leadership for the Twenty-First Century. New York: John Wiley & Sons, pp. 19–26. [Google Scholar]
  16. Greenleaf, Robert K. 1977. Servant Leadership: A Journey into the Nature of Legitimate Power and Greatness. New York: Paulist Press, pp. 53–59. [Google Scholar]
  17. Greenleaf, Robert K. 1998. The Power of Servant Leadership. San Francisco: Berrett-Koehler Publishers, Inc., pp. 72–83. [Google Scholar]
  18. Griffeth, Rodger W., and Peter W. Horn. 1995. The employee turnover process. Research in Personel & Human Resource Management 13: 41–59. [Google Scholar]
  19. Hadijah, Ahmad, and Ibrahim Badaruddin. 2015. Leadership and the Characteristic of Different Generational Cohort towards Job Satisfaction. Procedia-Social and Behavioral Sciences 204: 14–18. [Google Scholar] [CrossRef]
  20. Hakanen, Jari J., and Anne B. Pessi. 2018. Practising Compassionate Leadership and Building Spirals of Inspiration in Business and in Public Sector. In Practicing Servant Leadership. Cham: Palgrave Macmillan, pp. 119–40. [Google Scholar]
  21. Harrison, Davison A., Daniel A. Newman, and Philip L. Roth. 2006. How important are job attitudes? Meta-analytic comparisons of integrative behavioural outcomes and time sequences. Academy of Management Journal 49: 305–25. [Google Scholar]
  22. Hox, Joop, and Timo Bechger. 1998. An Introduction to Structual Equation Modelling. Family Sciences Review 11: 354–73. [Google Scholar]
  23. Irving, Justin A. 2018. Leader Purposefulness and Servant Leadership. In Practicing Servant Leadership. Edited by Dirk van Dierendonck and Kathleen Patterson. Cham: Palgrave Macmillan. [Google Scholar]
  24. Joreskog, Karl G. 1973. Analysis of covariance structures. In Multivariate Analysis—III, 1st ed. Edited by Paruchuri R. Krishnaiah. New York: Academic Press, pp. 263–85. [Google Scholar]
  25. Kalleberg, Arne L. 2009. Precarious work, insecure workers: Employment relations in transition. American Sociological Review 74: 1–22. [Google Scholar] [CrossRef]
  26. Kaplan, Metin, and Arzu Uzun. 2017. Hizmetkar Liderlik Algılamalarının Tükenmişlik Üzerindeki Etkisi: Otel İşletmelerinde Bir Araştırma.(The Effect of Servant Leadership Perceptions on Burnout: A Research on Hotel Enterprises). Nevşehir Hacı Bektaş Veli University Sbe Journal 7: 14–26. [Google Scholar]
  27. Karsh, Brad, and Courtney Templin. 2013. Manager 3.0: A Millennial’s Guide to Rewriting the Rules of Management. Basel: Amacom. [Google Scholar]
  28. Kline, Rex B. 2005. Principles and Practice of Structural Equation Modeling, 2nd ed. New York: Guilford Press, pp. 154–86. [Google Scholar]
  29. Kline, Rex B. 2011. Principles and Practice of Structural Equation Modeling, 3rd ed. New York: The Guilford Press. [Google Scholar]
  30. Krahn, Harvey J., and Nancy L. Galambos. 2014. Work values and beliefs of ‘Generation X’ and ‘Generation Y’. Journal of Youth Studies 17: 92–112. [Google Scholar] [CrossRef]
  31. Kubátová, Jaroslava, and Adela Kukelková. 2014. Cultural differences in the motivation of Generation Y knowledge workers. Human Affairs 24: 511–23. [Google Scholar] [CrossRef]
  32. Kurnaz, Gazi, and Akin Abul. 2016. Algılanan Hizmetkâr Liderliğin Çalışanın Tükenmişlik Düzeyine Etkisi. Akademik Sosyal Araştırmalar Dergisi, (The Effect of Perceived Servant Leadership on Employee’s Burnout Level). Academic Journal of Social Research 30: 64–579. [Google Scholar]
  33. Locke, Edwin A. 1969. What is job satisfaction? Organizational Behavior and Human Performance 4: 309–66. [Google Scholar] [CrossRef]
  34. Luthans, Fred. 1995. Organizational Behaviour, 7th ed. New York: McGraw Hill. [Google Scholar]
  35. Matthews, Charles, and Ralph Brueggemann. 2015. Innovation and Entrepreneurship A Competency Framework. London: Routledge. ISBN 9780415742535. [Google Scholar]
  36. Maslach, Christina, and Susan E. Jackson. 1981. The Measurement of Experienced Burnout. Journal of Occupational Behaviour 2: 99–113. [Google Scholar] [CrossRef]
  37. Maslach, Christina, Wilmar B. Schaufeli, and Michael P. Leiter. 2001. Job Burnout. Annual Review of Psychology 52: 397–422. [Google Scholar] [CrossRef]
  38. Meier, Justin, and Mitchell Crocker. 2010. Generation Y in the Workfoce: Managerial Challenges. The Journal of Human Resource and Adult Learning 6: 68–97. [Google Scholar]
  39. Moskaliuk, Johannes. 2016. Generation Y as a Challenge for Managers: Practical Psychologicial Knowledge for Value-Oriented Leadership. Wiesbaden: Springer. [Google Scholar]
  40. Rahman, Mahfuzur, and Soon S. Gan. 2020. Generation Y investment decision: An analysis using behavioural factors. Managerial Finance 46: 1023–41. [Google Scholar] [CrossRef]
  41. Schermelleh-Engel, Karin, Helfried Moosbrugger, and Hans Müller. 2003. Evaluating the fit of structural equation models: Tests of significance and descriptive goodness-of-fit measures. MPR-Online 8: 23–74. [Google Scholar]
  42. Schofield, Carina P., and Sue Honoré. 2011. Generation Y and Learning: A Changing World. The Future of Learning. London: Palgrave Macmillan, pp. 106–23. [Google Scholar]
  43. Sendjaya, Sen. 2015. Personal and Organizational Excellence through Servant Leadership. Cham: Springer International Publishing, pp. 15–38. [Google Scholar] [CrossRef]
  44. Sharkawi, Sharizan, Amina J. Kayani, and Mazlina A. Zayadah. 2016. Generation Y and Job Satisfaction: Work Styles, Professional Expectations, and Career Concerns. In Proceedings of the 1st AAGBS International Conference on Business Management 2014 (AiCoBM 2014). Singapore: Springer, pp. 189–99. [Google Scholar]
  45. Shaw, Sue, and David Fairhurst. 2008. Engaging a New Generation of Graduates. Education + Training 50: 366–78. [Google Scholar] [CrossRef]
  46. Shirsavar, Hamidreza A., Shahram Gilaninia, and Amin M. Almani. 2012. A study of factors influencing positive word of mouth in the Iranian banking industry. Middle-East Journal of Scientific Research 11: 454–60. [Google Scholar]
  47. Şimşek, Şerif, Tahir Akgemici, and Adnan Çelik. 2001. Introduction to Behavioural Sciences and Behaviour in Organizations. Ankara: Nobel Publishing. [Google Scholar]
  48. Spector, Paul E. 1985. Measurement of human service employee satisfaction: Development of job satisfaction survey. American Journal of Community Psychology 13: 693–713. [Google Scholar] [CrossRef]
  49. Spector, Paul E. 1997. Job Satisfaction: Application, Assessment, Causes, and Consequences. Thousand Oaks: Sage. [Google Scholar]
  50. Stanimir, Agnieska. 2020. Generation Y on Labour Market-Perception of Work Values and Quality of Job. International Journal of Economic Sciences 9: 202–23. [Google Scholar] [CrossRef]
  51. Sumer, Nebi. 2000. Structural Equation Models: Basic Concepts and Sample Applications. Turkish Psychology Articles 3: 49–73. [Google Scholar]
  52. Sun, Peter. 2018. The Motivation to Serve as a Corner Stone of Servant Leadership. In Practicing Servant Leadership. Cham: Palgrave Macmillan, pp. 63–80. [Google Scholar]
  53. Tabatabai, Habib A. 1980. A Comparative Study of Job Satisfaction and Internal-External Locus of Control in Private and Public Organizations. Unpublished dissertation, United States International University, San Diego, CA, USA. [Google Scholar]
  54. Tarr, Daniel L. 1995. The Strategic Toughness of Servant-Leadership. Reflections on Leadership: How Robert, K. Greenleaf’s Theory of Servant-Leadership Influenced Today’s Top Management Thinkers. New York: John Wiley & Sons, pp. 79–83. [Google Scholar]
  55. Tepeci, Mustafa, and Bart A. L. Bartlett. 2002. The Hospitality Industry Culture Profile: A Measure of Individual Values, Organizational Culture, and Person–Organization Fit as Predictors of Job Satisfaction and Behavioural Intentions. Hospitality Management 21: 151–70. [Google Scholar] [CrossRef]
  56. Tolbize, Anick. 2008. Generational Differences in the Workplace. Minneapolis: Research and Training Center on Community Living, University of Minnesota. Available online: http://rtc.umn.edu/docs/2_18_Gen_diff_workplace.pdf (accessed on 10 March 2020).
  57. van Dierendonck, Dirk. 2011. Servant leadership: A review and synthesis. Journal of Management 37: 1228–61. [Google Scholar] [CrossRef]
  58. van Dierendonck, Dirk. 2018. Building a people-oriented and servant-led organization. In Practicing Servant Leadership. Cham: Palgrave Macmillan, pp. 169–86. [Google Scholar]
  59. van Dierendonck, Dirk, and Inge Nuijten. 2011. The servant leadership survey: Development and validation of a multidimensional measure. Journal of Business and Psychology 26: 249–67. [Google Scholar] [CrossRef]
  60. van Dierendonck, Dirk, and Kathleen Patterson. 2010. Servant Leadership. Servant Leadership: Developments in Theory and Research. London: Palgrave Macmilan. [Google Scholar]
  61. Vosko, Leah F., ed. 2006. Precarious Employment: Understanding Labour Market Insecurity in Canada. Montreal: McGill-Queen’s University Press. [Google Scholar]
  62. Vroom, Victor H. 1964. Work and Motivation. New York: John Wiley & Sons. [Google Scholar]
  63. Waddell, Jane, and Kathleen Patterson. 2018. The Servant Leadership Pin: Bursting the Generational Bubble. In Practicing Servant Leadership. Cham: Palgrave Macmillan, pp. 211–30. [Google Scholar]
  64. Waltz, C. Feher, Ora L. Strcikland, and Elizabeth R. Lenz. 2010. Measurement in Nursing and Health Research. New York: Springer Publishing Company, pp. 176–78. [Google Scholar]
  65. Younas, Mihna, and Muhammad W. Bari. 2020. The relationship between talent management practices and retention of generation ‘Y’ employees: Mediating role of competency development. Economic Research-Ekonomska Istraživanja 33: 1330–53. [Google Scholar] [CrossRef]
  66. Zhang, Zhonghua, John C. -K. Lee, and Ping H. Wong. 2016. Multilevel structural equation modeling analysis of the servant leadership construct and its relation to job satisfaction. Leadership & Organization Development Journal 37: 1147–67. [Google Scholar] [CrossRef]
Figure 1. Research Model.
Figure 1. Research Model.
Economies 09 00024 g001
Figure 2. Lisrel 8.8 outputs of the SEM Standard values of the proposed model.
Figure 2. Lisrel 8.8 outputs of the SEM Standard values of the proposed model.
Economies 09 00024 g002
Figure 3. The t values of the proposed model.
Figure 3. The t values of the proposed model.
Economies 09 00024 g003
Table 1. Working Characteristics of Generation Y.
Table 1. Working Characteristics of Generation Y.
What They HaveResponsibilities
Goal-orientedNot liking poor work quality
Positive approachLimited ability to deal with difficult people
Working perfectly with technologiesLack of experience
Ability to collaborateSelf-confidence that does not correspond to skills
Multicultural awarenessImpatience
Table 2. Profile of the Participants in the Research.
Table 2. Profile of the Participants in the Research.
VariablesFrequency%
Gender
Male15060.5
Female9839.5
Educational Background
Primary Education228.9
Secondary Education6024.2
University/College14357.6
(Master’s/PhD)239.3
Working Sector
Home Appliances9237.1
Automotive9538.3
Medical Equipment-Chemistry3915.7
Food145.7
Textile-Packaging83.2
Supervisor’s Gender
Female4618.5
Male20281.5
Professional Work Duration
1–38835.5
4–76425.8
8–114518.5
12–15812.5
16+77.7
Age
18–254819.4
26–3310642.7
34–406727.0
41–48208.1
49+72.8
Position
White-collar10542.3
Blue-collar11345.6
Supervisor-Leader3012.1
Marital Status
Single10241.1
Married12851.6
Divorced187.3
Total248100.0
Table 3. Fit Criteria Model for Research.
Table 3. Fit Criteria Model for Research.
Fit SizeGood FitAcceptable FitValue
RMSEA0 < RMSEA < 0.050.05 < RMSEA < 0.100.063
SRMR0 ≤ SRMR ≤ 0.050.05 < SRMR < 0.100.064
NFI0.95 ≤ NFI ≤ 10.90 ≤ NFI ≤ 0.950.91
NNFI0.97≤ NNFI ≤ 10.95 ≤ NNFI ≤ 0.970.95
CFI0.97 ≤ CFI ≤ 10.95 ≤ CFI ≤ 0.970.96
GFI0.95 ≤ GFI ≤ 10.90 ≤ GFI ≤ 0.950.83
X2/sd<2<31.97
Publisher’s Note: MDPI stays neutral with regard to jurisdictional claims in published maps and institutional affiliations.

Share and Cite

MDPI and ACS Style

Bilge, H.; Virlanuta, F.O.; Zungun, D.; Barbuta-Misu, N.; Comuk, P.; Guven, E.T.A. Generation Y’s Perception of Servant Leadership and Job Satisfaction. Economies 2021, 9, 24. https://doi.org/10.3390/economies9010024

AMA Style

Bilge H, Virlanuta FO, Zungun D, Barbuta-Misu N, Comuk P, Guven ETA. Generation Y’s Perception of Servant Leadership and Job Satisfaction. Economies. 2021; 9(1):24. https://doi.org/10.3390/economies9010024

Chicago/Turabian Style

Bilge, Hurriyet, Florina Oana Virlanuta, Deniz Zungun, Nicoleta Barbuta-Misu, Pinar Comuk, and Emine Turkan Ayvaz Guven. 2021. "Generation Y’s Perception of Servant Leadership and Job Satisfaction" Economies 9, no. 1: 24. https://doi.org/10.3390/economies9010024

APA Style

Bilge, H., Virlanuta, F. O., Zungun, D., Barbuta-Misu, N., Comuk, P., & Guven, E. T. A. (2021). Generation Y’s Perception of Servant Leadership and Job Satisfaction. Economies, 9(1), 24. https://doi.org/10.3390/economies9010024

Note that from the first issue of 2016, this journal uses article numbers instead of page numbers. See further details here.

Article Metrics

Back to TopTop