Next Article in Journal
Institutional Thresholds and the Distributional Effects of Foreign Direct Investment in ASEAN-5
Previous Article in Journal
The Weakest Link: Sibling Dynamics and Bank Failures in Multi-Bank Holding Companies
 
 
Font Type:
Arial Georgia Verdana
Font Size:
Aa Aa Aa
Line Spacing:
Column Width:
Background:
Article

Unlocking Inclusive Growth: The Mediating Role of E-Commerce in MSME Digitalization for Economic Development and SDGs’ Achievement in Jambi Province, Indonesia

1
Department of Economic, Faculty of Islamic Economic and Business, Universitas Islam Negeri Sulthan Thaha Saifuddin, Jambi 36361, Indonesia
2
Department of Economics, Faculty of Economics and Business, Universitas Jambi, Jambi 36361, Indonesia
*
Author to whom correspondence should be addressed.
Economies 2026, 14(2), 44; https://doi.org/10.3390/economies14020044
Submission received: 6 December 2025 / Revised: 8 January 2026 / Accepted: 18 January 2026 / Published: 30 January 2026
(This article belongs to the Section Economic Development)

Abstract

Although Micro, Small and Medium Enterprises (MSMEs) are the backbone of economic activity and inclusive growth in Indonesia, and recent data from Jambi Province reveal a disconnect between robust post-pandemic recovery and meaningful poverty reduction. While regional GDP climbed from 0.99% to 6% between 2020 and 2024, poverty declined only slightly, highlighting persistent inequality. This study addresses this gap by examining, for the first time in the context of Jambi Province, how e-commerce adoption mediates the link between Micro, Small and Medium Enterprises’ (MSMEs’) quality and the achievement of economic growth, innovation, and Sustainable Development Goals (SDGs) 1 and 9. Using Structural Equation Modeling–Partial Least Squares (SEM-PLS) on data from 250 Micro, Small and Medium Enterprises (MSMEs), the findings reveal that improvements in Micro, Small and Medium Enterprises’ (MSMEs’) quality alone do not drive growth or reduce poverty unless they are accompanied by the effective adoption of e-commerce. This integrated approach, combining Micro, Small and Medium Enterprises’ (MSMEs’) capacity, digital transformation and regional Sustainable Development Goal outcomes, offers new empirical evidence and practical recommendations for emerging economies. Despite a sectoral and regional focus, the framework and results are generalizable to similar contexts. Future research should expand into additional sectors and regions, and adopt longitudinal analysis to validate and enrich these findings.

1. Introduction

Micro, Small, and Medium enterprises (MSMEs) play a pivotal role in economic growth and inclusive development, especially in emerging economies like Indonesia (Nabanita, 2025; Sharma, 2021). In Jambi Province, Micro, Small and Medium Enterprises (MSMEs) represent a significant share of the local economic activity. However, despite a macroeconomic recovery post pandemic, evident in Jambi’s growth rebound from 0.99% in 2020 to 6% in 2024, poverty reduction has remained sluggish, dropping only from 8.19% to 7.10% (Badan Pusat Statistik Provinsi Jambi, 2025a, 2025b). This divergence suggests that growth has not trickled down to vulnerable groups, a phenomenon that challenges the conventional “trickle-down” theory (Todaro & Smith, 2020).
Recent international evidence underscores that the disconnect between GDP growth and poverty alleviation is not unique to Indonesia. Studies in India, China, Africa and Latin America reveal similar patterns, where economic expansion does not always translate into broad-based social progress or poverty reduction (Babber & Mittal, 2025; Cosa, 2025; Ochi, 2023; Thorbecke & Ouyang, 2022). For instance, Cosa (2025) found that in several Latin American economies, MSME-driven growth did not significantly reduce inequality without supportive digital and policy ecosystems. In China, Ding et al. (2022) and Liu et al. (2021) highlight the mediating role of digital adoption in transforming macroeconomic gains into concrete welfare improvements. These global findings position the Jambi case as part of a wider set of challenges in the Global South, where digital transformation is central to the discourse on inclusive and sustainable economic development.
Similar patterns can be observed across many low- and middle-income countries, where economic expansion does not always equate to broad-based social progress or poverty alleviation. As such, the question of how Micro, Small and Medium Enterprises (MSMEs) can better harness digital transformation for inclusive and sustainable development has become a central concern within global development discourse, particularly in the Global South. The lessons learned from Jambi Province may offer valuable insights for policymakers and practitioners in other emerging markets facing comparable economic and technological transitions.
The literature has extensively documented how digital transformation, especially through e-commerce, can enhance MSME performance, market access and innovation (Amornkitvikai et al., 2022; Budiarto et al., 2023; S. Wahyuni et al., 2020). However, most studies focus on external enablers such as government intervention (Khatri et al., 2023; Martini et al., 2023), infrastructure or digital literacy programs (Busnetty & Tambunan, 2020), often neglecting the endogenous factors within Micro, Small and Medium Enterprises (MSMEs) themselves, such as the quality of human capital, managerial competence and digital readiness. Dasaraju and Tambunan (2023), Ramasamy and Sampath (2023) and Singla (2023) highlight the importance of institutional support, yet few researchers examine how internal Micro, Small and Medium Enterprises’ (MSMEs’) quality interacts with digital adoption (Dasaraju & Tambunan, 2023; Ramasamy & Sampath, 2023; Singla, 2023).
Studies that do address internal factors typically assess them as direct drivers of performance or innovation (Begum et al., 2024; Velmurugan et al., 2023, 2024) but rarely analyze how these qualities enable the effective use of digital platforms. For example, Amornkitvikai et al. (2022) and S. F. Wahyuni et al. (2023) emphasize the role of mobile technologies and social media, yet do not model how Micro, Small and Medium Enterprises’ (MSMEs’) human capital mediates the path to broader outcomes such as poverty alleviation or innovation. Further, empirical research on e-commerce’s impact is generally conducted at the national or multi-country level (Abdelmoety et al., 2024; Chien, 2022; Wenyang et al., 2024), with limited attention to regional disparities or the specific mechanisms at play in less-integrated economies like Jambi.
Many scholars have discussed government interventions in Micro, Small and Medium Enterprises’ (MSMEs’) digitalization (Khatri et al., 2023; Martini et al., 2023; Martinravi & Krishnasamy, 2024) and the challenges faced by Micro, Small and Medium Enterprises (MSMEs) in terms of accessing technology and increasing digital literacy (Busnetty & Tambunan, 2020; Purwantini et al., 2024). Dasaraju and Tambunan (2023), Ramasamy and Sampath (2023) and Singla (2023) emphasized that various institutional policies and initiatives are very important to encourage and strengthen the Micro, Small and Medium Enterprise (MSME) sector in driving sustainable development and poverty alleviation (Dasaraju & Tambunan, 2023; Ramasamy & Sampath, 2023; Singla, 2023), though few have addressed the endogenous factors such as Micro, Small and Medium Enterprises’ (MSMEs’) quality, especially human capital, as the primary drivers of successful digital adoption. Most of the existing literature focuses on external enablers (infrastructure and policy), but tend to overlook the interaction between internal capacity and digital platform utilization. This study addresses this gap by examining how Micro, Small and Medium Enterprises’ (MSMEs’) quality enables or constrains the impact of digitalization on both economic and social outcomes. Technological innovations that emerge as a result of the adoption of e-commerce have also been proven to support the growth of Micro, Small and Medium Enterprises (MSMEs), which ultimately contributes to economic development and the achievement of Sustainable Development Goals (SDGs). Amornkitvikai et al. (2022) proved that e-commerce using devices such as mobile phones and websites, along with the use of social media and digital devices, will increase the sustainability of e-commerce use for Micro, Small and Medium Enterprises (MSMEs) (Amornkitvikai et al., 2022). A similar sentiment was also conveyed by S. Wahyuni et al. (2020), who stated that social media, as part of e-commerce, is an innovative media for Micro, Small and Medium Enterprises (MSMEs) to strengthen their business systems (S. Wahyuni et al., 2020; S. F. Wahyuni et al., 2023). Lin (2021) revealed that factors such as infrastructure, social networks and resources significantly influence the participation of low-income households with regard to using e-commerce, which ultimately has an impact on poverty reduction (Lin, 2021). However, most existing studies focus on the technological or infrastructural aspects and their direct effects on Micro, Small and Medium Enterprises’ (MSMEs’) performance or poverty. The literature often treats e-commerce adoption as the outcome, not as a mediating process. For example, Amornkitvikai et al. (2022), S. Wahyuni et al. (2020) and S. F. Wahyuni et al. (2023) emphasize the platforms and tools that enable Micro, Small and Medium Enterprises’ (MSMEs’) sustainability and innovation, but do not examine how the internal quality of Micro, Small and Medium Enterprises (MSMEs) in terms of digital skills, experience and knowledge, which enable more effective use of these platforms or lead to broader development outcomes. Meanwhile, Lin (2021) underscores external enablers but does not address how Micro, Small and Medium Enterprises’ (MSMEs’) human capital determines the transformation of digital access into real economic and social benefits.
Studies that do address internal factors typically assess them as direct drivers of performance or innovation (Begum et al., 2024; Velmurugan et al., 2023, 2024) but rarely analyze how these qualities enable the effective use of digital platforms. For example, Amornkitvikai et al. (2022) and S. F. Wahyuni et al. (2023) emphasize the role of mobile technologies and social media, yet do not model how Micro, Small and Medium Enterprises’ (MSMEs’) human capital mediates the path to broader outcomes such as poverty alleviation or innovation. Furthermore, empirical research on e-commerce’s impact is generally conducted at the national or multi-country level (Abdelmoety et al., 2024; Chien, 2022; Wenyang et al., 2024), with limited attention to regional disparities or the specific mechanisms at play in less-integrated economies like Jambi. However, data released by the Indonesian Internet Service Users Association (APJII) in 2024 shows that Jambi Province has the second-highest penetration rate on the island of Sumatra. This achievement should support Micro, Small and Medium Enterprises’ (MSMEs’) digitalization, ultimately reducing poverty, encouraging innovation and driving long-term economic growth.
This research is based on endogenous growth theory, structural poverty theory and a digital economy perspective. Endogenous growth theory emphasizes that human capital, innovation and technology are the main drivers of sustainable growth (Lucas, 1988; Romer, 1990); meanwhile, the theory of structural poverty emphasizes that various deep-rooted problems that persist across generations often prevent society from enjoying the benefits of economic growth equally (Gajdosikienė, 2004; Myrdal, 1971). This understanding is strengthened by the digital economy perspective, which emphasizes the role of information and communication technology (ICT) in changing the methods of production, distribution and consumption patterns in various sectors (Babbitt et al., 2001; Tapscott, 2015). These theories are particularly well-suited to this study for several reasons. First, endogenous growth theory allows for a nuanced analysis of how internal Micro, Small and Medium Enterprises’ (MSMEs’) resources, such as their knowledge and digital capabilities, can drive long-term regional development, rather than relying solely on external factors or capital accumulation. Second, structural poverty theory is crucial for understanding why economic growth alone may not translate into widespread poverty reduction, especially in settings like Jambi where inequality persists. Finally, the digital economy perspective is essential for capturing the transformative impact of e-commerce and digitalization, which are central to contemporary Micro, Small and Medium Enterprises’ (MSMEs’) development. Compared to alternative frameworks that focus purely on macroeconomic policy or external interventions, this integrated approach provides a more comprehensive understanding of the multi-layered mechanisms linking Micro, Small and Medium Enterprises’ (MSMEs’) quality, digital adoption and sustainable development outcomes in emerging economies.
By situating the Jambi experience within these wider international debates, the present study not only adds new empirical evidence from Indonesia but also contributes to a more generalizable understanding of the mechanisms linking Micro, Small and Medium Enterprises’ (MSMEs’) quality, digitalization and inclusive economic development. The main objectives of this research are (1) to examine how MSME quality and e-commerce adoption jointly affect economic growth, poverty reduction and innovation in Jambi Province, and (2) to test the mediating role of e-commerce in linking MSME quality to SDGs’ achievement. This research aims to strengthen the role of e-commerce by explaining that Micro, Small and Medium Enterprise (MSME) digitalization, via boosting resources and, namely, the quality of Micro, Small and Medium Enterprises (MSMEs), will be able to drive innovation, increase economic growth and reduce poverty through the use of e-commerce, which until now has rarely been discussed comprehensively at the regional level. This creates a crucial gap that few empirical studies have explored, regarding how Micro, Small and Medium Enterprise (MSME) quality interacts with e-commerce utilization to impact not only firm performance but also regional economic growth and the achievement of Sustainable Development Goals (SDGs), such as poverty alleviation (SDG 1) and innovation (SDG 9), especially through a mediation framework at the regional level. This study investigates how Micro, Small and Medium Enterprises’ (MSMEs’) quality in terms of digital skills, knowledge and experience influences economic growth, poverty reduction and innovation through the mediating role of e-commerce in Jambi Province, Indonesia.
To address these gaps and build on the latest theoretical and empirical advances, this study tests the following seven hypotheses:
  • H1: Micro, Small and Medium Enterprise (MSME) quality has a significant positive effect on the adoption of e-commerce in Jambi Province.
    This hypothesis is supported by Amornkitvikai et al. (2022), S. Wahyuni et al. (2020), S. F. Wahyuni et al. (2023), and the TOE model (Ausat & Peirisal, 2021), which shows that digital skills and organizational readiness foster digital adoption.
  • H2: Micro Small and Medium Enterprise (MSME) quality has a direct positive impact on regional economic growth.
    This hypothesis is grounded in endogenous growth theory (Lucas, 1988; Romer, 1990) and findings by Nabanita (2025), which link firm-level capacity to macroeconomic outcomes.
  • H3: Micro, Small and Medium Enterprise (MSME) quality significantly reduces poverty (SDG 1) in Jambi Province.
    This is consistent with structural poverty theory (Myrdal, 1971) and Nursini (2020), who find that high-quality MSMEs enhance household welfare.
  • H4: Micro, Small and Medium Enterprise (MSME) quality significantly promotes innovation (SDG 9).
    This hypothesis is supported by Velmurugan et al. (2023, 2024) and Bravo-Ortega et al. (2023), highlighting the connection between internal capabilities and innovation performance.
  • H5: Micro, Small and Medium Enterprise (MSME) quality positively affects economic growth through the adoption of e-commerce.
    Empirical evidence by Lin (2021), Budiarto et al. (2023), and Chien (2022) points to e-commerce’s role as a channel linking internal firm quality to broader growth.
  • H6: Micro, Small and Medium Enterprise (MSME) quality reduces poverty through the adoption of e-commerce.
    As revealed by Lin (2021) and S. F. Wahyuni et al. (2023), e-commerce enables MSMEs to reach underserved markets and improve welfare when internal quality is high.
  • H7: Micro, Small and Medium Enterprise (MSME) quality enhances innovation through e-commerce utilization.
    This hypothesis builds on findings by Wijaya et al. (2025) and the digital economy framework (Tapscott, 2015), which describe how digital platforms foster new product and process development among capable MSMEs.

2. Methodology

2.1. Research Design

This study adopts an explanatory quantitative approach to test causal relationships among Micro, Small, and Medium Enterprises (MSMEs), e-commerce adoption, economic growth, poverty reduction and innovation in Jambi Province, Indonesia. The explanatory design was chosen to rigorously examine the proposed mediation effects and to ensure each hypothesis could be empirically tested (Creswell & David Creswell, 2018).

2.2. Population and Sampling Techique

According to Indonesian Law No. 20/2008, Micro, Small and Medium Enterprises (MSMEs) are officially defined as follows: Micro Enterprises have assets up to IDR 50 million and annual sales up to IDR 300 million; Small Enterprises have assets up to IDR 500 million and sales up to IDR 2.5 billion; and Medium Enterprises have assets up to IDR 10 billion and sales up to IDR 50 billion (Bizhare, 2024). This legal framework ensures conceptual clarity and comparability with international standards (World Bank, 2025).
Based on the most recent figures from the Central Statistics Agency (Badan Pusat Statistik Provinsi Jambi, 2025a), there are approximately 265,843 Micro, Small and Medium Enterprises (MSMEs) operating in Jambi Province. However, as of the time of this writing, no official registry or publicly available dataset specifically identifies the subset of Micro, Small and Medium Enterprise (MSMEs) in Jambi that have adopted digital platforms or engaged in e-commerce. Given this limitation, the study employs non-probability purposive sampling, a technique widely recommended for research, targeting specialized or hard-to-reach populations whose true size cannot be precisely determined (Cheah et al., 2021; Etikan, 2016; Hair et al., 2021).
The target population comprises Micro, Small and Medium Enterprises (MSMEs) operating in the food and beverage sector in Jambi Province that have actively utilized e-*commerce platforms for at least the last three months. Due to the absence of a comprehensive database of Micro, Small and Medium Enterprises (MSMEs) with these characteristics and to ensure the inclusion of relevant respondents, a purposive sampling technique was adopted. The following inclusion criteria were applied:
  • Micro, Small and Medium Enterprises (MSMEs) must be actively operating in the food and beverage industry in Jambi Province.
  • The business must have been utilizing e-commerce in its operations for a minimum of three months prior to data collection.
  • The respondent, as the business owner or manager, must have direct experience and adequate knowledge regarding the use of digital technology in business activities.
  • The respondent must be willing to participate voluntarily and provide reliable information.
To support the mapping of Micro, Small and Medium Enterprises (MSMEs) and facilitate the distribution of research questionnaires, this study collaborated with the Department of Cooperatives and Micro, Small and Medium Enterprises (MSMEs) of Jambi Province. The department assisted in disseminating the survey and in identifying Micro, Small and Medium Enterprise (MSME) actors in the food and beverage sector. Given that official data on the number of digitally active Micro, Small and Medium Enterprises (MSMEs) was not yet available at the provincial level, the identification process was conducted based on candidates’ willingness to participate and on the fulfillment of the predetermined criteria. Only respondents who met the inclusion criteria were allowed to complete the full questionnaire.
The survey was distributed randomly to Micro, Small and Medium Enterprises (MSME) actors who expressed willingness to participate, and each respondent was first screened to ensure compliance with the inclusion criteria, namely, active operation in the food and beverage sector, use of e-commerce for at least three months, and direct experience with digital business processes.
The final sample consists of 250 Micro, Small and Medium Enterprises (MSMEs), which were determined by following the “ten-times rule” for Structural Equation Modeling–Partial Least Squares (SEM–PLS) (Hair et al., 2021). This rule requires the minimum sample size to be at least ten times the number of indicators for the most complex construct in the model, ensuring empirical robustness for complex mediation testing. This approach is internationally recognized for models involving multiple latent variables (Hair et al., 2021). This approach guarantees that the sample is both theoretically sound and empirically sufficient for robust analysis and hypothesis testing. Collaboration with the Jambi Provincial Department of Cooperatives and Micro, Small and Medium Enterprises (MSMEs) facilitated the mapping and identification of eligible respondents. Due to the absence of a comprehensive digital Micro, Small and Medium Enterprises (MSME) registry, invitations were distributed through official networks and digital business associations. Potential respondents were randomly selected from those willing to participate and then screened to ensure compliance with the inclusion criteria.

2.3. Data Collection Procedure

The primary data for this study were gathered using the Computer-Assisted Personal Interviewing (CAPI) method (File S2, Supporting Information). Although no face-to-face interviews were conducted, the CAPI approach was selected to ensure a systematic, efficient and reliable data collection process. One of the key advantages of CAPI is its ability to minimize human error and bias, as respondents’ answers are recorded directly into a digital system in real time. This reduces risks associated with manual data entry, such as transcription mistakes or data loss, and ensures that responses remain intact and traceable throughout the research process.
Despite the absence of direct face-to-face interaction, the field research character of this study was maintained. The data collected reflect the actual conditions and real experiences of Micro, Small and Medium Enterprise (MSME) actors at the research sites. This approach allowed the research to capture authentic perspectives and business realities as they exist in the field, without compromising data accuracy or depth. The questionnaire itself was carefully constructed in the Indonesian language, drawing from a critical review of the relevant literature and refined through consultation with Micro, Small and Medium Enterprises (MSME) and digital business experts. This ensured that the instrument was contextually appropriate, comprehensible for respondents and robust enough to capture the complexity of the concepts being studied. The decision to use CAPI was driven not only by practical efficiency but also by a commitment to methodological rigor. By leveraging technology, the study was able to uphold high standards of data quality and integrity, even in the absence of direct in-person engagement.

2.4. Measurement Variables

All research variables were operationalized as latent constructs, each measured by multiple indicators using a four-point Likert scale (1 = strongly disagree, to 4 = strongly agree). The operationalization of each variable is grounded in established theoretical frameworks and the relevant empirical literature, ensuring both conceptual clarity and methodological rigor. The main constructs and their respective indicators are detailed as follows:
  • Micro Small and Medium Enterprise (MSME) Quality (X)
    Micro, Small and Medium Enterprises’ (MSMEs’) quality is measured through indicators encompassing knowledge, digital skills and experience. These indicators are derived from the dimension of human capital, referencing Endogenous Growth Theory and Schumpeterian perspectives, which posit that the quality of human resources is fundamental for sustainable economic progress and innovation within enterprises.
  • Utilization of E-Commerce (M)
    The utilization of e-commerce, serving as a mediating variable in this study, is assessed using a set of indicators that include internet access, level of internet usage, degree of technology integration, extent of digital technology adoption, efficiency and productivity, speed and ease of transactions, digital readiness and ease of use. These indicators are adapted from Don Tapscott’s digital economy theory, emphasizing the roles of digital transformation and service quality in business modernization.
  • Economic Growth (Y1)
    Economic growth at the Micro, Small and Medium Enterprise (MSME) level is measured by indicators such as work efficiency and productivity, participation in training and development, as well as changes in income or wages. The selection of these indicators is guided by endogenous growth theory and Schumpeter’s theory, focusing on the human capital dimension as a key driver of enterprise-level and regional economic advancement.
  • Sustainable Development Goal (SDG) 1: Poverty Alleviation (Y2)
    Progress toward Sustainable Development Goal (SDG) 1 is evaluated using indicators such as access to health, household welfare of Micro, Small and Medium Enterprise (MSME) actors and economic independence. These indicators are rooted in the structural poverty theories of Oscar Lewis and Gunnar Myrdal, as well as the sustainable development paradigm advanced by the Brundtland Commission, highlighting the importance of economic empowerment and social well-being.
  • Sustainable Development Goal (SDG) 9: Innovation (Y3)
    Innovation, as targeted by Sustainable Development Goal (SDG) 9, is measured through indicators including skill improvement, readiness for technological adoption, adaptability to trends, utilization of information, use of technology, knowledge enhancement, market awareness and digital trends, and product diversification. These reflect Schumpeter’s emphasis on innovative capacity and are further informed by the diffusion of innovation theory, providing a comprehensive measure of Micro, Small and Medium Enterprises’ (MSMEs’) innovation potential.
All the indicators underwent a validation process. The construct validity and reliability were subsequently confirmed via outer model testing in the Structural Equation Modeling–Partial Least Squares (SEM-PLS) framework, including assessments of factor loadings, average variance extracted (AVE), Cronbach’s alpha and composite reliability. This rigorous approach ensures that each variable is measured accurately and consistently, supporting robust and credible analysis.

2.5. Data Analysis

Data analysis was conducted using Structural Equation Modeling–Partial Least Squares (SEM-PLS) with SmartPLS 4.0 software. This method was chosen for its ability to estimate complex models involving both direct and mediated effects, even with moderate sample sizes. The analysis followed two main stages:
  • Measurement Model (Outer Model) Evaluation: This stage assessed the validity and reliability of the measurement instruments using criteria such as outer loadings (>0.7), AVE (>0.5), Cronbach’s alpha (>0.7) and composite reliability (>0.7).
  • Structural Model (Inner Model) Evaluation: The structural relationships among the latent variables were examined, including the direct and indirect effects (mediation analysis), using path coefficients, R-square values, effect sizes (f2), Variance Inflation Factor (VIF) for multicollinearity and goodness-of-fit indices (Q2, SRMR, d_ULS).

2.6. Ethical Considerations

Prior to data collection, all respondents were informed about the research objectives and assured that their participation was voluntary, anonymous and confidential. No personally identifiable information was collected, and all data were stored securely. As the study posed minimal risk and did not involve sensitive information, formal ethical approval was not required according to institutional guidelines. Nevertheless, all research activities complied with generally accepted ethical standards for social science research. We fully recognize the importance of ethical oversight and are willing to submit the complete research protocol for review by an institutional ethical review board should the editorial team require it. This commitment is made to ensure full compliance with international best practices and editorial requirements.

3. Results

3.1. Outer Model Evaluation Results

The measurement model evaluates indicator validity and reliability in representing reflective constructs, ensuring theoretical alignment and internal consistency within the Structural Equation Modeling–Partial Least Squares (SEM-PLS) framework. The UMKM algorithm model used in this study is described in detail in File S1 (Supporting Information).
Based on Figure 1, the results of the convergent validity test using outer loadings (loading factors) are presented in the following table.
Based on Table 1, the results show that all indicators are valid and effectively represent their respective latent constructs. For instance, all outer loading values are above 0.70, indicating that each indicator has a strong relationship with its underlying construct and confirming robust convergent validity. The AVE values for all variables exceed 0.50, which means more than half of the variance in the indicators are captured by the construct itself, not by measurement error. Cronbach’s alpha and the composite reliability values for each variable are well above 0.70, which demonstrates high internal consistency and the reliability of the measurement instruments. The Fornell–Larcker criterion results further confirm that each construct is empirically distinct from the others, indicating good discriminant validity. Overall, these results demonstrate that the measurement model is both valid and reliable, supporting the credibility and robustness of subsequent structural analysis in this study.
Overall, the outer loading results confirm that all research instruments meet the criteria for convergent validity, indicating a strong and reliable measurement model. In this study, all the constructs fulfill this criterion, confirming adequate convergent validity. The following is depicted in the Structural Equation Modeling–Partial Least Square (SEM-PLS) AVE value.
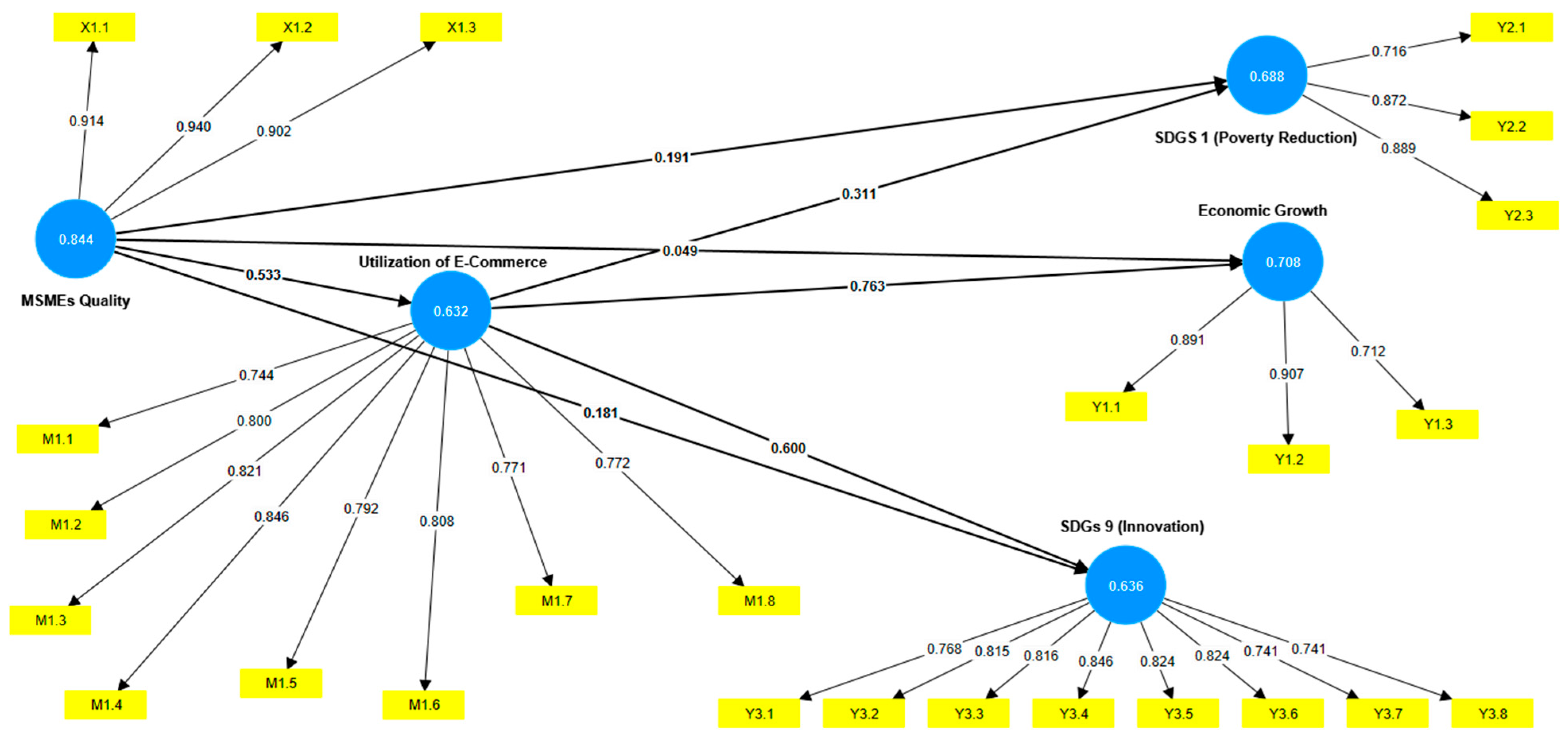
Based on Figure 2, the AVE results indicate that all variables meet the convergent validity threshold of 0.50. MSME quality (X) shows a high AVE value of 0.844, reflecting strong internal consistency among its indicators. E-commerce utilization (M) records an AVE of 0.632, confirming its reliability as a mediating variable linking MSME quality with broader economic outcomes. Economic growth (Y1) has an AVE of 0.708, demonstrating robust indicator representation, while Sustainable Development Goal (SDG) 1 (Y2) and Sustainable Development Goal (SDG) 9 (Y3) show AVE values of 0.688 and 0.636, respectively, indicating that their indicators effectively capture the intended sustainable development dimensions.
Overall, the model demonstrates strong convergent validity, with the average AVE values exceeding 0.60 across most variables. This indicates that all constructs and indicators are both theoretically relevant and empirically reliable, making the instruments suitable for further reliability and discriminant validity testing.
According to Hair et al. (2021), it is measured using Cronbach’s alpha and Composite Reliability (CR), with CR considered more robust as it is less affected by the number of indicators. In this study, constructs are deemed reliable when both CA and CR fall within this range, confirming the instruments’ accuracy and stability.
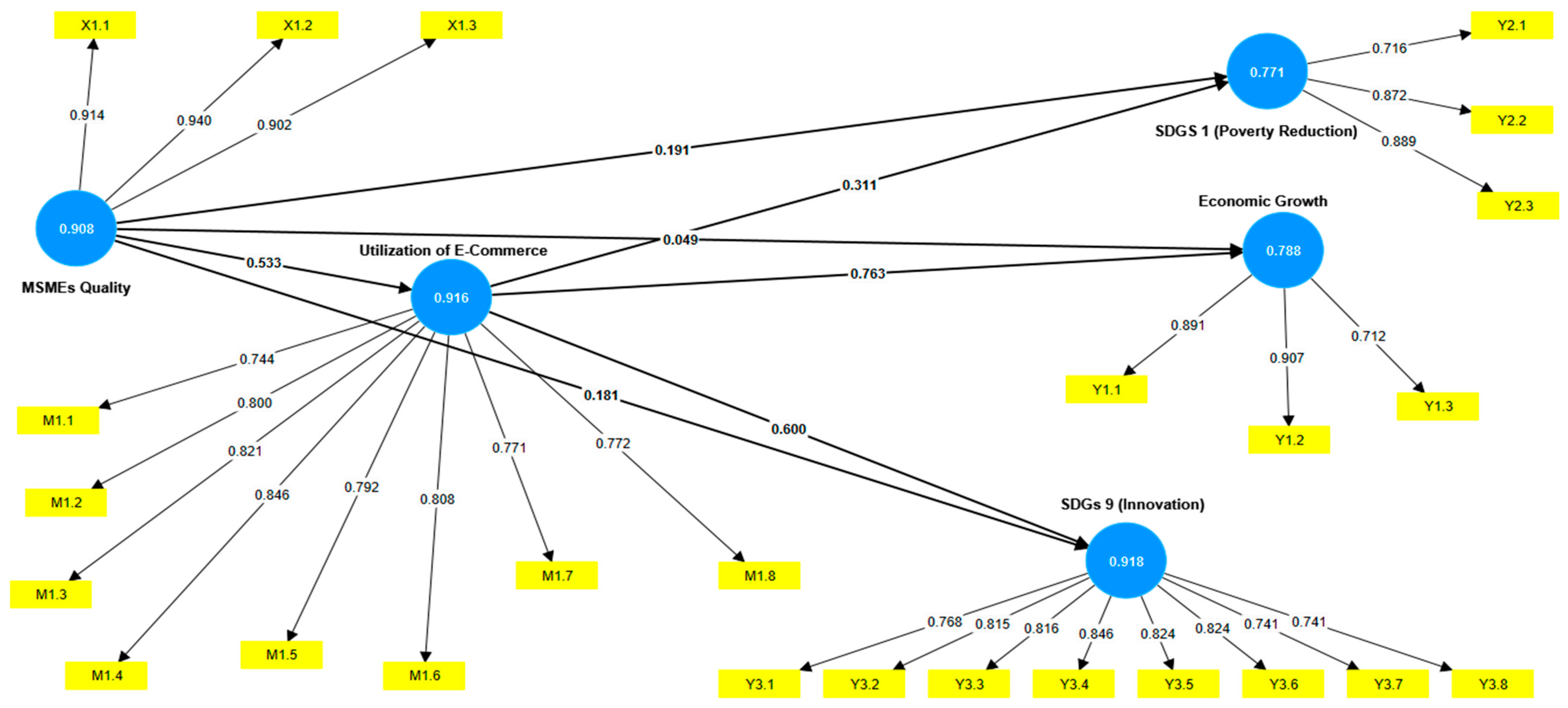
Based on Figure 3, the reliability test results show that all variables have Cronbach’s alpha values above 0.70, indicating strong internal consistency. Micro, Small and Medium Enterprises’ (MSMEs’) quality (X) records 0.908, e-commerce utilization (M) is 0.916, economic growth (Y1) is 0.788, Sustainable Development Goal (SDG) 1, poverty alleviation (Y2), is 0.771 and Sustainable Development Goal (SDG) 9, innovation (Y3), is 0.918. These results confirm that all measurement instruments are reliable and consistently represent their respective constructs.
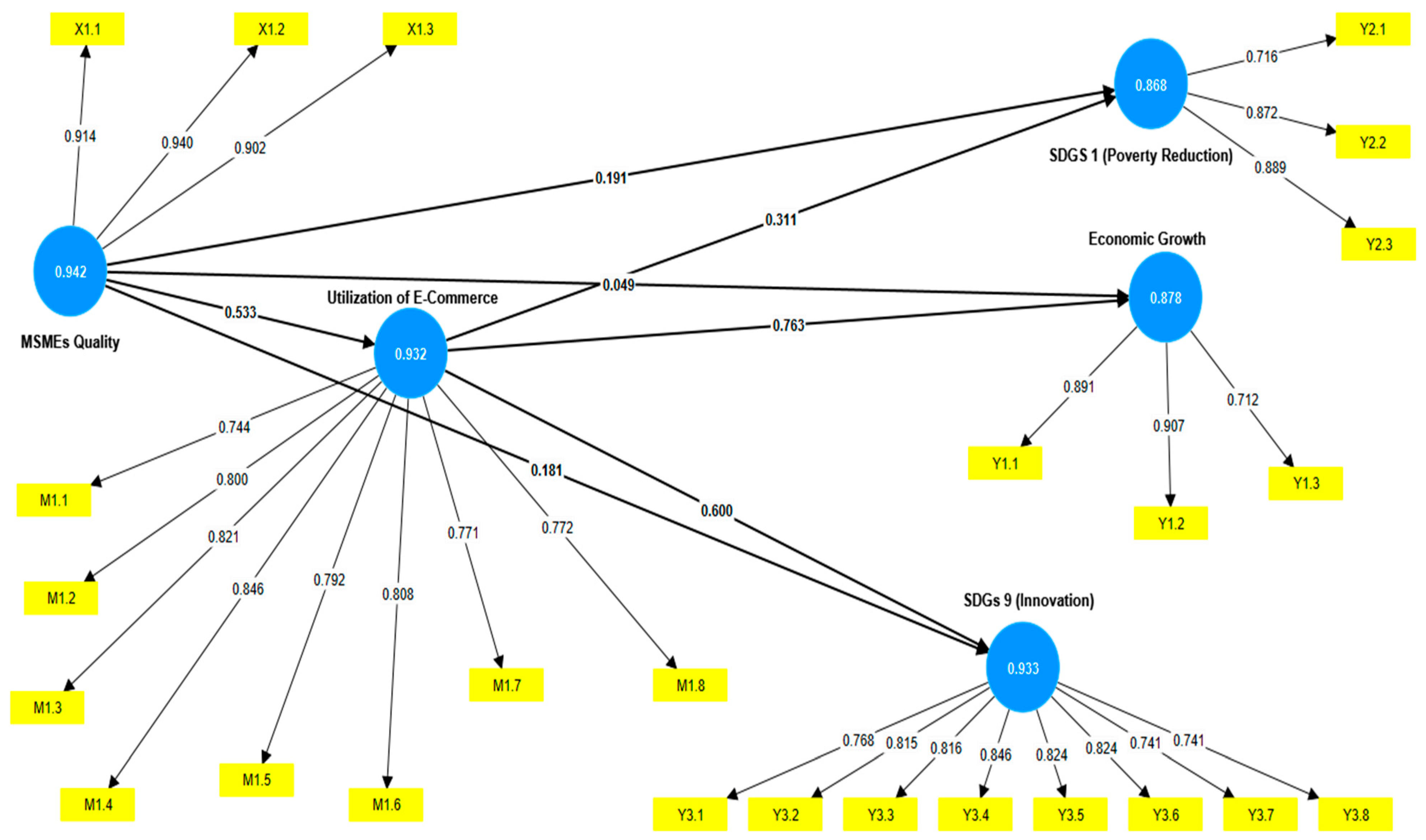
Based on Figure 4, the composite reliability (CR) results further confirm strong internal consistency across all constructs, offering a more comprehensive assessment than Cronbach’s alpha by accounting for indicator loadings. Micro, Small and Medium Enterprises’ (MSMEs’) quality (X) records a CR of 0.942, e-commerce utilization (M) is 0.932, economic growth (Y1) is 0.878, Sustainable Development Goal (SDG) 1, poverty alleviation (Y2), is 0.868 and Sustainable Development Goal (SDG) 9, innovation (Y3), is 0.933. These values, all above 0.86, demonstrate that the indicators consistently and accurately reflect their latent constructs, confirming the overall reliability of the measurement model for further structural analysis.
After confirming construct reliability, discriminant validity was tested to ensure each construct was conceptually and empirically distinct. The Fornell–Lacker values are shown in the following table.
Based on Table 2, the Fornell–Larcker Criterion results show that the square roots of AVE for all variables are consistently higher than their inter-construct correlations, confirming good discriminant validity. Micro, Small and Medium Enterprise (MSME) quality (X), e-commerce utilization (M), economic growth (Y1), Sustainable Development Goal (SDG 1) poverty alleviation (Y2) and Sustainable Development Goal (SDG 9) innovation (Y3) each demonstrate stronger associations with their own indicators than with other constructs. These findings verify that all variables are conceptually and empirically distinct, meeting the discriminant validity criteria.
The outer model evaluation confirms that all research instruments meet the validity and reliability criteria, providing a solid basis to proceed to the inner model analysis, where causal relationships among variables will be further examined.

3.2. Inner Model Evaluation Results

Through the inner model, researchers can examine the extent to which exogenous variables influence endogenous variables, either directly or through mediation. The evaluation of the inner model is intended not only to verify the strength of relationships among variables but also to assess the model’s ability to explain the studied phenomenon both predictively and empirically.
The evaluation of the inner model involves key criteria such as collinearity (VIF), explanatory power (R2) and effect size (f2), which together assess the model’s reliability and predictive strength. The first step is testing for multicollinearity among exogenous constructs, as high intercorrelations can bias causal path estimates and weaken theoretical interpretation. The Variance Inflation Factor (VIF) is used to detect this issue; values below five are generally acceptable, though ideally not exceeding three to ensure independence among the constructs. The results of the VIF value calculation in this study are shown in the following table.
Based on the Table 3, the collinearity test (VIF) results indicate that all constructs have VIF values ranging from 1.000 to 1.397, well below the critical threshold of 5. This confirms that the model is free from multicollinearity issues, allowing for more reliable estimations of the relationships among latent variables. Each construct independently contributes to the model without redundancy, demonstrating its stability and reinforcing the validity of the structural analysis in addressing the research objectives.
In addition to the VIF test, the Structural Equation Modeling–Partial Least Square (SEM-PLS) structural model’s strength is evaluated using R2, where higher values indicate stronger explanatory power. The following presents the R2 results obtained from the Structural Equation Modeling–Partial Least Square (SEM-PLS) analysis.
Based on Figure 1 the R-square model illustrated above, the summary can be presented in the following table.
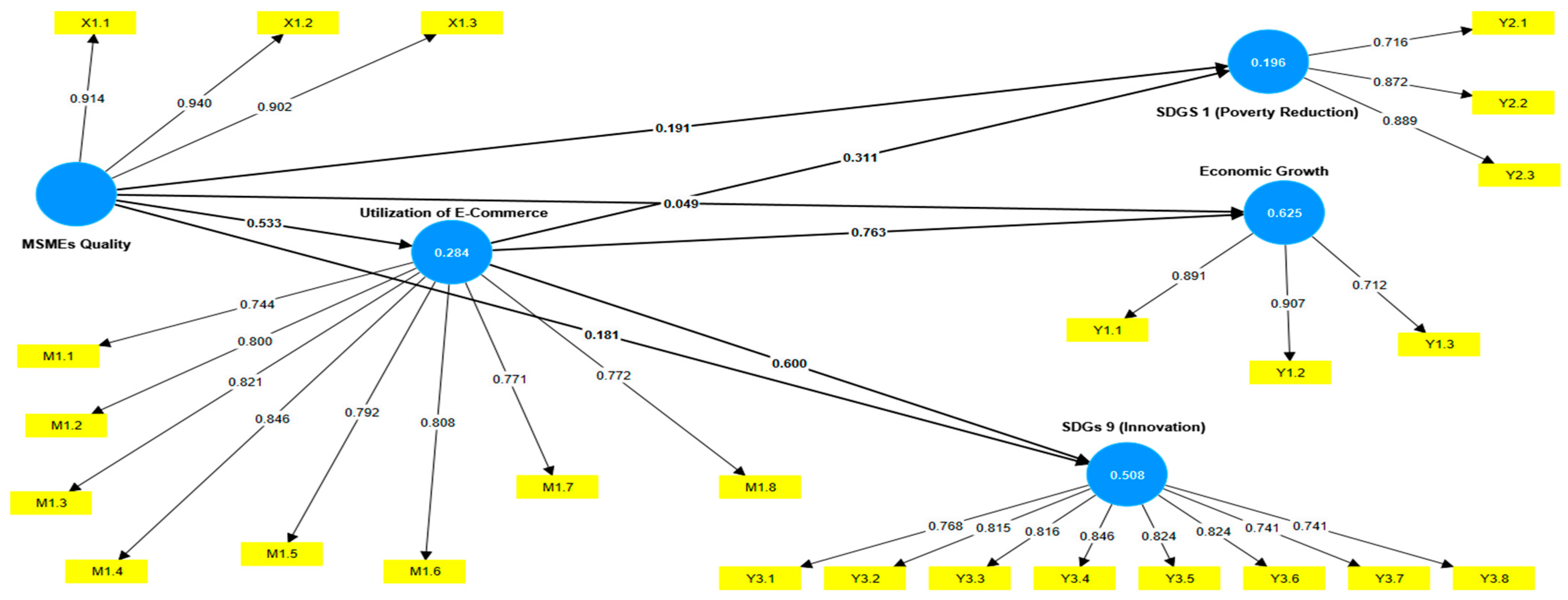
Based on Table 4, the R2 results show that e-commerce utilization has a value of 0.284, indicating that 28.4% of its variation is explained by the model, while the rest is influenced by external factors. Although categorized as low, it still reflects a meaningful contribution of exogenous variables to MSMEs’ digital adoption. Economic growth records an R2 of 0.625, a moderate level, suggesting that more than half of its variation is explained by Micro, Small and Medium Enterprises’ (MSMEs’) quality and e-commerce utilization, demonstrating the model’s solid explanatory power. The Sustainable Development Goal (SDG 1) pertaining to poverty alleviation has an R2 of 0.196, implying limited explanatory strength and the influence of other external factors beyond the model. Meanwhile, the Sustainable Development Goal (SDG 9) pertaining to innovation records an R2 of 0.508, categorized as moderate, showing that about 50.8% of innovation variation is effectively explained by the exogenous constructs.
These findings indicate that the model’s explanatory power varies from moderate for economic growth and the Sustainable Development Goal (SDG 9) pertaining to innovation, but relatively low for e-commerce utilization and the Sustainable Development Goal (SDG 1) pertaining to poverty alleviation. This suggests that while the model explains a substantial portion of the phenomena, incorporating additional external variables could enhance its explanatory strength, particularly regarding poverty alleviation.
In addition to assessing the model’s explanatory power through R2, it is essential to evaluate the contribution of each exogenous construct using the effect size (f2). This metric reflects how much a construct enhances the R2 value when included in the model. Following Cohen’s guideline, refined by Alwahaibi et al. (2020) and Hair et al. (2021), f2 values of 0.00–0.02 indicate a small effect, 0.02–0.15 a moderate effect and 0.15–0.35 a large effect. The following results present the f2 values obtained from this study.
Based on Table 5, The effect size (f2) analysis reveals varying levels of influence among constructs within the model. The strongest effect is observed between e-commerce utilization and economic growth (f2 = 1.111), far exceeding Cohen’s “large” threshold, indicating e-commerce as a dominant driver of economic growth. Similarly, its impact on Sustainable Development Goal (SDG) 9, innovation, is substantial (f2 = 0.525), highlighting its significant role in fostering innovation. The relationship between Micro, Small and Medium Enterprises (MSME) quality and e-commerce utilization also shows a large effect (f2 = 0.397), confirming that higher Micro, Small and Medium Enterprise (MSME) quality directly enhances digital adoption. Meanwhile, the effect of e-commerce on Sustainable Development Goal (SDG) 1, poverty alleviation, is moderate (f2 = 0.086), reflecting a meaningful but not dominant contribution. In contrast, Micro, Small and Medium Enterprise (MSME) quality shows only small effects on both Sustainable Development Goals (SDG) 9 (f2 = 0.047) and 1 (f2 = 0.032), suggesting limited direct influence. Its impact on economic growth is minimal (f2 = 0.005), implying that MSME quality affects growth primarily through e-commerce utilization rather than direct pathways.
The findings indicate that e-commerce utilization serves as a key variable in the model, significantly driving both economic growth and the achievement of Sustainable Development Goal (SDG) 9, innovation. In contrast, Micro, Small and Medium Enterprises’ (MSMEs’) quality plays a more prominent role in influencing the adoption of e-commerce rather than exerting a direct impact on economic growth.

3.3. Goodness-of-Fit Evaluation Result

The Goodness-of-Fit (GoF) test in Structural Equation Modeling–Partial Least Square (SEM-PLS), also known as the overall model fit assessment, evaluates how well the structural and measurement models collectively explain the observed phenomena. The summary of the overall model fit results is presented in the following figure.
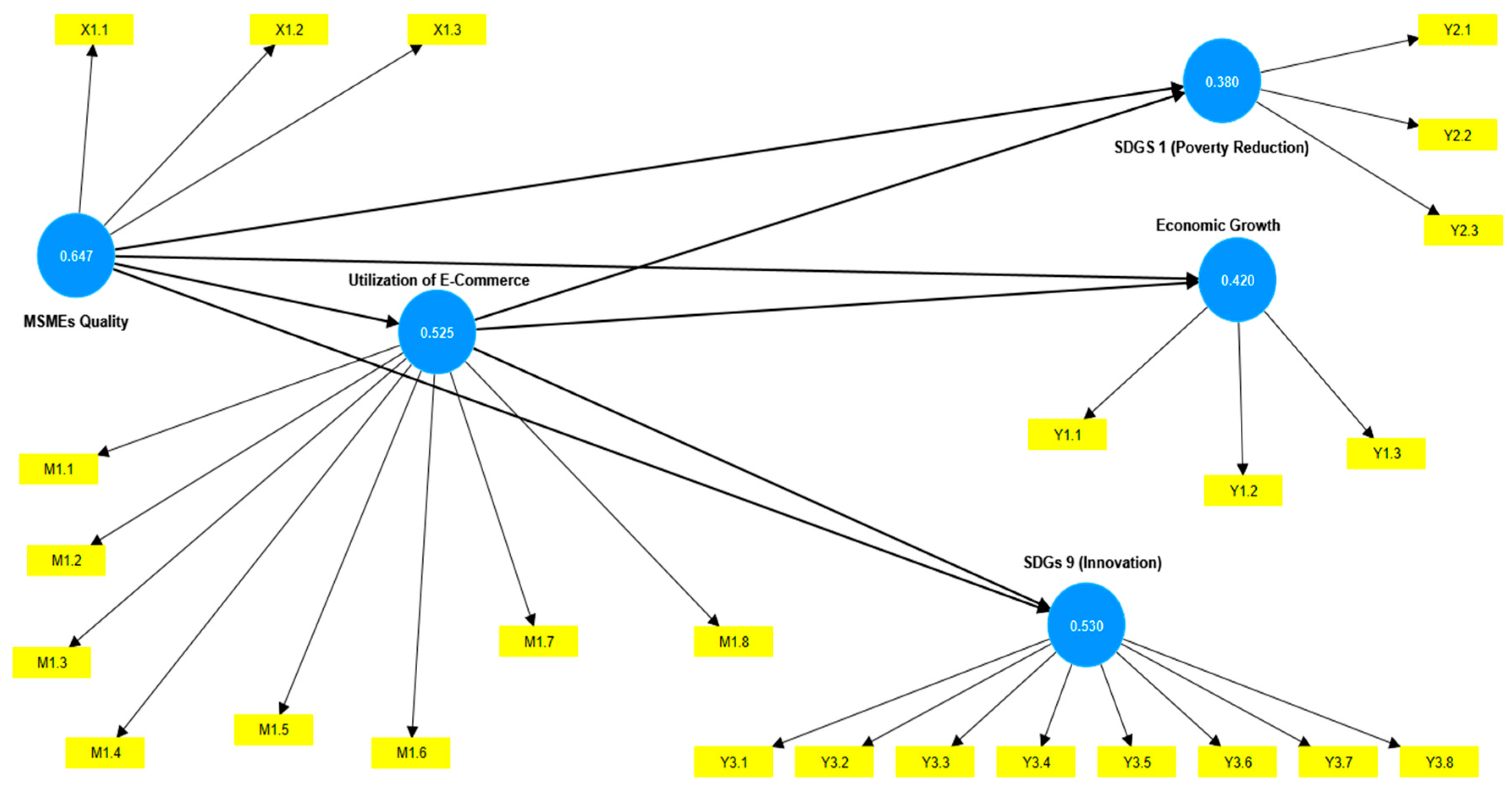
Based on Figure 5, the Q2 model shown above, the results can be summarized in the following table.
Based on Table 6, Predictive validity was assessed using Stone–Geisser’s Q2 obtained through the blindfolding procedure. All constructs showed positive Q2 values as follows: Micro, Small and Medium Enterprise (MSME) quality (0.647), e-commerce utilization (0.525), economic growth (0.420), Sustainable Development Goal (SDG) 1, poverty alleviation, (0.380) and Sustainable Development Goal (SDG) 9, innovation, (0.530). Since all values exceed zero, the model demonstrates strong predictive relevance and effectively explains the observed data variations.
Based on Table 7, The model fit test using the SRMR indicator produced a value of 0.090, which, although slightly above the ideal threshold of <0.08, remains within the acceptable limit of ≤0.10, indicating that the model is still adequate. The obtained d_ULS value of 2.615, which is close to the saturated model value of 2.143, suggests minimal deviation between the empirical data and the estimated model. Overall, the combination of positive Q2 values across all constructs, along with acceptable SRMR and d_ULS results, confirms that the model meets the goodness-of-fit criteria and demonstrates strong predictive capability. Thus, the model is reliable for further structural analysis and hypothesis testing.
According to Hair et al. (2021), one of the key assumptions in Structural Equation Modeling–Partial Least Square (SEM-PLS) analysis is that relationships among latent variables are linear. A linearity test is therefore necessary to ensure the absence of nonlinear patterns that could compromise model validity. This is typically assessed by adding a Quadratic Effect (QE) to the structural paths. These findings confirm that the model is both robust and reliable, providing credible results for further interpretation.
Based on Table 8, the linearity test results presented in the table above, it can be concluded that most of the relationships among the constructs in the model satisfy the assumption of linearity. This is evidenced by the p-values of the Quadratic Effects, which are generally greater than 0.05, indicating the absence of significant nonlinear patterns in most paths. Thus, the relationships between latent variables can be adequately explained using a linear approach.
The relationship between Micro, Small and Medium Enterprises’ (MSMEs’) quality and economic growth shows a p-value of 0.320, suggesting no indication of nonlinearity and confirming that this path can be considered linear. This supports the assumption that the model is not affected by nonlinear distortions in its main relationships. However, for certain paths such as Micro, Small and Medium Enterprises’ (MSMEs’) quality toward e-commerce utilization, Sustainable Development Goal (SDG) 1 and Sustainable Development Goal (SDG) 9, the p-values are below 0.05, implying a tendency toward significant nonlinear patterns. This suggests that, alongside linear relationships, there may be additional variations explaining these interactions. Nevertheless, these nonlinear tendencies do not weaken the model but rather indicate that the influence of certain constructs on SDG achievements may be more complex than others.

3.4. Result of Research Hypothesis Testing

3.4.1. Result of Direct Effect Testing

This test identifies which variables exert a significant independent influence, forming the foundation for interpreting more complex relationships. The following table presents the results of the direct effect analysis, providing an initial overview of the consistency between the theoretical framework and empirical data as reflected by the path coefficient values.
Based on Table 9, the significance of each hypothesis is determined by a t-statistic greater than 1.96 and a p-value below 0.05. A positive coefficient indicates a direct relationship between variables, while a negative one suggests an inverse relationship. The direct effect analysis not only confirms the significance of these relationships but also clarifies their direction. The following section presents the results of the direct effect testing among latent variables.
The first hypothesis posits that Micro, Small and Medium Enterprise (MSME) quality has a significant effect on e-commerce utilization. The results confirm this relationship, with a path coefficient of 0.533, a t-statistic of 10.490 (>1.96), and a p-value of 0.000 (<0.05), indicating a strong and significant effect. This finding suggests that higher Micro, Small and Medium Enterprise (MSME) quality leads to greater adoption of e-commerce platforms. Quality reflects internal capacities such as knowledge, digital skills and experience, which enable business owners to adapt to technological advancements. Micro, Small and Medium Enterprises (MSMEs) with better human capital are more capable of integrating digital platforms into their operations, enhancing competitiveness and expanding market reach. Thus, the first hypothesis is accepted: Micro, Small and Medium Enterprises’ (MSMEs’) quality significantly influences e-commerce utilization. Improved Micro, Small and Medium Enterprise (MSME) quality not only increases operational efficiency and market access but also strengthens business sustainability in a competitive environment. These findings highlight that enhancing Micro, Small and Medium Enterprise (MSME) quality should be a key priority in digital economic development strategies, as it accelerates digital transformation and boosts entrepreneurs’ income.
The second hypothesis posits that Micro, Small and Medium Enterprise (MSME) quality has a significant effect on economic growth. However, the test results reveal otherwise. The path coefficient of 0.049, with a t-statistic of 0.994 (<1.96) and a p-value of 0.320 (>0.05), indicates that the relationship is not statistically significant. This finding suggests that improvements in Micro, Small and Medium Enterprises’ (MSMEs’) quality do not directly contribute to economic growth. While enhancing quality strengthens business sustainability, its effects remain internal and insufficient to generate measurable macroeconomic impacts. Without expanded market access, productivity growth and supportive policy frameworks, quality improvements alone cannot stimulate broader economic progress. Thus, the second hypothesis is rejected. Although Micro, Small and Medium Enterprises’ (MSMEs’) quality is crucial for competitiveness, its influence on economic growth likely operates indirectly through external linkages with larger economic sectors. The results highlight that quality enhancement must be integrated with external enabling factors to translate into tangible contributions in terms of economic growth.
The third hypothesis states that Micro, Small and Medium Enterprises’ (MSMEs’) quality significantly influences the Sustainable Development Goal (SDG 1) pertaining to poverty alleviation. The test results confirm this, with a path coefficient of 0.191, a t-statistic of 2.597 (>1.96) and a p-value of 0.009 (<0.05), indicating a statistically significant relationship between Micro, Small and Medium Enterprises’ (MSMEs’) quality and poverty alleviation. This finding suggests that higher Micro, Small and Medium Enterprise (MSME) quality not only enhances business sustainability but also contributes directly to improving household welfare and economic self-reliance. Well-developed Micro, Small and Medium Enterprises (MSMEs) can create new economic opportunities and boost productivity, thereby supporting poverty alleviation efforts. Empirically, the third hypothesis is accepted: Micro, Small and Medium Enterprises’ (MSMEs’) quality has a significant positive impact on Sustainable Development Goal (SDG) 1. Improved Micro, Small and Medium Enterprise (MSME) capabilities lead to greater welfare, reduced vulnerability and more inclusive economic access. Strengthening Micro, Small and Medium Enterprise (MSME) quality thus emerges as an effective strategy to accelerate sustainable development, functioning not only as an economic driver but also as a key instrument for reducing inequality and enhancing community prosperity.
The fourth hypothesis posits that Micro, Small and Medium Enterprise (MSME) quality significantly influences the Sustainable Development Goal (SDG 9) pertaining to innovation. The results support this claim, with a path coefficient of 0.181, a t-statistic of 2.850 (>1.96) and a p-value of 0.004 (<0.05), confirming a significant positive relationship between Micro, Small and Medium Enterprises’ (MSMEs’) quality and innovation. This finding indicates that high-quality Micro, Small and Medium Enterprises (MSMEs) not only enhance internal performance but also foster innovation aligned with market needs and technological progress. Well-developed MSMEs tend to be more adaptive and innovative, consistent with Sustainable Development Goal (SDG) 9’s emphasis on innovation as a driver of sustainable industrial growth. Thus, the fourth hypothesis is accepted: Micro, Small and Medium Enterprises’ (MSMEs’) quality has a significant impact on Sustainable Development Goal (SDG) 9. Improved Micro, Small and Medium Enterprise (MSME) quality strengthens their role in creating and sustaining innovation ecosystems, contributing to digital economic transformation and equitable industrial development. Strengthening Micro, Small and Medium Enterprises’ (MSMEs’) quality is therefore a strategic pillar for accelerating innovation and supporting sustainable industrialization.

3.4.2. Result of Indirect Effect Testing

After analyzing direct effects, indirect effects are assessed to reveal mediation pathways, offering deeper insight into relationships among latent variables. The estimated values and significance levels of these indirect effects are presented in the following table.
Based on Table 10, the results presented in the table above, each variable in the research model contributes differently through its mediating role. The fifth hypothesis proposes that Micro, Small and Medium Enterprise (MSME) quality significantly influences economic growth through the mediating role of e-commerce utilization. Micro, Small and Medium Enterprise (MSME) quality reflects human resource capacity in terms of knowledge, digital skills and experience. Enhancing Micro, Small and Medium Enterprise (MSME) quality fosters more innovative and productive entrepreneurs, while e-commerce serves as a strategic instrument that broadens market access and reduces traditional barriers to economic activity. The results confirm a significant mediating effect, with a path coefficient of 0.407, t-statistics of 8.387 > 1.96 and a p-value of 0.000 < 0.05, indicating that e-commerce utilization effectively strengthens the relationship between Micro, Small and Medium Enterprises’ (MSMEs’) quality and economic growth. This finding highlights that improving Micro, Small and Medium Enterprise (MSME) quality alone is insufficient without effective digital adoption, just as e-commerce cannot yield maximum impact without competent human resources. Empirically, these results suggest that regional economic development strategies, particularly in Jambi Province, should integrate human capital enhancement to strengthen Micro, Small and Medium Enterprise (MSME) quality, optimize e-commerce utilization and, ultimately, stimulate economic growth through increased business income.
The sixth hypothesis posits that Micro, Small and Medium Enterprises’ (MSMEs’) quality significantly affects the achievement of the Sustainable Development Goal (SDG 1) pertaining to poverty alleviation through e-commerce utilization in Jambi Province. Micro, Small and Medium Enterprise (MSME) quality, reflected in human capital dimensions such as knowledge, digital skills and experience, determines the ability of entrepreneurs to adapt to the digital business environment. Entrepreneurs with strong knowledge, relevant digital competencies and accumulated experience are better positioned to seize opportunities in the digital economy. E-commerce serves as a critical mediating channel that enhances this relationship, functioning not only as a sales platform but also as a transformative tool that expands market access, increases efficiency and drives poverty reduction. The results confirm this mediation effect, with a path coefficient of 0.166, t-statistics of 3.657 > 1.96 and a p-value of 0.000 < 0.05, indicating that e-commerce significantly mediates the relationship between Micro, Small and Medium Enterprise (MSME) quality and Sustainable Development Goal (SDG) 1’s achievement. These findings underscore that improving Micro, Small and Medium Enterprise (MSME) quality alone is insufficient to reduce poverty unless accompanied by effective digital adoption. Likewise, technological utilization without adequate human capital limits its potential impact. Thus, the synergy between Micro, Small and Medium Enterprises’ (MSMEs’) quality and e-commerce utilization is a key driver for advancing poverty reduction and achieving Sustainable Development Goals in the digital era.
The seventh hypothesis posits that Micro, Small and Medium Enterprises (MSME) quality significantly influences the Sustainable Development Goal (SDG 9) pertaining to innovation through e-commerce utilization in Jambi Province. The results empirically support this hypothesis, with a path coefficient of 0.320, a t-statistic of 6.550 (>1.96) and a p-value of 0.000 (<0.05), confirming that e-commerce serves as a significant mediator strengthening the relationship between Micro, Small and Medium Enterprises’ (MSMEs’) quality and innovation. This indicates that innovation under Sustainable Development Goal (SDG) 9 depends not only on human resource capacity but also on how effectively Micro, Small and Medium Enterprises (MSMEs) integrate digital technologies into their operations. Micro, Small and Medium Enterprises (MSME) of high quality without e-commerce utilization risk producing limited innovation, while technology adoption without adequate human capital yields unsustainable innovation. Therefore, the achievement of the Sustainable Development Goal (SDG 9) pertaining to innovation results from the synergy between Micro, Small and Medium Enterprises’ (MSMEs’) quality and e-commerce adoption.

4. Discussion

4.1. The Influence of MSME Quality on Economic Growth Directly or Through the Utilization of E-Commerce

The findings of this study reveal that the quality of Micro, Small and Medium Enterprises (MSMEs) does not have a direct impact on economic growth but instead exerts a significant indirect effect through the utilization of e-commerce. This underscores the critical role of digital adoption in enhancing the connection between human capital and economic performance. These results support Schumpeter’s theory, which highlights innovation and technological advancement as the driving forces of economic growth. While Micro, Small and Medium Enterprise (MSME) quality represents latent potential, e-commerce serves as a mechanism that enables Micro, Small and Medium Enterprises (MSMEs) to expand market reach and stimulate broader economic activity (Schumpeter, 2021).
In contrast to the Solow–Swan model that emphasizes exogenous factors, the present study demonstrates that Micro, Small and Medium Enterprise (MSME) quality alone is insufficient to drive growth. E-commerce, as a manifestation of digital transformation, plays a vital role in improving productivity, consistent with the view that technology is essential for sustaining long-term economic output (Dykas et al., 2022). According to endogenous growth theory, human capital and innovation function as the main engines of growth; however, this study finds that without digital mediation, the knowledge and skills that are embodied in Micro, Small and Medium Enterprises’ (MSMEs’) quality do not effectively translate into productivity gains (Chairunissa, 2022; Liu et al., 2021). From the perspective of digital economy theory, technology is seen as a transformative ecosystem that reshapes business processes. Thus, while Micro, Small and Medium Enterprise (MSME) quality provides a foundational base, only through integration with e-commerce can efficiency, market access and economic growth be significantly enhanced (Tapscott & Tapscott, 2018).
The empirical evidence aligns with previous research. Wahyundaru et al. (2024) found that e-commerce adoption positively affects Micro, Small and Medium Enterprise (MSME) in terms of sustainability, with financial literacy and managerial ability serving as key determinants. Both their study and the present research highlight the pivotal role of e-commerce as a driver of Micro, Small and Medium Enterprises’ (MSMEs’) transformation, but this study specifically emphasizes that MSME quality becomes impactful only when supported by effective digital mediation. Similarly, Damiyana et al. (2024) demonstrated that e-commerce enhances Micro, Small and Medium Enterprise (MSME) performance through improved knowledge management, further supporting the current finding that digital platforms mediate the realization of internal Micro, Small and Medium Enterprises’ (MSMEs’) capacity into tangible economic outcomes. While Damiyana focused on innovation and knowledge management, this study places Micro, Small and Medium Enterprise (MSME) quality at the center, reinforcing the necessity of digital mediation for internal factors to significantly influence economic growth.
Rolando and Mulyono (2025) also identified e-commerce as a trigger in the digital economy, expanding market access and improving efficiency while simultaneously highlighting challenges such as digital inequality and cybersecurity. Their macro-level perspective complements this research by framing e-commerce as a bridge between Micro, Small and Medium Enterprise (MSME) capacity and inclusive growth. In contrast, the current study demonstrates at the micro-level how MSME quality influences broader economic outcomes when mediated by e-commerce.
Collectively, the evidence from Wahyundaru et al. (2024), Damiyana et al. (2024), and Rolando and Mulyono (2025) consistently indicates that internal Micro, Small and Medium Enterprise (MSME) capacities, whether in financial literacy, innovation or overall quality, cannot independently drive economic growth without digital support. This strengthens the empirical basis of the present research. Similarly, Adeosun and Shittu (2022) found that in Nigeria, the number of Micro, Small and Medium Enterprises (MSMEs) alone does not promote growth; rather, the quality of labor and innovation are more decisive, echoing the present study’s findings, albeit in different contexts and methodological approaches.
Moreover, Antoni et al. (2025) confirmed that digital technologies such as e-commerce, mobile applications and social media foster collaboration and contribute to rural economic development. While their study focused on supply chain integration and internet infrastructure, the current research emphasizes that Micro, Small and Medium Enterprise (MSME) quality significantly affects economic growth only when mediated by e-commerce.
This study empirically confirms that Micro, Small and Medium Enterprise (MSME) quality does not directly drive economic growth; rather, its impact is realized significantly through e-commerce utilization. These findings reinforce economic growth and digital economy theories, underscoring human capital and technology as essential growth drivers. Importantly, the study also supports the prior literature asserting that digital transformation, particularly through e-commerce, serves as the critical link between the internal capacities of Micro, Small and Medium Enterprises (MSMEs) and overall economic growth.

4.2. The Influence of MSME Quality on SDG 1 (Poverty Alleviation) Directly or Through the Utilization of E-Commerce

The empirical findings of this study indicate that Micro, Small and Medium Enterprise (MSME) quality significantly and directly contributes to poverty reduction (SDG 1). Enhanced human capital, reflected in digital skills, knowledge and experience, enables Micro, Small and Medium Enterprise (MSME) owners to strengthen household welfare, increase independence and improve access to essential services. This supports Myrdal’s (1971) structural poverty theory, which argues that underdeveloped human capital perpetuates poverty.
In line with the direct impact, several earlier studies have also identified Micro, Small and Medium Enterprises (MSMEs) as important drivers of poverty alleviation and employment creation. For instance, Endris and Kassegn (2022) showed that Micro, Small and Medium Enterprises (MSMEs) play a vital role in providing jobs and raising household incomes in Ethiopia, while Tambunan (2023) found similar results for Indonesia, especially among low-income groups. Kabubo-Mariara et al. (2023) demonstrated that Micro, Small and Medium Enterprise (MSME) formalization in Kenya translates into higher household income, and Ramasamy and Sampath (2023) highlighted the role of Micro, Small and Medium Enterprises (MSMEs) in promoting sustainable economic and social development (Endris & Kassegn, 2022; Kabubo-Mariara et al., 2023; Tambunan, 2023). While these studies focus on job creation and income, the present research emphasizes Micro, Small and Medium Enterprise (MSME) quality, and particularly human resource capacity, as an underlying factor that strengthens these outcomes.
This study also finds a significant indirect effect of Micro, Small and Medium Enterprise (MSME) quality enhancing poverty reduction through e-commerce adoption. Digital transformation enables Micro, Small and Medium Enterprises (MSMEs) to access wider markets, streamline operations and increase business resilience, leading to greater welfare gains for owners and employees. This result is consistent with recent evidence from China’s E-Commerce into Villages initiative (Cai et al., 2025), which improved rural productivity and living standards, and is consistent with Zhou et al. (2024), who reported that digital platforms like Alibaba were crucial in sustaining Micro, Small and Medium Enterprises (MSMEs) through economic shocks such as the pandemic (Zhou et al., 2024). Similarly, Nahid and Sarker (2023) found that digital tools in Bangladesh reduce transaction costs and improve supply chain efficiency, further supporting poverty reduction (Nahid & Sarker, 2023).
However, there are important contrasts and nuances. While Ramasamy and Sampath (2023), Amornkitvikai et al. (2022), and Wahyundaru et al. (2024) noted that e-commerce fosters financial literacy and customer trust key for sustainable Micro, Small and Medium Enterprises (MSMEs), many of these studies highlight the persistent problem of digital inequality. This study reinforces and extends those findings by highlighting how Micro, Small and Medium Enterprise (MSME) quality is a prerequisite for successful digital adoption: digital transformation alone is often insufficient without the prior development of internal capacities.
Studies by Rolando and Mulyono (2025), Damiyana et al. (2024) and Kwilinski (2023) emphasize that e-commerce can drive inclusive growth and sustainable development, but they generally focus on external factors, such as technology access or policy environment. The present research, by contrast, integrates Micro, Small and Medium Enterprises’ (MSMEs’) quality as the foundation that enables Micro, Small and Medium Enterprises (MSMEs) to fully leverage digitalization’s benefits for poverty reduction. Theoretically, this study bridges structural and cultural perspectives on poverty (Eames & Goode, 1970; Myrdal, 1971) with digital economy theory (Tapscott & Tapscott, 2018). While digital adoption can shift behavioral patterns and open new opportunities, the impact is magnified only when Micro, Small and Medium Enterprises (MSMEs) have strong internal resources. In contexts where Micro, Small and Medium Enterprise (MSME) quality is lacking, even the best digital infrastructure may not yield optimal results.
The findings provide a more nuanced understanding than prior works, showing that the pathway from Micro, Small and Medium Enterprise (MSME) quality to poverty reduction involves both direct effects (via human capital) and indirect effects (via digital adoption). The synergy between these two factors is critical for accelerating Sustainable Development Goal (SDG) 1’s achievement, especially in regions such as Jambi Province, where digital transformation is ongoing but Micro, Small and Medium Enterprises’ (MSMEs’) development remains uneven.

4.3. The Influence of MSME Quality on SDG 9 (Innovation) Directly Through the Utilization of E-Commerce

This study provides evidence that Micro, Small and Medium Enterprise (MSME) quality has a significant and direct influence on the achievement of Sustainable Development Goal (SDG) 9, innovation. Micro, Small and Medium Enterprises (MSMEs) with a stronger organizational capacity, reflected in their knowledge, digital skills and openness to change, are more likely to adopt new technologies and foster a culture of creativity and continuous improvement. This finding is consistent with Rogers’ diffusion of innovation theory (1962), which emphasizes the importance of readiness and ability in technology adoption, as well as with Schumpeter’s (2021) arguments on the centrality of innovation for sustained economic progress.
Empirical support for the direct impact of Micro, Small and Medium Enterprise (MSME) quality on innovation can be found in studies such as Restrepo-Morales et al. (2024) and Diatmika and Rahayu (2025), who report that Micro, Small and Medium Enterprises (MSME) engaging in systematic product and process innovation are better positioned to compete in dynamic markets (Diatmika & Rahayu, 2025; Restrepo-Morales et al., 2024). These studies highlight not only the importance of organizational resources and skills, but also the role of contextual factors such as firm age, size and the integration of local values in shaping innovation outcomes. However, this study also reveals a crucial indirect effect: MSME quality contributes to innovation through the mediation of e-commerce utilization. Digital transformation, particularly through e-commerce, does not merely offer a new sales channel; it fundamentally alters the way Micro, Small and Medium Enterprises (MSME) interact with customers, suppliers and competitors. The research demonstrates that when Micro, Small and Medium Enterprises (MSME) possess sufficient digital skills and organizational readiness, e-commerce enables them to access broader markets, gather customer feedback in real time and experiment with new business models. This process encourages greater innovation, scalability and responsiveness to market trends.
This indirect pathway is consistent with findings by Wijaya et al. (2025), who show that innovation capacity in the food sector depends not only on internal traits such as proactiveness and autonomy, but also on the adoption of digital platforms. Additionally, studies by Yuliawati et al. (2025), Damiyana et al. (2024) and Wahyundaru et al. (2024) report that e-commerce enhances Micro, Small and Medium Enterprises’ (MSMEs’) performance by improving market reach, operational efficiency and customer engagement— key drivers of ongoing innovation (Damiyana et al., 2024; Wahyundaru et al., 2024; Yuliawati et al., 2025).
Despite these benefits, the adoption of e-commerce among Micro, Small and Medium Enterprises (MSMEs) is not without obstacles. Prior research by Amornkitvikai et al. (2022), Arrieta Quiñones et al. (2023) and Wijaya et al. (2025) identifies persistent barriers such as limited digital skills, inadequate infrastructure and financial constraints (Amornkitvikai et al., 2022; Arrieta Quiñones et al., 2023; Wijaya et al., 2025). The current study builds upon these findings by emphasizing that strong Micro, Small and Medium Enterprise (MSME) quality can help mitigate these barriers. When Micro, Small and Medium Enterprises (MSMEs) invest in internal capacity building, they are better equipped to overcome challenges and fully exploit the innovation-enhancing potential of digital platforms.
There are also notable differences compared to earlier studies. While much of the literature focuses on the direct effects of e-commerce or innovation in isolation, this research highlights the importance of their interplay. The results show that e-commerce, on its own, does not guarantee increased innovation. Rather, its effectiveness is contingent upon the underlying quality of the Micro, Small and Medium Enterprises (MSME), including leadership skills, digital literacy and their openness to organizational change. This nuanced perspective advances previous work by showing that the pathway to innovation is not linear. Micro, Small and Medium Enterprise (MSME) quality is a necessary but not sufficient condition; only when combined with effective digital adoption do innovation outcomes improve substantially. Thus, policy interventions aimed at fostering innovation within Micro, Small and Medium Enterprises (MSMEs) must address both capacity building and the removal of barriers to digital transformation.
The study demonstrates that the synergy between Micro, Small and Medium Enterprises (MSME) quality and e-commerce utilization is a key catalyst for advancing innovation (SDG 9). This dual approach not only reinforces empirical evidence but also provides a more comprehensive framework for understanding how Micro, Small and Medium Enterprises (MSME) can strengthen their innovation capability in an increasingly digital economy.

4.4. Theoretical Implication

The findings of this study contribute meaningfully to the theoretical understanding of how Micro, Small and Medium Enterprise (MSME) quality interacts with digital transformation in shaping economic and social outcomes. While much of the existing literature treats human capital and technology as separate drivers of growth and development, this research demonstrates that their effects are closely intertwined. Human capital within Micro, Small and Medium Enterprises (MSMEs) manifested in skills, experience and adaptability serves as a foundation, but its impact on economic growth, poverty reduction and innovation becomes fully realized only when complemented by the effective use of digital platforms.
This study extends the application of both endogenous growth theory and digital economy frameworks. It suggests that investments in education and training, while vital, may not deliver optimal results in the absence of strategies that promote digital adoption among Micro, Small and Medium Enterprises (MSMEs). This nuanced understanding helps explain why improvements in Micro, Small and Medium Enterprise (MSME) quality do not always translate directly into better development outcomes in contexts where access to digital tools remains uneven. This research bridges theoretical perspectives by integrating insights from structural poverty theory, innovation diffusion, and the digital economy. It underscores that, in today’s environment, the journey from capacity building to tangible results is increasingly mediated by technology. This approach offers a more comprehensive explanation for the varied performance of Micro, Small and Medium Enterprises (MSMEs) across different settings and points to the importance of considering both internal and external factors when designing interventions.

4.5. Practical Implication

The results of this study offer several clear and actionable implications for policymakers, development agencies, and Micro, Small and Medium Enterprise (MSME) support organizations. First, the findings show that simply investing in digital infrastructure or expanding internet access is not enough to boost Micro, Small and Medium Enterprises’ (MSMEs’) performance or achieve broader development outcomes. Without parallel improvements in Micro, Small and Medium Enterprise (MSME) quality, such as skills development, management training and business mentoring, digitalization efforts may not yield the expected benefits. Instead, a more effective strategy would be to combine capacity building and digital adoption in an integrated approach. For example, training programs should not only focus on basic digital literacy, but also on helping Micro, Small and Medium Enterprise (MSME) owners and employees understand how to leverage digital tools for business planning, marketing and customer service. In many cases, Micro, Small and Medium Enterprises (MSMEs) may have access to technology but lack the confidence or know-how to use these resources to their full potential.
The research underscores that digital transformation can amplify inequality if implemented unevenly. Policymakers should be mindful that the benefits of digitalization are not always evenly distributed. Special attention is needed to ensure that less advantaged Micro, Small and Medium Enterprises (MSMEs) such as those with limited prior exposure to technology or those operating in areas with weak infrastructure are not left behind. The study suggests that collaboration between the government, private sector and educational institutions can play a vital role in building a robust Micro, Small and Medium Enterprise (MSME) ecosystem. Partnerships can help pool resources, share knowledge and create networks that allow Micro, Small and Medium Enterprises (MSMEs) to learn from each other and adapt more quickly to a changing business environment.
While these policy recommendations are based on robust empirical findings, it is important to recognize that implementation challenges remain. For example, resource constraints, fragmented policies or lack of coordination between agencies can limit the effectiveness of Micro, Small and Medium Enterprise (MSME) support programs. Future efforts should therefore not only focus on the content of interventions, but also on improving the mechanisms for policy delivery and on monitoring their real-world impact.
The primary (direct) beneficiaries of this research are MSME owners and managers in Jambi, as the evidence-based recommendations can be directly applied to improve digital transformation, business resilience and market reach. Local policymakers and digital service providers are also directly impacted, as the study provides actionable insights for designing more effective support programs and digital infrastructure. Indirectly, regional and national development agencies—as well as international organizations focused on SDGs—will benefit from the scalable framework and lessons learned, which can inform inclusive growth policies beyond Jambi Province and be adapted to other emerging market contexts.

4.6. Novelty

A review of the existing literature reveals that research on Micro, Small and Medium Enterprises (MSMEs), e-commerce, economic growth and Sustainable Development Goals (SDGs) has grown extensively in recent years. Many previous studies have explored the impact of Micro, Small and Medium Enterprises (MSMEs) on job creation, income improvement and poverty reduction, as well as the role of digital technology in expanding market access and improving business performance. However, these issues have typically been examined in isolation. Studies often focus on either the internal capacity of Micro, Small and Medium Enterprises (MSMEs) or on the adoption of digital tools, without thoroughly investigating how these two factors interact to influence broader development outcomes.
What distinguishes this study is its integrated approach. By analyzing Micro, Small and Medium Enterprise (MSME) quality and e-commerce utilization together within a unified empirical framework, this research uncovers a pattern that has not been systematically addressed before: Micro, Small and Medium Enterprises’ (MSMEs’) quality alone does not automatically translate into economic growth, poverty reduction or innovation. Instead, its benefits only become significant when MSMEs are able to effectively incorporate digital solutions like e-commerce into their operations. This finding emerged consistently across all the tested models and was not reported in previous comparative studies from Indonesia, Africa or other developing regions, as confirmed by a systematic literature mapping using VOSviewer 1.6.20 and critical review of major databases.
The novelty of this study, therefore, lies in its demonstration that the relationship between Micro, Small and Medium Enterprise (MSME) quality and key development outcomes is conditional. The research clearly shows that digital adoption, particularly through e-commerce, serves as the missing link that enables Micro, Small and Medium Enterprises (MSMEs) to capitalize on their internal strengths. This stands in contrast to earlier works, which either treat Micro, Small and Medium Enterprise (MSME) quality or digitalization as independent drivers or analyze their effects only partially and without direct empirical testing of their interaction.
The basis for recognizing this novelty comes from both the theoretical gap in the literature and the empirical evidence presented in this study. Despite the widespread assumption that enhancing Micro, Small and Medium Enterprise (MSME) quality or increasing digital access independently drives progress, this research proves that meaningful impact depends on their synergy. No prior study, to the best of the author’s knowledge, has empirically validated this conditional relationship using a simultaneous model that covers Micro, Small and Medium Enterprises’ (MSMEs’) quality, e-commerce, economic growth, poverty reduction (SDG 1) and innovation (SDG 9).
By establishing this link, the study not only advances academic understanding but also offers practical guidance for policymakers and practitioners. It calls for an integrated strategy: strengthening Micro, Small and Medium Enterprises’ (MSMEs’) capacity must go hand-in-hand with efforts to promote digital adoption if the goal is to achieve sustainable and inclusive development. The true contribution of this research is in revealing that the interplay between Micro, Small and Medium Enterprise (MSME) quality and digital utilization is essential for realizing the full development potential of Micro, Small and Medium Enterprises (MSMEs). This insight fills a critical gap in both the literature and in current policy approaches, and has not been explicitly addressed in prior studies.

4.7. Generalizability of Findings

While this research focuses on Jambi Province, the implications of the findings are likely to be relevant to other developing regions where Micro, Small and Medium Enterprises (MSMEs) play a central economic role, but digital transformation remains uneven. The demonstrated need for a combined strategy of capacity building and digital adoption can inform policies in similar settings, provided local differences in infrastructure, policy environment and business culture are taken into account. Policymakers and practitioners in other emerging economies can draw from these results by integrating Micro, Small and Medium Enterprise (MSME) quality improvement and digitalization initiatives, thereby fostering more inclusive and sustainable economic growth. However, the adaptation of these insights should be guided by careful consideration of context-specific factors to ensure their effectiveness.
This research design can be replicated in countries experiencing rising poverty by systematically mapping and identifying MSMEs with active digital engagement, utilizing national legal and statistical definitions as a starting point. Researchers should adapt inclusion criteria such as sector focus, digital technology utilization and managerial experience to local realities, as practical constraints and market dynamics may differ. Employing SEM-PLS enables the robust modeling of mediating and moderating effects, but it is essential to pilot and validate measurement instruments for contextual relevance and reliability. Collaboration with local government, business associations and technology providers is strongly recommended, both to facilitate data collection and to ensure the research framework aligns with local needs and constraints. Ultimately, customizing variables, survey instruments and indicators to reflect the specific market, policy and infrastructure context will enable rigorous replication and maximize the practical value of the findings for countries facing growing poverty challenges.

4.8. Limitations and Directions for Future Research

Despite the contributions of this study, several limitations should be acknowledged. First, the analysis is confined to Micro, Small and Medium Enterprises (MSMEs) in the food and beverage sector within Jambi Province, which may restrict the generalizability of the findings to other sectors or regions with different economic structures and levels of digital maturity. The use of purposive sampling and the reliance on self-reported data introduce the possibility of selection and response bias, which could affect the representativeness and accuracy of the results. Furthermore, the cross-sectional research design does not allow for the assessment of dynamic changes or causal relationships over time. Future studies should seek to address these limitations by adopting longitudinal or mixed-method approaches, expanding the sectoral and geographical scope, and incorporating alternative data sources to validate and enrich the empirical insights obtained here.

5. Conclusions

This study provides empirical evidence that Micro, Small and Medium Enterprise (MSME) quality does not directly affect economic growth but significantly contributes through the mediating role of e-commerce. Digitalization thus serves as a crucial bridge transforming Micro, Small and Medium Enterprises’ (MSMEs’) potential into tangible contributions to regional development and the achievement of SDGs, particularly the Sustainable Development Goals (SDG 1) pertaining to poverty alleviation and (SDG 9) innovation. The findings further confirm that Micro, Small and Medium Enterprise (MSME) quality has a direct positive effect on poverty reduction, emphasizing human capital as the main driver of economic independence and inclusive welfare at the local level. Indirectly, Micro, Small and Medium Enterprise (MSME) quality also influences poverty reduction through e-commerce utilization, which generates a multiplier effect by enhancing household income and digital access. Moreover, Micro, Small and Medium Enterprise (MSME) quality directly improves innovation capacity, and its effect becomes stronger when mediated by e-commerce adoption indicating that digital transformation amplifies Micro, Small and Medium Enterprises’ (MSMEs’) ability to innovate and compete. While this study focuses on Jambi province, the mediating role of e-commerce in linking Micro, Small and Medium Enterprises’ (MSMEs’) quality to broader development outcomes is likely relevant to other emerging economies, especially those with similar Micro, Small and Medium Enterprise (MSME) structures and digital adoption challenges.
This study contributes to the growing literature on Micro, Small and Medium Enterprises’ (MSMEs’) digitalization by demonstrating that the combination of Micro, Small and Medium Enterprise (MSME) quality and e-commerce utilization forms a synergistic pathway toward inclusive economic growth and the realization of Sustainable Development Goals.
This study is limited to Micro, Small and Medium Enterprises (MSMEs) in the food and beverage sector in Jambi province, which may constrain the generalizability of the findings. Future research should include other regions and sectors, and should consider longitudinal designs to better capture the dynamic effects of digital transformation. Qualitative approaches, such as case studies or in-depth interviews, could also provide deeper insights into the mechanisms underlying the observed quantitative relationships.

Supplementary Materials

The following supporting information can be downloaded at: https://www.mdpi.com/article/10.3390/economies14020044/s1, File S1: FModel UMKM Algoritm; File S2: Research Questionnaire Attachment.

Author Contributions

Conceptualization, L.A.; methodology, E.U. and L.A.; data collection, L.A.; formal analysis, L.A.; investigation, L.A.; resources, L.A.; data curation, L.A.; writing—original draft preparation, L.A.; writing—review and editing, Z., S.H., and L.A.; theoretical framework refinement, Z. and S.H.; supervision, Z.; project administration, L.A.; and funding acquisition, L.A. All authors have read and agreed to the published version of the manuscript.

Funding

This research received no external funding.

Institutional Review Board Statement

This study did not require formal ethical approval because it posed minimal risk to participants. The data were gathered through anonymous surveys from MSME owners, without requesting any personal or sensitive information. Before completing the survey, respondents were informed about the purpose of the research and agreed to take part on a voluntary basis.

Informed Consent Statement

All respondents were informed about the purpose of this study before completing the survey, and each of them agreed to participate voluntarily.

Data Availability Statement

All data utilized in this research was collected directly from respondents through interviews and on-site questionnaire completion. Due to privacy concerns and ethical agreements with participants, this information cannot be shared openly. To ensure confidentiality, every piece of data has been anonymized and contains no personal identifiers or details that could be traced back to individual respondents. No additional data is available for public distribution.

Acknowledgments

The author wishes to express sincere appreciation to the MSME participants who generously devoted their time to complete the questionnaires and provide valuable insights for this research. Gratitude is also extended to the Department of Cooperatives and MSMEs for their assistance in facilitating the distribution of the survey in the field. The author is deeply thankful to colleagues, mentors and all individuals who have provided guidance, administrative help and encouragement throughout the research process. Special thanks are conveyed to the author’s family for their continuous support and understanding during the preparation of this study.

Conflicts of Interest

The authors declare no conflicts of interest.

References

  1. Abdelmoety, H., Alyahya, M., Jula, N. M., Staicu, G. I., Moraru, L. C., & Bodislav, D. A. (2024). Toward a sustainable development of e-commerce in EU: The role of education, internet infrastructure, income, and economic freedom on e-commerce growth. Sustainability, 16(9), 3809. [Google Scholar] [CrossRef]
  2. Adeosun, O. T., & Shittu, A. I. (2022). Small medium enterprise formation and Nigerian economic growth. Review of Economics and Political Science, 7(4), 286–301. [Google Scholar] [CrossRef]
  3. Alwahaibi, I. S. H., AlHadabi, D. A. M. Y., & AlKharusi, H. A. T. (2020). Cohen’s criteria for interpreting practical significance indicators: A critical study. Cypriot Journal of Educational Sciences, 15(2), 246–258. [Google Scholar] [CrossRef]
  4. Amornkitvikai, Y., Tham, S., & Harvie, C. (2022). Barriers and factors affecting the e-commerce sustainability of Thai micro-, small-and medium-sized enterprises (MSMEs). Sustainability, 14(14), 8476. [Google Scholar] [CrossRef]
  5. Antoni, D., Febrianty, & Wadud, M. (2025). A digital village model for supply chain management capabilities development in micro-small-medium enterprise in South Sumatra. Taylor & Francis. [Google Scholar] [CrossRef]
  6. Arrieta Quiñones, G., Alvarado Solera, D. S., & Severiche Sierra, C. A. (2023). HSEQ management systems in MSMEs: Key to competitiveness and sustainable development. Seminars in Medical Writing and Education Учредители: Salud, Ciencia y Tecnologia, 2, 204. [Google Scholar] [CrossRef]
  7. Ausat, A. M. A., & Peirisal, T. (2021). Determinants of E-commerce adoption on business performance: A Study of MSMEs in Malang City, Indonesia. Jurnal Optimasi Sistem Industri, 20(2), 104–114. [Google Scholar] [CrossRef]
  8. Babber, G., & Mittal, A. (2025). Achieving sustainability through the integration of lean, agile, and innovative systems: Implications for Indian micro small medium enterprises (MSMEs). Journal of Science and Technology Policy Management, 16(2), 365–400. [Google Scholar] [CrossRef]
  9. Babbitt, T. G., Brynjolfsson, E., & Kahin, B. (2001). Understanding the digital economy: Data tools, and research. The Academy of Management Review, 26(3), 463–464. [Google Scholar] [CrossRef]
  10. Badan Pusat Statistik Provinsi Jambi. (2025a). Badan Pusat Statistik Provinsi Jambi. Available online: https://jambi.bps.go.id/id/pressrelease/2025/05/05/781/ekonomi-jambi-triwulan-i-2025-terhadap-triwulan-i-2024-mengalami-pertumbuhan-sebesar-4-55-persen--y-on-y-.html (accessed on 9 March 2025).
  11. Badan Pusat Statistik Provinsi Jambi. (2025b). Profil kemiskinan di jambi maret 2025 Badan Pusat Statistik Provinsi Jambi. Available online: https://jambi.bps.go.id/id/pressrelease/2025/07/25/824/persentase-penduduk-miskin-maret-2025-turun-menjadi-7-19-persen.html (accessed on 29 March 2025).
  12. Begum, S., Sushma Bhandarkar, M., & Muthmein, M. (2024). Nexus of sustainable financing and MSME expansion leading to economic GROWTH: Lessons from India. In Contributions to management science, Part F3767 (pp. 31–45). Springer. [Google Scholar] [CrossRef]
  13. Bizhare. (2024). UMKM: Pengertian, Jenis, dan Peranannya di Indonesia. Available online: https://www.bizhare.id/media/bisnis/manfaat-umkm-bagi-masyarakat (accessed on 9 January 2026).
  14. Bravo-Ortega, C., Egana-delSol, P., & Winkler-Sotomayor, N. (2023). Does the lack of resources matter in a dual economy: Decoding MSMEs productivity and growth. Economic Analysis and Policy, 80, 716–739. [Google Scholar] [CrossRef]
  15. Budiarto, D. S., Afriany, A. N., & Diansari, R. E. (2023). E-commerce implementation for MSMEs performance at COVID-19 pandemic. AIP Conference Proceedings, 2491, 040010. [Google Scholar] [CrossRef]
  16. Busnetty, I., & Tambunan, T. T. H. (2020). Gap between regions in the use of e-commerce by MSEs. Journal of Telecommunications and the Digital Economy, 8(4), 37–63. [Google Scholar] [CrossRef]
  17. Cai, G., Yao, T., & Wang, X. (2025). Market accessibility and poverty alleviation: Evidence from China. Journal of Asian Economics, 100, 102002. [Google Scholar] [CrossRef]
  18. Chairunissa, N. (2022). Endogeneous growth factors in four categories based on HDI. Unrika, 11, 567–583. Available online: https://www.journal.unrika.ac.id/index.php/jurnaldms (accessed on 11 November 2024).
  19. Cheah, J. H., Nitzl, C., Roldán, J. L., Cepeda-Carrion, G., & Gudergan, S. P. (2021). A primer on the conditional mediation analysis in PLS-SEM. Data Base for Advances in Information Systems, 52(SI), 43–100. [Google Scholar] [CrossRef]
  20. Chien, F. S. (2022). The mediating role of energy efficiency on the relationship between sharing economy benefits and sustainable development goals (Case of China). Journal of Innovation and Knowledge, 7(4), 100270. [Google Scholar] [CrossRef]
  21. Cosa, M. (2025). Can MSMEs foster inclusive growth? Evidence from poverty and inequality dynamics in Latin America and the Caribbean. Corporate Social Responsibility and Environmental Management, 32, 8225–8241. [Google Scholar] [CrossRef]
  22. Creswell, J. W., & David Creswell, J. (2018). Research design: Qualitative, quantitative, and mixed methods approaches. Sage Publications. [Google Scholar]
  23. Damiyana, D., Maulina, E., Muftiadi, A., Auliana, L., & Kurniadi, K. (2024). The influence of innovation, knowledge management, and e-commerce adoption on MSME performance, and its impact on MSMEs sustainability. Journal of Infrastructure, Policy and Development, 8(11), 7994. [Google Scholar] [CrossRef]
  24. Dasaraju, H., & Tambunan, T. T. H. (2023). Introduction: Role of MSMEs in achieving SDGs—Perspectives from emerging economies. In Sustainable development goals series: Vol. Part F2800. Springer. [Google Scholar] [CrossRef]
  25. Diatmika, I. P. G., & Rahayu, S. (2025). Harnessing local creativity for technological advancement: Uncovering MSME innovations rooted in Sumbawa cultural wisdom. Edelweiss Applied Science and Technology, 9, 2561–2570. [Google Scholar] [CrossRef]
  26. Ding, C., Liu, C., Zheng, C., & Li, F. (2022). Digital economy, technological innovation and high-quality economic development: Based on spatial effect and mediation effect. Sustainability, 14(1), 216. [Google Scholar] [CrossRef]
  27. Dykas, P., Tokarski, T., & Wisła, R. (2022). The Solow model of economic growth; Application to contemporary macroeconomic issues. Taylor & Francis. [Google Scholar] [CrossRef]
  28. Eames, E., & Goode, J. (1970). On Lewis’ culture of poverty concept. Current Anthropology, 11(4/5), 479–482. [Google Scholar] [CrossRef]
  29. Endris, E., & Kassegn, A. (2022). The role of micro, small and medium enterprises (MSMEs) to the sustainable development of sub-Saharan Africa and its challenges: A systematic review of evidence from Ethiopia. Journal of Innovation and Entrepreneurship, 11(1), 20. [Google Scholar] [CrossRef]
  30. Etikan, I. (2016). Comparison of convenience sampling and purposive sampling. American Journal of Theoretical and Applied Statistics, 5(1), 1–4. [Google Scholar] [CrossRef]
  31. Gajdosikienė, I. (2004). Oscar Lewis ’ culture of poverty: Critique and further development. Sociologija. Mintis Ir Veiksmas, 1, 88–96. [Google Scholar] [CrossRef]
  32. Hair, J. F., Jr., Hult, G. T. M., Ringle, C. M., & Sarstedt, M. (2021). A primer on partial least squares structural equations modeling (PLS-SEM) (3rd ed.). SAGE Publications, Inc. [Google Scholar]
  33. Kabubo-Mariara, J., Machio, P., & Development, M. N. (2023). Links between firm registration and performance: Does it pay to register? World Development, 169, 106314. [Google Scholar] [CrossRef]
  34. Khatri, P., Kothari, H., & Paliwal, L. R. (2023). Impact of COVID-19 on digitalization aspect on India’s MSMEs. In Studies in systems, decision and control (Vol. 470). Springer. [Google Scholar] [CrossRef]
  35. Kwilinski, A. (2023). E-Commerce and sustainable development in the European Union: A comprehensive analysis of SDG2, SDG12, and SDG13. Forum Scientiae Oeconomia, 11(3), 87–107. [Google Scholar] [CrossRef]
  36. Lin, J. Y. (2021). New structural economics: A framework of studying government and economics. Journal of Government and Economics, 2, 100014. [Google Scholar] [CrossRef]
  37. Liu, M., Min, S., Ma, W., & Liu, T. (2021). The adoption and impact of e-commerce in rural China: Application of an endogenous switching regression model. Journal of Rural Studies, 83, 106–116. [Google Scholar] [CrossRef]
  38. Lucas, R. E. (1988). On the mechanics of economic development. Journal of Monetary Economics, 22(1), 3–42. [Google Scholar] [CrossRef]
  39. Martini, Setiawan, D., Adhariani, D., Harymawan, I., & Widodo, M. (2023). E-commerce and micro and small industries performance: The role of firm size as a moderator. Journal of Open Innovation: Technology, Market, and Complexity, 9(3), 100142. [Google Scholar] [CrossRef]
  40. Martinravi, C. P., & Krishnasamy, K. (2024). Unleashing the potential of MSMEs in India: A strategic analysis. Journal of the International Council for Small Business, 6(1), 123–143. [Google Scholar] [CrossRef]
  41. Myrdal, G. (1971). The challenge of world poverty; a world anti-poverty program in outline. In The Christian A. Herter lecture series [1969]. Penguin. [Google Scholar]
  42. Nabanita, P. (2025). Contribution of MSME in Indian economy: A study for the last five years of this millennium (2019–2024). International Scientific Journal of Engineering and Management, 04(06). [Google Scholar] [CrossRef]
  43. Nahid, F., & Sarker, S. (2023). Understanding the level of digitization in emerging economies: Implications for sustainable development goals. In Fostering sustainable businesses in emerging economies: The impact of technology. Emerald Publishing Limited. [Google Scholar] [CrossRef]
  44. Nursini, N. (2020). Micro, small, and medium enterprises (MSMEs) and poverty reduction: Empirical evidence from Indonesia. Development Studies Research, 7(1), 153–166. [Google Scholar] [CrossRef]
  45. Ochi, A. (2023). Inequality and the impact of growth on poverty in sub-Saharan Africa: A GMM estimator in a dynamic panel threshold model. Regional Science Policy and Practice, 15(6), 1373–1395. [Google Scholar] [CrossRef]
  46. Purwantini, A. H., Hidayati, L. L. A., & Aligarh, F. (2024). The influence of organizational readiness on e-commerce adoption and its impact on micro-enterprises performance. E3S Web of Conferences, 500, 05001. [Google Scholar] [CrossRef]
  47. Ramasamy, P., & Sampath, V. (2023). Technology readiness of micro, small and medium enterprises. World Review of Entrepreneurship, Management and Sustainable Development, 19(1–2), 121–135. [Google Scholar] [CrossRef]
  48. Restrepo-Morales, J. A., Valencia-Cárdenas, M., & Alejandro López-Cadavid, D. (2024). Interplay of customer satisfaction, innovation, and product quality: Key determinants of company performance. Journal of Technology Management & Innovation, 19(2), 28–42. [Google Scholar] [CrossRef]
  49. Rolando, B., & Mulyono, H. (2025). E-Commerce as a Catalyst for Digital Economy Development: A Study of Marketing Strategies and Their Impact. Journal of Distribution Science, 23(4), 61–79. [Google Scholar] [CrossRef]
  50. Romer, P. M. (1990). Endogenous technological change. Journal of Political Economy, 98, S71–S102. [Google Scholar] [CrossRef]
  51. Schumpeter, J. (2021). The theory of economic development. Routledge. [Google Scholar] [CrossRef]
  52. Sharma, R. K. (2021). Quality management and MSMEs. In Springer tracts in mechanical engineering. Springer Nature. [Google Scholar] [CrossRef]
  53. Singla, M. (2023). MSMEs: The growth engine of India to achieve sustainable development=t goals and self-reliance. In Sustainable development goals series: Vol. Part F2800. Springer. [Google Scholar] [CrossRef]
  54. Tambunan, T. T. H. (2023). Sustainable development goals and the role of MSMEs in Indonesia. OIDA International Journal of Sustainable Development, 16(1), 51–72. [Google Scholar]
  55. Tapscott, D. (2015). The digital economy: Anniversary edition. McGrow Hill Education. [Google Scholar]
  56. Tapscott, D., & Tapscott, A. (2018). Blockchain revolution: How the technology behind bitcoin is changing money. Sage Publications, Inc. [Google Scholar]
  57. Thorbecke, E., & Ouyang, Y. (2022). Towards a virtuous spiral between poverty reduction and growth: Comparing sub Saharan Africa with the developing world. World Development, 152, 105776. [Google Scholar] [CrossRef]
  58. Todaro, M. P., & Smith, S. C. (2020). Economic development (13th ed.). Pearson. Available online: https://students.aiu.edu/submissions/profiles/resources/onlineBook/F5v9e6_Economic%20Development-2020.pdf (accessed on 11 November 2024).
  59. Velmurugan, R., Jegadeeswari, S., Manikandan, R., Hemalatha, T. M., & Amutha, K. (2023). Determinants of MSMES entrepreneurs sustainability. E3S Web of Conferences, 449, 05007. [Google Scholar] [CrossRef]
  60. Velmurugan, R., Thirumalaisamy, R., Paquibut, R., & Abouraia, M. (2024). An integrated framework for the financial sustainability and entrepreneurial success of micro, small, and medium enterprises. Studies in Systems, Decision and Control, 525, 233–246. [Google Scholar] [CrossRef]
  61. Wahyundaru, S. D., Putra, W., & Wibowo, M. (2024). Linking the role of e-commerce and financial literacy on MSME’s sustainability performance during the digital era. International Journal of Data and Network Science, 8(4), 2651–2662. [Google Scholar] [CrossRef]
  62. Wahyuni, S., Widodo, J., Zulianto, M., & Islami, N. N. (2020). The analysis of e-commerce utilization in micro, small and medium enterprises (MSMEs) at Jember. IOP Conference Series: Earth and Environmental Science, 485(1), 012037. [Google Scholar] [CrossRef]
  63. Wahyuni, S. F., Hafiz, M. S., & Pradesyah, R. (2023). The effect of contribution, role, and capital on MSMEs business development in Islamic banks with human resources quality as a moderation variable. Indonesian Interdisciplinary Journal of Sharia Economics (IIJSE), 6(1), 222–231. [Google Scholar] [CrossRef]
  64. Wenyang, D., Zhang, Y., & Dzhamankulov, B. (2024). The impact of economic growth and foreign investment on the advancement of e-commerce. Qubahan Academic Journal, 4(4), 112–130. [Google Scholar] [CrossRef]
  65. Wijaya, L. I., Zunairoh, Z., Izharuddin, M., & Rianawati, A. (2025). Scope of E-Commerce use, innovation capability, and performance: Food sector MSMEs in Indonesia. Journal of Open Innovation: Technology, Market, and Complexity, 11(1), 100459. [Google Scholar] [CrossRef]
  66. World Bank. (2025). Small and Medium Enterprises (SMEs) finance improving SMEs’ access to finance and finding innovative solutions to unlock sources of capital. World Bank. Available online: https://www.worldbank.org/en/topic/smefinance?utm_source=openai (accessed on 11 November 2025).
  67. Yuliawati, A. K., Rofaida, R., Gautama, B. P., Millah, R. S., Aryanti, A. N., & Hadian, M. S. D. (2025). Strategies for business sustainability through digital marketing and innovation in aspiring geopark. Geojournal of Tourism and Geosites, 58(1), 456–464. [Google Scholar] [CrossRef]
  68. Zhou, X., Sawada, Y., Shum, M., & Tan, E. S. (2024). COVID-19 containment policies, digitalization and sustainable development goals: Evidence from Alibaba’s administrative data. Humanities and Social Sciences Communications, 11(1), 75. [Google Scholar] [CrossRef]
Figure 1. Outer loading. Sources: Data Processing, 2025 (by SEM-PLS 4.0.0).
Figure 1. Outer loading. Sources: Data Processing, 2025 (by SEM-PLS 4.0.0).
Economies 14 00044 g001
Figure 2. Outer loading with AVE construct. Sources: Data Processing, 2025 (by SEM-PLS 4.0.0).
Figure 2. Outer loading with AVE construct. Sources: Data Processing, 2025 (by SEM-PLS 4.0.0).
Economies 14 00044 g002
Figure 3. Outer loading with Cronbach’s alpha (CA) construct. Sources: Data Processing, 2025 (by SEM-PLS 4.0.0).
Figure 3. Outer loading with Cronbach’s alpha (CA) construct. Sources: Data Processing, 2025 (by SEM-PLS 4.0.0).
Economies 14 00044 g003
Figure 4. Outer loading with composite reliability (CR) construct. Sources: Data Processing, 2025 (by SEM-PLS 4.0.0).
Figure 4. Outer loading with composite reliability (CR) construct. Sources: Data Processing, 2025 (by SEM-PLS 4.0.0).
Economies 14 00044 g004
Figure 5. Q-Square model. Sources: Data Processing, 2025 (by SEM-PLS 4.0.0).
Figure 5. Q-Square model. Sources: Data Processing, 2025 (by SEM-PLS 4.0.0).
Economies 14 00044 g005
Table 1. Factor loading value of each variable.
Table 1. Factor loading value of each variable.
VariableIndicatorLoading Factor/Outer Loading ≥0.70Information
MSME Quality (X)Knowledge0.914Valid
Digital Skills0.940Valid
Experience0.902Valid
Utilization of E-Commerce (M)Internet Access0.744Valid
Internet Utilization Level0.800Valid
Technology Integration0.821Valid
Level of Digital Technology Adoption0.846Valid
Efficiency and Productivity0.792Valid
Speed and Ease of Transaction0.808Valid
Digital Readiness0.771Valid
Ease of Use0.772Valid
Economic Growth (Y1)Work Efficiency and Productivity0.891Valid
Training and Development0.907Valid
Income/Wages0.712Valid
SDGS 1 (Poverty Alleviation) (Y2)Access to Health0.716Valid
Household Welfare of MSME actors0.872Valid
Economic Independence0.889Valid
SDGs 9 (Innovation) (Y3)Skill Improvement0.768Valid
Technology Adoption Readiness0.815Valid
Adapt to Trends0.816Valid
Utilization of Information0.846Valid
Use of Technology0.824Valid
Knowledge0.824Valid
Market Awareness and Digital Trends0.741Valid
Product Diversification0.741Valid
Sources: Data Processing, 2025 (by SEM-PLS 4.0.0).
Table 2. Fornell–Lacker criterion values.
Table 2. Fornell–Lacker criterion values.
-MSME Quality (X)Utilization of E-Commerce (M)Economic Growth (Y1)SDGS 1 (Poverty Reduction) (Y2)SDGs 9 (Innovation) (Y3)
MSME Quality (X)0.919
Utilization of E-Commerce (M)0.5330.795
Economic Growth 6 (Y1)0.4560.7890.841
SDGS 1 (Poverty Reduction) (Y2)0.3560.4130.3850.830
SDGs 9 (Innovation) (Y3)0.5000.6960.7380.4280.798
Sources: Data Processing, 2025 (by SEM-PLS 4.0.0).
Table 3. Variance Inflation Factor (VIF) value.
Table 3. Variance Inflation Factor (VIF) value.
VIF
MSME Quality → Economic Growth1.397
MSME Quality → SDG 1 (Poverty Reduction)1.397
MSME Quality → SDG 9 (Innovation)1.397
MSMs Quality → Utilization of E-Commerce1.000
Utilization of E-Commerce → Economic Growth1.397
Utilization of E-Commerce → SDG 1 (Poverty Reduction)1.397
Utilization of E-Commerce → SDG 9 (Innovation)1.397
Source: Data Processing, 2025 (by SEM-PLS 4.0.0).
Table 4. R-Square value.
Table 4. R-Square value.
VariableR-SquareR-Adjusted SquareCategory
Utilization of E-Commerce0.2840.281Low
Economic Growth0.6250.622Moderate
SDG 1 (Poverty Reduction)0.1960.190Low
SDG 9 (Innovation)0.5080.504Moderate
Source: Data Processing, 2025 (by SEM-PLS 4.0.0).
Table 5. Effect size (F2) value.
Table 5. Effect size (F2) value.
VariablesF-SquareCategory
MSME Quality → Economic Growth0.005Very Small
MSME Quality → SDG 1 (Poverty Alleviation)0.032Moderate
MSME Quality → SDG 9 (Innovation)0.047Moderate
MSME Quality → Utilization of E-Commerce0.397Large
Utilization of E-Commerce → Economic Growth1.111Large
Utilization of E-Commerce → SDG 1 (Poverty Alleviation)0.086Large
Utilization of E-Commerce → SDG 9 (Innovation)0.525Moderate
Source: Data Processing, 2025 (by SEM-PLS 4.0.0).
Table 6. Q-Square model.
Table 6. Q-Square model.
VariableQ2Category
MSME Quality0.647Good
Utilization of E-Commerce0.525Good
Economic Growth0.420Good
SDG 1 (Poverty Alleviation)0.380Good
SDG 9 (Innovation)0.530Good
Sources: Data Processing, 2025 (by SEM-PLS 4.0.0).
Table 7. Model fit test results.
Table 7. Model fit test results.
CriteriaParameter ValueInformation
SRMR0.090Fit
d_ULS2.615Fit
Source: Data Processing, 2025 (by SEM-PLS 4.0.0).
Table 8. Linearity test.
Table 8. Linearity test.
Quadratic EffectOriginal Sample (O)t-Statistics (|O/STDEV|)p-ValueF2
MSME Quality → Utilization of E-Commerce0.53310.4900.0000.397
MSME Quality → Economic Growth0.0490.9940.3200.005
MSME Quality → SDG 1 (Poverty Alleviation)0.1912.5970.0090.032
MSME Quality → SDG 9 (Innovation)0.1812.8500.0040.047
Utilization of E-Commerce → Economic Growth0.76318.8540.0001.111
Utilization of E-Commerce → SDG 1 (Poverty Reduction)0.3114.2290.0000.086
Utilization of E-Commerce → SDG 9 (Innovation)0.60010.4290.0000.525
Source: Data Processing, 2025 (by SEM-PLS 4.0.0).
Table 9. Result of the direct effect test between latent variables (direct effect).
Table 9. Result of the direct effect test between latent variables (direct effect).
Relationship Between VariablesPath Coefficientt-Statisticp-ValuesInformationDecision
H1MSME Quality → Utilization of E-Commerce0.53310.4900.000SignificantAccepted
H2MSME Quality → Economic Growth0.0490.9940.320InsignificantRejected
H3MSME Quality → SDG 1 (Poverty Alleviation)0.1912.5970.009SignificantAccepted
H4MSME Quality → SDG 9 (Innovation)0.1812.8500.004SignificantAccepted
Source: Data Processing, 2025 (by SEM-PLS 4.0.0).
Table 10. Result of The Indirect Effect Test Between Latent Variables (Indirect Effect).
Table 10. Result of The Indirect Effect Test Between Latent Variables (Indirect Effect).
Relationship Between VariablesPath Coefficientt-Statisticsp-ValuesInformationDecision
H5MSME Quality → Utilization of E-Commerce → Economic Growth0.4078.3870.000SignificantAccepted
H6MSME Quality → Utilization of E-Commerce → SDG 1 (Poverty Alleviation)0.1663.6570.000SignificantAccepted
H7MSME Quality → Utilization of E-Commerce → SDG 9 (Innovation)0.3206.5500.000SignificantAccepted
Source: Data Processing, 2025 (by SEM-PLS 4.0.0).
Disclaimer/Publisher’s Note: The statements, opinions and data contained in all publications are solely those of the individual author(s) and contributor(s) and not of MDPI and/or the editor(s). MDPI and/or the editor(s) disclaim responsibility for any injury to people or property resulting from any ideas, methods, instructions or products referred to in the content.

Share and Cite

MDPI and ACS Style

Anggraeni, L.; Zulgani; Hodijah, S.; Umiyati, E. Unlocking Inclusive Growth: The Mediating Role of E-Commerce in MSME Digitalization for Economic Development and SDGs’ Achievement in Jambi Province, Indonesia. Economies 2026, 14, 44. https://doi.org/10.3390/economies14020044

AMA Style

Anggraeni L, Zulgani, Hodijah S, Umiyati E. Unlocking Inclusive Growth: The Mediating Role of E-Commerce in MSME Digitalization for Economic Development and SDGs’ Achievement in Jambi Province, Indonesia. Economies. 2026; 14(2):44. https://doi.org/10.3390/economies14020044

Chicago/Turabian Style

Anggraeni, Lidya, Zulgani, Siti Hodijah, and Etik Umiyati. 2026. "Unlocking Inclusive Growth: The Mediating Role of E-Commerce in MSME Digitalization for Economic Development and SDGs’ Achievement in Jambi Province, Indonesia" Economies 14, no. 2: 44. https://doi.org/10.3390/economies14020044

APA Style

Anggraeni, L., Zulgani, Hodijah, S., & Umiyati, E. (2026). Unlocking Inclusive Growth: The Mediating Role of E-Commerce in MSME Digitalization for Economic Development and SDGs’ Achievement in Jambi Province, Indonesia. Economies, 14(2), 44. https://doi.org/10.3390/economies14020044

Note that from the first issue of 2016, this journal uses article numbers instead of page numbers. See further details here.

Article Metrics

Back to TopTop