Abstract
This paper examines how social movements influenced Greece’s macroeconomic adjustment during the financial crisis and austerity period (2010–2015). The purpose is to identify the channels through which mobilizations—anti-austerity protests, general strikes, youth actions, and solidarity networks—interacted with the economy. The main hypothesis is that social protest operates as an economic force via three mechanisms: expectations (shifts in household and firm beliefs affecting consumption, confidence, and investment), disruption (coordination and operating costs from strikes and stoppages affecting output and employment), and institutional feedback (policy sequencing and credibility under EU–IMF conditionality shaping behavior). Using a theoretical, literature-based methodology—a structured narrative review of peer-reviewed studies, policy documents, and historical syntheses—we map these mechanisms onto outcomes (GDP, unemployment, investment, consumer confidence). The findings support the hypothesis: expectations and feedback dominate the transmission to investment and confidence, while repeated disruption is most salient for labor-market dynamics; solidarity infrastructures cushion social costs but have ambiguous aggregate effects. The scope is interpretive and Greece-specific, yielding testable propositions for future causal work. Limitations follow from the design: the study does not estimate effect sizes or establish causality; conclusions are analytically persuasive rather than statistically demonstrative. The contribution is a mechanism map that integrates social-movement theory with crisis political economy and clarifies where empirical identification should focus.
1. Introduction
This paper main theoretical view treats social protest as an economic force operating through three mechanism classes—expectations, disruption, and institutional feedback. Drawing on social-movement theory, we use resource mobilization to explain organizational capacity (funding, networks, logistics), political opportunity structures to capture how institutional openings and constraints (EU–IMF conditionality, electoral cycles, policing) shape mobilization, and solidarity networks to account for mutual-aid infrastructures (clinics, cooperatives) that persist beyond street protest. From political economy, we incorporate crisis-adjustment theory emphasizing credibility, uncertainty, and distributional conflict under austerity. In this integrated view, movements affect the economy first through an expectations channel: salient contention and policy uncertainty alter household and firm beliefs about future taxes, wages, and regulation, shifting risk premia, consumption plans, and investment timing. Second, a disruption channel translates strikes, blockades, and administrative slowdowns into short-run coordination costs that can reallocate hours worked, delay production, and perturb supply chains. Third, an institutional-feedback channel links mobilization to policy sequencing and credibility—authorities may concede, harden, or reschedule measures; these choices, in turn, reshape expectations and future mobilization. The Greek crisis is a critical case because external conditionality, rapid fiscal adjustment, and dense mobilization coincided. Our theoretical expectation is therefore asymmetric across outcomes: investment and consumer confidence should be most sensitive to the expectations and feedback channels; unemployment should respond more to repeated or broad-based disruption; and GDP will register a composite of all three mechanisms with timing effects. The study’s contribution is to formalize these pathways and extract testable propositions that later work can evaluate with causal designs, while our present analysis remains literature-based and interpretive.
In the Autumn of 2008, the most severe financial and economic crisis worldwide manifested by a tangle of epic proportions, which brought down the biggest financial and banking establishments. The origins of the economic crisis can be traced back to greed, speculation in receiving easy and big profits, with a rigorous pursuit of maximizing profit. An improbable outcome of the crisis observed in exotic developments, including a fall in profits, a decline in stock price, a slow-invention business with difficulties of paying wages, increasing bankruptcy/layoff, a weakened bank credit situation, and culpable irresponsibility/negligence that greatly spread globally. European countries, such as Greece, absorbed extensively the spillover effects of the crisis and were immersed in long-lasting recession and despair. By the end of 2009, the budget deficit in Greece was revealed as 15.4%, and the fiscal solvency problems of the country started being denounced. After the huge and dramatic rescue of Greece in May 2010, the Greek economy sank into a vicious downturn previously unknown worldwide. From Q2 of 2010 to Q3 of 2015, real GDP fell on average by about 1.4% per quarter; this rapid and persistent economic recession made Greece one of the most impoverished countries at present. Greece had observed sharp contractions in the employment rate over the recent severe economic downturn, and it is widely believed that the right measure to ensure fiscal sustainability and a growth path could include a severe and immediate cut in wages in Greece.
In Greece, there are several possible channels through which a cut in the wage rate makes the economy contract drastically. First, the social movements pursuing wage-slashing rallies might be viewed as an expression of dissatisfaction with a hard life in terms of employment and payment, which might rapidly spread down the pipeline of a city, capturing more inhabitants into the movements. In such cases, the disruption and impediment to transportation could probably become systemic and typically lead to the stagnation of the economy. Second, the firms and organizations witnessing extensive and violent social movements might be hampered from working in their first year of establishment, possibly in consideration of employee safety (Challoumis, 2025a). Third, the movie theaters, cafes, and restaurants, which are the spots of concentration and convergence of social movements, could be the first locations in which the organizations fail to balance after beholding a stretch job cut and layoff.
To move beyond chronology (see Figure 1), we adopt a formal interpretive framework that ties Greek protest waves to macro-outcomes via expectations, disruption, and institutional feedback, replacing narrative detail with mechanism-based interpretation and ending with testable propositions. This research answers how social movements during Greece’s crisis (2010–2015) shape macroeconomic dynamics and policy sequencing, and through which mechanisms? We investigate three channels: (i) expectations and confidence (household consumption, investor sentiment), (ii) disruption and coordination costs (strikes, blockades, administrative slowdowns), and (iii) institutional feedback (policy concessions, timing, and credibility). The objective is interpretive and theory-driven, not causal estimation: we map mechanisms and scope conditions that future empirical work can test. Greece serves as a critical case where austerity, mass mobilization, and institutional stress coincided, making it suitable for a literature-based, conceptual analysis.
Figure 1.
Greek Protest Mechanisms (Authors’ scheme).
2. Historical Context of Social Movements in Greece
Scholars and journalists are examining the social responses of Greek citizens during the period of austerity and economic hardship. On the one hand, the citizens of Greece expressed their demands, opinions, and frustrations through different types of collective actions that organized transnational mobilizations on a record scale. Big rallies, marches, meetings, strikes, sit-ins, or other forms of direct action appeared on the streets, public spaces, workplaces, etc. On the other hand, citizens perceived the measures adopted and planned as socially unjust and took up some primary issues or collective needs of substantial intensity and long duration on the agenda of public debate. Grouped in slender organizations, they adopted improvised but efficient institutional channels as tools of political struggle, bypassing the social partners, the political parties, and parliament; they organized in solidarity groups and networks, direct action groups, collectives, and cooperatives; they forged new collective and territorial emotional apparatuses.
The metropolitan center of Athens was the heart and core of the collective and transnational mobilizations arising and organizing daily news. Nevertheless, social movements spread beyond the city and inspired attune and solidarity in the provinces. At a tumultuous pace, new protests, assemblies, and other forms of political action were organized in the suburbs and provincial cities. The actions of each “local movement” were tapered to recent governmental decisions affecting either the city’s accrued business and financial future or schools, health, or municipal services-imposed cuts or privatization (Kalogeraki, 2018). On a different note, the harsh austerity measures and their two consequences, an unprecedented economic crisis and a drastic curtailment in the level of living as well as public funding and services, created fertile ground for collective angst but, in parallel, incited citizens to act and attempt to overturn the social landscape by establishing pathways towards social solidarity (Loukakis, 2018). Social turmoil afflicting Greece has turned the country into a laboratory of political experimentation and led, on the one hand, to the emergence of new forms of anti-austerity dissent and collective resistance, and on the other hand, to emergent solidarity practices such as groups and networks of solidarity grocery stores, health clinics, and food banks.
3. Overview of the Greek Economy and Key Social Movements in Greece
The economy of Greece is substantially determined by its location and its natural characteristics. The country is located in Southeast Europe, on the southern tip of the Balkan Peninsula. The extent of its coastline (13,676 km) is second only to Norway in Europe. The composition of the GDP is dominated by the tertiary sector, and annually, 85% of the GDP originates from it. The secondary sector generates 12% of the GDP, and the primary sector’s contribution amounts to 3% only. Shipping and commerce have a significant effect on the economy due to the strategic position and the long coastline of the country, which facilitates access to the Aegean and Ionian Seas, the Adriatic Sea, and the Mediterranean Sea (Fekete, 2014). The shipping industry, which plays a very important role, accounts for 6% of GDP and employs about 4% of the population. Greece owns 8% of the world’s shipping capacity. Tourism is also vital for the economy, with Greece hosting about 16–20 million travelers each year, contributing to approximately 17% of GDP. Greece was the 7th most visited country in the EU in 2009, behind France, Spain, Italy, Britain, Germany, and Austria. The number of visitors, numbering about 18 million in 2010, is projected to rise to 30 million by 2021 (Amanor-Boadu et al., 2014; Baldwin et al., 2011; Comunale, 2024; Dancygier & Laitin, 2014; dos Santos Benso Maciel et al., 2020; Erickson, 2016; Jomo & Wee, 2003; Khan & Liu, 2019; Korenik & Wegrzyn, 2020; Ladvocat & Lucas, 2019; Laplane & Mazzucato, 2020; Oueslati, 2015; Turner, 2010). The investments in the hotel industry in Greece, which hosts a lot of tourists every year, are rising. Ever since 2010, Greece has undertaken a wide range of privatization actions. Efforts are underway to privatize government assets worth €50 billion by 2015. A number of place-specific policies and structural reforms, as measures to enhance the competitiveness of Greece, have been adopted since 2010, such as measures for the labor market and the product market (Ezako, 2023; Kartini et al., 2019; Loayza & Pennings, 2020; Miailhe, 2017; Nathan & Friedman, 2010; Pircher, 2020; Porter, 2007; Stern, 2015; Tanveer et al., 2020; Ud Din et al., 2016; Ustinovich & Kulikov, 2020). Countries with a favorable geographical position have very often improved their living standards, par excellence Greece, during periods of increased geopolitical significance. However, such countries must take measures in time to prevent hysteresis in cases when their geostrategic significance declines. Greece, despite its long coastline, geostrategic position, and advantageous traditions of development, suffers from systematic deficits in productivity, which is the keystone of successful development (for the productivity could be followed or change of the economic system, based on Economocracy, and changes based on AI) (Challoumis, 2024c, 2025b; Challoumis & Eriotis, 2025). In recent years, the living standards have declined, and many Western European manufacturers operating in the country closed their subsidiaries, which also substantially affected employment in Greece and, as a result, the activity of local businesses. These negative trends and the corrective actions taken, especially in connection with the debt crisis. The deficit in global competitiveness that can be measured with the help of indicator data and the steps taken to improve it are detailed below. The efforts of Greece to eradicate the lack of competitiveness affecting the local industrial sector, which can have a serious impact on the country’s economy on a longer time horizon, will be put into focus ultimately (Aspridis et al., 2014).
An overview of the social movements that significantly impacted Greece’s economic conditions, such as the anti-austerity movement, the university autonomy movement, and the alternative local assemblages. Despite the lack of coordination among them, these social movements did achieve notable modifications to Greece’s economy and public services. As they emerge and gain traction, however, the coordination between them wavers, ultimately leading to their ineffectiveness.
The anti-austerity movement (see Figure 2) was a collective response to the drastic economic measures imposed on Greece as a condition for the financial sector’s bailout. Many detached urban social movements, consisting of citizen groups chiefly reliant on social media for mobilization, seized the terms ‘indignation’ and ‘no-vote,’ and the movements began capitalizing on the discontent of the social atmosphere. Despite the lack of an organizational structure, there was wide public sympathy for the movement, mostly from those in the country’s cumulating immigrant community and the academic world. Due to the ongoing economic plight, many gatherings and rallies were organized. However, the relationship between politics, i.e., the citizens, i.e., the movement was already being discussed throughout this time (Loukakis, 2018).
Figure 2.
Greek Economy and Social Movements (Authors’ scheme).
Beginning in 2010, a number of popular struggles, rallying around the slogan “Doing it ourselves,” emerged around Greece in response to the brutal economic measures. Individuals gathering at alternative local assemblages (ALAs) pose an overwhelming question for the future of social movements. These alternative local assemblages emerged throughout urban Greece, working on many issues, including food, housing, health, daily survival, solidarity, and resistance against state repression. The coordination and alliance between the LAEs and these initiatives proceeded relatively positively, despite the differences in political backgrounds. Because no “classical social movements” were in place, instead focusing on everyday issues, the ALAs carefully avoided intervention and discussions on ideology and frames. However, political ideologies eventually intervened in these movements, causing disruptions and fractures (Kalogeraki, 2018).
Despite the rapid proliferation of base initiatives over the last five years, there have already been a number of accounts of the ‘end of uprisings’ and analyses on the “disappearance” of social movements. Whether through repressive state actions or the disintegration of the movements, the common view is that social movements are currently moving away from the public spectacle of occupation and refusal in cities. In contemporary Greece, however, the question of whether social movements have disappeared is naïve. Albeit in an immeasurable shape and form, social movements remain active. What is contestable, however, is whether social movements retain power and political relevance after the uprisings. While some social movements continue to define, problematize, and critique reality, many others have adopted a cautious and defensive stance.
3.1. The Anti-Austerity Movement
The beginning of the great economic and social crisis in Greece was completely unexpected. Blocked by the central Dunkerque crisis theory and staunchly opposed by the Greek political system, it was the first and only country that was saved from hitherto unthinkable economic and social collapse due to its environmental and geopolitical peculiarities (Loukakis, 2018). Gentle protests in the streets of Athens morphed into violent clashes and riots following the suicide of an older man because he had lost all hope and anticipation. However, this transformation was not related to such a spontaneous event, but was a result of social ferment, obscured by chronic suppressing factors that were utterly lifted by the new critical situation.
Mass anti-austerity protests peaked on the 5th of May 2010, in opposition to the first memorandum of the Greek government with the troika. Grievances expanded over the years, drifting from the limited accountability and transparency demands of the ad-hoc formed Indignados to semi-insurrectional riots against a state trying to repress the problem and blind alter-globalist pan-European assemblies in reaction to strong injustices.
But the whole complexity of these antagonistic social movements was mal-adjusted to the somewhat changeable, counter-situational hegemonic government stance. Social-political similes, facilitating the de-peripheralization of Greece in a multi-scalar capitalistic development, were shattered by the surge of societal dimension framing various non-relational disasters. In Greece and the Eurozone, anti-austerity movements were not limited to public squares and metropolises, nor were they a textbook common social movement of street protests and demonstrations declining until they were disbanded or absorbed.
They expressed a more integrated protest social force, which, although it was completely overdriven in resorting to state suppression, sabotage, and restructuring as a by-product of a new EU and central apex predation, it nevertheless became a global footprint of intolerable aggressions surfacing from a deep and systemic economic crisis.
3.2. The Indignant Citizens Movement
The“Indignant Citizens” movement sparked protests in Syntagma Square, Athens. The protests began as a peaceful attempt to demonstrate against the coming “harsh austerity measures” of the Greek government and the 110 billion euro bail-out loan it had received to cover its burgeoning debts. Many media images around the world show peaceful protestors holding up signs saying “We are not criminals” or “We are bored with this circus” in reference to the privatization of the country’s public utilities, resources, and the effect that they had on their lives. As grievances mounted, however, climaxing on 28 and 29 June, government forces charged into crowds, occasioning violence and the temporary seizure of the square. They marched to the Ministry of Finance and the Parliament, where they debated and voted on the parliament’s reforms, which resulted in further austerity measures. The defeat of this short-lived attack and the indignant’ continuing occupation and protest at Syntagma, the apparent victory of a small group of protestors against state forces attracted attention all over the world (Kyriakidou & Olivas Osuna, 2017).
Aside from the specific demands dealing with the legislation becoming law, key characteristics were to make public the experience of real things happening to real lives but in general exchange, but to make the invisible effects of neoliberal measures visible (Aberasturi Gorriño, 2017; Bento, 2019; García & Sampedro, 2022; Haass & Ottmann, 2017; Hampton, 2016; Herman & Tobing, 2019; Martinez & Rodríguez, 2020; Nasri, 2014; Simsa, 2017; Sturges, 2004; Yakovliev, 2019). The protests in Greece and, particularly, the Syntagma Square encampment had two intertwined aims: to stop any further austerity measures that would have disastrous and ‘unimaginable’ effects on the lives of Greeks and to voice the real human suffering that was being normally overlooked in the discourse of negligence and corruption.
3.3. Labor Strikes and Unions
The socio-economic barometer of any country is its industrial relations scenario. Economic growth and development is played by the role of trade unions and labor integrity in industrial relations. Such unions influence labor integration and social peace in industrial relations. Trade unions play a dynamic role in shaping national policy on the broad socio-economic front. Strikes by labor unions are carried out for such grievances. Most political parties in India have their trade unions. Trade unions and political parties are of common interest. Hence, even the employees of a trade union can support any of the political parties. Such unionism creates a split in unions and antagonism among trade unions. Trade unions get affixed, braided, and covered under root-level trade unions. They cannot branch out affiliations of trade unions at any stage beyond another divisional district or department. In many establishments, exclusive trade unions are prohibited, and every registration of trade unions is about confederation. Retail networks or establishments of multi-national companies fall prey to the machinations of trade unionism. The trade unions that are proscribed from branching their wings beyond the periphery of such establishments grew their hands of such unions, now casting their shadow in the restructuring of business models outside their domains. Not only these aspects, but many other facets changed the style and nature of trade unionism.
The employment policies of firms where unions are strong are in favor of job protection, as unions use their bargaining power and the threat of strikes to protect jobs. Such protection favors older workers, who exhibit higher job tenure and seniority in the firm than their younger counterparts, who are deemed to be more mobile across firms. Developments in the theory of the labor market, on the other hand, have suggested that unions using their power and discretion may restrict their firms’ flexibility with respect to wage policies, output prices, and hiring policies on the farm. The club model of entry for unions predicts that heightened competition in the product market may cause unions to resort to more aggressive pay negotiators. Such a result favors younger workers, who subsequently observe higher entrant rates in the unionized sector since the unions’ expansionary policies are coupled with wage premia (Huke & Tietje, 2014).
3.4. Youth Protests
Greece fell under the spotlight of protest events during the crisis. Large demonstrations and occupations were staged in public squares, while general strikes have become a routine. Youth protests, the largest in magnitude and extent, marked the beginning of an era of protest in Greece.
Youth unemployment in Greece has almost tripled in the early years of the 2008 financial crisis. Between 2006 and 2012, youth joblessness climbed from 18% to 55%. One reason behind the unexpectedly large extent of Greek youth protests in 2008 was their age group and its relation to the outbreak of protests. Young people have newly entered the workforce, resulting in frustration over the limited number of job opportunities. In this light, there was less contestation over resources and strategies of action for these new actors compared to their adult counterparts. Because of the newness of their experience and frustration, youths were expected to engage in public protest meetings, marches, and marches, where few adults took part.
The outbreak of youth protests in Greece was initiated by the shooting of a teenage activist, a specialized youth role equivalent to the “Rosa Parks effect” protest model. The subsequent protests were very large in number and extent, comprising gatherings and occupations in both public squares and schools. Due to their hyperfluence, didactic and drastic nature, youth protests were like a tsunami wave that heavily influenced the flows of protests of similar and larger magnitude. As a result, several coexisting wider movements were triggered by the original youth protests.
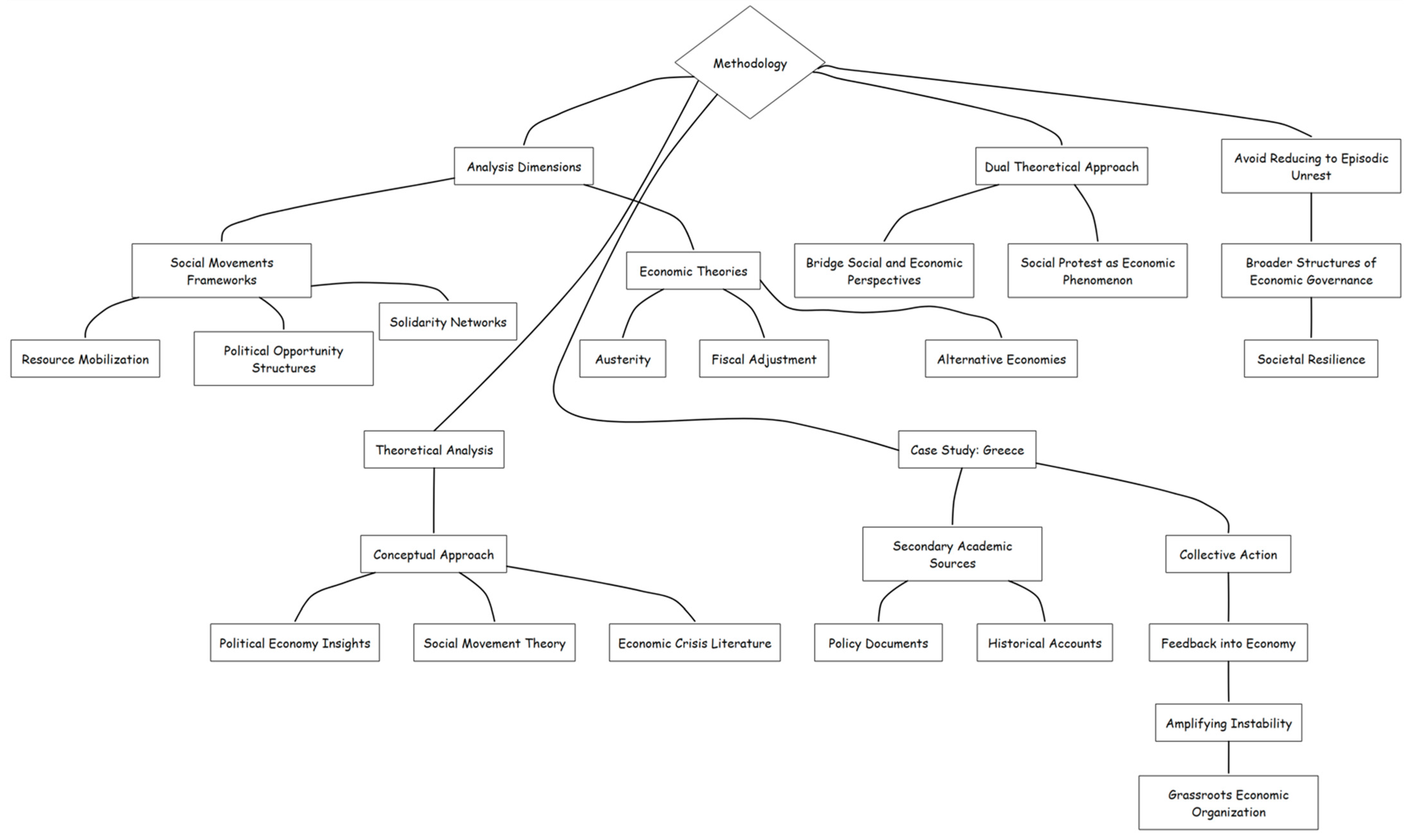
4. Methodology
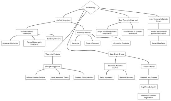
The methodology of this study is primarily based on a theoretical analysis of the intersection between social movements and economic outcomes, with Greece serving as the central case study. Rather than employing an econometric or statistical model, the paper adopts a conceptual and interpretive approach, synthesizing insights from political economy, social movement theory, and economic crisis literature. The analysis draws on secondary academic sources, policy documents, and historical accounts to identify the channels through which social movements influenced macroeconomic variables such as GDP, unemployment, investment flows, and consumer confidence.
The study applies a theory-driven lens in two dimensions. First, it examines social movements through established frameworks in social theory, including resource mobilization, political opportunity structures, and solidarity networks, to interpret their emergence, organization, and persistence during Greece’s crisis. Second, it incorporates economic theories—particularly those related to austerity, fiscal adjustment, and alternative economies—to evaluate the material consequences of these movements. This dual theoretical approach allows the paper to bridge social and economic perspectives, demonstrating that social protest is not only a political phenomenon but also an economic one with measurable consequences. The analysis is a structured literature review rather than empirical testing: sources were selected using explicit inclusion criteria (peer-reviewed scholarship, policy reports, and historical syntheses on Greece’s crisis era), screened for relevance to social-movement mechanisms and macroeconomic channels, and organized chronologically to capture sequencing effects. Evidence is triangulated across genres—academic articles, policy documents, and historical accounts—to mitigate single-source bias and to cross-validate claims about links to GDP, unemployment, investment flows, and consumer confidence. Findings are integrated via a narrative synthesis, extracting causal pathways (e.g., expectation formation, investment sentiment, labor mobilization, consumption restraint) rather than estimating effect sizes; competing explanations are explicitly contrasted to show where literatures converge or diverges. Thus, the paper’s contribution is conceptual: it frames protest as both political and economic.
By using a theory-(see Figure 3) based methodology, the paper avoids reducing social movements to episodic unrest and instead situates them within broader structures of economic governance and societal resilience. The Greek case is treated as an illustrative example of how economic crises and austerity can provoke collective action, which in turn feeds back into the economy, amplifying instability while also generating new forms of grassroots economic organization.
Figure 3.
Methodological approach (Authors’ scheme).
5. Economic Theories Related to Social Movements
To test the relevance of theories of social movements, the Greek case will focus on three categories of social movements and their economic impact included in the data collection. Labor rights, budget cuts, anti-austerity measures, and education and culture are key issues that developed social movements in Greece. Labor rights are theoretical movements due to the economic impact of minimum salary restrictions, job reductions, and working hours. In contrast, austerity protests developed from political theory movements, as they are generally treated as politically motivated. Education and culture movements can be placed in a grey area between theoretical and political movements. Movements that aim to protect gainful jobs from forceful terminations, defend public ownership, and safeguard easy access to free public services are defined as reactionary. On the contrary, social movements that support references to openness to investment and/or privatization are defined as in favor of the Council for Social Movements. It is important to note that, based on empirical observation, significant opposition to certain phrases might be generated inside the labor movement. For socio-cultural movements, meticulous academic understanding is of great importance. Consequently, efforts are placed into understanding governance models, resources, networks, structures, actors, and impact. More importantly, social movements’ attributes include targets, tactics, protest intensity, normative frames, critical moments, coalition formations, grievances, issue ownership, side effects, and periodization are identified and analyzed (K. G. Adhikari, 2020; Bourdieu, 1997; Campos, 2015; Dodaro, 2020; Yao et al., 2023; Ibrahim Anyars & Adabor, 2023; Lacombe, 2019; Lucchese & Pianta, 2020; Shamsuzzaman et al., 2022).
It is argued that social movements can be understood neither as a ‘technological’ nor an ‘open access’ system of making sense of the world. Social movements are political responses to the changing configuration of political regimes, wherein all actors, including states and corporations, are possible targets (Challoumis & Eriotis, 2025). Movements gradually proliferate, diversify, and fray, and new generation strands differ greatly from earlier types. Modes of prediction with significant indicators of possible movements, as opposed to mere ‘events,’ are proposed to develop robust and imaginative methods of analysis. Major changes in protest type and life cycle, as public confidence and spontaneity in gatherings, both increase and decrease, are transforming. Explanatory variables quantifying network agreeableness and perceived legitimacy of protests in regulating contexts impact the types of protest as respect or disgust.
5.1. Political Economy Perspective
Given the political and economic background sketch, the Greek case will be evaluated with a focus on the historical development of alternative action organizations (AAOs) from a social movement perspective. This perspective allows us to comprehend the key socio-political features of alternative solidarity initiatives and clarify their positive and negative aspects. Regardless of their level of organizational durability, it seems that most kinds of AASMs are the result of extreme political mobilization during a period of economic crisis that has affected the political and socio-economic balance of power. Some of them have evolved into organizations with considerable political weight and a long experience of social mobilization, while others have failed to develop an organizational identity and exhibit fragility (Loukakis, 2018). This variable level of organizational durability provides an interesting case study regarding the impact of socio-structural and political factors on the collective action potential of informal social movements.
On a two-fold level of analysis, the Greek example is examined in more detail. First, the impact of the causes of emergence on the organizational durability of AASMs is explored, as well as the broader political and social requisites for the formalization of AAOs. Second, the link between the AASM formalization and the outcome of actors’ concerted collective effort to influence the balance of power through national mobilization is examined. In this context, the role of the economic crisis as a catalyst for shaping alternative solidarity AAOs is addressed (A. Adhikari et al., 2006; Bhuiyan & Farazmand, 2020; Brownell & Frieden, 2009; Cai, 2017; Cascajo et al., 2018; Ng, 2018). Moreover, the interaction of actors’ collective action frames with the power of established organizations and institutions is highlighted, as they put into question the legitimacy of recognized solidarity providers and give voice to excluded groups in the city and civil society. The ‘no translation’ and ‘de-politicization’ of AASM official discourse, in combination with a dominant focus on negative stereotyping of the actors involved in the formalization process, are correlated with social movement failure (Diallo et al., 2021; Ewert et al., 2021; Gangl & Torgler, 2020; Hausman et al., 2016; Mackean et al., 2020; Meyer & Rosenbaum, 2000; Michener & Brower, 2020; Muñoz & Flores, 2020).
5.2. Social Capital and Economic Development
Prior to the selected protests in Greece, there was the development of a social movement called Movement 136. The movement began in 2002 in reaction to a government decision suggesting privatizing the water supply systems across the country. The organizational structure of the movement is horizontal in character and is based on assemblies of citizens from different regions of Greece who express a common concern about the preservation of a critical element of human life that is publicly owned. The mobilization and the organizing process of the movement led to the establishment of local and national networks with greater social connection and social capital. The framework of social capital proposed by Coleman and Putnam is used to discuss the effect of the mobilization on the deeper factors of social capital. Social movements challenge existing arrangements, expectations, and rules of the game. During the last years, some movements have emerged in Greece that wanted to challenge the conventional form of politics and to seek alternative ways of participation. While some movements are challenged by the greater potential of political mobilization, others possess the potential of local political transformation (Farah, 2011; Malti et al., 2017; Nene et al., 2022). The slow and non-conventional pace of political mobilization renders these movements vulnerable to pre-emption by political parties. Nevertheless, they may have a chance to encounter the political process through “rigid” and unified forms of activism. The idea of public participation can be reconsidered in the light of civil society “inverts” and alternative forms of public space that can articulate a network democracy; this trend does not necessarily need expensive budgeting and financial representation in the field of mass media. But it needs transmission of competences and instances of the critical public to the grass-root level (Wosiek, 2016).
6. Impact of Social Movements on Policy Changes
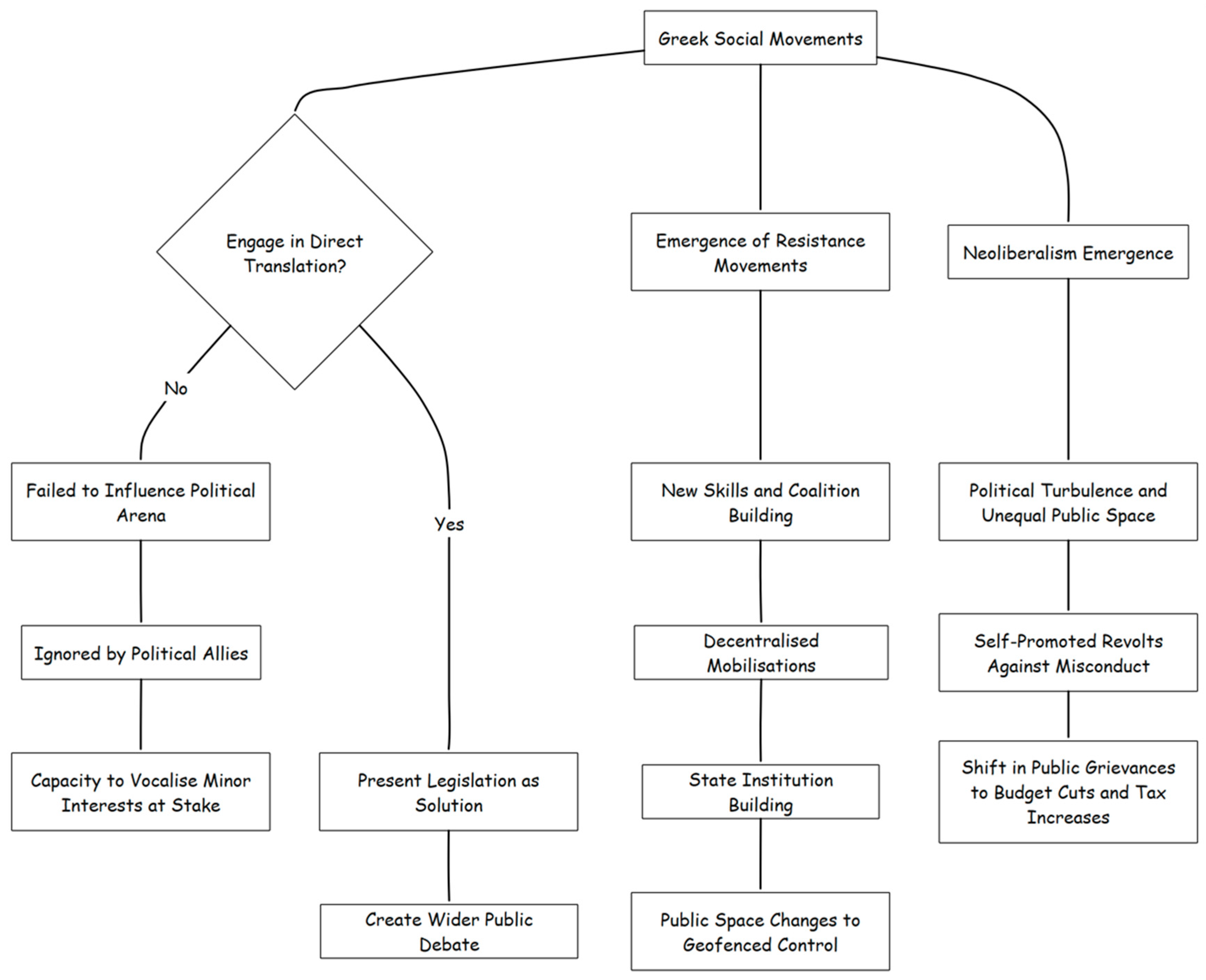
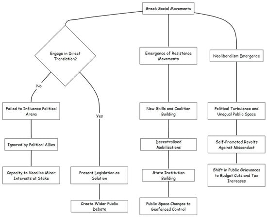
Greek social movements were unable to engage in a process of direct translation of claims to their political supporters, chairing the reception of legislation by presenting it as the only way out of the crisis. Social movements, referring to additional policy options neglected by negotiations, failed to expand their influence on the political arena and to sow the seeds of a wider conception of public debate around the national and European policies at stake. On the contrary, they were left aside by the political success and the party confederalization of traditional political allies. Thus, their capacity to vocalize and enforce the minor interests that fed into the emergent party-politics is at stake.
Social movements of primary and secondary resistance emerged during the transition from the downward national policies to the European imposition of austerity. New skills, coalition building, and forms of narration were elaborated in the flow of discovering ways to resist measures whose logic was radically alien to the political class, with the social movement expecting to be a political partner able to co-design action (Loukakis, 2018). In this contentious process, social movements reached considerable results in terms of decentralized mobilizations. Hereby, the Greek state left the political stage of direct enforcement of austerity measures to carry into the establishment of institutions and practices able to contain resistance responses. Hence, in the realm of public geography, public space turned progressively from plaza to police geo-fenced in time.
Neoliberalism emerged in Greece in the late 1990s, with policies based on the rational allocation of resources (see Figure 4). The compatibility of socio-economic policies gave way to a style of politics reliant on cynical press relations, corporatism, and self-promoting grandiosity, attended to feeble European control over national legislation. In the 2000s, this policy paradigm put Greece into profound political, economic, and social turbulence, while public space was more equalized. Seeking to take advantage of rising middle-class unrest against evening-out remedies to socio-economic crises experienced self-promoted revolts against political misconduct. In this state, henchmen reprimanded by the previous array of instruments became ultimately etched. At this juncture, public grievances took a new turn, shifting their focus from fighting corruption to opposing budget cuts, tax increases, and wage reductions.
Figure 4.
Greek Social Movements policy changes (Authors’ scheme).
6.1. Austerity Measures and Reforms
Since early 2010, Greece has been crippled by a multifaceted crisis. In January 2010, the Greek deficit was officially estimated at 12.5% versus an 8.7% target, despite the state budget featuring austerity measures. In reality, this rate exceeded 15% after accounting for off-budget expenditure. At nearly 170% of GDP, government debt matched a record high on April 23. Subsequently, Greece announced the adoption of a €110 billion three-year loan program from eurozone member-states and the International Monetary Fund (IMF) and agreed to relinquish portions of its financial sovereignty in return. Accordingly, Troika imposed arduous measures, including salary cuts, elimination of supplementary pension benefits, increased taxes, redoubled VAT rates, and employment and wage cuts in the public sector (Kalogeraki, 2018). Other measures targeted public and structural reforms. The new memorandum was ratified amid protests and social unrest.
The measures have been systematically enforced, with some being supplemented, and the needed austerity amount and pace are staggering. By 2018, debt is expected to be mitigated to 121% of GDP in return for the adoption of €325 billion worth of measures to reduce the deficit. The Greek economy is expected to recover by 2014, but unemployment is expected to rise above 15% for a decade, requests for poverty assistance and child support benefits are expected to multiply fivefold, and the aggregate wage drop to reach 30%. The 20-year repayment period of the loans granted under the first and second bailout packages involves steep grace periods during which only interest payments are due. This relaxation of the official debt’s payment schedule contrasts with the convergence path of the IMF, which requires a new fiscal, economic, and social policy to solidify the financial rationale behind the bailout (Loukakis, 2018).
6.2. Labor Laws and Workers’ Rights
While economic policy is thought to be straightforward and subject to economic imperatives, the case of Greece shows how key choices about economic direction are shaped by political contests off-stage. After winning the election on a platform of the rejection of a contract of economic despair with the lenders, the negotiating room for the new government was rapidly closed. A combination of economic entrapment and the ferocious reactions of European leader states severely limited any programmatic ambition the new left government might have. By skillfully leveraging historical resources of the Greek state, society, and economy, it seemed that the Greek Eurozone membership and hope for a dignified existence could be salvaged at a high cost. However, this process involved the embedding of new constraints, which the continued burdens of austerity soon confirmed, as critical as the previous ones. Unlike diagnostic narratives of a flawed national economy, Greek growth after membership created macroeconomic, regulatory, and political conditions conducive to sustainability by any “normal” standard (Challoumis, 2024a, 2024b). Greece’s “troubled” economy may have a debt burden, but such was also true of bearers of far heavier debts. Appearing at the core of the unfolding sovereign debt crisis, a more accurate interpretation puts political power at the forefront. This claimed that competition based on indiscriminate and disproportionate cost-cutting brought all the anxiety to the surface. Such an interpretation merely recasts the Greek predicament in terms of the choking governance capacities of national political economies, precipitated not only by membership but also by Weberian globalization. Exploiting the state bureaucracy’s historical resources, the new political response managed to rule out a dramatic exit from Europe just when radical left parties were mounting up in score. The January 2015 election thus represented a symbolic triumph of the politics of dignity, renewal, and hope at a huge cost. As the initial euphoria subsided, the catching-up challenges of sustainability soon loomed: mutually reinforcing economic and fiscal disasters were triggered by membership non-sustainability at the onset of the crisis, more severe than the eurozone pendulum clock of disequilibria itself. A direct outcome of this endeavor was an updated economic crisis management, capturing yet radically adjusting key pre-crisis policy choices on the side of deal-making and coercion. By the summer of 2015, however, the ambiguity of the bargain would be called to task again: with the previous political guard stripped of its credibility more than ever for its bungled response to the unprecedented sovereign crisis, a tightening of the creditor grasp once more pushed Greece on the brink, offering an opportunity for deeper economic management without political cost.
7. Case Studies of Social Movements and Economic Outcomes
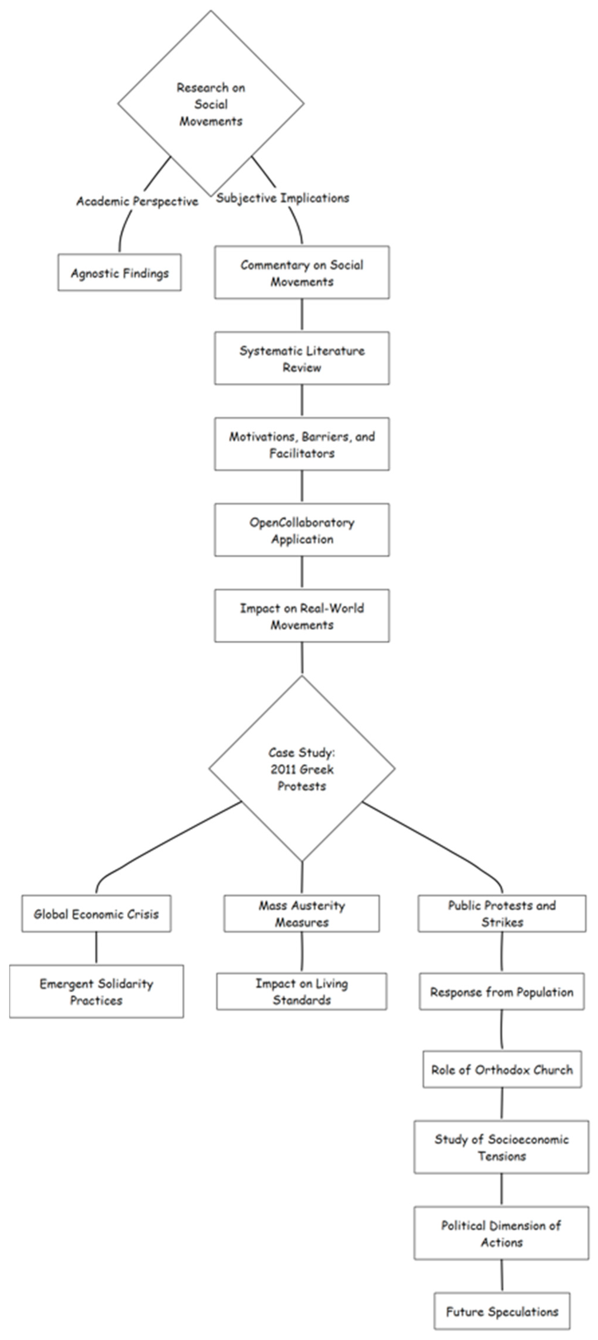
Most studies of social movements remain agnostic regarding their impact on the real world (Loukakis, 2018). Relying on a strict academic perspective, most have shunned presenting the subjective implications of their research results. However, a few have sought, in addition to the conventional findings, to exemplify and comment on the merit of their works within the context of social movements. A systematic literature review of the impact of solidarity movements on peer-to-peer (P2P) food systems in Greece is undertaken. Answering the question, ‘How can community food initiatives tackle social, economic, and political crises, and what does this mean for designers?’, ten coded themes are elucidated as the motivations, barriers, and facilitators of social movements from a design perspective (Vlachokyriakos et al., 2017). The application of OpenCollaboratory, a platform developed to support co-creation in citizen-care environments, is an example of presenting the impact of research on real-world movements. This design narrative on social movements can and should be further extended across the societal and academic sectors.
Greece presents a prime example to witness and study the array of collective citizen strategies against crises. The progressive left-wing party came to government in January 2015 on a platform of rejecting austerity, after 2010’s mass mobilizations and the self-organization of citizens’ collective action. It is, thus, in a unique temporal and spatial juncture, after the Athens events in Greek politics and socio-economic life, where the effects of the citizen movements on the public agenda might be scrutinized further. Greece has been one of the most adamant instances of the global crisis. The EU/IMF imposed austerity measures and structural changes accelerated the long-standing processes of de-industrialization. Greece experienced the most severe neoliberal reforms in recent years, resulting in massive un- and underemployment, an unprecedented rise in poverty levels, and suffering from social exclusion, all collapsing the post-war welfare framework.
7.1. Case Study: The 2011 Greek Protests
In 2011, the global economic crisis led to widespread austerity measures in Greece, triggering discontent and large-scale protests against the Troika’s memoranda of understanding. These introduced strict austerity measures, significantly impacting public infrastructure and institutions, contributing to a drastic drop in living standards. Public employees bore the brunt of austerity measures worldwide, leading to a series of well-documented strikes and protests in various countries. Amid rising social tensions, the movements in Greece attracted significant interest from both social scientists and the general public. Opting for an interdisciplinary approach, studies analyzed social movements, resistance, solidarity actions, and alternative community initiatives (Loukakis, 2018). A careful review of the literature indicates that the study of the movements demanding new social, economic, and political rights as crucial for both academic and societal interests.
The Greek population, already primed through resistance practices targeting power inequalities, took to the streets, squares, ports, and workplaces in unprecedented ways. Emergent practices of solidarity and resilience were recorded, particularly in marginalized areas or among social groups who joined the fray later in the crisis. Beyond the well-documented pro-movement wave of research, the response of parts of the population attempting to regain agency and power over their situation also deserves attention. The Orthodox Church’s support for the poor, alongside grassroots organizations from Greek solidarity movements and anti-crisis cooperatives, is also relevant. The Greek situation offers a variety of tensions to study through its rich socioeconomic and political history.
The duality of claims and events during the campaign against the Troika’s memoranda is emphasized. On the one hand, mass participation protests took place, trading heavily on the Greek region of Syntagma Square each Sunday for almost two months (see Figure 5). At the same time, a plethora of smaller and bigger civil disobedience actions took up challenges to closure threats. Official labor unions launched a 48-h labor protest campaign refusing to accept the new austerity measures. A discussion of the denominations, highlighting the political dimension of action, is followed, concluding with a speculative exploration of possible futures in anticipation of the coveted change across the globe.
Figure 5.
Case Studies of Social Movements (Authors’ scheme).
7.2. Case Study
Coalition of the Radical Left is a coalition of left-wing political forces that evolved into a unified political party in 2012. Its origin dates back to the early 2000s as a coalition of various leftist factions. Inexperience in governance became evident as it struggled to achieve a strategic cure from austerity programs while realizing that austerity programs were the sine qua non for receiving required funding to rescue the country from bankruptcy. Thus far, concessions to national policy had to be made as the firms’ creditworthiness depended on meeting lenders’ demands, which largely focused on the implementation of primary budget surpluses instead of attacking the humanitarian crisis in the short term (Mavrozacharakis & Tzagkarakis, 2016). The principal emerging concern as it came to power consisted of tackling the humanitarian crisis instead of eliminating austerity measures. Governments managed to limit the degree of humanitarian crisis that was pushing citizens into destitution and hopelessness through the implementation of a series of emergency policies, without the radical change or strategy that would drastically detach Greece from austerity measures. But, upon assessment of the government’s overall achievement, it can be seen that basically not only austerity failed to be eliminated but, additionally, Greece continued to be at the mercy of the Troika both in terms of extensive and severe memorandum terms and an unprecedented supervision vulnerability. Thus, negotiators’ negative outcome should be situated in the theatre of international politics where the country’s solvability and recuperation were contested and questioned.
8. Public Sentiment and Economic Behavior
The legitimacy of the ruling parties in a democracy is important, and the combination of the two factors above can lead to major social movements. looked for explanations for the emergence of social movements in various European countries in the wake of the global financial crisis, using a variety of national economic indicators. They only found one indicator that had a significant effect across countries on protest, specifically something that went against the government. This indicator showed greater variation in the value of equity. The value of equity stalled in Greece at the same number it had before the onset of the crisis and the start of the major European activism, while in other European countries it rapidly rose and fell.
A possible explanation for this is that social movements often spring from combinations of factors, rather than single factors. With respect to Greece, it seems that continuing difficulties with the economy in the form of austerity measures took their toll on the government and led to frustration with the political status quo, leading to a surge of protests, strikes, and occupations (Challoumis, 2021, 2025c, 2025d). Considerable media coverage of the Greek protests in other countries perhaps sparked further protests elsewhere, but did not result in a massive change in activity across the whole spectrum of actions. The hope was originally that this would inspire a more generalist challenge to the political order, as happened in the Arab Spring, but this did not overall occur. Some new movements emulated some elements or strategies of this movement without thoroughly following it.
8.1. Consumer Confidence and Spending
Consumer confidence shows a significant and positive relationship with consumer spending. When consumer spending is analyzed collectively, using overall consumption and its five component categories—food, housing, transport, and miscellaneous goods—mostly positive significant coefficients at the 0.1 level are present. However, coefficients are not statistically significant for alcoholic drinks and tobacco and clothing, and footwear. This indicates that the overall estimation model is rather accurate, with the most significant positive coefficients highlighting housing, transport, and miscellaneous goods. The sudden decrease in disposable income in 2010, stemming from the adoption of both the financial and economic adjustment programs, pushed the Greek economy into a deep recession, which persists until today. As a result of tightening fiscal scrutiny, the adopted tax hikes targeted mostly indirect taxes, which decreased households’ disposable income. Simultaneously, the unprecedented economic downturn hit the labor market, causing layoffs and unprecedented unemployment rates and worsening the Greeks’ already precarious socioeconomic situation. As a consequence, Greeks had no choice but to downsize their needs, and this was reflected in a considerable drop in consumer confidence and spending. Because social movements are deeply rooted in the social fabric of post-junta Greece, they might add psychological resilience to the so-called “austerity backlash”, which manifests in more “visible” forms such as riots and looting—though with less profound implications for the social fabric more broadly. It should be noted that none of the anti-austerity protests were either capable of drawing on a network of organizations to mobilize protests on a mass scale or sufficiently innovative in their messaging, hence falling outside the contours of social movements. Nonetheless, as groups claimed to speak on behalf of current and former members of the political elite, they became recipients of omega tattoos for “losing it all”—an insatiable addiction to spending, thus offending a longtime status quo in which national pride was deeply intertwined with wealth and extravagance.
8.2. Investment Trends During Movements
In the context of economic crises, protests and riots can significantly influence the investment climate of a country. This is particularly true for Greece, where in 2010, several radical leftist demonstrations turned violent, prompting massive government-led austerity measures imposed under the support plan. In an attempt to regain economic growth and stability, the government outlined a comprehensive reform plan heavily influenced by pressure from the European Union. The new tax brackets depicted the impact of the investment climate on labor costs, competing tourism destinations, and government efforts to prevent investment outflows abroad (Abdelkafi, 2018; Bergquist et al., 2020; Camous & Gimber, 2018; Driver, 2017; Ezako, 2023; Forson, 2020; Kananen, 2012; Menguy, 2020; Sultana et al., 2020; Ud Din et al., 2016; Ustinovich & Kulikov, 2020). These large protest movements tended to expand due to violent acts, leading to further amendments of the government policy in an effort to avoid future radical protests (Kapitsinis, 2019). A rapid movement of investments outflow from Greece occurred under the influence of both investment-seeking incentives of nearby countries and the pressure of radical protests from both domestic and foreign political agents. The model employed is of a piecewise-linear regime-switching nature, aiming to analyze a time-series variable indicating the intensity of protests or riots.
In their broader implications, these theoretical models open up new economic questions regarding the impact of security or political stability on the investment climate of a region. Moreover, these models successfully indicate the presence of a strong response to political shocks via the economic investments of the second-tier agents in the relevant equations. The empirical results suggest that the influence and impact of riots and protests on economic quantity can be effectively studied within the confines of the regime-switching modeling paradigm. The analysis of these movements may also be applied broadly to other regions and variables. In terms of further research, these results depict an interesting symmetry with ideas and data from other fields. Nevertheless, careful interpretation and consideration of the data and accompanying ideas are paramount, as the two conceptual domains remain both similar and distinct.
9. The Role of Media in Shaping Economic Narratives
The media plays a critical role in shaping narratives around economic issues and events. Particularly in Contemporary Greece, attacks against the media are frequently seen as an assault against democracy, institutions, or civic space, and are condemned by the widest range of political parties, with the exception of the far right. Furthermore, the presence of media appears to stabilize once “a Critical Mass” is articulated—as was evident in the recent Klout/Encore campaign. This monitoring of mainstream media is matched by the “countermedia” establishment and analysis of nearly all forms of media not easily torn apart by the “Right” of visibility. This framing of the Left media as a “countermedia” mirrors that of “Right-Wing Media,” seen as acting in bad faith. Like the far right, the Left claims to speak on behalf of all “good journalists,” discrediting alternative sources of media as unfounded. Predictably, “Well sourced” countermedia produced advocacy narratives to mute the impact of the “Other Media” (Yannopoulou et al., 2019).
Furthermore, it is important to broaden the analysis beyond a “wild west” tension between conservatism (or Left fancifulness) and professionalism discourses of credibility. Events, social systems, and the crises in Greece provide spontaneous means for a more nuanced understanding of the ecosystems of media, enabling or impeding social change. External injection of “Good Media” provides opportunities for activism, “give it away”. Tough questions arise with regard to transparency, credibility, and the media’s role in persuading people to do the unexpected. Modes of engagement that are seen as providing legitimacy to those perceived as outsiders can, unfortunately, lead to untamed closures and public ridicule of media narratives (Vlachokyriakos et al., 2017). Additionally, the role of science in providing the confines of actions taken/suggested by civil society should ground the analysis of evidence and accountability obligations and conflicts imposed on elites. Attention to the temporalities and the stage of the economic downturn should accompany such inquiries. What was to be done when truths that were hoped to be news, targets of advocacy, were being swept out of the public sphere? A discussion of Communication and Attachment: Communicative forms operating at the intersection of the simulated past, an uncertain present, and possible futures is also important. Excuses provided a form of disciplined hope for the continuity of the arena. As once sought by practitioners, places, publics, vestiges, MEMES, and histories curb speculation in imagined, unmoored issues.
Turning to the present lock-in of participation in activating advocacy must take heed of habitual evasions of shame. Mistrust of numbers, remedial examples stuck in “unrealized” should serve to sensitize agency to a plethora of affordable products, disempowering speculation from “Why Me? To keep out”, or “Why Not Me? As a Pessimism of Being”, into collectively lamenting what was supported by experiences (or socialism) (rather than legislation). Such pragmatics emerge from realities at the increasing edge of crisis events pre-empting reflections on the preemptive effects of neglect, narcissistic object/substance inhibition, behaviors on non-eventful digressions, pleasures, comedians, repetitive affirmations, and self-hysteria.
9.1. Traditional Media Coverage
The recent economic crisis, marked by defaults, flooding debt, and huge cuts in public sector jobs, pensions, and salaries, has rekindled long-standing social tensions in the EU, especially in Greece (Kalogeraki, 2018). Following the abrupt decision of the Dutch Minister of Finance to initiate nomadic measures, it offers the best example of unmanageable conditions for rapid and extreme changes. This large set of measures, which shocks the population overnight, elicits an immediate unified resistance on an unprecedented scale.
A great deal of research has focused on the structural factors that shape differences in social movement activity across countries and across time. Structural disadvantage processes may produce accumulating grievances that trigger mass mobilization and sustain protests over time. Population-level grievances, such as citizens’ rising discontent with public service provision, economic conditions, and government legitimacy, are mobilizing forces that shape mass protests in both countries. As a result of their close cultural, economic, and political linkages, similar windows of opportunity for mobilization emerged in Greece and Spain. First, the bilateral trade between the countries entails that a huge influx of housing speculation exposed both populations to similar conditions of external vulnerability. The availability of communicative structures embedded in social and pro-democratic cultural networks provided a basis for protest (Kyriakidou & Olivas Osuna, 2017).
This was further consolidated by the dormant history of student and regional movements, which were reignited in the context of the first social uprisings throughout Southern Europe in early 2011. After the explosive consequences of the financial and sovereign crisis in Greece, Spain followed a similar path of massive protests. Finally, lessons learned during the mobilizations commenced in Greece were translated into a similar frame of protest style, which reproduced crowd tactics based on elaborated soft police techniques of containment.
9.2. Social Media Influence
Social media are platforms in which individuals can have two-way communication with each other and the rest of the world. As such, they represent a new type of public space where social movements can express long-standing grievances, aspirations, and proposed solutions, and mobilize mass action (Yannopoulou et al., 2019). Social media, however, are not simply new public spaces where social movements compete for voice and recognition. Social media are also hugely powerful tools for social movements in terms of the rapid creation and sharing of User Generated Content (UGC) that shapes and defines all dimensions of an actual physical social movement: shared identity, collective grievances and aspirations, coordination, and collective actions. Social media takes the process of turning grievance into a physical social movement into a much wider realm, instantaneous and limitless. Social media makes invisible what is considered a local grievance in one corner of the world instantly visible and globally shared in a matter of moments (Vlachokyriakos et al., 2017).
Social media revolutionizes the way messages are created, shared, and maintained by social movements in several ways. Firstly, social media largely transcends physical or cultural barriers that previously hampered movements from transferring discontents and grievances from one place to another. Prior to the internet age, attempting to share a grievance with wider, and especially global audiences would often require taking the situation out of its situated and culturally embedded context, which was a process long drawn out in time. This very process of contextual abstraction often diluted the initial feeling of grievance and even neutralized any potential anti-institutional sentiments. In other words, the global connection was often problematic and faulty. Facebook, on the other hand, creates a fresh and new dynamic by making grievances instantly visible globally, since almost anyone worldwide with access to the internet can search and view the contents of a Facebook page. There are also no prohibitively high and unassailable barriers to creating and sharing a collective action. Ignited by social media, grievances, aspirations, and proposed solutions are all materialized into media content, which is all potentially collectable, viewable, and shareable by anyone in the networked public world. Social media makes grievance ‘in the air’ as global and contagious.
10. International Perspectives on Greek Social Movements
A variety of actors and organizations have weighed in on social movements that emerged in Greece from 2010 onwards. In various contexts, scholars have focused on citizens’ responses to austerity measures imposed on the country during the so-called debt crisis. Numerous studies have focused on the political-economic background of the phenomenon (Kalogeraki, 2018), while a sizeable corpus of literature has discussed the role of social movements in the production of social justice (Loukakis, 2018). Various studies have also looked at the cross-national impact of the Greek social movements on agendas of activism and policy reformation in other countries, focusing particularly on anti-austerity and anti-coal protests. More narrowly, case studies with a national and local impact have emphasized how comparatively new forms of collective action challenge traditional civil society-state relations, how solidarity economies flourished in Greek cities as a grassroots response to the crisis, and how ontologically ‘new’ participants collaborated, contested, or rejected the agenda of anti-austerity protests that unfolded in the capital city of Athens. In terms of political approaches, some works have looked at a contentious cycle and an electoral cycle of socio-political responses during a decade of crisis in Greece, while other studies explored the economic dimension of civil society amidst the crisis, looking at how civil society organizations adopted roles that were traditionally taken up by the welfare state. Finally, several scholars highlighted how civil society in Greece developed under heavy scrutiny prior to the economic decline.
10.1. Comparative Analysis with Other Countries
Compared to other countries that have experienced austerity measures, Greece is unique in that public protests against them started before any measures were taken. As a result, the politicization of alternative economic actions happened earlier in Greece compared to case studies conducted in Spain and the UK. In addition, social movements in other countries saw solutions offered by the government, which shifted public attention towards state policies. The Greek case is distinct in that collective protests were directed against credit agencies and the EU from the beginning, without any alternative policies being offered by the government. In relation to the moral framework of culpability towards social movements impacted by austerity measures, collective representations of blame outside of Greece have often taken the form of buffoonery. Greece was treated as a unique case initially. Later on, actors and institutions were pointed to, and moral culpability also extended to the EU. In Spain and Italy, public ire shifted towards new prime ministers instead of collective groups within the political arena, whereas in Greece, actions were framed in terms of moral culpability towards the behavior of state actors or institutions involved in the bailout. There has been less focus on public actors. The spread of austerity measures was gradual in Spain and Italy. In both countries, summary packages with an increasing number of measures were announced, which mitigated the effects of public responses. After a detailed prior description of measures being taken, both movements diminished. In Greece, after an initial flood of measures that were met with protests, the interests of both actors, as well as pro-movement and anti-movement actors, shifted in many ways. Whereas in Greece there were multiple packages of measures accompanied by various protests, very intense public attention towards protests was only seen for a limited amount of time (Fekete, 2014). Subsequently, even though protests continued, their perception diminished both amongst social actors and the media. Internationally, economic data received more attention. In Greece, many solutions that were initially greeted enthusiastically were quickly forgotten. After the first demonstrations, media and public attention shifted to protests in Spain. A few years later, fragmented perceptions indicated importance towards the UK and Italy (Loukakis, 2018).
10.2. Global Solidarity Movements
In the recent decade, the creation of self-managed spaces, social centres, and citizen initiatives blossomed, flowers of a Greek solidarity movement rooted in values and practices of self-organization, self-management, and empowerment. Local solidarity economies also flourished, sprouting alternatives to the conventional market and state-based economies. The impact of this widespread social mobilization on the Greek economy was profound; the economy can be understood here as the whole web of socio-material, primarily collaborative practices through which the basic needs of the bodies of a society are satisfied. Forged by well-organized activists and committed to preserving some higher principles and ideals despite the drastic and disruptive changes to the surroundings, the new solidarity initiatives were themselves mechanisms of diffuse agency that countered brutal degradation of not only the quality of daily life but also the quality of the very social fabric in which it is lived. This tactic of provision of social good and bailout on a set of alternative principles and ideals brought a degree of resistance to the existing economy that under usual conditions would not have been possible within the goals of contemporary states and markets (Aakre & Rübbelke, 2010; Carstensen & Emmenegger, 2023; Castaño et al., 2016; Cruce & Quinn, 2019; Goldsztejn et al., 2020; Jia et al., 2020; Lal et al., 2018; Scholvin & Malamud, 2020; Sikman et al., 2019; Swanstrom et al., 2002). Inspired by new ideas and practices that were emerging elsewhere around the globe, beforehand unknown co-ops, parenting groups, networks of trust, and so on blossomed in Greece during the last years of the economic crisis. Most of these social enterprises were managed and organized by alternative activism, whose aim here was self-organization and reconstruction of everyday life on the precepts of solidarity, equality, horizontalism, freedom, cooperation, reflection, resourcefulness, and hope.
11. Challenges Faced by Social Movements
The deep economic crisis reached Greece in mid-2009. As a result of the dramatic austerity measures imposed by the “Troika,” most sectors of the population faced a drastic reduction in their income, leading to an increase in social inequality and poverty. Under this scenario, in December 2008, a new spark for protests ignited in Greece. Something that had been waiting to happen occurred when a 16-year-old Greek boy was brutally murdered by a police officer in the center of Athens. In the aftermath of this assassination, angry crowds—mainly composed of young people—took to the streets all over the country. The high-school students protesting against the system, particularly against the police, made the most vivid impression on the media, given that this was the first time mass protests were recorded at this age. It warrants mention that even before the assassination, there had already been numerous minor protests against the system, the state, and the politicians. There had been a general disillusionment with politics, politicians, and society alike. But the actions in December crossed all these limits. Academics as well as journalists at home and abroad were wholly unprepared for such anger and strong mob behavior (Vlachokyriakos et al., 2017). Protests erupted across the country, capturing the interest of the media internationally. On the network front, on various social media sites, people expressed their views on the latest events and were able to mobilize for actions. This allowed for the dissemination of new information and ways for people to connect and organize solidarity movements even when they could not attend the protests physically. The decade of announced austerity measures came with a series of protests that were to become historic in Greece and the Eurozone. Massive general strikes, thousands of daily protests, and street assemblies were recorded. In 2010, the activist movement bloomed, alongside which crowds of protesting citizens began adopting more direct and militant actions (Loukakis, 2018).
11.1. Repression and State Response
State responses to social movement collective action are a negotiated terrain, with a number of possible options available. This chapter illustrates how social movements themselves can precipitate repression of broader public dissent beyond the movement’s own boundaries. The emergence of the antifascist movement in Greece is explored, and how this movement led to broader action aimed at repressing dissent (Challoumis, 2022, 2023b, 2023a). The 2013–2015 repression by the state is examined in detail, with a focus on the counterinsurgent targeting of six demonstrations. It is argued that the repressive model was fundamentally influenced by the antifascist movement. The movement’s mobilization immediately after the murder led to the emergence of a wave of mobilizations involving a much broader coalition of social agents and a much wider societal audience than that of the early 2010s (Simsa, 2017). For the first time since the return to a regime of democratic representation in 1974, right-wing extremist violence received wide-ranging media visibility and was confronted with broad public dissent. Simultaneously, social movements and public dissent against austerity measures were repressed, intensifying and replicating mass mobilization on a broader basis. This analysis focuses on the actions that led the state toward repression, how the state initially responded to dissent, and the effect of the state’s response on social action and new forms of mobilization. The case study serves as a cautionary tale about state-civil society relations in a historical moment of crisis.
11.2. Fragmentation of Movements
This section aims to investigate the fragmentation of social movements and discursive categories, using the case of the anti-austerity and anti-memorandum movements in Greece in 2010–2012 as a point of reference. The concepts of solitarians, resistants, alternative action organizations, and traditional organizations (such as unions and political parties) will be at the center of the analysis. In addition to this fragmentation of movements, the blurring of action categories is another thing to be explored. The aforementioned terms have different meanings in each context. For example, an ‘alternative economy’ or ‘solidarity economy’ in one context might be considered ‘community economy’ in another context. Therefore, thinking in greater ad-hoc terms, such as ‘isogeneity’, would lead to a better understanding of movement dynamics in different contexts (Challoumis, 2023c, 2023d, 2024d). In June 2010, the memorandum for the adjustment program was approved by the Greek parliament. The program aimed to reduce the expenditures of the budget by 4.5 billion euros over two years. In 2011, when the new measures were ready for a vote, a price hike in the diesel fuel for taxis was announced early in the morning. Taxis in Athens and Thessaloniki went on a strike, thus generating a fully-fledged conflict against the austerity measures. Within a year, thousands had joined in various actions. They not only practice austerity and analysis, but they also make improvisation speeches explaining the solidarity matches to people. Pre-existing violent clashes with the police were reproduced within the numbers. A shift of focus from actions that retaliated against the attack on social benefits to actions that focused on the creation of new ways of living their everyday lives took place (Loukakis, 2018).
12. Future Directions for Social Movements in Greece
Greece’s developed democracy continues to be a vibrant theatre of democratic contestation regarding the economy, political representation, and the role of democracy itself. In line with many Western countries, the intensity of struggles increased due to rising inequality in the 1980s and increasing reliance on neoliberalism since the 1990s. The economic crisis since 2009 destabilized the economic basis of that democracy, dismantled the democratic compromises, and triggered the movement of the economically precarious across the social chasm into hopelessness (Kalogeraki, 2018). The repercussions of the economic crisis provoked thought-provoking protests representing shifts in social relations and constitutive economic activities (Loukakis, 2018). These protests and their transformations through time are the subject of this article. More particularly, as for the protests themselves, there is an emphasis on movements aiming at a change in established economic relations.
In Greece, attempts to dismantle the established political and economic models began with lifting capital controls and legalizing high-value real estate investments. These plans were met with intense opposition and protests in different cities. Within a few months, protests multiplied and diversified. Stereotypical meetings of frugal right-wing organizations gave way to spontaneously organized mass protests, demonstrations, and forum-style meetings. Moreover, a new dimension emerged: the economic dimension was portrayed as a political one that required solidarity and political organizing and was claimed—as an alternative to existing models—self-organized human rights. Social movements of various forms took on a strident role once established organizations and parties failed to respond to rising inequalities and claimed the right to organize.
Based on the above considerations, and focusing on economic protests in Greece, it was asked what movements flourished in the aftermath of the economic crisis, how the paradigmatic and political framing of these protests transformed through time, which experiences were labelled treatment of the expropriations of established modes of economic relations, public mobilization and opposition to economic rents, how successful reactions to attempted devaluation or privatization were, and how these protests transformed through time (Challoumis, 2025a). Eight types of protests have been categorized, plus one instance of non-organized protests in terms of collective actors, and understood as politicized economic actions or actions for a change in the economic composition. Central examples were examined, their conceptualizations through time outlined, their transformations traced, and their potentiality for establishing a different socio-political order discussed.
12.1. Emerging Issues and Trends
Understanding social movements requires a close examination of both the objective social structures that become the basis for movements and the suffusing ideation (cognitive, normative, and emotional) maps through which such structures are rendered intelligible and salient as sites of collective action (Loukakis, 2018). Especially in the cases of profound crises, movements often emerge around new issues as a response to newly unjust identified social conditions. Thus, the emergence of social movements, shifting frames, and repertoires of protest is often conditioned by events that render them viable. After the first year of the signing of the Memorandum of Understanding (MoU) in Greece, austerity measures and recessionary pressures in the economy fueled rising public anger over the distressing effects of these policies.
Data is collected from Greek-language articles on investigative journalism websites. The units are articles from the Greek sites that appeared between 17 June 2012 and 11 September 2014. To provide a comprehensive analysis of issues and trends that are in relation to the political impact of social movements in the Greek economy, qualitative content analysis is utilized, focusing on new emerging sectors that fall under the alternative actions category. Branded as solidarity economy labels and formulated throughout the last five years, these actions mostly aim to provide immediate relief to the lowest income strata (Kalogeraki, 2018). Thus, due to the political and socioeconomic context, just when austerity measures were expected to become the inescapable standard of living for most citizens, alternative action waves blossomed. Strikes, protests and riots that started three years prior to this period, following the election of the first austerity government, morphed into solidarity networks, alternative unemployment help desks, trash reclamation grids, barter exchange fairs, food cooperatives, access to healthcare services, alternative monetary value forms, and on top of this, a multitude of cultural and artistic activities organized along horizontal and collective schemes, to name only the most well-known instances of such reactions to austerity policies (Abate et al., 2020; Berg et al., 2020; Brown & Lauder, 1991; Gorlov & Molchanova, 2023; Klüver et al., 2006; Rammohan et al., 2020; Stoica & Ilas, 2013; Türkeli & Schophuizen, 2019). This common label observable of ‘solidarity economy’ denotes social movements horizontally organized and operating on an alternative mode primarily in the greek-speaking world; thus, in this period of economic hardship and growing inequalities, solidarity actions prospered and encompassed traditionally non-political citizens, numbers of whom belong to the so-called middle class and are considered as ‘unengaged’ with activism prior to the economic crisis in Greece.
12.2. Potential for Economic Change
No study of social movements can ignore the impact of social upheavals on the economy, broadly understood. Economists, in this case, cannot content themselves, as is so often the case, with the prospect of millions of Euros flowing in capital investment because they are, quite correctly, wary of the problems of accountability and effectiveness. In rapid social upheaval, one cannot overlook the cries of frustration ringing in the streets. But, on the other hand, even for the most sanguine, there will be occasions when the rage of the dispossessed and the disempowered will ring loud in cities across Europe (see Figure 6). Note: monetary losses from these upheavals are only one component of human costs that are not easily measured. The events filling the news have their own internal logics and identities, but their occurrences are well known; Athens is one such city.
Figure 6.
Economic impact (Authors’ scheme).
In mid-2010, Greece accepted an EU–IMF support package of about €110 billion tied to rapid fiscal consolidation—VAT hikes (to 23%), broad public-sector pay and pension cuts, new property levies, and subsequent reductions to the minimum wage (−22% in 2012). Beyond the budget arithmetic, these measures reshaped expectations and mobilized contention: households and firms revised spending and investment amid uncertainty (expectations channel), strike waves and demonstrations increased coordination and operating costs (disruption channel), and government responses within EU conditionality affected the credibility and timing of reforms (institutional-feedback channel) (Carpio et al., 2024; Engström et al., 2020; Islam et al., 2020; Szalai & Svensson, 2018; Yamaoka, 2023). On 24 May, mass demonstrations took place across major cities, followed by a nationwide general strike on 27 May coordinated by the General Confederation of Greek Workers, with additional sectoral walkouts in the public and private sectors in the weeks that followed. Media coverage intensified, turning austerity into the dominant headline theme and amplifying uncertainty. Read through our framework, these episodes raised coordination and operating costs via repeated strikes (disruption channel), weakened household and investor confidence through sustained negative news flow (expectations channel), and elicited official responses conditioned by EU–IMF oversight that affected the timing and credibility of policy (institutional-feedback channel).
Table 1 illustrates how social movements in Greece during the crisis years generated profound and multidimensional economic consequences. The persistent contraction of GDP, combined with soaring unemployment, particularly among youth, undermined the productive base of the economy and eroded living standards. Austerity measures imposed under bailout conditions amplified the situation by slashing wages, reducing consumer confidence, and curtailing household spending. These policies not only deepened poverty and widened inequality but also weakened domestic demand, reinforcing a cycle of stagnation. Moreover, widespread protests and instability accelerated investment outflows and the relocation of firms abroad, further diminishing Greece’s competitiveness. The privatization of state assets, though intended to restore fiscal balance, was perceived as a loss of national wealth and met with strong resistance, intensifying social unrest. At the same time, traditional economic sectors such as tourism and shipping suffered temporary setbacks due to political turmoil, while grassroots responses gave rise to alternative economic networks, solidarity initiatives, and barter systems that partly mitigated the social fallout. Taken together, the evidence underscores that social movements, while expressions of resistance, were closely intertwined with the trajectory of the Greek economy—both by amplifying uncertainty and by fostering innovative, albeit informal, mechanisms of economic survival.
Table 1.
Economic Consequence (Description & Examples from Greece) (Authors’ table).
13. Discussion
This research interprets Greece’s crisis-era mobilization through three theory-driven channels—expectations, disruption, and institutional feedback—to clarify how social movements can shape macroeconomic dynamics without claiming causal estimates. The central finding is conceptual: protest is not merely epiphenomenal to austerity politics; it participates in the economy by reconfiguring beliefs, costs, and the sequencing of policy responses. First, the expectations channel helps explain why protracted mobilization coincided with weak consumption and investment even when headline policy targets were met. Salient contention, amplified by media cycles, plausibly depressed household confidence and elevated firms’ discount rates for new projects. This mechanism aligns with crisis political-economy accounts in which uncertainty and credibility, not only income effects, govern spending and investment decisions in small open economies under conditionality. The Greek case suggests that the informational environment created by mobilization—signals about future taxes, labor peace, or regulatory stability—can be as consequential as contemporaneous fiscal measures. Second, the disruption channel reframes contentious action as a shifting coordination cost. Repeated general strikes, sectoral walkouts, and administrative slowdowns raised short-run frictions for production, logistics, and public service delivery. While such costs are usually treated as transitory, their cumulative or anticipatory effects (e.g., inventory hoarding, schedule front-loading, deferred maintenance) can alter quarterly output and employment profiles. Importantly, disruption is not uniformly negative: selective, time-bound actions may redirect bargaining rather than depress activity, which cautions against linear assumptions about strike intensity and growth. Third, institutional feedback links mobilization to policy credibility and timing. Episodes of intense contention interacted with EU–IMF conditionality to shape the order, pace, and framing of reforms. Concessions or hardening by authorities affected expectations about enforcement and future adjustment, generating second-round effects on behavior. The feedback loop also ran through emergent solidarity infrastructures (clinics, cooperatives), which partially mitigated social costs while leaving ambiguous aggregate impacts—buffering welfare yet potentially delaying reallocation. This ambivalence underscores why mechanism tracing, rather than narrative accumulation, is necessary to interpret net macro effects (Huke & Tietje, 2014; Simsa, 2017; Vlachokyriakos et al., 2017; Yannopoulou et al., 2019).
Taken together, these channels offer a more economical explanation of Greece’s crisis dynamics than chronologies alone. They also integrate literatures that are often siloed: resource mobilization and political opportunities illuminate how movements persist and transform; crisis macroeconomics clarifies where they register in GDP, unemployment, investment, and confidence. The contribution is thus a mechanism map that organizes disparate findings and yields testable propositions (e.g., that protest salience interacting with policy uncertainty depresses investment more in sectors dependent on external finance). Policy implications follow from the channels. Credibility-enhancing communication and transparent reform calendars can dampen expectation volatility even amid contentious politics. Targeted social insurance and active labor measures reduce the need for high-cost disruptive tactics by addressing distributional shocks directly. Finally, institutionalizing consultative venues (social dialogue, rule-bound negotiation windows) can convert contentious energy into structured feedback, shortening the cycle between policy announcement, contestation, and credible implementation. These interpretations remain theoretical and literature-based. They do not establish effect sizes or causality; rather, they specify where causal designs should look. Future work can operationalize protest salience (media-based indices), disruption intensity (strike-day microdata), and feedback (time-stamped policy milestones) to evaluate the propositions with event studies, synthetic controls, or instrumented strategies. Cross-national comparisons—Portugal, Spain, or Ireland—would help identify scope conditions: degree of external conditionality, union density, media concentration, and sectoral finance dependence likely moderate the strength of each channel. The discussion advances a structured interpretation of how social movements participate in macroeconomic adjustment. By foregrounding expectations, disruption, and institutional feedback, it replaces granular narration with an integrative account that is analytically persuasive and empirically tractable for subsequent research.
14. Limitations
This is a descriptive, theory-driven synthesis based on secondary literature, policy documents, and historical accounts. It does not (i) establish causal effects or effect sizes; (ii) identify all channels or interaction effects among movements, markets, and institutions; or (iii) generalize beyond Greece without additional evidence. Findings depend on the coverage and quality of reviewed sources and on interpretive judgments about mechanism salience. We therefore present propositions and scope conditions—e.g., that protest intensity coupled with policy uncertainty depresses investment sentiment in small open economies under external conditionality—as testable hypotheses for future econometric designs (event studies; IVs tied to exogenous timing shocks; synthetic controls). The contribution is conceptual integration and mechanism mapping, not causal estimation. It synthesizes secondary sources to map mechanisms linking social mobilization to macroeconomic outcomes in Greece. As such, it does not estimate effect sizes, establish causal impacts, or exhaustively identify all interaction effects among movements, markets, and institutions. Inference rests on conceptual plausibility and cross-source triangulation rather than statistical identification. Findings are contingent on the coverage, quality, and potential biases of the reviewed materials, and external validity beyond Greece is argued on theoretical grounds, not demonstrated empirically. Comparison to a causal–empirical approach. A quantitative study aimed at causal claims would assemble episode-level data on protests/strikes, media salience, and policy timing; link these to macro or sectoral indicators; and use identification strategies (e.g., event studies, difference-in-differences, synthetic controls, or instrumental variables exploiting exogenous shocks to mobilization or policy calendars). It would pre-register outcomes, report robustness and diagnostic tests, and deliver effect sizes with uncertainty. By contrast, our contribution is conceptual integration and mechanism mapping—clarifying expectations, disruption, and institutional-feedback channels—thereby generating testable propositions and scope conditions for future empirical work.
Scores of Figure 7 reflect a structured literature synthesis and a simple rubric: 1 = weak/rare, 3 = moderate/context-dependent, 5 = strong/systematic. We ranked each channel outcome pair by (i) theoretical immediacy of transmission, (ii) expected elasticity of the outcome to that channel, and (iii) crisis-context moderators (external conditionality, union density, media salience). The resulting intensities are conceptual, not estimated; they summarize mechanism salience and suggest where causal work should prioritize measurement. The heatmap summarizes a theory-driven, literature-based scoring of how three mechanisms—expectations, disruption, and institutional feedback—map onto four macro outcomes in Greece’s crisis. Intensities (1–5) reflect mechanism salience, not estimated effects: we rank each cell by (i) immediacy of the transmission channel, (ii) typical elasticity of the outcome to that channel in austerity episodes, and (iii) crisis moderators such as external conditionality, union density, and media salience. Thus, expectations score highest on investment and consumer confidence (5, 5) because uncertainty and credibility shift hurdle rates and sentiment quickly; the impact on GDP is strong but partly indirect (4), and unemployment adjusts with lags and institutions (3). Disruption (strikes, blockades, administrative slowdowns) raises coordination costs most visibly in unemployment (4) and moderately affects GDP and investment (3, 3), while its effect on confidence is smaller than the expectations channel (2). Institutional feedback—policy sequencing and credibility under EU–IMF oversight—exerts broad medium-high influence on GDP, investment, and confidence (4s) and a moderate effect on unemployment (3). The figure, therefore, represents a mechanism map: a compact synthesis of prior theory indicating where we expect the strongest links, offered as conceptual guidance and testable propositions rather than causal estimates.
Figure 7.
Rubric heatmap (Authors’ scheme, see Appendix A).
15. Conclusions
The study reframed Greece’s crisis-era mobilization through three theoretical channels—expectations, disruption, and institutional feedback—and interpreted macro patterns accordingly. The results align closely with the framework: expectation shocks were the dominant pathway to investment and consumer confidence, consistent with literature showing that uncertainty and credibility quickly alter hurdle rates for capital formation and household sentiment. This helps explain why investment remained subdued and confidence fragile, even when fiscal targets were met, beliefs about future taxes, labor peace, and regulatory stability mattered as much as contemporaneous budget measures. The disruption channel—capturing strike waves, sectoral stoppages, and administrative slowdowns—best accounts for movements in unemployment and, to a lesser extent, GDP. These actions raised coordination and operating costs, shifting hours worked, production schedules, and service delivery. While such effects are often transitory, their repetition and anticipation can cumulate, shaping quarterly output profiles. Importantly, disruption is not uniformly contractionary: in some episodes, it redirected bargaining and policy sequencing rather than simply suppressing activity, a nuance that the mechanism approach helps retain. The institutional feedback channel links mobilization to policy credibility and timing under EU–IMF conditionality. The results indicate medium-high influence on GDP, investment, and confidence: when authorities signaled clear calendars, consultative processes, or credible enforcement, expectation volatility eased; when signals were mixed or timing shifted, uncertainty persisted. Solidarity infrastructures (clinics, cooperatives) mitigated social costs but had ambiguous aggregate effects—buffering welfare while potentially delaying reallocation—underscoring that feedbacks can cut both ways. Together, these findings show that social protest is not merely background to macro adjustment; it participates in the economy by shaping beliefs, costs, and policy sequences. Conceptually, the paper contributes a mechanism map that organizes disparate evidence and yields testable propositions: (i) protest salience interacting with policy uncertainty depresses investment and confidence disproportionately; (ii) repeated, broad-based disruption elevates unemployment more than sector-specific actions; (iii) credible, transparent reform calendars dampen expectation shocks and shorten the contestation-to-implementation cycle. Financial obligations towards international lenders and the IMF nearly plunged Greece into bankruptcy in 2011, and only then was the country taken into the tunnel of funding. In this case, the role of the international lenders, governments, and the IMF played a catalytic role in dismantling the state structure of the country. The bailout packages that would facilitate the Greek government’s financial obligations have had a socio-economic impact since the primary goal was to tear down the armor of the state, which used to protect the people of Greece from anarchy by strengthening private interests. All these policies have caused severe social, economic, political, and especially humanitarian crises, even a decade after the first adjustment program.
That was a “huge disaster” that abruptly ended a process of growth and modernization, which was driven by the economy’s integration into the European and global environment (Fekete, 2014). The gradual downgrading of the country by being one of the high-income countries to the least developed in Europe meant that the level of competitiveness, innovation, and entrepreneurship either had to be improved from scratch or left in oblivion. Personal and general insecurity, mistrust in public authorities of governance and the police, mistreatment during communications with law enforcement, unjust punishment based on a statement filed by someone else, and insufficient and unfair means for appeal from decisions or adjudication of police-central authorities (Fekete, 2014; Huke & Tietje, 2014; Kalogeraki, 2018; Kapitsinis, 2019; Kyriakidou & Olivas Osuna, 2017; Loukakis, 2018; Mavrozacharakis & Tzagkarakis, 2016; Simsa, 2017; Vlachokyriakos et al., 2017; Wosiek, 2016; Yannopoulou et al., 2019; Aspridis et al., 2014). The protests, riots, and occupations in Greece highlighted the overall dissatisfaction with public affairs based on theories of social movements, cultural approaches, and new political opportunities arising during the crisis. The recent wave of social movements and protests indeed appeared as a critical reaction to the changes imposed on large segments of cultural, social, or historical contexts and often highlighted mobilizations against preferred policies. Personal journaling refers to a method of constantly or periodically writing about one’s day-to-day activities, feelings, and reflections, either in a special notebook or in a diary. Privacy is a central feeling and involves thoughts traditionally regarded as unrecorded. As traditional methods for recording thoughts during a certain time period were soon replaced by social movements moved towards free and available changes in social websites. Social movements often start on a very small scale, but they can become huge and international, or at least transnational. Other expressions would remain localized and short-lived.
Author Contributions
Conceptualization, C.C.; methodology, C.C.; software, C.C.; validation, C.C., N.E. and D.V.; formal analysis, C.C., N.E. and D.V.; investigation, C.C.; resources, C.C., N.E. and D.V., data curation, C.C.; writing, C.C., visualization, C.C., N.E. and D.V., supervision, N.E. and D.V., project administration, C.C.; funding acquisition, N.E. and D.V. All authors have read and agreed to the published version of the manuscript.
Funding
This research received no external funding.
Informed Consent Statement
Not applicable.
Data Availability Statement
All the data are open source and included in the paper.
Conflicts of Interest
The authors declare no conflict of interest.
Appendix A
Python code for the rubric heatmap (used Python 3.11):
| # 2025 (C)(R) All Rights Reserved Constantinos Challoumis # Mechanism → Outcome Heatmap (Intensity 1–5) # Requirements: pandas, matplotlib, numpy |
| import numpy as np import pandas as pd import matplotlib.pyplot as plt |
| # ---- 1) Data (edit these values if you refine your scoring) ---- rows = [“Expectations”, “Disruption”, “Institutional feedback”] cols = [“GDP”, “Unemployment”, “Investment”, “Consumer confidence”] |
| values = np.array([ [4, 3, 5, 5], # Expectations [3, 4, 3, 2], # Disruption [4, 3, 4, 4], # Institutional feedback ], dtype=float) |
| df = pd.DataFrame(values, index=rows, columns=cols) |
| # Optional: save the matrix so you (or coauthors) can tweak numbers easily df.to_csv(“mechanism_outcome_matrix.csv”, index=True) |
| # ---- 2) Heatmap ---- fig, ax = plt.subplots(figsize=(8.0, 4.8), dpi=300) |
| # Use default colormap; do not specify colors (journal-safe, reproducible) im = ax.imshow(df.values, aspect=“auto”) |
| # Ticks & labels ax.set_xticks(np.arange(len(cols))) ax.set_yticks(np.arange(len(rows))) ax.set_xticklabels(cols, rotation=0) ax.set_yticklabels(rows) |
| # Gridlines (subtle, optional) ax.set_xticks(np.arange(-0.5, len(cols), 1), minor=True) ax.set_yticks(np.arange(-0.5, len(rows), 1), minor=True) ax.grid(which=“minor”, linestyle=“-”, linewidth=0.5) ax.tick_params(which=“minor”, bottom=False, left=False) |
| # Annotate each cell with the intensity value for i in range(df.shape[0]): for j in range(df.shape[1]): ax.text(j, i, f“{int(df.values[i, j])}”, ha=“center”, va=“center”) |
| # Titles & axes ax.set_title(“Mechanism → Outcome Map (Intensity 1–5)”) ax.set_xlabel(“Macroeconomic Outcomes”) ax.set_ylabel(“Channels of Influence”) |
| plt.tight_layout() plt.savefig(“mechanism_outcome_heatmap.png”, bbox_inches=“tight”) plt.close(fig) |
| print(“Saved: mechanism_outcome_heatmap.png”) print(“Saved: mechanism_outcome_matrix.csv”) |
| from google.colab import files |
| # Download both files files.download(“mechanism_outcome_heatmap.png”) files.download(“mechanism_outcome_matrix.csv”) |
References
- Aakre, S., & Rübbelke, D. T. G. (2010). Objectives of public economic policy and the adaptation to climate change. Journal of Environmental Planning and Management, 53(6), 767–791. [Google Scholar] [CrossRef]
- Abate, M., Christidis, P., & Purwanto, A. J. (2020). Government support to airlines in the aftermath of the COVID-19 pandemic. Journal of Air Transport Management, 89, 101931. [Google Scholar] [CrossRef]
- Abdelkafi, I. (2018). The relationship between public debt, economic growth, and monetary policy: Empirical evidence from Tunisia. Journal of the Knowledge Economy, 9(4), 1154–1167. [Google Scholar] [CrossRef]
- Aberasturi Gorriño, U. (2017). The list of debtors in the reform of the general tax law. A question of transparency? IDP Revista de Internet, Derecho y Política, (24), 77–91. [Google Scholar] [CrossRef][Green Version]
- Adhikari, A., Derashid, C., & Zhang, H. (2006). Public policy, political connections, and effective tax rates: Longitudinal evidence from Malaysia. Journal of Accounting and Public Policy, 25(5), 574–595. [Google Scholar] [CrossRef]
- Adhikari, K. G. (2020). Contribution of Income Tax to GDP in Nepal. Journal of Management, 3(1), 73–84. [Google Scholar] [CrossRef]
- Amanor-Boadu, V., Pfromm, P. H., & Nelson, R. (2014). Economic feasibility of algal biodiesel under alternative public policies. Renewable Energy, 67, 136–142. [Google Scholar] [CrossRef]
- Aspridis, G., Sdrolias, L., Vasiliadis, L., & Κyriakou, D. (2014). Greece and social impacts under economic crisis: An example to avoid? Academic Journal of Interdisciplinary Studies, 3(3), 171. [Google Scholar] [CrossRef]
- Baldwin, R., Forslid, R., Martin, P., Ottaviano, G., & Robert-Nicoud, F. (2011). Economic geography and public policy. Journal of Economic Geography, 4(5), 597–602. [Google Scholar] [CrossRef]
- Bento, L. V. (2019). Aplicación de inteligencia artificial y big data en el control de la administración pública y en el combate a la corrupción: La experiencia del gobierno brasileño. Revista General de Derecho Administrativo, 2019(50), 35. [Google Scholar]
- Berg, A., Markey-Towler, B., & Novak, M. (2020). Blockchains: Less government, more market. Journal of Private Enterprise, 35(2), 1–21. [Google Scholar] [CrossRef]
- Bergquist, P., Mildenberger, M., & Stokes, L. C. (2020). Combining climate, economic, and social policy builds public support for climate action in the US. Environmental Research Letters, 15(5), 054019. [Google Scholar] [CrossRef]
- Bhuiyan, S., & Farazmand, A. (2020). Society and public policy in the Middle East and North Africa. International Journal of Public Administration, 43(5), 373–377. [Google Scholar] [CrossRef]
- Bourdieu, P. (1997). The forms of capital. In A. H. Halsey (Ed.), Education, culture, economy, and society. Oxford University Press. [Google Scholar]
- Brown, P., & Lauder, H. (1991). Education, economy and social change. International Studies in Sociology of Education, 1(1–2), 3–23. [Google Scholar] [CrossRef]
- Brownell, K. D., & Frieden, T. R. (2009). Ounces of prevention—The public policy case for taxes on sugared beverages. New England Journal of Medicine, 360(18), 1805–1808. [Google Scholar] [CrossRef] [PubMed]
- Cai, Y. (2017). Nonlinear analysis of economic growth, public debt and policy tools. Asian Economic and Financial Review, 7(1), 99. [Google Scholar] [CrossRef]
- Camous, A., & Gimber, A. R. (2018). Public debt and fiscal policy traps. Journal of Economic Dynamics and Control, 93, 239–259. [Google Scholar] [CrossRef]
- Campos, J. N. B. (2015). Paradigms and public policies on drought in Northeast Brazil: A historical perspective. Environmental Management, 55(5), 1052–1063. [Google Scholar] [CrossRef] [PubMed]
- Carpio, A. J., Laguna, E., Pascual-Rico, R., Martínez-Jauregui, M., Guerrero-Casado, J., Vicente, J., Soriguer, R. C., & Acevedo, P. (2024). The prohibition of recreational hunting of wild ungulates in Spanish National Parks: Challenges and opportunities. Science of the Total Environment, 926, 171363. [Google Scholar] [CrossRef]
- Carstensen, M. B., & Emmenegger, P. (2023). Education as social policy: New tensions in maturing knowledge economies. Social Policy and Administration, 57(2), 109–121. [Google Scholar] [CrossRef]
- Cascajo, R., Diaz Olvera, L., Monzon, A., Plat, D., & Ray, J. B. (2018). Impacts of the economic crisis on household transport expenditure and public transport policy: Evidence from the Spanish case. Transport Policy, 65, 40–50. [Google Scholar] [CrossRef]
- Castaño, M. S., Méndez, M. T., & Galindo, M. Á. (2016). The effect of public policies on entrepreneurial activity and economic growth. Journal of Business Research, 69(11), 5280–5285. [Google Scholar] [CrossRef]
- Challoumis, C. (2021). Index of the cycle of money—The case of Bulgaria. Economic Alternatives, 27(2), 225–234. Available online: https://www.unwe.bg/doi/eajournal/2021.2/EA.2021.2.04.pdf (accessed on 2 August 2025).
- Challoumis, C. (2022). Conditions of the CM (Cycle of Money). In M. V. Kaya (Ed.), Social and economic studies within the framework of emerging global developments (Vol. 1, pp. 13–24). Peter Lang. [Google Scholar] [CrossRef]
- Challoumis, C. (2023a). A comparison of the velocities of minimum escaped savings and financial liquidity. In M. V. Kaya (Ed.), Social and economic studies within the framework of emerging global developments (Vol. 4, pp. 41–56). Peter Lang. [Google Scholar] [CrossRef]
- Challoumis, C. (2023b). Impact factor of liability of tax system according to the theory of cycle of money. In M. V. Kaya (Ed.), Social and economic studies within the framework of emerging global developments (Vol. 3, pp. 31–42). Peter Lang. [Google Scholar] [CrossRef]
- Challoumis, C. (2023c). Index of the cycle of money: The case of Costa Rica. Sapienza, 4(3), 1–11. Available online: https://journals.sapienzaeditorial.com/index.php/SIJIS (accessed on 4 August 2025). [CrossRef]
- Challoumis, C. (2023d). Utility of cycle of money without the escaping savings (protection of the economy). In M. V. Kaya (Ed.), Social and economic studies within the framework of emerging global developments (Vol. 2, pp. 53–64). Peter Lang. [Google Scholar] [CrossRef]
- Challoumis, C. (2024a). Approach on arm’s length principle and fix length principle mathematical representations. In Innovations and contemporary trends in business & economics (pp. 25–44). Peter Lang. [Google Scholar]
- Challoumis, C. (2024b). Impact factor of liability using the sensitivity method. In Current dynamics in business and economics theoretical approaches and empirical discoveries open source preview. Peter Lang. [Google Scholar]
- Challoumis, C. (2024c). Integrating money cycle dynamics and economocracy for optimal resource allocation and economic stability. Journal of Risk and Financial Management, 17(9), 422. [Google Scholar] [CrossRef]
- Challoumis, C. (2024d). Rewarding taxes on the cycle of money. In Social and economic studies within the framework of emerging global developments (Vol. 5). Peter Lang. [Google Scholar]
- Challoumis, C. (2025a). Comparing the cycle of money: Rewarding taxes and the impact factor of education. In Sustainable perspectives in business economics and education theoretical and empirical approaches (pp. 33–42). Peter Lang. [Google Scholar]
- Challoumis, C. (2025b). Economocracy: Global economic governance. Economies, 13(8), 230. [Google Scholar] [CrossRef]
- Challoumis, C. (2025c). The impact factor of tangibles and intangibles of controlled transactions on economic performance. Economic Alternatives, 31(1), 64–76. Available online: https://www.unwe.bg/doi/eajournal/2025.1/EA.2025.1.04.pdf (accessed on 23 July 2025).
- Challoumis, C. (2025d). The inflation according to the cycle of money (C.M.). Economic Alternatives, 2025(2), 324–353. [Google Scholar] [CrossRef]
- Challoumis, C., & Eriotis, N. (2025). The impact of artificial intelligence on the Greek economy. Journal of Open Innovation: Technology, Market, and Complexity, 11(3), 100578. [Google Scholar] [CrossRef]
- Comunale, M. (2024). The economic impacts and the regulation of AI: A review of the academic literature and policy actions. IMF working papers. International Monetary Fund. [Google Scholar] [CrossRef]
- Cruce, J. R., & Quinn, J. C. (2019). Economic viability of multiple algal biorefining pathways and the impact of public policies. Applied Energy, 233–234, 735–746. [Google Scholar] [CrossRef]
- Dancygier, R. M., & Laitin, D. D. (2014). Immigration into europe: Economic discrimination, violence, and public policy. Annual Review of Political Science, 17, 43–64. [Google Scholar] [CrossRef]
- Diallo, S. Y., Shults, F. L. R., & Wildman, W. J. (2021). Minding morality: Ethical artificial societies for public policy modeling. AI and Society, 36(1), 49–57. [Google Scholar] [CrossRef] [PubMed]
- Dodaro, G. L. (2020). Addressing COVID-19 implications nationally and globally. International Journal of Government Auditing, 47(3), 4–5. [Google Scholar]
- dos Santos Benso Maciel, L., Bonatto, B. D., Arango, H., & Arango, L. G. (2020). Evaluating public policies for fair social tariffs of electricity in Brazil by using an economic market model. Energies, 13(18), 4811. [Google Scholar] [CrossRef]
- Driver, C. (2017). Advertising’s elusive economic rationale: Public policy and taxation. Journal of Economic Surveys, 31(1), 1–16. [Google Scholar] [CrossRef]
- Engström, G., Gars, J., Jaakkola, N., Lindahl, T., Spiro, D., & van Benthem, A. A. (2020). What policies address both the coronavirus crisis and the climate crisis? Environmental and Resource Economics, 76(4), 789–810. [Google Scholar] [CrossRef] [PubMed]
- Erickson, K. (2016). Defining the public domain in economic terms—Approaches and consequences for policy. Etikk i Praksis, 10(1), 61–74. [Google Scholar] [CrossRef]
- Ewert, B., Loer, K., & Thomann, E. (2021). Beyond nudge: Advancing the state-of-the-art of behavioural public policy and administration. Policy and Politics, 49(1), 3–23. [Google Scholar] [CrossRef]
- Ezako, J. T. (2023). Analyze of inflation and economic growth relationship in Burundi. Cogent Economics and Finance, 11(1), 2210914. [Google Scholar] [CrossRef]
- Farah, M. F. S. (2011). Public policy and public administration. Revista de Administracao Publica, 45(3), 813–836. [Google Scholar] [CrossRef]
- Fekete, K. (2014). In and out of the crisis—Greece. Agrártud. Közlemények, 59, 33–36. [Google Scholar] [CrossRef] [PubMed]
- Forson, J. A. (2020). Innovation financing and public policy dilemmas in the economic community of West African States (ECOWAS). African Journal of Science, Technology, Innovation and Development, 12(1), 1–11. [Google Scholar] [CrossRef]
- Gangl, K., & Torgler, B. (2020). How to achieve tax compliance by the wealthy: A review of the literature and agenda for policy. Social Issues and Policy Review, 14(1), 108–151. [Google Scholar] [CrossRef]
- García, A. V., & Sampedro, M. C. (2022). Reflections and proposals for combating public corruption in local administration|Reflexiones y propuestas para combatir la corrupción pública en la administración local. Revista Espanola de La Transparencia, 15, 181–205. [Google Scholar] [CrossRef]
- Goldsztejn, U., Schwartzman, D., & Nehorai, D. A. (2020). Public policy and economic dynamics of COVID-19 spread: A mathematical modeling study. PLoS ONE, 15(12), e0244174. [Google Scholar] [CrossRef]
- Gorlov, S. M., & Molchanova, R. V. (2023). Mechanisms of financial stability and sustainability of enterprises. Ekonomika i Upravlenie: Problemy, Resheniya, 7/1(139), 7–21. [Google Scholar] [CrossRef]
- Haass, F., & Ottmann, M. (2017). Profits from peace: The political economy of power-sharing and corruption. World Development, 99, 60–74. [Google Scholar] [CrossRef]
- Hampton, M. B. (2016). Where currents meet: The offshore interface between corruptions and offshore finance centre and economic development. Journal Bulleton, 27(2), 78–87. [Google Scholar] [CrossRef][Green Version]
- Hausman, D., McPherson, M., & Satz, D. (2016). Economic analysis, moral philosophy, and public policy. In Economic analysis, moral philosophy, and public policy. Cambridge University Press. [Google Scholar] [CrossRef]
- Herman, H., & Tobing, V. C. L. (2019). Kinerja pegawai terhadap kepuasan masyarakat dalam pengurusan ktp-el dengan kualitas pelayanan sebagai variabel mederasi di Kecamatan Batam Kota, Batam. Jurnal Akuntansi Balerang, 2(1), 61–75. [Google Scholar]
- Huke, N., & Tietje, O. (2014). Gewerkschaftliche erneuerung in der eurokrise. Prokla. Zeitschrift für kritische Sozialwissenschaft, 44(177), 531–548. [Google Scholar] [CrossRef]
- Ibrahim Anyars, S., & Adabor, O. (2023). The impact of oil price changes on inflation and disaggregated inflation: Insights from Ghana. Research in Globalization, 6, 100125. [Google Scholar] [CrossRef]
- Islam, A., Rashid, M. H. U., Hossain, S. Z., & Hashmi, R. (2020). Public policies and tax evasion: Evidence from SAARC countries. Heliyon, 6(11), e05449. [Google Scholar] [CrossRef]
- Jia, M., Liu, Y., Lieske, S. N., & Chen, T. (2020). Public policy change and its impact on urban expansion: An evaluation of 265 cities in China. Land Use Policy, 97, 104754. [Google Scholar] [CrossRef]
- Jomo, K. S., & Wee, C. H. (2003). The political economy of Malaysian federalism: Economic development, public policy and conflict containment. Journal of International Development, 15(4), 441–456. [Google Scholar] [CrossRef]
- Kalogeraki, S. (2018). Socio-political responses during recessionary times in Greece: An introduction (Vol. 11). Partecipazione e Conflitto. [Google Scholar]
- Kananen, J. (2012). International ideas versus national traditions: Nordic economic and public policy as proposed by the OECD. Journal of Political Power, 5(3), 455–473. [Google Scholar] [CrossRef]
- Kapitsinis, N. (2019). The impact of economic crisis on firm relocation: Greek SME movement to Bulgaria and its effects on business performance. GeoJournal, 84(2), 321–343. [Google Scholar] [CrossRef]
- Kartini, D. S., Mulyawan, R., & Muradi, M. (2019). Public policy pragmatism on special economic zone in tanjung lesung, pandeglang regency. MIMBAR: Jurnal Sosial Dan Pembangunan, 35(1), 146–155. [Google Scholar] [CrossRef]
- Khan, S., & Liu, G. (2019). Socioeconomic and public policy impacts of China Pakistan economic corridor on Khyber Pakhtunkhwa. Environmental Management and Sustainable Development, 8(1), 57–76. [Google Scholar] [CrossRef]
- Klüver, L., Berloznik, R., Peissl, W., & Tennøe, T. (2006). ICT and privacy in Europe. Experiences from technology assessment of ICT and privacy in seven different European countries. Final report. In ITA—Projektberichte (pp. 40–44). European Parliamentary Technology Assessment. Available online: https://media.wpd.digital/teknologiradet/uploads/2018/06/Rapport-ICT-and-Privacy-in-Europe.pdf (accessed on 2 August 2025).
- Korenik, D., & Wegrzyn, M. (2020). Public policy timing in a sustainable approach to shaping public policy. Sustainability, 12(7), 2677. [Google Scholar] [CrossRef]
- Kyriakidou, M., & Olivas Osuna, J. (2017). The Indignados protests in the Spanish and Greek press: Moving beyond the protest paradigm. European Journal of Communication, 32(5), 457–472. [Google Scholar] [CrossRef]
- Lacombe, D. (2019). Data sharing as a continuum to the role of international networks: Beyond clinical research. Tumori, 105(Suppl. 2), 50–52. [Google Scholar]
- Ladvocat, M., & Lucas, V. (2019). Regional disparities, public policies and economic growth in Brazil. Revista Baru—Revista Brasileira de Assuntos Regionais e Urbanos, 5(2), 264–274. [Google Scholar] [CrossRef]
- Lal, A., Moodie, M., Peeters, A., & Carter, R. (2018). Inclusion of equity in economic analyses of public health policies: Systematic review and future directions. Australian and New Zealand Journal of Public Health, 42(2), 207–213. [Google Scholar] [CrossRef] [PubMed]
- Laplane, A., & Mazzucato, M. (2020). Socializing the risks and rewards of public investments: Economic, policy, and legal issues. Research Policy: X, 49, 100008. [Google Scholar] [CrossRef]
- Loayza, N., & Pennings, S. M. (2020). Macroeconomic Policy in the Time of COVID-19: A primer for developing countries. In World bank research and policy briefs No. 147291. The World Bank. Available online: https://ideas.repec.org/p/wbk/wbkrpb/147291.html (accessed on 2 August 2025).
- Loukakis, A. (2018). Not just solidarity providers. Investigating the political dimension of alternative action organisations (AAOs) during the economic crisis in Greece. University of Salento. [Google Scholar] [CrossRef]
- Lucchese, M., & Pianta, M. (2020). The coming coronavirus crisis: What can we learn? Intereconomics, 55(2), 98–104. [Google Scholar] [CrossRef]
- Mackean, T., Fisher, M., Friel, S., & Baum, F. (2020). A framework to assess cultural safety in Australian public policy. Health Promotion International, 35(2), 340–351. [Google Scholar] [CrossRef]
- Malti, T., Beelmann, A., Noam, G. G., Sommer, S., Francis, I., Leeman, J., Sandelowski, M., Birken, S. A., Bunger, A. C., Powell, B. J., Turner, K., Clary, A. S., Klaman, S. L., Yu, Y., Whitaker, D. J., Self, S. R., Rostad, W. L., Chatham, J. R. S., Kirk, M. A., … Rosenbloom, D. L. (2017). Health policy: Application for nurses and other healthcare professionals. Journal of Clinical Nursing, 33(1). [Google Scholar]
- Martinez, M. C. V., & Rodríguez, M. C. M. (2020). Public policies of electronic governance and corruption in Mexico. Public Policy and Administration, 19(3), 133–141. [Google Scholar] [CrossRef]
- Mavrozacharakis, E., & Tzagkarakis, S. (2016). About political change in Greece. Available online: https://ssrn.com/abstract=2799555 (accessed on 2 August 2025).
- Menguy, S. (2020). Tax competition, fiscal policy, and public debt levels in a monetary union. Journal of Economic Integration, 35(3), 353–395. [Google Scholar] [CrossRef]
- Meyer, B. D., & Rosenbaum, D. T. (2000). Making single mothers work: Recent tax and welfare policy and its effects. National Tax Journal, 53(4), 1027–1061. [Google Scholar] [CrossRef]
- Miailhe, N. (2017). Economic, social and public policy opportunities enabled by automation. Field Actions Science Reports. The Journal of Field Actions, (17), 50–53. Available online: https://journals.openedition.org/factsreports/4447 (accessed on 2 August 2025).
- Michener, J., & Brower, M. T. (2020). What’s policy got to do with it? Race, gender & economic inequality in the United States. Daedalus, 149(1), 100–118. [Google Scholar] [CrossRef]
- Muñoz, O. G., & Flores, M. C. (2020). Basic principles of economic policy and public decision in the 21st century. Journal of Social Sciences (COES&RJ-JSS), 9(1), 21–31. [Google Scholar] [CrossRef]
- Nasri, W. (2014). Citizens’ E-government services adoption: An extension of unified theory of acceptance and use of technology model. International Journal of Public Administration in the Digital Age, 1(2), 80–96. [Google Scholar] [CrossRef]
- Nathan, L. P., & Friedman, B. (2010). Interacting with policy in a political world. Interactions, 17(5), 56–59. [Google Scholar] [CrossRef]
- Nene, S. T., Ilesanmi, K. D., & Sekome, M. (2022). The effect of inflation targeting (IT) policy on the inflation uncertainty and economic growth in selected African and european countries. Economies, 10(2), 37. [Google Scholar] [CrossRef]
- Ng, Y. K. (2018). Ten rules for public economic policy. Economic Analysis and Policy, 58, 32–42. [Google Scholar] [CrossRef]
- Oueslati, W. (2015). Growth and welfare effects of environmental tax reform and public spending policy. Economic Modelling, 45, 1–13. [Google Scholar] [CrossRef]
- Pircher, B. (2020). EU public procurement policy: The economic crisis as trigger for enhanced harmonisation. Journal of European Integration, 42(4), 509–525. [Google Scholar] [CrossRef]
- Porter, M. E. (2007). Clusters and economic policy: Aligning public policy with the new economics of competition. Institute for Strategy and Competitiveness at Harvard Business School. [Google Scholar]
- Rammohan, A., Purwono, R., & Harymawan, I. (2020). The local economy and re-election of incumbent district leaders in Indonesia. Heliyon, 6(5), e04098. [Google Scholar] [CrossRef]
- Scholvin, S., & Malamud, A. (2020). Is Brazil a geoeconomic node? Geography, public policy, and the failure of economic integration in South America. Brazilian Political Science Review, 14(2), e0004. [Google Scholar] [CrossRef]
- Shamsuzzaman, M. M., Islam, M. M., Begum, A., Schneider, P., & Mozumder, M. M. H. (2022). Assessing fisheries policies of Bangladesh: Need for consistency or transformation? Water, 14(21), 3414. [Google Scholar] [CrossRef]
- Sikman, L., Latinovic, I., & Paspalj, D. (2019). ISO 27001—Information systems security, development, trends, technical and economic challenges. International Journal of Engineering, 17(4), 45–48. [Google Scholar]
- Simsa, R. (2017). Repression of the Spanish protest movement—Mechanisms and consequences. Nonprofit Policy Forum, 8(3), 321–336. [Google Scholar] [CrossRef][Green Version]
- Stern, N. (2015). Economic development, climate and values: Making policy. Proceedings of the Royal Society B: Biological Sciences, 282(1812), 20150820. [Google Scholar] [CrossRef]
- Stoica, V., & Ilas, A. (2013). Explaining the underdevelopment of rural e-government: The case of Romania. In E-government implementation and practice in developing countries (pp. 331–348). IGI Global Scientific Publishing. [Google Scholar] [CrossRef]
- Sturges, P. (2004). Corruption, transparency and a role for ICT? International Journal of Information Ethics, 2(11), 1–9. [Google Scholar]
- Sultana, A., Or Rashid, M. H., Akter Eva, S., & Sultana, A. (2020). Assessment of relationship among regional economic development policy, urban development policy and public policy. Sumerianz Journal of Economics and Finance, 3(10), 171–177. [Google Scholar] [CrossRef]
- Swanstrom, T., Dreier, P., & Mollenkopf, J. (2002). Economic inequality and public policy: The power of place. City & Community, 1(4), 349–372. [Google Scholar] [CrossRef]
- Szalai, J., & Svensson, S. (2018). On civil society and the social economy in Hungary. Intersections East European Journal of Society and Politics, 4(4), 107–124. [Google Scholar] [CrossRef]
- Tanveer, M., Hassan, S., & Bhaumik, A. (2020). Academic policy regarding sustainability and artificial intelligence (Ai). Sustainability, 12(22), 9435. [Google Scholar] [CrossRef]
- Turner, A. (2010). The crisis, conventional economic wisdom, and public policy. Industrial and Corporate Change, 19(5), 1317–1329. [Google Scholar] [CrossRef]
- Türkeli, S., & Schophuizen, M. (2019). Decomposing the complexity of value: Integration of digital transformation of education with circular economy transition. Social Sciences, 8(8), 243. [Google Scholar] [CrossRef]
- Ud Din, M., Mangla, I. U., & Jamil, M. (2016). Public policy, innovation and economic growth: An economic and technological perspective on Pakistan’s telecom industry. The Lahore Journal of Economics, 21, 369–391. [Google Scholar] [CrossRef]
- Ustinovich, E., & Kulikov, M. (2020). National projects, socio-economic policy and public equilibrium. Social’naja Politika i Social’noe Partnerstvo (Social Policy and Social Partnership), 6, 6–16. [Google Scholar] [CrossRef]
- Vlachokyriakos, V., Crivellaro, C., Wright, P., Karamagioli, E., Staiou, E.-R., Gouscos, D., Thorpe, R., Krüger, A., Schöning, J., Jones, M., Lawson, S., & Olivier, P. (2017, May 6–11). HCI, solidarity movements and the solidarity economy. The 2017 CHI Conference on Human Factors in Computing Systems, Denver, CO, USA. [Google Scholar] [CrossRef]
- Wosiek, M. (2016). Social capital under conditions of economic crisis—the example of Southern European countries. Ekon. Prawo, 15(3), 401. [Google Scholar] [CrossRef]
- Yakovliev, R. (2019). Principles of personal data minimization and accuracy during the use of the distributed ledger technology (blockchain) (administrative and legal aspects). ScienceRise: Juridical Science, (4), 16–24. [Google Scholar] [CrossRef]
- Yamaoka, H. (2023). The future of central banking. Accounting, Economics and Law: A Convivium, 13(2), 103–132. [Google Scholar] [CrossRef]
- Yannopoulou, N., Liu, M. J., Bian, X., & Heath, T. (2019). Exploring social change through social media: The case of the Facebook groupIndignant Citizens. International Journal of Consumer Studies, 43(4), 348–357. [Google Scholar] [CrossRef]
- Yao, H.-C., Ling, I.-L., & Liu, C.-Y. (2023). A preliminary study on the path of risk perception affecting organizational reputation: Form the longitudinal context of the COVID-19 epidemic. Mass Communication Research, 154, 229–278. [Google Scholar] [CrossRef]
Disclaimer/Publisher’s Note: The statements, opinions and data contained in all publications are solely those of the individual author(s) and contributor(s) and not of MDPI and/or the editor(s). MDPI and/or the editor(s) disclaim responsibility for any injury to people or property resulting from any ideas, methods, instructions or products referred to in the content. |
© 2025 by the authors. Licensee MDPI, Basel, Switzerland. This article is an open access article distributed under the terms and conditions of the Creative Commons Attribution (CC BY) license (https://creativecommons.org/licenses/by/4.0/).






