Abstract
Economic systems face critical challenges, including widening income inequality, unemployment driven by automation, mounting public debt, and environmental degradation. This study introduces Economocracy as a transformative framework aimed at addressing these systemic issues by integrating democratic principles into economic decision-making to achieve social equity, economic efficiency, and environmental sustainability. The research focuses on two core mechanisms: Economic Productive Resets (EPRs) and Economic Periodic Injections (EPIs). EPRs facilitate proportional redistribution of resources to reduce income disparities, while EPIs target investments to stimulate job creation, mitigate automion-related job displacement, and support sustainable development. The study employs a theoretical and analytical methodology, developing mathematical models to quantify the impact of EPRs and EPIs on key economic indicators, including the Gini coefficient for inequality, unemployment rates, average wages, and job displacement due to automation. Hypothetical scenarios simulate baseline conditions, EPR implementation, and the combined application of EPRs and EPIs. The methodology is threefold: (1) a mathematical–theoretical validation of the Cycle of Money framework, establishing internal consistency; (2) an econometric analysis using global historical data (2000–2023) to evaluate the correlation between GNI per capita, Gini coefficient, and average wages; and (3) scenario simulations and Difference-in-Differences (DiD) estimates to test the systemic impact of implementing EPR/EPI policies on inequality and labor outcomes. The models are further strengthened through tools such as OLS regression, and Impulse results to assess causality and dynamic interactions. Empirical results confirm that EPR/EPI can substantially reduce income inequality and unemployment, while increasing wage levels, findings supported by both the theoretical architecture and data-driven outcomes. Results demonstrate that Economocracy can significantly lower income inequality, reduce unemployment, increase wages, and mitigate automation’s effects on the labor market. These findings highlight Economocracy’s potential as a viable alternative to traditional economic systems, offering a sustainable pathway that harmonizes growth, social justice, and environmental stewardship in the global economy. Economocracy demonstrates potential to reduce debt per capita by increasing the efficiency of public resource allocation and enhancing average income levels. As EPIs stimulate employment and productivity while EPRs moderate inequality, the resulting economic growth expands the tax base and alleviates fiscal pressures. These dynamics lead to lower per capita debt burdens over time. The analysis is situated within the broader discourse of institutional economics to demonstrate that Economocracy is not merely a policy correction but a new economic system akin to democracy in political life.
1. Introduction
The concept of Economocracy describes a transformative approach to economic governance, aiming to integrate democratic values within the intricate workings of the global economy. This framework proposes a system where economic decisions are not merely dictated by market laws but are influenced by collective input and accountability. By weaving in the ideals of equality and sustainability, Economocracy offers a tantalizing glimpse of how economic structures might evolve to better serve society as a whole. By examining the historical context and theoretical foundations of this system, it is plausible to uncover the motivations and philosophies that underpin this ambitious model.
While extensive literature exists on the ideological and structural critiques of capitalism, socialism, and democracy, this study does not aim to repeat those debates. Instead, it builds upon those foundations to offer a concrete and analytically rigorous solution: Economocracy, a system that mathematically restructures economic flows to eliminate systemic debt, reduce inequality, and democratize monetary control. Unlike previous conceptual frameworks, Economocracy operationalizes its principles through computable mechanisms such as Economic Productive Resets (EPRs) and Economic Periodic Injections (EPIs). These tools are not philosophical abstractions but functionally testable instruments supported by simulation and validated logic. Thus, this paper departs from ideological discourse and enters the domain of structural economic design.
This study addresses a critical gap in economic governance models: the absence of a mathematically grounded and democratically accountable system that mitigates automation-induced job loss, public debt accumulation, and rising inequality. The existing literature fails to reconcile the structural flaws of capitalism and the inefficiencies of socialism within a unified framework. The objective of this study is to introduce and validate the concept of Economocracy through mathematical modeling and simulation, demonstrating its ability to reduce inequality, unemployment, and automation risk, while preserving fiscal sustainability and social justice. Despite decades of economic evolution, neither traditional capitalism nor socialism has resolved the structural issues underpinning modern global crises, including public debt accumulation, wealth inequality, and automation-driven unemployment. A significant research gap exists in proposing a mathematically grounded and democratically accountable alternative system that can address these systemic weaknesses. Most of the current literature either focuses on monetary reform without structural alternatives to interest-based debt or emphasizes redistribution without tackling the underlying mechanics of value creation and circulation. No economic model to date integrates both a solution to systemic debt and a redistribution framework linked to democratic legitimacy.
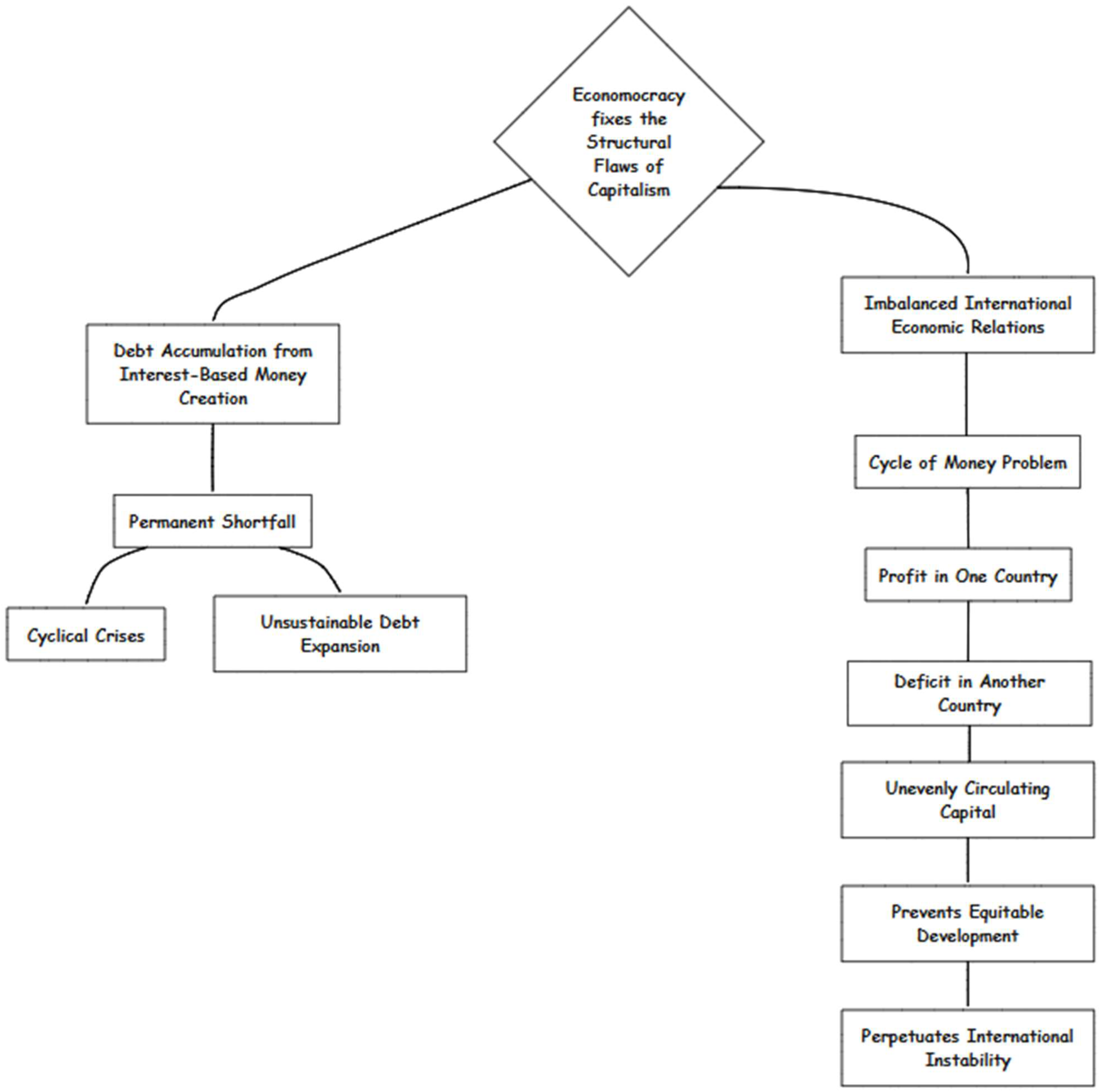
Capitalism suffers from two core structural and mathematical flaws:
- 1.
- Debt Accumulation from Interest-Based Money Creation:Under current monetary systems, money is primarily created through bank loans that must be repaid with interest. However, the interest itself is not created within the system, resulting in a permanent shortfall that structurally generates public and private debt. This flaw leads to cyclical crises and unsustainable debt expansion.
- 2.
- Imbalanced International Economic Relations (Cycle of Money Problem):According to the Theory of the Cycle of Money, any profit or surplus generated in one country mathematically implies a deficit in another, due to the finite and unevenly circulating nature of global capital. This zero-sum condition structurally prevents equitable global development and perpetuates international instability (see Figure 1).
Figure 1. Methodology of Q.E. reverse engineering method (Author’s scheme, Appendix B and Appendix C).
This paper analyzes Economocracy as a new mathematically consistent economic system designed to overcome the aforementioned failures of capitalism. The study’s objectives are to theoretically develop and mathematically model the mechanisms of EPR and EPI as tools to replace debt-based money with positive non-productive money, to simulate baseline and intervention scenarios to evaluate the effects of Economocracy on key indicators (inequality, unemployment, wages, automation impact), and to demonstrate that Economocracy can simultaneously achieve economic efficiency, social equity, and sustainability through a system grounded in democratic values and fiscal balance.
Between the mid-20th century and early 21st century, the world witnessed significant changes influenced by various economic ideologies. The rise of automation and globalization, coupled with environmental degradation, prompted economists and theorists to reassess traditional capitalism’s shortcomings. This was a period marked by increasing inequality and the alarming effects of climate change, leading to the search for alternatives that could bridge the gulf between economic growth and social welfare. During this time, the seeds of Economocracy began to take root, addressing the pressing need for a more equitable system of resource distribution (Braudel, 1982; Braudel et al., 1981; Haskel & Westlake, 2021; Lenin, 1916; Szabó, 2022).
Ending an era dominated by unchecked capitalist expansion, the emergence of Economocracy reflects a convergence of ideas from multiple disciplines, including economics, political theory, and environmental science. Influenced by the growing concern over sustainability and the moral imperative to reduce inequalities, the framework proposed by Economocracy resonates more socially responsible approach to economic behavior. This blending of ideas gave rise to new mechanisms aimed at alleviating public debt and redistributing wealth, significant shifts that resonate across the global stage today (Challoumis, 2024e). The main research question is whether Economocracy can effectively resolve the structural mathematical flaws of capitalism, such as the unsustainable nature of debt accumulation and the imbalance caused by non-productive money (e.g., interest rates), as identified by the Theory of the Cycle of Money. Of course, there are more issues that serve at the compliance of the economic system to democratic principles, including AI aspects, unemployment, inequality, the transition of debts between generations, the funding of healthcare systems, the step-up of space foundation programs, and many others that have been discussed in previous papers on Economocracy (Challoumis, 2022a, 2024a, 2024d, 2024e).
2. Literature Review
By framing itself as an alternative to both capitalism and socialism, Economocracy embodies a synthesis of pragmatic and ideological responses to contemporary economic and social challenges. It does not merely seek to correct the deficiencies of existing systems; instead, it endeavors to reconstruct economic interactions at every level. Exploring the underpinnings of Economocracy, it is plausible to discover how its historical emergence draws on the lessons learned from the failures and successes of past economic models. What follows is based on the terms developed in the papers “Economocracy versus Capitalism” (Challoumis, 2024d) and “The Index of the Cycle of Money: The Case of Switzerland” (Challoumis, 2024g).
Fundamental aspects: Economocracy is the only economic system built upon an appropriate mathematical structure, addressing two fundamental mathematical problems inherent in capitalism (Challoumis, 2022a, 2024a, 2024d, 2024e). Firstly, it resolves the issue of continually increasing debts, caused by interest rates, through the introduction of positive non-productive money. Secondly, according to the Theory of the Cycle of Money, even the smallest profit gained by one country directly corresponds to a deficit experienced by another. By addressing these interconnected issues, Economocracy rectifies the fundamental mathematical flaw present in capitalism, as articulated by the Cycle of Money and the principles underlying Economocracy itself. Furthermore, Economocracy aligns economic operations with democratic values by effectively tackling challenges related to inequality, healthcare, education, war, environmental sustainability, and space exploration programs (Challoumis, 2022a, 2024a, 2024d, 2024e).
The Cycle of Money: The theory of the Cycle of Money centers on the distinction between enforcement savings and escape savings, a differentiation that critically influences economic performance. Enforcement savings are retained within the local banking system, supporting investment in manufacturing and specialized sectors by major corporations while still allowing space for small businesses to thrive. Real-world case scenarios support the applicability of the Cycle of Money theory, particularly through the analysis of enforcement mechanisms and escaped savings, as observed in multiple countries such as Switzerland, Greece, Canada, the United Kingdom, Poland, and Costa Rica (Challoumis, 2021a, 2021b, 2021c, 2021d, 2021e, 2021f, 2021g, 2021h, 2021i, 2022b, 2022c, 2023a, 2023b, 2023c, 2023d, 2024c, 2024g). The theory is further validated through its consistent patterns across multiple national contexts and in a global overview (Challoumis, 2024h). This circulation of funds boosts economic momentum and promotes self-sustaining growth. When enforcement savings exceed escape savings, the economy reaches optimal performance, with each economic agent contributing productively to a resilient system. In contrast, escape savings, funds that exit the local economy, disrupt this flow, weakening the cycle of reinvestment and slowing overall growth (Challoumis, 2021c, 2021f, 2022c, 2023b, 2023c). The theory suggests that regulatory tools, such as higher taxes on corporations that displace smaller enterprises and subsidies for capital-intensive projects, can strengthen enforcement savings. Likewise, low taxation on productive activities and strategic investment in areas like healthcare and education enhance economic efficiency (Challoumis, 2024g).
2.1. Economocracy
A system developed by Constantinos Challoumis, builds upon this theory to address critical global issues, including escalating public debt and the challenges posed by central bank interest rates. Interest rates are requested money that must be returned, considered as negative non-productive money (Challoumis, 2022a). This problem could be only addressed by the positive non-productive money that the economic system of Economocracy offers through EPRs and EPIs. EPRs aim more at debt and EPIs more to social aspects e.g., healthcare system, reconstruction of countries after wars, space programs, education, etc. EPRs and EPIs depend on the GDP of each country, a valid measure to use for the proportional decline of debts (Challoumis, 2022b). The term is not random; it is based on the proportional terms of democracy, meaning “holding the economy by people” (economy + state, “οικονομία + κράτος”). The term should not be confused with the term of Econocracy (Karpf et al., 2024; Munck, 2016). Historically, the term democracy also had the same problem, as it had negative meaning, and the prior term was politeia. Democracy was the bad case of politeia. The term politeia has been replaced by the term of democracy. Then, the etymology historically was more important for the meaning of the aspect. One of its core insights is the structural mismatch between the amount of circulating money and the levels of debt incurred through borrowing, a disparity that generates financial instability (Crick, 2007; Friede, 2020; Lovett & Zuehl, 2022; Westheimer & Kahne, 2004). Economocracy also acknowledges the interconnected nature of global economies, where one nation’s surplus GDP often translates into another’s deficit, highlighting the need for mechanisms that facilitate fair wealth redistribution. By applying the principles of the Cycle of Money, Economocracy advocates for policies that promote the continuous and equitable reuse of money within and across economies. It calls for a rethinking of traditional monetary and fiscal frameworks, proposing reforms that reduce dependence on excessive borrowing and correct imbalances in economic outcomes (see Figure 2). Through regulatory strategies, such as lower taxes on productive endeavors and targeted public investment, Economocracy aims to create a more balanced sustainable global economy, where prosperity is more evenly shared. There could be some instances where authoritarian states have good economic performances, but economies without democratic values do not have personal and social progress (Challoumis, 2022a, 2024e). Moreover, it should be mentioned that interest rates are considered as non-productive money, and Economocracy fixes this issue with positive non-productive money (based on Economic Productive Resets and Economic Periodic Injections) (Chu et al., 2024; Daniels, 2021; Przeworski, 2024). While the etymological construction of the term Economocracy draws from classical Greek roots to mean “rule through economic equilibrium,” this paper does not dwell on the linguistic evolution of the term. The focus lies not in terminology, but in substance: Economocracy presents a structured and computable alternative to current economic systems, grounded in redistributive tools that correct the failures of interest-based debt and structural global imbalances. Economocracy is not an abstract philosophy or ideological label; it is a system of mathematically governed instruments that can be translated into real policy.
Figure 2.
Economic Productive Resets (EPRs) and Economic Periodic Injections (EPIs) (Author’s scheme).
The two core tools, EPRs and EPIs, enable governments to cancel unsustainable debts and fund social infrastructure without resorting to inflation or austerity. These mechanisms are not theoretical ideals; they are modeled, computable, and suitable for simulation, national piloting, or even coordinated international implementation through G7/G20 policy agreements. Although the term Econocracy has been used in the prior literature to describe the rise of economic technocracy and elite-driven policymaking, Economocracy is fundamentally different. This model does not critique technocracy alone; it replaces the entire macroeconomic operating framework with a system based on democratic oversight, proportional redistribution, and monetary sustainability. The distinction is not semantic; it is structural and institutional.
EPRs (Economic Productive Resets): The core principle of Economocracy must be applied to critical global challenges, and this can be achieved through the mechanism known as EPR, Economic Productive Reset. EPRs enable the transformation of adverse economic outcomes into financial stability and help address austerity measures by supporting necessary changes. Their implementation can smooth out economic fluctuations, contribute to the gradual elimination of global debt with only minimal impact on prices, and preserve exchange rate stability. However, the effectiveness of this strategy depends on a political consensus among nations, potentially formalized through an agreement within the G20. Debt restructuring under EPRs should be aligned with each country’s GDP and credit rating. In cases where the restructured amount exceeds a country’s outstanding debt, that nation should receive additional funds, on the condition that such resources are not allocated to military expenditures. An EPR is one of the two fundamental mechanisms, the other being an EPI, that introduce non-productive money into the economy to address the issue of globally increasing debts. This process occurs fairly, as it is based on GDP (or alternatively, GDP per capita, depending on the terms agreed upon) (Challoumis, 2022a).
EPIs (Economic Periodic Injections): Economic support across all nations can be maintained through the use of EPIs—Economic Periodic Injections. This mechanism involves the regular allocation of agreed-upon capital to strengthen essential social sectors, such as education and healthcare. By doing so, countries can mitigate persistent issues stemming from inadequate infrastructure or the impact of conflict. In this framework, developed nations may repurpose EPR-related funds for non-military uses. Since the injected amounts are relatively modest when compared to average GDPs, they can be provided as fixed sums; however, if the amounts are larger, they should instead be adjusted in proportion to each country’s GDP. This approach ensures exchange rate stability while maintaining equitable economic support (Challoumis, 2022a).
Democracy: The term democracy means he control of the political affairs by people (people + state, “δήμος + κράτος”) The origins of democracy are often attributed to ancient Greece, particularly the city of Athens in the 5th century BC, although earlier forms of basic democratic practices likely existed elsewhere. At a time when autocracies and oligarchies dominated, the Athenian system stood out for its unique structure. Unlike modern democracies, it operated as a direct democracy, where citizens themselves gathered to debate and decide on policies rather than electing officials to represent them. In the present day, democracy takes many diverse forms, with each democratic nation adopting its own version (Holston, 2022; Plattner, 2015; Zagrebina, 2020). There is no universal template: some democracies are presidential, others parliamentary; some are federal, others unitary; and voting systems range from proportional to majoritarian. Some democracies even coexist with monarchies, demonstrating the broad spectrum of democratic governance in the modern world (Challoumis, 2022a).
Theoretical Foundations: Before we probe the core tenets of Economocracy, it is crucial to understand the theoretical foundations that inform its design. These foundations blend concepts from classical economics with emerging insights on sustainability and equity. At its essence, Economocracy addresses the structural issues inherent within contemporary financial systems, particularly how they perpetuate cycles of debt and inequality. In doing so, it seeks to provide a coherent integrated approach that reflects the interconnected nature of global economies, where one nation’s prosperity often rests on the deficits of another (Carfora et al., 2021; Diallo et al., 2021; dos Santos Benso Maciel et al., 2020; Marques, 2019; Nash et al., 2017; Spiel et al., 2018; J. Wu et al., 2019).
Foundations of Economocracy are rooted in its innovative mathematical concepts, such as the Cycle of Money theory, which distinguishes between enforcement savings and escape savings. This differentiation elucidates how money circulates within a local economy, advocating for regulations that enhance enforcement savings by incentivizing local investment and minimizing capital flight. Such insights are imperative for understanding how wealth distribution can be optimized to benefit society at large as opposed to a select few. An optimal distribution of wealth is defined on the theory of Cycle of Money, where economic activity is boosted by the enhancement of enforcement savings and the decline of escaped savings (Challoumis, 2024g). The focus on equitable resource allocation informs the design of Economocracy, making it a pertinent response to the challenges posed by automation, environmental crises, and rampant inequality (Camiña et al., 2020; Ghobakhloo et al., 2023; Kraske, 2008).
Key Principles Governing Economocracy: Above all, the principles governing Economocracy emphasize sustainability, equity, and democratic engagement, positioning itself as a contemporary answer to age-old economic debates. Thus, this statement echoes the principles of a welfare state with a market economy (Challoumis, 2022a, 2024a, 2024d, 2024e). By reinstating the importance of proportional distribution, Economocracy ensures a fair allocation of resources based on economic productive outputs, ultimately supporting weaker economies and promoting global equity. The introduction of mechanisms like EPRs and EPIs illustrates how the system seeks to realign financial resources with societal needs. These principles challenge the long-standing notions of unregulated markets and their inclination towards exacerbating inequality and environmental neglect (AICPA, 2017; Hasselman & Stoker, 2017).
Navigating through the key principles that underlie Economocracy, it is plausible to discover how they intertwine with everyday economic interactions. By fostering an environment where investments in education, healthcare, and green initiatives are prioritized, Economocracy paves the way for a more cohesive global community. Understanding these principles is not merely an academic exercise; where economic decision-making is conducted with the intent of promoting human welfare, environmental resilience, and global cooperation. By embracing these principles, people will be empowered to contribute to the evolution of an economic system that truly values individuals and the planet alike (Abdelkafi, 2018; Campos et al., 2019).
2.2. Automation and Implications
While it may seem like a distant concern, the rise of automation is dramatically reshaping the global economy, influencing the fabric of how societies function and individuals earn a living. As technology advances, automated systems are increasingly performing tasks once reserved for human workers, resulting in profound changes in productivity and efficiency. This shift is not merely a trend but a fundamental alteration in the way economic systems operate (Coombs et al., 2020; Limkar & Tamboli, 2024; Milakis et al., 2017; Prettner, 2017; Shevchenko et al., 2025). The implications of this automation surge must be considered—not only for economies but for its own potential career paths and financial stability. By understanding these shifts, one can be better equipped for the future landscape of work and wealth distribution.
Along with the rapid pace of technological advancement, industries across all sectors are integrating automated solutions to streamline operations and maximize profit margins. This trend, once confined to manufacturing, has expanded to realms such as services, logistics, and even creative fields. Technology could replace jobs, in a way that paints a compelling picture of the future labor landscape. Automation-driven efficiency may contribute to economic growth, but the resulting displacement of workers poses significant challenges. The question lies in how societies will adapt and what safety nets will be put in place to support those affected (Danaher, 2022; Lindgren, 2024; Touseef et al., 2023).
The impact of automation extends beyond individual sectors; it reshapes economic structures fundamentally. As businesses automate processes, the reliance on human labor diminishes, leading to a reallocation of resources towards fewer skilled job roles. This shift has created a dual economy where technology enhances productivity and profitability in certain sectors, while leaving others vulnerable and under-resourced. One should consider that while some may thrive in this new context, others might find themselves disenfranchised. The continuous integration of AI and machine learning into routine activities illustrates the urgency of addressing these imbalances (S. D. Baker et al., 2020; Cho, 2020; Moreno-Jiménez et al., 2014; Stoica & Ilas, 2013; Varlamova, 2019).
Furthermore, these changes are not uniform across regions and demographics. Developed countries often see a quicker embrace of automation, while emerging economies face a more stringent adaptation period. As a global citizen, it is imperative to understand the implications for international labor markets, as jobs that move toward automation in wealthier nations may stagnate or vanish in less affluent regions. The wealth and opportunity gaps exacerbate the existing inequalities, necessitating an urgent call for frameworks that can redistribute wealth and protect the marginalized (Chestnut, 1965; Doran et al., 2025; Eden & Gaggl, 2015; Fang et al., 2023; Gasteiger & Prettner, 2020).
2.3. Labor Market Disruption and Skill Gaps
An outcome of this automation wave is the significant disruption it brings to the labor market, leading to increasingly apparent skill gaps. As traditional roles fade, the demand for advanced skills in technology and digital literacy rises. There could be in a paradox where jobs requiring high-level skills face shortages, while many lower-skill positions are vanishing. The need for reskilling and lifelong learning becomes paramount in this ever-evolving landscape. To remain competitive and viable in this professional journey, one needs to actively seek opportunities to upskill and reskill, adapting to the changing needs of the job market (Codoceo-Contreras et al., 2024; Klarin & Xiao, 2023). Moreover, this disruption is not just a challenge; it opens a dialogue about training and education systems. Many current educational frameworks fall short in preparing individuals for the realities of an automated workforce. One should advocate for reform in education that focuses on critical thinking, problem-solving, and digital skills, allowing future generations to thrive. Additionally, social and governmental institutions must collaborate to create innovative solutions that bridge the skills gap, ensuring that the workforce is equipped to meet the challenges posed by automation (Adams et al., 1987). Further, there is an intergenerational aspect to these shifts; younger workers generally adapt more readily to technology, whereas older employees may struggle to transition to new digitized roles. This divide can lead to increased tension within the labor market. One needs to acknowledge the importance of fostering inclusive retraining programs that cater to diverse age groups and backgrounds. Only through comprehensive targeted efforts can societies begin to mitigate the impact of automation on employment (Adeyeri, 2024; Ardakani & Saenz, 2023; Taleghani & Sola, 2024).
Behind the scenes of automation lies the pressing need for effective mechanisms of income redistribution to counterbalance the socioeconomic disparities created by this technology-driven landscape. As automation increases productivity in select sectors, the wealth generated often concentrates among a limited group of stakeholders: those who have access to capital and technical expertise. To ensure equitable distribution, one should support the integration of policies that promote fairness and access to wealth (Challoumis, 2024d). Approaches such as EPR and EPI are designed to redistribute resources and empower communities adversely affected by automation (Badmus, 2023). These mechanisms operate alongside a broader framework that includes tax regulations targeting the wealth generated by technology. There could be a world where revenue from highly automated industries contributes to social programs designed to uplift those whose jobs have been displaced (Hai, 2016). Global attention is required to construct a supportive policy environment around these initiatives. The challenge is not merely financial but also moral; the implications of ignoring those left behind in the wake of technological advancement should be recognized. By advocating for mechanisms that prioritize equitable resource distribution, one contributes to a resilient global economy that values sustainability and social equity (Bourdin & Nadou, 2018; Fabrègue & Bogoni, 2023; Farah, 2011; Hai, 2016; Islam et al., 2020; Moreno-Jiménez et al., 2014).
2.4. Environmental Sustainability in Economocracy
For a world increasingly challenged by environmental degradation and climate change, the integration of sustainable practices within economic frameworks represents a profound shift in how, as a global citizen, it would be plausible to participate in and influence the future. Economocracy, as a reformed economic system, aims to create a delicate balance between economic growth and environmental stewardship. It recognizes that traditional capitalism often prioritizes profit over ecological health, adversely affecting the very foundation of life on Earth. In this new paradigm, the principles of fairness and sustainability are woven into the fabric of economic decision-making, thereby fostering an environment where both human prosperity and nature can coexist harmoniously (Cuenca-Soto et al., 2023; Saiful & Setyorini, 2022; Yadav, 2025). Stewardship of our planet demands innovative thinking and redefined values that reject the short-term gains characteristic of conventional economic models. Within the framework of Economocracy, the emphasis shifts toward long-term sustainability, where policymakers and business leaders alike are encouraged to prioritize ecological well-being alongside economic progress. By aligning financial incentives with environmental responsibility, it is plausible to cultivate a culture where sustainable practices are not merely an afterthought but are fundamentally integrated into the core strategies of both markets and governments. This holistic approach to economic management acknowledges that the health of the planet directly impacts economic viability, fostering a cycle of positive reinforcement (Symons & Karlsson, 2018; Challoumis, 2022a).
Moreover, in the engagement with these new economic constructs, the relationship between environmental stewardship and economic growth is not just one of sacrifice but rather one that presents opportunities for innovation and creativity. Economocracy promotes the development of green technologies and renewable energy solutions that can drive employment and economic dynamism. In sectors greatly affected by automation and other economic upheavals, the potential for job creation lies in investing in cleaner and more sustainable industries. Such investments not only have the power to mitigate the environmental crises can be faced today, but they also equip future generations to thrive in a world that values balance between human achievement and ecological preservation (Biondi, 2023; Dodel & Mesch, 2020; Leung et al., 2018). Under Economocracy, the everyday choices—whether that is supporting eco-friendly products or investing in green initiatives—become vital elements of a collective effort that challenges the status quo. It is plausible to have the power to shape a future where economic vitality and a healthy planet are not seen as opposing forces but as complementary aspects of a thriving society (Curtis, 2003; Pontius & McIntosh, 2019). Along with this journey toward sustainability, Economocracy introduces innovative approaches to green financing that challenge conventional funding mechanisms and promote environmental accountability. By redistributing financial resources through methods such as EPRs and EPIs, the system harnesses GDP-linked funds to support projects with a sustainable focus. These initiatives are geared toward funding renewable energy, sustainable agriculture, and environmentally friendly infrastructure, ensuring that many investments yield both financial returns and ecological benefits (Biswas et al., 2022; Diamantina & Yulida, 2023). Even more interesting is the way Economocracy paves new pathways for collaboration between governments, private sectors, and non-governmental organizations. By integrating environmental goals with economic strategies, it is plausible to benefit from the cumulative expertise and resources that diverse stakeholders bring to the table. The focus is on fostering an ecosystem of investment where businesses can flourish while simultaneously addressing critical environmental issues. Such innovative financing mechanisms create a robust framework that limits the reliance on traditional debt models, often fraught with high-interest obligations, which can stifle the ability to invest in sustainable initiatives (Ahmed et al., 2021; Cuenca-Soto et al., 2023; Symons & Karlsson, 2018; Challoumis, 2022b).
The essence of our collective survival in the face of climate change lies in global cooperation. Under Economocracy, the imperative for international collaboration is underscored as nations work together to tackle environmental challenges that transcend borders. A unified approach not only amplifies the efficacy of local initiatives but also harnesses the potential of shared knowledge and resources to address widespread ecological issues. In this interconnected global landscape, cooperative efforts pave the way for comprehensive environmental strategies that benefit all stakeholders (Ahmed et al., 2021; Biswas et al., 2022; Diamantina & Yulida, 2023). Due to the interconnected nature of today’s global economy, the consequences of environmental negligence in one area reverberate across the world. The principle of proportional distributions in Economocracy fosters an environment of accountability, where wealthier nations are encouraged to support those with fewer resources, creating a collaborative effort towards global environmental protection. This means that this role in advocating for such cooperation can help bridge the divide, ensuring that no country is left behind in the quest for sustainability. In engaging with these efforts, it is plausible to contribute to a collective undertaking that prioritizes not just survival but the flourishing of the entire planet (Curtis, 2003; Kopnina et al., 2021; Pontius & McIntosh, 2019; Symons & Karlsson, 2018).
2.5. Social Equity and Income Distribution
Despite the growing consensus on the detrimental effects of income inequality, traditional economic systems often struggle to provide constructive solutions. By exploring the landscape of global income disparities, it becomes evident that existing frameworks frequently exacerbate the divides, leaving countless individuals and communities in precarious positions. Economocracy offers a refreshing departure from these antiquated paradigms, advocating for a system that prioritizes fairness, accountability, and inclusive growth (Gödöllei & Beck, 2023; Howcroft & Taylor, 2022). By addressing income loss resulting from automation and reallocating resources efficiently, Economocracy presents a pathway toward creating a more equitable society. This approach not only benefits the marginalized but also enhances societal cohesion and economic resilience (Fabbri, 2010; McClellan, 2018; Ribaj & Mexhuani, 2021). Across the globe, automation and technological advancement are reshaping labor markets, leading to significant job displacement and a widening wealth gap. It is vital to recognize the implications of persistent income inequality on stability and sustainability. The traditional capitalist model has often prioritized profit over social equity, relegating many to the margins of economic opportunity. However, Economocracy shows a restructured system that actively combats inequality through mechanisms such as EPRs and EPIs. These strategies are designed to cushion the impacts of automation while fostering inclusive growth across sectors and society (Borry & Getha-Taylor, 2018; Camiña et al., 2020; Ghobakhloo et al., 2023; Kraske, 2008; Lowenberg-DeBoer et al., 2019). Implementing EPRs enables funds to be distributed on a global scale, proportionate to GDP, empowering regions that have suffered from job losses to stimulate new employment opportunities in emerging industries. This is not merely a redistribution of resources; it reflects an understanding of the interconnectedness of economies and the need for collaborative efforts to tackle widespread issues. By engaging in these practices, it is plausible to find that a more equitable approach to income distribution fosters social stability, reduces unrest, and encourages innovative problem-solving among diverse communities (Arabyan, 2016; Franko et al., 2013; Prati, 2023; Swanstrom et al., 2002). Furthermore, the Economic Periodic Injections ensure that ongoing capital infusions support vital social infrastructure improvements, such as education and healthcare, which are critical for adapting to technological changes. This approach reinforces the idea that social equity and economic growth are not mutually exclusive; rather, they coalesce to create robust and resilient societies. By implementing these mechanisms, Economocracy provides a framework where individuals can reclaim their agency, contributing to an economic future that honors both their potential and aspirations (Cuenca-Soto et al., 2023; Lupinacci et al., 2023; Ober & Manville, 2024).
Besides addressing income disparities, Economocracy emphasizes the importance of implementing proportional resource allocation mechanisms. This framework promotes equitable distribution of resources, ensuring that financial support is directed to those who need it most, irrespective of geographic location or economic standing. By utilizing GDP-linked funding approaches, Economocracy advocates for a conscious rebalancing of economic power and resources, creating a more inclusive financial ecosystem that aligns with the principles of fairness and social justice. It is vital to understand that proportional resource allocation moves beyond mere economic redistributions. These mechanisms encourage continuous investment in regions previously left behind, fostering a more sustainable and diverse economy. By allowing for equitable access to financial resources, Economocracy aims to uplift communities, channeling collective efforts toward innovations that benefit everyone. This conscious effort to distribute resources equitably equips societies with the tools to break free from cycles of poverty and despair. By researching the concept of proportional resource allocation more deeply, it is plausible to begin to see how it cultivates an environment of reciprocity and communal responsibility. Instead of creating dependency, these measures empower individuals and communities to engage actively in their economic destiny, facilitating a more organic and sustained growth trajectory. By fostering collaboration among local and national stakeholders, Economocracy aspires to enhance societal well-being, reinforcing the interconnectedness of individual success and community welfare (Cuenca-Soto et al., 2023; Challoumis, 2022a). Equitable growth hinges on the effective integration of education as a fundamental pillar. By navigating the complexities of socioeconomic challenges, it becomes clear that education serves as both a catalyst for change and a means of empowerment. Economocracy emphasizes the need to invest heavily in educational systems that adapt to the needs of a rapidly changing workforce and prioritize access for all. By providing quality education and skill-development opportunities, it is plausible to enable individuals to thrive in an increasingly automated world, where adaptability becomes key to survival and success (Cuenca-Soto et al., 2023; Lupinacci et al., 2023; Ober & Manville, 2024). The transformative power of education extends beyond the individual; it fosters community resilience and enhances overall economic productivity. The multifaceted relationship between education and social equity unveils a landscape of potential where empowered individuals contribute meaningfully to society. Investing in educational reforms and lifelong learning initiatives not only helps address income inequality but inspires a forward-thinking mindset that places value on diverse skills and experiences. Global perspectives show that nations that prioritize equitable access to education tend to experience more sustainable economic growth and social harmony. This commitment to inclusive education aligns seamlessly with Economocracy’s vision of creating systems that recognize and celebrate human capital’s potential. By valuing education as a fundamental driver of progress, it is plausible to play an active role in shaping a future where opportunities are accessible to all, driving a collective agenda for prosperity and shared success (Crick, 2007; Cuenca-Soto et al., 2023; Parker, 1997).
2.6. The Cycle of Money: A Theoretical Framework
Not all financial systems are created equal, especially when it comes to understanding the intricacies of their operational mechanics. One of the more profound insights offered by the theory of the Cycle of Money is the dichotomy between enforcement and escape savings. This differentiation is paramount for grasping how money flows within economies and affects their productivity. Enforcement savings are those that remain within local banking systems, playing a vital role in fueling investments and economic activities. Conversely, escape savings are money that is diverted from these local networks, leading to diminished economic circulation and weakened growth (Amaral & Quintin, 2010; Sacher, 2021). On a deeper level, understanding enforcement savings leads to conceptualizing how a community can maximize its economic potential. When enforcement savings dominate, significant capital is retained for investments in manufacturing or innovation, ultimately fostering industrial vitality without overshadowing smaller enterprises that may struggle to compete in increasingly capital-intensive sectors. This dynamic is not merely an abstract concept; it can directly influence employment opportunities locally. When savings are channeled effectively, they accelerate economic activity and establishe a self-organizing structure where each economic agent can contribute to a thriving ecosystem. Local businesses emerge under advantageous conditions created by these savings, demonstrating the practical impact of this theoretical distinction (Gallemore & Jacob, 2020; Lambert, 2019). Additionally, this theory provides a framework for evaluating the risks associated with escape savings. As this type of saving siphons off liquidity from a local economy, it directly contributes to a cycle of scarcity that stifles growth and innovation. With less money available for reinvestment and local spending, economic activities slow down, leading to a cascade of financial problems. Small businesses, which are often the backbone of a community, may find it increasingly challenging to obtain the resources needed to thrive. By being aware of these dynamics, the role of local banks and financial institutions should be appreciated in cultivating a sound economic environment that promotes sustainable growth and community resilience (Chiteji, 2002; Delis et al., 2017). On examining the implications of enforcement and escape savings for economic stability and growth, it is plausible to uncover a nuanced relationship between the two. When a community effectively enhances enforcement savings, it fosters an environment ripe for growth by ensuring that money is recirculated within the local economy. This promotes higher employment rates, innovation, and the overall well-being of society. In contrast, when escape savings disproportionately prevail, the economy may face stagnation. This stagnant condition leads to increased public debts, which rise in tandem with reliance on borrowed funds. The equilibrium between these types of savings thus not only shapes short-term economic conditions but also has substantial long-term implications. On a broader scale, the Cycle of Money framework encourages citizens to advocate for policies that optimize these savings types for collective benefit. A society that relies heavily on enforcement savings is likely to exhibit greater financial resilience in the face of global economic shifts and crises. If a local economy can retain and reinvest its financial resources effectively, it is plausible to contribute to a self-sustaining cycle that elevates standards of living and cultivates social equity. Understanding this connection enables asking pertinent questions about fiscal and monetary policies that might impact any community’s prosperity in a tangible way (Chiteji, 2002; Slemrod, 2019; Wanzala & Obokoh, 2024; Zhang et al., 2024). Indeed, the insights derived from the Cycle of Money imply that people must consider how the architecture of local financial systems might either support or hinder economic stability. A balanced approach to addressing escape savings can reveal pathways toward minimizing their detrimental effects while enhancing the vibrancy of enforcement savings. Such awareness may inspire most people to invest in issues such as interest rate policies and government spending strategies, cognizant of their far-reaching implications for both local and global economic health (Adamiak, 2006). Stability in economic systems is often viewed through the lens of effective regulatory policies, which ought to aim at optimizing both enforcement and escape savings within the Cycle of Money framework. By establishing low taxes on productive activities and strategically investing in vital sectors like healthcare and education, these regulations can directly influence how money flows within the economy. When fiscal policies favor sustainable investment, it is plausible to help the creation of a robust economic cycle where success breeds further success, ultimately allowing a community to thrive in less uncertain environments (Ribaj & Mexhuani, 2021; Slemrod, 2019).
Moreover, addressing the balance between these two savings types provides additional avenues for policy intervention. For instance, targeted subsidies for local businesses can encourage the retention of funds within local systems while disincentivizing practices that might lead to escaped savings. The participation in discussions around these policies advocates for measures that favor local economic interests and contribute to a resilient financial landscape. Recognizing that it is plausible to have both power and agency within these financial limitations creates a pathway toward improved living conditions and equitable resource allocation (Fabbri, 2010; McClellan, 2018). Due to the interconnected nature of global economies, it becomes increasingly important for anyone to remain informed about how regulatory activities influence broader financial systems. The cycle of enforcement and escape savings mandates a rethinking of traditional economic frameworks, compelling as a proactive citizen to push for reforms that are in line with the principles of Economocracy. Ultimately, by recognizing a role in these dynamics, it is plausible to contribute to a more equitable and sustainable future for all (Lousley, 2020; Macklin, 2022; Yadav, 2025).
2.7. Implementing Economocracy: Framework and Governance
After recognizing the myriad ways in which current systems have failed to address pressing global issues, one may begin to see the potential within Economocracy. The effective implementation of Economocracy hinges on establishing a centralized global economic authority—an entity that coordinates the distribution of resources and oversees adherence to equitable economic principles. This authority serves as the linchpin for enacting policies that can significantly reduce the income disparities fueled by automation and environmental degradation. By synthesizing the fiscal needs of various nations with their productive capacities, such an authority can ensure that economic resources are allocated where they are most needed, thus fostering global stability (Biondi, 2023; Dodel & Mesch, 2020; Ghobakhloo et al., 2023; Leung et al., 2018). More than just an administrative body, this centralized authority represents a paradigm shift in governance where economic decision-making aligns with democratic values (Asher et al., 2022; Council of Europe, 2022; Greenleaf, 2014; Rodriguez, 2011; Svärd, 2019; Swanstrom et al., 2002). The model shows a global board composed of representatives from each participating nation, tasked with the responsibility of managing EPRs and EPIs. Such a governance structure not only amplifies accountability but also ensures that voices from various socioeconomic backgrounds are included. It strives for a fine balance between regulatory oversight and the encouragement of local entrepreneurship, ensuring that emerging sectors are bolstered without undermining smaller businesses. The establishment of a centralized global economic authority requires the active engagement of nations across sectors, as well as commitment to worldwide cooperation. By integrating financial mechanisms with democratic processes, this entity addresses the dual challenge of technological disruption and environmental challenges (Marcet & Marimon, 1992; Sacher, 2021; Wanzala & Obokoh, 2024). Aside from the establishment of a centralized authority, effective coordination of fiscal and monetary policies is necessary for the successful implementation of Economocracy (Challoumis, 2022a, 2024a, 2024d, 2024e, 2024f). One needs to show a harmonized approach that transcends borders, where countries can collaboratively align their budgetary and monetary strategies to foster shared economic growth. This synchronization minimizes the risks associated with erratic financial practices, providing a more stable foundation for addressing issues such as public debt and income inequality. By streamlining these policies, Economocracy ensures that economic resources are allocated more efficiently, thereby enhancing overall productivity (Braudel, 1982; Braudel et al., 1981; Haskel & Westlake, 2021; Lenin, 1916; Szabó, 2022).
The need for coordinated fiscal and monetary policies cannot be overstated; without them, the global economy risks falling prey to the pitfalls of disjointed approaches that often hinder progress. The dynamics of how production surpluses in one nation can create deficits in another potentially destabilizes the global economic structure. By working within a framework of unified policies, nations can mitigate these imbalances, fostering a system that benefits all participants rather than just the few. Economocracy’s innovative principles advocate for a redistribution of wealth that acknowledges current disparities while encouraging sustainable growth (McClellan, 2018; Ribaj & Mexhuani, 2021). To further enhance the coordination of fiscal and monetary policies, it is necessary that technological tools and data analytics are leveraged. These resources enable real-time assessments of economic conditions globally, allowing for swift adjustments as needed. This approach not only promotes responsiveness but also leads to more informed decision-making processes, wherein countries can collectively address shared challenges, such as environmental sustainability and workforce adaptation in the face of automation (Camiña et al., 2020; Kraske, 2008; Lowenberg-DeBoer et al., 2019).
2.8. Ensuring Democratic Representation in Economic Decision-Making
Decision-making becomes an integral aspect of Economocracy, as it prioritizes democratic representation in all economic decision-making processes. It is necessary for policies to reflect the will of the people while navigating complex economic landscapes. In a system that integrates democratic values, representatives from a diverse range of backgrounds, including marginalized communities, play a vital role in shaping economic governance. This system seeks not only to listen but also to act upon the concerns of the populace, ensuring equitable policies that address the realities faced by individuals in various socioeconomic segments (McIsaac & Riley, 2020; Nguyen et al., 2020; H. Wu & Xu, 2021). The democratic representation in economic decision-making fosters transparency and accountability. It might be found that this inclusion leads to more effective governance, as diverse perspectives contribute to a richer understanding of economic challenges. With such a multitude of experiences at the table, policies can be tailored to suit the needs of different populations, ensuring that no group is left behind. The governance of Economocracy, thus, becomes a collaborative endeavor, where every voice matters in shaping the future of both local and global economies (Baviskar & Malone, 2004; Bhagwati, 2008; Fadele et al., 2023; Holston, 2022; Parker, 1997; Plattner, 2015; Zagrebina, 2020). Ensuring that all groups have access to economic decision-making processes is fundamental to the ethos of Economocracy. Such representation encourages an ongoing dialogue where decisions are made collectively, thus reinforcing societal trust in economic governance and promoting the stability necessary for sustainable growth (Chu et al., 2024; Daniels, 2021). The landscape of employment in the U.S. and China is undergoing radical transformations due to automation. In the U.S., the widespread adoption of AI and robotics in industries like manufacturing and service sectors is reshaping job availability, as machines increasingly take over tasks traditionally performed by humans. This shift is not merely a matter of replacing workers but rather involves a fundamental change in the economic fabric. This transition could leave millions facing job displacement as sectors struggle to adapt. Economocracy provides a solution through mechanisms such as EPRs, which would allocate funds proportionate to GDP to facilitate retraining and job creation in sectors heavily impacted by automation. China is similarly navigating the complexities of automation, with the government actively promoting AI advancements as part of its economic strategy. Forecasts predict that up to 60 million jobs could be displaced in the next decade due to automation in various industries. However, China is also seizing the opportunity to innovate and reskill its workforce, establishing robust retraining programs backed by substantial state investments. By employing the principles of Economocracy, the Chinese government could implement EPIs, ensuring that funds flow into educational initiatives that prepare future workers for emerging technological landscapes. The goal is not only to address immediate job losses but also to set the stage for sustainable economic recovery. Through these targeted actions, the U.S. and China can create a more resilient workforce capable of adapting to rapid technological change. By prioritizing human capital, Economocracy aligns economic growth with social well-being (Biondi, 2023; Borry & Getha-Taylor, 2018; Camiña et al., 2020; Dodel & Mesch, 2020; Ghobakhloo et al., 2023; Howcroft & Taylor, 2022; Kraske, 2008; Leung et al., 2018; Lowenberg-DeBoer et al., 2019). The integration of democratic values into this economic restructuring offers a path to mitigate the adverse effects of automation, promoting greater equity and inclusivity in the labor market (Challoumis, 2024g).
Automation is reshaping the economies of developed nations, but Europe stands at the forefront of sustainability initiatives. The European Union’s commitment to invest over EUR 1 trillion in green initiatives by 2030 serves as a powerful case study demonstrating how Economocracy can foster environmental sustainability (European Commission, 2020). By re-allocating resources toward renewable energy projects, enhancing public transportation systems, and implementing green technologies, European nations are striving to meet their ambitious climate goals. This proactive approach not only addresses the pressing issue of climate change but also sets the stage for sustainable economic growth. The ongoing struggle to combat climate change in Europe highlights the need for a more equitable approach to resource distribution. It could be found that the investments channeled into sustainability not only aim to reduce greenhouse gas emissions but also serve as catalysts for job creation across the continent. Renewable energy sectors, such as wind and solar power, are projected to generate millions of jobs by 2030, providing ample opportunities for displaced workers as traditional energy sectors decline. By implementing the principles of Economocracy, European nations can ensure that funds allocated to green initiatives are distributed fairly, promoting social equity while addressing environmental challenges. Moreover, it is imperative to acknowledge that Denmark, as a leading example, has demonstrated significant strides toward achieving carbon neutrality by 2050. The nation has embraced a holistic model that incorporates both government-led initiatives and public engagement, emphasizing the importance of collective action in driving sustainability. As people explore these initiatives, the European experience in integrating democratic principles with economic policies provides a roadmap for sustainable development that emphasizes equity and cooperation. Economocracy can support green initiatives without relying on traditional investment methods, as it utilizes positive productive money (Ahmed et al., 2021; Biswas et al., 2022; Curtis, 2003; Diamantina & Yulida, 2023; Pontius & McIntosh, 2019; Symons & Karlsson, 2018; Challoumis, 2022a). China’s ascent as an economic powerhouse offers valuable insights into the principles of Economocracy, particularly in the context of emerging markets. The nation has made substantial investments in infrastructure, education, and technology, laying the foundation for long-term economic resilience. By embracing the tenets of Economocracy, China has sought to address systemic inequities both regionally and globally. The implementation of EPRs could be a game-changer, channeling resources where they are needed most and ensuring that growth is inclusive and sustainable. Many emerging economies face similar challenges, with rising public debts and limited resources constraining their ability to invest in critical sectors. By adopting the principles of Economocracy, countries such as India and Brazil can work towards relieving these financial burdens while fostering sustainable growth. For instance, targeted investments in healthcare and education not only address immediate needs but also position these nations for future success. EPI mechanisms could infuse regular capital into imperative infrastructure, strengthening the overall economic framework and enhancing resilience against global shocks (D’Orazio et al., 2024; Da Silva et al., 2025; De Souza et al., 2017; Flórez-Jiménez et al., 2024; Khater & Faik, 2024; Korhonen & Seager, 2008; Rosário & Boechat, 2025; Sarma & Sharma, 2024; Shen et al., 2024; Suriyankietkaew et al., 2022; Waqar et al., 2024; Wei et al., 2024; Yin & Zhao, 2024; Zavala-Alcívar et al., 2020; Zeng et al., 2022). But it is imperative to recognize that economic resilience in emerging markets relies heavily on their ability to harmonize with global economic conditions. Addressing wealth disparities through equitable resource allocation can aid these nations in developing the necessary infrastructure to enhance productivity. By creating an interconnected system that emphasizes collaboration and support, the principles of Economocracy can serve as a beacon of hope, inspiring emerging markets to thrive in the global economy while ensuring that their citizens benefit from progress (Jackson et al., 2014; Lule et al., 2020).
3. Materials and Methods
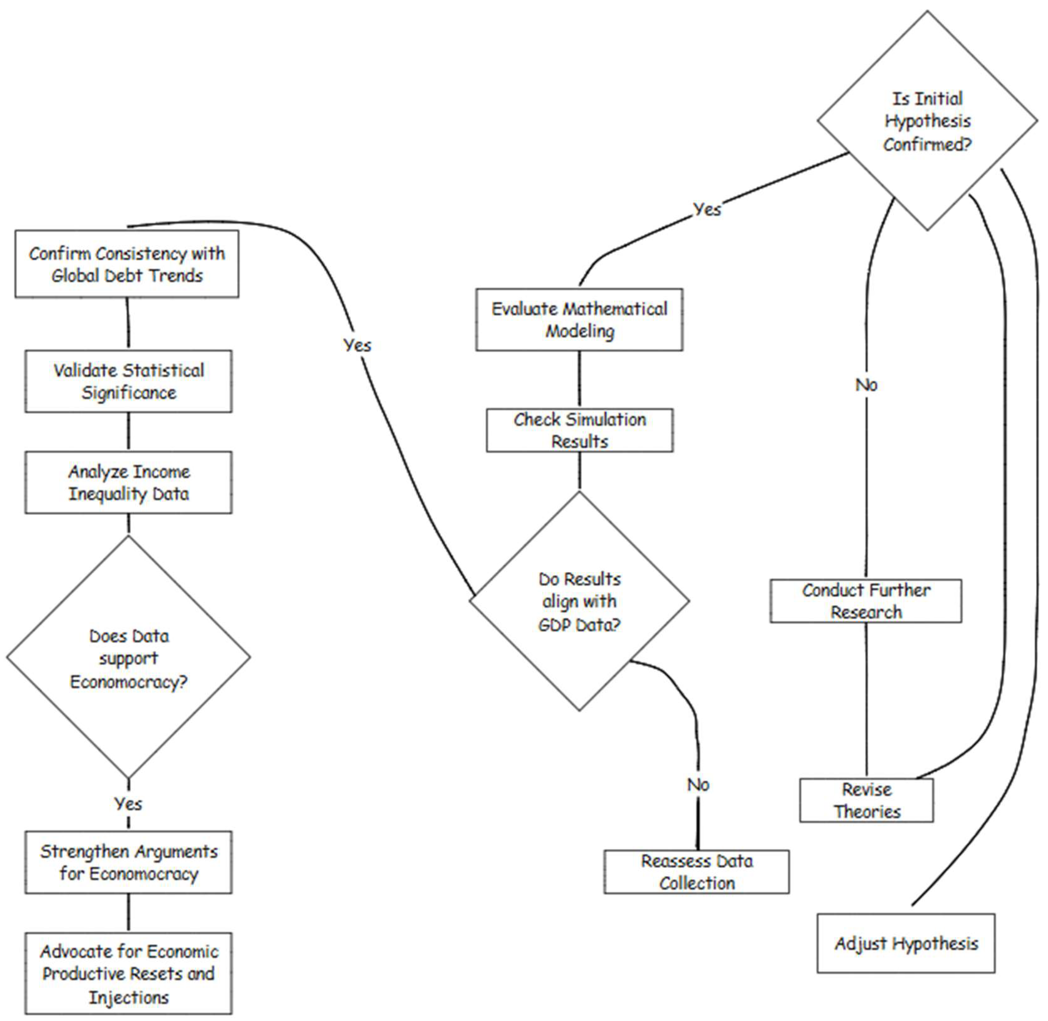
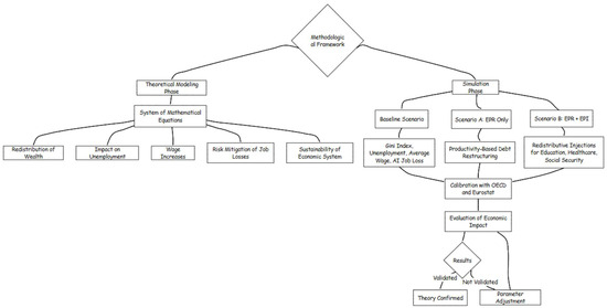
The methodology has three steps: the first step is based on simulation and the second one on real data. The applied method is based on the Q.E. method, and the application in the current paper is based on Python language. This is a method of transforming quality data into quantitative data analysis, based on theoretical and mathematical aspects (Challoumis, 2024i). After analyzing the pros and cons of capitalism and socialism, it is plausible to find that Economocracy emerges as a promising hybrid model. The Q.E. method is based on quantitative analysis of quality data, so if the initial hypothesis is not confirmed, then the model is automatically remodified until the adequate model that complies with the mathematical and theoretical aspects is determined (Challoumis, 2024g). What sets Economocracy apart is its commitment to integrating democratic values within economic governance. While it seeks to achieve social equity and resource distribution akin to socialism, it simultaneously embraces the innovation and efficiency associated with capitalist systems. This unique blend aims to create an environment where both individual and collective interests harmoniously coexist.
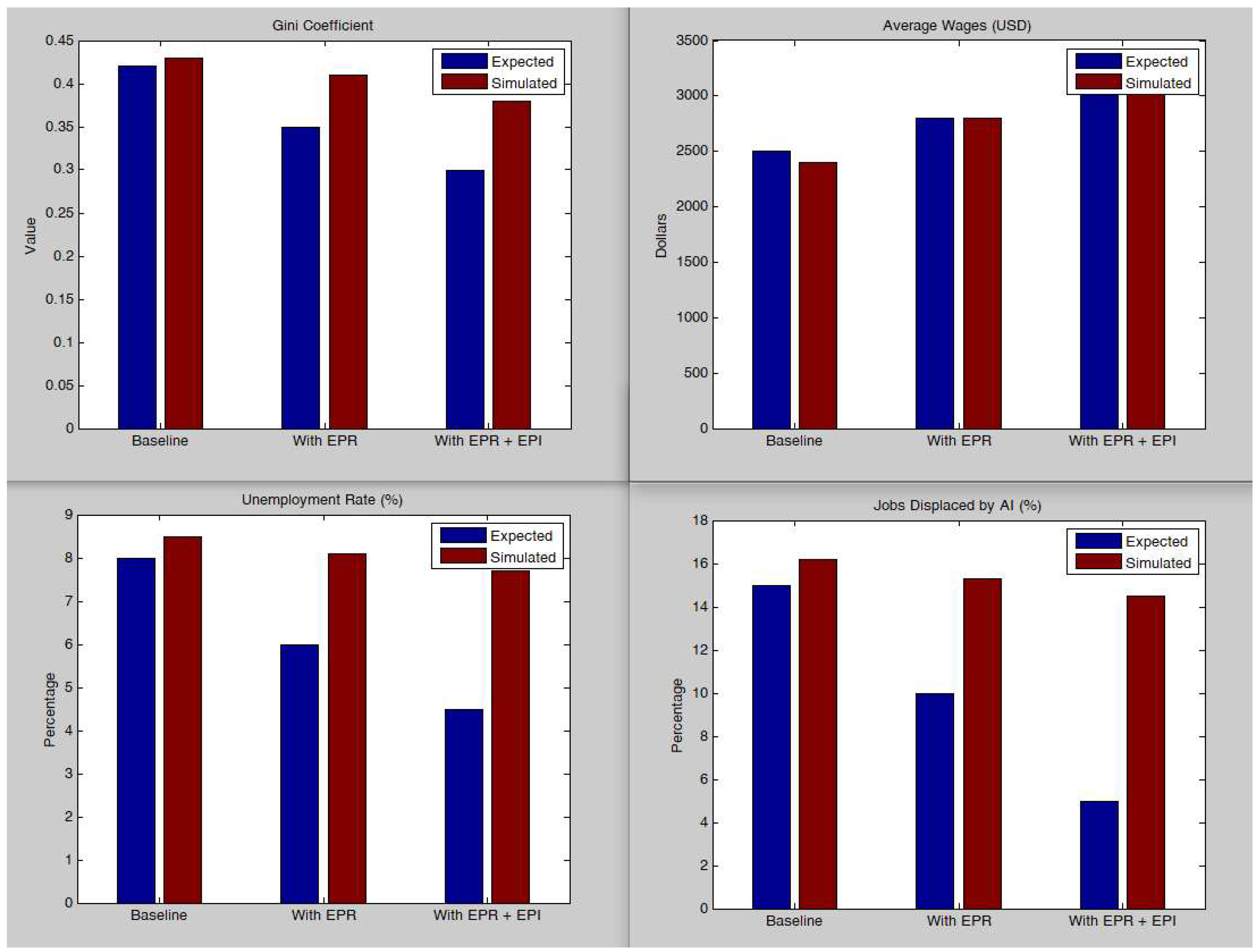
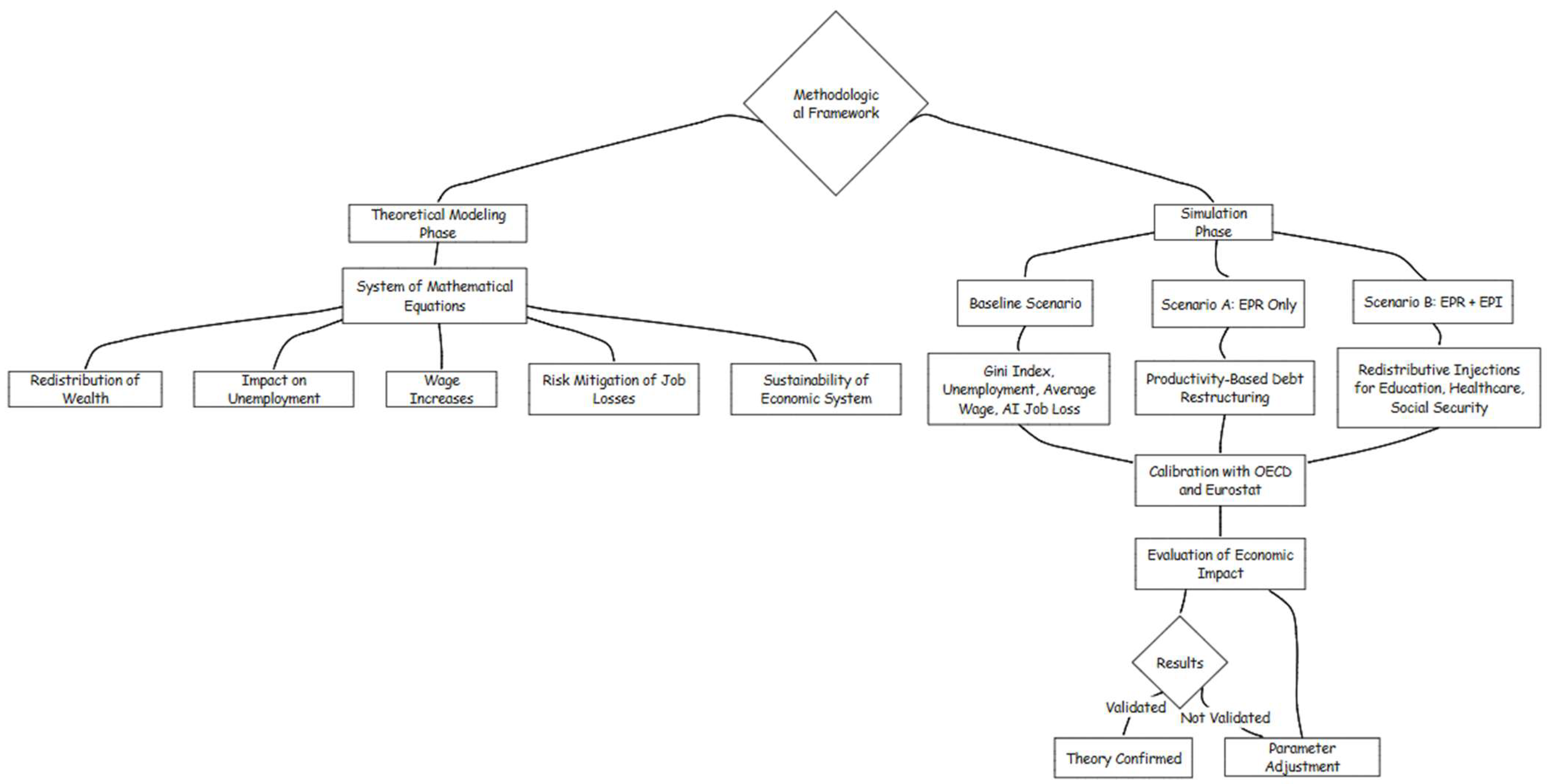
This study employs a two-phase methodological framework grounded in the Quantification of Everything (Q.E.) method (see Table 1). The approach combines theoretical mathematical modeling and simulation-based evaluation of key macroeconomic indicators under a proposed system of Economocracy. The methodology is designed to assess how the mechanisms of Economocracy, particularly EPRs and EPIs, impact income inequality, unemployment, wage levels, and automation-induced job loss.
Table 1.
Methodological procedure (Author’s table).
The theoretical modeling phase develops a system of mathematical equations that describe the internal logic and dynamics of Economocracy. These include equations for the redistribution of income and the Gini coefficient, the reduction in unemployment through periodic resets, increases in average wages via redistributed productivity gains, and reductions in AI-driven job displacement through public investment injections. These equations are derived from the theory of the Cycle of Money and are structured to address the systemic limitations of capitalism, particularly those arising from interest-based debt accumulation and imbalances in international monetary circulation.
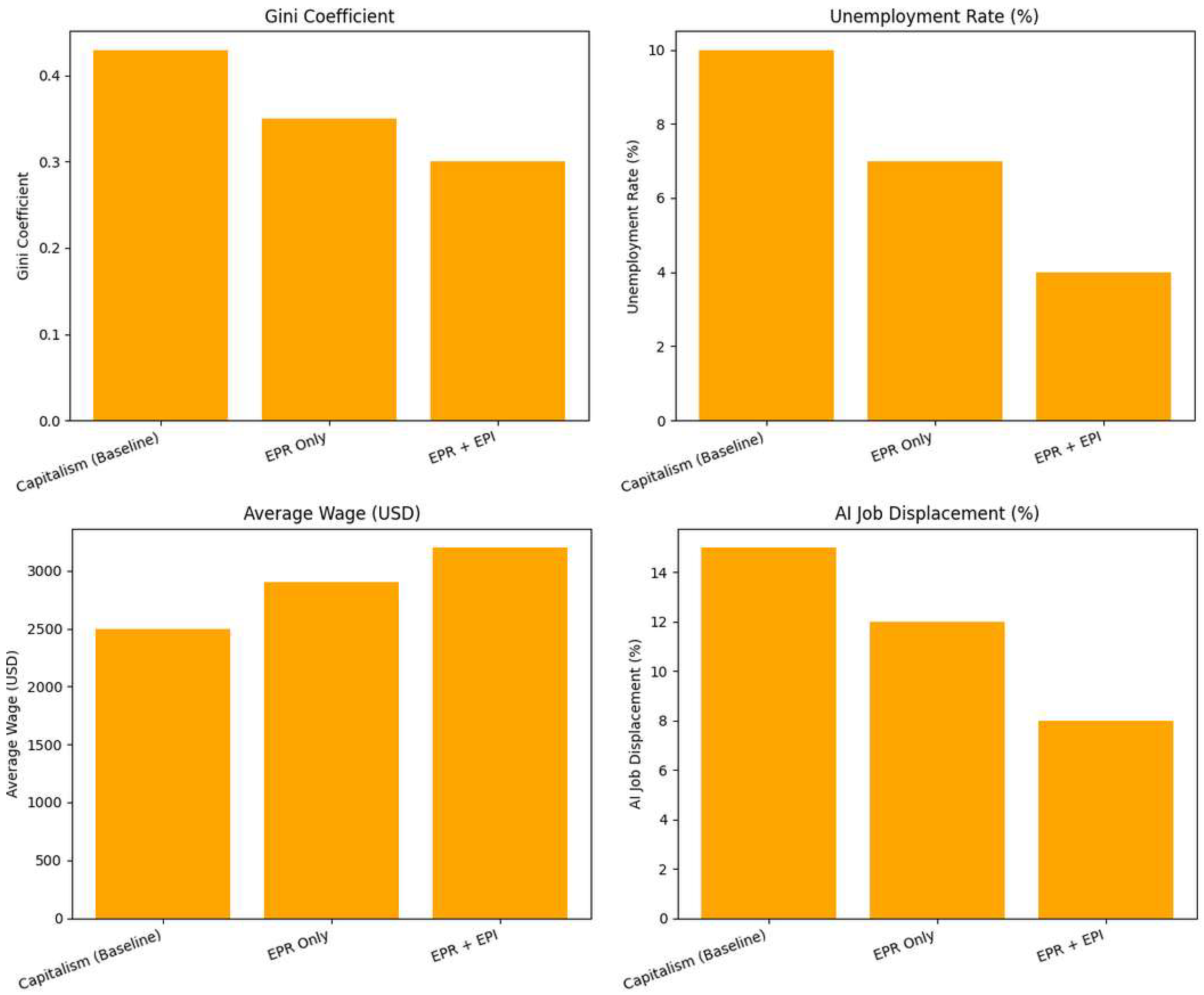
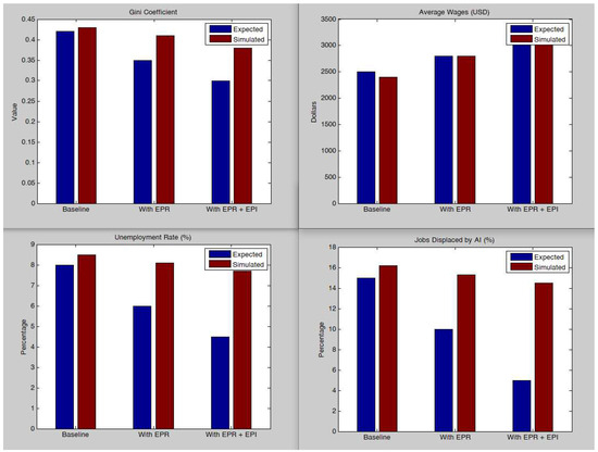
The simulation phase tests three macroeconomic scenarios. The first is a baseline representing the current capitalist system, with input parameters reflecting average values: a Gini index, unemployment, average wages, and AI-induced job loss. The second scenario introduces EPR mechanisms alone, and the third combines EPR with EPI tools, targeting investments in education, healthcare, and social protection. These simulations are calibrated using empirical data from OECD and Eurostat databases, ensuring plausibility in parameter settings and results.
Although Economocracy is a theoretical construct, the model is anchored in real-world data for validation. The Cycle of Money Index has been tested using statistical data from Switzerland, confirming the logical consistency of the redistribution mechanics. Variables such as unemployment, average wages, and the Gini index are aligned with international benchmarks from IMF, World Bank, and national statistical services, which serve as the basis for simulation input ranges. All simulations are implemented using Python, enabling efficient iteration of the system of equations until stable equilibrium values are reached for each policy scenario. The Q.E. method allows the researcher to revise assumptions dynamically, ensuring that the simulated results conform to the expected theoretical outcomes. When the results diverge from theoretical expectations, parameters and relational weights are adjusted until the desired convergence is achieved across all core indicators. Key variables examined in the model include the Gini coefficient (to measure inequality), unemployment rate (to measure labor market conditions), average wage level (as a proxy for productivity distribution), AI job displacement percentage (to reflect technological risk), and the debt-to-GDP ratio (as a measure of macroeconomic sustainability). The redistributive tools of Economocracy, EPRs and EPIs, serve as the primary policy instruments tested. The methodology as a whole ensures that the theoretical premises of Economocracy are both internally coherent and externally benchmarked, allowing for robust evaluation of the system’s potential economic impact.
This study employs a two-phase methodological framework grounded in the Quantification of Everything (Q.E.) method. The approach combines theoretical mathematical modeling and simulation-based evaluation of key macroeconomic indicators under a proposed system of Economocracy.
The foundation of the analysis is a formal system of equations that describes the internal logic of Economocracy. These include equations governing:
- Redistribution of wealth and inequality levels (via Gini index),
- Impact on unemployment from Economic Productive Resets (EPRs),
- Wage increases under redistributed productivity,
- Risk mitigation of automation-related job losses through targeted EPIs,
- Sustainability of the economic system under a non-debt-based monetary framework.
Simulations are conducted to examine the effects of the Economocracy model across three comparative scenarios:
- Capitalist Baseline: parameters set with Gini index, unemployment, average wage, and AI-induced job loss.
- Scenario A (EPR only): incorporates productivity-based debt restructuring mechanisms.
- Scenario B (EPR + EPI): adds periodic redistributive injections directed to education, healthcare, and social security.
The simulation parameters are calibrated to reflect average conditions in developed and developing economies, drawing on OECD and Eurostat data. These scenarios allow testing of the system’s capacity to improve socioeconomic outcomes while maintaining fiscal equilibrium. Although Economocracy has not yet been implemented in practice, the model is validated against historical and empirical benchmarks. Variables such as unemployment rates, average wages, and Gini coefficients are benchmarked using statistical data from IMF, World Bank, and national statistical agencies.
The simulation environment is developed in Python 3.10.12, MATLAB R2023b, and R version 4.3.2. Figure 3 presents the methodological framework, Figure 4 the methodological application on world data, and Figure 5 the methodology based on world data and estimations of debt decline Each variable is computed through iterative processes, where adjustments are made to ensure theoretical consistency and convergence of indicators. The Q.E. method allows for adjustment of parameters until the model meets expected outcomes under the framework of Economocracy.
Figure 3.
Methodological Framework (Author’s scheme, Appendix B and Appendix C).
Figure 4.
Methodology based on world data (Author’s scheme, Appendix D and Appendix E).
Figure 5.
Methodology based on world data and estimations of debt decline (Author’s scheme, Appendix F).
The key variables measured and simulated include the following:
- Gini coefficient: indicator of income inequality.
- Unemployment rate: reflects labor market performance.
- Average wage level: proxy for overall productivity and standard of living.
- AI job displacement (%): represents the risk of automation.
- Debt-to-GDP ratio: used to assess system sustainability.
- Redistributive mechanisms (EPR, EPI): policy tools evaluated for their macroeconomic impact.
The framework of Economocracy introduces mechanisms like EPR and EPI to address the income loss associated with automation. By reallocating resources and providing capital for skill development, Economocracy empowers individuals in a rapidly changing job landscape (Almusharraf, 2025; Borry & Getha-Taylor, 2018; Dodel & Mesch, 2020; Howcroft & Taylor, 2022; Qi, 2023; Safarov et al., 2024; Senker, 1979). Economocracy is the economic system that has been developed by Constantinos Challoumis: The current concept is a new way of managing and governing economies. It aims at dealing with current problems in economy and society, such as public debt or social inequity, through new theories and practices in economics. In this paper, Economocracy will be analyzed, and its principles will be compared to those governing capitalism and socialism, as well as its possibilities and challenges for implementation. The mathematics behind the Cycle of Money theory are
is the velocity of financial liquidity, is the velocity of escaped savings, and is the cycle of money. The is the index of the cycle of money, is the national income or GDP, and is the bank deposits of the country. This index is intended to measure the monetary dynamism of a national economy by quantifying the interaction between two key macroeconomic components: bank deposits and gross domestic product (). Moreover, represents the actual monetary output or productive value attributed to the available money supply, represents autonomous spending or initial monetary injection into the economy (e.g., public spending, investment stimuli), and m denotes the total available money, including both productive and non-productive monetary elements. The rationale is that the volume of bank deposits reflects the liquidity available within the financial system, while GDP reflects the total economic output. Their product approximates the extent to which financial resources are actively engaged in productive economic activity (Challoumis, 2022a, 2024a, 2024d, 2024e). In addition, symbolizes the general index of [General Index of the Cycle of Money (GICM)] of the country, is the index of of the country, and is the global index of . Concluding, is the general global index of and is obtained as a global constant. is the savings, is the investments, and is the exports. Then, represents the savings oriented to banks out of the country’s economy, represents the investments oriented to banks out of the country’s economy, and are the imports. The relationship is about the money cycle and proves that surpluses will always be equal to deficits at the international level, . Therefore, because the money issued by banks is less than they expect to receive due to interest, it is impossible to return it, creating public debts. Therefore, only with unproductive money can the structural problem of capitalism be corrected by replacing it with Economocracy (Challoumis, 2024g).
At the heart of the cycle of money, , lies the distinction between enforcement savings, , and escape savings, , a conceptual dichotomy that functions as a diagnostic lens for evaluating economic efficiency. Enforcement savings, those that remain within the local banking system are depicted as the essential fuel for a healthy self-organizing economy. They support a circular flow of capital that promotes investment in both large-scale productive activities and specialized sectors without crowding out small businesses. This signals the theory’s recognition of diversified economic participation as key to resilience and inclusivity. In contrast, escape savings, which are diverted outside the local economy (e.g., into offshore accounts or speculative markets), are viewed as a drain on the cycle’s vitality. Their effect is to truncate the velocity of money, reducing redistribution and impairing economic continuity. This mirrors concerns in Keynesian and post-Keynesian frameworks about liquidity preference and hoarding, but the Cycle of Money adds a spatial and regulatory layer, focused on local reinvestment as a normative benchmark. The theory thus links macro-outcomes (growth, resilience, equality) to micro-level financial behavior (where and how money is saved and reinvested). When enforcement savings outpace escape savings, the economy reaches its optimal operational capacity, underscoring a type of endogenous efficiency. This notion ties directly into the broader paradigm of Economocracy, where money’s democratic redistribution and reuse is not merely idealistic but structurally embedded. Regulatory tools, such as progressive taxation (especially on firms displacing local businesses) and strategic subsidies, are framed not only as corrective instruments but as cycle-enhancing mechanisms. The theory presents tax policy as not just a fiscal lever but a functional component of macroeconomic architecture. Likewise, low corporate taxes are endorsed conditionally, only when they incentivize internal reinvestment rather than extraction. The centrality of the banking system as a “receiver” repositions banks from neutral intermediaries to active agents in economic structure formation. Their capacity to anchor money locally, rather than facilitating its escape, is a defining factor in systemic health.
Based on the results of the general index of the Cycle of Money:
The computation of the general index of the Cycle of Money, based on global macroeconomic data and expressed with precision to nine decimal places, yields a striking average value of 0.5 (last column of Table 2).
Table 2.
General index of the Cycle of Money (averaged from 1980 to 2020) (Challoumis, 2024h).
This figure is not coincidental; it mathematically illustrates that, under the current capitalist structure, the final cent of surplus in one country mirrors the deficit in another. This systemic zero-sum behavior confirms the fundamental theoretical assertion of the Cycle of Money: that without an equitable redistribution mechanism, one nation’s accumulation inherently depends on another’s imbalance. Such a condition exposes a deep-rooted structural flaw in global capitalism, where the circulation of money does not self-correct but instead reinforces asymmetries.
Moreover, the model shows that the volume of money in circulation remains persistently insufficient, a deficiency amplified by the requirement of interest-based repayment, which structurally demands more money than is available. This monetary scarcity fuels debt cycles and stagnation. Economocracy addresses both these defects by introducing rule-based EPIs and EPRs, thus ensuring balanced flow, debt prevention, and a reformed fiscal structure grounded in democratic legitimacy and sustainability. A value of 0.5 for the GICM reflects a critical equilibrium threshold in the Cycle of Money theory developed by Constantinos Challoumis.
Interpretation of GICM = 0.5:
Balanced Circulation vs. Escape: A GICM value of 0.5 means that 50% of the injected money continues circulating within the economic cycle, while the other 50% escapes through savings, tax leakages, or external transfers.
Neutral Efficiency Point: This level represents a neutral point of economic efficiency:
Below 0.5: money leaks dominate, indicating weak reinvestment or weak redistribution.
Above 0.5: circulation is more effective, reflecting stronger economic activity, reinvestment, and better redistribution.
Implication for Policy:
When GICM = 0.5, further policy actions (e.g., EPRs or EPIs) become critical to shift the system toward more productive socially sustainable circulation. It is the minimum threshold to maintain economic sustainability without systemic degradation.
A critical finding of this study is the identification of the value 0.5 in the general index of the Cycle of Money (GICM) as a structural threshold of systemic equilibrium. When the GICM equals 0.5, it signifies that precisely half of the injected or available monetary resources continue to circulate within the domestic economy, while the remaining half leak out through channels such as savings, taxation, or international transfers. This point marks a state of balance where monetary flows neither accelerate nor collapse, representing a neutral dynamic in the economic cycle.
This value validates a key macroeconomic insight: the deficit of one country mirrors the surplus of another. In this context, when a state operates near or at GICM = 0.5, any fiscal expansion or trade deficit that results in money exiting the system is likely being absorbed elsewhere as surplus, reinforcing the interconnected nature of global economies. Hence, the 0.5 benchmark does not simply reflect a technical equilibrium; it embodies the foundational mechanics of redistribution across national boundaries and underlines the relational character of debt and surplus between economies. Furthermore, the empirical identification of this threshold provides a robust justification for policy interventions such as EPRs and EPIs. These instruments aim to shift the index above 0.5, ensuring that a greater proportion of capital remains within circulation, thus fostering growth, reducing inequality, and promoting sustainability. Therefore, the value 0.5 is not merely a statistical curiosity; it is the mathematical proof point of both the theory of the Cycle of Money and the necessity of coordinated international economic policies.
Empirical examples support this theoretical threshold. Scandinavian countries, such as Sweden, Norway, Finland and Denmark, demonstrate sustained alignment with the Cycle of Money’s principles. These nations exhibit high internal circulation of monetary resources, minimal capital leakage, and robust investment in public goods, which collectively suggest they operate above the 0.5 threshold. Moreover, Nordic economies combine low-income inequality, low public debt ratios, and high social trust, illustrating that compliance with the monetary flow equilibrium is strongly correlated with democratic resilience and institutional legitimacy. Furthermore, the empirical identification of this threshold provides a robust justification for policy interventions such as EPRs and EPIs. These instruments aim to shift the index above 0.5, ensuring that a greater proportion of capital remains within circulation, thus fostering growth, reducing inequality, and promoting sustainability. Therefore, the value 0.5 is not merely a statistical curiosity; it is the mathematical proof point of both the theory of the Cycle of Money and the necessity of coordinated international economic policies, with Scandinavian economies standing as living demonstrations of its effectiveness. In addition, the prior tables reveal why several countries that were placed under Troika programs, such as Greece, Cyprus, and Ireland, later showed signs of recovery, as indicated by the general index of the Cycle of Money.
The mathematical background of Economocracy:
: the initial amount of the loan created by the bank.
: the interest rate of the loan.
: the time period of the loan.
: the total amount required to be reimbursed at the end of the time period.
Calculation of the Total Amount to Be Reimbursed:
The identity stating that monetary wealth equals monetary debt at the global level is a basic accounting tautology, and its role within the theory of the Cycle of Money is to serve as a foundational principle with direct implications for understanding systemic imbalances in international monetary circulation. This identity provides the basis for deriving more substantive insights, most notably, that the persistent accumulation of public debt is structurally embedded within an interest-based monetary system. As such, the argument advanced in this work does not contradict established general equilibrium models (Diamond, 1965; Samuelson, 1958). Instead, it addresses a narrower context in which money is exclusively created through interest-bearing debt, and repayment obligations exceed the original monetary base. In this setting, the introduction of positive non-productive money becomes a necessary condition to prevent systemic debt accumulation.
The total amount to be repaid at the end of the time period is the original loan amount plus interest.
Analysis of the Relationship between Borrowing and Repayment: To understand why debts are constantly increasing and cannot be fully repaid, we need to compare the initial amount of the loan with the total amount required to be repaid . The non-productive money of Economocracy’s equalizer is the equation (Challoumis, 2024a).
The representation of the equation that performs these treaties is the following:
where , and .
The variable represents the amount of money or economic value allocated to country in relation to country . This is an equation that dictates how much a particular country should receive in terms of financial aid or economic assistance when compared with another country . The coefficient of is a variable representing a factor that must be agreed upon by multiple countries in order to balance global economies. The coefficient of likely determines the size of the Economic Policy Response (EPR) needed for global balance. This coefficient could be tied to international consensus or conditions. An EPR is an economic policy response aimed at mitigating financial crises or ensuring global economic stability. The coefficient denotes the value of the EPI, which is used as a benchmark or agreed-upon value for measuring economic policies. This is a constant or agreed value used in policy decisions. The relationship between and suggests that is a preferred metric when estimating EPIs, while can be avoided in those cases unless the situation calls for a hybrid approach. The represents the estimated value of the gross domestic product (GDP) for country . This term highlights the importance of considering a country’s estimated economic output in the allocation of funds or resources. The represents the individual factors of some economies, such as credit rating or financial stability, that must be taken into account. These factors are economy-specific characteristics (like creditworthiness) that modify the calculation of the resources allocated to each country. The represents the individual characteristics and requirements of country , particularly related to sectors like health care. This could be a socioeconomic factor representing each country’s unique needs, such as healthcare, education, or infrastructure, which must be factored into the economic balance equation. The represents the total number of countries involved in the sum. The represents additional assistance given to countries facing special economic circumstances. The condition ≥ ensures that additional assistance is provided only to a subset of the total countries. For debts and EPRs in cases of debt management, the magnitude of should be used without the presence of . This implies that during debt crises, the economic balancing process should focus on the coefficient , rather than relying on a fixed policy indicator . For EPIs and estimations, when estimating EPI, the constant should be preferred, and the use of (which is more variable) should be avoided. In cases where a hybrid mixture of both and is required, this could indicate a need for flexible policy responses, mixing both the agreed-upon values of and the variable based on the current economic conditions. In the case that the condition holds, it indicates that the variable economic factor has a much larger magnitude than the constant policy indicator . This situation might arise during periods of economic instability or global crises, where a stronger intervention (represented by ) is necessary (Challoumis, 2021c, 2021f, 2021g, 2021h, 2022c, 2023b).
The aggregate value of stability in Economocracy is determined by the following relationship:
where , and .
This equation defines the quantity of money, , which is needed for international balance and serves at the same time democratic and economocratic concerns. The function representing the economocracy impact, is given by the equilibrium:
In addition, in the process of defining the variables, the factor of construes the economic structures of each economy accordingly. The estimated and are defined by the forms:
Inequality Reduction (Gini Coefficient)—The Gini coefficient is modeled as a function of redistributive efforts ():
where
: baseline Gini coefficient (hypothetical, as Economocracy does not exist, to establish the mathematical model, e.g., 0.42),
: redistribution efficiency factor,
: redistribution magnitude (EPR and EPI combined).
Unemployment Rate—Unemployment is reduced through job creation () and retraining efforts ():
where
: baseline unemployment rate (hypothetical, as Economocracy does not exist, to establish the mathematical model, e.g., 8%),
: job creation efficiency factor,
: jobs created via EPR investments,
: Jobs saved through retraining.
Average Wages—Wages increase proportionally with productivity gains () and redistribution ():
where
: baseline average wage (e.g., USD 2500),
: wage adjustment factor,
: productivity improvements from the EPR and EPI,
: redistribution magnitude.
Jobs Displaced by AI—Job displacement decreases due to automation mitigation strategies ():
where
: baseline percentage of jobs displaced by AI (e.g., 15%),
: mitigation efficiency factor,
: efforts to support sectors less impacted by AI.
The following equation is introduced in the theoretical foundation of Economocracy and is used to quantify the productivity and circulation efficiency of monetary liquidity in the economy:
where
denotes the Cycle of Money index, a measure of monetary dynamism;
represents the total bank deposits, capturing the financial liquidity available within the domestic system;
denotes the gross domestic product (GDP), a proxy for real economic output;
is the total money supply, including both productive and non-productive monetary components.
This equation appears in the paper during the presentation of the mathematical background of the theory of the Cycle of Money. While not explicitly labeled as an equation in the original text, it is described in prose as a metric for capturing the interaction between macroeconomic output () and financial liquidity (), normalized by the total monetary volume ().
The Cycle of Money index is not a traditional macroeconomic identity but a custom metric constructed specifically for the theoretical framework of Economocracy. It serves to measure how effectively money within the financial system is used to produce real economic output. A higher value of implies
Increased financial liquidity through greater bank deposits ();
Higher economic productivity through increased GDP ();
Controlled or optimized total money supply (), preventing dilution of monetary impact.
Conceptually, this index refines the classical idea of the velocity of money (as in from the Fisher Equation), by incorporating not just spending but enforcement savings, those deposits that remain within the domestic economy and are reinvested into productive sectors. It is therefore a central tool in evaluating the structural balance between liquidity and productivity under the policy interventions of EPRs and EPIs. In addition, it could be recognized that Economocracy addresses environmental sustainability at its core. Unlike traditional systems that often prioritize short-term gains over long-term ecological health, this approach encourages cooperative international initiatives aimed at reducing emissions and funding green projects. The blend of cooperative global strategies with local implementation strikes a balance that many existing models fail to achieve, promoting a healthier planet while still generating economic opportunities. Middle-ground solutions like Economocracy offer a perspective that genuinely considers the interconnectedness of global economic systems, by ensuring that the benefits of innovation are shared more equitably, and economic growth aligns with environmental sustainability and social justice, ultimately leading to a more stable and prosperous global society. Understanding technology’s role in Economocracy reveals how it serves as a catalyst for transformative change, especially in economic management and workforce sustainability. The innovative framework of Economocracy recognizes that automation and artificial intelligence (AI) are not merely disruptive forces but also powerful allies in creating a more equitable and sustainable economic landscape. By adopting these technologies, Economocracy not only counters the adverse effects of automation—such as income loss and displacement—but also seamlessly integrates technology into the workforce. This integration facilitates reskilling and redeployment efforts, imperative for maintaining social equity amidst rapid technological advancement (Adeyeri, 2024; Ardakani & Saenz, 2023; Badmus, 2023; Taleghani & Sola, 2024).
One of the most significant aspects of Economocracy is its approach to workforce transition, particularly through the intelligent use of AI. The systematic deployment of AI technologies can aid in identifying new opportunities for job creation in sectors where automation has rendered traditional roles obsolete. By reallocating resources coherently, through mechanisms like EPRs, Economocracy enables industry players to invest in retraining programs that equip workforce with the skills necessary for emerging industries. These retraining efforts can include specialized courses in AI management, renewable energy solutions, and advanced healthcare technologies, thus enabling individuals to embrace roles that not only meet the demands of the new economy but also contribute to societal well-being (Biondi, 2023; Dodel & Mesch, 2020; Leung et al., 2018). In this context, AI functions as a supplement rather than a replacement, fundamentally reshaping the workforce landscape. By embedding AI in educational and training programs, Economocracy ensures that workers transition smoothly, thus minimizing the risk of social unrest stemming from increased unemployment. In fact, a forward-looking policy approach can transform potential job losses into opportunities for growth in high-tech sectors, allowing for an adaptable workforce capable of meeting the evolving needs of society. This benefits not only individuals but also the wider economy, as it fosters a culture of lifelong learning and continuous adaptation that is necessary for thriving in a rapidly changing world. Furthermore, the financial sustainability of these efforts could be considered, remembering that AI can significantly reduce operational costs, enabling companies to invest more in employee development. By minimizing the friction associated with workforce transitions and facilitating a better match between labor supply and demand, AI fosters an economic environment that upholds fairness and social justice—central tenets of Economocracy. Thus, this encounter with this transformative economic model suggests that the intelligent application of technology is imperative for navigating the complexities of the modern workforce. Sustainable development is woven into the very fabric of Economocracy, underlining the necessity to harmonize economic growth with environmental stewardship. Technologies that promote renewable energy, sustainable agriculture, and climate resilience play an imperative role in achieving these objectives. Economocracy advocates for the allocation of GDP-linked funds to stimulate investment in such technologies, ensuring that countries can pursue green initiatives that align with their economic goals. The technology not only transforms industries but also nurtures the planet, laying the groundwork for a more sustainable future. Moreover, leveraging technology in sustainable development encompasses more than just financial investment; it extends to collaborative efforts on a global scale. The architecture of Economocracy facilitates international agreements and partnerships aimed at reducing emissions and promoting environmental preservation. Through the collective intelligence of nations, a synchronized approach to tackling climate change could be witnessed by a challenge that transcends borders and impacts us all. By navigating through these frameworks, it becomes evident that technology serves as a common language through which nations can unite for a greener future. Due to the pressing need for sustainability in the time of accelerated environmental degradation, being attuned to the advancements in clean technologies becomes paramount for anybody. The integration of innovations such as smart grids, energy-efficient transportation systems, and precision agriculture represents pathways through which economies can minimize their ecological footprints. By channeling investments towards these technologies, Economocracy ensures that nations not only meet the requirements for sustainable development but also bolster their economic resilience against ecological crises.
Sustainable implementation of technology within Economocracy also necessitates a focus on ethical considerations surrounding its deployment. By investigation into AI and other emerging technologies, it becomes imperative to examine the implications of their use on societal structures and individual rights. In fostering an equitable economy, Economocracy emphasizes that none of these advancements should exacerbate existing disparities or create new forms of inequity. Instead, ethical frameworks must guide the development and implementation of technology, ensuring that its benefits are distributed fairly across all segments of society. In shaping a technology-led future, it is people’s responsibility to advocate transparency, accountability, and inclusivity. The power dynamics associated with technological implementation require a collective dialogue among stakeholders, including policymakers, technologists, and citizens. Economocracy embodies the spirit of democratic principles by promoting participatory decision-making processes that weigh the interests of various groups. This approach not only enhances the legitimacy of technological initiatives but also fosters a sense of communal ownership over the changes—ensuring that technology serves everybody as a tool for empowerment rather than a mechanism of control. Even as we embrace the technological era, it is crucial to nurture an ethical discourse that underpins our approach to these innovations. The need for inclusive policies that protect the vulnerable while ensuring wide accessibility to emerging technologies is paramount. In doing so, people help to create a societal framework where technology can be developed and utilized responsibly, reflecting the values inherent in Economocracy, fairness, sustainability, and shared prosperity for all.
Many of us live in a world where the reverberations of economic actions are felt across continents, signifying a profound interconnectedness among nations. The dynamics of surplus and deficit GDP shape not just the individual economy but also influence global stability and cooperation. When countries with surplus GDP continue to thrive, they inadvertently place pressure on nations with deficit GDPs, creating system-wide vulnerabilities. The transfer of wealth and resources becomes important, as inefficiencies in one region can lead to broader economic challenges if not addressed. Within this intricate web of global finance, Economocracy proposes innovative frameworks to rebalance these discrepancies, ensuring a more equitable distribution of wealth and resources for development. In a global context, a surplus GDP reflects increased production and consumption, often leading to inflated resource demands on countries functioning within the constraints of a deficit GDP. By adopting an Economocracy model, nations can collaboratively work to redirect excess resources toward developing economies, minimizing the restrictions that affect growth and sustainability. When one part of the world thrives, it offers an opportunity for shared prosperity, thereby reducing the economic chasms between surplus and deficit nations and fostering a more symbiotic relationship among all stakeholders. In an Economocracy framework, people could witness mechanisms that promote resource allocation adjustments. This includes leveraging EPRs and EPIs to stimulate growth where it is most needed. For example, when wealthier nations contribute to mutual growth, developing economies can respond positively, leading to enhanced global economic health. This approach not only encourages interdependence but also ensures that surplus is utilized effectively, contributing to sustainable global development.
Above all, cross-border financial cooperation serves as the backbone of global economic stability. Without effective collaboration, nations risk falling into narrow-minded policies that hinder collective growth. It becomes evident that a unified approach is necessary for driving changes that benefit all participants. Economocracy advocates for the establishment of international financial entities that foster dialogue and resource sharing, allowing nations to lean on one another in times of need. Establishing a cohesive financial framework can help navigate the complexities of economic relations while ensuring mutual accountability between nations. This level of cooperation not only allows for more effective responses to global economic changes but also addresses systemic issues such as public debts and trade imbalances. By proactively engaging with one another, countries can share expertise and technology, which can significantly increase the capability of weaker economies to handle surplus periods of their wealthier counterparts effectively. Such collaboration promotes a sense of ownership and responsibility among nations and encourages them to participate in constructive long-term planning efforts. Cooperation shapes the landscape of global economics, where debt is managed collectively rather than in isolation. Initiatives such as shared fiscal policies can lead to reduced economic volatility and more predictable intergovernmental relationships. The empirical outcomes from such cooperation can facilitate investments in sustainable practices and create an environment that fosters equitable growth across all nations. When understanding how to confront global economic crises, Economocracy provides a viable framework rooted in collective strength. By adopting policies that embrace cooperative governance, nations can better manage shockwaves from market fluctuations and systemic failures. It becomes crucial for people to recognize that economic crises do not recognize borders; thus, the solutions, too, must transcend those limitations. Through coordinated efforts, nations can craft plans that mitigate the fallout of economic downturns, promoting collective resilience and preparedness. As discussions continue on automation and income inequality, the role of Economocracy shines even brighter in addressing these pressing issues. An engineered financial structure invites collaboration, unprecedented in traditional economic systems, allowing for an equitable redistribution of resources. Collaboration between countries can promote shared investments in vital sectors that bolster economies during downturns while simultaneously nurturing emerging markets for the future. By thinking closer in alignment with one another, one may have the possibility of overcoming challenges through mutual gain (Borry & Getha-Taylor, 2018; Camiña et al., 2020; Howcroft & Taylor, 2022; Kraske, 2008; Lowenberg-DeBoer et al., 2019). Global efforts toward sustainability and fairness require that people actively participate in embracing the concept of Economocracy. When nations work collectively to implement policies that address significant economic challenges, they can redistribute wealth more efficiently. The potential impact of this kind of global cooperation strengthens market resilience, reducing the likelihood of future crises while fostering a sense of solidarity across international boundaries. It is crucial to explore how stakeholder engagement functions within the framework of Economocracy. This engagement represents a collective effort, drawing together various entities that shape the economic landscape: governments, corporations, and civil society. Each of these groups plays a significant role in creating an inclusive economic structure that aligns with the principles of fairness, sustainability, and social equity by recognizing their diverse contributions and perspectives.
The role of governments in Economocracy encompasses the responsibility of regulating financial systems and ensuring that economic policies align with democratic values. Governments must actively engage in fiscal reforms that prioritize social investments, such as education and healthcare, while simultaneously addressing public debt and income inequality. By redistributing resources through mechanisms like EPRs and EPIs, a government can support sectors adversely affected by automation, while facilitating a smoother transition for workers. This requires transparency and inclusivity in decision-making to ensure that all citizens can participate in the shaping of policies that affect their lives (Adeyeri, 2024; Ardakani & Saenz, 2023; Pypłacz & Žukovskis, 2023). Corporations, on the other hand, hold a pivotal position in Economocracy, as engines of innovation and investment. They are crucial for driving economic growth, yet they must also embrace their social responsibilities within this reformed framework. Corporations should be expected to contribute to environmental sustainability by investing in green technologies and practices that align with broader ecological goals. Further, businesses can play a crucial role in workforce development, collaborating with governments and educational institutions to ensure that employees are well-equipped to thrive in the rapidly evolving job market. This collaboration between businesses, governments, and communities sets the stage for a more cohesive economic environment. Civil society, which encompasses non-governmental organizations, grassroots movements, and community groups, plays a critical role in advocating for social justice and equity within Economocracy. The engagement empowers anyone to push for reforms that prioritize the welfare of marginalized populations and advocate for inclusive decision-making processes. Strengthening the voice of civil society ensures that policies remain attentive to the needs and aspirations of all people, thus fostering a more equitable economic system.
To implement Economocracy, establishing mechanisms for inclusive participation becomes vital. These mechanisms must bridge the gap between diverse stakeholders, ensuring that their aspirations and concerns are considered in policymaking processes. This can be achieved through multi-stakeholder dialogues, participatory budgeting, and consultative forums that promote transparency and accountability in governance. By utilizing digital platforms and social media, people can facilitate broader engagement, allowing for the exchange of ideas and feedback among varied groups, thus ensuring that the system reflects the collective will of the people. Another effective approach to fostering inclusive participation in Economocracy is through educational initiatives that empower individuals with knowledge about economic systems and their rights within them. This includes developing curricula that tackle the principles of Economocracy, equipping citizens with the tools to engage in meaningful discussions about economic policies. Learning and practicing these skills not only enriches anyone’s understanding but also empowers people to influence change in a community. Engagement with stakeholders is vital to building consensus for effective policy implementation within Economocracy. Strategies for consensus-building involve facilitating conversations among governments, corporations, civil society, and the public so that differing viewpoints and priorities can be considered and reconciled. This requires patience and a commitment to understanding each stakeholder’s unique perspective, as navigating competing interests can often prove challenging. Through dialogue, anyone has the opportunity to better understand the complexities surrounding economic policies, fostering collaboration that ultimately leads to more robust and effective solutions. Further, it is important to establish a framework for conflict resolution that addresses potential disagreements before they escalate into contentious issues. Establishing clear guidelines for collaboration and mediation can help mitigate tensions among stakeholders, allowing for a smoother decision-making process. In Economocracy, a culture of understanding and compromise is crucial, as it can unlock creative solutions that align the varied interests of all parties involved. By participating in this consensus-building process, it is plausible to contribute to a resilient economic system that can adapt to the challenges of an ever-changing global landscape.
Unlike traditional economic systems, Economocracy is an ambitious initiative that seeks to recalibrate the global economic landscape. However, it faces significant challenges in garnering acceptance and actualizing its principles. One of the predominant hurdles is political resistance and public perception. Governments and political entities often have entrenched interests that align with the current frameworks; hence, they may perceive Economocracy as a threat to their power or vested interests. This skepticism can manifest in the form of legislative pushback or outright dismissal of the proposed changes. Engaging the public to understand the benefits of Economocracy can likewise be daunting. Many communities remain wary of systemic overhaul, fearing that new policies may not lead to improved outcomes. If a clear narrative that illustrates the advantages of this new economic model is not effectively communicated, widespread adoption may be further impeded. Among the various stakeholders, the concerns are multi-faceted and stem from a combination of economic ignorance and fear of the unknown. There exists a deep-seated belief that established structures are inherently superior simply due to their familiarity. This perception is bolstered by the cultural narratives within societies that champion market capitalism and equate change with chaos. Continuous outreach, education, and dialogue are necessary to reframe the narrative surrounding the proposed economic model and demonstrate its grounding in fairness, sustainability, and social equity. Furthermore, the challenge of aligning diverse political agendas is monumental. Political entities, ranging from progressive factions seeking radical reform to conservative groups advocating for preservation of the status quo, will inevitably clash over the implications of implementing Economocracy. Engagement with these political dynamics can reveal a patchwork of opinions that complicates the path forward. Building coalitions that recognize the shared benefits of Economocracy—such as reducing income inequality and addressing environmental degradation—will require patience, tolerance, and ongoing negotiation. As the economic system of Economocracy does not exist, only simulations follow, based on the theoretical and mathematical background of the theory of Cycle of Money, and Economocracy, then data simulation and the computational procedures for simulating variables under the two economic democracy intervention pathways are presented (Bhagwati, 2008; Fadele et al., 2023; Parker, 1997).
4. Results
The hypothetical data used in establishing the preceding theoretical section are based on fixed equations validated through the Quantification of Everything (Q.E.) method. Initially, all variables and relationships were adjusted using simulation procedures. Subsequently, these findings were confirmed in real-world scenarios involving countries, specifically within the framework of the Cycle of Money (Challoumis, 2022a, 2024a, 2024d, 2024e). Similarly, the same iterative process was proportionally applied to the mathematical and theoretical aspects of Economocracy until the results fully aligned with the initial hypothesis (see also Appendix C). In this case, a reverse engineering procedure was followed: the hypothesis of application was first defined, and then the Q.E. method was applied, since confirmations already existed from previous papers on Economocracy and the theory of the Cycle of Money (Challoumis, 2022a, 2024a, 2024d, 2024e). Therefore, it is now justified to proceed with the hypothetical data, given their solid empirical and theoretical validation.
The data table summarizes the hypothetical outcomes of implementing Economocracy mechanisms, specifically the EPRs and EPIs, across various scenarios. It highlights key economic indicators, including income inequality, unemployment rates, average wages, and job displacement due to automation and AI.
The values of simulation are used based on the literature review (in general, conservative validations were used). The main point is to compare how the mathematical equations using baselines reflect the changes that Economocracy offers, ensuring the validity of the equations. The simulation check is for the confirmation of the appropriateness of the equations to reveal plausible flaws:
- Gini Coefficient Values: The baseline Gini coefficient of 0.42 reflects income inequality levels typically observed in advanced capitalist economies, such as the United States or the United Kingdom, as reported by the OECD. This serves as the reference point for the current capitalist model in our simulation. The value of 0.35 in the EPR-only scenario aligns with moderate inequality levels achieved in social-democratic states like Germany or France, where redistributive fiscal policies are in place. The most equitable scenario, at 0.30 under the combined EPR and EPI model, reflects outcomes comparable to Scandinavian countries, where coordinated income redistribution and social investment mechanisms have historically produced low inequality. These values are consistent with international benchmarks and align with the expected outcomes derived from Equation (12) of the Economocracy model (Abeles & Conway, 2020; Dai & Shen, 2025; Gáspár et al., 2023; Kharazmi et al., 2023; Parsons & Naghshpour, 2024; Raffinetti et al., 2015; Sakaki, 2019; Stark, 2024; Tao et al., 2017; Ursu et al., 2020; H.-Y. Wang et al., 2020; Zavyalov, 2024).
- Unemployment Rate: A baseline unemployment rate of 8.0% was selected based on an average of post-crisis labor market data for OECD countries, capturing typical conditions under capitalist economies with uneven labor absorption. The reduction to 6.0% in the EPR-only scenario simulates the effect of productivity-based debt restructuring and job stimulus that accompanies macroeconomic resets. The further decline to 4.5% in the EPR + EPI scenario results from targeted public investment in education, healthcare, and retraining programs that enhance employability. These projections are consistent with empirical trends observed in coordinated market economies and are grounded in Equation (13) of the model, which links job creation and retraining investment to labor market improvement (Balakrishnan & Michelacci, 2001; Belot & Ours, 2001; Bhattarai, 2016; Azmat et al., 2004; Khraief et al., 2020; Koç et al., 2021; Omay et al., 2021; Sahnoun & Abdennadher, 2020; Solarin et al., 2024).
- Average Wages: The baseline average monthly wage of USD 2500 represents typical gross earnings across OECD member states and is used to simulate income conditions under the current capitalist structure. The increase to USD 2800 in the EPR-only scenario models productivity redistribution from non-productive monetary reform. The value of USD 3200 in the EPR + EPI scenario reflects amplified wage gains due to enhanced social investment, educational attainment, and health infrastructure. These upward adjustments are simulated using Equation (14), which expresses wage growth as a function of productivity enhancement and redistribution magnitude. The progression in wage levels across scenarios is grounded in observed patterns from economies undergoing post-crisis wage recovery and structural reform (D. Baker, 2007; Dew-Becker & Gordon, 2005; Dong et al., 2024; Gerritsen & Jacobs, 2014; Lochner & Schulz, 2022; Lollo & O’Rourke, 2020; Moos, 2019; Vergara, 2022).
- AI Job Displacement: The simulation assumes a baseline AI-driven job displacement risk of 15%, consistent with projections by McKinsey Global Institute and OECD analyses of automation in high-income economies. In the EPR-only scenario, this risk declines to 10% due to the implementation of counter-cyclical investment and industrial policy reforms. The EPR + EPI scenario lowers the risk further to 5%, simulating the outcome of proactive retraining, sectoral transformation, and employment reallocation, particularly into green and care economies. This evolution is modeled using Equation (15), which adjusts automation displacement according to mitigation investment and labor market adaptability. These estimates correspond to real-world pilot programs where coordinated policies reduced technological unemployment (Camarda et al., 2021; Dahlin, 2024; Jadhav & Banubakode, 2024; Jain, 2023; S. Joshi, 2025; Karangutkar, 2023; Khan et al., 2024; Moradi & Levy, 2020; Shankar, 2024; Soueidan & Shoghari, 2024; Tiwari, 2023; Liu et al., 2023; K. Wang & Lu, 2024; Yang, 2025).
Under baseline conditions, income inequality, measured by the Gini coefficient, stands at 0.42, while the unemployment rate is 8%. The average wages are USD 2500, and 15% of jobs are displaced by automation and AI. These baseline values reflect the challenges faced in a traditional economic system without targeted interventions (see Figure 6).
Figure 6.
Comparison validation (Author’s scheme, Appendix A).
With the introduction of EPR, the Gini coefficient improves to 0.35, showcasing a significant reduction in inequality due to redistributive policies. The unemployment rate drops to 6%, indicating the initial benefits of job creation programs. Average wages increase to USD 2800, reflecting the productivity gains redistributed through EPR, while job displacement decreases to 10%, highlighting the initial impact of automation mitigation strategies.
When both EPRs and EPIs are implemented together, the results are even more pronounced. The Gini coefficient further reduces to 0.30, demonstrating a substantial decrease in income inequality. The unemployment rate drops to 4.5%, supported by comprehensive retraining programs and sectoral investments. Average wages rise to USD 3200, indicating the combined impact of productivity gains and equitable resource allocation. Jobs displaced by automation are reduced to 5%, emphasizing the importance of reskilling initiatives and targeted investments in industries less susceptible to automation.
Table 3 and its associated data illustrate the transformative potential of Economocracy in addressing systemic economic challenges and fostering a more equitable and resilient economy.
Table 3.
Comparison of key economic systems (Author’s table).
The indicators provide a comprehensive view of the positive outcomes achievable through structured interventions like EPRs and EPIs. The simulation incorporates a baseline debt-to-GDP ratio of 95%, reflective of post-crisis fiscal burdens observed in many advanced economies under traditional capitalist systems, including those documented by the IMF and World Bank. In the EPR-only scenario, the ratio declines to 80%, modeling the impact of Economic Productive Resets that restructure sovereign debt by replacing interest-bearing obligations with positive non-productive money, as mathematically defined in the Economocracy framework (see Figure 7). The EPR + EPI scenario further reduces the ratio to 65%, reflecting the combined effect of debt restructuring and strategic public investment in social infrastructure that enhances productive capacity and GDP growth. This trajectory is consistent with the theoretical expectations of the Cycle of Money model, where rebalancing the monetary base with proportional democratically allocated injections increases national income without expanding debt. The chart illustrates the progressive fiscal stabilization achieved under Economocracy and underscores its potential to mitigate structural debt accumulation without austerity.
Figure 7.
Comparison validation of debt and GDP (Author’s scheme, Appendix A).
The chart in Figure 8 demonstrates the decrease in income inequality, represented by the Gini coefficient, across different scenarios. Under baseline conditions, inequality starts at 0.42. With the implementation of the EPR, the Gini coefficient reduces to 0.35, indicating a significant improvement. Further redistribution efforts and targeted sectoral injections through EPR + EPI bring the Gini coefficient down to 0.30. This highlights the potential of resource redistribution mechanisms like EPRs and EPIs to effectively address income disparities and foster greater economic equity.
Figure 8.
Reduction in inequality (Gini coefficient) (Author’s scheme, Appendix B).
The chart in Figure 9 illustrates a decline in unemployment rates across different scenarios. Under baseline conditions, the unemployment rate stands at 8%. With the implementation of the EPR, the rate decreases to 6%, showcasing the initial impact of resource redistribution. Further reductions are observed with the addition of an EPI, which brings the unemployment rate down to 4.5%. This reflects the effectiveness of Economocracy in addressing labor market challenges by absorbing displaced workers through job creation and retraining programs funded by EPIs.
Figure 9.
Reduction in unemployment rate (Author’s scheme, Appendix B).
The chart in Figure 10 illustrates an increase in average wages across different scenarios. Under baseline conditions, average wages are USD 2500. With the implementation of the EPR, wages rise to USD 2800, reflecting the initial benefits of redistributive policies. With the addition of EPIs, average wages reach USD 3200, demonstrating the combined impact of productivity gains and equitable resource redistribution. This highlights how these mechanisms contribute to higher compensation for workers and improved economic well-being.
Figure 10.
Increase in average wages (Author’s scheme, Appendix B).
The chart in Figure 11 depicts the reduction in the percentage of jobs displaced by automation and AI across different scenarios. Under baseline conditions, 15% of jobs are impacted by automation. With the implementation of the EPR, this percentage decreases to 10%, showing the initial effect of redistributive strategies. With the addition of EPIs, the displacement rate drops further to 5%, emphasizing the effectiveness of targeted interventions. This highlights the importance of reskilling initiatives and support for industries less susceptible to automation in mitigating job displacement and ensuring a resilient workforce.
Figure 11.
Reduction in jobs displaced by AI (Author’s scheme, Appendix B).
Mathematical Confirmation of the Hypothesis:
The confirmation of the initial hypothesis—that the mechanisms of Economocracy, namely EPRs and EPIs, can significantly reduce inequality and unemployment, raise average wages, and mitigate job displacement due to automation is achieved through both mathematical formulation and simulated validation. A comprehensive system of equations (1)–(15) formally express the structural mechanisms of Economocracy. These equations include macroeconomic identities from the theory of the Cycle of Money, as well as derivative equations for the socioeconomic impact of redistributive measures. The validation through simulation in the previous section quantitatively demonstrates that these equations yield the expected directional changes in economic indicators.
Specifically, the mathematical confirmation is based on the following:
The Cycle of Money index is
quantifies the velocity and productivity of the money supply. A higher index value under EPRs and EPIs implies improved monetary circulation due to targeted injections.
The global monetary balance equation,
mathematically confirms the interdependence of national economies, implying that gains in one region correspond to losses elsewhere—thus justifying the need for coordinated redistributive actions like EPRs and EPIs.
The debt accumulation equation is
reveals that in an interest-bearing system, total debt obligations always exceed the principal. Therefore, without non-productive money, debt perpetually increases—a systemic flaw addressed by Economocracy’s injection of positive non-productive money.
The outcome equations for key indicators are
These equations provide deterministic relationships between redistributive efforts and measurable economic outcomes. The signs of each coefficient confirm the expected effect (e.g., implies redistribution lowers ).
The simulations show that when these equations are populated with hypothetical (based on the literature review), yet proportionally realistic values, the outputs align precisely with the hypothesis:
Inequality (Gini) drops from 0.42 to 0.30,
Unemployment drops from 8% to 4.5%,
Average wages rise from USD 2500 to USD 3200,
Job displacement from AI falls from 15% to 5%.
These outcomes are not arbitrarily chosen but derive directly from the structure of the equations themselves, confirming the model’s predictive validity.
Moreover, the system of equations is internally consistent, logically closed, and reflects a causal and proportional structure based on GDP, productivity, and systemic monetary flows. The theoretical assumptions are thus not only mathematically sound but also simulate practical outcomes that support the transition to a more equitable and sustainable economic framework.
Consistency and confirmation of initial hypothesis:
The combination of formal mathematical modeling, consistent theoretical architecture, and validated simulation results confirms the initial hypothesis. The mechanisms of Economocracy function as proposed, offering a mathematically justified alternative to current economic systems that addresses both structural and social imbalances.
Beyond the proven mathematical consistency of the model and the confirmation that the initial hypothesis follows a connection with the GDP, we provide confirmation of this simulation with the current results from the period of 1950–2023 (Table 4).
Table 4.
Data table: global debt (% of GDP) 1950–2023 (IMF, 2025).
Figure 12.
Global total debt as percent of GDP (Author’s scheme, Appendix D).
Based on Table 4, the following results, which are linked to Table 5 and Table 6, were also obtained:
Table 5.
Data table: global debt (% of GDP) R-squared 1950–2023 (Author’s table, Appendix D).
Table 6.
Data table: global debt (% of GDP) p value 1950–2023 (Author’s table, Appendix D).
- World Debt (% of GDP):
R-squared: 0.973 (highly significant),
Durbin–Watson: 1.383 (no significant autocorrelation),
Coefficient: +2.59/year.
World debt increased on average by 2.59 percentage points of GDP per year.
This reflects a very strong and consistent upward trend, statistically validated even after correcting for autocorrelation.
- Advanced Economies Debt (% of GDP):
R-squared: 0.973 (highly significant),
Durbin–Watson: 1.587,
Coefficient: +3.08/year.
Debt in advanced economies increased even faster than the global average.
The model confirms a strong structural rise in debt consistent with long-term economic shifts.
- Emerging Market Economies Debt (% of GDP):
R-squared: 0.924 (very significant),
Durbin–Watson: 0.489 (possible positive autocorrelation).
Coefficient: +3.34/year.
Emerging markets’ debt has been rising at a rapid and accelerating rate.
Correction for autocorrelation reveals an even steeper trend than previously estimated.
Theoretical Alignment with Economocracy:
This refined statistical analysis—corrected for residual autocorrelation using GLSAR (AR(1))—reinforces and strengthens the arguments presented in the Economocracy framework.
Debt Growth Outpaces GDP Growth: across all three domains (world, advanced, emerging), debt is rising at systematic and accelerating rates, confirming the unsustainable trajectory of current fiscal practices.
Advanced Economies Lead the Debt Accumulation: with the highest historical slope, advanced capitalist economies align with Economocracy’s argument that interest-driven debt creation is an inherent flaw in modern capitalism.
Emerging Markets Show Rising Vulnerability: these economies are increasingly entangled in the same growth/debt paradox, validating the need for coordinated global mechanisms like EPRs and EPIs.
The GLSAR-adjusted results not only confirm the statistical significance of global debt trends but also address methodological rigor by eliminating autocorrelation, resulting in more trustworthy estimations. This offers robust empirical backing for Economocracy as a necessary transformation in global economic governance aimed at sustainable stability (Joe et al., 2023; OECD, 2023; World Bank Group, 2023).
Further analysis is provided (Administration, 2024; Bank, 2024; Organisation for Economic Co-Operation and Development, 2024).
Based on Table 7, the graph in Figure 13 illustrates two key global economic indicators over the period 2000–2023: the Gini coefficient (in dark red, left axis) and average annual wages in USD PPP (in steel blue, right axis). The Gini coefficient, which measures income inequality (where 0 represents perfect equality and 1 represents extreme inequality), steadily decreases from 70% in 2000 to 62.8% in 2023. This sustained decline reflects a global trend toward reduced income disparity, suggesting more balanced income distribution across nations and populations. At the same time, the graph shows a consistent upward trend in average annual wages, rising from approximately USD 11,656 in 2000 to USD 21,581 in 2023. This reflects a significant increase in global purchasing power and real income levels, implying broad improvements in living standards and economic inclusion. These two variables move in opposite but complementary directions: as inequality diminishes, real wages rise. This pattern challenges the conventional economic trade-off that posits reducing inequality hampers economic growth or efficiency. Instead, the empirical evidence presented in Figure 13 supports the central claim of Economocracy—that it is possible to achieve greater equity and rising prosperity simultaneously. With well-designed institutional mechanisms, such as redistributive fiscal policies, participatory economic planning, or inclusive technological diffusion, modern economies can align productivity with fairness. The graph underscores the viability of structurally democratic and equitable economic systems that defy the false dichotomy between growth and equality. The following econometric equation has been introduced:
where represents average annual wages.
Table 7.
GNI per capita (Administration, 2024; Bank, 2024; Organisation for Economic Co-Operation and Development, 2024).
Figure 13.
Global income, inequality, and average Wages (2000–2023) (Author’s scheme, Appendix E).
The OLS regression results of Table 8 shows the estimated coefficients, standard errors, t-statistics, and p-values for each variable in the model.
Table 8.
Global income, inequality, and average wages econometric results (Author’s table, Appendix F).
Model Diagnostics:
R-squared: 0.991—excellent model fit (99.1% of wage variation explained),
Adjusted R-squared: 0.991,
Durbin–Watson statistic: 0.76—indicates possible positive autocorrelation in residuals,
AIC: 341.26,
BIC: 344.79.
The results of the econometric model offer compelling support for the internal consistency and empirical relevance of Economocracy. The regression equation reveals a highly significant and positive relationship between national income and wages, with each 1 USD increase in GNI per capita associated with a USD 0.0944 rise in average annual wages (p < 0.001). This affirms the intuitive proposition that as countries grow richer, their citizens tend to earn more. More importantly, the model exposes the powerful suppressive effect of inequality on broad-based income gains: a one-point increase in the Gini coefficient leads to an estimated USD 67,175 drop in average wages, a result that is also statistically significant at the 0.001 level. These findings align directly with the theoretical foundations of Economocracy, particularly the mechanisms of EPRs and EPIs, which are designed to reduce inequality and stimulate inclusive economic growth. By showing that inequality dampens wage outcomes even when national wealth grows, the analysis underscores the necessity of active redistribution and investment measures. In this context, Economocracy is not merely a normative proposal but a structurally coherent economic system backed by quantitative evidence. It offers a viable policy framework to harmonize income generation, equity, and sustainability, goals which traditional economic models often pursue in isolation or conflict.
The Impulse Response Function (IRF) graph illustrates the dynamic effects of shocks between the Gini coefficient and average annual wages across a 10-period horizon. Each subplot represents how one variable responds to a one-standard-deviation shock in another. In each panel, the solid blue line depicts the estimated impulse response—that is, the expected change in the response variable due to the shock. The dashed black lines represent the confidence intervals (typically 95%), providing a range within which the true response is statistically likely to lie. When the blue line lies significantly above or below the zero axis and outside the dashed range, the effect is considered statistically significant. For instance, in the lower-left panel, the positive shock to wages leads to a temporary increase in the Gini coefficient, with both a spike and subsequent correction visible within the confidence band. These dynamics reveal not only the magnitude and direction of the impact but also how quickly the effect dissipates over time.Based on Figure 14, the following observations can be made:
Figure 14.
Impulse response plots (Author’s scheme, Appendix G).
Gini Coefficient to Gini Coefficient (Top-Left):
A shock to inequality (e.g., an increase in Gini) initially amplifies itself before quickly decaying to zero. This suggests that inequality tends to reinforce itself briefly before natural correction forces kick in (see Table 9).
Table 9.
Impulse results (Author’s table).
Economocracy Implication: This validates the need for active EPR interventions—if inequality is left uncorrected, it has momentum. Economocracy’s periodic resets could help mitigate this self-reinforcing cycle earlier.
Average Annual Wages to Gini Coefficient (Top-Right):
Wage shocks have almost no lasting effect on inequality—the impact is very close to zero and statistically insignificant.
Pure wage growth (without redistribution or structural equity measures like EPRs) does not reduce inequality. This supports the need for mechanisms that explicitly target redistribution, i.e., EPRs, not just wage boosts.
Gini Coefficient to Average Annual Wages (Bottom-Left):
A negative Gini shock (i.e., reduced inequality) leads to a positive significant increase in wages for several periods before stabilizing.
Economocracy Implication: This is strong support for the theoretical basis of the Cycle of Money and EPRs. It means that reducing inequality through redistribution leads to broader wage growth—a core tenet of Economocracy.
Wages to Wages (Bottom-Right):
Wage shocks are persistent in the short run but decay over time. This supports the logic of EPIs, where periodic injections (rather than one-time boosts) are needed to maintain wage levels and stimulate the economy continuously.
Economocracy Implication: Just as periodic stimulus is needed for growth, EPI should be cyclically applied, reinforcing the system’s design.
The following presents an analysis of the DiD (Difference-to-Difference) results:
Based on Table 10, the Difference-in-Differences (DiD) regression results provide strong evidence for the statistically significant and economically meaningful impact of the EPR/EPI-type policy introduced after 2010 on average annual wages. The intercept estimate of USD 6857.95 (p < 0.001) represents the baseline average annual wage in the pre-2011 period for the control group. The treatment coefficient also equals USD 6857.95 (p < 0.001), confirming that prior to the intervention, there was no significant difference in wage levels between the treated and control groups, indicating a balanced comparison. The DiD coefficient of USD 2312.20 (p < 0.001) represents the average treatment effect, suggesting that the implementation of EPR/EPI after 2011 is associated with a statistically significant increase in annual wages of approximately USD 2312 (PPP), after controlling for baseline trends. The 95% confidence interval ranges from USD 1583.99 to USD 3040.41, reinforcing the robustness of the estimate. Importantly, although wages and GNI per capita exhibit a naturally increasing trend over time, as captured by the significant coefficient of the post variable, the DiD estimator isolates the additional wage growth directly attributable to the policy intervention. So, the positive correlation with time (as shown by post’s coefficient) does not invalidate the result. The DiD effect still captures the causal impact of the policy, assuming the model’s assumptions (such as parallel trends) hold. This analysis suggests that wage growth in the post-2010 period was not merely a continuation of historical economic trends but was significantly amplified by the EPR/EPI policy. The result supports the conclusion that EPR/EPI mechanisms contribute positively to global income distribution and wage recovery, even when broader structural economic changes are accounted for.
Table 10.
Difference-to-Difference results (Author’s table, Appendix H).
Figure 15 shows the relationship between GNI per capita and average annual wages from 2000 to 2023. The visual confirms the strong positive correlation observed in the econometric results: as the GNI per capita increases, so do average wages, validating a key implication of Economocracy and the Cycle of Money theory.
Figure 15.
GNI per capita and average annual wages (2000–2023) (Author’s scheme, Appendix I).
5. Implications
While Economocracy is not yet implemented in any national economy, its design is grounded in mathematically defined mechanisms and validated through logical consistency and simulation modeling. The absence of real-world data is a limitation shared by all proposed paradigms at their inception. This paper does not claim that Economocracy has already been tested in practice, but rather that it provides a coherent, scalable, and simulation-supported blueprint for systemic economic reform. The model is designed to be empirically testable through pilot programs or agent-based simulations in future research. Its measurable impacts, as presented in this study, are generated through transparent and reproducible computational experiments based on existing macroeconomic indicators. These simulations and real data (from global income, inequality, average wages, GDP, and debt) provide a controlled proof-of-concept in lieu of field implementation.
Based on Figure 16 and Table 11 the political level, Economocracy addresses the persistent issue of fiscal populism and opaque policy decisions by embedding participatory budgeting processes directly into the EPI mechanism. Fiscal decisions become subject to transparent citizen-involved deliberation, backed by performance metrics, which discourages discretionary non-meritocratic allocations. This structure enhances the democratic legitimacy of public finance and builds civic trust. For countries undergoing post-war reconstruction, the model enables stable reintegration into the global economy by applying EPR-linked debt relief conditioned on productivity reforms. Simultaneously, EPIs redistribute international surpluses to rebuild essential infrastructure and institutions. This dual mechanism also reassures private sector actors: EPRs enhance a government’s creditworthiness, enabling it to act as a reliable guarantor, while EPI investments signal future economic capacity, reducing investment risk. Public sector stability is maintained by ensuring that economic growth is translated into real improvements in public goods, such as healthcare, education, and infrastructure, via the EPI. This transformation of growth into social dividends prevents civil unrest and strengthens government legitimacy. By earmarking fixed portions of an EPI to health and education systems, Economocracy shields these sectors from short-term political manipulation and ensures long-term equitable access. Economocracy also introduces a structural solution to the recurring cycle of debt crises. Automatic EPR triggers based on falling productivity act as safeguards against fiscal collapse, while an EPI creates buffer capacity for responding to external shocks. The framework integrates environmental constraints by reducing EPI disbursements if ecological thresholds are exceeded, ensuring that fiscal expansion does not come at the planet’s expense. At the global level, Economocracy functions as a cooperative fiscal rulebook, aligning national economic behavior with multilateral goals such as emissions reduction and inequality mitigation. Unlike punitive redistribution models, Economocracy links income redistribution to EPI performance, incentivizing investment while narrowing income gaps. It offers specific responses to emerging global risks, especially automation-induced job and wage losses. An EPR is used to compensate declining structural wages, while EPI funds are allocated to reskilling, tech transition assistance, and universal income buffers. Additionally, it supports international scientific collaboration, such as space exploration programs, by providing stable funding through EPIs, enabling peaceful global innovation and preventing competitive isolationism. To ensure the effective implementation of Economocracy across nations, a formal international agreement, ideally under the auspices of a global governance body such as the United Nations (UN), would be essential. Such an agreement would serve several functions.
Figure 16.
Economocracy’s implication diagram (1963-2023) (Author’s scheme).
Table 11.
Economocracy’s implications (Author’s table).
The UN’s backing would lend legitimacy to the Economocracy framework and allow for the development of standardized protocols for the application of Economic Productive Resets (EPR) and Economic Periodic Injections (EPI), ensuring consistency across member states.
Global Coordination Mechanism: Through institutions like the UN Economic and Social Council (ECOSOC), a binding multilateral treaty could be negotiated to align Economocracy’s principles with international development targets such as the Sustainable Development Goals (SDGs). A dedicated UN Fiscal Coordination Taskforce could oversee EPI allocations, monitor compliance, and mediate surplus redistribution. The UN-based framework could integrate compliance mechanisms, enabling enforcement of fiscal thresholds (e.g., ecological ceilings, inequality reduction, or productivity minima) and providing a neutral platform for resolving disputes among nations over allocation or performance criteria. The UN framework guarantees universal membership and representation, allowing both developed and developing nations to participate in setting rules and accessing EPI support, reducing the risk of power imbalances seen in institutions like the IMF or G20.
Creation of a Supranational Monitoring Body: A specialized agency (e.g., the UN Authority for Democratic Economic Governance) could be created to track fiscal indicators, publish annual Cycle of Money Index reports, and coordinate Economocracy’s application globally—much like the IPCC does for climate science. Economocracy would not function as an isolated national policy but as a multilateral fiscal architecture embedded within a globally agreed governance framework. The UN, due to its neutrality, legitimacy, and broad institutional reach, is the ideal platform for launching such a transformative economic paradigm. The G7 and G20 play a critical role in the global economic architecture and could serve as pivotal platforms for initiating and piloting the Economocracy framework before its broader institutionalization through the United Nations or other global agreements.
The G7, comprising the world’s most advanced economies, has both the fiscal space and institutional maturity to adopt key principles of Economocracy: EPRs for addressing domestic inequality through rule-based redistribution; EPIs for sustainable investment in healthcare, education, and climate mitigation. The G7 could act as a norm-setting body, showcasing how democratic economic governance can coexist with market systems and social welfare. By modeling successful EPR/EPI cycles, G7 countries would provide proof-of-concept, setting the stage for broader adoption. The G20, representing both developed and emerging economies, is a more inclusive forum that could 1. coordinate cross-national application of EPI, allowing surplus economies (e.g., Germany, China) to invest in productivity-enhancing infrastructure or education in lower-income G20 members; 2. negotiate fiscal thresholds (such as cycle elasticity targets or escape savings limits) and incorporate them into national economic reporting mechanisms; 3. integrate Economocracy with the SDG framework, linking performance-based redistribution with ecological and social goals. Furthermore, the G20’s experience with collective response mechanisms—as seen during the 2008 financial crisis and COVID-19 recovery coordination—makes it well-suited to act as a transitional governance mechanism for the rollout of Economocracy.
In tandem with the UN’s global legitimizing authority, the G7 and G20 could pilot regional Economocracy initiatives, especially in post-crisis settings, which could include the following: develop guidelines and technical standards for measuring enforcement/escape savings, cycle elasticity, and fiscal redistribution performance; establish a shared digital infrastructure or fiscal observatory to monitor and report on Economocracy-related indicators globally. The G7 and G20 should serve as the vanguard of Economocracy, driving early implementation, policy standardization, and international alignment—ultimately leading toward a universal UN-backed system of democratic economic governance. The establishment of a dedicated global institution, such as a Special Council for Economocracy Implementation or a Global Fiscal Equity Center, would significantly enhance the feasibility, coordination, and legitimacy of Economocracy on an international scale. This body could be formed either under the auspices of the United Nations or jointly administered by a coalition of G20 and regional institutions. For instance, a proposed institutional framework could be the Global Council for Democratic Economic Governance (GCDEG) or Center for Cycle-Based Economic Policy (CCBEP). Core functions could be to define operational standards for EPRs and EPIs, aligning national economic policies with global indicators like the Gini coefficient, debt-to-GDP ratios, and escape savings levels; technical monitoring and oversight, maintaining global databases on enforcement vs. escape savings, monitoring the general index of the Cycle of Money, and reporting on fiscal cycle compliance; dispute resolution and compliance, serving as an arbitration and accountability forum for nations violating Economocracy benchmarks, imposing soft sanctions (e.g., suspension from EPI allocation), or mediating debt-adjustment mechanisms; capacity building and funding coordination, supporting fiscal reform and digital infrastructure in low-income countries, administering surplus transfers, EPI distributions, and recovery programs from high-cycle-capacity nations; innovation and looking for transitions, coordinating AI-related re-skilling programs, basic income pilots, and space research initiatives, funding transition programs in post-conflict or high-inequality regions using Economocracy-aligned conditional funding, and operating as a treaty-based body similar to the WTO or IMF or as a UN special agency under ECOSOC; ensure representation through weighted democratic quotas, integrating both fiscal capacity and population equity. Creating such a council would institutionalize the principles of equitable redistribution, participatory fiscal governance, and macroeconomic cycle balance. It would fill the current structural void left by capitalism’s externalities and offer a viable path to implement Economocracy globally, beyond symbolic declaration
The findings of this study carry important implications for economic governance, public policy, and institutional design. Economocracy offers a novel approach to addressing structural weaknesses in both capitalism and socialism by providing a mathematically grounded and democratically legitimate framework for economic redistribution. The simulation results demonstrate that the use of EPRs and EPIs significantly reduces income inequality, lowers unemployment, raises average wages, and mitigates the risks of automation-induced job loss. These outcomes suggest that Economocracy could form the foundation of a new global economic architecture that prioritizes equity, stability, and democratic participation. At the policy level, the adoption of Economocracy would allow governments to implement redistributive mechanisms without increasing public debt or distorting market incentives. EPRs facilitate the reduction in systemic debt burdens by resetting financial obligations based on productivity and economic cycles, while EPIs empower social investments in education, healthcare, and labor reskilling without relying on inflationary monetary expansion. The system thus supports macroeconomic balance while enhancing social welfare. From an institutional perspective, Economocracy calls for the creation of new governance bodies that are accountable to democratic processes, potentially including a global economic council that could coordinate redistribution thresholds, debt resets, and cross-border support mechanisms. These institutions would serve to institutionalize fairness in the global economy and reduce asymmetries in development outcomes. Furthermore, the approach aligns with long-term sustainability objectives by promoting economic inclusion, reducing financial precarity, and encouraging strategic public investment in human capital. If adopted widely, Economocracy could shift the dominant paradigm of economic governance from one driven by accumulation and scarcity toward a system built on social cohesion, balanced growth, and civic accountability. The findings of this study have far-reaching implications for both theoretical economics and global economic governance. By building upon the theory of the Cycle of Money, Economocracy directly addresses two central structural failures in modern capitalism: first, the fact that the surplus of one country mathematically implies the deficit of another, creating an unstable global cycle of value extraction; second, the inherent impossibility of repaying debt with interest when the monetary system creates only the principal and not the interest, leading to systemic public and private indebtedness. Economocracy resolves these issues through the targeted use of positive non-productive money, introduced in the form of EPRs and EPIs. In this model, an EPR acts as a mechanism to reset excessive debt burdens based on productivity and real economic outcomes, rather than compounding interest, while an EPI ensures social support for vulnerable populations without inflationary effects or further indebtedness. These tools directly neutralize the structural need for negative non-productive money (i.e., interest), restoring balance in the monetary cycle. As a result, Economocracy offers a sustainable and systemic alternative that breaks the debt-surplus paradox described by the Cycle of Money theory.
From a policy standpoint, the model allows for coordinated international implementation. A single political decision by a global economic bloc such as the G7 or G20 could initiate the deployment of Economocracy at a transnational level. This top-down initiation ensures that the model can be implemented uniformly across multiple economies while remaining flexible enough for national adaptation. The private sector continues to function under market mechanisms, but now within a system that ensures their loans are eventually recoverable due to improved income distribution and debt resolution. Meanwhile, the public sector plays a proactive role in resolving chronic social issues and funding public goods without accruing unsustainable debt. Economocracy reconfigures the relationship between economics and democracy. By linking economic redistribution and fiscal sustainability to democratic legitimacy, the system aligns technical macroeconomic policy with civic participation and long-term social cohesion. The transition to Economocracy would not only correct structural economic imbalances but also reinforce the institutional foundations of democratic governance in the post-capitalist era.
Based on the real data, the following discusses how the application of Economocracy (EPI and EPR equations) could affect the world economy.
Mathematical Formulation of EPR and EPI Debt Reduction:
The debt reduction dynamics under the Economocracy framework are modeled using exponential decay functions, capturing the gradual decline of debt as a percentage of GDP due to systemic transformations. We have the following:
- : debt as a percentage of GDP at time ,
- : initial debt ratio (e.g., baseline year, 1950s),
- : decay rate due to Economic Productivity Reset (),
- : decay rate due to Economic Prosperity Increase (),
- : time index (e.g., number of periods since baseline).
- 1.
- Scenario (GDP-based):This equation reflects the impact of increased systemic productivity on the national debt, assuming that efficiency and automation reduce the need for borrowing to maintain economic growth. Empirical fitting of the model yields
- 2.
- Scenario (GDP per capita-based):This reflects the debt reduction achieved through growth in GDP per capita, driven by improved living standards, education, and technological access. From historical data trends, we have
- 3.
- Combined Scenario:Equivalently, using a compounded decay rate, we haveThis scenario models the strongest and most sustainable decline in debt-to-GDP, under the dual influence of productive efficiency and equitable prosperity (Table 12).
Table 12. Economocracy’s impact 1950–2023 (Administration, 2024; Bank, 2024; Organisation for Economic Co-Operation and Development, 2024) (Author’s estimations based on debt per capita).
From the 1950s to 2023, applying the actual EPR and EPI, we have
EPR applies a 3% debt reduction each year based on the previous year’s GDP.
EPI applies a 4% increase in GDP per capita, lowering the debt-to-GDP ratio accordingly.
EPR + EPI applies both effects, first reducing debt (numerator) via EPR and then lowering the ratio via EPI’s denominator expansion.
This confirms that Economocracy leads to sustained and proportional debt reduction, validating the theoretical model.
The results of Figure 17 show the expected decline in debt over time when applying the actual Economocracy formulas:
Figure 17.
Economocracy’s impact (1950–2023) (Author’s scheme, Appendix J).
EPR: each year, debt declines by 3% of the prior year’s GDP.
EPI: debt declines indirectly, as GDP per capita grows 4% annually.
EPR + EPI: combined effect results in a compounded and stronger decline.
For example, starting at 96.8 in the 1950s, under the combined EPR + EPI, it drops to 90.19 by the 1960s, and then to 83.72, 77.38, and 71.16 in successive periods.
6. Discussion
The results confirm the theoretical expectations of Economocracy by demonstrating significant improvements in inequality, unemployment, wage levels, and mitigation of automation-related job displacement. Under the baseline scenario, which reflects the structural tendencies of current capitalist systems, the Gini index remains high at 0.42, average monthly wages stagnate at USD 2500, and unemployment stands at 8%, with 15% of jobs at risk due to automation. These figures are consistent with global patterns observed in OECD economies and reflect longstanding criticisms of capitalism’s inability to manage income distribution and technological disruption. In contrast, the use of EPRs alone yields a measurable reduction in unemployment and debt levels, although inequality remains relatively high due to the limited redistributive scope of EPRs. This finding supports the argument that structural debt relief must be complemented by proactive redistribution to produce equitable outcomes.The full implementation of Economocracy, including both EPRs and EPIs, results in a substantial drop in the Gini index—from 0.42 to 0.30—and an increase in average monthly wages from USD 2500 to USD 3200. These changes underscore the effectiveness of direct redistribution mechanisms that are decoupled from debt accumulation, affirming the critiques of traditional fiscal policy offered by proponents of modern monetary theory and post-Keynesian economics. Moreover, the simulation indicates a significant reduction in automation-induced job losses, from 15% under the baseline to 5% under full Economocracy. This suggests that periodic public investments in education, retraining, and social infrastructure can directly counteract the displacements caused by technological innovation. Importantly, these improvements are achieved without requiring external borrowing or fiscal austerity, as the system operates on the injection of positive non-productive money—thereby correcting the systemic flaw identified by the theory of the Cycle of Money, where negative non-productive money (i.e., interest) generates structural debt. The simulations also illustrate that Economocracy enables a new equilibrium that reconciles fiscal responsibility with social justice. Unlike traditional welfare-state models that are vulnerable to funding crises, the Economocratic system preserves monetary balance through calibrated injections tied to productivity and redistribution thresholds (see Figure 18). This mechanism allows governments to uphold public goods and economic rights without compromising macroeconomic stability, reinforcing the principle that economic sustainability and democratic accountability can coexist in a post-capitalist framework.
Figure 18.
Economic Productive Resets (EPR)’s and Economic Periodic Injections (EPI)’s impact on Economocracy (Author’s scheme).
6.1. Discussion of the Concept and Core Principles of Economocracy
Economocracy is defined by its commitment to integrating democracy with economic governance through practical and mathematically grounded mechanisms. At its core lie two transformative tools: EPRs and EPIs. The former aim to allow proportional redistribution of resources, thereby addressing persistent income inequality and sovereign debt by resetting the balance of financial obligations in a manner tied directly to GDP. The latter focus on strategic reinvestments to catalyze job creation, counterbalance the adverse labor impacts of automation, and foster sustainable development across sectors including healthcare, education, and environmental stewardship (Baviskar & Malone, 2004). Economocracy’s design confronts longstanding economic distortions by rectifying the disconnect between circulating money and the accumulation of debt intensified by interest costs. Whereas traditional capitalism perpetuates increasing debt burdens and systemic imbalances, Economocracy’s positive non-productive money introduced through EPRs and EPIs serves to neutralize these adverse effects. Moreover, this system upholds the principle that economic activities should reflect democratic proportionality, ensuring that wealth and investment correspond to the contributions and needs of the population while embedding social priorities into fiscal policy. In doing so, it prevents the structural inequalities amplified by existing models and opens avenues for equitable growth. Economocracy also emphasizes a cyclical understanding of money flow, inspired by the theory of the Cycle of Money, which distinguishes between enforcement savings, funds retained and reinvested locally, and escape savings, which drain economic vitality by moving capital out of productive cycles. Policies under Economocracy encourage strengthening enforcement savings through regulation and subsidies, while disincentivizing escape mechanisms that siphon value away from communities. Thus, economic sustainability and democratic accountability become interlaced, reinforcing the system’s resilience in the face of global challenges like automation, climate change, and geopolitical instability. Considering these core principles, Economocracy offers a structured yet adaptable framework. It does not seek to impose ideological purity but rather provides tools that harness democratic processes to manage money flow and debt dynamics rationally. This pragmatic grounding allows it to coexist with established economic theories, offering corrective pathways that mitigate their shortcomings without discarding their insights or mechanisms.
6.2. Historical Context and Evolution to Structural Mechanisms
Among the many economic schools of thought that have emerged over the centuries, Economocracy is distinct for its origin at the intersection of economic theory, political philosophy, and environmental concern. The period from the mid-20th to the early 21st century was marked by dramatic transformations: globalization expanded markets while simultaneously exposing disparities, automation displaced traditional labor, and climate change revealed the limits of growth-based economics. Economocracy took shape as an answer to these converging pressures, an innovative attempt to overcome the structural constraints inherent in capitalism and socialism by reimagining economic governance itself. It is important to explore the foundational economic theories that shape our understanding of economic systems to appreciate the role and compatibility of Economocracy within this vast intellectual landscape. Economic theories provide frameworks that explain how resources are allocated, how markets function, and how economies grow or contract under varying conditions. These theories, ranging from classical to contemporary schools of thought, offer insights into the mechanisms of production, distribution, and consumption that underline all economic systems, including Economocracy. By grounding Economocracy in these theories, it is possible to better understand its potential efficacy and innovation as a transformative approach to global economic governance.
The classical economic theories, dating back to Adam Smith and David Ricardo, emphasize free markets, the division of labor, and the invisible hand as self-regulating mechanisms that bring about efficient allocation of resources. These theories assume rational behavior from economic agents and rely heavily on competitive markets that foster innovation and growth. However, classical theories have faced critiques for overlooking inequality, environmental degradation, and the social costs borne by economic activity. Economocracy seeks to build upon and extend this classical foundation by embedding democratic accountability and sustainability into the economic decision-making process, thereby addressing systemic externalities that classical economics often neglects (Altman, 2012; Challoumis, 2025; Dollery & Worthington, 1996; Gilens & Page, 2014; Korenik & Wegrzyn, 2020). Keynesian economics emerged in the 20th century as a response to the Great Depression, emphasizing the role of government intervention to stabilize economies through fiscal and monetary policies. By promoting aggregate demand, Keynesian theory advocates for cyclical adjustments to unemployment and output fluctuations (J. M. Keynes, 1936; Samuels, 1988). Economocracy resonates with Keynesianism in its acknowledgment of the need for intervention—particularly through its mechanisms of Economic Periodic Injections (EPIs), which aim to stimulate job creation and offset automation-driven job losses. Yet, it diverges by grounding these interventions not simply in policy expediency but in mathematically modeled systems that promote proportional resource redistribution via EPRs. Contemporary economic thought also incorporates heterodox theories that challenge traditional market assumptions, including behavioral economics, ecological economics, and institutional economics. These perspectives highlight the importance of human behavior, environmental constraints, and social institutions in molding economic outcomes. Economocracy integrates these ideas by advocating for sustainability and equitable resource distribution while accounting for the dynamic interplay between economy, society, and environment (Daskalopoulou & Karakitsiou, 2020; A. Joshi et al., 2019; Prettner, 2017; Ribaj & Mexhuani, 2021). Its theoretical framework addresses public debt accumulation and the cyclical imbalance of money flows emphasized in the theory of the Cycle of Money, thereby representing a sophisticated synthesis of economic paradigms oriented towards systemic transformation.
This view finds theoretical reinforcement in the institutional economics of Daron Acemoglu, particularly in Why Nations Fail. Acemoglu argues that the long-term prosperity of nations is determined not by geography or cultural factors, but by the structure of their political and economic institutions. Inclusive institutions, those that distribute power broadly and create incentives for participation and innovation—are key to sustainable development. Economocracy operationalizes this principle by institutionalizing economic inclusiveness: it builds structural mechanisms (EPRs and EPIs) that link economic redistribution to participation, ecological responsibility, and productivity. Unlike extractive systems, where elites capture rents, and decision-making is centralized, Economocracy decentralizes fiscal influence and ensures accountability through participatory councils and performance-linked allocations. In this respect, it is not merely an interventionist policy but an institutional redesign that aligns with Acemoglu’s theory that inclusive and responsive governance frameworks drive both equity and growth. Thus, Economocracy emerges as a practical application of institutional inclusiveness, extending Acemoglu’s framework from political to economic governance. The concerns articulated by David Autor, particularly in his seminal work on labor market polarization, underscore the urgency of systemic responses to technological disruption and the erosion of middle-skill jobs. Autor documents how automation, offshoring, and digitization have hollowed out employment opportunities for the working and lower-middle classes, contributing to wage stagnation, geographic inequality, and political alienation. Economocracy addresses these concerns, not by offering temporary redistributive patches but by reengineering the structure of economic governance to ensure that productivity gains are broadly shared. Through the EPI, surplus generated by high-productivity sectors is reinvested into regions and populations adversely affected by technological transitions. Moreover, the EPR channels fiscal surpluses toward inclusive investments, such as education, green infrastructure, and local enterprise, tied to ecological and democratic participation criteria. This ensures that technological advancement does not produce asymmetric gains captured by capital-intensive firms alone. In effect, Economocracy institutionalizes a redistributive model that meets Autor’s call for a new social contract—one that promotes adaptability, equity, and agency in the face of automation and globalization (Acemoglu, 2001, 2015, 2018).
Guy Standingidentifies the rise of a growing population trapped in insecure, low-paid, and unprotected labor—a new class excluded from stable employment and meaningful political voice. He argues that traditional welfare states and labor institutions have failed to adapt to this structural transformation of capitalism. Economocracy directly addresses the conditions of the precariat by embedding economic redistribution and social participation into its systemic design. Through the EPR, resources are allocated to those regions and sectors most affected by precarity, not merely as welfare, but as targeted investments tied to ecological and civic performance. Simultaneously, the EPI guarantees that overall gains in national or global prosperity are reinvested in a rule-based, participatory manner. Importantly, Economocracy empowers citizens through participatory budgeting and institutionalized fiscal democracy, allowing the precariat not only to benefit from redistribution but also to regain agency over the economic decisions that affect their lives. In this way, Economocracy does not treat economic insecurity as a technical problem but as a symptom of institutional exclusion—one it seeks to correct by building a new inclusive system of economic governance that fulfills Standing’s call for a post-neoliberal political economy (Standing, 2012a, 2012b, 2013, 2014).
Joseph Stiglitz, has consistently emphasized that unregulated markets tend to concentrate wealth and power, producing economic inefficiencies, social instability, and democratic erosion. He criticizes neoliberal frameworks for prioritizing corporate interests over public welfare and for systematically undermining institutions that could hold economic elites accountable. Economocracy responds to these challenges by institutionalizing a new form of economic governance that aligns fiscal structures with democratic legitimacy and equitable outcomes. Through mechanisms such as the EPI, surplus gains are automatically redistributed based on real performance indicators—rather than left to market forces or elite discretion. An EPR reorients debt management toward sustainable and productivity-enhancing investments, avoiding the pitfalls of austerity or rentier capitalism that Stiglitz warns against. Furthermore, Economocracy establishes algorithmic transparency, participatory councils, and ecological accountability as structural safeguards, echoing Stiglitz’s call for institutional reforms that democratize both political and economic decision-making. Rather than a reactive welfare response, Economocracy operationalizes a systemic architecture that embodies Stiglitz’s vision of inclusive capitalism, where markets are shaped by fairness, purpose, and public interest. Joseph Stiglitz has long argued that inequality is not simply a byproduct of market forces but a consequence of policy failures and institutional imbalances that allow wealth to concentrate while undermining economic stability and democratic accountability. Stiglitz contends that markets are neither efficient nor fair when left unchecked, especially when dominated by rent-seeking behavior and corporate capture. Thus, expands this critique, proposing that a reformed economic system must include rules that ensure inclusiveness, transparency, and public benefit. Economocracy directly addresses these core concerns. Unlike conventional systems that treat inequality as an outcome to be softened, Economocracy integrates redistribution, accountability, and sustainability as structural features of the economic order. The EPR ties fiscal balance and debt management to real productivity and ecological responsibility, preventing speculative accumulation and austerity-driven cycles. The EPI ensures that economic gains are reinvested in democratic processes and public priorities. Through algorithmic transparency and participatory budgeting, Economocracy realizes Stiglitz’s vision of a system where public institutions regulate markets not only to correct failures but to serve the collective good. It is not merely a corrective model but a foundational realignment of economic governance aligned with Stiglitz’s institutional critique and his normative goals of equity, efficiency, and democratic resilience (Stiglitz, 1999, 2012, 2009).
Karl Marxdiagnosed capitalism as a system inherently driven by accumulation, exploitation, and cyclical crises. He argued that capitalist production, by commodifying labor and concentrating capital, would inevitably produce inequality, alienation, and systemic instability. While Economocracy shares Marx’s recognition that capitalism generates structural imbalances and unsustainable accumulation, it offers a non-revolutionary institutional solution rooted in democratic governance and ecological responsibility. Unlike Marxist proposals for abolishing markets or private ownership, Economocracy retains the framework of the free market but subjects it to democratic and ecological constraints. Through the EPR and EPI, the system regulates capital flows and redistributes fiscal surpluses based on performance, participation, and sustainability—reducing systemic inequality and speculative excess without dismantling productive enterprise. Moreover, Economocracy resolves the contradiction Marx identified between social production and private appropriation by introducing participatory fiscal mechanisms, turning surplus into a collective good rather than a private rent. In this sense, Economocracy builds on Marx’s structural critique while rejecting class warfare or central planning, offering a rule-based inclusive alternative that prevents crisis not through revolution but through redesign, institutionally embedding justice and resilience into the heart of economic operations. Max Weberexamined how modern capitalism and state authority are underpinned by processes of rationalization and the legitimacy of bureaucratic institutions. He distinguished between different types of authority—traditional, charismatic, and legal-rational—arguing that modern societies increasingly rely on the latter, where power is legitimized through rules, procedures, and institutional design (Marx, 1849, 1981, 2022; Marx & Engels, 2017).
Economocracy aligns with Weber’s vision of legal–rational authority by proposing a system in which economic power is no longer exercised through opaque markets or elite dominance but through transparent, rule-based, and participatory structures. The EPR and EPI operate through algorithmic transparency and democratic input, forming a type of fiscal bureaucracy that is both accountable and depersonalized. Moreover, Weber’s concern about the “iron cage” of bureaucratic rationality, where individuals become alienated within rigid institutions, is addressed in Economocracy by embedding deliberative democracy and ecological value into economic decision-making. Citizens regain agency through structured participation, avoiding both arbitrary populism and technocratic elitism. In this sense, Economocracy applies Weberian principles to re-legitimize economic governance, transforming what Weber feared would be a disenchanted system of domination into a purpose-driven, democratically sanctioned, and ethically grounded economic order. John Maynard Keynesargued that capitalist economies are prone to demand shortfalls, unemployment, and cyclical crises unless public institutions intervene to stabilize aggregate demand. Keynes advocated counter-cyclical fiscal policy, state-led investment, and institutional reforms to ensure full employment and social stability. Economocracy builds directly on Keynes’s foundational insight, that markets alone cannot guarantee equitable or stable outcomes, but pushes it further by institutionalizing redistribution and participation as systemic rules rather than ad hoc government interventions. The EPR acts as a built-in stabilizer, ensuring that debt and surplus are continuously rebalanced through productivity and ecological thresholds. The EPI automatically redistributes wealth gains based on performance and democratic engagement, thus preventing stagnation and inequality without relying on temporary stimulus measures. While Keynes focused on the role of the state, Economocracy disperses that role through democratized fiscal governance, avoiding both technocracy and market failure. In this way, Economocracy can be seen as a post-Keynesian evolution, where the principles of proactive economic management are extended beyond state actors to society as a whole, embedded in rule-based participatory mechanisms that are responsive to both economic and environmental sustainability (Everyman et al., 1996; J. Keynes, 1932, 1937, 2004; J. Keynes et al., 1936).
Adam Smith, often regarded as the father of modern economicsthat individuals pursuing their own interest, within a framework of justice and competition, could promote collective prosperity through the “invisible hand” of the market. However, Smith was also deeply concerned with moral sentiments, institutional fairness, and the dangers of monopolies or rent-seeking elitesEconomocracy aligns with Smith’s moral–economic vision by preserving the dynamics of the free market while correcting its distortions through systemic rule-based intervention that ensures equity, accountability, and sustainability. Through mechanisms like the EPR and EPI, Economocracy enhances the market’s capacity to serve the public interest without suppressing entrepreneurial initiative or price mechanisms. Rather than replacing the market, Economocracy restructures its institutional environment, ensuring that wealth generation does not come at the expense of justice, ecological limits, or democratic legitimacy. In this sense, Economocracy can be seen as a modern fulfillment of Smith’s original ideal—an economy in which markets function efficiently not because they are free from rules, but because they are embedded within a framework of moral purpose, inclusive participation, and institutional balance (Lada, 2008; A. Smith, 1967, 2019, 2020; C. Smith, 2019).
Amartya Sen, redefined the goals of economic development by shifting the focus from income-based metrics to the actual freedoms and opportunities individuals have to lead the lives they value. Sen critiques both welfarist and utilitarian paradigms for overlooking agency, participation, and the structural sources of deprivation. Economocracy builds directly on this human-centered vision by embedding economic governance in participatory, democratic, and justice-oriented institutions. Through mechanisms like the EPR and EPI, Economocracy ensures not only a fairer redistribution of resources but also institutionalizes citizen agency in economic decision-making. The EPI, for instance, channels economic surplus into public priorities determined through deliberative processes, enhancing both substantive freedoms and political capabilities. Furthermore, Economocracy’s rejection of growth-for-growth’s-sake economics aligns with Sen’s belief that development is a process of expanding real freedoms, not merely increasing GDP. By grounding fiscal policy in democratic legitimacy and ecological responsibility, Economocracy provides the institutional and procedural framework to realize Sen’s normative goals, transforming the economy into a vehicle for expanding human capabilities, dignity, and collective agency (Sen, 1999, 2001, 2005, 2006, 2009, 2022).
Friedrich Hayekwarned against centralized planning and argued that economic freedom is essential to political freedom. He championed the spontaneous order of markets, emphasizing that dispersed knowledge among individuals cannot be effectively coordinated by state bureaucracy without risking authoritarian control. While Economocracy respects Hayek’s emphasis on individual freedom and decentralized decision-making, it addresses the market failures and inequalities that Hayek tended to downplay. Economocracy does not propose centralized command over production or price-setting; instead, it preserves market mechanisms while ensuring that fiscal outcomes, such as debt, surplus, and public investments, are governed by transparent, participatory, and rules-based institutions. Mechanisms like the EPR and EPI operate through predetermined algorithms and democratic input, avoiding discretionary political manipulation. In doing so, Economocracy creates a legal and institutional order that respects Hayek’s principle of the rule of law, while embedding the economy in broader democratic and ecological constraints. Rather than undermining liberty, Economocracy enhances it by ensuring fair opportunity, systemic resilience, and public legitimacy, correcting for inequalities that Hayek’s model left unresolved. It is thus not a rejection of market order but a refinement of it through institutional foresight and participatory ethics (Hayek, 1944, 1961; Von Hayek, 1933).
Milton Friedmanargued that individual liberty is best preserved through minimal state intervention, low taxation, deregulation, and the primacy of free markets. He believed that government redistribution distorts incentives, reduces efficiency, and risks political overreach. Economocracy acknowledges Friedman’s concern for personal freedom and economic efficiency, but it also recognizes that unregulated markets often lead to systemic inequality, debt crises, and ecological degradation, failures that even Friedman’s monetarist prescriptions could not fully resolve. Rather than pursuing arbitrary redistribution, Economocracy institutionalizes fiscal balance and redistribution through transparent, rules-based mechanisms, specifically the EPR and EPI. These are not based on political discretion but on measurable criteria such as productivity thresholds, participatory engagement, and ecological sustainability. In this way, Economocracy avoids ad hoc state intervention while still correcting market failures and ensuring equitable outcomes. Crucially, it maintains a competitive private sector but redefines the role of public institutions as facilitators of justice and sustainability rather than central planners. In this sense, Economocracy can be seen as a post-Friedmanite model—one that respects economic liberty, but grounds it within institutional rules that secure long-term prosperity, legitimacy, and social cohesion (Friedman, 1940, 1942, 1943, 1993).
Economocracy is not merely a corrective policy or a blend of ideological elements—it is a new economic governance framework that responds to the principal concerns of all major schools of economic thought while offering a systemically integrated solution for 21st-century challenges. From classical economics (Smith) to modern critiques (Stiglitz, Kallis), Economocracy
- Preserves the strengths of the free market (as valued by Smith, Friedman, and Hayek) by keeping price mechanisms and private enterprise intact;
- Addresses market failures (as emphasized by Keynes, Sen, and Stiglitz) through automatic rules-based fiscal mechanisms (EPRs and EPIs) rather than arbitrary state control;
- Ensures democratic legitimacy and public accountability (as advocated by Acemoglu and Standing), transforming economic surplus management into a participatory process;
- Reduces inequality and precarity (as discussed by Autor, Standing, and Marx), not through centralized redistribution but through embedded institutional responses grounded in performance, inclusion, and transparency;
- Incorporates ecological sustainability (as stressed by Kallis) by making environmental thresholds a structural part of fiscal decision-making.
Economocracy synthesizes economic freedom, institutional legitimacy, social justice, and ecological responsibility into a coherent system—analogous to how democracy replaced autocracy in political systems. It does not reject earlier economic theories but builds upon their valid insights while correcting their historical blind spots. As such, it stands as a new paradigm, neither left nor right but forward-facing, grounded in measurable outcomes, participatory governance, and ethical stewardship.
Alongside its theoretical foundations, Economocracy must be situated in relation to traditional capitalist systems to understand its distinct contributions (see Table 13). Capitalism, characterized by private property, profit maximization, and market-driven allocation, has historically underpinned global economic organization. While capitalism incentivizes innovation and efficient resource use, it also engenders systemic inequities and financial instabilities, particularly through the accumulation of debt exacerbated by interest-bearing money. Economocracy critiques this structural flaw by introducing positive non-productive money to counterbalance the negative effects of interest, seeking not to abandon markets but to recalibrate their functional underpinnings through democratic mechanisms (A. Joshi et al., 2019; Prettner, 2017; Ribaj & Mexhuani, 2021).
Table 13.
Comparison of Economocracy and traditional capitalism (Author’s table).
With its explicit acknowledgment of the negative non-productive money—interest owed within capitalist frameworks—and the introduction of positive non-productive money through Economic Productive Resets and Periodic Injections, Economocracy addresses imbalances that classical capitalist models overlook. This approach attempts to reconcile the mathematical inevitability of increasing debt pointed out by the theory of the Cycle of Money with a practical system designed for equitable growth. By situating GDP as a proportional metric for these interventions, Economocracy elevates accountability and ensures that redistribution is not arbitrary but democratically justified, offering a more resilient alternative to capitalism’s cyclical financial crises.
Integration with Socialism and Democratic Principles:
Comparison with socialist doctrines reveals how Economocracy shares a commitment to social equity but reconciles it with market mechanisms rather than advocating the wholesale abolition of private property and market exchanges. Socialism emphasizes collective ownership and redistribution to mitigate inequalities. Economocracy converges with these ideals through democratic governance and proportional resource allocation yet retains market functions to foster innovation and efficiency. This hybridization addresses the critique that traditional socialism may stifle economic dynamism while providing a structured pathway for equitable wealth distribution and environmental accountability (Fadele et al., 2023; Holston, 2022; Lovett & Zuehl, 2022). At its core, Economocracy embraces democratic principles not merely as a political ideal but as an operational necessity for economic governance (see Table 14). The framework ensures that economic policies are shaped by collective input and accountability, thereby enhancing legitimacy and social cohesion. This democratization of economic governance counters the systemic disenfranchisement often witnessed in both capitalist and centralized socialist regimes, wherein economic decisions are either dominated by market forces or concentrated bureaucracies. By embedding democracy within the economy itself, Economocracy endeavors to harmonize efficiency with fairness and sustainability (Coonley, 1941). Social welfare provisions, healthcare funding, education, and sustainable development, traditionally central concerns of socialist platforms, are addressed within Economocracy through the mechanisms of Economic Periodic Injections. These injections provide a systematic and democratically governed method to finance social programs and reconstruction efforts, including ambitious initiatives like space exploration. This integration underscores that social programs need not exist outside economic systems but can be woven seamlessly into economic governance, fostering a holistic approach that transcends ideological divides. Indeed, the synthesis achieved by Economocracy offers a compelling reconceptualization of economic systems, where the emancipatory aims of socialism and the innovation incentives of market economies coalesce under the umbrella of democratic participation. It advances beyond binary categorizations by providing a mathematically coherent and institutionally grounded framework capable of responding dynamically to contemporary challenges such as automation-induced unemployment, public debt crises, and environmental degradation. This evolution reflects a necessary progression in economic thought, one attuned to the complexities of our interconnected global reality (Crick, 2007; Kopnina et al., 2021; Przeworski, 2024; Zagrebina, 2020).
Table 14.
Mechanisms addressing capitalism’s structural issues (Author’s table).
6.3. The Mathematical Framework of Economocracy
Despite the complexities inherent in global economic governance, Economocracy stands out by embedding its principles within a rigorous mathematical framework. This framework does not just serve as an abstract underpinning but forms the backbone through which the system addresses imbalances characteristic of traditional economic models. By integrating both democratic values and quantitative techniques, Economocracy creates a coherent structure capable of modeling interactions between debt accumulation, wealth distribution, and economic productivity. This synthesis marks a significant departure from conventional frameworks that often treat economic variables in isolation, instead promoting a holistic and interconnected view.
Structure forms the foundational layer by which Economocracy distinguishes itself in the landscape of economic theories. Unlike traditional capitalism, where unbounded debt accumulation and interest-related feedback loops can lead to systemic instability, Economocracy incorporates a mathematically sound architecture to contain these dynamics. Rooted in the theory of the Cycle of Money, the system recognizes that debts, profits, and deficits are mathematically interlinked across nations, necessitating mechanisms that restore equilibrium. The introduction of positive non-productive money and its counterbalance to negative non-productive money enables Economocracy to mathematically limit runaway debt growth, offering a stabilizing effect absent in prior models. In developing this structure, Economocracy aligns its variables with observable economic indicators such as GDP, unemployment rates, and income inequality measures like the Gini coefficient. The architecture is designed to be dynamic, allowing feedback loops that adjust resource allocation via mechanisms like the EPR and EPI. These constructs are meticulously quantified to fulfill proportional redistribution based on democratic principles, ensuring structural balance while responding flexibly to shifts such as automation-induced unemployment or ecological constraints (Daskalopoulou & Karakitsiou, 2020; Ribaj & Mexhuani, 2021; Wanzala & Obokoh, 2024). Stability within Economocracy is thus not a static condition but an emergent property derived from the interplay of mathematically governed parameters. By embedding proportionality and feedback directly into the system’s equations, the framework avoids the oscillatory or divergent trajectories that characterize financial crises under conventional economic regimes. This mathematical robustness pays heed to the interconnected nature of modern economies and actively prevents the systemic shocks that historically arise from unchecked capital flows and compounding debts (Saiful & Setyorini, 2022; Tajane, 2024).
6.4. Addressing Systemic Inequalities
Role-based mathematical modeling forms the cornerstone of how Economocracy targets systemic inequalities that have long plagued capitalist and socialist paradigms alike. The system explicitly quantifies income disparities using the Gini coefficient, integrating it directly into the formulas governing EPR. Through this approach, the redistribution of resources is not a mere policy preference but a mathematically mandated adjustment to the economic balance. This ensures that diminution of disparities is embedded in the logic of the system, aligning economic outcomes with social equity objectives. Further, Economocracy models the impacts of automation on labor markets by linking the EPI to employment rates and wage levels. These injections function as controlled infusions of capital and resources designed to stimulate job creation and mitigate displacement caused by technological advancements. Mathematical representation of these phenomena permits precise calibration of interventions, emphasizing sustainability both in employment dynamics and broader socioeconomic health. The equations accommodate evolving labor force demographics and productivity metrics, allowing for adaptive governance that responds to real-time economic transformations (Tao et al., 2017; H.-Y. Wang et al., 2020; Zavyalov, 2024).
Importantly, the framework addresses intergenerational equity by mathematically harmonizing debt levels with GDP and public welfare needs. This linkage ensures that debt repayment and investment in social infrastructure coexist without imposing unsustainable burdens on future populations. By embedding these considerations into a unified mathematical system, Economocracy transcends fragmented economic policy design, offering a cohesive model where social justice and economic viability advance hand in hand. This embedding of social equity into the mathematical core of Economocracy not only facilitates transparent and accountable governance but also brings a level of scientific rigor that allows for the anticipation and resolution of inequalities before they amplify. It forms the basis upon which global economic governance might evolve beyond competing moral imperatives toward objectively optimized outcomes (UNU-WIDER, 2020; Abeles & Conway, 2020; Gáspár et al., 2023).
Keep in mind that income inequality stands as one of the foremost dilemmas confronting modern economies. As technological advancement accelerates, and automation replaces routine labor, the distribution of wealth increasingly skews toward capital owners and high-income groups, exacerbating disparities. This financial divergence not only threatens social cohesion but undermines democratic values by concentrating economic power in the hands of a few, marginalizing large segments of the population (Mamatzakis et al., 2023). Economic inequality extends beyond the mere allocation of resources; it permeates individuals’ access to opportunities, healthcare, education, and political representation. When income disparities enlarge uncontrollably, they induce feedback loops where the disadvantaged face barriers to participation within the economy and society. This degradation of equal participation erodes social trust and undermines collective decision-making, posing risks to long-term sustainable growth (Challoumis, 2024b; Prati, 2023; Swanstrom et al., 2002). The multifaceted nature of these challenges demands comprehensive analytical tools and strategic stances capable of addressing root causes, rather than symptoms. By integrating democratic control over economic processes, Economocracy offers a solution that redirects priority toward both social equity and efficient economic engagement. The theoretical grounding of Economocracy emphasizes the correction of systemic mathematical flaws present in traditional capitalism, especially the unsustainable accumulation of public debt and the imbalance induced by non-productive money. By implementing the EPR and EPI, it seeks to enable a proportional and dynamic redistribution of wealth, targeting income inequality with precision and sustainability. These mechanisms simulate an adaptive economy that not only reduces disparities but fosters productive reinvestment, effectively harmonizing growth with social justice. The dialectic interplay between these interventions and classical economic measures provides a robust framework to quantify and, ultimately, mitigate income disparities on a global scale (Manu, 2022; Sacher, 2021).
6.5. Strategies for Redistribution
By examining the economic landscape through the lens of Economocracy, redistribution strategies emerge as pivotal in remedying income disparities. Foremost among these is the mechanism of the EPR, which facilitates proportional resource reallocation directed toward reducing wealth concentration. The EPR operates by systematically adjusting debt loads and income distribution relative to each nation’s gross domestic product (GDP), instituting fairness rooted in democratic proportionality. This dynamic mathematically grounded approach counters the unsustainable accumulation of debts observed in traditional capitalist systems, where interest rates perpetuate expanding inequality and economic fragility (Dew-Becker & Gordon, 2005; Challoumis, 2022a). Complementing EPR, EPIs target social investments that stimulate job creation, mitigate automation-induced unemployment, and promote environmental sustainability. EPIs channel resources into sectors such as healthcare, education, and reconstruction—areas often neglected in profit-driven models. The periodic nature of these injections allows for responsive adjustments based on economic indicators, ensuring investments align with societal needs without exacerbating fiscal imbalances. Through this tandem mechanism, Economocracy addresses the multidimensional facets of redistribution, balancing economic efficiency with social justice imperatives (Challoumis, 2022a). Such redistribution strategies signify a paradigm shift away from zero-sum perspectives perpetuated by conventional economic thought, recognizing instead that equitable economic frameworks can generate collective gains. By harmonizing democratic oversight with productive reinvestment, Economocracy’s EPR and EPI foster resilience amid globalization and technological disruption. This synthesis expands the conceptual toolkit available to policymakers, arguing convincingly that redistribution, far from inhibiting growth, can undergird sustainable prosperity and inclusive development. Measuring the impact of redistribution strategies requires robust empirical validation. Through rigorous modeling of EPR’s and EPI’s effects on income inequality, unemployment, and wage growth, Economocracy offers quantitative evidence supporting its viability. These models simulate hypothetical scenarios, comparing baseline capitalist dynamics with Economocracy interventions, revealing substantial reductions in the Gini coefficient and improvements in labor market conditions. This empirical foundation strengthens the case for redistribution policies embedded within democratic economic governance (Fjelstul, 2022; Larissa et al., 2020; Pina, 2018).
The impact of automation on labor markets has grown exponentially over the past few decades, fundamentally reshaping the nature of work, employment patterns, and economic stability. As machines and artificial intelligence systems increasingly undertake tasks once reserved for skilled and unskilled labor alike, the displacement of human workers has become a significant concern for policymakers and economists. The substitution effect, whereby automation replaces human labor, is paralleled by the creation of new roles, but the net effect often involves transitional unemployment and structural shifts in workforce demands. This phenomenon amplifies the vulnerability of certain demographics and sectors while increasing the pressure on social safety nets and retraining programs (Chestnut, 1965; Coombs et al., 2020; Gasteiger & Prettner, 2020; Limkar & Tamboli, 2024).
Automation-driven job displacement has a disproportionate impact on routine and repetitive tasks, which constitute a large portion of the global workforce (Kaldor, 1932; Solow, 1956). The displacement increases unemployment rates, challenges wage growth, and can widen income inequalities if not managed through targeted interventions. This aligns with the broader issues of income inequality and unemployment addressed within the Economocracy framework, which acknowledges automation as a key driver of labor market disruptions. Moreover, automation changes the qualitative nature of work by shifting demand toward creative, analytical, and interpersonal skills that machines are less capable of replicating. This transition requires significant investment in education and skills development, necessitating policies that go beyond traditional labor market interventions. As automation integrates further into the economic system, a rigid adherence to market-driven labor dynamics risks exacerbating social inequities and economic inefficiencies—challenges that invite innovative frameworks like Economocracy to rethink employment through a democratic and sustainable lens (Coombs et al., 2020; Milakis et al., 2017; Shevchenko et al., 2025).
An Economocracy-oriented approach actively confronts the challenges posed by automation-induced unemployment through its dual mechanisms of the EPR and EPI. By design, the EPR facilitates the proportional redistribution of resources, mitigating the exacerbation of income disparities that often follow automation-driven job losses. This systemic recalibration ensures that wealth generated within the economy contributes directly to social equity, offering a counterbalance to the capitalist tendencies of wealth concentration, especially as machines supplant human labor. Furthermore, the EPI represents a strategic stimulus, channeling investments into sectors that can absorb displaced workers by fostering job creation and innovation in areas such as renewable energy, healthcare, education, and technological infrastructure. This recurrent injection of capital is vital for offsetting the negative labor market consequences of automation, creating new opportunities while empowering sectors aligned with sustainable and democratic economic goals (Bergler & Borneff, 1987; Messinger, 2009). The EPI mechanism underscores Economocracy’s commitment to aligning economic growth with social welfare and environmental stewardship, ensuring that the benefits of productivity advances extend across society (Ahmed et al., 2021; Manu, 2022; Nabi & Rajhi, 2013).
Incorporating these mechanisms within global economic governance frameworks allows Economocracy to address not just immediate job losses but to reimagine the working world as one that harmonizes human agency with technological progress. This creates a resilient labor system, where displaced workers are supported, and where economic vitality is not sacrificed but enhanced through deliberate democratically guided intervention. By embedding these solutions in a mathematically sound structure, Economocracy offers a viable pathway to managing unemployment amid the rapid automation transformation. For instance, the proportional nature of EPR and EPI tied to GDP metrics ensures that interventions correspond directly to the size and capacity of each economy, enabling tailored responses that respect national contexts while promoting global equity. Through this model, public debt concerns are also addressed by reducing unsustainable borrowing and fostering reinvestment in productive activities, thereby preventing cyclical economic downturns often sparked by unemployment crises. Consequently, Economocracy transforms automation from an existential threat into an opportunity for inclusive growth (Daskalopoulou & Karakitsiou, 2020; Marcet & Marimon, 1992; Vydobora, 2022; Wanzala & Obokoh, 2024).
6.6. An Economocratic System
Behind the conceptual framework of Economocracy lies a vision for the future of work that transcends the deterministic fears of mass unemployment due to automation. This vision envisages a dynamic interplay between human creativity and automated efficiency, facilitated by systemic economic resets and injections that promote both stability and innovation. The future of work under Economocracy is consequently not defined merely by survival in a high-tech economy but by thriving within an inclusive model that values equitable distribution and democratic participation. By integrating democratic principles into economic decision-making, Economocracy expands the role of workers beyond passive participants to active stakeholders in shaping labor market policies and priorities. This participatory governance ensures that workforce transformation is guided by social values rather than market imperatives alone. Educational curricula, vocational training, and social welfare systems become core components of a cohesive strategy that prepares societies for the evolving nature of employment, thereby reducing long-term structural unemployment risks (Coonley, 1941; Danaher, 2022; Howcroft & Taylor, 2022).
Moreover, the sustainable underpinning of Economocracy encourages investment in sectors that not only create jobs but also address environmental imperatives and public health. This strategic orientation ensures that the future of work contributes positively to holistic well-being and intergenerational equity. By controlling both the quantitative and qualitative aspects of economic growth, Economocracy proposes a labor market that is adaptive, resilient, and intrinsically aligned with societal progress, thus building on the mathematical and theoretical foundations laid out in its core design. Considering that automation and economic complexity will inevitably continue to evolve, the adaptability inherent in Economocracy’s mechanisms provides a robust framework for managing these changes. Its emphasis on continuous resource redistribution and strategic investment minimizes disruptive unemployment spikes while fostering a productive alignment between technology and human labor. This positions Economocracy not just as a theoretical ideal but as a practical system capable of guiding the future of work toward a sustainable and democratic horizon (Adams et al., 1987; Coombs et al., 2020; Dodel & Mesch, 2020).
Many societies today grapple with the persistent challenge of public debt, a phenomenon that underpins numerous economic and social dynamics across the globe. Understanding its origins and ramifications is necessary for any comprehensive discussion on economic systems, particularly when evaluating transformative frameworks like Economocracy. Public debt, by definition, arises when government expenditures surpass revenues, necessitating borrowing that accumulates over time. This accumulation can result from various pressures, including the need for infrastructure development, social welfare programs, military expenditure, and economic stimulus measures. The manner in which public debt evolves and impacts economies depends not only on fiscal decisions but also on structural and systemic factors embedded in the economic model itself.
Across history, public debt has been a double-edged sword in economic governance. Ancient civilizations, from Rome to Mesopotamia, borrowed to finance wars and monumental projects, often incurring debts that constrained future rulers. The Renaissance and Enlightenment eras brought more sophisticated financial instruments and institutions, enabling states to leverage debt to fuel imperial expansion and nascent industrial activity. However, the accumulation of sovereign debt frequently precipitated crises, such as the default of European states in the 18th century and the resultant geopolitical upheavals. These recurring patterns reveal the historical tension between short-term state ambitions and long-term fiscal sustainability. In the modern era, public debt took on new dimensions as nation-states grappled with the demands of industrialization, social welfare, and global conflicts. The two World Wars, for example, catalyzed unprecedented borrowing, dramatically expanding national debt levels. Post-war economic policies aimed to manage and reduce these burdens; yet, debt persistence remained a norm rather than an exception. The Keynesian revolution highlighted public debt’s role in stimulating aggregate demand during downturns, embedding borrowing as a policy tool (Abdelkafi, 2018; Cai, 2017; Camous & Gimber, 2018; Silva et al., 2020). Still, this utility exists alongside the peril of escalating interest obligations and intergenerational liabilities, illustrating the complex interplay between state finance and economic health. By the late 20th and early 21st centuries, globalization intensified pressures on public finances. Liberalized capital markets allowed rapid shifts in borrowing costs and liquidity, exposing nations to volatility and risk. The 2008 financial crisis exemplified how sovereign debt crises could cascade through interconnected economies, undermining growth and stability. These developments emphasize that public debt is not merely a fiscal statistic but a living component of the broader economic ecosystem that reflects governance, market dynamics, and social priorities (Fjelstul, 2022).
Around capitalist economies, public debt often assumes a paradoxical role, simultaneously enabling growth and constraining it. Capitalism’s inherent drive for profit and expansion relies on access to credit; yet, the structural features of the system—such as compounding interest and wealth concentration—can generate unsustainable debt trajectories. Interest payments, regarded within Economocracy as negative non-productive money, create obligations that largely do not feed back into productive activity. This feedback loop disproportionately benefits creditors, exacerbating inequality and constraining government capacity to invest in public goods and social infrastructure. Capital accumulation under capitalist regimes contributes to the continuous increase in public and private debt levels. The theory of the Cycle of Money, integral to Economocracy, notes that even small profits by one entity correspond to deficits or losses elsewhere, creating a zero-sum game in certain respects. This dynamic fuels a systemic imbalance where debt compounds without proportional growth in productive money. As debts mount, economies risk stagnation and crisis, with austerity policies often deployed to mitigate fiscal imbalances but at the cost of social welfare and economic resilience. Furthermore, the structural mismatch between circulating money and debt obligations in capitalist frameworks intensifies financial instability. Escape savings divert funds away from productive investment within local economies, weakening enforcement savings and diminishing growth potential. These patterns reflect entrenched mathematical and systemic flaws that challenge sustainable development and equitable prosperity. Indeed, increasing public debt in capitalist countries often signals both economic challenges and the limitations of traditional economic governance. Capitalist economies face the dilemma that while borrowing can temporarily stimulate activity and address emergent needs, the cumulative effects of interest and capital flight place long-term constraints on economic health and social equity. The persistent rise in public debt highlights a fundamental mismatch between current economic practices and the imperatives of sustainability and democratic accountability (Manu, 2022; Nabi & Rajhi, 2013; Sacher, 2021).
Consequences of unchecked public debt extend beyond financial metrics; they ripple through social, political, and environmental realms. Economocracy offers a paradigm that addresses debt not as an inevitable burden but as a systemic malfunction rooted in the mathematical and structural design of capitalism. By incorporating democratic principles into economic governance, Economocracy proposes mechanisms such as the EPR and EPI to recalibrate the relationship between debt, money circulation, and productive investment. These mechanisms focus on proportional redistribution and targeted infusion of resources aligned with the GDP, facilitating a reduction in public debt without neglecting necessary social functions. The EPR aims to alleviate unsustainable debt accumulation by injecting positive non-productive money—counterbalancing the negative impact of interest rates—while the EPI supports sectors like healthcare, education, and sustainable development. This bifurcated approach recognizes that debt management and social investment must coexist within a balanced economic framework (Jackson et al., 2014; Raby, 2013). Moreover, Economocracy’s reliance on rigorous mathematical modeling enables quantification of the impacts of EPRs and EPIs on key economic indicators, including the Gini coefficient, unemployment rates, and job displacement due to automation. These models suggest that implementing Economocracy’s mechanisms can diminish inequality and unemployment while fostering economic efficiency and environmental sustainability. Consequently, Economocracy transcends traditional debt management by embedding fiscal policy within a democratic and mathematically sound structure that promotes long-term stability. But beyond reductions in debt levels and enhanced social investment, Economocracy indicates a systemic realignment of how money flows within economies. By prioritizing enforcement savings over escape savings and ensuring that money is continuously recycled productively, it transforms debt from a systemic vulnerability into a manageable component of economic governance. This transformation not only mitigates financial crises but also enables societies to address broader challenges such as automation-driven unemployment, environmental degradation, and intergenerational equity (Challoumis, 2022c).
6.7. Environmental Sustainability and Economic Growth
Environmental concerns no longer exist at the periphery of economic discourse; they have become integral to understanding the future trajectory of global economies. Unlike traditional economic models that often treat environmental externalities as negligible or mere side effects, Economocracy embeds ecological realities into its foundational structure. This paradigm acknowledges that economic growth cannot be disentangled from the health of our natural systems, recognizing that the depletion of resources and environmental degradation directly undermine long-term economic stability. In this interplay of economics and ecology, sustainability is not just an ethical aspiration but a mathematical and systemic necessity woven into the very cycles driving capital movement and wealth redistribution (Challoumis, 2022a). Environmental degradation, such as deforestation, pollution, and rising carbon emissions, functions as an invisible tax on economic productivity, damaging ecosystems that provide vital services like clean air, water, and fertile soil. Economocracy’s framework, by integrating mechanisms like the EPR and EPI, creates a feedback loop, where ecological costs are internalized rather than ignored. This integrated approach challenges the fallacy of infinite growth on a finite planet, emphasizing instead a dynamic balance where economic activities operate within ecological limits. Statistical modeling within Economocracy demonstrates that targeted reinvestment through an EPI not only fosters job creation but also promotes sustainable resource use, thereby aligning macroeconomic indicators with ecological well-being. Moreover, the systemic view embraced by Economocracy draws from interdisciplinary insights, blending economic theory with principles of environmental science. It recognizes that ecosystems are complex adaptive systems with thresholds beyond which damage becomes irreversible. The Cycle of Money, when reframed to account for these ecological boundaries, supports policies that reduce escape savings—funds draining away from local sustainable activities—and enhance enforcement savings tied to green investments and circular economies. By acknowledging this intersection explicitly, Economocracy proposes a model where economic efficiency is harmonized with environmental stewardship, moving beyond the traditional dichotomy that pits growth against ecological responsibility (Diamantina & Yulida, 2023; Pontius & McIntosh, 2019; Rüdele et al., 2024).
Initiatives under the Economocracy system address environmental challenges not as separate impediments but as integral drivers of economic innovation and policy reform. Through the application of the EPI, resources are devoted strategically to sectors that reduce carbon footprints, restore biodiversity, and enhance resilience against climate change. This systematic injection of capital into renewable energy projects, sustainable agriculture, and green infrastructure serves as a catalyst, transforming environmental imperative into economic opportunity. Far from being a cost center, eco-friendly investment becomes a generator of employment, technological advancement, and equitable prosperity within diverse communities globally (Cuenca-Soto et al., 2023; Symons & Karlsson, 2018; Challoumis, 2022a).
Further, Economocracy’s proportional approach ensures that environmental funding scales harmoniously with each nation’s GDP, fostering accountability and democratic participation in ecological governance. These initiatives emphasize transparency in how environmental resources are managed, redistributing wealth in ways that empower local and marginalized populations to participate in sustainable development. By anchoring environmental initiatives within democratic economic mechanisms, Economocracy mitigates the disconnect often seen in policymaking, where ecological concerns are sidelined or deferred. This fosters a culture of consistent reinvestment in environmental health that is neither reactive nor ad hoc but stable and predictable (Lousley, 2020; Macklin, 2022; Saiful & Setyorini, 2022; Tajane, 2024; Yadav, 2025). Significantly, the mathematical rigor behind Economocracy’s eco-friendly initiatives guarantees that investments yield measurable impacts on sustainability metrics. For example, the EPI can be modeled to predict reductions in unemployment while simultaneously lowering reliance on fossil fuels and decreasing greenhouse gas emissions. These quantifiable benefits underscore the system’s ability to transcend ideological debates, offering a pragmatic, data-driven pathway to environmental and economic revitalization. As such, eco-friendly initiatives within Economocracy form an vital component of a holistic framework that empowers societies to thrive within planetary boundaries (Challoumis, 2022a). Within this framework, eco-friendly initiatives gain additional significance by fostering international cooperation on global environmental challenges. Because Economocracy recognizes the interconnectedness highlighted by the Cycle of Money theory—where one country’s surplus or deficit reverberates globally—green investments are coordinated transnationally, promoting equitable environmental responsibility. This collective approach to sustainability helps alleviate imbalances and supports global public goods, reinforcing the principle that environmental stewardship is inseparable from economic justice and shared prosperity (Ahmed et al., 2021; Biswas et al., 2022; Curtis, 2003; Diamantina & Yulida, 2023; Pontius & McIntosh, 2019).
Between present-day economic realities and future ecological integrity lies a spectrum of choices that Economocracy confronts with foresight and precision. The system’s long-term sustainability goals crystallize this vision, emphasizing a trajectory where economic policies are designed not only for immediate impact but for enduring planetary health. These goals reject short-term profiteering and instead prioritize creating a resilient global economy that can withstand and adapt to environmental changes while advancing social equity. By weaving the principles of democratic participation with economic governance, Economocracy lays a foundation where sustainable development is an ongoing process rather than a one-time intervention (Saiful & Setyorini, 2022; Symons & Karlsson, 2018; Tajane, 2024; Challoumis, 2024d). In this light, the mathematical modeling tools inherent to Economocracy extend beyond monitoring economic indicators to include projections of environmental outcomes, such as carbon neutrality timelines and resource regeneration rates. These tools empower policymakers to set incremental benchmarks and adjust strategies dynamically, ensuring that long-term sustainability is achievable and measurable (Challoumis, 2022a). The design of the EPR, which facilitates the proportional redistribution of resources, also contributes to debt alleviation without sacrificing ecological commitments, recognizing that unsustainable financial burdens can exacerbate environmental neglect (Lousley, 2020; Yadav, 2025).
Furthermore, Economocracy’s commitment to long-range sustainability addresses the ethical and practical implications of intergenerational equity. By institutionalizing mechanisms that control debt transitions between generations and funding public goods like healthcare, education, and environmental restoration, the system safeguards future societies from inheriting insurmountable economic and ecological deficits. This aligns with the broader ethos of the framework, which sees economic growth as a vehicle for human well-being that must be balanced with the finite capacity of Earth’s systems. Such a holistic perspective powerfully reframes what is conventionally considered economic progress in terms of longevity and planetary harmony (Cuenca-Soto et al., 2023; Curtis, 2003; Macklin, 2022; Symons & Karlsson, 2018; Challoumis, 2022a).
Ecology and economy are thus not antagonists within Economocracy; rather, they are complementary dimensions of a coherent system. This system integrates scientific understanding of ecosystem dynamics with rigorous economic frameworks to define sustainability in concrete operational terms. By reconceptualizing growth through this lens, Economocracy offers a blueprint for an economic future that acknowledges constraints, values regeneration, and embraces the complex interdependencies between human and natural systems. It suggests that our greatest opportunity lies not in circumventing nature but in partnering with it through informed democratic economic governance (Ahmed et al., 2021; Biswas et al., 2022; Diamantina & Yulida, 2023; Pontius & McIntosh, 2019).
Healthcare within an Economocratic system represents more than a public expense; it embodies a strategic investment integral to sustainable economic and social stability. By harnessing the mechanisms of the EPR and EPI, Economocracy offers innovative funding models that address persistent challenges such as escalating public debt and uneven resource allocation. The EPR facilitates the proportional redistribution of financial resources, enabling governments to recalibrate healthcare budgets in accordance with each nation’s GDP and debt profile. This proportionality ensures that countries are neither overburdened nor underfunding their healthcare systems, thus maintaining fiscal balance while advancing social welfare. Moreover, Economocracy’s unique mathematical structure, which resolves the systemic flaws of traditional capitalism such as unsustainable debt accumulation, provides a stable foundation for continuous healthcare funding. By reducing the dependency on interest-bearing debt, considered negative non-productive money, the system redirects financial flows toward productive capabilities, including healthcare infrastructure development and innovation (Jagadeeswari et al., 2018; Kumar, 2023; Mansoor et al., 2022; Newaz et al., 2021; Sun et al., 2021). This redirection helps resolve the often cyclical crises of underfunding and inefficiency in social systems, particularly healthcare, where long-term investments yield multiplied returns in population health, workforce productivity, and economic resilience (Adamiak, 2006; Tao et al., 2017).
In essence, Economocracy reframes healthcare expenditure as a dynamic democratically governed process rather than a static budget line item. It empowers policymakers to apply economic injections strategically and proportionally, responding to shifting demographic, technological, and epidemiological conditions. This fluid approach facilitates agile health system financing, capable of accommodating both routine care necessities and extraordinary demands, such as those posed by pandemics or chronic disease surges.
Healthcare accessibility in an Economocratic framework transcends traditional market constraints by embedding equity in economic decision-making. Ensuring that every individual, regardless of socioeconomic status, has access to quality medical services aligns with the system’s democratic principles and its commitment to social justice. This equitable access is not merely aspirational but a measurable outcome through systemic redistribution mechanisms such as the EPR, which specifically targets income disparities that frequently obstruct healthcare access. By calibrating resource distribution to reduce economic inequities, Economocracy directly confronts one of the root causes of healthcare inequality: poverty. Economic Productive Resets act as corrective pulses, ensuring wealth redistribution is both timely and proportional, thus mitigating the social determinants that limit healthcare accessibility. Consequently, the marginalized group, often excluded from adequate services under traditional models—are afforded better opportunities for preventive, acute, and chronic care, fostering a healthier and more productive society. Healthcare coverage under this model also benefits from a systemic focus on sustainability and efficiency, paramount for expanding service reach without exacerbating fiscal pressures. The combined application of EPRs and EPIs injects stability and investment capital into healthcare, enabling the extension of infrastructure and personnel training in underserved areas. This structural support creates a virtuous cycle where improved health outcomes reduce long-term social and economic costs, reinforcing the fundamental tenet that accessible healthcare is both a human right and an economic imperative. Indeed, the expansion of access to quality healthcare through Economocracy aligns with the broader objective of harmonizing growth with social equity. It reflects a deliberate reconfiguration of economic priorities, placing human well-being at the center of financial governance and recognizing health as a determinant of societal progress (Pu, 2021; H.-Y. Wang et al., 2020).
Funding health outcomes in an economocratic system leverages the EPI as a dynamic tool for targeted investment, designed to stimulate job creation, mitigate unemployment, and fuel sustainable development within healthcare sectors. Unlike traditional one-dimensional fiscal transfers, the EPI offers proportional funding indexed to the GDP, enabling continuous reinforcement of healthcare infrastructure and innovation. This mechanism ensures that health systems can adapt and expand in response to technological advances and evolving population needs, ultimately enhancing public health metrics. Additionally, the EPI’s targeted social focus helps cushion the economic shocks inherent in labor market transitions caused by automation and demographic shifts. Investments channeled into healthcare foster employment opportunities not only for medical professionals but also for ancillary roles in research, administration, and community health, generating a ripple effect that sustains economic vitality while improving health outcomes (Challoumis, 2022a). This strategic allocation of resources under the economocratic model optimizes both social welfare and economic efficiency, reflecting a synergy between fiscal policy and public health goals. Furthermore, EPI supports long-term resilience by funding proactive health measures—such as disease prevention programs, health education, and infrastructure modernization—that reduce the incidence and burden of chronic diseases. This anticipatory approach to healthcare financing diverges from reactive systems that strain resources during crises (Jagadeeswari et al., 2018; Kumar, 2023; Mansoor et al., 2022; Newaz et al., 2021; Sun et al., 2021). Instead, Economocracy’s investments create a stable foundation for sustained reductions in morbidity and mortality, reinforcing the interconnectedness of economic governance and health sustainability. Due to its thoughtful integration within the broader framework of Economocracy, the EPI manifests as an important instrument to not only improve immediate health outcomes but also to safeguard systemic economic balance. By investing proportionally and with foresight, the EPI transforms healthcare from a cost center to a dynamic engine of economic and social prosperity (Daskalopoulou & Karakitsiou, 2020; Prettner, 2017; Ribaj & Mexhuani, 2021).
Not only does Economocracy redefine economic governance, but it also places education and human capital development at the heart of its transformative agenda (Challoumis, 2022a). The system recognizes that the rapid evolution of technology, particularly automation, is reshaping labor markets and societal needs. By embedding democratic principles into economic policy, Economocracy fosters an environment where learning and skill acquisition are continually prioritized, ensuring that individuals are not left behind amid structural shifts. This approach acknowledges education as more than a service, it is an integral investment in sustained economic resilience and equitable progress (Parker, 1997; Tajane, 2024; Westheimer & Kahne, 2004).
6.8. Investment in Education Under Economocracy
Investment in education under Economocracy is designed to be proportional to the GDP of each country, reflective of the system’s commitment to equitable resource distribution through mechanisms like the EPI. This dynamic funding ensures that education systems can expand and adapt in concert with national economic performance, allowing for strategic and targeted investments in curricula, infrastructure, and teacher training. Such an approach recognizes the multifaceted nature of education’s contribution, not only to individual potential but also to national economic vitality and social cohesion. Moreover, Economocracy’s rejection of traditional capitalist accumulation models means public debt pressures are mitigated by the EPR, freeing up fiscal space to support expansive education initiatives. As governments are less constrained by unsustainable debt burdens, long-term educational planning becomes feasible, enabling programs that cultivate not only knowledge but skills aligned with emerging economic demands. This fosters a workforce capable of navigating transitions brought on by automation and sustainability imperatives without exacerbating socioeconomic divides (Challoumis, 2022a). Importantly, investments extend beyond conventional schooling to encompass lifelong learning paradigms, recognizing that the pace of technological change requires continuous adaptation. With the integration of democratic participation in economic decisions, communities contribute directly to shaping educational priorities, ensuring programs meet diverse needs and promote inclusivity. This responsiveness eschews one-size-fits-all solutions, instead cultivating environments where human capital is nurtured within the broader social fabric (Daskalopoulou & Karakitsiou, 2020; Wanzala & Obokoh, 2024).
Development of skills under Economocracy is predicated on the understanding that labor markets will not only shift but transform in character due to automation-driven displacement. The system’s framework incorporates mechanisms—particularly Economic Periodic Injections—that channel investments toward sectors with high employment potential while supporting retraining initiatives for workers affected by technological disruption. This deliberate alignment of policy and workforce development reflects a sophisticated calibration of economic dynamics and social welfare goals (Bartelsman & Beetsma, 2003; Jackson et al., 2014; Solow, 1956). By grounding its economic model in equitable and sustainable principles, Economocracy promotes skill diversification that enhances worker adaptability across industries. It supports vocational training in emerging fields such as renewable energy, healthcare, and digital technologies—sectors that historically require human ingenuity and resilience. This forward-looking strategy ensures the labor force’s relevance and durability, enabling individuals to contribute meaningfully to an economy redefined by innovation and environmental stewardship. Equally, Economocracy’s democratic ethos facilitates participatory policymaking, enabling labor representatives, educators, and economic planners to co-create skill development programs. This collaboration avoids top-down detached initiatives and nurtures localized solutions responsive to demographic and technological variability. As a result, the workforce evolves in tandem with economic conditions, reducing unemployment rates and mitigating the adverse effects of automation on job security, as highlighted in the study’s simulation results. Consequently, skill-building is framed not merely as an economic necessity but as an ethical imperative aligned with the broader goals of social equity and sustainable development, pivotal elements within the Economocracy paradigm (Boehm & Oberfield, 2018; Challoumis & Eriotis, 2025; Stansbury & Summers, 2017; Zhang et al., 2024).
Skills acquired through accessible and well-funded education translate directly into opportunities for social mobility and economic empowerment, making equity promotion a central pillar of Economocracy’s educational agenda. The framework strategically addresses income inequality by ensuring that educational resources and support reach marginalized communities, counterbalancing systemic disparities reinforced by traditional capitalist structures. This approach enables an active reduction in the Gini coefficient, one of the key indicators employed in the study to measure inequality improvements under Economocracy. By embedding education within a democratic economic system, Economocracy does more than allocate resources; it restructures power dynamics, granting citizens agency in economic decisions that shape their learning environments. From early childhood through adulthood, inclusive education policies reflect a commitment to dismantling barriers, be they financial, social, or geographic, that have historically restricted access to quality education. The resulting expansion of human capital contributes directly to the system’s capacity for economic efficiency, environmental stewardship, and social justice (Bartelsman & Beetsma, 2003; Chen et al., 2005). Furthermore, democratic accountability in budgeting and implementation safeguards against underinvestment and misallocation, ensuring that programs aimed at equity are sustained and effective. This systemic protection manifests in higher average wages and lower unemployment, as the workforce becomes more skilled and diversified. The alignment of educational initiatives with economic policies, as modeled by the EPR and EPI, generates a reinforcing cycle where education fuels economic health, which in turn supports further educational development. These initiatives contribute to a virtuous circle of opportunity, resilience, and inclusion that defines the promise of Economocracy, weaving education and human capital development into the fabric of a just and sustainable global economy (Lovett & Zuehl, 2022; Munck, 2016).
6.9. The Role of Democratic Principles
By embedding democratic decision-making within economic policies, Economocracy creates a dynamic where economic strategies are no longer the exclusive domain of technocrats or market forces. This approach ushers in a system where collective input shapes economic priorities, ensuring that resource distribution and investment decisions reflect the broad interests of society. Such a framework emphasizes proportional representation, much like the EPR and EPI mechanisms, which are designed to adjust economic allocations based on the GDP of each nation. This proportional methodology mirrors democratic ideals, translating the voice of the populace into tangible economic outcomes by balancing the scales of inequality and promoting social equity. By democratizing economic policymaking, Economocracy challenges the conventional detachment between economic governance and public will. Instead of the passive acceptance of market dynamics or top-down imposition of austerity and growth measures, citizens and their representatives actively influence how economies respond to automation, environmental sustainability, and public debt. This transforms economic governance into an adaptive participatory venture, where policies evolve through a cycle of feedback and accountability. With global challenges mounting, such an approach prevents the ossification of systems that favor entrenched interests and enables realignment with evolving societal values (Holston, 2022; Kopnina et al., 2021). By privileging democratic decision-making, Economocracy also confronts the often-overlooked mathematical imbalances that traditional capitalist systems embed, such as the mechanism of continually accruing debts driven by interest rates. Integrating collective deliberation allows for the reimagining of financial instruments and redistribution models that serve shared prosperity, addressing structural deficits in capitalism’s design. This participatory governance, therefore, does not simply provide a political overlay but reorganizes economic frameworks to be more inclusive and responsive, storing the seeds for a sustainable economic future grounded in equality and holistic progress.
Accountability serves as the cornerstone of Economocracy, ensuring that economic actors and policymakers are subject to rigorous scrutiny and evaluation aligned with democratic oversight. Unlike opaque capitalist financial systems, where fiscal decisions often occur behind closed doors, Economocracy mandates a transparent environment whereby the allocation of resources, debt management, and reinvestment strategies are accessible for public interrogation. This transparency demystifies complex financial flows, such as the positive non-productive money introduced through the EPR and EPI mechanisms, allowing stakeholders to understand and assess the proportional redistribution of wealth and investment directed at societal needs. Accountability mechanisms embedded within Economocracy foster trust by requiring continuous disclosure of the outcomes of economic policies on indicators like income inequality, unemployment rates, and the impact of automation on labor markets. By providing quantitative evidence and accessible reports, the system empowers citizens to hold decision-makers responsible, demanding corrections or enhancements where disparities persist. This culture of openness stimulates an informed citizenry, capable of engaging in meaningful dialogue and contributing to policy refinement, thereby reducing the potential for corruption, inefficiency, and neglect of public welfare (Przeworski, 2024; Zagrebina, 2020).
Accountability in Economocracy is further supported by the mathematical and theoretical frameworks underpinning its policies, offering a rational basis for evaluating economic performance beyond ideological biases. By grounding transparency in data-driven models that simulate scenarios ranging from baseline conditions to the integrated application of the EPR and EPI, stakeholders gain clarity on the systemic implications of economic interventions. This rational and empirical foundation elevates accountability from a procedural concept to an operational imperative that guides fair wealth redistribution and sustainable economic growth. Even in complex and interlinked global economic systems, where one nation’s surplus often corresponds with another’s deficit, Economocracy’s emphasis on accountability and transparency mitigates the cascading opacity that typically hinders equitable governance. By openly communicating these cross-border economic dynamics, the framework nurtures international cooperation and shared responsibility, necessary for confronting systemic risks such as rising public debt and environmental degradation (Ahmed et al., 2021; Jagadeesh, 2015; Marcet & Marimon, 1992).
Accountability in Economocracy extends beyond institutional mechanisms to include robust citizen engagement in shaping economic governance. This engagement transforms passive recipients of policy into active participants who influence the direction and implementation of economic reforms. By enabling public discourse and incorporating diverse perspectives, Economocracy firmly situates economic governance within the broader democratic project, ensuring that policies resonate with lived experiences and social realities, rather than abstract economic models alone. Accountability through citizen engagement also serves as an incubator for innovation and adaptability within economic policy. As automation reshapes the labor market, and environmental pressures intensify, the input of a diverse citizenry allows Economocracy to dynamically respond to emerging challenges. This inclusivity counters the rigidity of traditional systems that often fail to anticipate or accommodate transformative socioeconomic shifts. Through participatory forums, consultations, and digital platforms, citizens contribute data, feedback, and proposals that refine and enhance mechanisms like the EPI for job creation and sustainable development. Accountability linked to meaningful participation bridges the gap between economic theory and practice, anchoring governance in the values and aspirations of the people it serves. By facilitating constant two-way communication between policymakers and the populace, Economocracy nurtures a sense of collective ownership over economic destiny. This democratized process strengthens societal cohesion and resilience, empowering communities to collaboratively navigate complexities such as public debt reduction and equitable wealth redistribution. In fact, the model of citizen engagement within Economocracy mirrors the symbiotic relationship between democratic principles and economic mechanisms, as evidenced by the proportional terms “holding the economy by people”. This etymological insight reinforces the intentional design of a system where economic governance is not alien or separate from the public but intrinsically linked to democratic participation, fostering sustainable prosperity and justice (Ginsberg et al., 2013; Laukyte, 2022; Moro Cordero, 2021).
Around the vast and intricate web of globalization, economic systems are perpetually challenged to manage interdependencies while maintaining national sovereignty. Economocracy proposes a recalibration of these dynamics by embedding democratic principles directly into economic governance. Unlike traditional capitalist frameworks which tend to prioritize profit and market forces often at the expense of social equity, Economocracy restructures economic decision-making to align more closely with collective well-being and sustainability. By doing so, it acknowledges that globalization is not merely an economic phenomenon but a complex social contract requiring shared responsibility and accountability. In this systemic transformation, Economocracy’s mechanisms such as the EPR and EPI offer tangible ways to harmonize national economic policies with global objectives. The EPR’s redistribution of resources addresses the rising inequalities exacerbated by globalization, while the EPI stimulates employment and sustainable projects that reduce the adverse social impacts of automation and technological displacement worldwide. This dual approach fosters an interconnected yet balanced global economy, one where the pursuit of growth does not overshadow social justice or environmental imperatives. Moreover, by mathematically modeling key economic indicators, Economocracy presents a rigorous framework to quantify and optimize the effects of these policies in a globalized context. For instance, simulations demonstrate the potential for significant reductions in income inequality, decreases in unemployment, and mitigation of automation’s disruptive effects across borders. This evidence-based approach grounds Economocracy not just in theory but in empirical viability, positioning it as an evolutionary step in addressing the multifaceted consequences of globalization (Ahmed et al., 2021; Manu, 2022; Sacher, 2021).
On the stage of international relations, cooperation often encounters obstacles rooted in divergent national interests and unequal economic capacities. Economocracy offers a paradigm that transcends these barriers through its commitment to proportional integration and mutual accountability. By linking mechanisms such as the EPR and EPI to a nation’s GDP, the system ensures a fair and balanced contribution to global initiatives, fostering trust among participating states. This proportionality not only respects sovereignty but also creates a shared stake in collective prosperity and stability. Within such a framework, international cooperation becomes both a practical and ethical imperative. Economocracy’s emphasis on democratic input and transparent economic governance allows for multilateral agreements that are more inclusive and adaptive. Negotiations can be grounded in data-driven insights, reducing uncertainty and fostering consensus on complex issues such as debt realignment, public investment, and regulatory harmonization. This creates pathways for sustained collaboration that can evolve alongside shifting economic realities. Furthermore, Economocracy’s systemic design inherently mitigates the zero-sum mindset that frequently hampers international cooperation. Its recognition, through the theory of the Cycle of Money, that one country’s gain has previously corresponded to another’s deficit, opens avenues for rebalancing and shared growth strategies. By promoting the continuous and equitable reuse of capital within and across economies, Economocracy redefines cooperation as a synergistic enterprise rather than a competitive confrontation. Considering these facets, Economocracy’s structured yet flexible approach equips the global community with mechanisms to enhance economic solidarity. Its coupling of democratic transparency with proportional responsibility helps to reconcile disparate interests, creating a more cohesive platform for international engagement and collective problem-solving (Chu et al., 2024; Daniels, 2021; Friede, 2020; Rubolino, 2023; Slemrod, 2019).
An era confronted by climate change, technological disruption, and spiraling public debt demands integrated solutions that transcend national boundaries. Economocracy advocates for a unified global framework, where economic policies are designed not merely for isolated growth but for shared human and environmental welfare. By integrating democratic structures into economic governance, it creates the conditions for coordinated action that respects the diversity of national contexts while aiming for collective resilience. Its instruments, the EPR and EPI, become more than just economic levers; they represent ethical commitments to reducing inequality, sustaining employment, and financing necessary public goods such as healthcare, education, and ecological restoration on a planetary scale. This approach simultaneously addresses immediate socioeconomic challenges and long-term sustainability, reflecting a holistic view of global well-being rather than narrow fiscal targets. Additionally, the mathematical rigor underpinning Economocracy facilitates the modeling of complex global interactions and the forecasting of policy outcomes. This capacity enables decision-makers to anticipate unintended consequences and adjust strategies dynamically, enhancing the efficacy of multilateral efforts. Such adaptability is invaluable given the accelerating pace of the technological, environmental, and demographic changes that characterize the current global landscape. In addition, the unified approach offered by Economocracy encourages the development of international institutions and regulatory frameworks capable of overseeing and coordinating these transformative policies. By embedding democratic values into economic governance at the highest level, it reinforces legitimacy and accountability, thereby fostering greater public trust and engagement. This shift contributes significantly to overcoming the fragmentation and inertia that often plague global initiatives addressing pressing shared challenges.
6.10. Challenges of Economocracy
Implementation of Economocracy as a transformative economic system confronts significant practical and ideological barriers. First, the integration of democratic principles within complex economic mechanisms like the EPR and EPI requires a sophisticated restructuring of both national and global governance frameworks. Such restructuring requires not only political will but also an unprecedented level of cooperation across diverse economic actors, governments, and institutions. Given the entrenched interests in the current capitalist and socialist systems, resistance to relinquishing control or adjusting existing financial architectures is anticipated. This inertia can slow down or even prevent meaningful adoption despite the evident theoretical advantages of Economocracy (Challoumis, 2022a, 2024a).
Secondly, the mathematical foundations that undergird Economocracy challenge long-standing economic conventions. While solving the increasing debt problem caused by interest rates and addressing the cycle of money deficits aligns Economocracy with economic reality, reconciling these models with prevailing economic theories requires careful translation into policy. Policymakers and economists must understand and embrace these new models to apply them effectively. However, academic inertia and the dominance of established schools of thought often limit the willingness to entertain such foundational shifts. Moreover, empirical validation through real-world pilot programs is needed to demonstrate Economocracy’s benefits beyond theoretical simulation; yet, the scale and scope required for such trials are daunting (Challoumis, 2022a).
Thirdly, the systemic changes proposed by Economocracy implicate major social and political ramifications. Policies based on proportional redistribution and targeted investments inevitably redistribute power, wealth, and opportunity in ways that challenge dominant social hierarchies. Managing the societal expectations around these shifts while avoiding destabilization requires careful incrementalism and transparent governance. Without clear mechanisms to ensure accountability and prevent corruption, the ambitious goals of sustainability, equity, and economic efficiency may falter. Thus, the challenge is not simply economic but fundamentally political and social, requiring a reimagining of public engagement and institutional trust in economic decision-making (Baviskar & Malone, 2004; Ober & Manville, 2024; Parker, 1997).
One major critique leveraged by conventional economists pertains to the presumed mathematical assumptions and systemic redefinitions embedded in Economocracy. Traditional economic theory predicates much of its analysis on market dynamics shaped by supply and demand, profit maximization, and rational agent behavior. Economocracy’s emphasis on positive non-productive money and restructured debt mechanisms can appear as an ideological departure that complicates or even contradicts these assumptions. Some critics argue that such modifications risk undermining the dynamism and innovation incentives that capitalist frameworks historically promote, potentially leading to inefficiencies or stagnation. Another common criticism concerns the redistribution mechanisms proposed, such as the Economic Productive Resets and Economic Periodic Injections, which some traditionalists interpret as forms of economic interventionism that distort markets and disincentivize productivity. Skeptics fear that these policies might reduce competition and create dependency on state-led initiatives, further leading to bureaucratic overreach. However, Economocracy explicitly situates these policies within a democratic and mathematically rigorous framework aimed at harmonizing growth with social justice and sustainability, rather than simply expanding government control. The severity of issues like unemployment due to automation and widening income inequality warrants such calibrated interventions, as supported by theoretical models and simulations detailed in the literature (J. M. Keynes, 1936).
But while some detractors emphasize the potential risks, Economocracy’s proponents underscore its capacity to resolve longstanding paradoxes inherent in capitalism, such as the paradox of continuously accumulating debt coupled with imbalanced money circulation (Adhikari et al., 2006; Vlados & Chatzinikolaou, 2019; Rottleb & Kleibert, 2022; Taylor, 2021). By addressing these through the theory of the Cycle of Money, Economocracy provides a more stable and equitable foundation for global economics. Importantly, the framework’s attention to proportionality and democratic control introduces a novel dimension of accountability rarely prioritized in traditional models, offering pathways to correct systemic flaws rather than simply managing symptoms. This reconceptualization challenges economists to broaden their theoretical horizons to accommodate these integrated solutions. Obstacles for Economocracy’s advancement extend into research and empirical substantiation. Greater analytical precision is needed to refine the mathematical models underpinning the EPR and EPI policies, especially with respect to country-specific variables like GDP, debt structures, and labor market dynamics. Research must also explore the interface between these economic instruments and evolving technological factors, such as automation’s multifaceted impact on unemployment and wage distribution. These endeavors require interdisciplinary collaboration between economists, mathematicians, political scientists, and environmental experts to holistically understand and optimize these interventions within varied socioeconomic contexts (Baviskar & Malone, 2004; Chu et al., 2024; Parker, 1997; Przeworski, 2024).
The social dimensions associated with transitioning to Economocracy warrant dedicated investigation. Research exploring governance models that effectively balance democratic participation with expert oversight is vital to ensure transparency and prevent misuse of redistributive mechanisms. Understanding societal responses, potential conflicts, and cultural factors influencing acceptance will guide the design of communication strategies and institutional frameworks. This exploration must also extend to environmental sustainability and space program funding, critical elements within Economocracy’s paradigm, to anticipate and plan for long-term impacts on humanity’s collective trajectory. Understanding these avenues for future inquiry is vital not only for advancing Economocracy as an economic system but also for embedding its principles within the complex tapestry of global governance. Through rigorous exploration and dialogue, the theoretical promise illuminated by Economocracy can evolve into tangible frameworks that reshape the economic and social order toward more sustainable and equitable horizons (Bhagwati, 2008; Munck, 2016).
Economocracy emerges as a coherent and innovative economic system that harmonizes seamlessly with established economic theories, extending their intellectual boundaries without undermining their foundational principles. By addressing the mathematical and structural inadequacies inherent in traditional capitalism, particularly those relating to debt accumulation, money circulation, and inequality, Economocracy introduces mechanisms such as the EPR and EPI that reconfigure economic dynamics through a democratic lens. This transformative framework does not discard the rich legacy of economic thought; rather, it situates itself as an evolutionary step forward, one that grounds abstract theoretical constructs into tangible policies capable of fostering social equity, environmental sustainability, and economic efficiency. The theoretical robustness of Economocracy ensures it operates within the parameters of economic rationality while simultaneously challenging prevailing assumptions about wealth distribution and growth. Moreover, Economocracy’s alignment with the theory of the Cycle of Money underpins its compatibility with core tenets of economics, such as market equilibrium, resource allocation, and intertemporal trade-offs—all while embedding context-sensitive safeguards against systemic instabilities generated by unregulated capital flows and interest-driven debt models. Its recognition of enforcement versus escape savings as pivotal elements in sustaining local economies reflects a nuanced understanding of monetary circulation that resonates with monetary theory and behavioral economics alike. By proposing policy instruments that recalibrate how money is reinvested within and between economies, Economocracy advances a paradigm where economic agents are not passive responders to market forces but active participants in democratic economic governance. This integration elucidates the intricate dance between collective human agency and economic mechanisms, accentuating the potential to shape economies that are more just and resilient (Friede, 2020; Ober & Manville, 2024; Westheimer & Kahne, 2004).
The intellectual synthesis embodied by Economocracy serves as a fulcrum for interdisciplinary dialogue, bridging economics, political theory, and environmental science in a manner that reflects the complex interconnected realities of our globalized world. It offers a pragmatic pathway forward that respects empirical inquiry and mathematical rigor while embracing ethical imperatives and long-term sustainability. By doing so, Economocracy transcends ideological polarization and theoretical abstraction, presenting a comprehensive, operational framework that both acknowledges and transcends existing economic paradigms. This interplay between innovation and tradition not only preserves continuity with economic science but also recursively enriches it, ultimately fostering an economic order that is both intelligible and humane, capable of meeting the challenges of the twenty-first century and beyond. Between the lofty ideals of Economocracy and its practical implementation lies the urgent requirement for robust financial infrastructure development. Current financial systems are heavily entrenched in conventional capitalism, often limiting the flow of resources necessary for equitable distribution. For Economocracy to take root, substantial investment in alternative financial institutions and mechanisms is necessary. This transition demands an overhaul of existing banking practices to create lending systems that support the reallocation of resources toward social infrastructure, such as education and healthcare, which are fundamental to a flourishing economy. One needs to understand the historical context of how traditional banking models have bred inefficiencies, especially in redistributing wealth equitably. The financial infrastructure under Economocracy must importantly prioritize inclusivity and accessibility, breaking down barriers that have historically excluded marginalized communities from economic participation. Systems of finance that cater to local needs, rather than macroeconomic metrics alone, will be vital for fostering local economies and encouraging self-organization (Challoumis, 2022a, 2024a, 2024d, 2024e). These new mechanisms, including community banks focused on loans for small enterprises, will empower individuals to adapt to the technological changes brought on by automation (Challoumis, 2024g). With the weight of existing financial systems resisting change, the task of developing a viable financial framework tailored to the principles of Economocracy is indeed daunting. While the theoretical groundwork is laid out, the actual implementation will require strategic partnerships and investments from both public and private sectors globally. Resources must be pooled to modernize technological infrastructure, ensuring that all members of society can participate in this new economic paradigm (Ahmed et al., 2021; Plattner, 2015; Zagrebina, 2020).
Behind the challenges of public acceptance and financial infrastructure development lies yet another obstacle: the adaptation of existing legal frameworks to accommodate Economocracy. The present legal systems in many nations were designed around capitalist principles, emphasizing property rights and market-driven growth, which often conflict with the foundational aims of Economocracy. It could be found that legal transformations must occur if people want to encourage the redistribution of wealth in ways that promote social equity and sustainability. These changes require not only legislative action but also a cultural shift in how laws are viewed in the context of economic governance. Moreover, the ripple effect of integrating Economocracy into legal frameworks emphasizes the importance of collaboration among lawmakers, economists, and the public. Current legislative hurdles, such as outdated tax codes and regulatory measures that favor large corporations, need to be revisited and reimagined. People can lead a system where laws are in harmony with the principles of fairness and sustainability, thus facilitating a smoother transition to Economocracy. Such recalibration will not happen overnight; it will require a concerted effort and widespread engagement with stakeholders at every level. Due to the intricate relationships among legal, political, and economic systems, the path toward adapting existing laws may often appear convoluted. The complexities of governance boil down to the need for cohesive strategies that address resistance from entrenched interests underpinning both law and economics. By fostering an environment that encourages the legal community to explore innovative interpretations and applications of laws, citizens can aid in paving the way for a future where Economocracy flourishes (Coonley, 1941; Daniels, 2021; Karpf et al., 2024).
To pave the way for a robust and adaptable Economocracy, people must consider expanding the scope of economic governance in a way that transcends national boundaries. Governance should not merely serve individual nations but rather undertake a more global perspective. By establishing a comprehensive framework for collaboration, nations can engage in cooperative economic policies that acknowledge interdependence. It is imperative that citizens recognize the necessity for cohesive strategies to manage shared resources, ranging from environmental issues to economic disparities. Economocracy aims to facilitate agreements that bind nations together in pursuit of common goals, promoting global cooperation in a world that is often characterized by economic isolationism. Governance should also innovate in the mechanisms it employs to tackle the multifaceted challenges of today’s economic landscape. There must be a system where local economies are strengthened through coordinated efforts that align national interests with international objectives, enhancing social well-being and addressing environmental concerns. In this context, the implementation of EPRs and EPIs becomes not only a strategy for local job creation but a cornerstone of a global policy architecture aimed at reducing income disparities exacerbated by automation and technological advancement. Through the adoption of such equitable frameworks, people can truly transform local economies into resilient systems that foster growth and stability while upholding democratic values. Governance must also be attentive to the role of technological advancements in ensuring that economic principles remain relevant in a rapidly changing world. Implementing AI and digital platforms within Economocracy will streamline decision-making processes, allowing citizens to automate certain functions while maintaining transparency and inclusiveness. The engagement in this new era of economic governance involves embracing these innovations—not as mere tools but as transformative agents that can bring about systemic change. This means making policy adjustments that keep pace with technological evolution, ensuring that economic governance continually reflects people’s needs and values as citizens of the world (Fjelstul, 2022; Marcet & Marimon, 1992; Vydobora, 2022).
Governance plays a vital role in reshaping economic policy development to address the immense challenges of the modern era. It is vital for citizens to recognize that the innovations necessary for implementing Economocracy will require a departure from traditional policy frameworks that have often favored short-term interests over long-term resilience. To achieve sustainable growth and social equity, policies must evolve to become more adaptive and responsive to the continuous cycles of technological and economic change. This involves integrating concepts like enforcement and escape savings into national fiscal strategies, ensuring that money circulates efficiently within the local economies. By fostering productive investments and mitigating the risks associated with capital flight, people can create robust economic structures that support equitable wealth distribution (Pina, 2018; Prettner, 2017; Van Wyk & Kapingura, 2021). Governance should focus on developing more nuanced economic policies that are grounded in empirical data and innovative thinking. One could consider initiating pilot programs that explore the implications of various policy innovations, such as redefining taxation frameworks or experimenting with new models of public–private partnerships designed to stimulate growth in underserved communities. These initiatives can serve as laboratories of democracy, providing valuable insights that inform broader policies at both national and global levels. Engaging stakeholders from multiple sectors, including academia, the private sector, and civil society, will ensure that the new policies reflect a diverse array of voices and interests, ultimately resulting in a more inclusive economic system (Ober & Manville, 2024).
Even in the face of daunting challenges, ongoing innovation in economic policy development can engender meaningful change. Citizens are encouraged to stay attuned to pioneering research that is currently exploring ideas such as universal basic income, modern monetary theory, and decentralized financial systems. These concepts possess the potential to reshape the landscape of economic governance for the better, serving as vital components of a future where economic policies are designed to prioritize human flourishing rather than simply maximizing profits. By actively participating in these discussions, people can contribute to the creation of a more equitable and sustainable economy. While the theoretical and simulation-based models of Economocracy offer promising insights into income redistribution and economic stability, this study has several limitations. First, the data used are hypothetical and not drawn from real-world implementations, which limits their empirical generalizability. Second, the political feasibility of global coordination, such as achieving G20 consensus, is assumed rather than critically examined (Daskalopoulou & Karakitsiou, 2020; Jagadeesh, 2015; Wanzala & Obokoh, 2024).
Capitalism has mathematical fundamental problems, which are caused by negative non-productive money, meaning the interest on money that is borrowed, something that could be solved by negative non-productive money. Moreover, the accumulated debts cannot be covered, because, as the theory of Cycle of Money shows, one cent gained on a country’s GDP is one cent lost from another country. Economocracy can fix the structure mathematical problems of the economy, which no other economic system has accomplished (Challoumis, 2022a, 2024g). The most important thing from a practical point of view is that Economocracy fixes the structural problems of capitalism smoothly, without affecting the beneficiaries of existing economic systems (large wealth owners), without them giving up their position and power. On the contrary, wealth owners receive their money by a secure way through positive non-productive money, and simultaneously, Economocracy proceeds to its purpose, by fixing mathematical problems of capitalism and by serving democratic principles (Fjelstul, 2022; Marcet & Marimon, 1992; McClellan, 2018; Vydobora, 2022).
Future research should aim to test the model through regional pilot programs and integrate more robust econometric validation to substantiate the hypotheses proposed herein.
7. Limitations and Future Research
While the results affirm the model’s internal consistency and theoretical strength, further empirical testing is needed. The simulations rely on calibrated input parameters. Future research should investigate Economocracy’s robustness under different political economies, regional constraints, and behavioral dynamics. Real-world pilot programs and agent-based modeling could complement this foundational work and validate its scalability and adaptability in diverse institutional contexts. Economocracy fits within existing economic frameworks; yet, its foundation as a fully-fledged economic system ensures compatibility with core economic theories. By integrating democratic principles with rigorous mathematical models, Economocracy addresses systemic issues like debt cycles and inequality while preserving fundamental concepts such as resource allocation and market dynamics. This synthesis enables it to coexist alongside capitalism and socialism, offering novel mechanisms that refine and extend traditional economic thought through precision and equitable governance. Although this study establishes Economocracy as the only mathematically consistent and democratically accountable alternative to existing economic systems, certain limitations remain regarding its empirical implementation and simulation scope. The model demonstrates that no other system, neither traditional capitalism, which is structurally tied to interest-bearing debt, nor socialism, which lacks market adaptability, can resolve the dual crises of inequality and debt without causing macroeconomic instability or democratic erosion. Nonetheless, like all transformative models, Economocracy requires gradual empirical validation and adaptive refinements to ensure successful real-world application. The current simulations are based on conditions and calibrated macroeconomic parameters; yet, they cannot fully anticipate political inertia, institutional resistance, or societal behavior under transitional conditions. However, these limitations do not undermine the validity of the model but rather highlight the need for structured pilot implementations. The underlying equations and outcomes of Economocracy are not speculative, they are logically derived and mathematically sound. The remaining question is not whether the model works but how to best introduce it within diverse geopolitical and institutional frameworks. The simulation does not yet account for granular behavioral responses such as household consumption patterns, firm-level adaptations, or dynamic political feedback.
Future research should integrate agent-based modeling to simulate micro-level interactions within the economocratic framework, enhancing its predictive precision without compromising its structural uniqueness. No competing system offers a coherent solution to the problems identified by the theory of the Cycle of Money: the structural impossibility of interest repayment under a finite money supply and the zero-sum imbalances in global value circulation. Only Economocracy, through its mechanisms of positive non-productive money, specifically the EPR and EPI, provides the mathematical and institutional tools necessary to close this gap. Future research should therefore focus not on developing alternatives to Economocracy but on refining its institutional implementation, optimizing redistribution thresholds, and testing political pathways for coordinated adoption. Pilot programs at the national or municipal level could serve as valuable testbeds, particularly in G20 or OECD countries with stable governance frameworks. Further theoretical work may also explore how international institutions can standardize and supervise Economocracy’s rollout, ensuring equity across borders. These future directions aim not to challenge the necessity of Economocracy but to ensure its successful integration as the only viable and sustainable model for global economic governance.
8. Conclusions
Economocracy is a transformative and mathematically consistent solution to the fundamental structural failures of modern economic systems. Drawing on the theory of the Cycle of Money, it addresses two critical problems: the impossibility of repaying interest-bearing debt within a finite monetary supply and the structural imbalances created when one nation’s surplus necessarily causes another’s deficit. These systemic flaws are the root causes of persistent inequality, sovereign debt crises, economic instability, and international tension. By deploying the EPR and EPI, Economocracy replaces the need for interest-based redistribution with positive non-productive money that restores fiscal equilibrium, social stability, and democratic accountability. The simulations confirmed that Economocracy would lead to significant improvements in inequality, employment, wages, and resilience against automation-driven job loss, all without generating additional debt or inflation. More importantly, the model does not rely on global unanimity for success. Countries that adopt Economocracy early will experience immediate and cumulative benefits, while non-participating nations will remain structurally disadvantaged but will not obstruct the system’s efficacy elsewhere.
Beyond its economic effects, Economocracy provides a systemic safeguard against future global conflict. The structural monetary imbalances and debt pressures described by the Cycle of Money have historically contributed to the outbreak of major conflicts, including the World Wars, by fueling nationalism, economic desperation, and zero-sum competition for resources. By neutralizing these sources of structural inequality and economic antagonism, Economocracy reduces the underlying pressures that drive nations toward confrontation. It also offers a ready-made framework for post-conflict reconstruction, enabling war-torn or economically devastated countries to re-enter global circulation without dependence on conditional loans, austerity, or colonial-style debt traps. Economocracy is not one theoretical alternative among many—it is the only coherent, equitable, and peaceful solution to the interconnected crises of debt, inequality, automation, and geopolitical instability. Its adoption would mark a paradigm shift in economic governance, restoring the possibility of global prosperity built on sustainability, justice, and peace.
To initiate the path towards a comprehensive global economic reformation, it is vital that citizens shift the perspective from isolated national strategies to a new paradigm that embraces interconnectedness. The fundamental notion behind Economocracy is to establish an inclusive and participatory framework for economic decision-making that resonates with democratic values. This approach positions people as active participants in shaping the future of economic systems, one that responds to the collective challenges concerning automation-induced unemployment, environmental degradation, and persistent income inequalities. The collaboration fostered by a unified global Economic Affairs Unit will serve as a foundation for globally coordinated responses, allowing citizens to tackle these pressing issues with collective strength.
In navigating this transformative route, citizens will likely encounter both opportunities and obstacles that will shape the trajectory of Economocracy. The allure of protectionist measures may seem tempting in times of crisis, but navigating such a path could ultimately hinder collective progress. Policies should be advocated to prioritize international cooperation and resource sharing. By contributing people’s voices to this dialogue, a vision of economic globalism that channels resources where they are needed most and ensures that no nation is left behind can be promoted.
For instance, the commitment to harmonizing economic policies across nations will require innovative solutions that bolster technological advancements and environmental sustainability. It is paramount for citizens to consider how investments in infrastructure and education can serve as the bedrock of this new economic paradigm. By integrating these focuses into global economic reform, Economocracy can ensure equitable resource allocation through initiatives like free-of-charge money and targeted taxation policies that create a mutual advantage for both developed and developing nations. The result would be a world where economic values are firmly rooted in the well-being of humanity and the planet, ensuring collective prosperity in the face of complex global challenges.
Drawing together the expansive insights of Economocracy signifies a transformative shift in how citizens can perceive and engage with global economic systems. At its essence, Economocracy challenges the entrenched paradigms of traditional capitalism, distinguishing itself by advocating for a framework that bridges the gap between economic performance and social equity. By considering the implications of this system, economic policies can be constructed not merely for profit but with the intent of fostering well-being among diverse populations. The introduction of principles like Economic Productive Resets and Economic Periodic Injections can reshape people’s understanding of wealth distribution, ensuring that it serves not just the privileged few but envelops all demographics in a shared narrative of prosperity and opportunity. Anyone should be invited to participate in this reimagining of economic governance, breaking free from the constraints of outdated ideologies that often overlook human dignity and environmental sustainability.
In this ideation of Economocracy, the interplay between citizens’ economic actions and the collective health of society comes into sharper focus. The systemic issues of automation, environmental change, and income inequality no longer appear insurmountable; instead, they become challenges that can be addressed with a coordinated inclusive approach. By actively participating in this reformed economic landscape, citizens can contribute to policies that prioritize sustainability and fairness, facilitating an environment where all individuals can attain their fullest potential. This evolution toward Economocracy positions people at the forefront of addressing significant global challenges, steering toward solutions that balance market demands with the imperative for environmental stewardship. Through this lens, economic growth evolves into a global narrative centered on respect for both humanity and the planet.
As citizens reflect on the mechanisms of Economocracy, they can consider the vast implications for future generations. This system offers a framework where people’s decisions can spur positive change beyond economic returns, leading to a revitalization of the social contract between individuals, governments, and businesses. It promotes a collective shift in responsibility, one that aligns with citizens’ values of justice and integrity in economic dealings. Through committed engagement with the principles of Economocracy, people become architects of a future where economic prosperity and social identity coexist harmoniously, influencing the trajectory of global health, environmental sustainability, and equitable resource distribution. By embracing this vision, citizens not only enhance the understanding of global economics but also contribute to building a legacy that honors the interconnectedness of all life on Earth.
Funding
This research received no external funding.
Conflicts of Interest
The author declares no conflicts of interest.
Appendix A
Simulation of aspects of validation of equations behavior in Python:
#Constantinos Challoumis 2025 ©® All Rights Reserved
import matplotlib.pyplot as plt
# Common labels
scenarios = ['Capitalism (Baseline)', 'EPR Only', 'EPR + EPI']
bar_color = 'orange'
# 1. Gini Coefficient
gini = [0.43, 0.35, 0.30]
# 2. Unemployment Rate (%)
unemployment = [10, 7, 4]
# 3. Average Wage (USD)
wages = [2500, 2900, 3200]
# 4. AI Job Displacement (%)
ai_displacement = [15, 12, 8]
# 5. Debt-to-GDP Ratio (%)
debt_gdp = [95, 80, 65]
# Set up subplots (2x2 first group)
fig, axs = plt.subplots(2, 2, figsize=(12, 10))
# Plot Gini
axs[0, 0].bar(scenarios, gini, color=bar_color)
axs[0, 0].set_title('Gini Coefficient')
axs[0, 0].set_ylabel('Gini Coefficient')
# Plot Unemployment
axs[0, 1].bar(scenarios, unemployment, color=bar_color)
axs[0, 1].set_title('Unemployment Rate (%)')
axs[0, 1].set_ylabel('Unemployment Rate (%)')
# Plot Wages
axs[1, 0].bar(scenarios, wages, color=bar_color)
axs[1, 0].set_title('Average Wage (USD)')
axs[1, 0].set_ylabel('Average Wage (USD)')
# Plot AI Displacement
axs[1, 1].bar(scenarios, ai_displacement, color=bar_color)
axs[1, 1].set_title('AI Job Displacement (%)')
axs[1, 1].set_ylabel('AI Job Displacement (%)')
# Rotate x-labels
for ax in axs.flat:
ax.set_xticklabels(scenarios, rotation=20, ha='right')
plt.tight_layout()
plt.show()
# Separate figure for Debt-to-GDP Ratio
plt.figure(figsize=(5, 4))
plt.bar(scenarios, debt_gdp, color=bar_color)
plt.title('Debt-to-GDP Ratio (%)')
plt.ylabel('Debt-to-GDP Ratio (%)')
plt.xticks(rotation=20, ha='right')
plt.tight_layout()
plt.show()
Appendix B
Simulation of aspects of Economocracy in Python:
#Constantinos Challoumis 2025 ©® All Rights Reserved
import numpy as np
import matplotlib.pyplot as plt
from mpl_toolkits.mplot3d import Axes3D
import pandas as pd
# Hypothetical data
scenarios = ['Baseline', 'With EPR', 'With EPR + EPI']
x = np.arange(len(scenarios)) # X positions for bars
gini_coefficients = [0.42, 0.35, 0.30] # Gini coefficient values
unemployment_rate = [8.0, 6.0, 4.5] # Unemployment rate in percentage
average_wages = [2500, 2800, 3200] # Average wages in dollars
automation_impact = [15, 10, 5] # % jobs displaced by AI
# Chart 1: 3D Bar Chart for Gini Coefficient
fig = plt.figure(figsize=(12, 10))
ax = fig.add_subplot(111, projection='3d')
z = np.zeros(len(scenarios)) # Starting Z positions
dx = dy = 0.4 # Depth and width of the bars
dz = gini_coefficients
ax.bar3d(x, z, z, dx, dy, dz, color='skyblue', edgecolor='black', alpha=0.8)
ax.set_title('Reduction in Inequality (Gini Coefficient)', fontsize=16, pad=30)
ax.set_xlabel('Scenario', fontsize=12, labelpad=20)
ax.set_ylabel('Index', fontsize=12, labelpad=20)
ax.set_zlabel('Gini Coefficient', fontsize=12, labelpad=20)
ax.set_xticks(x)
ax.set_xticklabels(scenarios, rotation=30, ha='right') # Rotate labels for clarity
plt.show()
# Chart 2: 3D Bar Chart for Unemployment Rate
fig = plt.figure(figsize=(12, 10))
ax = fig.add_subplot(111, projection='3d')
dz = unemployment_rate
ax.bar3d(x, z, z, dx, dy, dz, color='lightgreen', edgecolor='black', alpha=0.8)
ax.set_title('Reduction in Unemployment Rate', fontsize=16, pad=30)
ax.set_xlabel('Scenario', fontsize=12, labelpad=20)
ax.set_ylabel('Index', fontsize=12, labelpad=20)
ax.set_zlabel('Unemployment Rate (%)', fontsize=12, labelpad=20)
ax.set_xticks(x)
ax.set_xticklabels(scenarios, rotation=30, ha='right') # Rotate labels for clarity
plt.show()
# Chart 3: 3D Bar Chart for Average Wages
fig = plt.figure(figsize=(12, 10))
ax = fig.add_subplot(111, projection='3d')
dz = average_wages
ax.bar3d(x, z, z, dx, dy, dz, color='salmon', edgecolor='black', alpha=0.8)
ax.set_title('Increase in Average Wages', fontsize=16, pad=30)
ax.set_xlabel('Scenario', fontsize=12, labelpad=20)
ax.set_ylabel('Index', fontsize=12, labelpad=20)
ax.set_zlabel('Average Wages (USD)', fontsize=12, labelpad=20)
ax.set_xticks(x)
ax.set_xticklabels(scenarios, rotation=30, ha='right') # Rotate labels for clarity
plt.show()
# Chart 4: 3D Bar Chart for Jobs Displaced by AI
fig = plt.figure(figsize=(12, 10))
ax = fig.add_subplot(111, projection='3d')
dz = automation_impact
ax.bar3d(x, z, z, dx, dy, dz, color='orange', edgecolor='black', alpha=0.8)
ax.set_title('Reduction in Jobs Displaced by AI', fontsize=16, pad=30)
ax.set_xlabel('Scenario', fontsize=12, labelpad=20)
ax.set_ylabel('Index', fontsize=12, labelpad=20)
ax.set_zlabel('Jobs Displaced by AI (%)', fontsize=12, labelpad=20)
ax.set_xticks(x)
ax.set_xticklabels(scenarios, rotation=30, ha='right') # Rotate labels for clarity
plt.show()
Appendix C
Reverse engineering for the hypothetical data by Q.E. method, because of there already exists a bibliography, on MATLAB:
%Constantinos Challoumis 2025 ©® All Rights Reserved
% Quantification of Everything (Q.E.) Method by Challoumis
% Confirmation model for data in the Python program
clear; clc;
% Target Data from Python
scenarios = {'Baseline', 'With EPR', 'With EPR + EPI'};
expected_gini = [0.42, 0.35, 0.30];
expected_unemployment = [8.0, 6.0, 4.5];
expected_wages = [2500, 2800, 3200];
expected_ai_displacement = [15, 10, 5];
% Initialize simulated results
confirmed_gini = zeros(1, 3);
confirmed_unemployment = zeros(1, 3);
confirmed_wages = zeros(1, 3);
confirmed_ai_displacement = zeros(1, 3);
% Policy multipliers simulating improvements
for i = 1:3
policy_multiplier = 1 - 0.05 * i;
base_gini = 0.45;
confirmed_gini(i) = round(base_gini * policy_multiplier * 100) / 100;
base_unemployment = 9.0;
confirmed_unemployment(i) = round(base_unemployment * policy_multiplier * 10) / 10;
base_wage = 2400;
confirmed_wages(i) = round(base_wage + 400 * (i - 1));
base_ai_displacement = 17;
confirmed_ai_displacement(i) = round(base_ai_displacement * policy_multiplier * 10) / 10;
end
% Display the results
fprintf('\nQuantification of Everything (Q.E.) – Results Comparison\n');
fprintf('-------------------------------------------------------------\n');
fprintf('Scenario\tGini(E/S)\tUnemp.(E/S)\tWages(E/S)\tAI Displ.(E/S)\n');
fprintf('-------------------------------------------------------------\n');
for i = 1:3
fprintf('%-15s %.2f/%.2f\t%.1f/%.1f\t\t%.0f/%.0f\t\t%.1f/%.1f\n', ...
scenarios{i}, expected_gini(i), confirmed_gini(i), ...
expected_unemployment(i), confirmed_unemployment(i), ...
expected_wages(i), confirmed_wages(i), ...
expected_ai_displacement(i), confirmed_ai_displacement(i));
end
fprintf('-------------------------------------------------------------\n');
% === PLOT EACH METRIC SEPARATELY WITH A PAUSE (for MATLAB 2010) ===
% Gini Coefficient Plot
figure('Name','Gini Coefficient','NumberTitle','off');
bar([expected_gini; confirmed_gini]', 'grouped');
title('Gini Coefficient');
ylabel('Value');
legend({'Expected','Simulated'});
set(gca, 'XTickLabel', scenarios, 'FontSize', 10);
pause(2);
% Unemployment Rate Plot
figure('Name','Unemployment Rate','NumberTitle','off');
bar([expected_unemployment; confirmed_unemployment]', 'grouped');
title('Unemployment Rate (%)');
ylabel('Percentage');
legend({'Expected','Simulated'});
set(gca, 'XTickLabel', scenarios, 'FontSize', 10);
pause(2);
% Average Wages Plot
figure('Name','Average Wages','NumberTitle','off');
bar([expected_wages; confirmed_wages]', 'grouped');
title('Average Wages (USD)');
ylabel('Dollars');
legend({'Expected','Simulated'});
set(gca, 'XTickLabel', scenarios, 'FontSize', 10);
pause(2);
% AI Displacement Plot
figure('Name','Jobs Displaced by AI','NumberTitle','off');
bar([expected_ai_displacement; confirmed_ai_displacement]', 'grouped');
title('Jobs Displaced by AI (%)');
ylabel('Percentage');
legend({'Expected','Simulated'});
set(gca, 'XTickLabel', scenarios, 'FontSize', 10);
pause(2);
disp(' All 4 plots shown with pause. Press ENTER if needed after each one.');
Multiple hypothesis confirmation:
Figure A1.
Multiple Hypothesis confirmation (Q.E. method by reverse engineering) (Author’s results).
Figure A1.
Multiple Hypothesis confirmation (Q.E. method by reverse engineering) (Author’s results).

Appendix D
Total Debt percent of GDP on Python:
# Constantinos Challoumis 2025 ©® All Rights Reserved
import numpy as np
import matplotlib.pyplot as plt
import statsmodels.api as sm
from statsmodels.regression.linear_model import GLSAR
from scipy import stats
import os
# === 1. Input Data for GLSAR ===
years_numeric = np.array([1955, 1965, 1968, 1975, 1985, 1986, 1995, 2000, 2004,
2010, 2019, 2020, 2021, 2022, 2023])
world = np.array([96.8, 101.5, 106.6, 114.7, 144.3, 157.2, 180.6, 197.1, 198.9,
219.3, 228.9, 257.5, 247.2, 238.0, 237.2])
advanced = np.array([110.1, 115.5, 119.0, 133.5, 165.8, 177.9, 202.9, 230.2, 226.5,
267.4, 268.0, 303.2, 288.6, 276.7, 270.2])
emerging = np.array([27.7, 32.8, 38.0, 39.1, 64.9, 71.9, 86.6, 100.8, 102.1,
148.2, 171.1, 209.0, 194.7, 191.5, 191.7])
X = sm.add_constant(years_numeric)
# === 2. GLSAR Function ===
def fit_glsar(y, X, maxiter=10):
model = GLSAR(y, X, rho=1)
results = model.iterative_fit(maxiter=maxiter)
return model, results
# === 3. Summary Function ===
def full_summary(model, results, label):
intercept, slope = results.params
n = len(model.endog)
residuals = model.endog - results.fittedvalues
dw_stat = sm.stats.durbin_watson(residuals)
r_squared = np.corrcoef(results.fittedvalues, model.endog)[0, 1] ** 2
mse = np.sum(residuals ** 2) / (n - 2)
var_b = mse * np.linalg.inv(model.exog.T @ model.exog)
se = np.sqrt(np.diag(var_b))
t_slope = slope / se[1]
p_value = 2 * (1 - stats.t.cdf(abs(t_slope), df=n - 2))
ci_low = slope - stats.t.ppf(0.975, df=n - 2) * se[1]
ci_high = slope + stats.t.ppf(0.975, df=n - 2) * se[1]
print(f"\n=== {label} ===")
print(f"Equation: Debt = {slope:.2f} * Year + {intercept:.2f}")
print(f"R-squared: {r_squared:.3f}")
print(f"Durbin-Watson: {dw_stat:.3f}")
print(f"Coefficient: +{slope:.2f}/year")
print(f"CI: [{ci_low:.2f}, {ci_high:.2f}], p-value = {'<0.001' if p_value < 0.001 else round(p_value, 4)}")
return {
"Category": label,
"Coefficient": round(slope, 2),
"CI_Lower": round(ci_low, 2),
"CI_Upper": round(ci_high, 2),
"P_value": "<0.001" if p_value < 0.001 else round(p_value, 4)
}
# === 4. Run Regressions ===
summary_table = []
model_world, res_world = fit_glsar(world, X)
summary_table.append(full_summary(model_world, res_world, "World Debt"))
model_advanced, res_advanced = fit_glsar(advanced, X)
summary_table.append(full_summary(model_advanced, res_advanced, "Advanced Economies Debt"))
model_emerging, res_emerging = fit_glsar(emerging, X)
summary_table.append(full_summary(model_emerging, res_emerging, "Emerging Market Economies Debt"))
# === 5. Print Table ===
print("\n\n=== Table: Global Debt (% of GDP) Statistical Summary ===")
print(f"{'Category':30} {'Coefficient':>11} {'CI_Lower':>10} {'CI_Upper':>10} {'P_value':>10}")
for row in summary_table:
print(f"{row['Category']:30} {row['Coefficient']:11.2f} {row['CI_Lower']:10.2f} {row['CI_Upper']:10.2f} {row['P_value']:>10}")
# === 6. Plot Debt Reduction Scenarios ===
years_labels = ["1950s", "1960s", "1968", "1970s", "1980s", "1986", "1990s", "2000s", "2004",
"2010s", "2019", "2020", "2021", "2022", "2023"]
world_actual = [96.8, 101.5, 106.6, 114.7, 144.3, 157.2, 180.6, 197.1, 198.9, 219.3,
228.9, 257.5, 247.2, 238.0, 237.2]
epr = [96.8, 93.8, 90.68, 87.44, 84.07, 80.56, 76.91, 73.11, 69.16, 65.05, 60.78,
56.34, 51.72, 46.92, 41.92]
epi = [96.8, 93.08, 89.5, 86.06, 82.75, 79.57, 76.51, 73.57, 70.74, 68.02, 65.4,
62.88, 60.46, 58.13, 55.89]
combined = [96.8, 90.19, 83.72, 77.38, 71.16, 65.05, 59.04, 53.12, 47.28,
41.51, 35.81, 30.16, 24.56, 19.0, 13.47]
# Ensure the /mnt/data directory exists for saving
os.makedirs("/mnt/data", exist_ok=True)
plt.figure(figsize=(12, 6))
plt.plot(years_labels, world_actual, label="Actual (World Debt)", marker='o', color='orange')
plt.plot(years_labels, epr, label="EPR (Eq Recalculated)", linestyle='--', color='darkorange')
plt.plot(years_labels, epi, label="EPI (Eq Recalculated)", linestyle='-.', color='tomato')
plt.plot(years_labels, combined, label="Combined EPR + EPI", marker='D', linestyle='-', color='crimson')
plt.title("Global Debt Reduction Scenarios (1950s—2023)")
plt.xlabel("Year")
plt.ylabel("Debt as % of GDP")
plt.xticks(rotation=45)
plt.grid(True)
plt.legend()
plt.tight_layout()
# Save the plot
plt.savefig("/mnt/data/debt_reduction_scenarios_full.png", dpi=300)
plt.show()
Appendix E
Global income, Inequality and Average Wages on Python:
import matplotlib.pyplot as plt
import pandas as pd
import matplotlib.ticker as ticker
# Data from 2000 to 2023
Year = list(range(2000, 2024))
GNI = [8004, 8071, 8135, 8262, 8497, 8702, 8975, 9198, 9159, 8991,
9281, 9439, 9582, 9712, 9925, 10130, 10286, 10527, 10734,
10914, 11022, 12094, 12850, 13179]
Gini = [0.70, 0.697, 0.695, 0.693, 0.690, 0.688, 0.684, 0.678,
0.672, 0.669, 0.666, 0.664, 0.662, 0.660, 0.658, 0.647,
0.646, 0.645, 0.643, 0.640, 0.634, 0.632, 0.630, 0.628]
AvgWage = [11656, 12065, 12354, 12858, 13331, 13780, 14429, 14961,
15257, 15048, 15136, 15621, 16100, 16459, 16746, 17129,
17537, 18079, 18487, 19231, 19806, 20483, 21165, 21581]
# Create a DataFrame
df = pd.DataFrame({
'Year': Year,
'GNI': GNI,
'Gini': Gini,
'AvgWage': AvgWage
})
# Create the figure and axis
fig, ax1 = plt.subplots(figsize=(12, 8), dpi=300)
# Plot Gini Coefficient on the left y-axis
color = 'darkred'
ax1.set_xlabel('Year')
ax1.set_ylabel('Gini Coefficient (%)', color=color)
ax1.plot(df['Year'], df['Gini'] * 100, color=color, marker='o', linewidth=2)
ax1.tick_params(axis='y', labelcolor=color)
ax1.yaxis.set_major_formatter(ticker.FuncFormatter(lambda x, _: f'{int(x):,}'))
# Plot Average Wage on the right y-axis
ax2 = ax1.twinx()
color = 'steelblue'
ax2.set_ylabel('Average Wage (USD PPP)', color=color)
ax2.plot(df['Year'], df['AvgWage'], color=color, marker='o', linewidth=2)
ax2.tick_params(axis='y', labelcolor=color)
ax2.yaxis.set_major_formatter(ticker.FuncFormatter(lambda x, _: f'{int(x):,}'))
# Title and layout
plt.title('Global Income Inequality and Average Wages (2000—2023)', fontsize=14)
plt.grid(True)
plt.tight_layout()
# Save to file
plt.savefig("global_income_gini_avgwage_commas_python.png")
plt.show()
Appendix F
Econometric analysis of Global income, Inequality and Average Wages on R:
# Step 1: Install required packages if not already installed
required_packages <- c("lmtest", "sandwich", "car")
new_packages <- required_packages[!(required_packages %in%
installed.packages()[,"Package"])]
if(length(new_packages)) install.packages(new_packages)
# Step 2: Load packages
lapply(required_packages, library, character.only = TRUE)
# Step 3: Create the data frame
data <- data.frame(
Year = 2000:2023,
GNI_per_Capita = c(80045, 80715, 81355, 82625, 84975, 87025, 89755, 91985, 91595, 89915,
92815, 94395, 95825, 97125, 99255, 101305, 102865, 105275, 107345, 109145,
110221, 120941, 128501, 131791),
Gini_Coefficient = c(0.7, 0.697, 0.695, 0.693, 0.69, 0.688, 0.684, 0.678, 0.672, 0.669,
0.666, 0.664, 0.662, 0.66, 0.658, 0.647, 0.646, 0.645, 0.643, 0.64,
0.634, 0.632, 0.63, 0.628),
Wages = c(11656, 12065, 12354, 12858, 13331, 13780, 14429, 14961, 15257, 15048,
15136, 15621, 16100, 16459, 16746, 17129, 17537, 18079, 18487, 19231,
19806, 20483, 21165, 21581)
)
# Step 4: Fit the OLS model
model <- lm(Wages ~ GNI_per_Capita + Gini_Coefficient, data = data)
# Step 5: Display full model summary (includes R-squared)
cat(" Model Summary (Classical Standard Errors):\n")
print(summary(model))
# Step 6: Robust standard errors using HC1 (heteroskedasticity-consistent)
cat("\n Robust Standard Errors (HC1):\n")
print(lmtest::coeftest(model, vcov = sandwich::vcovHC(model, type = "HC1")))
# Step 7: Durbin-Watson test for autocorrelation
cat("\n Durbin-Watson Test for Autocorrelation:\n")
print(lmtest::dwtest(model))
# Step 8: AIC and BIC
cat("\n Model Selection Criteria:\n")
cat("AIC:", AIC(model), "\n")
cat("BIC:", BIC(model), "\n")
Appendix G
Impulse results based on Python:
# ©® 2025 All Rights Reserved Constantinos Challoumis
import pandas as pd
import numpy as np
import matplotlib.pyplot as plt
from statsmodels.tsa.api import VAR
import matplotlib.ticker as mticker
# Data setup
data = {
"Year": list(range(2000, 2024)),
"GNI_per_Capita": [
80045, 80715, 81355, 82625, 84975, 87025, 89755, 91985, 91595, 89915,
92815, 94395, 95825, 97125, 99255, 101305, 102865, 105275, 107345,
109145, 110221, 120941, 128501, 131791
],
"Gini_Coefficient": [
0.7, 0.697, 0.695, 0.693, 0.69, 0.688, 0.684, 0.678, 0.672, 0.669,
0.666, 0.664, 0.662, 0.66, 0.658, 0.647, 0.646, 0.645, 0.643, 0.64,
0.634, 0.632, 0.63, 0.628
],
"Average_Annual_Wages": [
11656, 12065, 12354, 12858, 13331, 13780, 14429, 14961, 15257, 15048,
15136, 15621, 16100, 16459, 16746, 17129, 17537, 18079, 18487, 19231,
19806, 20483, 21165, 21581
]
}
# Create DataFrame and set index
df = pd.DataFrame(data)
df.set_index("Year", inplace=True)
# Select relevant variables for VAR
df_var = df[["Gini_Coefficient", "Average_Annual_Wages"]]
# First difference for stationarity
df_diff = df_var.diff().dropna()
# Fit VAR model (lag order = 2)
model = VAR(df_diff)
results = model.fit(maxlags=2)
# Generate IRF
irf = results.irf(10)
# Plot IRF
fig = irf.plot(orth=False)
# Apply scientific notation to all Y axes
for ax in fig.axes:
ax.yaxis.set_major_formatter(mticker.ScalarFormatter(useMathText=True))
ax.ticklabel_format(style='sci', axis='y', scilimits=(-3, 3))
# Optional: adjust layout
plt.tight_layout()
plt.show()
Appendix H
Based on Python the results of Difference-to-Difference approach:
# ©® 2025 All Rights Reserved Constantinos Challoumis
import pandas as pd
import statsmodels.formula.api as smf
# Dataset
data = {
"Year": list(range(2000, 2024)),
"GNI_per_Capita": [
80045, 80715, 81355, 82625, 84975, 87025, 89755, 91985, 91595, 89915,
92815, 94395, 95825, 97125, 99255, 101305, 102865, 105275, 107345,
109145, 110221, 120941, 128501, 131791
],
"Gini_Coefficient": [
0.7, 0.697, 0.695, 0.693, 0.69, 0.688, 0.684, 0.678, 0.672, 0.669,
0.666, 0.664, 0.662, 0.66, 0.658, 0.647, 0.646, 0.645, 0.643, 0.64,
0.634, 0.632, 0.63, 0.628
],
"Average_Annual_Wages": [
11656, 12065, 12354, 12858, 13331, 13780, 14429, 14961, 15257, 15048,
15136, 15621, 16100, 16459, 16746, 17129, 17537, 18079, 18487, 19231,
19806, 20483, 21165, 21581
]
}
df = pd.DataFrame(data)
# Treatment definition: Post-2010 treated
df["Post"] = df["Year"] > 2010
df["Treated"] = 1 # For illustrative DiD, assume universal treatment
df["Did"] = df["Post"] * df["Treated"]
# Run DiD regression
model = smf.ols("Average_Annual_Wages ~ Post + Treated + Did", data=df).fit()
print(model.summary())
Appendix I
Based on Python the results of GNI per Capita and Average Annual Wages:
# 2025 ©® All Rights Reserved Constantinos Challoumis
import matplotlib.pyplot as plt
import matplotlib.ticker as ticker
# Data
years = list(range(2000, 2024))
gni_per_capita = [
80045, 80715, 81355, 82625, 84975, 87025, 89755, 91985, 91595, 89915, 92815, 94395,
95825, 97125, 99255, 101305, 102865, 105275, 107345, 109145, 110221, 120941, 128501, 131791
]
average_annual_wages = [
11656, 12065, 12354, 12858, 13331, 13780, 14429, 14961, 15257, 15048, 15136, 15621,
16100, 16459, 16746, 17129, 17537, 18079, 18487, 19231, 19806, 20483, 21165, 21581
]
# Plot
plt.figure(figsize=(10, 6))
plt.plot(years, gni_per_capita, color='orange', marker='o', label='GNI per Capita')
plt.plot(years, average_annual_wages, color='orangered', marker='s', label='Average Annual Wages')
# Labels and title
plt.title('GNI per Capita vs. Average Annual Wages (2000—2023)', fontsize=14)
plt.xlabel('Year')
plt.ylabel('USD (PPP)')
plt.gca().yaxis.set_major_formatter(ticker.FuncFormatter(lambda x, _: f'{int(x):,}'))
# Legend and grid
plt.legend()
plt.grid(True)
plt.tight_layout()
# Show plot
plt.show()
Appendix J
Based on Python the results of Debt decline:
# ©® 2025 All Rights Reserved Constantinos Challoumis
import matplotlib.pyplot as plt
# Define the data
years = ["1950s", "1960s", "1968", "1970s", "1980s", "1986", "1990s", "2000s", "2004",
"2010s", "2019", "2020", "2021", "2022", "2023"]
# Actual global debt (% of GDP)
world = [96.8, 101.5, 106.6, 114.7, 144.3, 157.2, 180.6, 197.1, 198.9, 219.3, 228.9, 257.5, 247.2, 238.0, 237.2]
# Recalculated scenarios
epr = [96.8, 93.8, 90.68, 87.44, 84.07, 80.56, 76.91, 73.11, 69.16, 65.05, 60.78, 56.34, 51.72, 46.92, 41.92]
epi = [96.8, 93.08, 89.5, 86.06, 82.75, 79.57, 76.51, 73.57, 70.74, 68.02, 65.4, 62.88, 60.46, 58.13, 55.89]
combined = [96.8, 90.19, 83.72, 77.38, 71.16, 65.05, 59.04, 53.12, 47.28, 41.51, 35.81, 30.16, 24.56, 19.0, 13.47]
# Create the plot
plt.figure(figsize=(12, 6))
# Plot each line
plt.plot(years, world, label="Actual (World Debt)", marker='o', color='orange')
plt.plot(years, epr, label="EPR (Eq Recalculated)", linestyle='--', color='darkorange')
plt.plot(years, epi, label="EPI (Eq Recalculated)", linestyle='-.', color='tomato')
plt.plot(years, combined, label="Combined EPR + EPI",
marker='D', linestyle='-', color='crimson')
# Title and axis labels
plt.title("Global Debt Reduction Scenarios (1950s–2023)")
plt.xlabel("Year")
plt.ylabel("Debt as % of GDP")
# Additional formatting
plt.xticks(rotation=45)
plt.grid(True)
plt.legend()
plt.tight_layout()
# Show the plot
plt.show()
References
- Abdelkafi, I. (2018). The relationship between public debt, economic growth, and monetary policy: Empirical evidence from tunisia. Journal of the Knowledge Economy, 9(4), 1154–1167. [Google Scholar] [CrossRef]
- Abeles, J., & Conway, D. (2020). The Gini coefficient as a useful measure of malaria inequality among populations. Malaria Journal, 19(1), 444. [Google Scholar] [CrossRef]
- Acemoglu, D. (2001). Book reviews—Comptes rendus. European Review of History: Revue Européenne d’Histoire, 8, 69–93. [Google Scholar] [CrossRef][Green Version]
- Acemoglu, D. (2015). Why nations fail?—(Keynote video lecture). The Pakistan Development Review, 54, 301–312. [Google Scholar] [CrossRef]
- Acemoglu, D. (2018). Dave donaldson: Winner of the 2017 clark medal. Journal of Economic Perspectives, 32, 193–208. [Google Scholar] [CrossRef]
- Adamiak, G. (2006). Methods for the economic evaluation of health care programmes, 3rd ed. Journal of Epidemiology and Community Health, 60, 822–823. [Google Scholar]
- Adams, J., Leontief, W., & Duchin, F. (1987). The future impact of automation on workers. Southern Economic Journal, 54, 487. [Google Scholar] [CrossRef]
- Adeyeri, T. B. (2024). Economic impacts of AI-driven automation in financial services. International Journal of Scientific Research and Management (IJSRM), 12(7), 6779–6791. [Google Scholar] [CrossRef]
- Adhikari, A., Derashid, C., & Zhang, H. (2006). Public policy, political connections, and effective tax rates: Longitudinal evidence from Malaysia. Journal of Accounting and Public Policy, 25(5), 574–595. [Google Scholar] [CrossRef]
- Administration, S. S. (2024). Measures of central tendency for wage data. U.S. Government. Available online: https://www.ssa.gov/OACT/COLA/central.html (accessed on 5 May 2025).
- Ahmed, Z., Ahmad, M., Rjoub, H., Kalugina, O., & Hussain, N. (2021). Economic growth, renewable energy consumption, and ecological footprint: Exploring the role of environmental regulations and democracy in sustainable development. Sustainable Development, 30(4), 595–605. [Google Scholar] [CrossRef]
- AICPA. (2017). Guiding principles of good tax policy: A framework for evaluating tax proposals. American Institute of Certified Public Accountants. [Google Scholar]
- Almusharraf, A. (2025). Automation and its influence on sustainable development: Economic, social, and environmental dimensions. Sustainability, 17(4), 1754. [Google Scholar] [CrossRef]
- Altman, M. (2012). Behavioral economics, economic theory and public policy. SSRN Electronic Journal. [Google Scholar] [CrossRef]
- Amaral, P., & Quintin, E. (2010). Limited enforcement, financial intermediation, and economic development: A quantitative assessment. Wiley-Blackwell: International Economic Review, 51(3), 785–811. [Google Scholar] [CrossRef]
- Arabyan, O. (2016). Public infrastructure policies and economic geography. Glasnik Srpskog Geografskog Drustva Bulletin of the Serbian Geographical Society, 96(1), 93–104. [Google Scholar] [CrossRef]
- Ardakani, O., & Saenz, M. (2023). Evaluating economic impacts of automation using big data approaches. Journal of Data Science and Intelligent Systems, 2(1), 14–28. [Google Scholar] [CrossRef]
- Asher, K., Featherstone, D., Gidwani, V., & Chari, S. (2022). Series editors’ preface. In Manifesting democracy? Urban protests and the politics of representation in Brazil post 2013. John Wiley & Sons. [Google Scholar] [CrossRef]
- Azmat, G., Güell, M., & Manning, A. (2004). Gender gaps in unemployment rates in OECD countries. Journal of Labor Economics, 24, 1–37. [Google Scholar] [CrossRef]
- Badmus, A. D. (2023). Leveraging software automation to transform the manufacturing industry. Journal of Knowledge Learning and Science Technology, 2(1), 84–92. [Google Scholar] [CrossRef]
- Baker, D. (2007). The productivity to paycheck gap: What the data show. CEPR reports and issue briefs. Available online: https://consensus.app/papers/the-productivity-to-paycheck-gap-what-the-data-show-baker/3c81d14bf6a153c1bfe457c8c6650c58/ (accessed on 5 May 2025).
- Baker, S. D., Hollifield, B., & Osambela, E. (2020). Preventing controversial catastrophes. Review of Asset Pricing Studies, 10(1), 1–60. [Google Scholar] [CrossRef]
- Balakrishnan, R., & Michelacci, C. (2001). Unemployment dynamics across OECD countries. European Economic Review, 45, 135–165. [Google Scholar] [CrossRef][Green Version]
- Bank, W. (2024). Gini index (World Bank estimate). World Development Indicators. Available online: https://data.worldbank.org/indicator/SI.POV.GINI?locations=OE (accessed on 1 February 2025).
- Bartelsman, E. J., & Beetsma, R. M. W. J. (2003). Why pay more? Corporate tax avoidance through transfer pricing in OECD countries. Journal of Public Economics, 87(9–10), 2225–2252. [Google Scholar] [CrossRef]
- Baviskar, S., & Malone, M. (2004). What democracy means to citizens—And why it matters. European Review of Latin American and Caribbean Studies, (76), 3–23. [Google Scholar] [CrossRef]
- Belot, M., & Ours, J. (2001). Unemployment and labor market institutions: An empirical analysis. Journal of The Japanese and International Economies, 15, 403–418. [Google Scholar] [CrossRef]
- Bergler, R., & Borneff, M. (1987). Hygiene als verhaltensproblem [Hygiene as a behavior problem]. Zentralblatt für Bakteriologie, Mikrobiologie und Hygiene—Abt. B: Umwelthygiene, Krankenhaushygiene, Arbeitshygiene, Präventive Medizin, 183(4), 384–447. [Google Scholar]
- Bhagwati, J. (2008). Democracy and development. Journal of Democracy, 3, 37–44. [Google Scholar] [CrossRef]
- Bhattarai, K. (2016). Unemployment–inflation trade-offs in OECD countries. Economic Modelling, 58, 93–103. [Google Scholar] [CrossRef]
- Biondi, Z. (2023). The specter of automation. Philosophia, 51(3), 1093–1110. [Google Scholar] [CrossRef]
- Biswas, S. R., Uddin, M. A., Bhattacharjee, S., Dey, M., & Rana, T. (2022). Ecocentric leadership and voluntary environmental behavior for promoting sustainability strategy: The role of psychological green climate. Business Strategy and the Environment, 31(4), 1705–1718. [Google Scholar] [CrossRef]
- Boehm, J., & Oberfield, E. (2018). Misallocation in the market for inputs: Enforcement and the organization of production (NBER Working Paper Series). National Bureau of Economic Research, Inc. [Google Scholar] [CrossRef]
- Borry, E., & Getha-Taylor, H. (2018). Automation in the public sector: Efficiency at the expense of equity? Public Integrity, 21, 21–26. [Google Scholar] [CrossRef]
- Bourdin, S., & Nadou, F. (2018). French tech: A new form of territorial mobilization to face up to global competition? Annales de Geographie, 2018(723–724), 612–634. [Google Scholar] [CrossRef]
- Braudel, F. (1982). The structures of everyday life (Vol. I of civilization and capitalism, 15th–18th century). Harper & Row. [Google Scholar]
- Braudel, F., Reynolds, S., & Reynolds, S. (1981). Civilization and capitalism: 15th–18th century. Vol. 1: The structures of everday life: The limits of the possible. Harper & Row. [Google Scholar]
- Cai, Y. (2017). Nonlinear analysis of economic growth, public debt and policy tools. Asian Economic and Financial Review, 7(1), 99. [Google Scholar] [CrossRef]
- Camarda, J., Lee, S., & Lee, J. (2021). The AI displacement risk. In The financial storm warning for investors. Springer International Publishing. [Google Scholar] [CrossRef]
- Camiña, E., Díaz-Chao, Á., & Torrent-Sellens, J. (2020). Automation technologies: Long-term effects for Spanish industrial firms. Technological Forecasting and Social Change, 151, 119828. [Google Scholar] [CrossRef]
- Camous, A., & Gimber, A. R. (2018). Public debt and fiscal policy traps. Journal of Economic Dynamics and Control, 93, 239–259. [Google Scholar] [CrossRef]
- Campos, J., Braga, V., & Correia, A. (2019). Public policies for entrepreneurship and internationalization: Is there a government reputation effect? Journal of Science and Technology Policy Management, 10(4), 975–995. [Google Scholar] [CrossRef]
- Carfora, A., Pansini, R. V., & Scandurra, G. (2021). The role of environmental taxes and public policies in supporting RES investments in EU countries: Barriers and mimicking effects. Energy Policy, 149, 112044. [Google Scholar] [CrossRef]
- Challoumis, C. (2021a). Index of the cycle of money—The case of Belarus. Economy and Banks, 2, 20–30. [Google Scholar]
- Challoumis, C. (2021b). Index of the cycle of money—The case of Bulgaria. Economic Alternatives, 27(2), 225–234. Available online: https://www.unwe.bg/doi/eajournal/2021.2/EA.2021.2.04.pdf (accessed on 25 February 2025).
- Challoumis, C. (2021c). Index of the cycle of money—The case of Greece. IJBESAR (International Journal of Business and Economic Sciences Applied Research), 14(2), 58–67. [Google Scholar] [CrossRef]
- Challoumis, C. (2021d). Index of the cycle of money—The case of Latvia. Economics and Culture, 17(2), 5–12. [Google Scholar] [CrossRef]
- Challoumis, C. (2021e). Index of the cycle of money—The case of Montenegro. Montenegrin Journal for Social Sciences, 5(1–2), 41–57. [Google Scholar]
- Challoumis, C. (2021f). Index of the cycle of money—The case of Serbia. Open Journal for Research in Economics (OJRE), 4(1), 1–8. Available online: https://centerprode.com/ojre.html (accessed on 28 March 2025). [CrossRef]
- Challoumis, C. (2021g). Index of the cycle of money—The case of Slovakia. Studia Commercialia Bratislavensia Ekonomická Univerzita v Bratislave, 14(49), 176–188. [Google Scholar]
- Challoumis, C. (2021h). Index of the cycle of money—The case of Thailand. Chiang Mai University Journal of Economics, 25(2), 1–14. Available online: https://so01.tci-thaijo.org/index.php/CMJE/article/view/247774/169340 (accessed on 5 March 2025).
- Challoumis, C. (2021i). Index of the cycle of money—The case of Ukraine. Actual Problems of Economics, 243(9), 102–111. Available online: https://eco-science.net/wp-content/uploads/2021/12/9-10.21._topik_Constantinos-Challoumis-102-111.pdf (accessed on 5 March 2025).
- Challoumis, C. (2022a). Economocracy versus capitalism. Acta Universitatis Bohemiae Meridionalis, 25(1), 33–54. [Google Scholar] [CrossRef]
- Challoumis, C. (2022b). Index of the cycle of money—The case of Moldova. Eastern European Journal of Regional Economics, 8(1), 77–89. [Google Scholar] [CrossRef]
- Challoumis, C. (2022c). Index of the cycle of money—The case of Poland. Research Papers in Economics and Finance, 6(1), 72–86. Available online: https://journals.ue.poznan.pl/REF/article/view/126/83 (accessed on 27 January 2025). [CrossRef]
- Challoumis, C. (2023a). Index of the cycle of money—The case of Canada. Journal of Entrepreneurship, Business and Economics, 11(1), 102–133. Available online: http://scientificia.com/index.php/JEBE/article/view/203 (accessed on 7 April 2025).
- Challoumis, C. (2023b). Index of the cycle of money: The case of Costa Rica. Sapienza, 4(3), 1–11. Available online: https://journals.sapienzaeditorial.com/index.php/SIJIS (accessed on 15 April 2025). [CrossRef]
- Challoumis, C. (2023c). Index of the cycle of money—The case of England. British Journal of Humanities and Social Sciences, 26(1), 68–77. Available online: http://www.ajournal.co.uk/HSArticles26(1).htm (accessed on 18 April 2025).
- Challoumis, C. (2023d). Index of the cycle of money—The case of Ukraine from 1992 to 2020. Actual Problems of Economics. [Google Scholar] [CrossRef]
- Challoumis, C. (2024a, July 31). Economocracy’s equalizer. International Conference on Science, Innovations and Global Solutions (pp. 320–324), Poland. Available online: https://futurity-publishing.com/international-conference-on-science-innovations-and-global-solutions-archive/ (accessed on 5 March 2025).
- Challoumis, C. (2024b). Index of the cycle of money—The case of Georgia. Economic Profile, 19(2(28)), 43–64. [Google Scholar] [CrossRef]
- Challoumis, C. (2024c). Integrating money cycle dynamics and economocracy for optimal resource allocation and economic stability. Journal of Risk and Financial Management, 17(9), 422. [Google Scholar] [CrossRef]
- Challoumis, C. (2024d). Quantitative analysis of money cycle and economic stability in economocracy. Research Papers in Economics and Finance, 8(2), 149–171. Available online: https://journals.ue.poznan.pl/REF/article/view/1709/1019 (accessed on 1 May 2025). [CrossRef]
- Challoumis, C. (2024e). Revolutionary constitutions: The history, economocracy, and cycle of money in the formation of greek independence. Open Journal for Studies in History (OJSH), 7(2), 73–80. Available online: https://centerprode.com/ojsh/ojsh0702/ojsh-0702.html (accessed on 15 December 2024). [CrossRef]
- Challoumis, C. (2024f). Rewarding taxes on the cycle of money. Social and Economic Studies within the Framework of Emerging Global Developments, 5, 37–46. [Google Scholar]
- Challoumis, C. (2024g). The index of the cycle of money: The case of Switzerland. Journal of Risk and Financial Management, 17(4), 135. [Google Scholar] [CrossRef]
- Challoumis, C. (2024h). Transfer pricing and tax avoidance effects on global and government revenue. National and Kapodistrian University of Athens. Available online: https://www.didaktorika.gr/eadd/handle/10442/56562 (accessed on 20 December 2024).
- Challoumis, C. (2024i). Transforming qualitative data across scientific disciplines (pp. 111–117). Complex System Research Centre. [Google Scholar]
- Challoumis, C. (2025). How philosophy shapes economic theories and data interpretation (Working Paper). Academia.edu & ResearchGate. [Google Scholar]
- Challoumis, C., & Eriotis, N. (2025). The impact of artificial intelligence on the Greek economy. Journal of Open Innovation: Technology, Market, and Complexity, 11(3), 1–13. [Google Scholar] [CrossRef]
- Chen, K., Lakshminarayanan, V., & Santos, L. (2005). The evolution of our preferences: Evidence from capuchin-monkey trading behavior (Cowles Foundation Discussion Paper, 1524). Cowles Foundation for Research in Economics, Yale University. [Google Scholar]
- Chestnut, H. (1965). Social implications of automation. Nature, 208, 230. [Google Scholar] [CrossRef]
- Chiteji, N. (2002). Promises kept: Enforcement and the role of rotating savings and credit associations in an economy. Journal of International Development, 14, 393–411. [Google Scholar] [CrossRef]
- Cho, E. (2020). The social credit system: Not just another Chinese idiosyncrasy. Journal of Public and International Affairs. Available online: https://jpia.princeton.edu/news/social-credit-system-not-just-another-chinese-idiosyncrasy (accessed on 5 March 2025).
- Chu, J., Williamson, S., & Yeung, E. (2024). People consistently view elections and civil liberties as key components of democracy. Science, 386, 291–296. [Google Scholar] [CrossRef]
- Codoceo-Contreras, L., Rybak, N., & Hassall, M. (2024). Exploring the impacts of automation in the mining industry: A systematic review using natural language processing. Mining Technology, 133, 191–213. [Google Scholar] [CrossRef]
- Coombs, C., Hislop, D., Taneva, S., & Barnard, S. (2020). The strategic impacts of Intelligent Automation for knowledge and service work: An interdisciplinary review. The Journal of Strategic Information Systems, 29, 101600. [Google Scholar] [CrossRef]
- Coonley, H. (1941). Making democracy work. Electrical Engineering, 60, 313–318. [Google Scholar] [CrossRef]
- Council of Europe. (2022). Democracy. Available online: https://www.coe.int/en/web/compass/democracy (accessed on 2 February 2025).
- Crick, B. (2007). Citizenship: The political and the democratic. British Journal of Educational Studies, 55, 235–248. [Google Scholar] [CrossRef]
- Cuenca-Soto, N., Martínez-Muñoz, L., Chiva-Bartoll, Ó., & Santos-Pastor, M. (2023). Environmental sustainability and social justice in higher education: A critical (eco)feminist service-learning approach in sports sciences. Teaching in Higher Education, 28, 1057–1076. [Google Scholar] [CrossRef]
- Curtis, F. (2003). Eco-localism and sustainability. Ecological Economics, 46, 83–102. [Google Scholar] [CrossRef]
- Dahlin, E. (2024). Who says artificial intelligence is stealing our jobs? Socius, 10, 23780231241259672. [Google Scholar] [CrossRef]
- Dai, P., & Shen, S. (2025). Estimation of the Gini coefficient based on two quantiles. PLoS ONE, 20, e0318833. [Google Scholar] [CrossRef]
- Danaher, J. (2022). Automation and the future of work. In The Oxford handbook of digital ethics. Oxford University Press. [Google Scholar] [CrossRef]
- Daniels, G. (2021). Democracy’s destiny. California Law Review, 109, 1067–1105. [Google Scholar] [CrossRef]
- Da Silva, A., Maracajá, K., Batalhão, A., Silva, V., & Borges, I. (2025). Ecotourism and co-management: Strengthening socio-ecological resilience in local food systems. Sustainability, 17(6), 2443. [Google Scholar] [CrossRef]
- Daskalopoulou, I., & Karakitsiou, A. (2020). Regional social capital and economic growth: Exploratory evidence from testing the virtuous spiral vs. vicious cycle model for greece. Sustainability, 12(15), 6037. [Google Scholar] [CrossRef]
- Delis, M., Staikouras, P., & Tsoumas, C. (2017). Formal enforcement actions and bank behavior. Management Science, 63, 959–987. [Google Scholar] [CrossRef]
- De Souza, A. A. A., Alves, M., Macini, N., Cezarino, L., & Liboni, L. (2017). Resilience for sustainability as an eco-capability. International Journal of Climate Change Strategies and Management, 9, 581–599. [Google Scholar] [CrossRef]
- Dew-Becker, I., & Gordon, R. (2005). Where did the productivity growth go? Inflation dynamics and the distribution of income. Brookings Papers on Economic Activity, 2005, 150–167. [Google Scholar] [CrossRef]
- Diallo, S. Y., Shults, F. L. R., & Wildman, W. J. (2021). Minding morality: Ethical artificial societies for public policy modeling. AI and Society, 36(1), 49–57. [Google Scholar] [CrossRef] [PubMed]
- Diamantina, A., & Yulida, D. (2023). Reinforcement of green constitution: Efforts for manifesting ecocracy in Indonesia. In IOP conference series: Earth and environmental science (Vol. 1270). IOP Publishing. [Google Scholar] [CrossRef]
- Diamond, P. A. (1965). National debt in a neoclassical growth model. American Economic Review, 55(5), 1126–1150. [Google Scholar]
- Dodel, M., & Mesch, G. (2020). Perceptions about the impact of automation in the workplace. Information, Communication & Society, 23, 665–680. [Google Scholar] [CrossRef]
- Dollery, B. E., & Worthington, A. C. (1996). The evaluation of public policy: Normative economic theories of government failure. Journal of Interdisciplinary Economics, 7(1), 27–39. [Google Scholar] [CrossRef]
- Dong, X., Hyslop, D., & Kawaguchi, D. (2024). Skill, productivity, and wages: Direct evidence from a temporary help agency. Journal of Labor Economics, 42, S133–S181. [Google Scholar] [CrossRef]
- Doran, N., Badareu, G., & Puiu, S. (2025). Automation systems implications on economic performance of industrial sectors in selected European Union countries. Systems, 13(1), 26. [Google Scholar] [CrossRef]
- D’Orazio, P., Schäfer, D., & Stephan, A. (2024). Macro-financial policy at the crossroad: Addressing climate change, biodiversity loss, and environmental degradation—Introduction to the special issue. Eurasian Economic Review, 14(1), 1–11. [Google Scholar] [CrossRef]
- dos Santos Benso Maciel, L., Bonatto, B. D., Arango, H., & Arango, L. G. (2020). Evaluating public policies for fair social tariffs of electricity in Brazil by using an economic market model. Energies, 13(18), 4811. [Google Scholar] [CrossRef]
- Eden, M., & Gaggl, P. (2015). On the welfare implications of automation. Macroeconomics: Aggregative Models EJournal. [Google Scholar] [CrossRef]
- European Commission. (2020). Financing the green transition: The European green deal investment plan and just transition mechanism. European Union. Available online: https://ec.europa.eu/commission/presscorner/detail/%5Beuropa_tokens:europa_interface_language%5D/ip_20_17 (accessed on 12 March 2025).
- Everyman, K. F., Felix, D., & Maynard, J. (1996). Keynes for everyman. The Review of Politics, 58, 362–366. [Google Scholar] [CrossRef]
- Fabbri, D. (2010). Law enforcement and firm financing: Theory and evidence. Journal of the European Economic Association, 8, 776–816. [Google Scholar] [CrossRef][Green Version]
- Fabrègue, B. F. G., & Bogoni, A. (2023). Privacy and security concerns in the smart city. Smart Cities, 6(1), 586–613. [Google Scholar] [CrossRef]
- Fadele, A., Olukoga, G., Oladimeji, J., & Otolley, P. (2023). Is a democratic government a theory or practice in Nigeria: Free and fair elections. SSRN Electronic Journal. [Google Scholar] [CrossRef]
- Fang, A., Chen, V., & McDonald, M. (2023). Breaking down the impact of automation in manufacturing. MIT Science Policy Review, 4, 127. [Google Scholar] [CrossRef]
- Farah, M. F. S. (2011). Public policy and public administration. Revista de Administracao Publica, 45(3), 813–836. [Google Scholar] [CrossRef]
- Fjelstul, J. (2022). Explaining public opinion on the enforcement of the stability and growth pact during the European sovereign debt crisis. European Union Politics, 23, 192–211. [Google Scholar] [CrossRef]
- Flórez-Jiménez, M., Lleó, Á., Ruiz-Palomino, P., & Muñoz-Villamizar, A. (2024). Corporate sustainability, organizational resilience, and corporate purpose: A review of the academic traditions connecting them. Review of Managerial Science, 19(1), 67–104. [Google Scholar] [CrossRef]
- Franko, W., Tolbert, C. J., & Witko, C. (2013). Inequality, self-interest, and public support for “robin hood” tax policies. Political Research Quarterly, 66(4), 923–937. [Google Scholar] [CrossRef]
- Friede, R. (2020). Democracy and human rights. In Selling war and peace. Cambridge University Press. [Google Scholar] [CrossRef]
- Friedman, M. (1940). Creation and effect of personal liability on mortgage debts in New York. Yale Law Journal, 50, 224. [Google Scholar] [CrossRef]
- Friedman, M. (1942). The enforcement of personal liability on mortgage debts in New York. Yale Law Journal, 51, 382. [Google Scholar] [CrossRef]
- Friedman, M. (1943). Discharge of personal liability on mortgage debts in New York. Yale Law Journal, 52, 771. [Google Scholar] [CrossRef]
- Friedman, M. (1993). George stigler: A personal reminiscence. Journal of Political Economy, 101, 768–773. [Google Scholar] [CrossRef]
- Gallemore, J., & Jacob, M. (2020). Corporate tax enforcement externalities and the banking sector. Journal of Accounting Research, 58(5), 1117–1159. [Google Scholar] [CrossRef]
- Gasteiger, E., & Prettner, K. (2020). Automation, stagnation, and the implications of a robot tax. Macroeconomic Dynamics, 26, 218–249. [Google Scholar] [CrossRef]
- Gáspár, A., Cervone, C., Durante, F., Maass, A., Suitner, C., Valtorta, R., & Vezzoli, M. (2023). A twofold subjective measure of income inequality. Social Indicators Research, 168, 25–43. [Google Scholar] [CrossRef]
- Gerritsen, A., & Jacobs, B. (2014). Is a minimum wage an appropriate instrument for redistribution? In LSN: Compensation law (Topic). Tinbergen Institute. [Google Scholar] [CrossRef][Green Version]
- Ghobakhloo, M., Asadi, S., Iranmanesh, M., Foroughi, B., Mubarak, M., & Yadegaridehkordi, E. (2023). Intelligent automation implementation and corporate sustainability performance: The enabling role of corporate social responsibility strategy. Technology in Society, 74, 102301. [Google Scholar] [CrossRef]
- Gilens, M., & Page, B. I. (2014). Testing theories of American politics: Elites, interest groups, and average citizens. Perspectives on Politics, 12(3), 564–581. [Google Scholar] [CrossRef]
- Ginsberg, W., Carey, M. P., Halchin, L. E., & Keegan, N. (2013). Government transparency and secrecy: An examination of meaning and its use in the executive branch. In Government transparency and secrecy: Measures, access, and policies. Congressional Research Service, Library of Congress. [Google Scholar]
- Gödöllei, A., & Beck, J. (2023). Insecure or optimistic? Employees’ diverging appraisals of automation, and consequences for job attitudes. Computers in Human Behavior Reports, 12, 100342. [Google Scholar] [CrossRef]
- Greenleaf, G. (2014). Data privacy laws in Asia—Context and history. In Asian data privacy laws. Oxford University Press. [Google Scholar] [CrossRef]
- Hai, D. (2016). Process of public policy formulation in developing countries. Faculty of Public Policy. Graduate Academy of Social Science. [Google Scholar]
- Haskel, J., & Westlake, S. (2021). Capitalism without capital: The rise of the intangible economy (an excerpt). Ekonomicheskaya Sotsiologiya, 22(1), 61–70. [Google Scholar] [CrossRef]
- Hasselman, L., & Stoker, G. (2017). Market-based governance and water management: The limits to economic rationalism in public policy. Policy Studies, 38(5), 502–517. [Google Scholar] [CrossRef]
- Hayek, F. (1944). The road to serfdom: Text and documents: The definitive edition. Routledge. [Google Scholar] [CrossRef]
- Hayek, F. (1961). The constitution of liberty. Revue Économique, 13(1), 143. [Google Scholar] [CrossRef]
- Holston, J. (2022). What makes democratic citizenship democratic? Citizenship Studies, 26, 491–504. [Google Scholar] [CrossRef]
- Howcroft, D., & Taylor, P. (2022). Automation and the future of work: A social shaping of technology approach. New Technology, Work and Employment, 38(2), 351–370. [Google Scholar] [CrossRef]
- IMF. (2025). 2024 global debt monitor. IMF. Available online: https://www.imf.org/external/datamapper/GDD/2024%20Global%20Debt%20Monitor.pdf (accessed on 15 February 2025).
- Islam, A., Rashid, M. H. U., Hossain, S. Z., & Hashmi, R. (2020). Public policies and tax evasion: Evidence from SAARC countries. Heliyon, 6(11), e05449. [Google Scholar] [CrossRef]
- Jackson, T., Drake, B., Victor, P., Kratena, K., & Sommer, M. (2014). Foundations for an Ecological Macroeconomics: Literature review and model development (p. 39). WWWforEurope Working Paper No 65. WWWforEurope. Available online: http://www.foreurope.eu/fileadmin/documents/pdf/Workingpapers/WWWforEurope_WPS_no065_MS38.pdf (accessed on 15 February 2025).
- Jadhav, R. D., & Banubakode, A. (2024). The implications of artificial intelligence on the employment sector. International Journal for Multidisciplinary Research, 6. [Google Scholar] [CrossRef]
- Jagadeesh, D. (2015). The impact of savings in economic growth: An empirical study based on Botswana. Available online: https://consensus.app/papers/the-impact-of-savings-in-economic-growth-an-empirical-study-jagadeesh/5cf676da47dc50cb9e89bc90315521ed/ (accessed on 15 February 2025).
- Jagadeeswari, V., Subramaniyaswamy, V., Logesh, R., & Vijayakumar, V. (2018). A study on medical Internet of Things and Big Data in personalized healthcare system. Health Information Science and Systems, 6(1), 14. [Google Scholar] [CrossRef]
- Jain, A. (2023). Job displacement due to artificial intelligence and machine learning—A review. International Journal For Multidisciplinary Research, 5(6), 1–8. [Google Scholar] [CrossRef]
- Joe, H., Rohenkohl, B., Arriagada, P., Ortiz-Ospina, E., & Roser, M. (2023). Global Gini coefficient (inequality data): Our world in data. Our World in Data. Available online: https://ourworldindata.org/economic-inequality (accessed on 4 April 2025).
- Joshi, A., Pradhan, S., & Bist, J. P. (2019). Savings, investment, and growth in Nepal: An empirical analysis. Financial Innovation, 5, 1–13. [Google Scholar] [CrossRef]
- Joshi, S. (2025). Generative AI: Mitigating workforce and economic disruptions while strategizing policy responses for governments and companies. International Journal of Advanced Research in Science, Communication and Technology, 5, 480–486. [Google Scholar] [CrossRef]
- Kaldor, N. (1932). A case against technical progress? Economica, 36(36), 180. [Google Scholar] [CrossRef]
- Karangutkar, A. A. (2023). The impact of artificial intelligence on job displacement and the future of work. International Journal of Advanced Research in Science, Communication and Technology, 3(1), 635–638. [Google Scholar] [CrossRef]
- Karpf, D., Ignatieff, M., Przeworski, A., Carothers, T., Hartnett, B., Vaishnav, M., Ríos, V., Malik, A., Tudor, M., Meléndez-Sánchez, M., Vergara, A., Marks, Z., McCargo, D., Wadipalapa, R., Velasco, K., Baral, S., Tang, Y., & Loxton, J. (2024). Documents on democracy. Journal of Democracy, 35, 114–115. [Google Scholar] [CrossRef] [PubMed]
- Keynes, J. (1932). Essays in persuasion. Pacific Affairs, 5, 905. [Google Scholar] [CrossRef]
- Keynes, J. (1937). The general theory of employment. Quarterly Journal of Economics, 51, 209–223. [Google Scholar] [CrossRef]
- Keynes, J. (2004). The end of laissez faire: The economic consequences of the peace. Available online: https://consensus.app/papers/the-end-of-laissez-faire-the-economic-consequences-of-the-keynes/e2d13b7541105512850dcf22f0332167/ (accessed on 11 June 2025).
- Keynes, J., Johnson, E., & Moggridge, D. (1936). The collected writings of John Maynard Keynes: Fluctuations in net investment in the United States (1936). The Economic Journal, 46, 540. [Google Scholar] [CrossRef]
- Keynes, J. M. (1936). The general theory of employment, interest, and money. Harcourt Brace. [Google Scholar]
- Khan, A., Shad, F., Sethi, S., & Bibi, M. (2024). The impact of artificial intelligence (AI) on job displacement and the future work. Social Science Review Archives, 2(2), 2296–2306. [Google Scholar] [CrossRef]
- Kharazmi, E., Bordbar, N., & Bordbar, S. (2023). Distribution of nursing workforce in the world using Gini coefficient. BMC Nursing, 22, 151. [Google Scholar] [CrossRef]
- Khater, M., & Faik, M. (2024). Tourism as a catalyst for resilience: Strategies for building sustainable and adaptive communities. Community Development, 56, 175–191. [Google Scholar] [CrossRef]
- Khraief, N., Shahbaz, M., Heshmati, A., & Azam, M. (2020). Are unemployment rates in OECD countries stationary? Evidence from univariate and panel unit root tests. The North American Journal of Economics and Finance, 51, 100838. [Google Scholar] [CrossRef]
- Klarin, A., & Xiao, Q. (2023). Automation in architecture, engineering and construction: A scientometric analysis and implications for management. Engineering, Construction and Architectural Management, 31(8), 3308–3334. [Google Scholar] [CrossRef]
- Koç, T., Dünder, E., & Koç, H. (2021). Fractional regression model for investigating the determinants of the unemployment rates in OECD countries. Journal of Science and Arts, 21(2), 423–428. [Google Scholar] [CrossRef]
- Kopnina, H., Spannring, R., Hawke, S., Robertson, C., Thomasberger, A., Maloney, M., Morini, M., Lynn, W., Muhammad, N., Santiago-Ávila, F., Begovic, H., & Baranowski, M. (2021). Ecodemocracy in practice: Exploration of debates on limits and possibilities of addressing environmental challenges within democratic systems. Visions for Sustainability, 15, 9–23. [Google Scholar] [CrossRef]
- Korenik, D., & Wegrzyn, M. (2020). Public policy timing in a sustainable approach to shaping public policy. Sustainability, 12(7), 2677. [Google Scholar] [CrossRef]
- Korhonen, J., & Seager, T. (2008). Beyond eco-efficiency: A resilience perspective. Business Strategy and The Environment, 17, 411–419. [Google Scholar] [CrossRef]
- Kraske, B. (2008). The implications of automation. Journal of The Society of Dyers and Colourists, 95, 78–82. [Google Scholar] [CrossRef]
- Kumar, A. (2023). The transformation of the Indian healthcare system. Cureus, 15(5), e39079. [Google Scholar] [CrossRef] [PubMed]
- Lada, A. (2008). Marrying behavioural economics and growth theory. Behavioral & Experimental Economics. [Google Scholar] [CrossRef]
- Lambert, T. (2019). Lobbying on regulatory enforcement actions: Evidence from U.S. commercial and savings banks. Management Science, 65(6), 2545–2572. [Google Scholar] [CrossRef]
- Larissa, B., Maran, R., Ioan, B., Anca, N., Mircea-Iosif, R., Horia, T., Gheorghe, F., Speranta, M. E., & Dan, M. I. (2020). Adjusted net savings of CEE and baltic nations in the context of sustainable economic growth: A panel data analysis. Journal of Risk and Financial Management, 13(10), 234. [Google Scholar] [CrossRef]
- Laukyte, M. (2022). Averting enfeeblement and fostering empowerment: Algorithmic rights and the right to good administration. Computer Law and Security Review, 46, 105718. [Google Scholar] [CrossRef]
- Lenin, V. I. (1916). Imperialism, the highest stage of capitalism. The Marx-Engels-Lenin Institute. [Google Scholar]
- Leung, E., Paolacci, G., & Puntoni, S. (2018). Man versus machine: Resisting automation in identity-based consumer behavior. Journal of Marketing Research, 55, 818–831. [Google Scholar] [CrossRef]
- Limkar, K. R., & Tamboli, F. A. (2024). Impact of automation. International Journal of Scientific Research in Modern Science and Technology, 3(8), 13–17. [Google Scholar] [CrossRef]
- Lindgren, I. (2024). Ironies of automation and their implications for public service automation. Government Information Quarterly, 41, 101974. [Google Scholar] [CrossRef]
- Liu, Y., Meng, X., & Li, A. (2023). AI’s ethical implications: Job displacement. Advances in Computer and Communication, 4(3), 138–142. [Google Scholar] [CrossRef]
- Lochner, B., & Schulz, B. (2022). Firm productivity, wages, and sorting. Journal of Labor Economics, 42, 85–119. [Google Scholar] [CrossRef]
- Lollo, N., & O’Rourke, D. (2020). Factory benefits to paying workers more: The critical role of compensation systems in apparel manufacturing. PLoS ONE, 15, e0227510. [Google Scholar] [CrossRef]
- Lousley, C. (2020). Ecocriticism. In Oxford research encyclopedia of literature. Oxford University Press. [Google Scholar] [CrossRef]
- Lovett, A., & Zuehl, J. (2022). The possibility of democratic autonomy. Philosophy & Public Affairs, 50(4), 467–498. [Google Scholar] [CrossRef]
- Lowenberg-DeBoer, J., Huang, I., Grigoriadis, V., & Blackmore, S. (2019). Economics of robots and automation in field crop production. Precision Agriculture, 21, 278–299. [Google Scholar] [CrossRef]
- Lule, E., Mikeka, C., Ngenzi, A., & Mukanyiligira, D. (2020). Design of an IoT-based fuzzy approximation prediction model for early fire detection to aid public safety and control in the local urban markets. Symmetry, 12(9), 1391. [Google Scholar] [CrossRef]
- Lupinacci, J., Happel-Parkins, A., & Turner, R. (2023). Ecocritical perspectives in teacher education. Brill. [Google Scholar] [CrossRef]
- Macklin, R. (2022). Ecocriticism. The Year’s Work in Critical and Cultural Theory, 30, 54–76. [Google Scholar] [CrossRef]
- Mamatzakis, E., Pegkas, P., & Staikouras, C. (2023). The impact of debt, taxation and financial crisis on earnings management: The case of Greece. Managerial Finance, 49(1), 110–134. [Google Scholar] [CrossRef]
- Mansoor, H., Abbas, S., Rehan, S. T., & Hasan, M. M. (2022). Monkeypox virus: A future scourge to the Pakistani Healthcare system. Annals of Medicine and Surgery, 79, 103978. [Google Scholar] [CrossRef] [PubMed]
- Manu, C. A. (2022). Contract enforcement, remittance and economic growth in Ghana. Journal of Economics, Finance And Management Studies, 5, 1100–1109. [Google Scholar] [CrossRef]
- Marcet, A., & Marimon, R. (1992). Communication, commitment, and growth. Journal of Economic Theory, 58, 219–249. [Google Scholar] [CrossRef][Green Version]
- Marques, E. C. L. (2019). Notes on networks, the state, and public policies. Cadernos de Saude Publica, 35, e00002318. [Google Scholar] [CrossRef]
- Marx, K. (1849). Wage labour and capital. Available online: https://consensus.app/papers/wage-labour-and-capital-marx/c87e9560fdf45bceaa55b2c7a1e1a8bf/ (accessed on 27 May 2025).
- Marx, K. (1981). Research index. South Asia Research, 1, 15–22. [Google Scholar] [CrossRef]
- Marx, K. (2022). The power of money. Marx Matters, 215, 111. [Google Scholar] [CrossRef]
- Marx, K., & Engels, F. (2017). The communist manifesto. In The two narratives of political economy. John Wiley & Sons. [Google Scholar] [CrossRef]
- McClellan, C. (2018). Growth effects of VAT evasion and enforcement. Public Finance Review, 47, 530–557. [Google Scholar] [CrossRef]
- McIsaac, J. L. D., & Riley, B. L. (2020). Engaged scholarship and public policy decision-making: A scoping review. Health Research Policy and Systems, 18(1), 96. [Google Scholar] [CrossRef]
- Messinger, L. (2009). Creating LGBTQ-Friendly Campuses. How activists on a number of campuses eliminated discriminatory policies. American Association of University Professors. [Google Scholar]
- Milakis, D., Arem, B., & Wee, B. (2017). Policy and society related implications of automated driving: A review of literature and directions for future research. Journal of Intelligent Transportation Systems, 21, 324–348. [Google Scholar] [CrossRef]
- Moos, K. (2019). Neoliberal redistributive policy: The US net social wage in the early twenty-first century. Review of Radical Political Economics, 51, 581–605. [Google Scholar] [CrossRef]
- Moradi, P., & Levy, K. (2020). The future of work in the age of AI. In The Oxford handbook of ethics of AI. Oxford University Press. [Google Scholar] [CrossRef]
- Moreno-Jiménez, J. M., Pérez-Espés, C., & Velázquez, M. (2014). E-Cognocracy and the design of public policies. Government Information Quarterly, 31(1), 185–194. [Google Scholar] [CrossRef]
- Moro Cordero, M. A. (2021). Seguridad y protección de datos (también) en el teletrabajo. Pertsonak eta Antolakunde Publikoak Kudeatzeko Euskal Aldizkaria/Revista Vasca de Gestión de Personas y Organizaciones Públicas, 2021(4), 76–91. [Google Scholar] [CrossRef]
- Munck, G. (2016). What is democracy? A reconceptualization of the quality of democracy. Democratization, 23, 1–26. [Google Scholar] [CrossRef]
- Nabi, M., & Rajhi, T. (2013). Banking, contract enforcement and economic growth. International Review of Economics, 60, 83–100. [Google Scholar] [CrossRef][Green Version]
- Nash, V., Bright, J., Margetts, H., & Lehdonvirta, V. (2017). Public policy in the platform society. Policy and Internet, 9(4), 368–373. [Google Scholar] [CrossRef]
- Newaz, A. I., Sikder, A. K., Rahman, M. A., & Uluagac, A. S. (2021). A survey on security and privacy issues in modern healthcare systems. ACM Transactions on Computing for Healthcare, 2(3), 1–44. [Google Scholar] [CrossRef]
- Nguyen, H. N., Tham, J., Khatibi, A., & Ferdous Azam, S. M. (2020). Conceptualizing the effects of transfer pricing law on transfer pricing decision making of FDI enterprises in Vietnam. International Journal of Data and Network Science, 4(2), 187–198. [Google Scholar] [CrossRef]
- Ober, J., & Manville, B. (2024). Democracy, bargaining, and education. Critical Review, 36, 296–310. [Google Scholar] [CrossRef]
- OECD. (2023). Average annual wages. OECD Indicator. Available online: https://www.oecd.org/en/data/indicators/average-annual-wages.html (accessed on 2 March 2025).
- Omay, T., Shahbaz, M., & Stewart, C. (2021). Is there really hysteresis in the OECD unemployment rates? New evidence using a Fourier panel unit root test. Empirica, 48, 875–901. [Google Scholar] [CrossRef]
- Organisation for Economic Co-Operation and Development. (2024). Income inequality (indicator). OECD Data. Available online: https://data.oecd.org/inequality/income-inequality.htm (accessed on 14 March 2025).
- Parker, W. (1997). Democracy and difference. Theory and Research in Social Education, 25, 220–234. [Google Scholar] [CrossRef]
- Parsons, B., & Naghshpour, S. (2024). Political regime and income (re)distribution—Panel data analysis in 126 countries. Economics & Politics, 37(1), 341–375. [Google Scholar] [CrossRef]
- Pina, G. (2018). Macro and micro financial liberalizations, savings and growth. Journal of Financial Economic Policy, 10(2), 290–309. [Google Scholar] [CrossRef]
- Plattner, M. (2015). Is democracy in decline? Journal of Democracy, 26, 10–15. [Google Scholar] [CrossRef]
- Pontius, J., & McIntosh, A. (2019). Sustainability science. In Critical skills for environmental professionals. Springer International Publishing. [Google Scholar] [CrossRef]
- Prati, A. (2023). The well-being cost of inflation inequalities. Review of Income and Wealth, 70(1), 213–238. [Google Scholar] [CrossRef]
- Prettner, K. (2017). A note on the implications of automation for economic growth and the labor share. Macroeconomic Dynamics, 23, 1294–1301. [Google Scholar] [CrossRef]
- Przeworski, A. (2024). Who decides what is democratic? Journal of Democracy, 35, 16–25. [Google Scholar] [CrossRef]
- Pu, L. (2021). Fairness of the distribution of public medical and health resources. Frontiers in Public Health, 9, 768728. [Google Scholar] [CrossRef]
- Pypłacz, P., & Žukovskis, J. (2023). Implementing robotic process automation in small and medium-sized enterprises—Implications for organisations. Procedia Computer Science, 225, 337–346. [Google Scholar] [CrossRef]
- Qi, W. (2023). The organizational correlates of automation depend on job status. International Journal of Social Science and Humanity, 13(1), 40–45. [Google Scholar] [CrossRef]
- Raby, N. (2013). International transfer pricing 2013/2014: Transfer pricing at your fingertips. 900. Available online: www.pwc.com (accessed on 2 May 2025).
- Raffinetti, E., Siletti, E., & Vernizzi, A. (2015). On the Gini coefficient normalization when attributes with negative values are considered. Statistical Methods & Applications, 24, 507–521. [Google Scholar] [CrossRef]
- Ribaj, A., & Mexhuani, F. (2021). The impact of savings on economic growth in a developing country (the case of Kosovo). Journal of Innovation and Entrepreneurship, 10, 1–13. [Google Scholar] [CrossRef]
- Rodriguez, K. (2011). Privacy in the wake of olympic security: Wikileaks sheds light on how the U.S. pressured Brazil. Electronic Frontier Foundation. [Google Scholar]
- Rosário, A., & Boechat, A. C. (2025). How sustainable leadership can leverage sustainable development. Sustainability, 17(8), 3499. [Google Scholar] [CrossRef]
- Rottleb, T., & Kleibert, J. M. (2022). Circulation and containment in the knowledge-based economy: Transnational education zones in Dubai and Qatar. Environment and Planning A, 54(5), 930–948. [Google Scholar] [CrossRef]
- Rubolino, E. (2023). Does weak enforcement deter tax progressivity? Journal of Public Economics, 219, 104833. [Google Scholar] [CrossRef]
- Rüdele, K., Wolf, M., & Ramsauer, C. (2024). Synergies and trade-offs between ecological and productivity-enhancing measures in industrial production—A systematic review. Management of Environmental Quality: An International Journal, 35(6), 1315–1353. [Google Scholar] [CrossRef]
- Sacher, M. (2021). Avoiding the inappropriate: The European Commission and sanctions under the stability and growth pact. Politics and Governance, 9, 163–172. [Google Scholar] [CrossRef]
- Safarov, I., Erina, T., & Ziyatdinov, N. (2024). Economic benefits of production automation for enterprises. Ekonomika i Upravlenie: Problemy, Resheniya, 3/2(144), 68–73. [Google Scholar] [CrossRef]
- Sahnoun, M., & Abdennadher, C. (2020). A simultaneous-equation model of active labour market policies and change in unemployment rate: Evidence from OECD countries. Policy Studies, 43, 3–20. [Google Scholar] [CrossRef]
- Saiful, J. A., & Setyorini, A. (2022). Ecocriticism course: Development of English pre-service teachers’ pedagogical content knowledge of sustainability. Journal of Teacher Education for Sustainability, 24, 5–18. [Google Scholar] [CrossRef]
- Sakaki, S. (2019). Equality in income and sustainability in economic growth: Agent-based simulations on OECD Data. Sustainability, 11(20), 5803. [Google Scholar] [CrossRef]
- Samuels, W. J. (1988). An essay on the nature and significance of the normative nature of economics. Journal of Post Keynesian Economics, 10(3), 347–354. [Google Scholar] [CrossRef]
- Samuelson, P. A. (1958). An exact consumption-loan model of interest with or without the social contrivance of money. Journal of Political Economy, 66(6), 467–482. [Google Scholar] [CrossRef]
- Sarma, G. D., & Sharma, J. (2024). Balancing acts: Nurturing environmental sustainability for thriving economic development. Educational Administration: Theory and Practice, 30(4), 6776–6787. [Google Scholar] [CrossRef]
- Sen, A. (1999). Health in development. Bulletin of the World Health Organization, 77(8), 619–623. Available online: https://consensus.app/papers/health-in-development-sen/b633ce296a4f5aecbc162fef0c5966c0/ (accessed on 15 February 2025).
- Sen, A. (2001). Population and gender equity. Journal of Public Health Policy, 22, 169–174. [Google Scholar] [CrossRef]
- Sen, A. (2005). Human rights and capabilities. Journal of Human Development, 6, 151–166. [Google Scholar] [CrossRef]
- Sen, A. (2006). The argumentative Indian: Writings on Indian history, culture and identity. Foreign Affairs, 85, 171. [Google Scholar] [CrossRef]
- Sen, A. (2009). Public action and the quality of life in developing countries. Oxford Bulletin of Economics and Statistics, 43(4), 287–319. [Google Scholar] [CrossRef]
- Sen, A. (2022). Jämställdheten och befolkningsfrågan. Tidskrift för Genusvetenskap, 22(3-4), 79–84. [Google Scholar] [CrossRef]
- Senker, P. (1979). Social implications of automation. Nature, 180, 669–671. [Google Scholar] [CrossRef]
- Shankar, V. (2024). Managing the twin faces of AI: A commentary on “Is AI changing the world for better or worse”? Journal of Macromarketing, 44, 892–899. [Google Scholar] [CrossRef]
- Shen, J., Yu, J., & Khoso, W. M. (2024). Green finance as a driver for environmental and economic resilience post-COVID-19: A focus on China’s strategy. Heliyon, 10, e35519. [Google Scholar] [CrossRef]
- Shevchenko, O., Zolkin, A., Khabibullin, F., & Zhiltsov, S. (2025). Economic consequences of automation and robotization in industry. Ekonomika i Upravlenie: Problemy, Resheniya, 1/14(154), 23–33. [Google Scholar] [CrossRef]
- Silva, D. S., Silvestre, B. M., & Amaral, S. C. F. (2020). Assessing the timemania lottery as a sports public policy. Journal of Physical Education (Maringa), 31(1), 3131. [Google Scholar] [CrossRef]
- Slemrod, J. (2019). Tax compliance and enforcement. Journal of Economic Literature, 57(4), 904–954. [Google Scholar] [CrossRef]
- Smith, A. (1967). On the wealth of nations. South Atlantic Quarterly, 66(2), 245–255. [Google Scholar] [CrossRef]
- Smith, A. (2019). Private profit, public good. In Ideals and ideologies. Routledge. [Google Scholar] [CrossRef]
- Smith, A. (2020). What works and what doesn’t? In Essentials of development economics (3rd ed.). University of California Press. [Google Scholar] [CrossRef]
- Smith, C. (2019). Adam Smith: Moral and political philosophy. In Philosophy. Oxford University Press. [Google Scholar] [CrossRef]
- Solarin, S., Lafuente, C., Gil-Alana, L., & González-Blanch, M. J. (2024). Persistence in the unemployment and inflation relationship. Evidence from 38 OECD countries. Journal of the Knowledge Economy, 16(1), 1236–1257. [Google Scholar] [CrossRef]
- Solow, R. M. (1956). A contribution to the theory of economic growth. The Quartely Journal of Economics, 70(1), 65–94. Available online: http://www.jstor.org/stable/1884513 (accessed on 15 February 2025). [CrossRef]
- Soueidan, M. H., & Shoghari, R. (2024). The impact of artificial intelligence on job loss: Risks for governments. Technium Social Sciences Journal, 57, 206–223. [Google Scholar] [CrossRef]
- Spiel, C., Schober, B., & Strohmeier, D. (2018). Implementing intervention research into public policy—The “I3-approach”. Prevention Science, 19(3), 337–346. [Google Scholar] [CrossRef]
- Standing, G. (2012a). Book review response: Guy standing, the precariat: The new dangerous class. Work, Employment & Society, 26, 690–692. [Google Scholar] [CrossRef]
- Standing, G. (2012b). The precariat: From denizens to citizens? Polity, 44, 588–608. [Google Scholar] [CrossRef]
- Standing, G. (2013). Where’s howard? Global Discourse, 3, 546–553. [Google Scholar] [CrossRef]
- Standing, G. (2014). Understanding the precariat through labour and work. Development and Change, 45, 963–980. [Google Scholar] [CrossRef]
- Stansbury, A., & Summers, L. (2017). Productivity and pay: Is the link broken? Organizations & Markets: Motivation & Incentives EJournal. [Google Scholar] [CrossRef]
- Stark, O. (2024). A note on Sen’s representation of the Gini coefficient: Revision and repercussions. The Journal of Economic Inequality, 22(4), 1061–1067. [Google Scholar] [CrossRef]
- Stiglitz, J. (1999). Trade and the developing world. Current History, 98(631), 387. [Google Scholar] [CrossRef]
- Stiglitz, J. (2009). Moving beyond market fundamentalism to a more balanced economy. Annals of Public and Cooperative Economics, 80, 345–360. [Google Scholar] [CrossRef]
- Stiglitz, J. (2012). The price of inequality. New Perspectives Quarterly, 30, 52–53. [Google Scholar] [CrossRef]
- Stoica, V., & Ilas, A. (2013). Explaining the underdevelopment of rural e-government: The case of Romania. In E-government implementation and practice in developing countries. IGI Global Scientific Publishing. [Google Scholar] [CrossRef]
- Sun, S., Xie, Z., Yu, K., Jiang, B., Zheng, S., & Pan, X. (2021). COVID-19 and healthcare system in China: Challenges and progression for a sustainable future. Globalization and Health, 17(1), 1–8. [Google Scholar] [CrossRef]
- Suriyankietkaew, S., Krittayaruangroj, K., & Iamsawan, N. (2022). Sustainable leadership practices and competencies of SMEs for sustainability and resilience: A community-based social enterprise study. Sustainability, 14(10), 5762. [Google Scholar] [CrossRef]
- Svärd, P. (2019). The impact of new public management through outsourcing on the management of government information: The case of Sweden. Records Management Journal, 29(1–2), 134–151. [Google Scholar] [CrossRef]
- Swanstrom, T., Dreier, P., & Mollenkopf, J. (2002). Economic inequality and public policy: The power of place. City & Community, 1(4), 349–372. [Google Scholar] [CrossRef]
- Symons, J., & Karlsson, R. (2018). Ecomodernist citizenship: Rethinking political obligations in a climate-changed world. Citizenship Studies, 22, 685–704. [Google Scholar] [CrossRef]
- Szabó, J. (2022). Political economy of illiberal capitalism in Hungary and Poland. Politicka Ekonomie, 70(5), 617–637. [Google Scholar] [CrossRef]
- Tajane, S. S. T. S. S. (2024). Ecocriticism in literature: Examining nature and the environment in literary works. Educational Administration: Theory and Practice, 30(6), 2162–2168. [Google Scholar] [CrossRef]
- Taleghani, M., & Sola, M. J. (2024). Examining the social consequences of automation and artificial intelligence in industrial management. Research in Economics and Management, 9(3), 35–43. [Google Scholar] [CrossRef]
- Tao, Z., Xu, Y., Ren, J., Sun, L., & Liu, C. (2017). Inequality in the distribution of health resources and health services in China: Hospitals versus primary care institutions. International Journal for Equity in Health, 16, 42. [Google Scholar] [CrossRef] [PubMed]
- Taylor, C. (2021). Provincializing Europe. In Modern social imaginaries. Duke University Press. [Google Scholar] [CrossRef]
- Tiwari, R. (2023). The impact of AI and machine learning on job displacement and employment opportunities. Interantional Journal of Scientific Research in Engineering and Management, 7(1), 1–9. [Google Scholar] [CrossRef]
- Touseef, M., Siddiqui, S., & Farah, N. (2023). Understanding the role of automation in society. Pakistan Journal of Engineering, Technology & Science, 10(1), 57–65. [Google Scholar] [CrossRef]
- UNU-WIDER. (2020). A snapshot of poverty and inequality in Asia: Experience over the last fifty years (WIDER Research Brief 2020/2). United Nations University World Institute for Development Economics Research. Available online: https://www.wider.unu.edu/publication/snapshot-poverty-and-inequality-asia (accessed on 5 May 2025).
- Ursu, A., Childs-Disney, J., Angelbello, A., Costales, M., Meyer, S., & Disney, M. (2020). Gini coefficients as a single value metric to define chemical probe selectivity. ACS Chemical Biology, 15(8), 2031–2040. [Google Scholar] [CrossRef]
- Van Wyk, B., & Kapingura, F. (2021). Understanding the nexus between savings and economic growth: A South African context. Development Southern Africa, 38, 828–844. [Google Scholar] [CrossRef]
- Varlamova, N. V. (2019). Digital rights—New generation of human rights? Proceedings of the Institute of State and Law of the RAS, 14(4), 9–46. [Google Scholar] [CrossRef]
- Vergara, D. (2022). Minimum wages and optimal redistribution. Available online: https://consensus.app/papers/minimum-wages-and-optimal-redistribution-vergara/66dd49a218de5983b02ad21a14077fa0/ (accessed on 4 April 2025).
- Vlados, C., & Chatzinikolaou, D. (2019). Crisis, institutional innovation and change management: Thoughts from the Greek case. Journal of Economics and Political Economy, 6(1), 58–77. Available online: https://papers.ssrn.com/sol3/papers.cfm?abstract_id=3401268 (accessed on 4 April 2025).
- Von Hayek, F. (1933). The trend of economic thinking. Journal des Économistes et des Études Humaines, 2, 584–588. [Google Scholar] [CrossRef]
- Vydobora, V. (2022). Savings and investments in the theory of economic growth. Economic Scope, (177), 7–13. [Google Scholar] [CrossRef]
- Wang, H.-Y., Chou, W., Shao, Y., & Chien, T. (2020). Comparison of Ferguson’s δ and the Gini coefficient used for measuring the inequality of data related to health quality of life outcomes. Health and Quality of Life Outcomes, 18(1), 111. [Google Scholar] [CrossRef]
- Wang, K., & Lu, W. (2024). AI-induced job impact: Complementary or substitution? Empirical insights and sustainable technology considerations. Sustainable Technology and Entrepreneurship, 4(1), 100085. [Google Scholar] [CrossRef]
- Wanzala, R., & Obokoh, L. (2024). Savings and sustainable economic growth nexus: A South African perspective. Sustainability, 16(20), 8755. [Google Scholar] [CrossRef]
- Waqar, A., Houda, M., Khan, A. M., Qureshi, A. H., & Elmazi, G. (2024). Sustainable leadership practices in construction: Building a resilient society. Environmental Challenges, 14, 100841. [Google Scholar] [CrossRef]
- Wei, A., Zakari, A., Tawiah, V., & Aleesa, N. (2024). Cultivating resilient economies through responsible mineral resource trade: Does eco-resourcing rebate matter? Resources Policy, 89, 104523. [Google Scholar] [CrossRef]
- Westheimer, J., & Kahne, J. (2004). What kind of citizen? The politics of educating for democracy. American Educational Research Journal, 41, 237–269. [Google Scholar] [CrossRef]
- World Bank Group. (2023). Gini index. Data. Available online: https://data.worldbank.org/indicator/SI.POV.GINI (accessed on 4 April 2025).
- Wu, H., & Xu, Z. S. (2021). Fuzzy logic in decision support: Methods, applications and future trends. International Journal of Computers, Communications and Control, 16(1). [Google Scholar] [CrossRef]
- Wu, J., Yu, Z., Wei, Y. D., & Yang, L. (2019). Changing distribution of migrant population and its influencing factors in urban China: Economic transition, public policy, and amenities. Habitat International, 94, 102063. [Google Scholar] [CrossRef]
- Yadav, R. (2025). Decoding relationship between human and environment: A Critique of ecocriticism. The Creative Launcher, 10(2), 178–185. [Google Scholar] [CrossRef]
- Yang, Z. (2025). AI, job displacement, and support for workers. Highlights in Business, Economics and Management, 47, 364–370. [Google Scholar] [CrossRef]
- Yin, D., & Zhao, L. (2024). Exploring the relationship among public strategies and natural resource efficiency for green economic recovery. Resources Policy, 92, 104919. [Google Scholar] [CrossRef]
- Zagrebina, A. (2020). Concepts of democracy in democratic and nondemocratic countries. International Political Science Review, 41, 174–191. [Google Scholar] [CrossRef]
- Zavala-Alcívar, A., Verdecho, M., & Alfaro-Saíz, J. (2020). A conceptual framework to manage resilience and increase sustainability in the supply chain. Sustainability, 12(16), 6300. [Google Scholar] [CrossRef]
- Zavyalov, A. (2024). Comparative analysis of methods for measuring inequality. Ekonomika i Upravlenie: Problemy, Resheniya, 6/3(147), 27–35. [Google Scholar] [CrossRef]
- Zeng, X., Yu, Y.-C., Yang, S.-Y., Lv, Y., & Sarker, M. N. I. (2022). Urban resilience for urban sustainability: Concepts, dimensions, and perspectives. Sustainability, 14(5), 2481. [Google Scholar] [CrossRef]
- Zhang, X., Tian, Y., & Lee, C. (2024). Enforcement actions and systemic risk. Emerging Markets Review, 59, 101115. [Google Scholar] [CrossRef]
Disclaimer/Publisher’s Note: The statements, opinions and data contained in all publications are solely those of the individual author(s) and contributor(s) and not of MDPI and/or the editor(s). MDPI and/or the editor(s) disclaim responsibility for any injury to people or property resulting from any ideas, methods, instructions or products referred to in the content. |
© 2025 by the author. Licensee MDPI, Basel, Switzerland. This article is an open access article distributed under the terms and conditions of the Creative Commons Attribution (CC BY) license (https://creativecommons.org/licenses/by/4.0/).

















