Next Article in Journal
National Contexts and R&D Transference: A Cross-Country Analysis of Entrepreneurial Perceptions and Policy Impact
Previous Article in Journal
Demographic Trends and Regional Development
Previous Article in Special Issue
Enhancing Food Security in an Asian Regional Organization: The Case of the Economic Cooperation Organization
 
 
Font Type:
Arial Georgia Verdana
Font Size:
Aa Aa Aa
Line Spacing:
Column Width:
Background:
Article

From Challenges to Opportunities: Strengthening Local Agri-Food Markets for Sustainable Rural Development

by
Aleksandr V. Semenov
1,
Aleksandra Figurek
2,* and
Elena I. Semenova
1,3
1
Department of Technological Development of Rural Life Support Systems, Vernadsky Russian State University of National Economy, 143907 Balashikha, Russia
2
School of Business, GNOSIS Mediterranean Institute for Management Science, University of Nicosia, Nicosia 1700, Cyprus
3
Department of Economic Relations in Agro-Industrial Complex Organizations, Federal State Budgetary Scientific Institution “Federal Research Center of Agrarian Economy and Social Development of Rural Areas—All Russian Research Institute of Agricultural Economics”, 123007 Moscow, Russia
*
Author to whom correspondence should be addressed.
Economies 2025, 13(12), 351; https://doi.org/10.3390/economies13120351 (registering DOI)
Submission received: 27 October 2025 / Revised: 7 November 2025 / Accepted: 24 November 2025 / Published: 1 December 2025
(This article belongs to the Special Issue The Agri-Food Sector and the Development of Local Markets)

Abstract

Local agri-food markets are a key link in the sustainability and resilience of rural communities, as they merge producers and consumers, create jobs and ensure food security. This paper analyzes the state and perspectives of the development of local markets in rural regions of Russia, relying on demographic, economic, structural and innovation indicators. The results show marked regional differences: in urbanized areas the share of the rural population is low and markets are weak, while in Siberia and the Far East, local markets remain vital, albeit under pressure from depopulation. Structural shifts in favor of plant production, along with worsening price parity, indicate reduced profitability of small producers, but also open opportunities for diversification through processing and branding. Analysis of production concentration shows that sectors with more dispersed production (vegetables, milk) enable greater flexibility and resilience of local markets. Highly concentrated sectors remain vulnerable to market shocks. The findings confirm that local markets can be not only guardians of tradition, but also drivers of modernization and growth. The work thereby makes an empirical contribution to the understanding of the sustainability of rural markets and shows that, with targeted policies that link demographic stability, economic incentives, digital tools and ecological practices, local markets can become a pillar of sustainable development and a significant instrument for strengthening the resilience of the agri-food sector in Russia and beyond. Methodologically, the article applies a mixed approach: (i) quantitative analysis of several sets of statistical data (Rosstat, supplementary FAO/OECD/Eurostat) through descriptive indicators and indices (incl. input/output price parity), as well as cluster typology of regions; and (ii) qualitative mapping of findings to contemporary policies and practices. This framework allows structural trends to be directly linked to implications for local food markets.

1. Introduction

Local agri-food markets are now seen as a key mechanism for ensuring food security, the sustainability of rural communities and the resilience of agri-food systems. Their role is particularly evident in the conditions of globalization, climate change and socioeconomic inequalities, which further increase the vulnerability of the rural population (Wolfert et al., 2017). At the same time, strengthening local markets is becoming one of the priorities within the 2030 Agenda and the Sustainable Development Goals (SDGs), where the need to increase the availability of healthy food, reduce inequality and empower small producers is emphasized (Brundtland, 1987). In the European context, the Common Agricultural Policy (CAP) 2023–2027 emphasizes short supply chains, digitization and sustainable local networks as pillars of the green and digital transition (Daly, 2008). Similar recommendations are also found in OECD reports, where it is emphasized that “the future of rural communities depends on their ability to integrate digital technologies into local value chains” (Fullerton, 2015). The latest studies confirm that local markets are not only an economic, but also a social and ecological resource, because they enable a reduction in dependence on imports, a reduction in losses in the supply chain and the strengthening of innovation and cooperation among producers (Pauli, 2010). The concepts of short food supply chains (SFSCs) and resilience have taken center stage in the current scientific and policy debate. Short chains enable a relationship between producers and consumers, reducing dependence on intermediaries and the ecological footprint of food (Rockström et al., 2009). The resilience of local markets is increasingly viewed not only through economic performance, but also through their ability to maintain social cohesion and adapt to external shocks, such as climate extremes or disruptions in supply chains (European Commission, 2023a).
The global literature provides very good insight into the role of local markets in the EU and developed economies, but the experiences of Eastern European and post-Soviet countries remain less explored. This research gap makes it difficult to understand the specific challenges in regions where demographic pressures, migration and uneven urbanization are more pronounced, but where at the same time there is a rich tradition of local markets and a great potential for innovation. Empirical indicators from the Russian context (European Commission, 2023b) complement this framework and enable a better understanding of the dynamics of local markets in transition economies. In this paper, we start from the concept of regenerative economy as a theoretical and practical framework for strengthening local agro-food markets. Regenerative economy represents the evolution of the model of sustainable development, emphasizing the need for self-rejuvenation of resources, circular use of materials, decarbonization and increase in social capital of rural communities (Eurostat, 2023). This approach is increasingly gaining importance in recent research, as it combines the economic, environmental and social dimensions of sustainability and provides a framework for the integration of innovation and digital solutions into local systems (FAO, 2023a).
There is still a limited number of works in the literature that systematically link demographic, economic, structural and innovation indicators with the dynamics of local food markets in post-socialist/Eastern European contexts. Our contribution is twofold: (1) we integrate comparable indicators at the level of regions in Russia and (2) cross-reference them with contemporary insights on short supply chains, market digitalization, and regenerative practices. We thereby show how public policies and local initiatives can respond to the needs of the population, while at the same time opening clear directions for future research (e.g., household micro-panels, longitudinal monitoring of enterprises).
Based on these theoretical and political insights, the paper focuses on the analysis of the dynamics of rural territories of Russia, using relevant demographic, economic, structural and innovation indicators. This achieves two-way relevance: Russia is seen as an illustrative example of challenges and solutions in rural development, while the results offer broader implications for policy formulation and strengthening of local agri-food markets. The goal of the work is to show how the principles of regenerative economy and innovative mechanisms (digital platforms, cooperatives, carbon agriculture) can contribute to the resilience and sustainability of local agro-food markets.

2. Theoretical Framework

2.1. Sustainable and Balanced Development

The concepts of sustainable development have been central to discussions on the transformation of economic systems for decades. Sustainable development implies the system’s ability to maintain stability in conditions of external shocks, while ensuring the preservation of resources for future generations (FAO, 2023b). In the agro-food sector, this concept is translated through the goals of food safety, biodiversity conservation and increasing resistance to climate change (FAO, 2023c). In this sense, sustainable development is also a political framework: it forms the basis for the implementation of the 2030 Agenda and the Sustainable Development Goals, in which agriculture is recognized as key to eliminating hunger, reducing poverty and preserving the ecosystem.
Balanced development, as a supplementary dimension, emphasizes the proportionality and harmony of the economic, social and ecological elements of the system. This means achieving a balance between rural and urban space, between short-term economic requirements and long-term development goals, as well as between production and consumption (FAO, 2023d). Especially in the rural context, balanced development is reflected through the provision of adequate infrastructure, equal access to markets and harmonization of agricultural production with consumer needs. When this balance is missing, the consequences are multiple: depopulation and migration of young people, loss of social capital, decline in investments and reduction in economic vitality of rural communities (OECD, 2018) The latest research confirms that unbalanced development leads to polarization between “strong urban centers” and “weak rural peripheries”, which directly threatens the long-term sustainability of agro-food systems (OECD, 2024a). In this sense, sustainable and balanced development form the theoretical basis necessary to understand the transformation of local food markets and their potential to become pillars of resilience and regeneration.
Figure 1 shows the relationship between two theoretical concepts that together form the basis of the transformation of agro-food systems. Sustainable development emphasizes long-term stability, preservation of natural resources and resistance to climate change, while balanced development emphasizes the proportionality between economic, social and environmental dimensions, as well as the reduction in regional disproportions. In their overlap, there is a common goal: strengthening the resilience and vitality of rural communities. This integration is particularly important for the agri-food sector, because it indicates that the protection of resources in itself is not enough without social cohesion and territorial balance. This creates a theoretical basis for the analysis of local food markets as practical instruments of sustainable and balanced rural development.

2.2. Regenerative Economy

In recent years, the concept of regenerative economy, which goes a step further than classical sustainable development, has received increasing attention. Sustainable models strive to preserve existing capacities, and the regenerative economy is based on the principle of restoring natural resources, revitalizing communities and building more resilient socio-economic systems (OECD, 2025). Its main pillars include the circular and green economy, resource sharing models and the digital economy, which helps to overcome the limitations of linear economic models. The research confirms that regenerative approaches are not only a theoretical ideal but also a market reality. The regenerative agriculture market in North America is experiencing double-digit growth (McFadden et al., 2022), and the concept of “digital regenerative agriculture”, which integrates artificial intelligence, blockchain and Internet of Things technologies, improves consumer confidence (OECD, 2024b). Regenerative agriculture is also increasingly recognized in European policies, especially through the Farm to Fork Strategy initiatives and new measures within the Common Agricultural Policy (CAP), which introduce payments for carbon farming and agro-ecological practices (Daly, 2008). Similar trends are also present in Asia, where China and India are developing pilot programs for regenerative agriculture in order to reduce soil degradation and increase yields on small farms (OECD, 2024b). Although numerous studies confirm the ecological and economic benefits of regenerative approaches, there are relatively few works that directly link this concept to the development of local agro-food markets. This gap points to the need for deeper analyzes which combine theoretical models of the regenerative economy with empirical data on local supply chains and digital innovation.

2.3. Local Markets and Digital Transformation

Within agri-food systems, local markets represent key points of resilience as they give direct links between farmers and consumers, reduce dependence on global supply chains and contribute to strengthening social capital in communities (ITU—UNDP, 2023). Their role is multiple: they function as economic platforms, but also as social spaces that strengthen trust, togetherness and local identity. In the last decade, digital transformation significantly changes the logic of the functioning of local markets. Empirical research shows that the use of digital sales channels, e-commerce and integrated supply chains can increase the profitability and visibility of small producers, but also reduce dependence on intermediaries (United Nations, 2023). The use of tools such as artificial intelligence, Internet of Things (IoT), blockchain and big data analytics allows for more accurate monitoring of goods flows, verification of food origin and more efficient matching of supply and demand (Rosstat, 2023a). The digital technologies become not only an instrument of market efficiency, but also a means of increasing trust and transparency in relations between producers and consumers. European experiences with short supply chains confirm that such models contribute to the reduction in emissions and waste, increase local added value and at the same time strengthen consumer trust in local producers (Rosstat, 2023b). Smart Villages programs in the EU have shown that the combination of local production and digital platforms can significantly strengthen the resilience of rural economies, encourage youth employment and attract new investments (Rosstat, 2023c). In Latin America and Asia, similar models are being developed through digital cooperatives and mobile applications for direct food sales, showing that the digital transformation of local markets has global relevance (McFadden et al., 2022). Russian experiences, described in recent research (European Commission, 2023a), show that local markets have a double role—on the one hand, they alleviate regional disproportions and provide economic resources to rural communities, while on the other hand, they represent a space for the implementation of innovations and regenerative practices. The integration of digital technologies into this process enables not only the improvement of economic efficiency, but also the creation of new models of rural entrepreneurship, from agro-startups to digital cooperatives.

2.4. Integrative Framework

Based on the review of literature and modern research, it can be concluded that the theoretical framework of the work is based on the integration of three components: sustainable and balanced development as a basis, regenerative economy as a new paradigm and local agro-food markets, supported by digital technologies, as practical instruments for building resilience and inclusiveness of rural communities. The first component is sustainable and balanced development which defines the limits within which agro-food systems can function in the long term, without endangering natural resources and social cohesion. It ensures that economic growth and modernization of rural areas take place in accordance with the principles of ecological stability and social justice (Semyonov, 2024). The second component represents the regenerative economy that builds on the classic concept of sustainability and introduces the dynamic principle of renewal. Instead of passively conserving resources, a regenerative approach emphasizes actively restoring natural and social capital through practices that increase soil fertility, reduce carbon emissions, and restore local communities (Hassanein et al., 2025). The regenerative model becomes an important development paradigm for rural areas, as it combines ecological resilience with economic innovation. The third component—local agro-food markets and digital technologies—concretizes the previous two concepts into an institutional and infrastructural framework. They enable a direct connection between producers and consumers, but also the integration of digital tools such as e-commerce, blockchain for tracking the origin of food and Internet of Things systems for smart resource management (Lyu et al., 2025). Thus, local markets become not only economic platforms, but also innovation laboratories for circular and regenerative practices.
The integration of these three components provides a theoretical framework that is both normative and practical. It is normative because it indicates the desired state, a sustainable, regenerative and inclusive agro-food system. It is practical because it identifies concrete mechanisms of transformation, digital technologies, cooperative structures, short supply chains and innovative business models. The integrative framework provides a basis for the empirical analysis of Russian rural markets and enables their comparison with international trends, thus ensuring the relevance of the findings to the wider academic and political discourse.
Figure 2 shows a theoretical framework based on three interrelated components: sustainable and balanced development, regenerative economy and local agri-food markets supported by digital technologies. The overlap of these components symbolizes a common goal, building the resilience and inclusiveness of rural communities. The first component ensures the boundaries within which agri-food systems can function in the long term without disrupting natural resources and social stability. The second emphasizes the active renewal of resources and the revitalization of communities through circular and digital models. The third component provides a practical dimension through local markets and digital platforms, which connect producers and consumers, increase trust and added value, and encourage innovation. This approach enables not only a local, but also a globally relevant development model based on regenerative principles and innovative practices.
Transnational findings confirm that short supply chains increase the resilience of local markets, reduce transaction costs, strengthen the “embeddedness” of producer–consumer relations, and cushion shocks (pandemic, inflation). Digital platforms and transparency of origin (traceability) further strengthen the confidence and margins of small producers, as confirmed by recent reviews and empirics in the EU (Deroche-Leydier et al., 2025; Ušča & Tisenkopfs, 2023; Jia et al., 2023). Digitization of agriculture, from e-commerce and IoT to digital transfer of knowledge, changes information flows and creates new placement models in local markets; systematic reviews show that digital platforms and traceability tools simultaneously increase food safety and quality and efficiency, with the role of small producers in documenting the process becoming key to consumer trust (Ahmadi et al., 2025; Lai et al., 2025; Ivanova, 2023). Changes in the structure of agriculture in CEE/EU countries are reshaping the distribution of margins. Comparative studies show that the combination of processing and branding with digital sales increases local added value, especially in sectors with a dispersed network of producers, such as milk and fresh vegetables (Radlińska, 2025). At the same time, demographic processes, depopulation, aging and migrations affect demand, labor supply and local sales channels in rural areas; recent Russian and comparative research notes an accelerated reduction in the rural population after 2019 and marked regional differences (e.g., Far East vs. South), which imposes different models of local markets and the need for solutions, including cooperatives, digital platforms and seasonal clusters (Garibova, 2024). Further deterioration of price parity, i.e., faster growth of input costs in relation to purchase prices, narrows margins and directs producers towards diversification, processing and branding of origin, as well as towards direct sales; these effects are more pronounced in sectors dependent on imported inputs and under strong weather influences, such as cereals, which highlights the importance of local niches and short chains (Vos et al., 2025).

3. Methodology

The methodological framework of the research is based on a combination of quantitative and qualitative approaches, which provides a comprehensive analysis of the development of local agro-food markets and their role in sustainable rural development. We apply a mixed approach that combines quantitative and qualitative analysis. The quantitative part uses a set of standardized indicators from official statistics, along with descriptive comparisons of regions in order to observe structural trends (demography, sector mix, price relations). The qualitative part maps these findings to relevant policies and practices (short supply chains, cooperatives, digital platforms, origin branding), thereby providing a link between observed patterns and operational implications. Primary sources are official national databases, supplemented by international data sets; the method is aligned with modern recommendations for integrated analysis of local agro-food markets and sustainable rural development.
This mixed approach enables not only the observation of structural trends and dynamic processes, but also their connection with theoretical models and practical implications, which is in accordance with modern methodological recommendations (O’Donoghue et al., 2024). The empirical basis of the research included data from national statistical sources, including Rosstat and regional reports, supplemented by international databases from FAO, OECD, Eurostat and the European Commission. This combination of data enabled a two-way analysis: on the one hand, a detailed overview of the specific characteristics of Russian rural territories, and on the other hand, a comparison with international trends and standards defined within the EU Common Agricultural Policy 2023–2027 and OECD recommendations.
In the construction of the indicators, a methodology was applied that includes the economic, social, ecological and technological dimensions of local markets. In addition to basic indicators, such as income per capita, agricultural productivity, demographic trends or the degree of digitization, more complex typologies of development are also included in the analysis. In the wake of Semyonov’s research, a system of typology of regions according to the degree of socio-economic development, innovation potential and balanced development processes was used. Special attention is paid to the identification of imbalances in development, which are manifested through technical-technological, economic, social, ecological and informational aspects. Thus, the methodology enabled quantitative indicators to be linked to broader development patterns and policies. Statistical data processing was carried out using descriptive statistics, index calculations and cluster analysis. Descriptive methods were used to determine basic trends, while index calculations enabled comparison of development dynamics between regions and time periods. Cluster analysis was applied for the typology of rural territories according to the degree of development and innovation potential, whereby a differentiated picture of the region was obtained, from highly developed and stable to underdeveloped and depressed.
The final step of the research included the qualitative interpretation of the results through the analysis of literature and policies, which enabled the connection of quantitative findings with the theoretical concepts of sustainable development. This integration provides not only a picture of the current state of local agri-food markets, but also guidelines for their transformation in the direction of greater resilience, and innovation.
Figure 3 shows a methodological research framework that combines quantitative and qualitative approaches in the analysis of local agro-food markets. The process is organized through five interconnected phases that allow empirical data to be consistently linked with theoretical concepts of sustainable, balanced and regenerative development. The first phase includes the collection of data from national and international statistical sources, thus ensuring a reliable and comparable database. The second phase refers to the construction of indicators that cover four dimensions—economic, social, ecological and technological—and enable an integrated measurement of the development of local markets. The third phase, devoted to statistical analysis, was extended by typologizing the region and identifying imbalances (technical-technological, economic, social, ecological and informational). In this phase, tools such as MS Excel, Statistics and specialized scenario modeling software were used, which achieved greater precision and transparency of the results. The fourth phase includes a comparative analysis between Russian findings and European and global trends. The final phase presents a qualitative interpretation of the results through the integration of findings with policy and theoretical frameworks.

4. Results

4.1. Demographic Indicators

Demographic processes have an influence on the sustainability of local agri-food markets. The last decade shows a decline in the rural population in Russia: according to Rosstat, from 2015 to 2023, the rural population decreased by more than two million people. This trend is pronounced in the central and northwestern regions, where migration to large urban centers, such as Moscow and St. Petersburg, is intense and continuous. The result is a weakening of local markets, a decline in demand for basic agricultural products and a simultaneous decrease in the available labor force, which further limits the development of production and processing. In the regions of Siberia and the Far East, demographic losses are slower but constant, which reflects on the long-term vitality of local communities. The OECD (OECD, 2023, 2025) confirms that demographic stability is one of the key for the resilience of rural markets, as the migration of young residents not only weakens the local economy, but also reduces the potential for innovation and digitization of agriculture. In accordance with the Methodology, we monitor these changes through standardized demographic indicators and their contribution to the composite index.
There are regions that show the potential for positive demographic changes. In parts of southern Russia and in certain areas with more favorable climatic conditions, a larger share of the young population was recorded, which creates the basis for the formation of new entrepreneurial initiatives and innovative local markets. The UN (ITU—UNDP, 2023; United Nations, 2023) emphasizes that the combination of demographic vitality and access to digital technologies can be an important factor in the transformation of rural communities. This confirms that local markets are not only economic platforms, but also social systems whose stability depends on the movement and structure of the population. Demographic indicators indicate that the future development of local agro-food markets in Russia depends on the ability to mitigate the effects of depopulation and to create conditions for retaining and activating the young population. The risk of weakening rural communities could further increase, which would have direct implications for the resilience and functionality of local food markets.
The indicators are standardized (z-score/min–max) and integrated into the demographic subindex of the composite index. Table 1 shows that demographic processes in Russia differ significantly by region. The central and northwestern regions are experiencing the fastest decline, weakening local markets and reducing demand for domestic products. Siberia and the Far East retain population at a slower pace, but their structural vulnerability (remoteness, infrastructure, low demographic potential) threatens long-term stability. On the contrary, the southern regions with more favorable climatic conditions and a larger share of young population show signs of revitalization and the creation of new local markets. At the national level, the decline of over two million people in rural areas between 2015 and 2023 confirms the urgency of policies that link demographic stability with economic and innovation development. The total number of rural population decreased by more than two million people, which confirms the long-term tendency of depopulation. The most pronounced decline is recorded in the central and northwestern regions, where migration to urban centers (Moscow, St. Petersburg) accelerates the weakening of local markets and the reduction in the available labor force. Siberia and the Far East show a slower but constant decline, while the southern regions (North Caucasus, Krasnodar Krai, Rostov Oblast) remain relatively stable, with a slight increase thanks to more favorable climatic conditions and a higher share of young population. These findings confirm that demographic processes are a key factor in shaping the resilience of local agri-food markets and that policies aimed at demographic stability are necessary for long-term rural development. In the next subsection, we link these demographic patterns to structural and price parity indicators, in accordance with the methodological framework.

4.2. Structural Indicators

Structural changes in agriculture represent very important factor acting on the development of local agri-food markets. According to Rosstat (Rosstat, 2023a, 2023b, 2023c), plant production in the total structure of agricultural production in Russia increased from about 50% in the mid-2010s to more than 57% in 2022. The livestock production recorded a decrease in relative participation. Semyonov (2024) points out that the prices of agricultural machinery, fertilizers and fuel grew faster than the prices of agricultural products. This led to a decrease in the profitability of small farms and made it difficult for them to compete on the market. OECD (2024b) confirms that a similar problem occurs in other countries, where global supply chains often cause volatility in input prices, while small producers do not have the capacity to pass this risk on to consumers.
At the same time, structural changes open up space for new development opportunities. Two lines of transformation stand out in particular: the increased role of processing and branding of products with local origin, as well as the expansion of regenerative agriculture practices. FAO (FAO, 2023c, 2023d) and the European Commission (European Commission, 2023a, 2023b) emphasize that precisely diversification and shortened supply chains can mitigate the negative effects of unfavorable price parity and provide added value to producers. Local markets are not only a distribution channel, but also a platform for innovation of small producers. The analysis of structural indicators shows an ambivalent picture: on the one hand, reduced profitability and growing disproportions between crop and livestock production threaten the stability of local markets, while on the other hand, the opportunities offered by processing, branding and digital transformation open up space for strengthening their resilience and long-term sustainability. Structural indicators are standardized and integrated into a composite index, which allows for comparisons across regions.
Table 2 clearly shows a pronounced structural transition—plant production becomes dominant, while animal husbandry loses its share. The price parity indicates the unfavorable position of small producers, because the prices of inputs grew faster than the prices of agricultural products. At the same time, the growth in the share of products with added value through processing and branding shows that there is room for strategic diversification that can increase the resilience of local markets and empower small producers. The share of crop production increased from 50.4% in 2015 to 57.1% in 2023, and the share of livestock production decreased from 49.6% to 42.9%. These data indicate a shift in favor of crop production, which is a consequence of faster capital turnover, lower risk and greater flexibility of this sector compared to livestock.
The findings suggest that the resilience of local markets is not built only through prices and costs, but through the shaping of sales channels, organizational forms and trust, which explains why the same policies produce different results in different regional contexts. The observed patterns show a clear mechanism: demographic decline simultaneously reduces local demand and available labor, while the structural shift towards farming, combined with unfavorable price parity (faster growth of inputs versus purchase prices), narrows margins, mostly for small producers. In response, local actors survive more successfully when they choose two complementary strategies: (i) diversification through processing and origin branding (short chains, local brands) and (ii) digitization of placement (direct sales, e-platforms, traceability), which amortizes price volatility and strengthens the producer–consumer connection. The effects are most visible in sectors with more spatially dispersed producers (e.g., milk, fresh vegetables), where added value is more easily “captured” at the community level. This mechanism is confirmed through comparative regional images. In the southern context (e.g., regions with more stable demographics and more developed milk/vegetable processing) there is a higher share of value-added products and faster adoption of short chains and origin branding; local markets maintain a more stable turnover even with rising input costs. In the north-western/northern areas (more pronounced depopulation, greater reliance on farming) margins are more sensitive to price parity, supply on the markets is thinner, and seasonal volatility is greater; here, cooperatives and the initial digitization of sales (pre-orders, “pick-up” points) have the greatest effect, along with micro-grants for small processing lines. In Far Eastern contexts (longer logistics chains, higher input costs) additional challenges are seasonality and logistical risks; the potential is opened up through origin-branded niche products and short chains aimed at urban centers, with digital traceability to build trust. Depopulation intensity, sectoral structure and price parity jointly explain the divergent trajectories of local markets. Where combined measures have been introduced, such as processing and branding with digital channels and cooperative association, a faster “capture” of added value and greater resistance to shocks is observed, while in areas with a predominantly agricultural profile and weaker demographics, gradual but targeted supported transitions to the aforementioned strategies are recommended.

4.3. Production Concentration and Market Resistance

According to the data of Rosstat (Rosstat, 2023a, 2023b, 2023c) and the analysis of Semyonov (2024), grain and meat production is characterized by a high concentration in the hands of a limited number of large agroholdings. In contrast, the vegetable, dairy and fruit growing sectors have a more dispersed structure, in which numerous small and medium-sized producers participate. Precisely those sectors, such as dairy and vegetables, show greater resilience because they include a wide base of producers and enable more flexible adaptation to local needs. OECD (OECD, 2024b, 2025; McFadden et al., 2022) emphasizes that these sectors can represent pillars of local markets, as they simultaneously contribute to the diversification of income sources. In the dairy sector, according to Semyonov (2024), more than 40% of production still comes from small and medium-sized farms. This confirms that local markets are not necessarily doomed to marginalization, but that, with adequate support, they can become generators of innovation and sustainability. FAO (FAO, 2023a, 2023b, 2023c, 2023d) additionally points out that dispersed production reduces dependence on imports, increases security of supply and strengthens communities’ resilience to climate and economic risks.
The analysis of production concentration points to a double reality. On the one hand, high concentration in key sectors such as cereals and meat creates the risk of centralization and vulnerability, while on the other hand dispersed sectors confirm the potential of local markets to function as flexible and inclusive systems, aligned with the principles of sustainable and regenerative development.
Table 3 shows a clear division of sectors: cereals and meat are highly concentrated, with a dominant share of large agroholdings, which increases the dependence of local markets on corporate structures and price volatility. In contrast, the dairy, vegetable and fruit sectors remain significantly more dispersed and rely on small and medium-sized producers, thus contributing to greater resilience and flexibility of local markets. These patterns highlight that local markets are particularly important in sectors where production is less centralized and where there is greater scope for innovation and links between producers and consumers. This combination confirms that local markets can be particularly important in sectors where production is less centralized and where there is more room for innovation and direct producer–consumer links. The highest degree of concentration is present in the production of cereals (70%) and meat (65%), where the dominance of large agroholdings creates risks of dependence of local markets on global prices and volatility of inputs. On the contrary, the sectors of milk (58%:42%), vegetables (40%:60%) and fruit (45%:55%) show greater dispersion and the role of small and medium-sized producers, which enables greater flexibility and resilience of local markets. These findings confirm that local markets have the greatest development potential in sectors where the production structure is decentralized and where there are conditions for stronger producer–consumer ties. This highlights the importance of directing policies towards supporting small and medium-sized producers in these sectors, in order to increase sustainability and reduce the vulnerability of the agro-food system as a whole.

4.4. Innovation Potential and Growing Companies

The future of local agri-food markets depends on the capacity for innovation and the ability to adapt to changes in demand and global trends. According to the data of Semyonov (2024) 809 rapidly growing enterprises and an additional 1660 enterprises with growth potential were identified in the agriculture and food industry sectors. These companies stand out as carriers of the modernization of rural economies. Their activity includes the expansion of e-commerce, the implementation of digital platforms for direct sales, as well as the application of innovative practices in the field of regenerative agriculture and branding products with local origin. OECD (OECD, 2024b, 2025; McFadden et al., 2022) emphasizes that such business models are not only a source of economic growth, but also an important instrument for connecting producers and consumers in local communities. The presence of such a large number of innovation-oriented companies confirms that local markets are not static mechanisms, but dynamic platforms for innovation and growth. Their role is twofold: on the one hand, they contribute to increasing productivity and competitiveness, and on the other hand, they shape new models of producer–consumer relations, based on trust and digital connectivity. This transforms local markets into centers of modernization, which increases their resilience and contributes to the sustainable development of rural communities.

4.5. Digital Transformation of Local Markets

Digital transformation is becoming one of the most significant factors shaping the resilience and competitiveness of local agri-food markets. The introduction of information and communication technologies (ICT), the development of e-commerce platforms and the expansion of short supply chains allow small and medium-sized producers to connect intermediaries and establish direct links with consumers. According to the European Commission report (European Commission, 2023a, 2023b; Eurostat, 2023) digital platforms significantly contribute to reducing transaction costs and increasing market transparency, while the OECD (OECD, 2018, 2023, 2024a, 2024b, 2025) emphasizes that the integration of digital technologies in rural areas becomes an important prerequisite for sustainable development. In the Russian context, Semyonov (2024) indicates that the digital transformation of local markets takes place in several directions. First, the number of online platforms connecting producers and consumers at the regional level is growing, especially in the vegetable and dairy sectors, where a more dispersed production structure favors direct distribution models. In addition, the development of digital technologies in combination with regenerative practices opens up the space for the creation of completely new market niches. FAO (FAO, 2023b, 2023c, 2023d) points out that such innovations not only strengthen consumer confidence, but also enable producers to create added value through product differentiation. Digital transformation confirms that local markets are not closed and traditional systems, but dynamic platforms that adapt to global trends and technological changes. Their ability to integrate digital tools and innovations becomes very important in the sustainability and resilience of rural communities, while at the same time opening up space for better connectivity with consumers and strengthening the socio-economic capital of local communities.
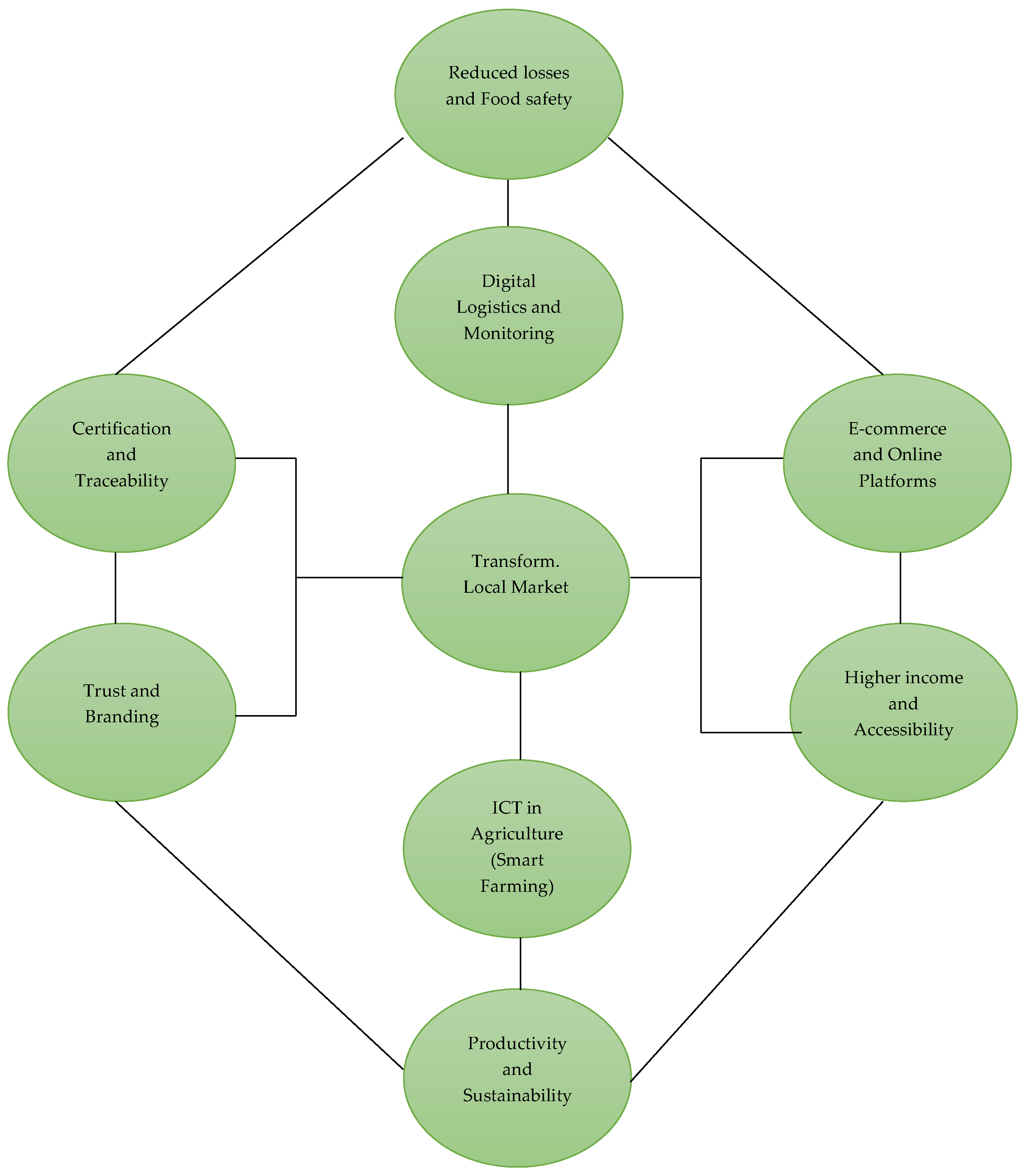
While e-commerce and online platforms have the most direct impact on local markets by reducing middlemen and increasing producer revenue, the integration of digital logistics and certification increases consumer confidence and contributes to system transparency (Table 4). Finally, the application of ICT in agriculture confirms that local markets are not isolated from technological progress, but can become a key instrument for the modernization of rural communities.
E-commerce and online platforms enable higher income for producers and wider availability of products to consumers, while digital logistics and tracking systems contribute to reducing losses and increasing food safety (Figure 4). Certification and digital tracking of origin strengthen consumer confidence and open space for branding products with local origin. ICT in agriculture (smart farming) ensures higher productivity and more efficient management of resources, thereby creating the basis for the sustainability and resilience of rural communities. The integration of these pillars into local markets shows that digital transformation goes beyond the role of technical improvement and becomes a strategic instrument for modernization, inclusive growth and strengthening the socio-economic capital of rural areas. SME sector, where smaller producers adopt innovative methods more quickly. Compared to the EU, where the Common Agricultural Policy (CAP 2023–2027) sets the goal of 25% of agricultural land being under organic production by 2030, Russia’s results are more modest, but indicate growing potential. The OECD (OECD, 2018, 2024a, 2024b, 2025; McFadden et al., 2022) emphasizes that precisely these processes of diversification and ecological transition are key to increasing the resilience of rural communities and strengthening local markets.
The application of renewable energy sources on farms and local processing plants represents an additional dimension of ecological transformation. FAO (FAO, 2023b, 2023c, 2023d) points out that the combination of solar panels and bioenergy can significantly reduce emissions in supply chains and increase the energy independence of rural communities. Empirical findings in Russia confirm that precisely regions with a growing share of renewable energy sources and regenerative practices record more stable markets and greater attractiveness for young farmers (Semyonov, 2024). In the wider international context, regenerative agriculture is increasingly gaining the status of a new development frontier of climate technologies and economies of the future. It is not only an answer to environmental challenges, but also an instrument for branding local products, increasing consumer confidence and creating additional value on the market.

4.6. Regional Typologies and Imbalances

The analysis of demographic, economic, technological and ecological indicators indicates pronounced differences in the level of development and resilience of Russian regions. In order to capture this complexity, a typology of regions was developed, which is based on a composite index formed from four sub-indices: demographic, economic, technological and environmental. This index was calculated based on normalized indicator values (z-score or min–max transformation), while the weights were determined by equal weight or empirically, using principal component analysis (PCA).
Based on the obtained values, the region was classified into three types: dynamic, transitional and stagnant. Dynamic regions are characterized by a stable or growing population, high productivity and a diversified economy, developed digital platforms, wide application of precision agriculture, and strong focus on regenerative practices. Transitional regions occupy an intermediate position, there are “seeds of development” in them, such as basic digitization or pilot projects of regenerative agriculture, but they lack institutional and investment support that would enable the transition to the category of dynamic regions.
The typology is derived from a combination of socio-economic, technological and environmental indicators, with a comparison with the EU and OECD frameworks. Indicators include population changes, net migration, productivity, diversification, digital coverage, regenerative practices and use of renewable energy sources. Types are determined by composite index (z-score, PCA) and classification (k-means/thresholds).
The typology Figure 5 visually shows this classification, in which the columns are divided into three types of regions (dynamic, transitional, stagnant), while the rows include the four dimensions of assessment (demography, economy, technology, ecology). Each cell in the matrix represents a summary diagnosis of the state of the region along a certain dimension, thereby identifying the levers by which regions can be moved from one category to another.
For the sake of transparency, we show below a summary of the relationship between PCA and the typology of regions. Standardized indicators were gathered into principal components (PCA), from which composite scores were derived; dynamic, transitional and stagnant types were obtained by applying k-means clustering with k = 3. Table 5 shows the indicator blocks, the sign/direction of component loadings, and the relative cluster centers, to show which patterns are driving the classification.
As can be seen from Table 5, more favorable demography, greater role of processing/livestock, more favorable price parity and stronger channels of organization (cooperatives/branding/digital) are systematically related to the type of dynamic regions; transitional ones show mixed patterns, while stagnant ones lag behind on most scores. This framework explains the differences in margins and strategies that we show in the following results.
Dynamic regions are characterized by stable demographic trends, high productivity, developed digital infrastructure and widespread application of regenerative practices. Such a typology enables a clear recognition of development paths and serves as an instrument for formulating policies. Stagnant regions can progress the fastest through investments in digital infrastructure and cooperative platforms, while transition regions require support to expand practices and local processing. Dynamic regions focus on consolidating what has been achieved through branding, quality standards and partnerships with wider markets.

5. Discussion

Our findings are in line with contemporary literature and extend them in the direction of operational recommendations. First, the resilience of local markets does not arise only from prices and costs, but from the organization of channels and trust, that producer–consumer connection through short chains and origin branding has been shown to be crucial in recent works, especially in conditions of inflation and shocks (Deroche-Leydier et al., 2025; Ušča & Tisenkopfs, 2023; Jia et al., 2023). Second, digitization (e-sales, traceability, digital knowledge transfer) functions as a “glue” that reduces transaction costs and increases trust, as confirmed by systematic reviews and technology reviews, thus accelerating the capture of local added value (Ahmadi et al., 2025; Lai et al., 2025). Third, changes in the structure of agriculture in the CEE/EU (the impact of the Green Deal, climate goals and market trends) are reorienting margins and the role of cooperatives, and the combination of processing/branding with digital sales consistently raises local effects, especially in sectors with more dispersed producers, such as milk and fresh vegetables (Radlińska, 2025). Fourth, our results confirm that demographic forces (depopulation, aging, migration) shape demand, labor supply and the intensity of local channels, so the heterogeneity of regions (e.g., Far East vs. South) calls for targeted solutions (cooperatives, digital platforms, seasonal clusters), which is in line with recent Russian and comparative findings (Garibova, 2024). The observed deterioration of price parity (faster growth of inputs compared to purchase prices) explains the shift towards diversification, processing and direct sales, with sectors dependent on imported inputs and weather externalities (e.g., cereals) being the most sensitive, which is confirmed by analyzes of market shocks and input prices (Vos et al., 2025).
The resilience of local markets does not depend only on prices, but on how complex the sales channels and organization on the ground are. Short chains and origin branding “retain” value with producers, while digital channels and traceability reduce transaction costs and uncertainty, which is in step with recent work on SFSC and rural digitization. At the same time, depopulation and a stronger reliance on farming, along with unfavorable price parity, squeeze margins, especially for small producers. That is why the same policy does not have the same effect everywhere: solutions should be tailored according to the type of region. This means combining SFSC/branding with digital tools and cooperatives.
Findings on demographic depopulation and economic disproportions in certain regions of Russia coincide with similar trends identified in the literature of OECD and FAO. The reduction in price parity and the loss of profitability of small producers observed in our analyzes are also recognized in the European experience, where the CAP 2023–2027 emphasizes the urgent need to shorten supply chains and a greater share of local products (Daly, 2008). Particularly encouraging are the findings of more than 800 fast-growing and 1600 potentially growing businesses, which are already pioneers in digital agriculture and e-commerce. This is in line with global findings showing that digital technologies contribute to strengthening the resilience of small producers and increasing their market integration (United Nations, 2023). Digital logistics and platforms for tracking the origin of products are also recognized in the EU as key instruments for increasing transparency and consumer trust (Daly, 2008). Thus, digitalization not only improves productivity, but redefines the very structure of local markets as innovation hubs. The established link between regenerative practices and the resilience of local markets additionally confirms the theoretical framework of the regenerative economy (Jia et al., 2023). In Russia, there is an increase in the area under regenerative practices and the use of renewable energy sources (Ahmadi et al., 2025), which coincides with global trends that emphasize regenerative agriculture as a new development frontier of climate technologies (Rico Mendez et al., 2021; Wang et al., 2025). A comparison with the EU shows that there is still room for improvement, given that the CAP targets 25% organic production by 2030 (Daly, 2008). These results confirm that local markets are not only economic mechanisms, but also an important instrument of ecological transition.
The created typology of regions (dynamic, transitional, stagnant) shows clear development imbalances, but also opens up opportunities for differentiated policies. Dynamic regions with developed digitization and regenerative practices already represent examples of good practice that can be scaled, while stagnant regions require basic investments in infrastructure and digital tools. Similar models of differentiated policies are found in the literature of the OECD (OECD, 2018, 2024a, 2024b, 2025) and in the recommendations for short supply chains in the EU (ITU—UNDP, 2023). This matrix provides a practical tool for designing transition trajectories, from stagnant to dynamic, through a combination of digital, economic and environmental interventions. Although the research is focused on Russian regions, the findings have wider international implications. The connection between digital technologies, innovative enterprises and the resilience of local markets confirms the global trend of strengthening the role of small and medium-sized producers in sustainable food systems (Grand View Research, 2024). Regenerative approaches, recognized as the key to climate policies, show potential for combining economic and environmental development (IPCC, 2023). This confirms local markets as platforms that transcend the borders of one country and offer universal lessons for sustainable and inclusive development.
In light of these comparisons, the most effective package in practice is to (1) support short chains and origin branding to capture value close to the producer, (2) pair them with digital channels and traceability to reduce uncertainty and strengthen trust, and (3) target interventions by type of region in relation to demographics and structural mix.

6. Conclusions

The analysis of local agro-food markets in Russia showed that, despite pronounced regional differences and structural challenges, there is potential for their transformation into pillars of sustainable and regenerative development. Demographic indicators point to continuous depopulation in certain regions, but also to the vitality of those areas where innovations, digital infrastructure and ecological practices are already integrated into local systems. Structural shifts in favor of crop production, growth of concentration in some sectors and dispersion in others, confirm that market dynamics open up space for specialization, processing and branding of products with local origins. Environmental trends, including the growth of areas under regenerative agriculture and the use of renewable energy sources, show that local markets can simultaneously contribute to both economic and climate goals. The typology of regions confirms the need for differentiated policies; while dynamic regions already function as innovation centers, stagnant and transitional regions require targeted interventions that combine digital infrastructure, incentives for regenerative practices and support for local processing.
Although the analysis is based predominantly on aggregated, secondary series and a typology that implies the choice of indicators/weights, the approach is adequate for the objectives of the work with the usual methodological limitations. We see further progress in the inclusion of harmonized micro-data (firm- and household-level), longitudinal monitoring of SMEs/cooperatives and comparative panels of transition economies for stronger external validation. At the same time, we plan systematic robustness/sensitivity checks (alternative indicator baskets, different weighting schemes, typology stability tests) and improvement of replicability through clearly documented data transformations and open scripts. These upgrades would enable more precise policy evaluations and more finely targeted recommendations in future studies.
Local agro-food markets should not be seen only as places of exchange of goods, but as platforms for innovation, ecological transition and social cohesion. With targeted policies that link demographic stability, economic incentives, digital tools and regenerative practices, local markets can become a key pillar of sustainable rural development and an important instrument in shaping the future of food systems. The findings of this research have important implications for shaping rural development policies. Above all, demographic challenges point to the need for measures that will keep young people in rural areas through employment programs, start-up grants and encouraging digital entrepreneurship. Structural shifts in production require balanced support for both the plant and livestock sectors, so that local markets remain diverse and attractive to consumers. A particularly important direction of the policy refers to the strengthening of cooperative models and producer organizations, which can provide collective bargaining power and more stable placement of products. Digitization and the development of e-commerce represent a key instrument for the inclusion of small producers in local and regional chains, while encouraging regenerative practices and ecological standards can increase competitiveness and long-term sustainability. In this way, local markets can become not only a mechanism of exchange, but also a pillar of inclusive development, innovation and green transition.
In conditions of depopulation and unfavorable price parity, the modernization of local markets relies on linking processing and origin branding with digital/direct channels and cooperative organization, adapted to the typology of the region. The contribution of the paper is (i) operational connection of demography, sector structure and price relations with the choice of strategies; (ii) a typology that facilitates the targeting of measures; and (iii) a transnationally applicable framework for transition economies. As a consequence, we suggest policies that align SFSC and digital tools with the regional profile to increase local added value and resilience faster.

Author Contributions

Conceptualization, A.V.S., A.F. and E.I.S.; methodology, A.V.S., A.F. and E.I.S.; validation, A.V.S., A.F. and E.I.S.; formal analysis, A.V.S., A.F. and E.I.S.; investigation, A.V.S., A.F. and E.I.S.; resources, A.V.S., A.F. and E.I.S.; writing, A.V.S., A.F. and E.I.S. All authors have read and agreed to the published version of the manuscript.

Funding

This research received no external funding.

Data Availability Statement

The data supporting the findings of this study are openly available from a combination of many international sources. The following public datasets and platforms were analysed: European Commission: https://ec.europa.eu (accessed on 7 August 2025); FAOSTAT: https://www.fao.org/faostat (accessed on 21 September 2025); Eurostat: https://ec.europa.eu/eurostat (accessed on 7 September 2025); FAO: https://www.fao.org (accessed on 24 September 2025); IPCC: https://www.ipcc.ch (accessed on 20 July 2025); UNDP: https://www.undp.org (accessed on 20 July 2025); OECD: https://www.oecd.org (accessed on 15 July 2025); UN: https://unstats.un.org (accessed on 28 August 2025).

Conflicts of Interest

The authors declare no conflicts of interest.

References

  1. Ahmadi, S., Amendolagine, V., & La Sala, P. (2025). Unpacking the impacts of digitalization of knowledge transfer in the agri-food sector: A systematic literature review. Agricultural and Food Economics, 13, e393. [Google Scholar] [CrossRef]
  2. Brundtland, G. H. (1987). Our common future. Oxford University Press. [Google Scholar]
  3. Daly, H. (2008). Ecological economics and sustainable development. Edward Elgar. [Google Scholar]
  4. Deroche-Leydier, Y., Gully, G., Martin, L., Navalpotro, B., & Vallone, L. (2025). Enhancing the resilience of short food supply chains: Toward a relational understanding of the resilience process in the face of inflation. Agricultural and Food Economics, 13, e368. [Google Scholar] [CrossRef]
  5. European Commission. (2023a). Digitalisation of agriculture in Europe. European Union. Available online: https://digital-strategy.ec.europa.eu/en/policies/digitalisation-agriculture (accessed on 9 September 2025).
  6. European Commission. (2023b). The new CAP 2023–2027: Key policy objectives. European Union. Available online: https://agriculture.ec.europa.eu/common-agricultural-policy/cap-overview/cap-glance/key-policy-objectives-cap-2023-27_en (accessed on 7 August 2025).
  7. Eurostat. (2023). Regional statistics—Agriculture and rural development. European Union. Available online: https://ec.europa.eu/eurostat/web/agriculture/database (accessed on 7 September 2025).
  8. FAO. (2023a). E-agriculture strategy guide. FAO. Available online: https://www.fao.org/in-action/e-agriculture-strategy-guide/en/ (accessed on 21 September 2025).
  9. FAO. (2023b). Food outlook—Biannual report on global food markets. FAO. Available online: https://www.fao.org/family-farming/detail/en/c/1643117/ (accessed on 24 September 2025).
  10. FAO. (2023c). Livestock and crop market monitoring. FAO. Available online: https://openknowledge.fao.org/server/api/core/bitstreams/28cfd24e-81a9-4ebc-b2b5-4095fe5b1dab/content/cc8166en.html (accessed on 29 September 2025).
  11. FAO. (2023d). The state of food and agriculture 2023. FAO. Available online: https://openknowledge.fao.org/items/1516eb79-8b43-400e-b3cb-130fd70853b0 (accessed on 11 July 2025).
  12. Fullerton, J. (2015). Regenerative capitalism. Capital Institute. [Google Scholar]
  13. Garibova, F. M. (2024). Demographic development of the Russian Far East. RUDN Journal of Economics, 32(4), 803–816. [Google Scholar] [CrossRef]
  14. Grand View Research. (2024). Regenerative agriculture market size, share & trends analysis report 2024–2030. Grand View Research. [Google Scholar]
  15. Hassanein, F. R., Solanki, S., Inumula, K. M., Daouk, A., Abdel Rahman, N., Tahan, S., & Ibnou-Laaroussi, S. (2025). The role of sustainability in shaping customer perceptions at farmers’ markets: A quantitative analysis. Sustainability, 17(13), 6095. [Google Scholar] [CrossRef]
  16. IPCC. (2023). Climate change and land: An IPCC special report on climate change, desertification, land degradation, sustainable land management, food security, and greenhouse gas fluxes in terrestrial ecosystems. Intergovernmental Panel on Climate Change. Available online: https://www.ipcc.ch/srccl/ (accessed on 20 July 2025).
  17. ITU—UNDP. (2023). SDG digital acceleration agenda. Available online: https://www.undp.org/sites/g/files/zskgke326/files/2023-09/SDG%20Digital%20Acceleration%20Agenda_2.pdf (accessed on 28 August 2025).
  18. Ivanova, E. (2023). Digitalization of agriculture in Russia: Current state, trends and risks. E3S Web of Conferences, 449, 09001. Available online: https://www.e3s-conferences.org/articles/e3sconf/ref/2023/86/e3sconf_pdsed2023_09001/e3sconf_pdsed2023_09001.html (accessed on 15 July 2025).
  19. Jia, F., Peng, Shahzadi, G., Bourlakis, M., & John, A. (2023). Promoting resilient and sustainable food systems: A systematic literature review on short food supply chains. Journal of Cleaner Production, 435(135665), 140364. [Google Scholar] [CrossRef]
  20. Lai, M. B., Vergamini, D., & Brunori, G. (2025). Food supply chain: A framework for the governance of digital traceability. Foods, 14(12), 2032. [Google Scholar] [CrossRef] [PubMed]
  21. Lyu, Z., Jing, Z., & Yang, X. (2025). Bridging the digital divide for sustainable agriculture: Evidence from China. Frontiers in Sustainable Food Systems, 9, 1528789. [Google Scholar] [CrossRef]
  22. McFadden, J., Casalini, F., Griffin, T., & Antón, J. (2022). The digitalisation of agriculture: A literature review and emerging policy issues. OECD Food, Agriculture and Fisheries Papers, No. 176. OECD Publishing. [Google Scholar] [CrossRef]
  23. O’Donoghue, T., Minasny, B., & McBratney, A. (2024). Digital regenerative agriculture. NPJ Sustainable Agriculture, 2, 5. [Google Scholar] [CrossRef]
  24. OECD. (2018). OECD’s rural policy 3.0—A framework for rural development. Available online: https://www.oecd.org/content/dam/oecd/en/publications/reports/2018/03/rural-3-0_fe038f7c/618f702b-en.pdf (accessed on 15 July 2025).
  25. OECD. (2023). SMEs and entrepreneurship outlook 2024. OECD Publishing. Available online: https://www.oecd.org/en/publications/oecd-sme-and-entrepreneurship-outlook-2023_342b8564-en.html (accessed on 7 September 2025).
  26. OECD. (2024a). Agricultural outlook 2024–2033. OECD Publishing. Available online: https://www.oecd.org/en/publications/2024/07/oecd-fao-agricultural-outlook-2024-2033_e173f332.html (accessed on 12 August 2025).
  27. OECD. (2024b). Agricultural policy monitoring and evaluation 2024. OECD Publishing. Available online: https://www.oecd.org/content/dam/oecd/en/publications/reports/2024/11/agricultural-policy-monitoring-and-evaluation-2024_b4c72370/74da57ed-en.pdf (accessed on 5 September 2025).
  28. OECD. (2025). Digital connectivity expands across the OECD, but rural areas are falling further behind. Available online: https://www.oecd.org/en/data/insights/statistical-releases/2025/07/digital-connectivity-expands-across-the-oecd-but-rural-areas-are-falling-further-behind.html (accessed on 30 September 2025).
  29. Pauli, G. (2010). The blue economy: 10 years, 100 innovations, 100 million jobs. Paradigm Publications. [Google Scholar]
  30. Radlińska, K. (2025). Changes in the structure of agriculture in Central and Eastern Europe in the light of the European Green Deal. Sustainability, 17(1), 104. [Google Scholar] [CrossRef]
  31. Rico Mendez, G., Pappalardo, G., & Farrell, B. (2021). Practicing fair and sustainable local food systems: Elements of food citizenship in the simeto river valley. Agriculture, 11(1), 56. [Google Scholar] [CrossRef]
  32. Rockström, J., Steffen, W., Noone, K., Persson, Å., Chapin, F. S., III, Lambin, E., Lenton, T. M., Scheffer, M., Folke, C., Schellnhuber, H. J., & Nykvist, B. (2009). Planetary boundaries: Exploring the safe operating space for humanity. Ecology and Society, 14, 32. [Google Scholar] [CrossRef]
  33. Rosstat. (2023a). Agricultural production indicators 2015–2023. Federal State Statistics Service. [Google Scholar]
  34. Rosstat. (2023b). Agro-industrial statistics 2023. Federal State Statistics Service. [Google Scholar]
  35. Rosstat. (2023c). Statistical yearbook of Russia 2023. Federal State Statistics Service. [Google Scholar]
  36. Semyonov, A. V. (2024). Ustojčivoe i sbalansirovannoe razvitie sel’skih territorij i sel’skohozjajstvennogo proizvodstva. Sam Poligrafist. [Google Scholar]
  37. United Nations. (2023). Sustainable development goals report 2023. United Nations. Available online: https://unstats.un.org/sdgs/report/2023/ (accessed on 11 August 2025).
  38. Ušča, M., & Tisenkopfs, T. (2023). The resilience of short food supply chains during the COVID-19 pandemic. Frontiers in Sustainable Food Systems, 7, 1146446. [Google Scholar] [CrossRef]
  39. Vos, R., Glauber, J., Hebebrand, C., & Rice, B. (2025). Global shocks to fertilizer markets: Impacts on prices, production, and food security. Food Policy, 129, 103674. [Google Scholar]
  40. Wang, W., Li, Z., & Meng, Q. (2025). Digital Transformation drivers, technologies, and pathways in agricultural product supply chains: A comprehensive literature review. Applied Sciences, 15(19), 10487. [Google Scholar] [CrossRef]
  41. Wolfert, S., Ge, L., Verdouw, C., & Bogaardt, M.-J. (2017). Big data in smart farming—A review. Agricultural Systems, 153, 69–80. [Google Scholar] [CrossRef]
Figure 1. Sustainable and balanced development—complementary concepts.
Figure 1. Sustainable and balanced development—complementary concepts.
Economies 13 00351 g001
Figure 2. Conceptual integrative framework.
Figure 2. Conceptual integrative framework.
Economies 13 00351 g002
Figure 3. Research flow diagram.
Figure 3. Research flow diagram.
Economies 13 00351 g003
Figure 4. Pillars of digital transformation of local markets.
Figure 4. Pillars of digital transformation of local markets.
Economies 13 00351 g004
Figure 5. Typology of regions according to key indicators (demography, economy, technology, ecology). Sources: Rosstat (2023a), Eurostat (2023), FAO (2023b), OECD (2024a), European Commission (2023a), Semyonov (2024).
Figure 5. Typology of regions according to key indicators (demography, economy, technology, ecology). Sources: Rosstat (2023a), Eurostat (2023), FAO (2023b), OECD (2024a), European Commission (2023a), Semyonov (2024).
Economies 13 00351 g005
Table 1. Demographic trends of the rural population in Russia (2015–2023).
Table 1. Demographic trends of the rural population in Russia (2015–2023).
Region/Type of TerritoryPopulation Trend (2015–2023)Key CharacteristicsSources
Central and Northwestern regionsSignificant decline (>10% in several areas)Intensified migration to Moscow and St. Petersburg; rural depopulation; weakening of local markets(Rosstat, 2023a, 2023b, 2023c; Semyonov, 2024)
Siberia and the Far EastGradual yet steady declineLow population density, rising living costs, reliance on external suppliers(Semyonov, 2024; OECD, 2024a, 2024b, 2025)
Southern regions (North Caucasus, Krasnodar Krai, Rostov Oblast)Relative stability; localized growth in some areasHigher share of young people; favorable climatic conditions; potential for new entrepreneurial initiatives(Rosstat, 2023a, 2023b, 2023c; ITU—UNDP, 2023; United Nations, 2023)
Total rural population (Russia)Decline of >2 million (2015–2023)Reduced labor supply; increased pressure on infrastructure and local markets(Rosstat, 2023a, 2023b, 2023c; FAO, 2023a, 2023b, 2023c, 2023d)
Table 2. Structural indicators of agriculture in Russia (2015–2023).
Table 2. Structural indicators of agriculture in Russia (2015–2023).
Indicator201520202023Trend (2015–2023)Sources
Share of crop production in total agricultural output (%)50.454.857.1Increase (+6.7 pp)(Rosstat, 2023a, 2023b, 2023c)
Share of livestock production (%)49.645.242.9Decline (−6.7 pp)(Rosstat, 2023a, 2023b, 2023c)
Price index (2015 = 100)—agricultural output prices100118125Moderate output price growth(Semyonov, 2024)
Price index (2015 = 100)—input prices (machinery, fuel, fertilizers)100135155Faster input price growth(Semyonov, 2024; OECD, 2024a, 2024b, 2025)
Profitability of small farms (%)12.39.87.5Decline (−4.8 pp)(Semyonov, 2024)
Share of value-added products (processing, territorial branding) (%)8.010.513.2Gradual increase (adoption)(FAO, 2023a, 2023b, 2023c, 2023d; European Commission, 2023a, 2023b)
Table 3. Production concentration by sector in Russia (2015–2023).
Table 3. Production concentration by sector in Russia (2015–2023).
SectorShare of Large Agroholdings (%)Share of Small and Medium Producers (%)Key CharacteristicsSources
Grains70+<30High concentration; dominance of agroholdings; vulnerability to price volatility(Rosstat, 2023a, 2023b, 2023c; Semyonov, 2024)
Meat6535Large companies dominate meat production (especially poultry); small producers losing share(Rosstat, 2023a, 2023b, 2023c; FAO, 2023a)
Dairy55–6040–45Relatively dispersed production; significant share of small and medium farms(Semyonov, 2024)
Vegetables4060Predominantly small farms; flexible supply; crucial role in local markets(Rosstat, 2023a, 2023b, 2023c; OECD, 2023, 2024a, 2024b, 2025)
Fruits4555Growing segment; reliance on local producers and seasonal labor(Rosstat, 2023a, 2023b, 2023c)
Table 4. Digital tools and innovations in local markets.
Table 4. Digital tools and innovations in local markets.
Category of Digital TransformationExamples of ApplicationEffects on Local MarketsSources
E-commerce and online platformsRegional marketplaces for vegetables and dairy; mobile apps for direct farm-to-consumer ordersFewer intermediaries; greater product availability; higher producer income(European Commission, 2023a, 2023b; Semyonov, 2024)
Digital logistics and trackingTransport and cold-chain monitoring systems; quality sensors during storage and transitLower losses; optimized supply chains; improved food safety(OECD, 2023, 2024a, 2024b; FAO, 2023a, 2023b, 2023c, 2023d)
Certification and traceabilityDigital certificates for organic/carbon farming; QR codes enabling end-to-end traceabilityIncreased consumer trust; product differentiation; stronger branding(FAO, 2023a, 2023b, 2023c, 2023d; ITU—UNDP, 2023; United Nations, 2023)
ICT in agriculture (smart farming)Use of IoT sensors, drones, and artificial intelligence on farmsHigher productivity, lower costs, sustainable resource use(OECD, 2018, 2023, 2024a, 2024b; Semyonov, 2024)
Table 5. From PCA to regional typology (k = 3): indicator blocks, loading sign/direction, and relative cluster centers.
Table 5. From PCA to regional typology (k = 3): indicator blocks, loading sign/direction, and relative cluster centers.
Indicator BlockExample VariablesPCA Loadings (Sign/Direction)Interpretation of Composite ScoreCluster Centers (Dynamic/Transition/Stagnant)
DemographyPopulation change, age structure, migrationPC1: (+ population change, − age); PC2: (+ migration)Higher score = more favorable demography+/~/−
Sectoral structureShare of crops; share of livestock/processingPC1: (+ livestock/processing, − crops)Higher score = stronger livestock/processing profile+/~/−
Price relations (parity)Input–output price parity; volatilityPC2: (+ parity, − volatility)Higher score = more favorable price conditions+/~/−
Innovation/organizationCooperatives; territorial branding; digital channelsPC3: (+ cooperatives/branding/digital)Higher score = stronger market channels and institutions+/~/−
“+” = above-average cluster center; “−” = below average; “~” = around average.
Disclaimer/Publisher’s Note: The statements, opinions and data contained in all publications are solely those of the individual author(s) and contributor(s) and not of MDPI and/or the editor(s). MDPI and/or the editor(s) disclaim responsibility for any injury to people or property resulting from any ideas, methods, instructions or products referred to in the content.

Share and Cite

MDPI and ACS Style

Semenov, A.V.; Figurek, A.; Semenova, E.I. From Challenges to Opportunities: Strengthening Local Agri-Food Markets for Sustainable Rural Development. Economies 2025, 13, 351. https://doi.org/10.3390/economies13120351

AMA Style

Semenov AV, Figurek A, Semenova EI. From Challenges to Opportunities: Strengthening Local Agri-Food Markets for Sustainable Rural Development. Economies. 2025; 13(12):351. https://doi.org/10.3390/economies13120351

Chicago/Turabian Style

Semenov, Aleksandr V., Aleksandra Figurek, and Elena I. Semenova. 2025. "From Challenges to Opportunities: Strengthening Local Agri-Food Markets for Sustainable Rural Development" Economies 13, no. 12: 351. https://doi.org/10.3390/economies13120351

APA Style

Semenov, A. V., Figurek, A., & Semenova, E. I. (2025). From Challenges to Opportunities: Strengthening Local Agri-Food Markets for Sustainable Rural Development. Economies, 13(12), 351. https://doi.org/10.3390/economies13120351

Note that from the first issue of 2016, this journal uses article numbers instead of page numbers. See further details here.

Article Metrics

Back to TopTop