The Role of Livelihood Assets in Affecting Community Adaptive Capacity in Facing Shocks in Karangrejo Village, Indonesia
Abstract
1. Introduction
2. Literature Review
2.1. Conceptualizing Adaptive Capacity
2.2. Social Capital and Collective Action
2.3. Human Capital as a Catalyst for Adaptation
2.4. Natural Capital as the Ecological Base
2.5. Physical Capital and the Infrastructure of Adaptation
2.6. Financial Capital: A Conditional Enabler
2.7. Integrative Perspectives and Empirical Approaches
2.8. Toward a More Nuanced Understanding of Adaptive Capacity
3. Methodology
3.1. Study Area
3.2. Study Type
3.2.1. Sample
3.2.2. Measurement
3.3. Data Analysis
4. Results
4.1. Outer Model in SEM-PLS
4.1.1. Convergent Validity
4.1.2. Discriminant Validity
4.2. Inner Model in SEM-PLS
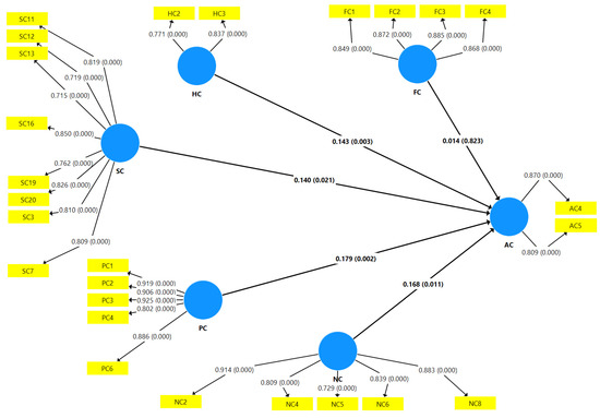
- (a)
- Financial capital does not have a significant influence on adaptive capacity. The relationship created by financial capital has a t-statistic value of 0.232, so it is <1.96 (t-table). Then, the total p value is >0.05, with a value of 0.817. Therefore, the result indicates that the value exceeds the threshold and does not meet the criteria for significance. So, financial capital does not have a significant influence on adaptive capacity, with an original sample value of 0.014.
- (b)
- Human capital has a significant influence on adaptive capacity. The relationship created by human capital has a t-statistical value of 2947, so it is >1.96 (t-table). Then, the total p value is < 0.05, with a value of 0.003. Therefore, the result confirms that the value satisfies the criteria for significance. So, human capital has a significant influence on adaptive capacity, with an original sample value of 0.143.
- (c)
- Natural capital has a significant influence on adaptive capacity. The relationship created by natural capital has a t-statistic value of 2667, so it is >1.96 (t-table). Then, the total p value is < 0.05, with a value of 0.008. Therefore, the result confirms that the value satisfies the criteria for significance. So, natural capital has a significant influence on adaptive capacity, with an original sample value of 0.168.
- (d)
- Physical capital has a significant influence on adaptive capacity. The relationship created by physical capital has a t-statistical value of 3.115, so it is >1.96 (t-table). Then, the total p value is < 0.05, with a value of 0.002. Therefore, the result confirms that the value satisfies the criteria for significance. So, physical capital has a significant influence on adaptive capacity, with an original sample value of 0.179.
- (e)
- Social capital has a significant influence on adaptive capacity. The relationship created by social capital has a t-statistical value of 2461, so it is >1.96 (t-table). Then, the total p value < 0.05, with a value of 0.014. Therefore, the result confirms that the value satisfies the criteria for significance. So, social capital has a significant influence on adaptive capacity, with an original sample value of 0.140.
5. Discussion
5.1. Integrating Multiple Livelihood Assets
5.2. The Role of Human Capital in Adaptive Capacity
5.3. Natural and Physical Capital Synergies
5.4. The Importance of Social Capital for Collective Action
5.5. Revisiting Financial Capital: Complexity and Limitations
6. Conclusions
Author Contributions
Funding
Informed Consent Statement
Data Availability Statement
Conflicts of Interest
References
- Adger, W. N. (2006). Vulnerability. Global Environmental Change, 16(3), 268–281. [Google Scholar] [CrossRef]
- Amigo, R. L. (2024). The Role of Social Capital on the Resilient Capacity of Cooperatives. Asia Pacific Journal of Social and Behavioral Sciences, 25(25), 97–105. [Google Scholar] [CrossRef]
- Aqib, S., Seraj, M., Ozdeser, H., Khalid, S., Haseeb Raza, M., & Ahmad, T. (2024). Assessing adaptive capacity of climate-vulnerable farming communities in flood-prone areas: Insights from a household survey in South Punjab, Pakistan. Climate Services, 33, 100444. [Google Scholar] [CrossRef]
- Aribi, F., & Sghaier, M. (2020). Effect of Livelihood Interactions on Farmers’ Adaptive Capacity to Climate Change: Insight from Medenine Governorate, Southeast Tunisia. International Journal of Environment and Climate Change, 10, 422–430. [Google Scholar] [CrossRef]
- Auliah, A., Prayitno, G., Ari, I. R. D., Adrianto, D. W., Subagiyo, A., Biloshkurska, N. V., & Ismaili, H. (2024). The Role of Community Social Capital and Collective Action in the Development of Sustainable Tourism. International Social Science Journal. [Google Scholar] [CrossRef]
- Barrett, C., Reardon, T., & Webb, P. (2001). Nonfarm income diversification and household livelihood strategies in rural Africa: Concepts, dynamics, and policy implications. Food Policy, 26(4), 315–331. [Google Scholar] [CrossRef]
- Bebbington. (1999). Capitals and capabilities: A framework for analyzing peasant viability, rural livelihoods and poverty. World Development, 27, 2021–2044. [Google Scholar] [CrossRef]
- Becker, G. S. (1993). Human capital: A theoretical and empirical analysis, with special reference to education (3rd ed.). The University of Chicago Press. [Google Scholar]
- Berkes, F., & Ross, H. (2013). Community Resilience: Toward an Integrated Approach. Society & Natural Resources, 26(1), 5–20. [Google Scholar] [CrossRef]
- Bitana, E. B., Lachore, S. T., & Utallo, A. U. (2023). Livelihood Resilience Capacity and Adaptation Strategies of Rural Farm Households to Climate Variability-Induced Shocks in Damot Woyde District, Southern Ethiopia. Journal of Environment and Earth Science, 13(4), 19–34. [Google Scholar] [CrossRef]
- Chambers, R., & Conway, G. (1992). Sustainable rural livelihoods: Practical concepts for the 21st century (IDS Discussion Paper 296). IDS. [Google Scholar]
- Christina, G. (2018). Vulnerability, livelihoods and disaster knowledge in the volcanic highlands of Central Java, Indonesia [Ph.D. thesis, Australian National University]. [Google Scholar] [CrossRef]
- Coleman, J. (1988). Social Capital in the Creation of Human Capital. American Journal of Sociology, 94, S95–S120. [Google Scholar] [CrossRef]
- Costanza, R., D’Arge, R., de Groot, R., Farber, S., Grasso, M., Hannon, B., & Limburg, K. (1997). The Value of the World’s Ecosystem Services and Natural Capital. Nature, 387(6630), 253–260. [Google Scholar] [CrossRef]
- Datta, S., & Roy, J. (2022). Exploring adaptive capacity: Observations from the vulnerable human-coastal environmental system of the Bay of Bengal in India. Frontiers in Climate, 4, 1007780. [Google Scholar] [CrossRef]
- Dercon, S. (2002). Income Risk, Coping Strategies, and Safety Nets. The World Bank Research Observer, 17(2), 141–166. [Google Scholar] [CrossRef]
- DFID. (1999). Sustainable livelihoods guidance sheets (pp. 1–150). DfID. [Google Scholar]
- Eakin, H., & Luers, A. L. (2006). Assessing the vulnerability of social-environmental systems. Annual Review of Environment and Resources, 31, 365–394. [Google Scholar] [CrossRef]
- Ellis, F. (2000). Rural livelihoods and diversity in developing countries. Oxford University Press. [Google Scholar]
- Folke, C. (2006). Resilience: The emergence of a perspective for social–ecological systems analyses. Global Environmental Change, 16(3), 253–267. [Google Scholar] [CrossRef]
- Geospatial Information Agency of Indonesia. (2024). One reference for mapping Indonesia. Geodesy and Geodynamics Control Network Center, Geospatial Information Agency. [Google Scholar]
- Henseler, J., Lee, N., Roemer, E., Kemény, I., Dirsehan, T., & Cadogan, J. W. (2024). Beware of the Woozle effect and belief perseverance in the PLS-SEM literature! Electronic Commerce Research, 24(2), 715–744. [Google Scholar] [CrossRef]
- Ibrahim, A. Z., Hassan, K., Kamaruddin, R., & Anuar, A. R. (2017). Examining the Livelihood Assets and Sustainable Livelihoods among the Vulnerability Groups in Malaysia. Indian-Pacific Journal of Accounting and Finance, 1(3), 52–63. [Google Scholar] [CrossRef]
- Jha, S., & Gupta, V. (2021). Building Resilience: Role of Human Capital, Social Capital and Governance in Strengthening Adaptation to Climate Change. Climate and Development, 13(10), 868–880. [Google Scholar]
- Karangrejo Village Profile. (2023). Profil Desa Karangrejo. Pemerintah Desa Karangrejo. [Google Scholar]
- Kasim, Y., Zubir Ibrahim, A., Binti, B., Din, H., Shafie, G., & School Of Government, G. (2017). Understanding the Effect of Access To Livelihood Assets and Government Intervention on Poverty Reduction: A Partial Least Square Approach. International Journal of Emerging Trends in Engineering and Development Issue, 7(7), 139–154. [Google Scholar]
- Kuipers, K., & de Jong, E. B. P. (2023). Resilient Livelihood Styles: An enriched perspective on household livelihood resilience in the sensitive natural environments of Indonesia. Regional Environmental Change, 23(4), 164. [Google Scholar] [CrossRef]
- Li, M., Huo, X., Peng, C., Qiu, H., Shangguan, Z., Chang, C., & Huai, J. (2017). Complementary livelihood capital as a means to enhance adaptive capacity: A case of the Loess Plateau, China. Global Environmental Change, 47, 143–152. [Google Scholar] [CrossRef]
- Liu, W., Cheng, Y., Li, J., & Feldman, M. (2022). Livelihood adaptive capacities and adaptation strategies of relocated households in rural China. Frontiers in Sustainable Food Systems, 6, 1067649. [Google Scholar] [CrossRef]
- Macbeth, J., Carson, D., & Northcote, J. (2004). Social capital, tourism and regional development: SPCC as a basis for innovation and sustainability. Current Issues in Tourism, 7(6), 502522. [Google Scholar] [CrossRef]
- Moser, C. (1998). The Asset Vulnerability Framework: Reassessing Urban Poverty Reduction Strategies. World Developmen, 26, 1–19. [Google Scholar] [CrossRef]
- Nunan, F. (2017). Making climate compatible development happen. Routledge. [Google Scholar]
- Ostrom. (1990). Governing the commons: The evolution of institutions for collective action. Cambridge University Press. [Google Scholar]
- Park, D. -B., Nunkoo, R., & Yoon, Y. -S. (2015). Rural residents’ attitudes to tourism and the moderating effects of social capital. Tourism Geographies, 17(1), 112–133. [Google Scholar] [CrossRef]
- Pelling, M. (2011). Adaptation to climate change: From resilience to transformation. Routledge. [Google Scholar]
- Prayitno, G., Auliah, A., Ari, I. R. D., Effendi, A., Hayat, A., Delisa, A., Siankwilimba, E., & Hiddlestone-Mumford, J. (2024a). Social capital for sustainable tourism development in Indonesia. Cogent Social Sciences, 10(1). [Google Scholar] [CrossRef]
- Prayitno, G., Fikriyah, Efendi, A., Hayat, A., Hidayana, I. I., Putri Salsabila, A., Rahmawati, R., Hiddlestone-Mumford, J., Siankwilimba, E., & Pira, M. (2024b). Social Capital and Community Adaptation to the COVID-19 Pandemic (Empirical Evidence: Sambirejo Village, Special Region of Yogyakarta, Indonesia). Journal of Regional and City Planning, 35(2), 180–200. [Google Scholar] [CrossRef]
- Prayitno, G., Hayat, A., Efendi, A., Tarno, H., & Fauziah, S. H. (2022). Structural Model of Social Capital and Quality of Life of Farmers in Supporting Sustainable Agriculture (Evidence: Sedayulawas Village, Lamongan Regency-Indonesia). Sustainability, 14(19), 12487. [Google Scholar] [CrossRef]
- Putnam, R. (1993). The Prosperus Community Social and Public Life. American Prospect, 4(13), 35–42. [Google Scholar]
- Rahmawati, R., Prayitno, G., Firdausiyah, N., Dinanti, D., & Adrianto, D. W. (2024). Social Capital and Quality of Life in an Indonesian Rural Tourism Village. International Journal of Sustainable Development and Planning, 19(4), 1361–1370. [Google Scholar] [CrossRef]
- Robinson, J. B., & Herbert, D. (2001). Integrating climate change and sustainable development. International Journal of Global Environmental Issues, 1(2), 130–149. [Google Scholar] [CrossRef]
- Sadiq, s., Singh, I., Ahmad, M., & Bala, M. (2024). Livelihood Vulnerability Resilience Capacity of the Rural Economy in Nigeria’s Bauchi State. Alexandria Journal of Agricultural Sciences, 69(1), 98–120. [Google Scholar] [CrossRef]
- Schultz, T. W. (1961). The economic value of education. Columbia University Press. [Google Scholar]
- Scoones, I. (1998). Sustainable Rural Livelihoods a Framework for Analysis. Analysis, 72, 1–22. [Google Scholar] [CrossRef]
- Seaborn, T., Griffith, D., Kliskey, A., & Caudill, C. C. (2021). Building a bridge between adaptive capacity and adaptive potential to understand responses to environmental change. Global Change Biology, 27(12), 2656–2668. [Google Scholar] [CrossRef]
- Vallury, S., Smith, A. P., Chaffin, B. C., Nesbitt, H. K., Lohani, S., Gulab, S., Banerjee, S., Floyd, T. M., Metcalf, A. L., Metcalf, E. C., Twidwell, D., Uden, D. R., Williamson, M. A., & Allen, C. R. (2022). Adaptive capacity beyond the household: A systematic review of empirical social-ecological research. Environmental Research Letters, 17(6), 063001. [Google Scholar] [CrossRef]
- Woolcock, M. (1998). Social Capital and Economic Development: Toward a Theoretical Synthesis and Policy Framework. Theory and Society, 27(2), 151–208. [Google Scholar] [CrossRef]
- Wubayehu, T. Z. (2020). Review of the Evidence: The Interface between Poverty, Livelihoods, Institutions, and Community Development. Journal of Sustainable Development, 13(4), 104. [Google Scholar] [CrossRef]




| Variable | Indicator | Code |
|---|---|---|
| Adaptive Capacity | Community Knowledge about Disaster Adaptation Strategies | AC1 |
| Use of Adaptation Strategies in Facing Disasters | AC2 | |
| Availability of Adaptation Strategies in the Village | AC3 | |
| Accessibility to Adaptation Strategies | AC4 | |
| Opportunity to Consult with Experts on Adaptation Strategies | AC5 | |
| Personal Experience of Adapting to Disasters | AC6 | |
| Knowledge of Using Technology for Adaptation | AC7 | |
| Financial Capital | Savings Ownership | FC1 |
| Access to Financial and Banking Services | FC2 | |
| Access to Formal and Informal Credit | FC3 | |
| Availability of Social Assistance from the Government | FC4 | |
| Human Capital | Access to Education Services | HC1 |
| Training Received related to Tourism | HC2 | |
| Agricultural and Non-Agricultural Skills | HC3 | |
| Access to Health Services | HC4 | |
| Good Nutritional Status | HC5 | |
| Natural Capital | Ownership and Access to Agricultural Land | NC1 |
| Quality and Productivity of Agricultural Land | NC2 | |
| Availability and Quality of Water for Irrigation | NC3 | |
| Air Quality and Air Pollution Management | NC4 | |
| Availability and Quality of Water for Household Needs | NC5 | |
| Diversity of Plants and Animals Used for Livelihoods | NC6 | |
| Access to Forests, Grasslands, and Other Natural Resources in the Village | NC7 | |
| Adequate Condition of Road Infrastructure | NC8 | |
| Physical Capital | Road Availability | PC1 |
| Electricity Availability | PC2 | |
| Availability of Public Facilities | PC3 | |
| Availability of Tourism Supporting Infrastructure | PC4 | |
| Ownership and Access to Agricultural Equipment | PC5 | |
| Ownership and Access to Technology | PC6 | |
| Good Housing Conditions | PC7 | |
| Access to Sanitation and Clean Water | PC8 | |
| Access to Transportation and Communication Facilities | PC9 | |
| Social Capital | Good Social Network Conditions (Family, Friends, Community). | SC1 |
| Groups/Organizations that support Economic, Social and Environmental activities (BUMDes (Badan Usaha Milik Desa/Village-Owned Enterprises), GAPOKTAN (Gabungan Kelompok Tani/Farmer Group Association), PKK (Pemberdayaan Kesejahteraan Keluarga/Family Welfare Empowerment), Cooperatives) | SC2 | |
| Benefits of Groups/Organizations in the Economic, Social and Environmental Fields | SC3 | |
| Frequency of Mutual Cooperation or Community Collaboration | SC4 | |
| Involvement in Groups/Organizations (BUMDes, GAPOKTAN, PKK, Cooperatives) | SC5 | |
| Participation in Decision-Making | SC6 | |
| Participation in Regional Government | SC7 | |
| Inter-Community Conflicts Related to Social, Economic, and Environmental Conditions | SC8 | |
| Ease of Resolving Social Conflicts Between Communities | SC9 | |
| Level of Trust Between Community Members | SC10 | |
| Frequency of Conflict Between Communities | SC11 | |
| Level of Understanding of Traditional Culture | SC12 | |
| Satisfaction with Government | SC13 | |
| Compliance with Applicable Group/Government Norms and Regulations | SC14 | |
| Compliance with Applicable Customary Norms and Regulations | SC15 | |
| Compliance with Applicable Religious Regulations | SC16 | |
| Attendance Level in Participating in Social, Economic, and Environmental Activities in the Village | SC17 | |
| The Influence of Community Figures in Decision-Making | SC18 | |
| Level of Youth Involvement in Social Organizations | SC19 | |
| Community Relations with Groups Outside the Village | SC20 |
| Variable | Indicators | Phase 1 | Phase 2 | Phase 3 | |||
|---|---|---|---|---|---|---|---|
| λ | Note | λ | Note | λ | Note | ||
| Adaptation Capacity | AC1 | 0.272 | Invalid | - | - | - | - |
| AC2 | 0.608 | Invalid | - | - | - | - | |
| AC3 | 0.397 | Invalid | - | - | - | - | |
| AC4 | 0.735 | Valid | 0.870 | Valid | 0.870 | Valid | |
| AC5 | 0.719 | Valid | 0.809 | Valid | 0.809 | Valid | |
| AC6 | 0.143 | Invalid | - | - | - | - | |
| AC7 | 0.616 | Invalid | - | - | - | - | |
| Financial Capital | FC1 | 0.863 | Valid | 0.849 | Valid | 0.849 | Valid |
| FC2 | 0.880 | Valid | 0.872 | Valid | 0.872 | Valid | |
| FC3 | 0.886 | Valid | 0.885 | Valid | 0.885 | Valid | |
| FC4 | 0.853 | Valid | 0.868 | Valid | 0.868 | Valid | |
| Human Capital | HC1 | −0.056 | Invalid | - | - | - | - |
| HC2 | 0.716 | Valid | 0.770 | Valid | 0.771 | Valid | |
| HC3 | 0.702 | Valid | 0.837 | Valid | 0.837 | Valid | |
| HC4 | 0.679 | Invalid | - | - | - | - | |
| HC5 | −0.009 | Invalid | - | - | - | - | |
| Natural Capital | NC1 | 0.652 | Invalid | - | - | - | - |
| NC2 | 0.907 | Valid | 0.914 | Valid | 0.914 | Valid | |
| NC3 | 0.584 | Invalid | - | - | - | - | |
| NC4 | 0.788 | Valid | 0.809 | Valid | 0.809 | Valid | |
| NC5 | 0.708 | Valid | 0.729 | Valid | 0.729 | Valid | |
| NC6 | 0.802 | Valid | 0.839 | Valid | 0.839 | Valid | |
| NC7 | 0.481 | Invalid | - | - | - | - | |
| NC8 | 0.845 | Valid | 0.883 | Valid | 0.883 | Valid | |
| Physical Capital | PC1 | 0.911 | Valid | 0.919 | Valid | 0.919 | Valid |
| PC2 | 0.903 | Valid | 0.906 | Valid | 0.906 | Valid | |
| PC3 | 0.907 | Valid | 0.925 | Valid | 0.925 | Valid | |
| PC4 | 0.810 | Valid | 0.802 | Valid | 0.802 | Valid | |
| PC5 | −0.108 | Invalid | - | - | - | - | |
| PC6 | 0.893 | Valid | 0.886 | Valid | 0.886 | Valid | |
| PC7 | −0.097 | Invalid | - | - | - | - | |
| PC8 | −0.146 | Invalid | - | - | - | - | |
| PC9 | −0.083 | Invalid | - | - | - | - | |
| Social Capital | SC1 | −0.068 | Invalid | - | - | - | - |
| SC10 | −0.304 | Invalid | - | - | - | - | |
| SC11 | 0.762 | Valid | 0.798 | Valid | 0.819 | Valid | |
| SC12 | 0.704 | Valid | 0.713 | Valid | 0.719 | Valid | |
| SC13 | 0.771 | Valid | 0.720 | Valid | 0.715 | Valid | |
| SC14 | 0.706 | Valid | 0.696 | Invalid | - | - | |
| SC15 | −0.193 | Invalid | - | - | - | - | |
| SC16 | 0.871 | Valid | 0.865 | Valid | 0.850 | Valid | |
| SC17 | 0.696 | Invalid | - | - | - | - | |
| SC18 | −0.217 | Invalid | - | - | - | - | |
| SC19 | 0.729 | Valid | 0.758 | Valid | 0.762 | Valid | |
| SC2 | −0.245 | Invalid | - | - | - | - | |
| SC20 | 0.785 | Valid | 0.824 | Valid | 0.826 | Valid | |
| SC3 | 0.755 | Valid | 0.801 | Valid | 0.810 | Valid | |
| SC4 | −0.172 | Invalid | - | - | - | - | |
| SC5 | −0.327 | Invalid | - | - | - | - | |
| SC6 | −0.115 | Invalid | - | - | - | - | |
| SC7 | 0.799 | Valid | 0.799 | Valid | 0.809 | Valid | |
| SC8 | −0.386 | Invalid | - | - | - | - | |
| SC9 | −0.026 | Invalid | - | - | - | - | |
| Variable | a | CR | AVE |
|---|---|---|---|
| Adaptation Capacity | 0.586 | 0.597 | 0.706 |
| Financial Capital | 0.895 | 0.938 | 0.755 |
| Human Capital | 0.457 | 0.464 | 0.647 |
| Natural Capital | 0.892 | 0.899 | 0.701 |
| Physical Capital | 0.933 | 0.946 | 0.789 |
| Social Capital | 0.915 | 0.928 | 0.624 |
| Constructs | 1 | 2 | 3 | 4 | 5 | 6 | |
|---|---|---|---|---|---|---|---|
| 1 | AC | 0.840 * | |||||
| 2 | FC | 0.250 ** | 0.869 * | ||||
| 3 | HC | 0.272 ** | 0.410 ** | 0.805 * | |||
| 4 | NC | 0.285 ** | 0.723 ** | 0.380 ** | 0.837 * | ||
| 5 | PC | 0.305 ** | 0.197 ** | 0.206 ** | 0.159 | 0.888 * | |
| 6 | SC | 0.276 ** | 0.143 ** | 0.156 ** | 0.150 ** | 0.475 ** | 0.777 * |
| Path Coefficient | Original Sample | T-Statistics | p Values | Hypotheses | R2 |
|---|---|---|---|---|---|
| FC → AC | 0.014 | 0.232 | 0.817 | Rejected | 0.184 |
| HC → AC | 0.143 | 2.947 | 0.003 | Confirmed | |
| NC → AC | 0.168 | 2.667 | 0.008 | Confirmed | |
| PC → AC | 0.179 | 3.115 | 0.002 | Confirmed | |
| SC → AC | 0.140 | 2.461 | 0.014 | Confirmed |
Disclaimer/Publisher’s Note: The statements, opinions and data contained in all publications are solely those of the individual author(s) and contributor(s) and not of MDPI and/or the editor(s). MDPI and/or the editor(s) disclaim responsibility for any injury to people or property resulting from any ideas, methods, instructions or products referred to in the content. |
© 2025 by the authors. Licensee MDPI, Basel, Switzerland. This article is an open access article distributed under the terms and conditions of the Creative Commons Attribution (CC BY) license (https://creativecommons.org/licenses/by/4.0/).
Share and Cite
Prayitno, G.; Auliah, A.; Efendi, A.; Hayat, A.; Subagiyo, A.; Salsabila, A.P. The Role of Livelihood Assets in Affecting Community Adaptive Capacity in Facing Shocks in Karangrejo Village, Indonesia. Economies 2025, 13, 13. https://doi.org/10.3390/economies13010013
Prayitno G, Auliah A, Efendi A, Hayat A, Subagiyo A, Salsabila AP. The Role of Livelihood Assets in Affecting Community Adaptive Capacity in Facing Shocks in Karangrejo Village, Indonesia. Economies. 2025; 13(1):13. https://doi.org/10.3390/economies13010013
Chicago/Turabian StylePrayitno, Gunawan, Aidha Auliah, Achmad Efendi, Ainul Hayat, Aris Subagiyo, and Aulia Putri Salsabila. 2025. "The Role of Livelihood Assets in Affecting Community Adaptive Capacity in Facing Shocks in Karangrejo Village, Indonesia" Economies 13, no. 1: 13. https://doi.org/10.3390/economies13010013
APA StylePrayitno, G., Auliah, A., Efendi, A., Hayat, A., Subagiyo, A., & Salsabila, A. P. (2025). The Role of Livelihood Assets in Affecting Community Adaptive Capacity in Facing Shocks in Karangrejo Village, Indonesia. Economies, 13(1), 13. https://doi.org/10.3390/economies13010013

