Digital Progression and Economic Growth: Analyzing the Impact of ICT Advancements on the GDP of European Union Countries
Abstract
1. Introduction
2. Literature Review
3. Conceptual Model and Hypothesis Analysis
3.1. Connectivity
3.2. Integration of Digital Technology
3.3. Human Capital
3.4. e-Government
4. Methodology
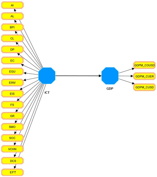
5. Results
5.1. Assessment of the Measurement Model
5.2. Structural Model
5.2.1. Hypothesis Testing
5.2.2. Quality Criteria
6. Discussion
7. Conclusions
Author Contributions
Funding
Informed Consent Statement
Data Availability Statement
Conflicts of Interest
Appendix A
| INDEXES | Links |
|---|---|
| DESI | |
| Entire dataset including all indicators for DESI 2022 | https://digital-decade-desi.digital-strategy.ec.europa.eu/api/v1/chart-groups/desi-2022/facts/, accessed on 27 February 2023 |
| List of DESI 2022 indicators | https://digital-decade-desi.digital-strategy.ec.europa.eu/datasets/desi-2022/indicators accessed on 27 February 2023 |
| DESI 2022 Methodological note | https://ec.europa.eu/newsroom/dae/redirection/document/88557 accessed on 27 February 2023 |
| OECD | |
| GDPM-COUSD | https://www.oecd-ilibrary.org/economics/data/aggregate-national-accounts/gross-domestic-product_data-00001-en accessed on 27 April 2023 Data set available on this link with results filtered based on requirements. Dataset available for download. |
| GDPM-CUER | https://www.oecd-ilibrary.org/economics/data/aggregate-national-accounts/gross-domestic-product_data-00001-en accessed on 27 April 2023 Data set available on this link with results filtered based on requirements. Dataset available for download. |
| GDPM-CUSD | https://www.oecd-ilibrary.org/economics/data/aggregate-national-accounts/gross-domestic-product_data-00001-en accessed on 27 April 2023 Data set available on this link with results filtered based on requirements. Dataset available for download. |
| Eurostat | |
| Real GDP per capita | https://ec.europa.eu/eurostat/databrowser/view/sdg_08_10/default/table?lang=en accessed on 27 April 2023 |
| Labour Force Survey | https://ec.europa.eu/eurostat/databrowser/view/TIPSLM16/default/table Employment vs GDP accessed on 27 April 2023 |
References
- Ala-Mutka, Kirsti. 2011. Mapping Digital Competence: Towards a Conceptual Understanding. Sevilla: Institute for Prospective Technological Studies, pp. 7–60. [Google Scholar]
- Albiman, Masoud Mohammed, and Zunaidah Sulong. 2017. The Linear and Non-Linear Impacts of ICT on Economic Growth, of Disaggregate Income Groups within SSA Region. Telecommunications Policy 41: 555–72. [Google Scholar] [CrossRef]
- Ali, Mohammad Afshar, Khorshed Alam, Brad Taylor, and Shuddhasattwa Rafiq. 2020. Does ICT Maturity Catalyse Economic Development? Evidence from a Panel Data Estimation Approach in OECD Countries. Economic Analysis and Policy 68: 163–74. [Google Scholar] [CrossRef] [PubMed]
- Bagozzi, Richard P., and Youjae Yi. 1988. On the Evaluation of Structural Equation Models. Journal of the Academy of Marketing Science 16: 74–94. [Google Scholar] [CrossRef]
- Bahrini, Raéf, and Alaa A. Qaffas. 2019. Impact of Information and Communication Technology on Economic Growth: Evidence from Developing Countries. Economies 7: 21. [Google Scholar] [CrossRef]
- Billon, Margarita, Rocio Marco, and Fernando Lera-Lopez. 2009. Disparities in ICT Adoption: A Multidimensional Approach to Study the Cross-Country Digital Divide. Telecommunications Policy 33: 596–610. [Google Scholar] [CrossRef]
- Brodny, Jarosław, and Magdalena Tutak. 2022. Analyzing the Level of Digitalization among the Enterprises of the European Union Member States and Their Impact on Economic Growth. Journal of Open Innovation: Technology, Market, and Complexity 8: 70. [Google Scholar] [CrossRef]
- Capello, Roberta, Camilla Lenzi, and Giovanni Perucca. 2022. The Modern Solow Paradox. In Search for Explanations. Structural Change and Economic Dynamics 63: 166–80. [Google Scholar] [CrossRef]
- Cave, Martin, Luigi Prosperetti, and Chris Doyle. 2006. Where Are We Going? Technologies, Markets and Long-Range Public Policy Issues in European Communications. Information Economics and Policy 18: 242–55. [Google Scholar] [CrossRef]
- Chen, Yanyu, E. Kusuma Kumara, and V. Sivakumar. 2023. Investigation of Finance Industry on Risk Awareness Model and Digital Economic Growth. Annals of Operations Research 326: 15. [Google Scholar] [CrossRef]
- Chin, Wynne W. 1998. The Partial Least Squares Approach to Structural Equation Modeling. Modern Methods for Business Research 295: 295–336. [Google Scholar]
- Chiu, Thomas K.F., Qi Xia, Xinyan Zhou, Ching Sing Chai, and Miaoting Cheng. 2023. Systematic Literature Review on Opportunities, Challenges, and Future Research Recommendations of Artificial Intelligence in Education. Computers and Education: Artificial Intelligence 4: 100118. [Google Scholar] [CrossRef]
- Cohen, Jacob. 2013. Statistical Power Analysis for the Behavioral Sciences. New York: Academic Press. Available online: https://books.google.com/books?hl=el&lr=&id=rEe0BQAAQBAJ&oi=fnd&pg=PP1&dq=%22Statistical+Power+Analysis+for+the+Behavioral+Sciences%22+Cohen&ots=sxTVJsMRo6&sig=f8ND8nEyvlDsjxofUhPhpVsGyyc (accessed on 5 March 2023).
- Cornet, Dorine, Jean Bonnet, and Sébastien Bourdin. 2023. Digital Entrepreneurship Indicator (DEI): An Analysis of the Case of the Greater Paris Metropolitan Area. Annals of Regional Science 71: 697–724. [Google Scholar] [CrossRef]
- de Clercq, Michaël, Marijke D’Haese, and Jeroen Buysse. 2023. Economic Growth and Broadband Access: The European Urban-Rural Digital Divide. Telecommunications Policy 47: 102579. [Google Scholar] [CrossRef]
- Dwivedi, Yogesh K., Laurie Hughes, Abdullah M. Baabdullah, Samuel Ribeiro-Navarrete, Mihalis Giannakis, Mutaz M. Al-Debei, Denis Dennehy, Bhimaraya Metri, Dimitrios Buhalis, Christy M.K. Cheung, and et al. 2022. Metaverse beyond the Hype: Multidisciplinary Perspectives on Emerging Challenges, Opportunities, and Agenda for Research, Practice and Policy. International Journal of Information Management 66: 102542. [Google Scholar] [CrossRef]
- Edquist, Harald, Peter Goodridge, Jonathan Haskel, Xuan Li, and Edward Lindquist. 2018. How Important Are Mobile Broadband Networks for the Global Economic Development? Information Economics and Policy 45: 16–29. [Google Scholar] [CrossRef]
- Eurostat. 2021. Digital Economy and Society Statistics—Households and Individuals. Brussels: European Commission. [Google Scholar]
- Eurostat. 2022. Digital Economy and Society Index (DESI) 2022. Thematic Chapters. Available online: https://Digital-Strategy.Ec.Europa.Eu/En/Library/Digital-Economy-and-Society-Indexdesi-2022 (accessed on 27 February 2023).
- Fernández-Portillo, Antonio, Manuel Almodóvar-González, and Ricardo Hernández-Mogollón. 2020. Impact of ICT Development on Economic Growth. A Study of OECD European Union Countries. Technology in Society 63: 101420. [Google Scholar] [CrossRef]
- Fornell, Claes, and David F. Larcker. 1981. Structural Equation Models with Unobservable Variables and Measurement Error: Algebra and Statistics. Journal of Marketing Research 18: 382–88. [Google Scholar] [CrossRef]
- García-Muñiz, Ana Salomé, María Rosalía Vicente, and Margarita Billon. 2022. ICT Research Networks and Regional Competitiveness: An Analysis of the 7th Framework Program. European Planning Studies 30: 2063–83. [Google Scholar] [CrossRef]
- Gefen, David, Detmar Straub, and Marie-Claude Boudreau. 2000. Structural Equation Modeling and Regression: Guidelines for Research Practice. Communications of the Association for Information Systems 4: 7. [Google Scholar] [CrossRef]
- Hair, Joseph F., G. Tomas M. Hult, Christian M. Ringle, Marko Sarstedt, Nicholas P. Danks, and Soumya Ray. 2021. Partial Least Squares Structural Equation Modeling (PLS-SEM) Using R: A Workbook. Berlin: Springer Nature. Available online: https://library.oapen.org/handle/20.500.12657/51463 (accessed on 2 December 2022).
- Henseler, Jörg, Christian M. Ringle, and Marko Sarstedt. 2015. A New Criterion for Assessing Discriminant Validity in Variance-Based Structural Equation Modeling. Journal of the Academy of Marketing Science 43: 115–35. [Google Scholar] [CrossRef]
- Herrera, Gabriel Paes, Michel Constantino, Jen-Je Su, and Athula Naranpanawa. 2023. The Use of ICTs and Income Distribution in Brazil: A Machine Learning Explanation Using SHAP Values. Telecommunications Policy 47: 102598. [Google Scholar] [CrossRef]
- Hyytinen, Ari, Jarno Tuimala, and Markus Hammar. 2022. Enhancing the Adoption of Digital Public Services: Evidence from a Large-Scale Field Experiment. Government Information Quarterly 39: 101687. [Google Scholar] [CrossRef]
- Ibrahimi, Arta Ejupi, and Besnik Fetai. 2022. The Impact of ICT on the GDP Growth of Western Balkan Countries. SEEU Review 17: 105–19. [Google Scholar] [CrossRef]
- Ishnazarov, Akram, Nargiza Kasimova, Shakhnoza Tosheva, and Arletta Isaeva. 2021. ICT and Economic Growth: Evidence from Cross-Country Growth Modeling. In International Conference Proceedings Series. New York: Association for Computing Machinery, pp. 668–71. [Google Scholar] [CrossRef]
- Jemala, Marek. 2022. Systemic Technology Innovation Management and Analysis of Other Forms of IP Protection. International Journal of Innovation Studies 6: 238–58. [Google Scholar] [CrossRef]
- Kaygisiz, Esra G. 2022. Determination of Digital Density Efficiency by Data Envelopment Analysis: EU Member States. Selçuk Üniversitesi Sosyal Bilimler Enstitüsü Dergisi 49: 175–90. [Google Scholar] [CrossRef]
- Kiss, Eva, and Balázs Páger. 2023. Spatial Patterns of Manufacturing Sectors and Digitalisation in Hungary in the Age of Industry 4.0. European Planning Studies 32: 668–93. [Google Scholar] [CrossRef]
- Kulkov, Ignat. 2021. The Role of Artificial Intelligence in Business Transformation: A Case of Pharmaceutical Companies. Technology in Society 66: 101629. [Google Scholar] [CrossRef]
- Kumar, Pranjal, Siddhartha Chauhan, and Lalit Kumar Awasthi. 2023. Artificial Intelligence in Healthcare: Review, Ethics, Trust Challenges & Future Research Directions. Engineering Applications of Artificial Intelligence 120: 105894. [Google Scholar] [CrossRef]
- Kumar, Ronald Ravinesh, Peter Josef Stauvermann, and Aristeidis Samitas. 2016. The Effects of ICT⁎ on Output per Worker: A Study of the Chinese Economy. Telecommunications Policy 40: 102–15. [Google Scholar] [CrossRef]
- Kurniawati, Meta Ayu. 2022. Analysis of the Impact of Information Communication Technology on Economic Growth: Empirical Evidence from Asian Countries. Journal of Asian Business and Economic Studies 29: 2–18. [Google Scholar] [CrossRef]
- Lucky, Robert W. 2004. Yesterday’s Dreams and Today’s Reality in Telecommunications. Technology in Society 26: 223–33. [Google Scholar] [CrossRef]
- Makridakis, Spyros. 2017. The Forthcoming Artificial Intelligence (AI) Revolution: Its Impact on Society and Firms. Futures 90: 46–60. [Google Scholar] [CrossRef]
- Mattalia, Claudio. 2013. Embodied Technological Change and Technological Revolution: Which Sectors Matter? Journal of Macroeconomics 37: 249–64. [Google Scholar] [CrossRef]
- Mayer, Walter, Gary Madden, and Chen Wu. 2020. Broadband and Economic Growth: A Reassessment. Information Technology for Development 26: 128–45. [Google Scholar] [CrossRef]
- Njoh, Ambe J. 2018. The Relationship between Modern Information and Communications Technologies (ICTs) and Development in Africa. Utilities Policy 50: 83–90. [Google Scholar] [CrossRef]
- Ofori, Isaac Kwesi, Mark Kojo Armah, Francis Taale, and Pamela Efua Ofori. 2021. Addressing The Severity and Intensity of Poverty in Sub-Saharan Africa: How Relevant Is the ICT And Financial Development Pathway? Heliyon 7: e08156. [Google Scholar] [CrossRef]
- Pallathadka, Harikumar, Edwin Hernan Ramirez-Asis, Telmo Pablo Loli-Poma, Karthikeyan Kaliyaperumal, Randy Joy Magno Ventayen, and Mohd Naved. 2023. Applications of Artificial Intelligence in Business Management, e-Commerce and Finance. Materials Today: Proceedings 80: 2610–13. [Google Scholar] [CrossRef]
- Pan, Maomao, Min Bai, and Xiaoxiao Ren. 2022. Does Internet Convergence Improve Manufacturing Enterprises’ Competitive Advantage? Empirical Research Based on the Mediation Effect Model. Technology in Society 69: 101944. [Google Scholar] [CrossRef]
- Panagiotopoulos, Panagiotis, Aimilia Protogerou, and Yannis Caloghirou. 2023. Dynamic Capabilities and ICT Utilization in Public Organizations: An Empirical Testing in Local Government. Long Range Planning 56: 102251. [Google Scholar] [CrossRef]
- Petrescu, Maria, Anjala S. Krishen, Sheen Kachen, and John T. Gironda. 2022. AI-Based Innovation in B2B Marketing: An Interdisciplinary Framework Incorporating Academic and Practitioner Perspectives. Industrial Marketing Management 103: 61–72. [Google Scholar] [CrossRef]
- Pradhan, Rudra P., Girijasankar Mallik, and Tapan P. Bagchi. 2018. Information Communication Technology (ICT) Infrastructure and Economic Growth: A Causality Evinced by Cross-Country Panel Data. IIMB Management Review 30: 91–103. [Google Scholar] [CrossRef]
- Rai, Arun, Panos Constantinides, and Saonee Sarker. 2019. Next Generation Digital Platforms: Toward Human-AI Hybrids. Mis Quarterly 43: iii–ix. [Google Scholar]
- Ringle, Christian M., Sven Wende, and Jan-Michael Becker. 2015. SmartPLS 3. SmartPLS GmbH, Boenningstedt. Journal of Service Science and Management 10: 32–49. [Google Scholar]
- Rodríguez-Núñez, Estibaliz, Amparo Cervera-Taulet, and Iñaki Periáñez-Cañadillas. 2023. Assessing Social Value Derived from Social Innovation Capacity: A Review on the European Urban Context. European Planning Studies. [Google Scholar] [CrossRef]
- Savarese, Maria Francesca, Luigi Orsi, and Fiorenza Belussi. 2016. New Venture High Growth in High-Tech Environments. European Planning Studies 24: 1937–58. [Google Scholar] [CrossRef]
- Sollosy, Marc, and Marjorie McInerney. 2022. Artificial Intelligence and Business Education: What Should Be Taught. International Journal of Management Education 20: 100720. [Google Scholar] [CrossRef]
- Solow, Robert M. 1956. A Contribution to the Theory of Economic Growth. Quarterly Journal of Economics 70: 65–94. [Google Scholar] [CrossRef]
- Swan, Trevor W. 1956. Economic Growth and Capital Accumulation. Economic Record 32: 334–61. [Google Scholar] [CrossRef]
- Tsachtsiris, George, Anastasios Magoutas, and Theodore Papadogonas. 2022. ICT and Economic Growth in EU: A Macro Level Comparison of Estimated ICT Output Elasticities. Journal of Global Information Technology Management 25: 202–16. [Google Scholar] [CrossRef]
- Van Deursen, Alexander J.A.M., and Jan A.G.M. van Dijk. 2009. Improving Digital Skills for the Use of Online Public Information and Services. Government Information Quarterly 26: 333–40. [Google Scholar] [CrossRef]
- Vu, Khuong M. 2011. ICT as a Source of Economic Growth in the Information Age: Empirical Evidence from the 1996–2005 Period. Telecommunications Policy 35: 357–72. [Google Scholar] [CrossRef]
- Zoroja, Jovana. 2015. Fostering Competitiveness in European Countries with ICT: GCI Agenda. International Journal of Engineering Business Management 7. [Google Scholar] [CrossRef]





| Construct | Subcategory I | Subcategory II | Indicators | Abbreviations |
|---|---|---|---|---|
| ICT | Connectivity | Broadband price | Broadband price index | BPI |
| Fixed broadband coverage | Fixed very high capacity network coverage | VHCN | ||
| Fixed broadband set up | At least 100 Mbps fixed BB take-up | AL | ||
| Integration of Digital Technology | Digital technologies for business | Electronic information sharing | EIS | |
| Cloud | CL | |||
| Artificial intelligence | AI | |||
| e-invoices | EINV | |||
| e-commerce | SMEs selling online | SMO | ||
| e-commerce turnover | EC | |||
| Selling online cross-border | SOC | |||
| Human Capital | Internet user skills | At least basic digital content creation skills | DCS | |
| Advanced skills | Female ICT specialists | FS | ||
| Enterprises providing ICT training | EPT | |||
| ICT graduates | GR | |||
| e-government | - | e-government users | EGU | |
| - | Digital public services for citizens | DP |
| Construct | Subcategory I | Indicators | Abbreviations |
|---|---|---|---|
| Economic Growth (EG) | Gross Domestic Product | GDP current per head vs. Employment in Millions of Euros | GDPM_CUER |
| GDP current per head vs. Employment in Millions of US Dollars | GDPM_CUSD | ||
| GDP constant per head vs. Employment in Millions of US Dollars | GDPM_COUSD |
| Construct | Items | Loading | Alpha | CR | AVE |
|---|---|---|---|---|---|
| >0.704 | >0.7 | >0.7 | >0.5 | ||
| ICT | AI | 0.758 | 0.876 | 0.91 | 0.671 |
| DCS | 0.891 | ||||
| DP | 0.760 | ||||
| EGU | 0.844 | ||||
| EPT | 0.834 | ||||
| GDP | GDPM_CUER | 0.996 | 0.992 | 0.996 | 0.992 |
| GDPM_CUSD | 0.996 |
| Constructs | 1 | 2 |
|---|---|---|
| 1. Gross Domestic Product | 0.996 | |
| 2. Information and Communication Technology | 0.361 | 0.819 |
| Hypothesis | Direct | Std. | Std. | T | P |
|---|---|---|---|---|---|
| Relationships | Beta | Error | Values | Values | |
| H1 | ICT → GDP | 0.361 | 0.183 | 1.977 | * |
| Latent Variables | R2 | R2Adj | Q2 | F2 |
|---|---|---|---|---|
| GDP | 0.131 | 0.096 | 0.078 | |
| ICT → GDP | 0.150 | |||
Disclaimer/Publisher’s Note: The statements, opinions and data contained in all publications are solely those of the individual author(s) and contributor(s) and not of MDPI and/or the editor(s). MDPI and/or the editor(s) disclaim responsibility for any injury to people or property resulting from any ideas, methods, instructions or products referred to in the content. |
© 2024 by the authors. Licensee MDPI, Basel, Switzerland. This article is an open access article distributed under the terms and conditions of the Creative Commons Attribution (CC BY) license (https://creativecommons.org/licenses/by/4.0/).
Share and Cite
Magoutas, A.I.; Chaideftou, M.; Skandali, D.; Chountalas, P.T. Digital Progression and Economic Growth: Analyzing the Impact of ICT Advancements on the GDP of European Union Countries. Economies 2024, 12, 63. https://doi.org/10.3390/economies12030063
Magoutas AI, Chaideftou M, Skandali D, Chountalas PT. Digital Progression and Economic Growth: Analyzing the Impact of ICT Advancements on the GDP of European Union Countries. Economies. 2024; 12(3):63. https://doi.org/10.3390/economies12030063
Chicago/Turabian StyleMagoutas, Anastasios I., Maria Chaideftou, Dimitra Skandali, and Panos T. Chountalas. 2024. "Digital Progression and Economic Growth: Analyzing the Impact of ICT Advancements on the GDP of European Union Countries" Economies 12, no. 3: 63. https://doi.org/10.3390/economies12030063
APA StyleMagoutas, A. I., Chaideftou, M., Skandali, D., & Chountalas, P. T. (2024). Digital Progression and Economic Growth: Analyzing the Impact of ICT Advancements on the GDP of European Union Countries. Economies, 12(3), 63. https://doi.org/10.3390/economies12030063

