Next Article in Journal
Dynamics of Bilateral Digital Trade: The Case of a Korea–EU Digital Partnership
Next Article in Special Issue
Assessing the Relationship between Fuel and Charcoal Prices in Uganda
Previous Article in Journal
Assessing the Effect of Internet Indicators on Agri-Food Export Competitiveness
 
 
Font Type:
Arial Georgia Verdana
Font Size:
Aa Aa Aa
Line Spacing:
Column Width:
Background:
Article

The Impact of Green Finance on the Sustainability Performance of the Banking Sector in Palestine: The Moderating Role of Female Presence

Finance Department, Faculty of Business and Economics, Palestine Technical University—Kadoorie, Ramallah P.O. Box 7, Palestine
Economies 2023, 11(10), 247; https://doi.org/10.3390/economies11100247
Submission received: 9 July 2023 / Revised: 14 September 2023 / Accepted: 22 September 2023 / Published: 8 October 2023
(This article belongs to the Special Issue Economics of Energy Market)

Abstract

:
This paper investigates the influence of “green finance” on the sustainability performance of banking institutions with a specific focus on the context of Palestine. A structured questionnaire was administered to gather data from a representative sample of 104 credit managers employed within Palestinian banking, utilizing descriptive statistics, structural equation modeling, and multiple regression analysis. This study examines the intricate interplay of the social, economic, and environmental facets of green financing and their impact on sustainability performance. Moreover, the study explores the potential moderating effect of female representation within financial institutions. The findings suggest that gender diversity and exclusivity significantly contribute to reinforcing the favorable association between green finance and sustainability performance. Integrating green finance into the strategic frameworks of financial institutions can yield environmental benefits and enhance both long-term and short-term sustainability performance, particularly in emerging economies such as Palestine. Ultimately, this study offers valuable insights into the evolution of green finance and its consequential effects on the sustainability performance of financial institutions in emerging countries.

1. Introduction

The contemporary global landscape is marked by pressing environmental challenges, among them climate change, ecological imbalances, and biodiversity loss, whose reverberations are felt across economies and political realms. These challenges, acknowledged as imminent threats to humanity’s long-term progress and survival, have garnered attention from experts and institutions (Corvalan and Reid 2005; Sutton et al. 2014). In response to this critical juncture, the ascent of green finance (GF) has proven indispensable. Green finance is a financial service that promotes sustainable growth and addresses climate change by funding environmentally sustainability projects (World Bank 2022). This dynamic financial approach not only offers crucial support for initiatives in clean technology, renewable energy, energy-efficient infrastructure, and transportation projects but also serves as a strategic instrument to mitigate the far-reaching impacts of these ecological concerns. Its fundamental objective is to foster harmonious and enduring growth that encompasses both economic and ecological advantages (Qi 2021).
The adoption rate of Green Finance is growing at an exponential rate. However, the Global Green Finance report (Barry 2022) proposed that green finance, encompassing categories like green bonds, loans, venture capital (VC), Private Equity (PE), initial public offerings (IPOs), and acquisitions, surged beyond $720 billion. Notably, green bonds reached $522.7 billion in 2021, constituting over half of such financing. Green loans surpassed $135 billion, with strong demand propelling double-digit growth for select financial firms, while VC, PE, green tech acquisitions, and IPOs contributed around $63.2 billion. Therefore, recent years have seen a noteworthy surge in the issuance of green bonds, reflecting an amplified interest in funding sustainable endeavors and combatting climate change (Zheng et al. 2021). The imperative of cultivating an effective green economy holds particular significance in less developed nations, serving as a catalyst for both sustainable development and economic advancement (Liu et al. 2020a; Akomea-Frimpong et al. 2022). In the pursuit of addressing challenges emanating from swift population growth, poverty alleviation, and wealth inequality reduction in the Middle East, green financial solutions emerge as transformative tools. Therefore, championing ecologically sound alternative energy projects that optimize resource usage, these solutions contribute to ameliorating these multifaceted issues (Zheng et al. 2021; World Population Review 2023).
The dynamic interplay between green finance and sustainability in the banking sector serves as a driving force for environmental responsibility and financial resilience, simultaneously advancing sustainability across the industry (Akomea-Frimpong et al. 2022; Rahman et al. 2022; Syarifuddin 2023). A wealth of studies substantiates this notion. Moreover, a comprehensive exploration of the available literature reveals that green finance can bolster banks’ sustainability endeavors by incentivizing investment in environmentally friendly projects and sustainable development (Endrikat et al. 2021; Fashli et al. 2019; Khan et al. 2023, 2022; Nechaev et al. 2017; Oyegunle and Weber 2015; Pasupuleti and Ayyagari 2023; Qi 2021; Rahman et al. 2022; Ringel and Mjekic 2023; Chen et al. 2018).
Sustainable finance holds the potential for positive social and environmental impacts alongside financial gains (Caldecott et al. 2022). Furthermore, green financing correlates with enhanced bank profitability. In addition to the positive impact of sustainability, Ersoy et al. (2022) suggests that higher ESG scores are associated with improved sustainability performance (SP), and lower cost of capital for banks, emphasizing the significance of ESG ratings as an essential tool for progress. The embrace of sustainable practices leads to cost savings, improved brand reputation, and increased market access, making it appealing to investors to incorporate sustainability in their decisions. Financial institutions, notably through avenues like green bonds, play a pivotal role in driving sustainable development, although standardized reporting and impact measurement improvements are needed (Robins 2017).
The existing literature on green finance in emerging economy banking institutions not only provides empirical insights but also reveals theoretical and practical gaps for future research exploration. In their study, Zheng and Siddik (2022) examine the effects of Corporate Social Responsibility (CSR), and the Green Study delves into how CSR and green finance impact environmental performance in developing economy banks. To bolster these findings, future research should extend to diverse emerging economies, involving various firms and countries. Moreover, Rahman et al. (2022) call for a comprehensive analysis of green finance’s role in fostering sustainable economic growth across both developed and developing nations. Furthermore, advocating for upcoming studies to scrutinize how employee demographics like age, sustainable education, and gender moderate perceptions of green financing is recommended (Khan et al. 2023). Finally, Galletta et al. (2022), which assesses female leadership’s influence on banking sustainability in their study, call for future investigations to examine gender diversity’s impact within countries adhering to Agenda 2030 for sustainable development.
In this regard, Palestine’s economy faces significant challenges due to restrictions on trade, mobility, access, internal conflicts, and declining assistance donations. Banks can contribute to sustainable development and the achievement of SDGs by investing in environmentally friendly projects like renewable energy, clean energy, green industry development, and waste management (World Bank 2022; Chen et al. 2018). Despite the abundant amount of existing literature that focuses on green finance and suitability, the necessity remains for additional contributions to fill critical research gaps (Zheng and Siddik 2022; Khan et al. 2023, 2022; Rahman et al. 2022), especially on Palestinian bankers’ perspectives and their impact on PCBs’ sustainability performance as an emerging economy. Therefore, this paper endeavors to bridge this gap by conducting a survey of the perceptions and attitudes of b key employees of banks, aiming to shed light on the impact of green finance on sustainable development in Palestine. Moreover, the contemporary business landscape underscores the significance of gender diversity, supported by research indicating positive outcomes when there is increased representation of women in leadership roles. Yet, a dearth of research exists on the role of women in moderating the connection between green finance drivers and sustainability performance, based on employee response through utilized surveys. However, the research framework with its measurement variables is grounded in the lens of the Triple Bottom Line (TBL) Framework, which emphasizes the interconnectedness of social(SD), economic (ED), and environmental (EnD) dimensions in assessing the overall sustainability of an organization (Zheng and Siddik 2022; Zhou et al. 2020).
Overall, the literature suggests that incorporating Environmental, Social, and Governance (ESG) factors into banking operations can lead to better short-term and long-term profitability and societal benefits. Additionally, increasing gender diversity in leadership positions may also bring unique perspectives and enhance organizational outcomes. Nevertheless, in order to gain a deeper, understanding of the complex relationship between these variables, this paper aims to investigate how green finance, encompassing social, economic, and environmental dimensions influences, the sustainability performance of banks.
This study contributes to the existing literature in several ways. Firstly, this study highlights the impact of green finance within the banking sector on sustainability performance, a connection that has been explored in previous studies. Secondly, it examines the role of green finance on the long-term and short-term sustainability performance of banks. Finally, it explores the moderation effect of gender on the relation between green finance and the sustainability performance of banks.
The rest of this article is structured as follows: Section 2 outlines the theory and hypothesis development pertinent to the study goals. Section 3 details the research methodology, outcome presentation, analysis, and implications. The paper closes with a discourse and suggestions for upcoming research prospects.

2. Literature Review and Hypothesis Development

2.1. Triple Bottom Line (TBL) as a Conceptual Framework

The Bottom Line (TBL) is a term that encapsulates the essential financial outcome of an organization’s operations, reflecting its net profit after deducting all expenses from total revenue. It serves as a foundational metric for assessing the financial strength and profitability of a business. Traditionally, a strong bottom line has been the primary goal for many companies, emphasizing financial gains and shareholder returns (Slaper 2011).
However, the concept of TBL has expanded beyond this narrow focus. With the emergence of sustainability as a critical concern, the Triple Bottom Line (TBL) approach was introduced. TBL goes beyond financial considerations and incorporates three vital dimensions: social, environmental, and economic (Zheng and Siddik 2022; Zhou et al. 2020). This framework recognizes that a business’s success should not solely be defined by its financial profitability. It highlights the importance of evaluating a company’s impact on society, the environment, and its financial performance collectively. TBL underscores the interconnectedness of these dimensions and encourages organizations to adopt a more balanced and responsible approach that addresses a broader spectrum of stakeholders and long-term sustainability (Alhaddi 2015). Therefore, the TBL framework is employed to explain how the social, economic, and environmental dimensions of green financing affect sustainability performance in the Banking sector as shown in Figure 1.

2.2. Literature and Background of the Study

2.2.1. Green Finance and Its Dimensions

Green finance combines different methods to enhance the economic, social, and environmental performance of the monetary system (Zheng et al. 2021). Therefore, green finance pertains to the significance of both public and private initiatives that contribute to the establishment of an unpolluted environment. It further underscores the consequences of climate change and pollution on human well-being, while also demonstrating the societal advantages and enduring gains inherent in supporting such financial endeavors (Khan et al. 2022).
The literature emphasizes the significance of green finance as a critical component of sustainable banking and its potential positive effects on economic development (Akomea-Frimpong et al. 2022). Banks play a crucial role in promoting green finance by providing financial services and products that support environmentally sustainable investments, encouraging clients to adopt more sustainable practices, and setting sustainability criteria for their lending activities and investment portfolios (Zheng et al. 2021). Green finance encompasses a range of instruments, including green bonds, green loans, and green equity which provide funding for environmentally-friendly projects and businesses. GF involves multiple approaches, including microfinance, sustainable funds, benefit assets, active ownership, credits for sustainable development, and financial system change (Pasupuleti and Ayyagari 2023). It has a profound impact on developing sustainable businesses and companies globally. By integrating (ESG) considerations into investment-related decisions, green finance is a financial strategy that focuses on sustainable development, environmental protection, and the shift to a low-emission economy (Robins 2018). However, several barriers exist, including inconsistent reporting standards, lack of policy formulation, incorporation of environmental issues, and insufficient social and environmental awareness. Nonetheless, by funding eco-friendly initiatives, GF can play a vital role in achieving banks’ sustainability objectives (Liu et al. 2020b). Furthermore, it can mobilize resources to accomplish the Sustainable Development Goals, reduce greenhouse gas emissions, manage resources more effectively, and safeguard ecosystem services and biodiversity through funding environmentally friendly initiatives and enterprises (European Commission 2020; Bank of England 2021).
Women are assuming an increasingly important role in driving green finance and sustainability initiatives within the banking industry. Studies have demonstrated that banks with diverse teams tend to perform better financially and are better equipped to serve the needs of diverse customer bases, including female entrepreneurs and investors who show a growing interest in sustainable finance (Global Banking Alliance for Women 2019). Triodos Bank is a renowned example of a bank that prioritizes diversity and inclusion, with women accounting for over 60% of its workforce and more than 45% of its executive board. Triodos has been financing environmentally sustainable projects for over four decades, including renewable energy, organic farming, and sustainable real estate (Triodos Bank 2023). Sustainable finance has become an essential component in addressing climate change and social inequality, and women play a crucial role in shaping strategies and practices towards a more equitable and sustainable future (Provasi and Harasheh 2021; Galletta et al. 2022).

2.2.2. Sustainability Performance

The concept of the Sustainable Corporation has been widely discussed and researched by sustainability professionals and academics and has become an important topic in the field of sustainable development (Zheng and Siddik 2022; Rahman et al. 2022; Zhang et al. 2022; Zheng et al. 2021)
The idea was first introduced by John Elkington (1994), emphasizing the importance of social responsibility, environmental care, and resource efficiency in business operations. Moreover, the researcher suggested that companies should integrate sustainability practices into their core business operations to achieve a balance between economic development, environmental conservation, and social well-being (UN 1987). This requires taking a long-term view, recognizing sustainability risks (Park and Kim 2020) and opportunities throughout the company’s value chain, and consistently improving via innovation (Bocken and Geradts 2020). The Sustainability Performance also highlights the importance of accountability and transparency when communicating with stakeholders (Zheng and Siddik 2022). By including economic, social, and environmental factors in organizational strategy, the (SP) offers a thorough method for attaining sustainable development.

2.2.3. Green Finance and Sustainability Performance

Green finance refers to financial products and services that are designed to promote environmentally sustainable economic growth (UNEP FI 2021). By investing in sustainable initiatives, companies can enhance sustainability outcomes while creating long-term financial rewards. One efficient green financing method is the issuance of green bonds, which are debt instruments that are expressly related to supporting environmentally beneficial initiatives (Khan et al. 2022; Climate Bonds Initiative 2023). The relationship between green finance and sustainability performance deserves a significant amount of attention from those who are dedicated to creating a more sustainable future (GSIA 2020).
Scholars have discerned that entities that employed green finance techniques performed better in terms of sustainability than those that did not (Fashli et al. 2019; Ringel and Mjekic 2023; Zhou et al. 2020). Another study discovered that green bond issuers typically outperform non-green bond issuers in terms of environmental performance (Liu and Wu 2023). A separate study from Chinese listed economics identified that green finance can greatly enhance firms’ environmental performance (Xia et al. 2023).
Furthermore, a recent investigation into developing economies revealed that green finance has the potential to be a key factor in encouraging sustainable development. However, it is crucial to address the significant obstacles in its implementation (Koval et al. 2022).
Green banking practices have additionally been observed to positively influence sustainability performance, with employee green behavior playing a partial mediation role in this relationship (Malsha et al. 2020; Narayanan et al. 2021; Zheng et al. 2021). The relationship between green finance and sustainability performance is significant, with research showing that companies that employ green finance techniques often perform better in terms of sustainability, therefore it is important for companies to consider these factors when developing their sustainability strategies (Zheng et al. 2021).

2.2.4. Women’s Role in Sustainability

In the discourse of sustainability, a multitude of essential theories and frameworks intricately examine and advocate for the vital inclusion of women in shaping a more sustainable future. Initially, the Gender and Development Framework recognizes that gender inequality is a key issue in development and sustainability. It aims to address the unequal distribution of resources, opportunities, and power between men and women, and advocates for the empowerment of women as a means of achieving sustainable development (Kabeer 1994). Moreover, the Women’s Empowerment Framework highlights the importance of women’s empowerment in achieving sustainability. This framework argues that empowering women can lead to more sustainable development outcomes by increasing women’s access to resources, education, and decision-making power (Kabeer 1999).
Furthermore, the Gender and Development (GAD) is another important framework that aims to promote gender equality and empowerment of women through development initiatives. In the context of sustainability and banking (Galletta et al. 2022), GAD recognizes the importance of gender equality in achieving sustainable development outcomes. Research has indicated that augmenting female participation in the decision-making processes within the banking sector can yield more sustainable outcomes. For example, Lomme et al. (2019) found that female board representation in European banks is positively associated with sustainability performance. This suggests that gender diversity in corporate leadership can lead to more environmentally sustainable practices in banks. Another study conducted by Onyango et al. (2021) indicated that an increase in female participation in decision-making processes related to natural resource management can similarly result in more sustainable outcomes. Thus, incorporating the GAD framework and promoting gender equality within the banking sector can promote environmentally sustainable practices and support sustainable development goals.

2.3. Hypothesis Development

The synergy between green finance and sustainability within the banking sector is a dynamic focal point driving environmental responsibility and financial resilience as well as advancing sustainability across the banking industry (Syarifuddin 2023; Akomea-Frimpong et al. 2022; Rahman et al. 2022). This concept is substantiated by an array of studies. Therefore, a comprehensive analysis of the literature on green finance and sustainability performance in the banking industry found that green financing has the potential to enhance banks’ sustainability efforts by incentivizing them to invest in environmentally friendly projects and promote sustainable development (Rahman et al. 2022). Moreover, sustainable finance has the potential to drive positive social and environmental outcomes while also delivering financial returns (Boffo and Patalano 2020). In addition, green financing has a positive effect on the profitability of banks, as evidenced by increased return on assets (ROA) and return on equity (ROE). Furthermore, banks exhibiting higher ratios of green loans demonstrated reduced credit risk, as measured by the non-performing loan (NPL) ratio. In addition to the positive impact of green banking practices on the sustainability performance of banks, Shaumya and Arulrajah (2017) proposed that banks with higher ESG scores tend to perform better in sustainability, and banks committed to green banking practices tend to have lower capital costs. Consequently, ESG ratings are regarded as an important tool for evaluating the sustainability performance of banks.
The dimensions of green finance, including social, economic, and environmental aspects, have a strong positive effect on the sustainability performance of banks and financial institutions (Khan et al. 2022; Zheng and Siddik 2022; Fashli et al. 2019). Moreover, Zheng et al. (2021) demonstrates that 95% of bankers view green financing as a crucial component in the short-term and long-term development of banking strategies in an emerging market. Therefore, recent studies suggest that green financing can benefit both financial and environmental sustainability, thus highlighting the importance of encouraging and incentivizing green finance in the banking industry.
Therefore, this study mainly focuses on examining the impact of the social, economic, and environmental drivers of green finance on the bank’s sustainability. Hence, the researcher hypotheses that:
H1. 
The social, economic, and environmental factors act as drivers for green finance, positively impacting the sustainability of Palestinian banks.
The intricate interplay between short-term stability and long-term growth in achieving financial sustainability within banks has garnered extensive scholarly attention. Balancing immediate risk management with strategic innovation is a requisite for enduring success (Bocken and Geradts 2020). Concurrently, the imperative to integrate environmental considerations into financial operations has gained momentum. This dual-edged paradigm demands harmonizing economic objectives with environmental consciousness (Narayanan et al. 2021), reinforcing the symbiotic relationship between financial resilience and environmental sustainable stewardship (Zhang et al. 2022). Therefore, sustainable finance emerges as a dynamic force, propelling favorable social and environmental impacts in tandem with financial gains. Notably, the salient influence of green financing on banks’ profitability is exemplified through augmented Return on Assets (ROA) and Return on Equity (ROE), particularly in the context of long-term financial sustainability performance Furthermore, a noteworthy correlation surfaces: heightened green loan ratios correlate with diminished credit risk, gauged by the Non-Perforsming Loan (NPL) ratio. Strikingly, superior Environmental, Social, and Governance (ESG) scores align with heightened sustainability performance. Conspicuously, banks embracing green banking practices are rewarded with a reduced cost of capital, signifying the financial ecosystem’s responsiveness to sustainable commitments. To test the hypothesis mentioned above, it is required to differentiate between the sub-hypotheses regarding financial performance (the short and the long term) and banks’ environmental performance across two time horizons.
Within the banking sector, an exploration of short-term financial sustainability performance unveils the intricate strategies and mechanisms employed by institutions to ensure immediate stability and resilience. Notably among banks, the deliberate adoption of sustainable practices not only leads to valuable cost savings but also cultivates an elevated brand reputation and facilitates entry into untapped markets (Bocken and Geradts 2020; Zheng and Siddik 2022). Moreover, Zheng et al. (2021) indicates that green loans can contribute positively to banks’ sustainability performance by encouraging environmentally friendly initiatives. Additionally, the study reveals that green loans are associated with improved risk management, enhanced brand reputation, and increased customer loyalty.
Investors are giving greater consideration to sustainability performance when making investment decisions (Narayanan et al. 2021; Zhang et al. 2022). Therefore, Green financing significantly enhances commercial banks’ financial performance. High green financing levels correlate with improved efficiency, especially for banks with superior ESG ratings. These outcomes underscore green financing’s potential to bolster sustainability and efficiency, guiding policymakers and banking stakeholders (Xu and Chen 2021).
The surging interest in green banking and sustainable corporate finance mirrors a growing recognition of harmonizing economic, social, and environmental considerations for enduring business success. Based on this premise, the study advances the following sub-hypotheses within (H1) to distinguish between short and long-term financial performance, as well as environmental performance. Hence, the research suggests the following sub-hypotheses:
H1-1. 
The economic and environmental factors act as drivers for green finance, positively impacting the short-term financial performance sustainability of Palestinian banks.
H1-2. 
The economic and environmental factors act as drivers for green finance, positively impacting the long-term financial performance sustainability of Palestinian banks.
The confluence of economic, environmental, and social factors as propellants of green finance profoundly shapes banks’ environmental sustainability performance. These factors collectively drive the integration of sustainable practices into financial operations. Economically, incentives like preferential loan terms for eco-friendly projects spur banks to channel resources into environmentally responsible endeavors (Zhang et al. 2022). Simultaneously, growing environmental concerns and regulatory frameworks compel banks to embrace green finance practices, reinforcing their commitment to environmental preservation (Oyegunle and Weber 2015; Park and Kim 2020). Socially conscious investors and stakeholders exert pressure on banks to adopt sustainable strategies, fostering accountability and transparency (Zheng and Siddik 2022; Park and Kim 2020; Chen et al. 2018). This triad of drivers intertwines economic viability with ecological integrity, positioning banks as advocates for sustainable development (Fashli et al. 2019; Zheng and Siddik 2022; Zhang et al. 2022). The harmonization of these factors yields a holistic approach wherein banks bolster their environmental sustainability performance while simultaneously ensuring long-term financial stability (Zhang et al. 2022; Zhou et al. 2020). Furthermore, by aligning economic, environmental, and social drivers toward green finance, banks become agents of positive change, advancing environmental goals while navigating the intricate financial landscape. Therefore, the researchers hypothesize that:
H1-3. 
Economic and environmental factors serve as drivers for green finance, resulting in a positive impact on the environmental sustainability performance of Palestinian banks.
The strategic role of female representation in business unfolds as a catalyst for innovation, diversity, and balanced decision-making, fostering organizational excellence (Endrikat et al. 2021). The role of female representation in the context of drivers for green finance profoundly influences the sustainability performance of banks (Onyango et al. 2021). Increasingly, studies suggest that the inclusion of women in leadership roles within the financial sector can augment the impact of green finance initiatives on sustainability performance. Women leaders often exhibit a stronger commitment to environmental and social responsibility, which aligns with the objectives of green finance. Their diverse perspectives and decision-making styles can lead to the implementation of more comprehensive and effective sustainability strategies. Moreover, female presence in leadership positions can enhance a bank’s stakeholder engagement (Galletta et al. 2022), facilitating better communication of green initiatives and generating broader support (Paoloni et al. 2023). Thus, female existence as a moderating variable not only amplifies the effects of green finance drivers but also contributes to shaping a more sustainable and responsible trajectory for banks in the face of environmental challenges.
Therefore, this study extended its investigation to examine the moderating role of female presence on the impact of green finance drivers on banks’ sustainability performance.
H2. 
The presence of female managers has a positive impact on moderating the relationship between green finance drivers on banks’ sustainability performance.

3. Methodology

3.1. Data Collection and Sampling

A non-probabilistic sampling method was employed to select participants for the study. Questionnaires as shown in (Appendix A) were aimed at the funding departments of banks during the time period from January and April 2023. The sample consisted of three Islamic banks and five commercial banks in Palestine that were selected to take part in the research. A total of 122 questionnaires were distributed to participants, of which 104 were returned. The collected data from the questionnaires was analyzed to determine the impact of GF on the sustainability performance of banks in Palestine.
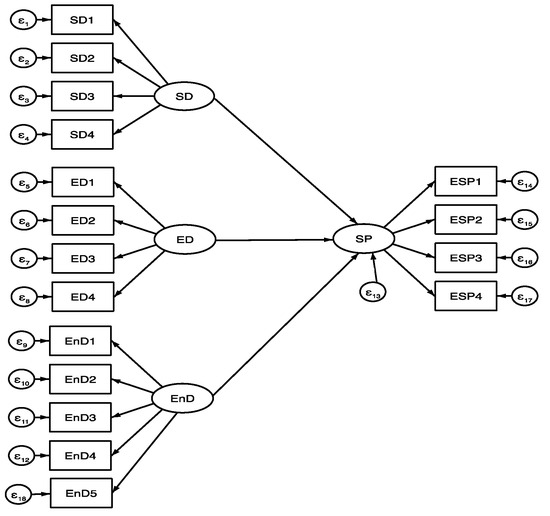
The following model presented in Figure 2. depicts both the structural and measurement equations. This model can be regarded as a combination of reflective and formative elements, with the structural equation being formative and the measurement equations being reflective.
To investigate the moderation role of female presence at the managerial level on the relationship between the social, economic, and environmental drivers of green finance on a bank’s sustainable performance, the following regression model has been used:
S P j = α + β X i + γ F e m a l e + θ ( X i F e m a l e ) +
where,
  • SP: is the sustainability performance proxied by j : the short-term financial sustainability, long-term financial sustainability, and environmental sustainability.
  • X : Stands for the green finance drivers i : Social, Economic, and Environmental drivers.
  • F e m a l e : Is a binary variable that equals 0 for males and 1 for females.
  • : the error terms.
The study employs a robust analytical framework, combining descriptive statistics and structural equation modeling (SEM), to assess the influence of social, economic, and environmental factors on the sustainability of Palestinian banks within the context of green finance. This investigation relies on survey data collected from the target population that gauges attitudes and perceptions regarding the issue in question Furthermore, the study examines the moderating role of female presence using multiple regression analysis.
In this study, the assessment of the banks’ sustainability relies on performance measurements derived from credit managers’ attitudes and perceptions gathered through surveys as the primary data collection instrument. The banks’ performance as dependent variables have been divided into three parts; short-term financial sustainability measured through a collection of items adapted from (Zheng et al. 2021; Khan and Quaddus 2015), long-term financial sustainability measured by four attributes adapted from (Malsha et al. 2020; Raihan 2019), and sustainability performance measured by four attributes adapted from (Khan and Quaddus 2015; Zheng et al. 2021). Furthermore, the social dimension of green finance was measured using five attributes, the economic dimension with four attributes adapted from (Zheng et al. 2021), and the environmental dimension of green finance using five attributes adapted from (Zheng et al. 2021; Khan and Quaddus 2015). Each dimension in the proposed models is a latent variable that has been captured by a set of observed variables, with each observed variable being represented by one single question. Each term, treated as an item scale, was measured through a five-point Likert scale (5 = strongly agree to 1 = strongly disagree).
The SEM differs fundamentally from regression. There is an obvious distinction between dependent and independent variables in a regression model (McDonald and Ho 2002). Such fundamentals, however, only apply in relative terms in SEM since a dependent variable in one model equation might become an independent variable in other components of the SEM system (Hancock and Schoonen 2015).
According to the data, Table 1 shows a gender imbalance in the sample with 71.15% of the participants being male. The majority of the participants fall within the age range of 41–50 years, which might reflect the age structure commonly found in the banking industry. The largest group of workers in terms of work experience consists of individuals with 4–7 years of experience followed by those with more than 11 years of experience. This may have implications for career advancement and employee retention. Overall, the data suggests that the banking workforce is experienced.
The descriptive statistics presented in Table 2 provide valuable insights into the main dimensions being examined, which include social drivers, economic drivers, environmental drivers, short-term financial sustainability, long-term financial sustainability, and sustainability performance. These statistics offer a comprehensive overview of the central tendencies and dispersion of data within each of these dimensions.
When considering the mean scores, it becomes evident that each of these dimensions is rated quite highly by the participants, as reflected by the mean values ranging from 3.88 to 4.375 on a scale of 1 to 5. This suggests a strong inclination toward these dimensions, with the respondents consistently attributing substantial importance to them. Furthermore, the narrow range of standard deviations, spanning from 0.56 to 0.701, indicates that the data points within each dimension are tightly clustered around their respective means. This implies a remarkable level of agreement among the participants regarding their assessments of these dimensions. The small standard deviations signify a limited degree of variability, suggesting that the participants’ viewpoints align closely with the average perceptions for each dimension. In detail, the statistics reveal that social drivers hold an average significance of 4.177, economic drivers are rated at 3.88, and environmental drivers are notably high at 4.31. Meanwhile, both short-term and long-term financial sustainability dimensions receive considerable attention, with mean scores of 4.12 and 4.161, respectively. Additionally, the dimension of sustainability performance garners a substantial mean score of 4.375.
In summary, the results from Table 2 underscore the prominence of these dimensions within the scope of the study. The consistently high mean scores across all dimensions point to their perceived importance, while the compact dispersion of data around the means highlights the consensus among participants. This alignment in responses suggests a shared understanding and agreement regarding the central role of these dimensions in the context being examined.
The correlation matrix in Table 3 displays the correlations between the variables examined in the study. Here are some observations based on the matrix:
All variables are positively correlated with each other, indicating that higher values of one variable are associated with higher values of the other variables.
The strongest correlations are between the three drivers (SD, ED, and EnD) and the sustainability performance variables (STFSP, LTFSP, and SP). This suggests that there is a relationship between the drivers and the sustainability performance of the bank.
The strongest correlation is between LTFSP and SP (0.743), followed by the correlation between STFSP and SP (0.492). This suggests that environmental sustainability is strongly related to the long-term financial sustainability of the bank, while there is also a moderate relationship between environmental sustainability and short-term financial sustainability.
The weakest correlation is between ED and EnD (0.223). This suggests that there is less overlap between the economic and environmental drivers of green finance.

3.1.1. Model 1: Short-Term Financial Sustainability

Figure 3 shows the e impact of the social, economic, and environmental drivers of green finance on the Palestinian banks’ short-term financial sustainability. Based on the data, the model does not indicate a significant impact of social factors on short-term financial sustainability.
However, the model demonstrates a significant and positive impact of the economic and environmental drivers of green finance on short-term financial performance.
Based on the outcomes of the model, it appears that the economic and environmental drivers of green finance have a significant positive influence on short-term financial sustainability in Palestinian banks, whereas social factors do not demonstrate a significant impact.
These results are consistent with Numerous studies conducted in the past. For instance, Rehman and Nasrullah (2019) discovered that environmental sustainability positively affects the financial performance of banks in Pakistan, while social factors do not have a significant impact. Likewise, Chiu and Ho (2014) found that environmental and economic factors positively influence the financial performance of banks in Taiwan, while social factors do not demonstrate a significant effect.
On the other hand, there are studies that have reported diverse results. For example, Saha and Bhattacharya (2018) demonstrated that social factors, such as corporate social responsibility and stakeholder engagement have a significant positive impact on the financial performance of Indian banks. Another study by Leong and Othman (2017) initiated that social factors, such as employee satisfaction and customer loyalty have a significant positive impact on the financial performance of Malaysian Islamic banks.

3.1.2. Model 2: Long-Term Financial Sustainability (LTFSP)

Figure 4 shows the impact of the social, economic, and environmental drivers of green finance on the Palestinian banks’ long-term financial sustainability. The model does not indicate a significant impact of social factors on long-term financial sustainability.
Similarly, the model concludes a significant and positive impact of the economic and environmental drivers of green finance on the long-term financial performance.
Based on Model (2), the social factors of green finance do not demonstrate a significant impact on the long-term financial sustainability of Palestinian banks, while the economic and environmental drivers show a significant and positive impact.
These findings are corroborated by existing research. As an illustration, Rehman and Nasrullah’s (2019) research demonstrated that environmental sustainability has a positive influence on the financial performance of banks in Pakistan, while social factors did not show a significant impact. Likewise, research conducted by, Chiu and Ho (2014) revealed that economic and environmental factors had a notably positive effect on the financial performance of banks in Taiwan, where areas social factors exhibited no significant impact.
Conversely, there is research that opposes these conclusions. For instance, a study by Gao and Lin (2020) revealed that social factors, including corporate social responsibility, exert a significant positive impact on the financial performance of Chinese banks. Another study by Uddin et al. (2019) found that environmental and social performance have a significant positive influence on the financial performance of Indonesian banks.
Overall, it is important to note that the impact of green finance drivers on financial performance may vary depending on the specific context and methodology of the study. Therefore, it is recommended to conduct further research to fully comprehend the relationship between green finance and financial performance in the Palestinian banking sector.

3.1.3. Model 3: Environmental Sustainability

Figure 5 shows the impact of the social, economic, and environmental drivers of green finance on the Palestinian banks’ environmental sustainability performance.
The model concludes with a significant and positive impact of the social, economic, and environmental drivers of green finance on environmental sustainability performance.
Green finance and its effects on banks’ environmental sustainability performance are attracting increasing attention. Model 3 examines how Palestinian banks’ performance in terms of environmental sustainability is influenced by social, economic, and environmental green finance factors. According to the model, these determinants significantly and favorably affect how well the banks perform in terms of environmental sustainability.
Numerous studies have investigated the relationship between green finance drivers and the financial and environmental sustainability performance of banks, providing insights that either support or contradict the findings of Model (3). Studies that support the model’s findings include the works of Elshandidy and Hassanein (2020), Shahbaz et al. (2019), and Kuo et al. (2019), all of which conclude a positive impact of green finance on both bank performance and environmental sustainability.

3.1.4. The Moderating Role of Gender

Table 4 represents data indicating that the presence of females at the managerial level of Palestinian banks has a moderating role in the relationship between environmental drivers and short-term financial sustainable performance. The impact of environmental drivers and short-term financial sustainable performance indicates a difference between the two groups: 0.423 for males and an increased impact of 0.772 when females are present.
However, Table 5 demonstrates that the presence of females at the managerial level of the Palestinian banks has a moderating role, which negatively affects the relationship between economic drivers and long-term financial sustainable performance. When examining the impact of the economic drivers and long-term financial sustainable performance, it is evident that for males, the impact is (0.256), where areas the impact turns negative (−0.061) with the presence of females.
Table 6 shows that the presence of females at the managerial level of the Palestinian banks plays a moderating role in the relationship between environmental drivers and environmentally sustainable performance. For instance, when considering the influence of environmental drivers and environmentally sustainable performance, it is observed that for males, the impact is (0.189), but in the presence of females, this impact increases to (0.620).
While Table 4 shows that female presence moderates the relationship between green finance drivers and short-term financial sustainable performance positively, increasing the impact from 0.423 for males to 0.772 for females, Table 5, on the contrary, indicates that female presence moderates the relationship between green finance drivers and long-term financial sustainable performance negatively, with the impact decreasing from 0.256 for males to −0.061 when females are present. Table 6 illustrates that female presence moderates the relationship between green finance drivers and environmentally sustainable performance positively, with the impact increasing from 0.189 for males to 0.358 when females are present.
In summary, female presence at the managerial level of Palestinian banks moderates the relationship between green finance drivers and financial and environmentally sustainable performance in contrary ways, with a positive moderating effect on short-term financial and environmentally sustainable performance, but a negative moderating effect on long-term financial sustainable performance.
The existing literature on the moderating role of gender in the relationship between green finance drivers and financial sustainable performance contains some degree of conflict. While Some studies have demonstrated a positive moderating effect of female presence on financial sustainable performance, others have indicated mixed or inconclusive results. In their research, Wu et al. (2022) concluded that female presence at the managerial level positively moderated the relationship between green finance drivers and financial sustainable performance. Furthermore, Provasi and Harasheh (2021) concluded that female executives positively influenced the moderating effect on the relationship between green innovation and financial performance in Chinese manufacturing firms. Therefore, despite some conflicting results, there is a general consensus in the literature that gender can indeed play a significant moderating role in this relationship.

4. Conclusions

The findings of this research derived from a survey of the target population’s attitudes and perceptions, have provided valuable insights into the interplay between green finance and sustainability in the banking sector, further affirming the ideas put forth in prior studies. The study’s models discerned intricate relationships among the variables, revealing distinct patterns in their impact.
The analysis of Model 1 regarding short-term financial sustainability exposes that social drivers do not exert a significant influence, while the economic and environmental drivers showcase a positive and substantial impact. This pattern mirrors the conclusions of previous studies that highlighted green financing’s potential to enhance banks’ sustainability through environmentally conscious investments and sustainable development incentives (He et al. 2019).
Similarly, the exploration of long-term financial sustainability in Model 2 reinforces this trend. Here, the questionnaire results show that the social drivers exhibit a minimal impact, while the economic and environmental drivers once again display a notable and affirmative effect. These findings align with earlier research that emphasizes the symbiotic relationship between financial resilience, environmental stewardship, and the capacity of sustainable finance to generate positive social and environmental outcomes (Narayanan et al. 2021; Zhang et al. 2022).
Finally, Model 3 solidifies the significance of all three drivers—social, economic, and environmental—in shaping the environmental sustainability performance of banks. This resonates with the existing literature emphasizing the integration of sustainable practices driven by economic incentives, environmental concerns, and social pressures (Oyegunle and Weber 2015; Park and Kim 2020; Chen et al. 2018). The study thus affirms that the holistic harmonization of these drivers positions banks as catalysts for sustainable development while ensuring enduring financial stability (Zhang et al. 2022; Zhou et al. 2020).
Collectively, the study’s findings seamlessly align with the literature’s trajectory, showcasing the potency of green finance in steering banks toward both financial prosperity and sustainable advocacy. The outcomes also underline the nuanced interplay between various drivers and the importance of considering their context-specific impacts.
Furthermore, the study sheds light on the moderating role of female presence at the managerial level. Examining female influence in managerial roles within Palestinian banks regarding the interplay between green finance drivers and sustainable performance unveils intriguing patterns. Table 4, Table 5 and Table 6 divulge distinct insights: Female presence heightens the positive correlation between green finance drivers and short-term financial sustainability while tempering this correlation when it comes to long-term financial sustainability. Moreover, female involvement amplifies the link between green finance drivers and environmentally sustainable performance. Reinforcing these findings, a body of literature underscores gender diversity’s potency within banks. Examples include Lomme et al.’s (2019) discovery of heightened sustainability performance with more women on boards and Onyango et al.’s (2021) indication of women’s pivotal role in resource management decisions for better sustainability outcomes. Women’s strategic importance in fostering innovation and balanced decisions (Endrikat et al. 2021) is mirrored in their positive impact on the connection between green finance and performance, a validation provided by Wu et al. (2022). This effect ripples further, enhancing stakeholder engagement, green initiative communication, and sustainable practice endorsement (Galletta et al. 2022; Paoloni et al. 2023). Collectively, this body of work provides a spotlight on gender diversity as a linchpin for steering banks toward holistic sustainability and resonating with sustainable development goals.
This study contributes to the existing literature by providing insights into the complex interplay between green finance drivers and banks’ sustainability performance. The findings align with various previous research while also highlighting the contextual and nuanced nature of these relationships. The results emphasize the need for a comprehensive understanding of the impact of green finance drivers on different dimensions of sustainability performance, considering the moderating effects of gender diversity.
In conclusion, this study offers valuable implications for policymakers, practitioners, and scholars. Policymakers can utilize the findings to shape regulatory frameworks that promote green finance initiatives. Practitioners in the banking sector can glean valuable insights on strategically aligning green finance drivers with diverse dimensions of sustainability performance. Scholars can leverage these findings for conducting more extensive research into the influence of gender diversity and other moderating factors in the relationship between green finance and the sustainability performance of financial institutions Overall, this research contributes to the advancement of knowledge in the field of sustainable finance and deepens our understanding of its multifaceted implications within the banking sector.

Funding

This research received no external funding and The APC was thankfully funded by Palestine Technical University—Kadoorie (PTUK), http://www.PTUK.edu.ps.

Data Availability Statement

The data supporting the findings of this study are available upon request from the corresponding author.

Conflicts of Interest

The author declares no conflict of interest. The funders had no role in the design of the study; in the collection, analyses, or interpretation of data; in the writing of the manuscript; or in the decision to publish the results.

Appendix A

Appendix A.1. First Section: Demographic Characteristics

Q1. What is your gender? ☐ Male ☐ Female ☐ I do not want to specify
Q2. Age group: ☐ 21–30 ☐ 31–40 ☐ 41–50 ☐ Above 50.
Q3. Specify your work experience: ☐ Less than 1 year ☐ 1–4 years ☐ 4–7 years ☐ 8–11 years ☐ More than 11 years
Q4. Working experience at the same position: ☐ Less than 1 year ☐ 1–4 years ☐ 4–7 years ☐ 8–11 years ☐ More than 11 years
Q5. Your position: ☐ First line management ☐ Middle management ☐ Top management
Q6. Your bank type position: ☐ Islamic Bank ☐ Conventional Bank

Appendix A.2. Second Section: Measurement of Variables

Please choose from the five-point scale where: 12345
Strongly DisagreeDisagreeNeither agree nor disagreeAgreeStrongly Agree
The social dimension of green finance (Zheng et al. 2021)
1. Provision of better customers’ satisfaction
2. Establishment of trust
3. Stakeholder’s engagement plans
4. Enhancement of the bank’s image
5. Provision of more employee benefit
The economic dimension of green finance (Zheng et al. 2021)
1. Creation of more competitive advantage
2. Generation of more revenues
3. Saving investment and other costs
4. Reduction in overall risk
The environmental dimension of green finance (Zheng et al. 2021; Khan and Quaddus 2015)
1. Reduction in carbon emissions from banking activities
2. Energy requirements of products and services
3. produces few wastes and emissions
4. Is concerned about waste recycling.
5. Is concerned about waste management
Short-term performance (Malsha et al. 2020; Zheng et al. 2021)
1. Green banking practices significantly improve the revenue of our bank
2. Green banking practices significantly improve the share of our bank
3. Green banking practices significantly decrease the operational expenditure of our bank.
4. Improve Value of the bank market share
Long-term performance (Malsha et al. 2020; Raihan 2019)
1. Green banking practices significantly improve revenue and market share of our bank
2. Risk Reducing
3. Generate long-term investments
4. Addition to Capital/Investment
Sustainability performance (Khan and Quaddus 2015; Zheng et al. 2021)
1. Green financing significantly reduces paper usage and energy consumption in our bank
2. Green financing significantly decreases the operational expenditure of our bank
3. Green financing significantly improves the revenue and market share of our bank.
4. Green financing improves banks’ compliance with environmental standards

References

  1. Akomea-Frimpong, Isaac, David Adeabah, Deborah Ofosu, and Emmanuel Junior Tenakwah. 2022. A review of studies on green finance of banks, research gaps and future directions. Journal of Sustainable Finance and Investment 12: 1241–64. [Google Scholar] [CrossRef]
  2. Alhaddi, Alhaddi Customer. 2015. Seyed Mehrdad MIRAFTAB ZADEH. Iran Business and Management Studies 1: 6–10. [Google Scholar] [CrossRef]
  3. Bank of England. 2021. Climate Change and Finance: What’s Next? Available online: https://www.bankofengland.co.uk/-/media/boe/files/speech/2021/climate-change-and-finance-whats-next-speech-by-mark-carney.pdf (accessed on 21 September 2023).
  4. Barry, Zhi Ying. 2022. Global Green Finance Saw Record Growth in 2021. Forrester. October 18. Available online: https://www.forrester.com/blogs/global-green-finance-saw-record-growth-in-2021-exceeding-us720-billion/ (accessed on 27 March 2023).
  5. Bocken, Nancy M. P., and Thijs H. J. Geradts. 2020. Barriers and drivers to sustainable business model innovation: Organization design and dynamic capabilities. Long Range Planning 53: 101950. [Google Scholar] [CrossRef]
  6. Boffo, Riccardo, and Robert Patalano. 2020. ESG Investing Practices, Progress Challenges. Paris: OECD, pp. 1–88. [Google Scholar]
  7. Caldecott, Ben, Alex Clark, Elizabeth Harnett, Krister Koskelo, Christian Wilson, and Felicia Liu. 2022. Sustainable Finance and Transmission Mechanisms to the Real Economy. Available online: https://www.smithschool.ox.ac.uk/sites/default/files/2022-04/Sustainable-Finance-and-Transmission-Mechanisms-to-the-Real-Economy.pdf (accessed on 21 September 2023).
  8. Chen, Zhixia, Md Miraj Hossen, Sayed Sami Muzafary, and Mareum Begum. 2018. Green banking for environmental sustainability-present status and future agenda: Experience from Bangladesh. Asian Economic and Financial Review 8: 571–85. [Google Scholar] [CrossRef]
  9. Chiu, Y. H., and L. Y. Ho. 2014. The impact of environmental, social, and governance performance on firm value: Evidence from Taiwan. Journal of Business Ethics 123: 307–26. [Google Scholar]
  10. Climate Bonds Initiative. 2023. Sustainability Performance and Green Bonds. Available online: https://www.climatebonds.net/resources/reports/sustainability-performance (accessed on 21 September 2023).
  11. Corvalan, Carlos F., and Walter V. Reid. 2005. Millennium Ecosystem Assessment Brief report on the First Technical Design Workshop. Global Change and Human Health 2: 78–79. [Google Scholar] [CrossRef]
  12. Elkington, John. 1994. Towards the sustainable corporation: Win-win-win business strategies for sustainable development. California Management Review 36: 90–100. [Google Scholar] [CrossRef]
  13. Elshandidy, T., and A. Hassanein. 2020. The impact of green finance on bank performance: International evidence. Journal of Business Research 117: 1–13. [Google Scholar]
  14. Endrikat, Jan, Charl De Villiers, Thomas W. Guenther, and Edeltraud M. 2021. Board Characteristics and Corporate Social Responsibility: A Meta-Analytic Investigation. Business and Society 60: 2099–135. [Google Scholar] [CrossRef]
  15. Ersoy, Ersan, Beata Swiecka, Simon Grima, Ercan Özen, and Inna Romanova. 2022. The Impact of ESG Scores on Bank Market Value? Evidence from the U.S. Banking Industry. Sustainability 14: 9527. [Google Scholar] [CrossRef]
  16. European Commission. 2020. Sustainable Finance—The Pathway to a Sustainable Future. Available online: https://ec.europa.eu/info/publications/sustainable-finance-pathway-sustainable-future_en (accessed on 21 September 2023).
  17. Fashli, Arinal, Herdis Herdiansyah, and Retty Dwi Handayani. 2019. Application of green banking on financing infrastructure project industry: Environmental perspective. Journal of Physics: Conference Series 1175: 012027. [Google Scholar] [CrossRef]
  18. Galletta, Simona, Sebastiano Mazzù, Valeria Naciti, and Carlo Vermiglio. 2022. Gender diversity and sustainability performance in the banking industry. Corporate Social Responsibility and Environmental Management 29: 161–74. [Google Scholar] [CrossRef]
  19. Gao, Y., and Y. Lin. 2020. Corporate social responsibility and financial performance: Evidence from Chinese banks. Journal of Cleaner Production 259: 120978. [Google Scholar]
  20. Global Banking Alliance for Women. 2019. Women in Finance: A Case for Closing Gaps. Available online: https://www.gbaforwomen.org/wp-content/uploads/2019/10/Women-in-Finance-A-Case-for-Closing-Gaps-Report.pdf (accessed on 21 September 2023).
  21. GSIA. 2020. The Role of Sustainable Finance in the Race to Net Zero. Global Sustainable Investment Alliance. Available online: https://www.gsi-alliance.org/wp-content/uploads/2020/10/GSIA_Race-to-Net-Zero-report_15-Oct-2020-1.pdf (accessed on 21 September 2023).
  22. Hancock, Gregory R., and Rob Schoonen. 2015. Structural equation modelling: Possibilities for language learning researchers. Language Learning 65: 160–84. [Google Scholar] [CrossRef]
  23. He, Lingyun, Rongyan Liu, Zhangqi Zhong, Deqing Wang, and Yufei Xia. 2019. Can green financial development promote renewable energy investment efficiency? A consideration of bank credit. Renewable Energy 143: 974–84. [Google Scholar] [CrossRef]
  24. Kabeer, Naila. 1994. Reversed Realities: Gender Hierarchies in Development Thought. London: Verso. [Google Scholar]
  25. Kabeer, Naila. 1999. Resources, Agency, Achievements: Reflections on the Measurement of Women’s Empowerment. Development and Change 30: 435–64. [Google Scholar] [CrossRef]
  26. Khan, Eijaz Ahmed, and Mohammed Quaddus. 2015. Development and validation of a scale for measuring sustainability factors of informal microenterprises—A qualitative and quantitative approach. Entrepreneurship Research Journal 5: 347–72. [Google Scholar] [CrossRef]
  27. Khan, Ikram Ullah, Zahid Hameed, Safeer Ullah Khan, and Manzoor Ahmad Khan. 2023. Green banking practices, bank reputation, and environmental awareness: Evidence from Islamic banks in a developing economy. Environment, Development and Sustainability, 1–21. [Google Scholar] [CrossRef]
  28. Khan, Soha, Ahsan Akbar, Ismat Nasim, Martina Hedvičáková, and Furrukh Bashir. 2022. Green finance development and environmental sustainability: A panel data analysis. Frontiers in Environmental Science 10: 2134. [Google Scholar] [CrossRef]
  29. Koval, Viktor, Olga Laktionova, Dzintra Atstāja, Janis Grasis, Iryna Lomachynska, and Roman Shchur. 2022. Green Financial Instruments of Cleaner Production Technologies. Sustainability 14: 10536. [Google Scholar] [CrossRef]
  30. Kuo, Y. F., P. C. Li, and Y. L. Huang. 2019. The effect of green finance on bank profitability and risk. Journal of Cleaner Production 210: 219–28. [Google Scholar]
  31. Leong, L. Y., and A. K. Othman. 2017. The effects of environmental, social, and governance practices on firm performance: Evidence from Malaysia. Sustainability 9: 188. [Google Scholar]
  32. Liu, Chen, and Serena Shuo Wu. 2023. Green finance, sustainability disclosure and economic implications. Fulbright Review of Economics and Policy 3: 1–24. [Google Scholar] [CrossRef]
  33. Liu, H., D. Q. Zhou, X. H. Li, and G. Q. Sun. 2020a. Green finance and economic growth: Evidence from China’s listed companies. Economic Modelling 85: 77–84. [Google Scholar]
  34. Liu, Y., T. Li, and Z. Yao. 2020b. How does green finance promote eco-innovation? Evidence from China. Technological Forecasting and Social Change 157: 120070. [Google Scholar]
  35. Lomme, R., L. A. A. Van den Berghe, and C. Louche. 2019. Women on boards and sustainability reporting in European banks. Journal of Business Ethics 159: 399–414. [Google Scholar]
  36. Malsha, K. P. P. H. G. N., A. Anton Arulrajah, and Samithamby Senthilnathan. 2020. Mediating role of employee green behaviour towards sustainability performance of banks. Journal of Governance and Regulation 9: 92–102. [Google Scholar] [CrossRef]
  37. McDonald, Roderick P., and Moon-Ho Ringo Ho. 2002. Principles and practice in reporting structural equation analyses. Psychological Methods 7: 64. [Google Scholar] [CrossRef]
  38. Narayanan, Venkateshwaran, Kevin Baird, and Richard Tay. 2021. Investment decisions: The trade-off between economic and environmental objectives. British Accounting Review 53: 100969. [Google Scholar] [CrossRef]
  39. Nechaev, Andrey S., Dmitrii V. Ognev, and Oksana V. Antipina. 2017. Analysis of risk management in innovation activity process. Paper presented at the 2017 International Conference “Quality Management, Transport and Information Security, Information Technologies” (IT&QM&IS), St. Petersburg, Russia, September 24–30; pp. 548–51. [Google Scholar] [CrossRef]
  40. Onyango, V. O., J. A. Dearing, and L. Deutsch. 2021. Gendered decision-making for sustainable natural resource management: A systematic review. Global Environmental Change 68: 102252. [Google Scholar]
  41. Oyegunle, Adeboye, and Olaf Weber. 2015. Development of Sustainability and Green Banking Regulations Existing Codes and Practices. CIGI Papers No. 65. Waterloo: CIGI, pp. 1–24. [Google Scholar]
  42. Paoloni, Paola, Rosa Lombardi, and Salvatore Principale. 2023. The impact of gender diversity on corporate social responsibility knowledge: Empirical analysis in European context. Journal of Knowledge Management. ahead-of-print. [Google Scholar] [CrossRef]
  43. Park, Hyoungkun, and Jong Dae Kim. 2020. Transition towards green banking: Role of financial regulators and financial institutions. Asian Journal of Sustainability and Social Responsibility 5: 5. [Google Scholar] [CrossRef]
  44. Pasupuleti, Akhil, and Lakshmana Rao Ayyagari. 2023. A Thematic Study of Green Finance with Special Reference to Polluting Companies: A Review and Future Direction. Environmental Processes 10: 24. [Google Scholar] [CrossRef]
  45. Provasi, Roberta, and Murad Harasheh. 2021. Gender diversity and corporate performance: Emphasis on sustainability performance. Corporate Social Responsibility and Environmental Management 28: 127–37. [Google Scholar] [CrossRef]
  46. Qi, Meng. 2021. Green Credit, Financial Ecological Environment, and Investment Efficiency. Complexity 2021: 5539195. [Google Scholar] [CrossRef]
  47. Rahman, Shahinur, Iqbal Hossain Moral, Mehedi Hassan, Gazi Shakhawat Hossain, and Rumana Perveen. 2022. A systematic review of green finance in the banking industry: Perspectives from a developing country. Green Finance 4: 347–63. [Google Scholar] [CrossRef]
  48. Raihan, Mohammad Zahir. 2019. Sutainable Finance for Growth and Development of Banking Industry in Bangladesh: An Equity Perspective. MIST Journal of Science and Technology 7: 41–51. [Google Scholar]
  49. Rehman, W. U., and M. Nasrullah. 2019. Environmental sustainability and financial performance of banks in Pakistan. Journal of Cleaner Production 235: 1015–25. [Google Scholar]
  50. Ringel, Marc, and Saranda Mjekic. 2023. Analyzing the Role of Banks in Providing Green Finance for Retail Customers: The Case of Germany. Sustainability 15: 8745. [Google Scholar] [CrossRef]
  51. Robins, N. 2017. The role of green finance in achieving sustainable development. Environment: Science and Policy for Sustainable Development 59: 14–30. [Google Scholar]
  52. Robins, N. 2018. Green finance: A new frontier for social policy? Journal of Social Policy 47: 771–92. [Google Scholar]
  53. Saha, A., and S. Bhattacharya. 2018. A sustainable banking index for measuring the green and social performance of Indian banks. Journal of Cleaner Production 193: 416–27. [Google Scholar]
  54. Shahbaz, M., S. Farhani, and S. A. Raza. 2019. Environmental sustainability and financial performance of banks: Evidence from MENA countries. Journal of Cleaner Production 232: 1318–28. [Google Scholar]
  55. Shaumya, S., and A. Arulrajah. 2017. The Impact of Green Banking Practices on Banks Environmental Performance: Evidence from Sri Lanka. Journal of Finance and Bank Management 5: 77–90. [Google Scholar] [CrossRef]
  56. Slaper, Timothy F. 2011. The Triple Bottom Line: What Is It and How Does It Work? The Triple Bottom Line Defined. Indiana Business Review 86: 4–8. Available online: http://www.ibrc.indiana.edu/ibr/2011/spring/article2.html (accessed on 20 August 2023).
  57. Sutton, Mark A., Hans van Grinsven, Gilles Billen, Albert Bleeker, Alexander F. Bouwman, Keith Bull, Jan Willem Erisman, Peringe Grennfelt, Bruna Grizzetti, Clare M. Howard, and et al. 2014. Summary for policy makers. In The European Nitrogen Assessment. Cambridge: Cambridge University Press, pp. xxiv–xxxiv. [Google Scholar] [CrossRef]
  58. Syarifuddin, Ferry. 2023. Towards Green Economy Transformation through Islamic Green Financing. SSRN Electronic Journal. [Google Scholar] [CrossRef]
  59. Triodos Bank. 2023. Diversity and Inclusion|Triodos Bank. Available online: https://www.triodos.co.uk/diversity-and-inclusion (accessed on 29 August 2023).
  60. Uddin, M., M. K. Hassan, and K. M. Tarique. 2019. Environmental, social and governance (ESG) performance and bank risk: Empirical evidence from Indonesia. Research in International Business and Finance 47: 507–19. [Google Scholar]
  61. UN. 1987. United Nations World Commission on Environment and Development. New York: UN, p. 39. [Google Scholar]
  62. UNEP FI. 2021. Green Finance. Available online: https://www.unepfi.org/areas-of-work/green-finance/ (accessed on 10 August 2023).
  63. World Bank. 2022. Helping Countries Adapt to a Changing World Contents. Washington, DC: World Bank, pp. 1–116. [Google Scholar]
  64. World Population Review. 2023. Middle East Population 2023. Available online: http://worldpopulationreview.com/continents/middle-east-population (accessed on 18 August 2023).
  65. Wu, Qichun, Fumitaka Furuoka, and Shu Chui Lau. 2022. Corporate social responsibility and board gender diversity: A meta-analysis. Management Research Review 45: 956–83. [Google Scholar] [CrossRef]
  66. Xia, Lianfeng, Yujia Liu, and Xu Yang. 2023. The response of green finance toward the sustainable environment: The role of renewable energy development and institutional quality. Environmental Science and Pollution Research 30: 59249–61. [Google Scholar] [CrossRef]
  67. Xu, S., and X. Chen. 2021. Green finance and bank performance: Evidence from Chinese commercial banks. Sustainability 13: 2127. [Google Scholar]
  68. Zhang, Xin, Zhihui Wang, Xiaobing Zhong, Shouzhi Yang, and Abu Bakkar Siddik. 2022. Do Green Banking Activities Improve the Banks’ Environmental Performance? The Mediating Effect of Green Financing. Sustainability 14: 989. [Google Scholar] [CrossRef]
  69. Zheng, Guang-Wen, Abu Bakkar Siddik, Mohammad Masukujjaman, and Nazneen Fatema. 2021. Factors affecting the sustainability performance of financial institutions in Bangladesh: The role of green finance. Sustainability 13: 10165. [Google Scholar] [CrossRef]
  70. Zheng, Guang-Wen, and Abu Bakkar Siddik. 2022. Do Corporate Social Responsibility Practices and Green Finance Dimensions Determine Environmental Performance? An Empirical Study on Bangladeshi Banking Institutions. Frontiers in Environmental Science 10: 890096. [Google Scholar] [CrossRef]
  71. Zhou, Xiaoguang, Xinmeng Tang, and Rui Zhang. 2020. Impact of green finance on economic development and environmental quality: A study based on provincial panel data from China. Environmental Science and Pollution Research 27: 19915–32. [Google Scholar] [CrossRef] [PubMed]
Figure 1. The Research Model.
Figure 1. The Research Model.
Economies 11 00247 g001
Figure 2. The structural and measurement equation of the model. Independent variables (IV): SD: stands for the social drivers, ED: Economics drivers, EnD: environmental drivers, Dependent Variable (DV): SP: sustainability performance.
Figure 2. The structural and measurement equation of the model. Independent variables (IV): SD: stands for the social drivers, ED: Economics drivers, EnD: environmental drivers, Dependent Variable (DV): SP: sustainability performance.
Economies 11 00247 g002
Figure 3. The impact of green finance on Short-term Financial sustainability.
Figure 3. The impact of green finance on Short-term Financial sustainability.
Economies 11 00247 g003
Figure 4. The impact of green finance on Long-term Financial sustainability.
Figure 4. The impact of green finance on Long-term Financial sustainability.
Economies 11 00247 g004
Figure 5. The impact of green finance on Environmental sustainability performance.
Figure 5. The impact of green finance on Environmental sustainability performance.
Economies 11 00247 g005
Table 1. Descriptive statistics of individuals.
Table 1. Descriptive statistics of individuals.
Variable DescriptionNPercentage
GenderMale 7471.15%
Female 3028.85%
Age21–301716.35%
31–403836.54%
41–50 4139.42%
50+87.69%
Working experienceLess than 1 year 21.92%
1–4 years 2625%
4–7 years3432.69%
8–11 years 1514.42%
More than 11 years 2725.96%
Working experience in the same positionLess than 1 year 2221.15%
Less than 4 years 3836.54%
4–7 years1817.31%
8–11 years 43.85%
More than 11 years 2221.15%
PositionFirst line management3937.50%
Middle management 3331.73%
Top management3230.77%
Type of BankIslamic Bank4341.35%
conventional Bank 6158.65%
Table 2. Descriptive Statistics of the main dimensions.
Table 2. Descriptive Statistics of the main dimensions.
VariableObs.MeanStd.Dev.MinMax
social drivers1044.1770.5812.85
Economics drivers1043.880.6962.255
environmental drivers1044.310.5662.65
Short-term Financial sustainability1044.120.7012.255
Long-term Financial Sustainability1044.1610.6592.755
Sustainability performance 1044.3750.5635
Table 3. Matrix of correlations.
Table 3. Matrix of correlations.
Variables(1)(2)(3)(4)(5)(6)
(1) SD1.000
(2) ED0.4901.000
(3) EnD0.3640.2231.000
(4) STFSP0.3200.3780.5221.000
(5) LTFSP0.4000.4460.3560.6681.000
(6) SP0.4330.3130.4760.4920.7431.000
Table 4. The moderating role of females on the relationship between green finance drivers and Short-term financial sustainable performance.
Table 4. The moderating role of females on the relationship between green finance drivers and Short-term financial sustainable performance.
Variables(1)(2)(3)
EnDSDED
EnD0.423 ***0.562 ***0.556 ***
(0.135)(0.109)(0.109)
SD0.004590.02040.0324
(0.119)(0.143)(0.120)
ED0.291 ***0.270 ***0.315 ***
(0.0944)(0.0953)(0.105)
Sex−1.557 *−0.08140.681
(0.895)(0.866)(0.740)
Sex X EnD0.354 *
(0.206)
Sex X SD 0.0107
(0.208)
Sex X ED −0.184
(0.187)
Constant1.163 *0.5770.376
(0.636)(0.633)(0.567)
Observations104104104
R-squared0.3650.3460.352
Standard errors in parentheses, *** p < 0.01, * p < 0.1, the dependent variable is the short-term financial performance.
Table 5. The moderating role of females on the relationship between green finance drivers and Long-term financial sustainable performance.
Table 5. The moderating role of females on the relationship between green finance drivers and Long-term financial sustainable performance.
Variables(1)(2)(3)
EnDSDED
EnD0.09120.263 **0.256 **
(0.130)(0.107)(0.105)
SD0.1770.1650.216 *
(0.115)(0.139)(0.116)
ED0.318 ***0.294 ***0.370 ***
(0.0914)(0.0930)(0.102)
Sex−1.789 **−0.2831.358 *
(0.866)(0.845)(0.716)
Sex X EnD0.445 **
(0.200)
Sex X SD 0.0984
(0.203)
Sex X ED −0.317 *
(0.181)
Constant1.764 ***1.163 *0.689
(0.616)(0.617)(0.548)
Observations104104104
R-squared0.3280.2950.315
Standard errors in parentheses, *** p < 0.01, ** p < 0.05, * p < 0.1, the dependent variable is the Long term financial performance.
Table 6. The moderating role of females on the relationship between green finance drivers and environmentally sustainable performance.
Table 6. The moderating role of females on the relationship between green finance drivers and environmentally sustainable performance.
Variables(1)(2)(3)
EnDSDED
EnD0.189 *0.353 ***0.358 ***
(0.108)(0.0889)(0.0892)
SD0.216 **0.1830.241 **
(0.0952)(0.116)(0.0982)
ED0.1150.09410.0912
(0.0757)(0.0775)(0.0865)
Sex−1.824 **−0.6070.0713
(0.718)(0.704)(0.608)
Sex X EnD0.431 **
(0.166)
Sex X SD 0.154
(0.169)
Sex X ED −0.0113
(0.154)
Constant2.210 ***1.721 ***1.463 ***
(0.511)(0.515)(0.466)
Observations104104104
R-squared0.3590.3200.314
Standard errors in parentheses, *** p < 0.01, ** p < 0.05, * p < 0.1, the dependent variable is the environmentally sustainable performance.
Disclaimer/Publisher’s Note: The statements, opinions and data contained in all publications are solely those of the individual author(s) and contributor(s) and not of MDPI and/or the editor(s). MDPI and/or the editor(s) disclaim responsibility for any injury to people or property resulting from any ideas, methods, instructions or products referred to in the content.

Share and Cite

MDPI and ACS Style

Abuatwan, N. The Impact of Green Finance on the Sustainability Performance of the Banking Sector in Palestine: The Moderating Role of Female Presence. Economies 2023, 11, 247. https://doi.org/10.3390/economies11100247

AMA Style

Abuatwan N. The Impact of Green Finance on the Sustainability Performance of the Banking Sector in Palestine: The Moderating Role of Female Presence. Economies. 2023; 11(10):247. https://doi.org/10.3390/economies11100247

Chicago/Turabian Style

Abuatwan, Nariman. 2023. "The Impact of Green Finance on the Sustainability Performance of the Banking Sector in Palestine: The Moderating Role of Female Presence" Economies 11, no. 10: 247. https://doi.org/10.3390/economies11100247

APA Style

Abuatwan, N. (2023). The Impact of Green Finance on the Sustainability Performance of the Banking Sector in Palestine: The Moderating Role of Female Presence. Economies, 11(10), 247. https://doi.org/10.3390/economies11100247

Note that from the first issue of 2016, this journal uses article numbers instead of page numbers. See further details here.

Article Metrics

Back to TopTop