“The Foot Can Do It”: Controlling the “Persistence” Prosthetic Arm Using the “Infinity-2” Foot Controller
Abstract
1. Introduction
2. Materials and Methods
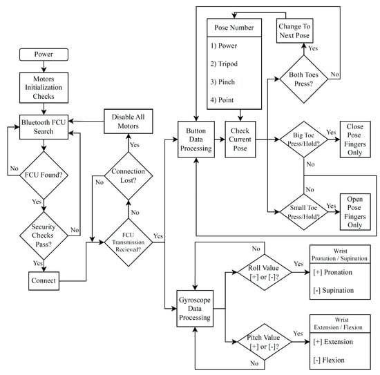
2.1. Infinity-2 Foot Controller Design
2.2. Persistence Arm
2.3. Manufacturing and Assembly
2.4. Test Setup
3. Results
3.1. Wireless Transmission Speed Tests
3.2. Gripping Tests
4. Discussion
5. Conclusions
6. Patents
Supplementary Materials
Author Contributions
Funding
Institutional Review Board Statement
Informed Consent Statement
Data Availability Statement
Acknowledgments
Conflicts of Interest
Appendix A


Appendix B

References
- Salminger, S.; Stino, H.; Pichler, L.H.; Gstoettner, C.; Sturma, A.; Mayer, J.A.; Szivak, M.; Aszmann, O.C. Current rates of prosthetic usage in upper-limb amputees—Have innovations had an impact on device acceptance? Disabil. Rehabil. 2022, 44, 3708–3713. [Google Scholar] [CrossRef] [PubMed]
- Biddiss, E.A.; Chau, T.T. Upper limb prosthesis use and abandonment: A survey of the last 25 years. Prosthet. Orthot. Int. 2007, 31, 236–257. [Google Scholar] [CrossRef] [PubMed]
- Chen, Z.; Min, H.; Wang, D.; Xia, Z.; Sun, F.; Fang, B. A Review of Myoelectric Control for Prosthetic Hand Manipulation. Biomimetics 2023, 8, 328. [Google Scholar] [CrossRef] [PubMed]
- Chadwell, A.; Kenney, L.; Thies, S.; Head, J.; Galpin, A.; Baker, R. Addressing unpredictability may be the key to improving performance with current clinically prescribed myoelectric prostheses. Sci. Rep. 2021, 11, 3300. [Google Scholar] [CrossRef]
- Franzke, A.W.; Kristoffersen, M.B.; Bongers, R.M.; Murgia, A.; Pobatschnig, B.; Unglaube, F.; van der Sluis, C.K. Users’ and therapists’ perceptions of myoelectric multi-function upper limb prostheses with conventional and pattern recognition control. PLoS ONE 2019, 14, e0220899. [Google Scholar] [CrossRef]
- Vujaklija, I.; Farina, D.; Aszmann, O.C. New developments in prosthetic arm systems. Orthop. Res. Rev. 2016, 8, 31–39. [Google Scholar] [CrossRef]
- Bandara, D.; Arata, J.; Kiguchi, K. Towards Control of a Transhumeral Prosthesis with EEG Signals. Bioengineering 2018, 5, 26. [Google Scholar] [CrossRef]
- Vilela, M.; Hochberg, L.R. Applications of Rain-computer interfaces to the control of robotic and prosthetic arms. In Handbook of Clinical Neurology; Elsevier: Amsterdam, The Netherlands, 2020; pp. 87–99. [Google Scholar] [CrossRef]
- Bishay, P.L.; Fontana, J.; Raquipiso, B.; Rodriguez, J.; Borreta, M.J.; Enos, B.; Gay, T.; Mauricio, K. Development of a biomimetic transradial prosthetic arm with shape memory alloy muscle wires. Eng. Res. Express 2020, 2, 035041. [Google Scholar] [CrossRef]
- Bishay, P.; Aguilar, C.; Amirbekyan, A.; Vartanian, K.; Arjon-Ramirez, M.; Pucio, D. Design of a Lightweight Shape Memory Alloy Stroke-Amplification and Locking System in a Transradial Prosthetic Arm. In Proceedings of the ASME 2021 Conference on Smart Materials, Adaptive Structures and Intelligent Systems, Virtual, 14–15 September 2021; American Society of Mechanical Engineers: New York, NY, USA, 2021; p. V001T05A015. [Google Scholar]
- Arias, L.M.; Iwaniec, M.; Pirowska, P.; Smoleń, M.; Augustyniak, P. Head and Voice-Controlled Human-Machine Interface System for Transhumeral Prosthesis. Electronics 2023, 12, 4770. [Google Scholar] [CrossRef]
- Ozsahin, D.U.; Duwa, B.B.; Idoko, J.B.; Edward, D.; Khorzom, L.; Hussein, O.H.; Alsiba, A.; Hamzah, N.; Ozsahin, I. Voice-controlled prosthetic hand. In Practical Design and Applications of Medical Devices; Elsevier: Amsterdam, The Netherlands, 2024; pp. 99–106. [Google Scholar] [CrossRef]
- Yang, H.; Tao, Z.; Yang, J.; Ma, W.; Zhang, H.; Xu, M.; Wu, M.; Sun, S.; Jin, H.; Li, W.; et al. A lightweight prosthetic hand with 19-DOF dexterity and human-level functions. Nat. Commun. 2025, 16, 955. [Google Scholar] [CrossRef]
- Resnik, L.; Klinger, S.L.; Etter, K. The DEKA Arm: Its features, functionality, and evolution during the Veterans Af-fairs Study to optimize the DEKA Arm. Prosthet. Orthot. Int. 2014, 38, 492–504. [Google Scholar] [CrossRef] [PubMed]
- Bishay, P.L.; Wilgus, J.; Chen, R.; Valenzuela, D.; Medina, V.; Tan, C.; Ittner, T.; Caldera, M.; Rubalcava, C.; Safarian, S.; et al. Controlling a Below-the-Elbow Prosthetic Arm Using the Infinity Foot Controller. Prosthesis 2023, 5, 1206–1231. [Google Scholar] [CrossRef]
- Lyons, K.R.; Joshi, S.S. A Case Study on Classification of FOOT Gestures Via Surface Electromyography. In Proceedings of the Annual Rehabilitation Engineering and Assistive Technology Society of North America Conference, Denver, CO, USA, 10–14 June 2015; pp. 1–5. [Google Scholar]
- Lyons, K.R.; Joshi, S.S. Real-time evaluation of a myoelectric control method for high-level upper limb amputees based on homologous leg movements. In Proceedings of the 2016 38th Annual International Conference of the IEEE Engineering in Medicine and Biology Society (EMBC), Orlando, FL, USA, 6–20 August 2016; pp. 6365–6368. [Google Scholar]
- Lyons, K.R.; Joshi, S.S. Upper Limb Prosthesis Control for High-Level Amputees via Myoelectric Recognition of Leg Gestures. IEEE Trans. Neural Syst. Rehabil. Eng. 2018, 26, 1056–1066. [Google Scholar] [CrossRef] [PubMed]
- Resnik, L.; Klinger, S.L.; Etter, K.; Fantini, C. Controlling a multi-degree of freedom upper limb prosthesis using foot controls: User experience. Disabil. Rehabil. Assist. Technol. 2014, 9, 318–329. [Google Scholar] [CrossRef] [PubMed]
- Lee, S.; Sung, M.; Choi, Y. Wearable fabric sensor for controlling myoelectric hand prosthesis via classification of foot postures. Smart Mater. Struct. 2020, 29, 035004. [Google Scholar] [CrossRef]
- Marinelli, A.; Boccardo, N.; Tessari, F.; Di Domenico, D.; Caserta, G.; Canepa, M.; Gini, G.; Barresi, G.; Laffranchi, M.; De Michieli, L.; et al. Active upper limb prostheses: A review on current state and upcoming breakthroughs. Prog. Biomed. Eng. 2023, 5, 012001. [Google Scholar] [CrossRef]
- Alderson, S.W. Electrically Operated Artificial Arm for Above-The-Elbow Amputees. U.S. Patent US2580987A, 1 January 1952. [Google Scholar]
- Klopsteg, P.E.; Wilson, P.D. Human Limbs and Their Substitutes: Presenting Results of Engineering and Medical Studies of the Human Extremities and Application of the Data to the Design and Fitting of Artificial Limbs and to the Care and Training of Amputees; Hafner: Cleveland, OH, USA, 1968. [Google Scholar]
- Graupe, D. Control of upper-limb prostheses in several degrees of freedom. Bull. Prosthet. Res. 1974, 22, 226–236. [Google Scholar]
- Luzzio, C.C. Controlling an Artificial Arm with Foot Movements. Neurorehabilit. Neural Repair 2000, 14, 207–212. [Google Scholar] [CrossRef]
- Carrozza, M.; Persichetti, A.; Laschi, C.; Vecchi, F.; Lazzarini, R.; Tamburrelli, V.; Vacalebri, P.; Dario, P. A Novel Wearable Interface for Robotic Hand Prostheses. In Proceedings of the 9th International Conference on Rehabilitation Robotics, ICORR 2005, Chicago, IL, USA, 28 June–1 July 2005; pp. 109–112. [Google Scholar]
- Carrozza, M.C.; Persichetti, A.; Laschi, C.; Vecchi, F.; Lazzarini, R.; Vacalebri, P.; Dario, P. A Wearable Biomechatronic Interface for Controlling Robots with Voluntary Foot Movements. IEEE/ASME Trans. Mechatron. 2007, 12, 1–11. [Google Scholar] [CrossRef]
- Innovations. DEKA, (n.d.). Available online: https://dekaresearch.com/innovations/ (accessed on 28 January 2025).
- Lanier, G.R., Jr.; Perry, N.C.; Pascoe, A.P.; Van der Merwe, D.A. Method and apparatus for control of a prosthetic. U.S. Patent US20220117759A1, 21 April 2022. [Google Scholar]
- Lanier, G.R., Jr.; Perry, N.C.; Pascoe, A.P.; Van der Merwe, D.A. Apparatus for control of a prosthetic. U.S. Patent US9901465B2, 27 February 2018. [Google Scholar]
- The Hero Arm Overview is a Prosthetic Arm Made by Open Bionics, (n.d.). Available online: https://openbionics.com/hero-arm-overview/ (accessed on 26 January 2025).
- Piazza, C.; Grioli, G.; Catalano, M.; Bicchi, A. A Century of Robotic Hands. Annu. Rev. Control. Robot. Auton. Syst. 2019, 2, 1–32. [Google Scholar] [CrossRef]
- Michelangelo Hand|The Michelangelo Hand Helps You Regain Extensive Freedom, (n.d.). Available online: https://www.ottobock.com/en-us/product/8E500 (accessed on 26 January 2025).
- i-Limb® Quantum Bionic Hand. Ossur.com, (n.d.). Available online: https://www.ossur.com/en-us/prosthetics/arms/i-limb-quantum (accessed on 26 January 2025).
- bebionic Hand|The Most Lifelike Prosthetic Hand, (n.d.). Available online: https://www.ottobock.com/en-us/product/8E7* (accessed on 26 January 2025).
- Wendo, K.; Barbier, O.; Bollen, X.; Schubert, T.; Lejeune, T.; Raucent, B.; Olszewski, R. Open-Source 3D Printing in the Prosthetic Field—The Case of Upper Limb Prostheses: A Review. Machines 2022, 10, 413. [Google Scholar] [CrossRef]
- Siegel, J.R.; Battraw, M.A.; Winslow, E.J.; James, M.A.; Joiner, W.M.; Schofield, J.S. Review and critique of current testing protocols for upper-limb prostheses: A call for standardization amidst rapid technological advancements. Front. Robot. AI 2023, 10, 1292632. [Google Scholar] [CrossRef]
- Miller, L.A.P.; Swanson, S.O. Introduction to the Academy’s State of the Science Conference on Upper Limb Prosthetic Outcome Measures. JPO J. Prosthet. Orthot. 2009, 21, 1–2. [Google Scholar] [CrossRef]
- Resnik, L.; Borgia, M. Reliability and Validity of Outcome Measures for Upper Limb Amputation. JPO J. Prosthet. Orthot. 2012, 24, 192–201. [Google Scholar] [CrossRef]
- Resnik, L.; Adams, L.; Borgia, M.; Delikat, J.; Disla, R.; Ebner, C.; Walters, L.S. Development and Evaluation of the Activities Measure for Upper Limb Amputees. Arch. Phys. Med. Rehabil. 2013, 94, 488–494.e4. [Google Scholar] [CrossRef]
- Resnik, L.; Borgia, M. Responsiveness of outcome measures for upper limb prosthetic rehabilitation. Prosthet. Orthot. Int. 2016, 40, 96–108. [Google Scholar] [CrossRef]
- Fishel, J.A.; Matulevich, B.; Muller, K.A.; Berke, G.M. The (Sensorized) Hand is Quicker than the Eye: Restoring Grasping Speed and Confidence for Amputees with Tactile Reflexes. In Proceedings of the 2019 International Conference on Robotics and Automation (ICRA), Montreal, QC, Canada, 20–24 May 2019; pp. 5097–5102. [Google Scholar]

























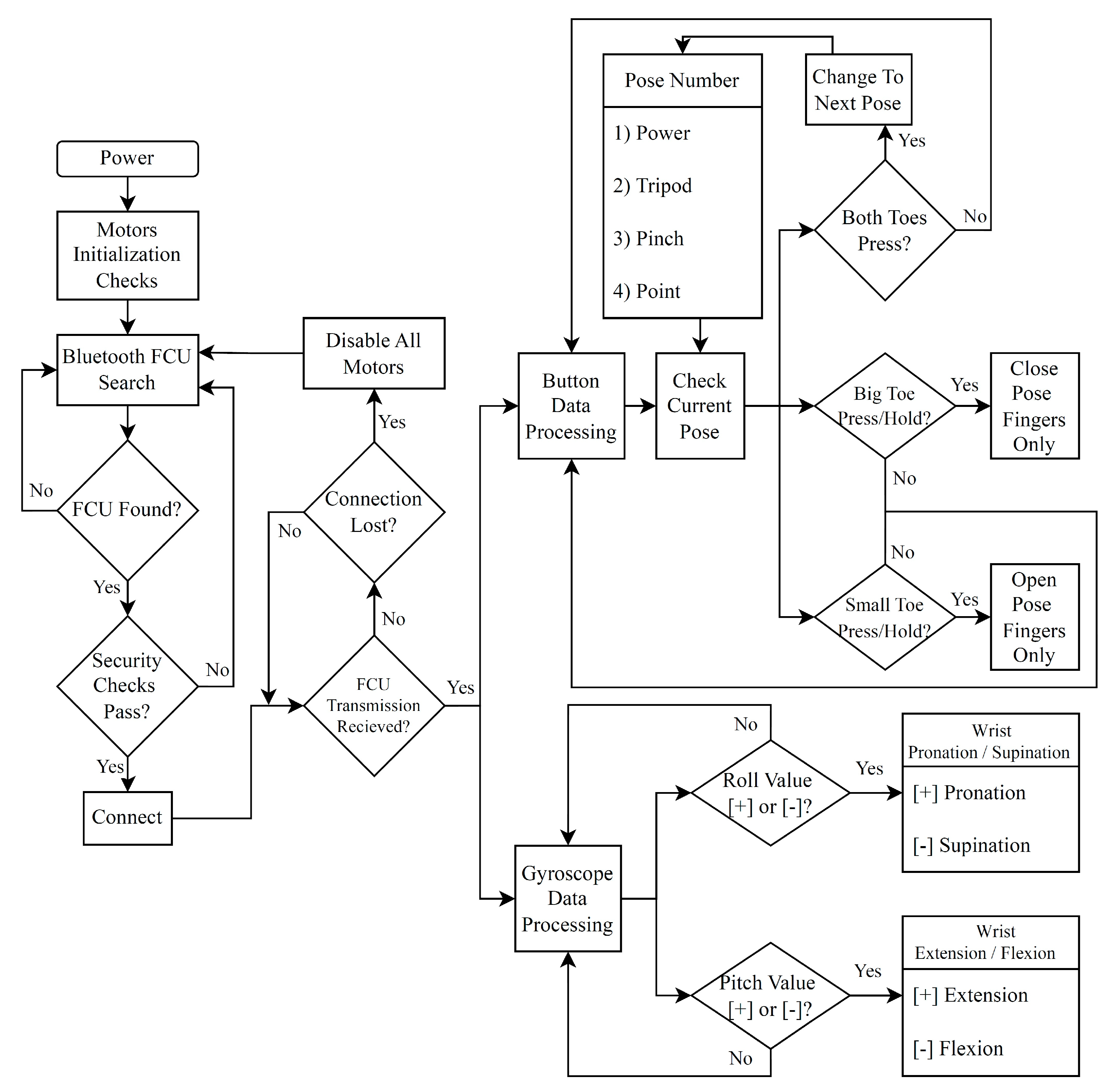
| Foot motion | Ankle dorsiflexion | Ankle plantarflexion | Ankle inversion | Ankle eversion | Big toe press | Lesser toes press | All toe press |
![]() | ![]() | ![]() | ![]() | ![]() | ![]() | ![]() | |
| Resulting hand motion | Wrist extension | Wrist flexion | Wrist supination | Wrist pronation | Fingers flexion | Fingers extension | Grip change |
![]() | ![]() | ![]() | ![]() | ![]() | ![]() | ![]() |
Disclaimer/Publisher’s Note: The statements, opinions and data contained in all publications are solely those of the individual author(s) and contributor(s) and not of MDPI and/or the editor(s). MDPI and/or the editor(s) disclaim responsibility for any injury to people or property resulting from any ideas, methods, instructions or products referred to in the content. |
© 2025 by the authors. Licensee MDPI, Basel, Switzerland. This article is an open access article distributed under the terms and conditions of the Creative Commons Attribution (CC BY) license (https://creativecommons.org/licenses/by/4.0/).
Share and Cite
Bishay, P.L.; Funes Alfaro, G.; Sherrill, I.; Reoyo, I.; McMahon, E.; Carter, C.; Valdez, C.; Riyaz, N.M.; Ali, S.; Lima, A.; et al. “The Foot Can Do It”: Controlling the “Persistence” Prosthetic Arm Using the “Infinity-2” Foot Controller. Technologies 2025, 13, 98. https://doi.org/10.3390/technologies13030098
Bishay PL, Funes Alfaro G, Sherrill I, Reoyo I, McMahon E, Carter C, Valdez C, Riyaz NM, Ali S, Lima A, et al. “The Foot Can Do It”: Controlling the “Persistence” Prosthetic Arm Using the “Infinity-2” Foot Controller. Technologies. 2025; 13(3):98. https://doi.org/10.3390/technologies13030098
Chicago/Turabian StyleBishay, Peter L., Gerbert Funes Alfaro, Ian Sherrill, Isaiah Reoyo, Elihu McMahon, Camron Carter, Cristian Valdez, Naweeth M. Riyaz, Sara Ali, Adrian Lima, and et al. 2025. "“The Foot Can Do It”: Controlling the “Persistence” Prosthetic Arm Using the “Infinity-2” Foot Controller" Technologies 13, no. 3: 98. https://doi.org/10.3390/technologies13030098
APA StyleBishay, P. L., Funes Alfaro, G., Sherrill, I., Reoyo, I., McMahon, E., Carter, C., Valdez, C., Riyaz, N. M., Ali, S., Lima, A., Nieto, A., & Tirone, J. (2025). “The Foot Can Do It”: Controlling the “Persistence” Prosthetic Arm Using the “Infinity-2” Foot Controller. Technologies, 13(3), 98. https://doi.org/10.3390/technologies13030098















