Next Article in Journal
Fuel-Optimal In-Track Satellite Formation Trajectory with J2 Perturbation Using Pontryagin Neural Networks
Previous Article in Journal
A Novel Ultrasonic Sampling Penetrator for Lunar Water Ice in the Lunar Permanent Shadow Exploration Mission
 
 
Font Type:
Arial Georgia Verdana
Font Size:
Aa Aa Aa
Line Spacing:
Column Width:
Background:
Article

Multi-Fidelity Surrogate-Assisted Aerodynamic Optimization of Aircraft Wings

by
Eleftherios Nikolaou
*,
Spyridon Kilimtzidis
and
Vassilis Kostopoulos
Applied Mechanics Laboratory, Mechanical Engineering and Aeronautics Department, University of Patras, Rio Campus, 26500 Patras, Greece
*
Author to whom correspondence should be addressed.
These authors contributed equally to this work.
Aerospace 2025, 12(4), 359; https://doi.org/10.3390/aerospace12040359
Submission received: 30 March 2025 / Revised: 17 April 2025 / Accepted: 18 April 2025 / Published: 20 April 2025
(This article belongs to the Section Aeronautics)

Abstract

This paper presents a multi-fidelity optimization procedure for aircraft wing design, implemented in the early stages of the aircraft design process. Since wing shape is a key factor that influences aerodynamic performance, having an accurate estimate of its efficiency at the conceptual design phase is highly beneficial for aircraft designers. This study introduces a comprehensive optimization framework for designing the wing of a Class I fixed-wing mini-UAV with electric propulsion, focusing on maximizing aerodynamic efficiency and operational performance. Utilizing Class-Shape Transformation (CST) in combination with Surrogate-Based Optimization (SBO) techniques, the research first optimizes the airfoil shape to identify the most suitable airfoil for the UAV wing. Subsequently, SBO techniques are applied to generate wing geometries with varying characteristics, including aspect ratio ( A R ), taper ratio ( λ ), quarter-chord sweep angle ( Λ 0.25 ), and tip twist angle ( ε ). These geometries are then evaluated using both low- and high-fidelity aerodynamic simulations. The integration of SBO techniques enables an efficient exploration of the design space while minimizing the computational costs associated with iterative simulations. Specifically, the proposed SBO framework enhances the wing’s aerodynamic characteristics by optimizing the lift-to-drag ratio and reducing drag.

1. Introduction

The aerodynamic design of aircraft wings plays a crucial role in achieving optimal performance and desirable flight characteristics. Traditionally, wing design follows a multi-stage process, starting from the conceptual design phase and advancing to detailed shape optimization for the final aircraft configuration. Throughout this process, calculations and analyses of variable fidelity are conducted to determine the optimal wing design, ensuring the best possible aerodynamic performance across the aircraft’s flight envelope. A key challenge in aircraft design is accurately estimating performance throughout the entire design process, including the conceptual, preliminary, and detailed design phases. The wing’s aerodynamic efficiency is one of the most critical factors influencing overall aircraft performance, particularly in achieving optimal range and endurance. Since an aircraft’s range is directly related to the lift-to-drag ratio ( L / D ), optimizing this ratio is crucial. The first and most important step in this process is determining the optimal wing geometry that maximizes the L / D . Several geometric parameters affect wing performance, such as aspect ratio (AR), taper ratio ( λ ), and quarter-chord sweep angle ( Λ 0.25 ). However, the airfoil shape is the most influential factor in determining a wing’s aerodynamic behavior; aircraft designers must carefully select the ideal airfoil early in the design process to ensure optimal performance.
Over recent decades, numerous studies have investigated various aspects of wing aerodynamic optimization. Starting with airfoil optimization, researchers have explored different parameterization techniques, such as Class-Shape Transformation (CST), PARSEC, and Bézier curves. The authors of Salunke et al. [1] reviewed existing airfoil parameterization techniques, concluding that a combination of Bézier and PARSEC methods provides broad coverage of different airfoil designs. Airfoil optimization using swarm algorithms with mutation and artificial neural networks, establishing a relationship between mapped PARSEC solution space and aerodynamic coefficients, was explored in Khurana et al. [2]. The authors of Masters et al. [3] provided a comprehensive review of seven airfoil shape parameterization methods, including CST, B-splines, Hicks–Henne bump functions, radial basis function domain elements, Bézier surfaces, singular-value decomposition modal extraction, and parameterized sections. Additional researchers [4,5,6,7,8,9,10] have studied airfoil shape optimization by combining various parameterization techniques to refine well-known airfoils for specific performance requirements.
Similarly, wing aerodynamic shape optimization has been widely explored. The authors of Lyu et al. [11] investigated aerodynamic shape optimization of a benchmark wing using a gradient-based optimization algorithm coupled with Reynolds-Averaged Navier–Stokes (RANS) equations and the Spalart–Allmaras turbulence model. Following this study, the aerodynamic shape of the Common Research Model (CRM) wing–body–tail configuration under a trim tail constraint was optimized in Chen et al. [12]. The authors of Benaouali and Kachel [13] introduced a multidisciplinary design optimization (MDO) approach for aircraft wings, integrating commercial software tools and first optimizing the airfoil shape using CST before addressing overall wing performance. Other researchers, such as Ghafoorian et al. [14] and Zheng et al. [15], have contributed to the field by focusing on aerodynamic shape optimization—the former optimized wind turbine blades, while the latter applied manifold learning techniques for aerodynamic shape design optimization of wings.
Despite extensive research on airfoil and wing optimization, most existing studies focus on refining established geometries rather than developing truly optimal designs tailored to a specific aircraft’s mission and flight envelope. Moreover, these frameworks are often presented in an isolated manner, leading to a knowledge gap regarding the design parameters as well as the impact of computational fidelity that most significantly influence performance and the resulting optimal aerodynamic design. Moreover, the vast nature of the design variables involved in the aerodynamic design of aircraft wings dramatically increases the number of analyses required to sufficiently explore the design space and to subsequently extract the global optimum configuration. This situation is exacerbated when considering the inclusion of high-fidelity aerodynamic analyses such as CFD. In order to alleviate the computational burden and to sufficiently explore the design space without compromising the quality of the results, surrogate modeling algorithms are often employed in the design of engineering systems [16,17,18,19]. Such models provide rapid prediction of performance metrics, balancing computational feasibility with accuracy.
Aiming to bridge this gap in the literature, the goal of this study is to determine optimal wing geometry based on the aircraft’s unique performance requirements, starting from the early stages of the conceptual design; secondly, the aim here is to assess the influence of the aerodynamic analysis tools’ level of fidelity on the overall wing design and performance. This process begins with the determination of the primary wing performance and geometrical parameters using classical conceptual design tools. An assumed maximum lift coefficient is used in the generation of the constraint diagram of the aircraft. As a next step, the proposed methodology integrates the CST parameterization with low-fidelity aerodynamics (XFOIL) and Surrogate-Based Optimization (SBO) to identify the optimal airfoil. This selection is based on achieving the assumed maximum lift coefficient while ensuring high performance at low Reynolds numbers, which characterize the aircraft’s operational conditions.
In the first optimization framework, following the selection of the optimal airfoil, a low-fidelity optimization process is conducted using SBO in conjunction with low-fidelity aerodynamics simulations (panel method—XFLR5). This phase aims to determine the optimal wing geometry by maximizing the lift-to-drag ratio ( L / D ) while imposing constraints on the lift–curve slope ( C L α ), stall angle of attack (AoA) ( α s t a l l ), and L / D at zero AoA. The optimization considers four key geometric parameters: aspect ratio (AR), taper ratio ( λ ), quarter-chord sweep angle ( Λ 0.25 ), and tip twist angle ( ε ). Subsequently, a third SBO framework is employed using high-fidelity aerodynamics simulations (Ansys Fluent CFD). The design space is refined by adapting the upper and lower boundaries based on the optimal wing geometry obtained from the low-fidelity SBO. An additional constraint is introduced for the maximum lift coefficient ( C L m a x ), ensuring that the final design meets performance expectations under high-fidelity simulations.
In order to assess the possibility of using high-fidelity CFD analysis and the accuracy of the low-fidelity numerical tools, along with their impact on the optimal wing geometry, a second SBO framework is considered. This optimization process considers high-fidelity CFD aerodynamics, applied immediately after the airfoil optimization phase, bypassing the intermediate low-fidelity wing optimization. The objective and constraints remain the same as those in the third phase of the first framework, with identical upper and lower geometric boundaries to the second phase of the first framework. The optimal wing geometry of this second framework is then compared with the result of the first framework to assess the effectiveness and accuracy of both approaches.

2. Materials and Methods

2.1. Baseline Aircraft Specifications and Requirements

The design process begins with the definition of the mission flight characteristics and the operational requirements of the aircraft. Within the framework of this study, an Unmanned Aerial Vehicle (UAV) has been selected as the case study. According to the NATO classification system for UAVs, the aircraft in this study falls into the Class I mini UAV category. Table 1 presents the key UAV parameters that serve as the basis for the aerodynamic optimization and design framework.

2.2. Conceptual Design Methodology

For the conceptual wing design, a methodology based on Raymer’s [20] and Roskam’s [21] design approaches was adopted and modified to meet the specific requirements of a Class I mini-UAV with electric propulsion. The process begins with determining the UAV’s final takeoff weight using Equations (1)–(3), based on the initial design specifications.
W e , c a l c = W 0 , g u e s s × W e W 0 ,
W e , t e n t = W 0 , g u e s s W p a y l o a d W b a t t e r y ,
W e , c a l c W e , t e n t W e , c a l c < 0.001 ,
where:
  • W 0 , g u e s s is the guessing take-off weight;
  • W p a y l o a d is the payload weight;
  • W b a t t e r y is the battery weight;
  • W e , t e n t is the calculated take-off weight based on the guess, payload, and battery weights;
  • W e W 0 is the empty weight fraction;
  • W e , c a l c is the calculated take-off weight.
Next, a constraint diagram of the aircraft is developed based on key design criteria, including stall speed (Equation (4)), catapult takeoff (Equation (5)), rate of climb, climb gradient (Equation (6)), and sustained turn (Equation (7)). This diagram helps in selecting the optimal wing loading and power loading, which serve as key parameters in guiding the aircraft’s design. To construct the constraint diagram, in addition to the aircraft specifications, certain assumptions are made regarding the airfoil used for the wing, such as its maximum lift coefficient. In this case, considering that the UAV is intended to have a high lift capability (typical for UAVs), a maximum lift coefficient of 1.7 was assumed for the airfoil. Some of the design criteria equations are presented below.
W S = 1 2 ρ V s t a l l 2 C L m a x ,
where V s t a l l is the aircraft stall speed.
( W S ) t a k e o f f = 1 2 ρ ( V e n d + Δ V t h r u s t ) 2 ( C L m a x ) t a k e o f f 1.21 ,
where V e n d is the catapult end speed and Δ V t h r u s t is the velocity added by the engine’s thrust.
W S = [ ( T / W ) G ] ± [ ( T / W ) G ] 2 ( 4 C D 0 / π A e ) 2 / q π A e ,
where G is the climb gradient.
W S = ( T / W ) ± ( T / W ) 2 ( 4 n 2 C D 0 / π A e ) 2 n 2 / q π A e ,
Based on the selected W/S value, the methodology determines the geometric characteristics of the main wing, starting with a fundamental parameter—the surface area. Once the surface area is established, other key characteristics, such as wingspan, aspect ratio, and taper ratio, are calculated, ultimately defining the complete wing geometry. Additionally, the final take-off weight estimate was validated with a structural Finite Element Method (FEM) model.

2.3. High-Fidelity CFD Aerodynamics

A numerical model of a wing, incorporating the average values of key geometric characteristics, was developed as the foundation for subsequent Computational Fluid Dynamics (CFD) analyses and optimization studies of various wing configurations derived from the surrogate model. The computational domain dimensions and boundary conditions were carefully designed to reflect the UAV’s operational environment and altitude. Simulations were conducted using Ansys Fluent [22], solving the Reynolds-Averaged Navier–Stokes (RANS) equations coupled with the Spalart–Allmaras turbulence model [23]. The Spalart–Allmaras turbulence model was selected for its reliability in capturing high-lift aerodynamic effects. The computational domain was defined as a rectangular region measuring 6.0 × 4.0 × 10.0 m. The computational domain, including dimensions, boundary conditions, and mesh details, is illustrated in Figure 1 and Figure 2.
The RANS equations were discretized using the Finite Volume Method (FVM) under incompressible, steady-state flow assumptions with an appropriately refined mesh. To ensure accurate boundary layer resolution, a first cell wall distance of Y + 1 was achieved, with the initial layer height set to y = 7.4 × 10 5 m. Pressure and temperature values were set according to the UAV’s maximum operating altitude, with a predefined inlet velocity. The outlet boundary conditions were defined with a zero pressure gradient, while the turbulence intensity was set to 1%. A symmetry boundary condition was applied along the longitudinal plane, and the wing surfaces were modeled as no-slip walls. For all the wing configurations, the AoA varied from 4 ° to 17 ° to extract the relevant aerodynamic coefficients. A mesh independence study was also conducted to verify that further refinement did not impact the results, ensuring an optimal balance between accuracy and computational efficiency. Table 2 shows the convergence criteria of the CFD analyses, while Figure 3 represents the convergence of all six CFD simulations of the convergence study.
The lift and drag coefficients, C L and C D , respectively, of all six CFD simulations of the convergence study are listed in Table 3. The convergence of the lift and drag coefficients, along with the Y + distribution of each model of the convergence study, are illustrated in Figure 4 and Figure 5. In order to enhance the credibility of the CFD modeling approach, a validation study for the ONERA wing was conducted, with the numerical results being presented and compared to the experimental wind tunnel test data in Appendix A.2.

2.4. Surrogate Modeling

The key steps in a typical SBO process, as outlined in Alexandrov et al. [24], include the following:
  • Sampling the design space and evaluating the objective function along with any constraints.
  • Constructing the surrogate model based on the sampled data.
  • Searching the design space and refining the surrogate model using update (infill) criteria.
  • Enhancing the model by incorporating newly added points and repeating the process.
The sampling stage is a crucial step in an SBO algorithm, as the surrogate model’s accuracy depends on the selection of initial design points. To ensure the model represents the design space effectively, the most influential points must be chosen to maximize the information available for surrogate construction. Given the often high-dimensional nature of design problems, exhaustive grid searches become computationally prohibitive. Instead, more efficient techniques, such as Latin Hypercube Sampling (LHS) [25], are commonly used. LHS is a robust statistical method that generates parameter samples from a multidimensional distribution while maintaining a well-distributed design space representation. The method involves an optimization problem aimed at maximizing the distance between sample points while ensuring each coordinate follows a predefined probability distribution. Once the sampling is completed, the next step is to construct the surrogate model, typically represented as a general function:
f ^ ( x , w )
where w denotes model parameters, and x represents the design variables. A key criterion for selecting a surrogate model is its ability to accurately capture the desired function’s characteristics while maintaining flexibility. Overly rigid models risk instability and overfitting. One widely used surrogate model in engineering applications is Kriging [26,27], which expresses function approximations as a linear combination of basis functions (kernels) that depend on the Euclidean distance between design points. For noise-free data, the Kriging approximation is given by:
f ^ ( x ) = n = 1 N c w n ψ ( | | x x c ( n ) | | )
where N c is the number of basis functions, x c ( n ) represents the center of the n-th basis function, and ψ ( | | x x c ( n ) | | ) is the kernel function, evaluated based on the distance between the prediction point x and the corresponding center.
The kernel function is typically defined as:
ψ = exp n = 1 N c θ n ( | | x x c | | ) p n
where θ n and p n are model parameters.
The Kriging model is constructed using the following steps:
  • Formulating the correlation matrix based on training data points:
    [ Ψ ] = corr ( Y ( x ( i ) ) , Y ( x ( l ) ) ) = exp n = 1 N c θ n ( | | x n ( i ) x n ( l ) | | ) p n
  • Maximizing the Maximum Likelihood Estimator (MLE):
    ln ( M L E ) = n 2 ln ( σ ^ 2 ) 1 2 ln ( [ Ψ ] )
    where σ ^ is the MLE estimate of the standard deviation. The MLE function depends on the Kriging model parameters, θ n and p n ; while optimizing both the correlation length parameters, θ n and the exponents p n can improve prediction accuracy in many applications, and doing so increases the complexity of the optimization process. To simplify the model calibration and reduce computational costs, we follow the approach commonly adopted in the surrogate modeling literature [26,27,28] and fix the value of p n = 2 , corresponding to a Gaussian correlation function. This allows us to focus on tuning θ n alone, using a global optimization method, which, in our case, is a genetic algorithm (GA), as implemented in MATLAB R2022a. The particular optimization was executed for 1000 iterations. As noted by Forrester et al. [28], searching for θ n on a logarithmic scale, typically within the bounds 10 3 to 10 2 , is effective. It is also recommended to scale the input design space to [0, 1] to ensure consistent interpretability of the parameter values across different problems.
  • Predicting values at new design points:
    y ^ ( x ) = μ ^ + ψ T [ Ψ ] 1 ( y 1 μ ^ )
For Gaussian-based processes, the Mean Squared Error (MSE) estimation is given by:
s ^ ( x ) 2 = σ ^ 2 1 ψ T [ Ψ ] 1 ψ + 1 1 T [ Ψ ] 1 ψ 1 T [ Ψ ] 1 1
A commonly used approach for improvement is the expected improvement (EI) function:
E [ I ( x ) ] = ( y min y ^ ( x ) ) Φ y min y ^ ( x ) s ^ ( x ) + s ^ ( x ) ϕ y min y ^ ( x ) s ^ ( x )
where Φ and ϕ denote the cumulative distribution and probability density functions, respectively. As an additional step toward more realistic SBO frameworks, constraints should be incorporated into the surrogate model. The approach to constraint handling depends on the computational cost of evaluating the constraint function. Constraints can either be evaluated directly or modeled using surrogate techniques similar to those applied to the objective function, effectively creating a surrogate model for each constraint. When constraint evaluations are computationally inexpensive, conventional constraint optimization methods, in conjunction with the objective function surrogate model, guide the SBO framework toward both promising and feasible regions of the design space. However, if surrogate models are also employed for constraints, the expected improvement function from Equation (15) is modified into the constrained expected improvement function by introducing the probability of feasibility:
P [ F ( x ) ] = 1 s ^ ( x ) 2 π 0 exp ( F g ^ ( x ) ) 2 2 s ^ ( x ) 2 d G
where F represents the feasibility measure of a constraint g, and s ^ denotes the variance in the constraint Kriging model. The probability of achieving an improvement over the current minimum function value while satisfying feasibility conditions is then determined by multiplying Equations (15) and (16):
E [ I ( x ) F ( x ) ] = E [ I ( x ) ] · P [ F ( x ) ]
To determine the next point for model refinement, a sub-optimization problem is solved:
x infill = arg max ( E [ I ( x ) ] · P [ F ( x ) ] )
The resulting point, x i n f i l l , is then added in the current dataset, which is then re-trained. This process is typically repeated for a predefined number of iterations [27]. This ensures that the surrogate model is updated efficiently, balancing exploration and exploitation for improved optimization performance.

2.5. Multi-Fidelity SBO Framework

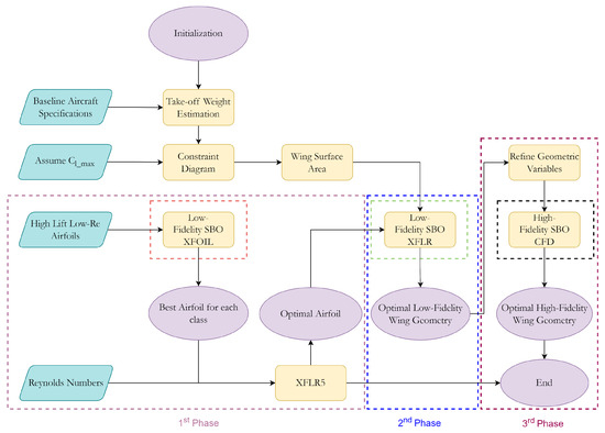
The first SBO framework (Figure 6) employs variable fidelity analysis tools and is conducted in three phases. Following the conceptual design calculations of wing surface area ( S r e f ) and the assumption of the airfoil’s maximum lift coefficient ( C l m a x ), the first phase of the SBO starts with the preliminary selection of a number of existing airfoils present in the literature, so that they satisfy the previous assumption (high lift suitable for low Reynolds numbers airfoils). The first phase of the SBO then introduces the CST parameterization method in order to obtain the optimal airfoil shape for each of the selected baseline airfoils. The objective of this SBO is to maximize the airfoil’s lift coefficient while maintaining optimal aerodynamic performance at low Reynolds numbers. Once the optimal one of each airfoil class is obtained, a comparative evaluation is performed across various Reynolds numbers (75,000–700,000) using low-fidelity aerodynamics (XFLR5 v6.57 software) in order to find the optimal one. With the selection of the optimal airfoil, the second phase of the first SBO framework is initiated. This phase utilizes an SBO framework, employing low-fidelity aerodynamics (panel method) to identify the optimal wing geometry for the specific aircraft. The optimization objective is to maximize the wing’s lift-to-drag ratio ( L / D m a x ), subject to the following constraints: minimum lift-to-drag ratio at zero AoA ( L / D 0 ), minimum lift curve slope ( C L α ), and minimum stall AoA ( α s t a l l ). Moreover, this SBO considers four key geometric variables, the aspect ratio (AR), the taper ratio ( λ ), the quarter-chord sweep angle ( Λ 0.25 ), and the tip twist angle ( ε ). At the end of the second phase, an optimal wing geometry is determined based on low-fidelity aerodynamics. Therefore, and in order to further refine the low-fidelity optimal solution, a third phase of the SBO is proposed, coupled with high-fidelity aerodynamics by means of CFD. The geometric variables from the second phase were adjusted based on the low-fidelity optimal wing, and an additional constraint (wing maximum lift coefficient ( C L m a x )) was introduced, while the objective and the other three constraints remain the same. The third phase leads to the first optimal wing design for the specific aircraft.
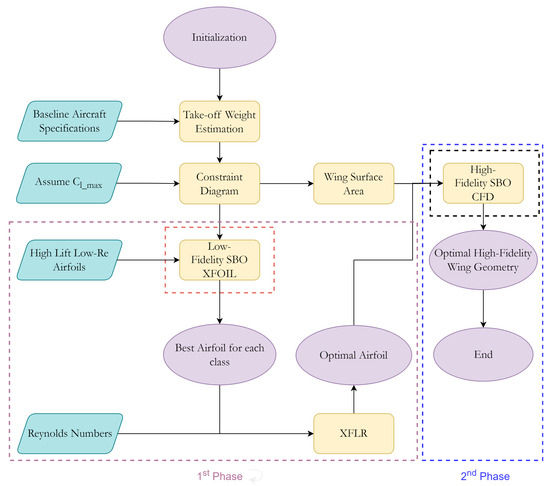
The second SBO framework (Figure 7) consists of two phases. The first phase is identical to that of the first SBO framework, where existing high lift airfoils suitable for low Reynolds numbers are selected and optimized using SBO coupled with the CST method and low-fidelity aerodynamics (XFOIL). The second phase of the second SBO framework employs SBO directly, coupled with high-fidelity aerodynamics by means of CFD, in order to determine the optimal wing geometry for the specific aircraft. The optimization objective and the three constraints remain the same as the second phase of the first SBO framework, with an additional constraint to the maximum lift coefficient ( C L m a x ), similar to the third phase of the first SBO framework. The final phase of the second SBO framework results in the second optimal wing design for the specific aircraft.
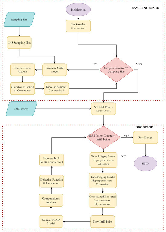
The SBO framework, as illustrated in Figure 8, is common to the two frameworks and consists of two main stages: the sampling stage and the model updating stage. The process begins with the definition of the sampling size, followed by generating samples using the LHS method. Subsequently, the geometry and mesh of the geometry are generated and further analyzed via each computational tool. The objective and constraint functions are then obtained for each sample. Once the training stage is completed, the main SBO framework is initiated. The hyperparameters of the Kriging model representing the objective and constraint functions are determined. Next, the constrained expected improvement function (Equation (17)) is minimized using a sub-optimization routine, yielding a new point in the design space. The computational analysis is then performed for this new point, and the surrogate model is updated accordingly. This iterative process continues for a predefined number of infill points.

3. Results

3.1. Conceptual Design Study

Given the assumption that a high-lift airfoil will be used for the UAV’s main wing, several airfoils were selected for analysis, including DAE 31, Eppler 423, and NACA 6412. Furthermore, an SBO framework utilizing a NACA four-digit airfoil generator was conducted to identify an optimum NACA airfoil under the selected operating conditions. The optimization process determined an optimal airfoil with a maximum camber of 7%, position of maximum camber at 30%, and maximum thickness of 13%, which is similar to NACA 7313. These airfoils were chosen for their favorable performance at an average low Reynolds number of 500,000, which aligns with the UAV’s operating conditions. To further refine their performance, the selected airfoils were represented using CST parameters, allowing for shape optimization to enhance characteristics such as maximum lift coefficient ( C L m a x ), stall AoA ( a s t a l l ), and other aerodynamic properties. The CST parameters for each airfoil, as obtained from OpenVSP, are presented in Table 4. The original airfoils along with those parameterized using CST are also illustrated in Figure 9.

3.2. Airfoil Optimization Study

For the airfoil optimization study, the SBO technique was employed in combination with the CST parameterization method and the XFOIL code. The upper (ub) and lower boundaries (lb) were defined for each CST parameter of the selected airfoils, for upper and lower curves ( A u i and A l i , respectively, where i = 1 , 2 , , n is the degree of the CST parameter), as presented in Table 5 and Table 6. The airfoils were generated based on these CST parameters and subsequently analyzed using XFOIL at a Reynolds number of 500,000, with an AoA varying from 10 ° to 20 ° and a Mach number of zero.
The objective of the SBO process was to maximize the lift-to-drag ratio ( C L / C D ), with a constraint ensuring that the stall AoA was greater than 16 ° . The SBO sample size was set to 120 (10 × number of variables ), with 60 ( 0.5 × sample size ) infill points. Those values are suggested in Forrester et al. [28]. After completing the airfoil optimization, the best-performing airfoils, selected based on their maximum lift coefficient ( C L m a x ) and stall A o A , were further analyzed across a Reynolds number range of 75,000 to 700,000 and an A o A from 10 ° to 20 ° . However, optimized airfoils of NACA 6412 were excluded from further analysis, as none of the 180 generated airfoils in its SBO study achieved a maximum lift coefficient and stall AoA comparable to the other three airfoils. In the second phase of XFOIL analyses, the best-performing airfoils across the full Reynolds number range were selected from the SBO results of DAE-31 and NACA-7313 (Figure 10). Optimized airfoils from the Eppler-423 SBO study were not chosen due to their poor performance at low Reynolds numbers (75,000–300,000). Figure 11, Figure 12 and Figure 13 illustrate the selected airfoils, along with XFOIL results for C L versus A o A for each.

3.3. Wing Optimization Study-Low-Fidelity Modules

In the second phase of the first SBO framework, an optimization study was conducted to determine the optimal wing geometry. Four geometric variables—aspect ratio ( A R ), taper ratio ( λ ), quarter-chord sweep angle ( Λ 0.25 ), and tip twist ( ε )—were optimized within predefined lower and upper boundaries, as presented in Table 7. The wing reference area was kept constant throughout the study.
The aspect ratio varied between 6.5 and 15, corresponding to a UAV wingspan (b) of 2 to 3 m, which are values that are typical for this UAV class. The taper ratio and quarter-chord sweep angle ranged from 0.2 to 1 and 0 ° to 30 ° , respectively, while tip twist varied between 4 ° and 2 ° degrees. The objective of the SBO framework was to maximize the wing’s maximum lift-to-drag ratio ( L / D m a x ), with constraints ensuring a lift-to-drag ratio greater than 20 at 0 ° AoA, a stall AoA of at least 16 ° , and a lift curve slope exceeding 5.1 ( C L α ( 1 / r a d ) ). These constraints were applied to optimize aerodynamic performance by minimizing drag at low AoA (where the UAV operates for most of its flight envelope), increasing stall AoA to expand the operational envelope, and maximizing the lift curve slope to enhance lift response to small AoA changes, ensuring efficient climb and loiter phases.
The SBO study utilized 40 samples ( 10 × number of variables) with 20 infill points ( 0.5 × samples). To evaluate these 60 wing configurations, low-fidelity aerodynamic simulations were performed using XFLR5. This approach allowed for the analysis of all five selected airfoils (optimized airfoils—Figure 11, Figure 12 and Figure 13) within the SBO framework, as XFLR5 enabled rapid simulation of all 60 models (40 samples + 20 infill points). The panel method was employed for these simulations, with velocity and atmospheric conditions set according to the UAV’s operating envelope. Table 8 presents the geometric characteristics of the 20 infill points, while Table 9 lists their corresponding low-fidelity aerodynamic results, with those highlighted in red indicating the optimal wing (wing configuration 53). Results are provided for the one SBO case that best satisfies the three constraints. The 40 samples, along with the aerodynamic results, are presented in Appendix A in Table A1 and Table A2, respectively.
Figure 14 and Figure 15 illustrate the optimal wing shape and airfoil configuration identified through this study, respectively.

3.4. Wing Optimization Study—High-Fidelity Modules

3.4.1. First SBO Framework

The third phase of the first SBO framework (Figure 6) is coupled with high-fidelity aerodynamics to validate and refine the optimal wing characteristics obtained from the low-fidelity analysis in the second phase. To enhance the accuracy of the optimization while reducing computational costs, the boundaries of the geometric variables were adjusted based on the optimal wing geometry from the second phase, as listed in Table 10. For this phase, the aspect ratio was fixed at 15, as it provided the best aerodynamic performance in the previous phase. The boundary ranges for the remaining three geometric variables—taper ratio ( λ ), quarter-chord sweep angle ( Λ 0.25 ), and tip twist ( ε )—were further narrowed to focus the optimization process on fine-tuning the wing shape.
Given that only three variables were considered, the total number of samples was reduced to 15, with 5 additional infill points. An additional constraint was introduced in this SBO phase, ensuring that the maximum lift coefficient ( C L m a x ) met the required performance criteria. This constraint was necessary because high-fidelity aerodynamics (using CFD) more accurately capture nonlinear aerodynamic effects, including stall onset and flow separation, which are not well represented in low-fidelity methods.
The final results show that the taper ratio ( λ ) varies from 0.2 to 0.4, while the quarter-chord sweep angle ( Λ 0.25 ) and tip twist ( ε ) vary across the entire given range, 0 ° 10 ° and 3 ° 2 ° , respectively.
Table 11 presents the geometric characteristics of the 15 samples and 5 infill points of the third phase of the 1st SBO framework. As shown in Table 12, none of the optimized wing models successfully met the constraints of the stall angle AoA ( α s t a l l ) or the maximum lift coefficient ( C L m a x ). This discrepancy is attributed to the significant separation of airflow across the wingspan at high AoA—an aerodynamic phenomenon that low-fidelity methods fail to accurately predict. The high camber of the selected airfoil exacerbates the flow separation, which starts to play a dominant role at AoA of about 12–13 degrees (Figure 16, leading to an earlier onset of stall than expected.
On the other hand, the other two constraints were successfully satisfied, with the slope of the lift curve ( C L α ) exceeding 5.651/rad and the lift-to-drag ratio at zero AoA ( L / D 0 ) exceeding 22.5. The primary objective of this study—maximizing the lift-to-drag ratio—was achieved, with the best configuration (model 12) reaching a maximum L/D of 26.542. Figure 17 shows the aerodynamic results for the entire AoA range for the models with the best results of each coefficient of Table 12, while Figure 18 presents the optimal wing geometry of the first SBO framework. The results of the optimal wing in Table 11 and Table 12 are highlighted in red (wing configuration 12).

3.4.2. Second SBO Framework

In the second SBO framework (Figure 7), high-fidelity CFD aerodynamics are applied following the airfoil optimization phase (first phase of the second SBO framework). The same 40 samples, as presented in Table A3 of Appendix A, are considered again as those of the second phase of the first SBO framework (Figure 4), with lower and upper boundaries of the geometric variables remaining unchanged (Table 6). Moreover, an additional constraint was applied in this SBO, ensuring the maximum lift coefficient ( C L m a x ) meets the required performance criteria as in the third phase of the first SBO framework. The objective function, which aims to maximize the lift-to-drag ratio (L/D) and the other three existing constraints ( L / D 0 > 20 , C L α > 5.1 and α s t a l l > 16 ), remained the same. Twenty (20) infill points were then retrieved from the SBO, with their geometric characteristic and corresponding aerodynamic results summarized in Table 13 and Table 14.
The final variables of the 20 infill points from the second SBO framework (Table 13) indicate clear trends in the optimized wing geometries. The aspect ratio (AR) reached its upper boundary (15) in 16 out of the 20 cases. The taper ratio ( λ ) varied across its entire range (0.2–1), but most optimized values clustered near the lower boundary. For the quarter-chord sweep angle ( Λ 0.25 ), the maximum observed value was 7 . 5 ° , with most optimized designs favoring minimal sweep (equal to zero), while the tip twist ( ε ) varied throughout its allowable range ( 4 ° 2 ° ).
The aerodynamic results from the 20 infill points of the second SBO framework (Table 14) indicate that only three models met the stall AoA constraint (≥ 16 ° ), while the remaining 17 stalled at 14 ° 15 ° . Similar to the findings in the third phase of the first SBO framework, none of the models satisfied the C L m a x 1.53 constraint. This limitation stems from significant airflow separation occurring at higher AoA, leading to a drop in lift across the wingspan as shown in Figure 19.
On the other hand, the other two constraints—lift curve slope ( C L α 5.11/rad) and lift-to-drag ratio at zero AoA ( L / D 0 > 20 )—were successfully met. Additionally, the optimization objective of maximizing L/D was achieved, with the best-performing configuration (model 46) reaching a maximum lift-to-drag ratio of 26.845. The aerodynamic results for the entire AoA range of the four best-performing models are presented in Figure 20. Figure 21 presents the optimal wing geometry of the second SBO framework, with its geometrical characteristics and aerodynamics results highlighted in red in Table 13 and Table 14.

3.5. SBO Frameworks Optimal Wing Geometries Comparison

This section presents a comparison of the optimal wings from both SBO frameworks. Figure 22 illustrates the aerodynamic results of both optimal wings for various AoA, while Figure 23 presents their geometrical characteristics. As can be seen, the optimal second SBO framework optimal wing exhibits maximum lift coefficient and stalls 2 degrees later than the first one. The drag coefficient of the second optimal wing remains consistently lower across the entire AoA range, resulting in a higher lift-to-drag ratio, which was the primary objective of this study. The pitching moment coefficient derivative C m α of both optimal wings, is negative until their respective stall angles, with the second optimal wing’s C m α curve being gentler in the change of the slope, which indicates smoother stall behavior. The aspect ratio of both optimal wings is 15, while the other three geometric characteristics (taper ratio ( λ ) and tip twist ( ε )) are slightly different. The quarter-chord sweep angle ( Λ 0.25 ) has a difference of 3 degrees. The main geometric difference between the optimal wings is the airfoil of each other, concluding that this is the main reason for the difference in the performance of each wing. The first optimal wing’s airfoil has greater camber, leading to higher lift curve slope ( C L α ), which contributes to its earlier stall.

3.6. Multi-Fidelity Approach Comparison

A comparison of multi-fidelity optimization against low- and high-fidelity has been carried out for the two frameworks after the first phase, in order to evaluate its effectiveness. The comparison focuses on two aspects: computational cost (measured in CPU hours) and the quality of the final results. The CPU hours for each approach are listed in Table 15.
In terms of the computational cost, the low-fidelity approach incurs minimal computational cost of CPU hours, while the high-fidelity approach is computationally expensive due to the cost of each simulation. The multi-fidelity approach effectively reduces the overall CPU time by combining low-fidelity approximations with selective high-fidelity evaluations.
On the other hand, the aerodynamic results of low-fidelity approach, such as maximum lift coefficient ( C L m a x ) and stall angle of attack ( α s t a l l ), lack accuracy, while the results of the geometrical characteristics are close enough to the high-fidelity approach. Table 16 shows the differences in aerodynamic results for the low- and multi-fidelity approaches with respect to the high-fidelity aerodynamic results. This loss of accuracy is primarily due to the inability of low-fidelity aerodynamics to capture turbulence phenomena accurately at high angles of attack.
The pressure coefficient contours across the wingspan of low-fidelity results closely match those of the high-fidelity results at 12 degrees AoA, as presented in Figure 24. However, discrepancies arise in the velocity vector fields, particularly in regions where flow separation occurs. High-fidelity aerodynamics accurately capture these turbulent phenomena, whereas low-fidelity aerodynamics fail to capture such turbulent phenomena, as illustrated in Figure 25. This difference is further highlighted in Figure 26, which presents the velocity pathlines. In the low-fidelity results, there is no indication of reverse flow near the trailing edge of the wing, while the high-fidelity results clearly depict flow separation and reversed flow with greater accuracy. Nevertheless, the low-fidelity model predicts the turbulent airflow near the wingtip with reasonable accuracy, closely matching the results of the high-fidelity model.
Therefore, the low-fidelity approach offers minimal computational cost but sacrifices solution accuracy. In the constant approach, the high-fidelity approach is computationally expensive, but yields accurate aerodynamic results. The multi-fidelity approach strikes a balance by significantly reducing the CPU time while maintaining solution quality and achieving a favorable trade-off, while the low-fidelity approach often settles for a suboptimal solution due to simplifications in the model; both the high-fidelity and multi-fidelity strategies reach similar optimal values. However, the multi-fidelity method does so with a fraction of the computational expense.

4. Discussion and Conclusions

In this study, a multi-fidelity surrogate-assisted aerodynamic optimization framework of aircraft wings was developed and applied in the conceptual design phase of a Class I mini-UAV. The methodology begins with the determination of the primary wing performance and geometric parameters, incorporating an assumed airfoil maximum lift coefficient and constraint diagram extraction. Subsequently, a multi-fidelity Surrogate-Based Optimization (SBO) was implemented coupled with Class-Shape Transformation (CST) method, forming two distinct SBO frameworks. The first one consists of three phases—SBO coupled with CST and XFOIL for low-fidelity aerodynamics to optimize the airfoil for the first phase, SBO coupled with XFLR5 for low-fidelity aerodynamics to generate an optimal wing geometry for the second phase, and SBO coupled with high-fidelity aerodynamics by means of CFD for the third phase. This is conducted in order to refine the optimal wing geometry from phase two. For the second SBO framework, two phases were conducted. The first phase was identical to the first phase of the first SBO framework, while the second phase SBO coupled with high-fidelity aerodynamics is conducted right after the airfoil optimization, bypassing low-fidelity aerodynamics by means of the panel method. Both SBO frameworks produced similar wing geometric characteristics, but the aerodynamic and performance results varied due to differences in airfoil selection. The first SBO framework examined six airfoils in the second phase due to the efficiency of low-fidelity aerodynamics (panel method), allowing multiple simulations in a short time, and then the optimal wing geometry (Figure 14) was further optimized with SBO coupled with high-fidelity aerodynamics (phase 3); meanwhile, the second phase of the second SBO framework analyzed one airfoil due to the higher computational cost of high-fidelity aerodynamics. The second phase of the first SBO framework identified optimal airfoil 4 (Figure 15), which exceeded the aerodynamic constraints in most of the 40 samples and 20 infill points. However, in the third phase, the optimal wing geometry did not meet the stall angle of attack and maximum lift coefficient constraints, revealing that low-fidelity aerodynamics cannot capture nonlinear aerodynamic effects at high angles of attack, like flow separation and stall phenomena. In contrast, in the second phase of the second SBO framework, a different airfoil was used (optimal airfoil 1—Figure 11a), chosen for its better performance at low Reynolds numbers, despite having a lower maximum lift coefficient than optimal airfoil 4. This resulted in better aerodynamic performance for the optimal wing geometry, as depicted in Section 3.5. Moreover, both SBO frameworks successfully achieved the primary objective of this study, demonstrating the effectiveness of multi-fidelity surrogate-assisted aerodynamic optimization of aircraft wings. The results highlight that combining low- and high-fidelity models coupled with SBO techniques can significantly improve optimization efficiency, reducing computational costs while maintaining high accuracy in aerodynamic performance predictions. In addition, in the wing conceptual design process, the selection of the airfoil plays a critical role in determining overall aerodynamic performance. The second framework, which bypassed the low-fidelity aerodynamics (phase 2 of the first SBO framework) and relied directly on high-fidelity aerodynamics, identified a higher performance wing, reinforcing the importance of accurate modeling of nonlinear aerodynamic phenomena during the optimization process.
Finally, several improvements can be incorporated in both SBO frameworks presented in this paper in order to obtain more comprehensive aerodynamic design and optimization methodologies. In the early stages of the SBO framework, additional geometric constraints can be applied to the airfoil shape in order to improve the airfoil’s practicality and manufacturability. The present methodology could benefit by automating the overall conceptual and preliminary design stages for the entire aircraft configuration, leveraging multi-fidelity optimization techniques. Coupling aerodynamic optimization with structural analysis to evaluate aeroelastic effects, such as flutter and structural deformation, could also enhance the efficiency of the present framework. Furthermore, expanding the optimization process to consider multidisciplinary constraints, including weight optimization and stability analyses, as well as application of the framework for multiple operating points, could evolve into a more holistic approach for the aerodynamic optimization of UAVs and other aircraft configurations. Finally, a full-uncertainty quantification via Monte Carlo simulations or confidence interval estimation would provide additional statistical rigor to this study.

Author Contributions

Conceptualization, E.N. and S.K.; methodology, E.N. and S.K.; software, E.N. and S.K.; validation, E.N. and S.K.; formal analysis, E.N. and S.K.; investigation, E.N. and S.K.; resources, E.N. and S.K.; data curation, E.N. and S.K.; writing—original draft preparation, E.N. and S.K.; writing—review and editing, E.N. and S.K.; visualization, E.N. and S.K.; supervision, S.K. and V.K.; project administration, E.N. and S.K. and V.K. All authors have read and agreed to the published version of the manuscript.

Funding

This research received no external funding.

Institutional Review Board Statement

Not applicable.

Informed Consent Statement

Not applicable.

Data Availability Statement

Data are available on request.

Conflicts of Interest

The authors declare no conflicts of interest.

Abbreviations

The following abbreviations are used in this manuscript:
A o A angle of attack
A S L above sea level
C F D Computational Fluid Dynamics
F E M Finite Element Method
F V M Finite Volume Method
M A C Mean Aerodynamic Chord
M S E Mean Squared Error
R A N S Reynolds-Averaged Navier–Stokes
S B O Surrogate-Based Optimization
S L sea level
U A V Unmanned Aerial Vehicle

Appendix A

Appendix A.1. Low- and High-Fidelity Results of SBO Samples

Table A1. Samples of both low- and high-fidelity SBO techniques—2nd phase SBO techniques of both methodologies.
Table A1. Samples of both low- and high-fidelity SBO techniques—2nd phase SBO techniques of both methodologies.
Wing Conf. AoA stall C L max L / D max C L α C L 0 CD CL 0 L / D 0
19.550.598.461.232.390.3150.186
28.240.4916.92−3.542.220.3620.177
37.590.2812.310.922.130.4390.123
49.990.9413.850.002.450.2530.237
511.730.757.690.772.650.2580.194
611.510.453.081.692.630.3150.142
712.170.9023.08−2.002.700.2340.210
811.950.8428.461.852.680.2440.205
914.350.7718.46−0.772.930.2310.178
1013.260.535.38−2.462.820.2780.147
1111.080.344.62−1.692.580.3470.118
1212.820.6910.77−3.692.770.2560.177
1312.600.2621.541.382.750.3460.090
149.771.0017.69−2.772.420.2480.248
1510.420.966.15−2.622.500.2450.235
1614.130.2016.151.082.910.3430.069
1715.000.3020.77−2.313.000.3080.092
1813.470.3626.15−3.232.840.3100.112
197.370.5713.082.002.100.3630.207
206.940.4127.69−1.232.040.4170.171
217.150.671.54−1.382.070.3470.232
229.120.616.92−3.852.340.3190.194
2312.380.3826.920.152.730.3190.121
2411.290.6320.00−1.082.600.2830.178
258.680.7115.380.622.280.3080.218
2613.040.2410.00−0.462.800.3460.083
2710.210.4322.31−1.542.480.3390.146
286.720.512.31−3.382.010.3960.202
298.030.9225.381.542.190.2850.262
308.900.5529.23−0.312.310.3350.184
316.500.6519.23−1.851.970.3680.239
328.460.3224.62−4.002.250.4040.129
3314.780.7330.00−2.152.980.2330.170
347.810.880.00−2.922.160.2950.259
3510.640.8623.85−0.622.530.2550.220
369.330.2211.54−0.922.370.4160.091
3714.560.829.23−0.152.960.2230.183
3813.690.470.770.312.870.2850.134
3913.910.983.850.462.890.2100.206
4010.860.7914.62−3.082.550.2630.207
Table A2. Results of low-fidelity SBO samples.
Table A2. Results of low-fidelity SBO samples.
Wing Conf. AoA stall C L max L / D max C L α C L 0 CD CL 0 L / D 0
1131.73822.9914.9210.6440.028722.413
2161.76521.6654.7070.4930.025919.014
3131.63121.1204.6560.5980.028620.883
4141.74022.6894.8170.5900.027621.352
512.51.74924.7985.1080.6520.028023.275
6121.75025.2625.1840.6800.028124.179
7151.75424.7964.8490.5160.026219.722
8151.75821.9784.5070.6120.026323.301
9131.74327.0005.1400.5960.026622.421
10131.76227.0405.3320.5730.026321.798
11131.74624.8765.1740.5930.026422.485
12141.75526.4815.2130.5070.026519.136
13111.61726.7215.0890.6500.026524.500
1415.51.71522.7934.7240.4740.025318.724
1513.51.64723.8154.9490.5040.025719.639
16101.58328.3435.2940.6650.026225.341
1712.51.72428.9335.2570.5940.025723.143
18141.74327.3095.0150.5420.025721.089
1914.51.74420.2434.5640.6230.030920.182
20161.68119.9784.3230.5170.026919.186
21161.75220.2334.5580.5250.027119.354
22151.73422.5724.9000.4860.026218.544
2312.51.66026.0654.9130.6050.026223.091
24141.75224.5674.9430.5710.026321.677
25141.72221.5934.7080.6000.028620.999
2611.51.69327.0075.3090.6400.026224.398
27141.72223.9004.8590.5610.026121.500
2817.51.79219.5174.5100.4740.026717.789
2915.51.72219.7734.3530.5840.030119.417
3015.51.72721.8674.5020.5460.026820.348
31181.78319.2864.3230.4900.026618.408
32151.68221.9464.6350.5020.025819.438
3315.51.78927.2244.8340.5140.026519.428
34151.65020.9964.6320.4710.025618.405
35151.75223.1204.7110.5520.026820.615
36121.61223.1084.9320.5950.026922.096
37121.73027.3545.2880.6370.027023.581
38121.77027.4835.3660.6610.026924.590
3911.51.69326.4605.2260.6570.027623.764
4014.51.72524.2824.9610.4980.025919.245
Table A3. Results of high-fidelity SBO samples.
Table A3. Results of high-fidelity SBO samples.
Wing Conf. AoA stall C L max L / D max C L α C L 0 CD CL 0 L / D 0
1151.46321.8805.2890.6300.028821.880
2171.37521.1665.0540.4830.023820.313
3161.43720.3624.9560.5870.028820.362
4151.39321.4005.1510.5760.026921.400
5141.45323.3575.3800.6320.027123.357
6151.48823.9385.4610.6610.027623.938
7151.26823.5535.0020.4890.022222.061
8141.22421.8034.6180.5930.027221.803
9151.35125.5175.3060.5670.023424.245
10161.44525.6075.5520.5500.022824.074
11161.45923.7805.4090.5730.024623.265
12161.39624.9845.4440.4850.021522.548
13141.37525.1645.2310.6250.025224.846
14161.31021.8225.0080.4570.022420.404
15161.39722.6905.2490.4880.022921.317
16141.42226.2385.3800.6380.024625.897
17151.36426.8775.3750.5670.022425.341
18151.27525.6785.1230.5140.021623.849
19121.42426.2605.6900.7170.027526.093
20171.30519.4624.6470.5090.026219.462
21171.43119.3514.9450.5160.026719.349
22171.41221.8555.2260.4720.023020.510
23141.29024.8005.0250.5780.024024.102
24151.34923.5045.1740.5500.024022.891
25151.40520.6815.0710.5910.028620.681
26151.46525.6655.5180.6180.024725.014
27151.34923.0125.1170.5460.024222.558
28171.41418.9094.8480.4640.025018.535
29161.28018.9104.6300.5660.029918.910
30151.24621.1904.7390.5270.025120.971
31171.35118.5454.7100.4830.026118.536
32171.32421.3594.9280.4900.023720.731
33141.16224.9784.7440.4740.020822.798
34171.38920.1524.9740.4590.023819.279
35151.27622.0964.8710.5300.024521.624
36151.44422.1065.1910.5810.026322.106
37151.43925.5235.4210.6120.024724.810
38141.48025.7955.5750.6370.025125.357
39151.45724.5145.3860.6340.026224.230
40161.36423.2845.2370.4800.022221.641

Appendix A.2. CFD Validation and Verification Study

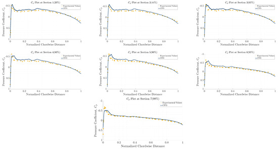
The validity of the high-fidelity CFD models setup developed within this study was investigated on the ONERA M6 transonic wing. Numerical fluid flow simulations were performed with the relevant boundary conditions and dimensions of the domain illustrated in Figure A1. Regarding the solution process, a pressure-based coupled solver was applied, with second-order spatial discretization schemes selected for all variables. Gradient information is constructed via the least-squares method, while turbulence modeling was also introduced by the Spalart–Allmaras one-equation model with a Y + 40 . The results obtained for high-fidelity aerodynamics tools were compared with the experimental values reported in [29], consisting of pressure-coefficient values measured at seven spanwise cross-sections of the wing, as demonstrated in Figure A2. The results are presented in Figure A3. A mesh convergence study was also conducted, with the major aerodynamic coefficients, denoted as C L , C D and C M , respectively; these are compared in Table A4. As a general trend, pressure coefficients for both numerical models are in good accordance with the experimental values.
Figure A1. ONERA M6 CFD domain dimensions and boundary conditions.
Figure A1. ONERA M6 CFD domain dimensions and boundary conditions.
Aerospace 12 00359 g0a1
Figure A2. ONERA M6 pressure coefficient measurements spanwise sections.
Figure A2. ONERA M6 pressure coefficient measurements spanwise sections.
Aerospace 12 00359 g0a2
Table A4. ONERA M6 wing CFD convergence analysis.
Table A4. ONERA M6 wing CFD convergence analysis.
nr of Cells C L C D C M
2 × 10 6 0.27470.0209−0.1997
4.8 × 10 6 0.27520.0189−0.1990
7 × 10 6 0.27790.0181−0.2015
Figure A3. Pressure coefficient comparison at each spanwise station.
Figure A3. Pressure coefficient comparison at each spanwise station.
Aerospace 12 00359 g0a3

References

  1. Salunke, N.; Ahamad, J.; Channiwala, S. Airfoil Parameterization Techniques: A Review. Am. J. Mech. Eng. 2014, 2, 99–102. [Google Scholar] [CrossRef]
  2. Khurana, M.; Winarto, H.; Sinha, A. Airfoil Optimisation by Swarm Algorithm with Mutation and Artificial Neural Networks. In Proceedings of the 47th AIAA Aerospace Sciences Meeting including the New Horizons Forum and Aerospace Exposition, Orlando, FL, USA, 5–8 January 2009. [Google Scholar] [CrossRef][Green Version]
  3. Masters, D.A.; Taylor, N.J.; Rendall, T.C.S.; Allen, C.B.; Poole, D.J. Geometric Comparison of Aerofoil Shape Parameterization Methods. AIAA J. 2017, 55, 1575–1589. [Google Scholar] [CrossRef]
  4. Vecchia, P.D.; Daniele, E.; Amato, E.D. An airfoil shape optimization technique coupling PARSEC parameterization and evolutionary algorithm. Aerosp. Sci. Technol. 2014, 32, 103–110. [Google Scholar] [CrossRef]
  5. Anitha, D.; Shamili, G.; Ravi Kumar, P.; Sabari Vihar, R. Air foil Shape Optimization Using Cfd Furthermore, Parametrization Methods. Mater. Today Proc. 2018, 5, 5364–5373. [Google Scholar] [CrossRef]
  6. Karman, M.; McNamara, M.; Coder, J.G. Airfoil Optimization via the Class-Shape Transformation and Orthogonal Deformation Modes. In Proceedings of the AIAA Aviation 2019 Forum, Dallas, TX, USA, 17–21 June 2019. [Google Scholar] [CrossRef]
  7. Akram, M.T.; Kim, M.H. Aerodynamic Shape Optimization of NREL S809 Airfoil for Wind Turbine Blades Using Reynolds-Averaged Navier Stokes Model—Part II. Appl. Sci. 2021, 11, 2211. [Google Scholar] [CrossRef]
  8. Akram, M.T.; Kim, M.H. CFD Analysis and Shape Optimization of Airfoils Using Class Shape Transformation and Genetic Algorithm—Part I. Appl. Sci. 2021, 11, 3791. [Google Scholar] [CrossRef]
  9. Belda, M.; Hyhlík, T. Interactive Airfoil Optimization Using Parsec Parametrization and Adjoint Method. Appl. Sci. 2024, 14, 3495. [Google Scholar] [CrossRef]
  10. Rouco, P.; Orgeira-Crespo, P.; Rey González, G.D.; Aguado-Agelet, F. Airfoil Optimization and Analysis Using Global Sensitivity Analysis and Generative Design. Aerospace 2025, 12, 180. [Google Scholar] [CrossRef]
  11. Lyu, Z.; Kenway, G.K.W.; Martins, J.R.R.A. Aerodynamic Shape Optimization Investigations of the Common Research Model Wing Benchmark. AIAA J. 2015, 53, 968–985. [Google Scholar] [CrossRef]
  12. Chen, S.; Lyu, Z.; Kenway, G.K.W.; Martins, J.R.R.A. Aerodynamic Shape Optimization of Common Research Model Wing–Body–Tail Configuration. J. Aircr. 2016, 53, 276–293. [Google Scholar] [CrossRef]
  13. Benaouali, A.; Kachel, S. Multidisciplinary design optimization of aircraft wing using commercial software integration. Aerosp. Sci. Technol. 2019, 92, 766–776. [Google Scholar] [CrossRef]
  14. Ghafoorian, F.; Wan, H.; Chegini, S. A Systematic Analysis of a Small-Scale HAWT Configuration and Aerodynamic Performance Optimization Through Kriging, Factorial, and RSM Methods. J. Appl. Comput. Mech. 2024. [Google Scholar] [CrossRef]
  15. Zheng, B.; Moni, A.; Yao, W.; Xu, M. Manifold Learning for Aerodynamic Shape Design Optimization. Aerospace 2025, 12, 258. [Google Scholar] [CrossRef]
  16. Nikolaou, E.; Kilimtzidis, S.; Kostopoulos, V. Winglet Design for Aerodynamic and Performance Optimization of UAVs via Surrogate Modeling. Aerospace 2025, 12, 36. [Google Scholar] [CrossRef]
  17. Kilimtzidis, S.; Kostopoulos, V. Static Aeroelastic Optimization of High-Aspect-Ratio Composite Aircraft Wings via Surrogate Modeling. Aerospace 2023, 10, 251. [Google Scholar] [CrossRef]
  18. Kontogiannis, S.G.; Savill, M.A. A generalized methodology for multidisciplinary design optimization using surrogate modelling and multifidelity analysis. Optim. Eng. 2020, 21, 723–759. [Google Scholar] [CrossRef]
  19. Bordogna, M.T.; Bettebghor, D.; Blondeau, C.; de Breuker, R. Surrogate-based aerodynamics for composite wing box sizing. In Proceedings of the 17th International Forum on Aeroelasticity and Structural Dynamics, Como, Italy, 25–28 June 2017. [Google Scholar]
  20. Raymer, D.P. Aircraft Design: A Conceptual Approach, 6th ed.; AIAA Education Series; American Institute of Aeronautics & Astronautics: Reston, VA, USA, 2018. [Google Scholar]
  21. Roskam, J.; Lan, C. Airplane Aerodynamics and Performance; Airplane design and analysis, Roskam Aviation and Engineering; DARcorporation: Lawrence, KS, USA, 1997. [Google Scholar]
  22. Ansys Inc. Ansys Fluent User’s Guide; Ansys Inc.: Canonsburg, PA, USA, 2023. [Google Scholar]
  23. Spalart, P.; Allmaras, S. A one-equation turbulence model for aerodynamic flows. In Proceedings of the 30th Aerospace Sciences Meeting and Exhibit, Reno, NV, USA, 6–9 January 1992. [Google Scholar] [CrossRef]
  24. Alexandrov, N.M.; Dennis, J.E.; Lewis, R.M.; Torczon, V. A trust-region framework for managing the use of approximation models in optimization. Struct. Optim. 1998, 15, 16–23. [Google Scholar] [CrossRef]
  25. McKay, M.D.; Beckman, R.J.; Conover, W.J. Comparison of Three Methods for Selecting Values of Input Variables in the Analysis of Output from a Computer Code. Technometrics 1979, 21, 239–245. [Google Scholar] [CrossRef]
  26. Jones, D.R. A Taxonomy of Global Optimization Methods Based on Response Surfaces. J. Glob. Optim. 2001, 21, 345–383. [Google Scholar] [CrossRef]
  27. Forrester, A.I.J.; Sóbester, A.; Keane, A.J. Engineering Design via Surrogate Modelling; Wiley: Hoboken, NJ, USA, 2008. [Google Scholar] [CrossRef]
  28. Forrester, A.I.; Sóbester, A.; Keane, A.J. Multi-fidelity optimization via surrogate modelling. Proc. R. Soc. A Math. Phys. Eng. Sci. 2007, 463, 3251–3269. [Google Scholar] [CrossRef]
  29. Schmitt, V.; Charpin, F. Pressure Distributions on the ONERA-M6-Wing at Transonic Mach Numbers; Technical Report; Advisory Group for Aerospace Research and Development, North Atlantic Treaty Organization: Brussels, Belgium, 1979. [Google Scholar]
Figure 1. CFD domain characteristics.
Figure 1. CFD domain characteristics.
Aerospace 12 00359 g001
Figure 2. CFD mesh around the wing.
Figure 2. CFD mesh around the wing.
Aerospace 12 00359 g002
Figure 3. Convergence criteria of mesh independence study.
Figure 3. Convergence criteria of mesh independence study.
Aerospace 12 00359 g003
Figure 4. C L and C D versus number of domain cells—mesh independence study.
Figure 4. C L and C D versus number of domain cells—mesh independence study.
Aerospace 12 00359 g004
Figure 5. Y + distribution.
Figure 5. Y + distribution.
Aerospace 12 00359 g005
Figure 6. First SBO framework.
Figure 6. First SBO framework.
Aerospace 12 00359 g006
Figure 7. Second SBO framework.
Figure 7. Second SBO framework.
Aerospace 12 00359 g007
Figure 8. General SBO framework.
Figure 8. General SBO framework.
Aerospace 12 00359 g008
Figure 9. CST airfoil parameterization for DAE-31 (a), Eppler-423 (b), NACA-6412 (c), and NACA-7313 (d) airfoils.
Figure 9. CST airfoil parameterization for DAE-31 (a), Eppler-423 (b), NACA-6412 (c), and NACA-7313 (d) airfoils.
Aerospace 12 00359 g009
Figure 10. C l for various Reynolds numbers of DAE-31 (a) and NACA-7313 (b) airfoils.
Figure 10. C l for various Reynolds numbers of DAE-31 (a) and NACA-7313 (b) airfoils.
Aerospace 12 00359 g010
Figure 11. C l for various Reynolds numbers of 1st optimal airfoil selection (a) and 2nd optimal airfoil selection (b).
Figure 11. C l for various Reynolds numbers of 1st optimal airfoil selection (a) and 2nd optimal airfoil selection (b).
Aerospace 12 00359 g011
Figure 12. C l for various Reynolds numbers of 3rd optimal airfoil selection (a) and 4th optimal airfoil selection (b).
Figure 12. C l for various Reynolds numbers of 3rd optimal airfoil selection (a) and 4th optimal airfoil selection (b).
Aerospace 12 00359 g012
Figure 13. C l for various Reynolds numbers of 5th optimal airfoil selection.
Figure 13. C l for various Reynolds numbers of 5th optimal airfoil selection.
Aerospace 12 00359 g013
Figure 14. Optimal wing configuration of 2nd phase of the 1st SBO.
Figure 14. Optimal wing configuration of 2nd phase of the 1st SBO.
Aerospace 12 00359 g014
Figure 15. Optimal wing configuration of 2nd phase of the 1st SBO airfoil.
Figure 15. Optimal wing configuration of 2nd phase of the 1st SBO airfoil.
Aerospace 12 00359 g015
Figure 16. Phase 3 contours for pressure coefficient (a), temperature (b), and velocity pathlines (c) of wing 12 at 12 ° A o A .
Figure 16. Phase 3 contours for pressure coefficient (a), temperature (b), and velocity pathlines (c) of wing 12 at 12 ° A o A .
Aerospace 12 00359 g016
Figure 17. Phase 3 results for C L (a), C D (b), C M (c), and L / D (d) versus A o A .
Figure 17. Phase 3 results for C L (a), C D (b), C M (c), and L / D (d) versus A o A .
Aerospace 12 00359 g017
Figure 18. Optimal wing configuration of 3rd phase of the 1st SBO.
Figure 18. Optimal wing configuration of 3rd phase of the 1st SBO.
Aerospace 12 00359 g018
Figure 19. Phase 2 of 2nd SBO framework contours for pressure coefficient (a), temperature (b), and velocity pathlines (c) of wing 46 at 14 ° A o A .
Figure 19. Phase 2 of 2nd SBO framework contours for pressure coefficient (a), temperature (b), and velocity pathlines (c) of wing 46 at 14 ° A o A .
Aerospace 12 00359 g019
Figure 20. Second phase (SBO with CFD) results for C L (a), C D (b), C M (c), and L / D (d) versus A o A .
Figure 20. Second phase (SBO with CFD) results for C L (a), C D (b), C M (c), and L / D (d) versus A o A .
Aerospace 12 00359 g020aAerospace 12 00359 g020b
Figure 21. Optimal wing configuration of 2nd phase of the 2nd SBO.
Figure 21. Optimal wing configuration of 2nd phase of the 2nd SBO.
Aerospace 12 00359 g021
Figure 22. Optimal wing geometries aerodynamic results comparison— C L (a), C D (b), C M (c), and L / D (d) versus A o A .
Figure 22. Optimal wing geometries aerodynamic results comparison— C L (a), C D (b), C M (c), and L / D (d) versus A o A .
Aerospace 12 00359 g022aAerospace 12 00359 g022b
Figure 23. Optimal wing configuration of both SBO frameworks.
Figure 23. Optimal wing configuration of both SBO frameworks.
Aerospace 12 00359 g023
Figure 24. Pressure coefficient contours of low-fidelity opt. wing (a) and high-fidelity opt. wing (b) of 2nd SBO framework.
Figure 24. Pressure coefficient contours of low-fidelity opt. wing (a) and high-fidelity opt. wing (b) of 2nd SBO framework.
Aerospace 12 00359 g024
Figure 25. Velocity vectors of low-fidelity opt. wing (a) and high-fidelity opt. wing (b) of 2nd SBO framework.
Figure 25. Velocity vectors of low-fidelity opt. wing (a) and high-fidelity opt. wing (b) of 2nd SBO framework.
Aerospace 12 00359 g025
Figure 26. Velocity pathlines of low-fidelity opt. wing (ac) and high-fidelity opt. wing (d) of 2nd SBO framework.
Figure 26. Velocity pathlines of low-fidelity opt. wing (ac) and high-fidelity opt. wing (d) of 2nd SBO framework.
Aerospace 12 00359 g026
Table 1. UAV requirements and mission flight characteristics.
Table 1. UAV requirements and mission flight characteristics.
CharacteristicSymbol
UAV typeFixed-wing
Propulsion systemBattery-powered electric
Wingspan≤3 m
UAV length≤1.5 m
Maximum take-off weight≤15 kg
Take-offCatapult take-off
Cruise speed≥22 m/s
Loiter speed≥20 m/s
Climb speed≥1.2 × V s t a l l
Operational altitude1500 m A S L
Table 2. CFD analysis convergence criteria.
Table 2. CFD analysis convergence criteria.
ResidualAbsolute Criteria
continuity1 × 10 5
x-velocity1 × 10 4
y-velocity1 × 10 4
z-velocity1 × 10 4
energy1 × 10 6
nut1 × 10 4
Table 3. Mesh convergence analysis aerodynamic coefficients results.
Table 3. Mesh convergence analysis aerodynamic coefficients results.
nr of Cells C L C D
2.2 × 10 6 0.59590.0286
2.9 × 10 6 0.59500.0285
5.8 × 10 6 0.59510.0285
6.9 × 10 6 0.59520.0285
7.2 × 10 6 0.59530.0285
9.6 × 10 6 0.59570.0284
Table 4. CST parameterization variables for each airfoil.
Table 4. CST parameterization variables for each airfoil.
VariableDAE 31Eppler 423NACA 6412NACA 7313
A l 0 0.220000.300000.300000.24000
A l 1 0.360000.500000.430000.36000
A l 2 0.271220.330000.270000.27000
A l 3 0.422000.470000.380000.38000
A l 4 0.214810.50000--
A l 5 −0.14000−0.15000--
A l 6 0.160000.20000--
A u 0 −0.22000−0.20000−0.11000−0.12000
A u 1 0.350000.470000.155000.08000
A u 2 −0.119290.02000−0.08500−0.02000
A u 3 0.153780.160000.100000.08000
A u 4 0.104490.26091--
Table 5. Upper and lower boundaries of DAE31 CST variables.
Table 5. Upper and lower boundaries of DAE31 CST variables.
Variable1st lb1st ub2nd lb2nd ub3rd lb3rd ub4th lb4th ub
A l 0 −20%+20%−30%+30%−30%+30%−35%+35%
A l 1 −20%+20%−30%+30%−30%+30%−35%+35%
A l 2 −20%+20%−25%+25%−30%+30%−30%+30%
A l 3 −15%+15%−15%+15%−25%+25%−20%+20%
A l 4 −5%+5%−5%+5%−10%+10%−5%+5%
A l 5 −20%+20%−30%+30%−30%+30%−35%+35%
A l 6 −20%+20%−30%+30%−30%+30%−35%+35%
A u 0 −20%+20%−25%+25%−30%+30%−30%+30%
A u 1 −15%+15%−20%+20%−30%+30%−25%+25%
A u 2 −15%+15%−15%+15%−25%+25%−15%+15%
A u 3 −10%+10%−10%+10%−25%+25%−10%+10%
A u 4 −20%+20%−20%+20%−10%+10%−5%+5%
Table 6. Upper and lower boundaries of Eppler-423, NACA-6412 and NACA-7313 CST variables.
Table 6. Upper and lower boundaries of Eppler-423, NACA-6412 and NACA-7313 CST variables.
VariableEppler 423 lbEppler423 ubNACA6412 lbNACA6412 ubNACA7313 lbNACA7313 ub
A l 0 −30%+30%−30%+30%−30%+30%
A l 1 −30%+30%−25%+25%−25%+25%
A l 2 −25%+25%−20%+20%−20%+20%
A l 3 −20%+20%−10%+10%−10%+10%
A l 4 −5%+5%----
A l 5 −30%+30%----
A l 6 −30%+30%----
A u 0 −25%+25%−30%+30%−30%+30%
A u 1 −25%+25%−25%+25%−25%+25%
A u 2 −20%+20%−20%+20%−20%+20%
A u 3 −15%+15%−10%+10%−10%+10%
A u 4 −5%+5%----
Table 7. Upper and lower boundaries of each geometric variable-2nd phase of the 1st SBO framework.
Table 7. Upper and lower boundaries of each geometric variable-2nd phase of the 1st SBO framework.
Geometric VariableLower BoundaryUpper Boundary
A R 6.515
λ 0.21
Λ 0.25 0 ° 30 °
ε 4 ° 2 °
Table 8. Twenty infill points: geometric characteristics of favourable airfoil conf.—2nd phase (SBO with XFLR5).
Table 8. Twenty infill points: geometric characteristics of favourable airfoil conf.—2nd phase (SBO with XFLR5).
Wing Conf. A R λ Λ 0.25 ϵ b C r C t
4115.000.200.00−4.003.000.330.07
4215.000.204.34−0.253.000.330.07
4314.070.2028.07−4.002.910.340.07
4410.750.200.002.002.540.390.08
4515.001.000.00−4.003.000.200.20
4615.001.0030.002.003.000.200.20
4715.000.5512.202.003.000.260.14
4815.000.390.00−4.003.000.290.11
4915.000.2011.252.003.000.330.07
506.501.000.002.001.970.300.30
5115.000.6030.002.003.000.250.15
5215.000.9826.48−4.003.000.200.20
5315.000.320.012.003.000.3030.097
5415.000.4517.47−4.003.000.280.12
5515.000.257.501.243.000.320.08
5614.940.850.121.992.990.220.18
5715.000.5027.87−3.463.000.270.13
5815.000.2030.002.003.000.330.07
596.501.0030.00−4.001.970.300.30
6010.750.200.00−4.002.540.390.08
Table 9. Low-fidelity results of 20 infill points of favorable airfoil conf.—2nd phase (SBO with XFLR5).
Table 9. Low-fidelity results of 20 infill points of favorable airfoil conf.—2nd phase (SBO with XFLR5).
Wing Conf. A o A s t a l l C L m a x L / D m a x C L α C L 0 C D C L 0 L / D 0
4115.02.03425.8035.4860.6320.03219.750
4212.01.83026.7514.7850.7950.0326.500
4314.01.79526.1075.0210.5920.03815.579
4414.01.90823.1995.1140.6890.03221.531
4514.51.83624.9134.5830.5090.04411.568
4617.02.03622.7134.7420.6790.0416.975
4713.51.99125.6795.3720.7520.03322.788
4816.02.07726.2605.4860.5880.03915.077
4910.01.67327.3415.4290.7310.02925.207
5017.01.86020.0214.3120.6390.03219.969
5116.02.00624.6114.8850.6830.03817.974
5220.02.06124.4334.7990.4590.0489.563
5313.52.01326.7485.4720.7480.0324.933
5416.52.06526.6805.3360.5740.04114.000
5512.51.90127.2095.4720.7260.02925.034
5613.52.00124.7785.3430.7680.03422.588
5718.02.07326.1625.0210.5500.04312.791
589.51.49427.4194.9850.6710.03519.171
5920.01.71919.0684.0180.3960.0537.472
6016.01.98222.2895.1360.5940.03616.500
Table 10. Upper and lower boundaries of each geometric variable—3rd phase of the 1st SBO framework.
Table 10. Upper and lower boundaries of each geometric variable—3rd phase of the 1st SBO framework.
Geometric VariableLower BoundaryUpper Boundary
λ 0.20.55
Λ 0.25 0 ° 10 °
ε 3 ° 2 °
Table 11. Samples (1–15) and infill points (16–20) of geometric characteristics—3rd phase (SBO with CFD).
Table 11. Samples (1–15) and infill points (16–20) of geometric characteristics—3rd phase (SBO with CFD).
Wing Conf. A R λ Λ 0.25 ϵ b C r C t
1150.387.14−3.003.000.2910.109
2150.303.57−2.643.000.3080.092
3150.231.432.003.000.3270.073
4150.482.861.643.000.2710.129
5150.438.57−1.213.000.2810.119
6150.530.71−2.293.000.2620.138
7150.286.43−1.573.000.3140.086
8150.454.29−1.933.000.2760.124
9150.205.710.573.000.3330.067
10150.332.14−0.863.000.3020.098
11150.357.860.933.000.2960.104
12150.400.000.213.000.2860.114
13150.555.00−0.143.000.2580.142
14150.509.291.293.000.2670.133
15150.2510.00−0.503.000.3200.080
16150.220.000.663.000.3270.073
17150.313.592.003.000.3050.095
18150.2010.00−2.633.000.3330.067
19150.206.892.003.000.3330.067
20150.403.910.333.000.2860.114
Table 12. High-fidelity aerodynamics results—3rd phase (SBO with CFD).
Table 12. High-fidelity aerodynamics results—3rd phase (SBO with CFD).
Wing Conf. AoA stall C L max L / D max C L α C L 0 CD CL 0 L / D 0
1121.43326.1385.9360.6080.026622.879
2131.44526.1915.9360.6220.027023.026
3121.45126.3695.7760.7240.027826.019
4121.44225.8745.7760.7370.028625.794
5121.44326.3975.8270.6540.026224.968
6121.43425.9705.8960.6090.026822.695
7121.44626.3385.8680.6570.026624.726
8121.43626.2715.8560.6300.026024.205
9121.42526.4905.8730.6940.027025.756
10121.46026.3665.8390.6680.026725.052
11121.43126.3165.7530.7090.027325.967
12121.46226.5425.8270.6910.026925.734
13121.44426.0925.7930.6800.026825.399
14121.43125.8185.7410.7220.028225.632
15121.43026.4505.7470.6760.026525.564
16121.43826.2165.7130.6910.027025.642
17121.43626.2405.7470.7310.028026.142
18121.42926.2085.8270.6440.026624.241
19121.42426.2605.6900.7170.027526.093
20121.44126.3315.7990.6970.027025.806
Table 13. Twenty infill points geometric characteristics—2nd phase (SBO with CFD).
Table 13. Twenty infill points geometric characteristics—2nd phase (SBO with CFD).
Wing Conf. AR λ Λ 0.25 ϵ b C r C t
4115.000.203.20−1.003.000.3330.067
4215.000.203.752.003.000.3330.067
439.620.200.232.002.400.4160.083
4415.000.581.872.003.000.2530.147
4515.001.000.002.003.000.2000.200
4615.000.363.240.503.000.2940.106
4713.670.400.002.002.860.2990.120
4815.000.207.10−4.003.000.3330.067
4915.000.960.00−4.003.000.2040.196
5015.000.600.000.693.000.2500.150
5115.000.350.00−4.003.000.2960.104
5212.740.653.622.002.760.2630.171
5315.000.203.75−0.853.000.3330.067
5415.000.207.50−4.003.000.3330.067
5515.000.201.722.003.000.3330.067
5615.000.590.002.003.000.2520.148
5715.000.250.001.723.000.3200.080
5815.000.402.810.693.000.2850.115
5910.490.200.002.002.510.3990.080
6015.001.000.00−4.003.000.2000.200
Table 14. High-fidelity results of 20 infill points—2nd phase (SBO with CFD).
Table 14. High-fidelity results of 20 infill points—2nd phase (SBO with CFD).
Wing Conf. AoA stall C L max L / D max C L α C L 0 CD CL 0 L / D 0
41151.46926.6145.5810.6160.02425.729
42141.47726.6935.5350.6640.02526.421
43151.45022.3535.1460.6140.02722.353
44141.49425.9785.5350.6970.02725.924
45141.48224.7025.5240.7040.02824.702
46141.48226.8455.6100.6480.02526.251
47141.49025.5665.5180.6780.02725.566
48151.45626.3625.4550.5710.02324.520
49161.38826.2305.5290.4500.02121.904
50141.48026.3785.5410.6530.02525.885
51161.44526.3775.7010.5350.02224.040
52141.49024.2825.3460.6860.02824.282
53151.47026.6535.5810.6200.02425.809
54151.45526.3835.6210.5710.02324.547
55141.47526.6585.5290.6620.02526.373
56141.49725.9785.5470.6980.02725.923
57141.47826.6995.5520.6630.02526.379
58141.48026.7815.6150.6530.02526.252
59151.45723.1215.2430.6250.02723.121
60161.38726.1615.5290.4460.02021.749
Table 15. CPU hours for each approach.
Table 15. CPU hours for each approach.
ApproachTotal CPU Hours
Low-fidelity1.27
High-fidelity495.48
Multi-fidelity166.43
Table 16. Differences between multi-fidelity approaches aerodynamic results.
Table 16. Differences between multi-fidelity approaches aerodynamic results.
Approach C L max L / D max
High-fidelity1.48226.845
Low-fidelity2.01326.748
Multi-fidelity1.46226.542
Deviation between low- and high-fidelity26.35%−0.36%
Deviation between multi- and high-fidelity−1.42%−1.14%
Disclaimer/Publisher’s Note: The statements, opinions and data contained in all publications are solely those of the individual author(s) and contributor(s) and not of MDPI and/or the editor(s). MDPI and/or the editor(s) disclaim responsibility for any injury to people or property resulting from any ideas, methods, instructions or products referred to in the content.

Share and Cite

MDPI and ACS Style

Nikolaou, E.; Kilimtzidis, S.; Kostopoulos, V. Multi-Fidelity Surrogate-Assisted Aerodynamic Optimization of Aircraft Wings. Aerospace 2025, 12, 359. https://doi.org/10.3390/aerospace12040359

AMA Style

Nikolaou E, Kilimtzidis S, Kostopoulos V. Multi-Fidelity Surrogate-Assisted Aerodynamic Optimization of Aircraft Wings. Aerospace. 2025; 12(4):359. https://doi.org/10.3390/aerospace12040359

Chicago/Turabian Style

Nikolaou, Eleftherios, Spyridon Kilimtzidis, and Vassilis Kostopoulos. 2025. "Multi-Fidelity Surrogate-Assisted Aerodynamic Optimization of Aircraft Wings" Aerospace 12, no. 4: 359. https://doi.org/10.3390/aerospace12040359

APA Style

Nikolaou, E., Kilimtzidis, S., & Kostopoulos, V. (2025). Multi-Fidelity Surrogate-Assisted Aerodynamic Optimization of Aircraft Wings. Aerospace, 12(4), 359. https://doi.org/10.3390/aerospace12040359

Note that from the first issue of 2016, this journal uses article numbers instead of page numbers. See further details here.

Article Metrics

Back to TopTop