Case Study of Along-Track Separation Maintenance of Distributed Synthetic Aperture Radar Systems in Low Earth Orbits
Abstract
1. Introduction
2. Along-Track Formation Analysis
2.1. Overview of Formation Components
2.2. Tx/Rx Formation Analysis
2.3. A Note on Rx Formation
3. Evaluation of Drag Effects and Criticalities
3.1. Drag Perturbation Overview


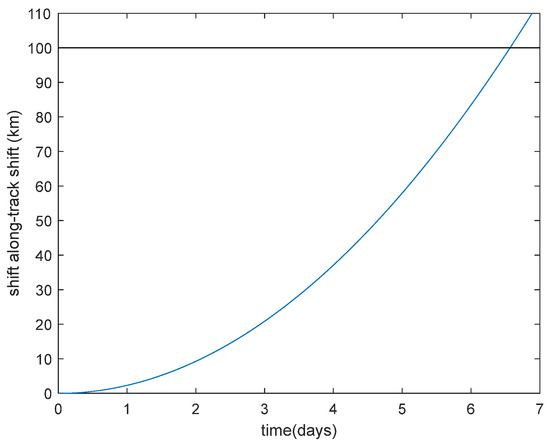
3.2. Maintenance Preliminary Analysis
4. Formation Maintenance: Modeling and Results
4.1. Maintenance Concept and Modeling
4.2. Application and Results
5. Conclusions
Funding
Data Availability Statement
Conflicts of Interest
References
- Jordan, R.L. The Seasat-A Synthetic Aperture Radar System. IEEE J. Ocean. Eng. 1980, OE-5, 154–164. [Google Scholar] [CrossRef]
- Way, J.B.; Atwood Smith, E.L. The Evolution of Synthetic Aperture Radar Systems and their Progression to the EOS SAR. IEEE Trans. Geosci. Remote Sens. 1991, 29, 962. [Google Scholar] [CrossRef]
- Mahmood, A. RADARSAT-1 Background Mission for a global SAR coverage. In Proceedings of the IEEE International Geoscience and Remote Sensing Symposium, Singapore, 3–8 August 1997. [Google Scholar]
- Morena, L.C.; James, K.V.; Beck, J. An introduction to the RADARSAT-2 mission. Can. J. Remote Sens. 2004, 30, 221–234. [Google Scholar] [CrossRef]
- Cote, S.; Lapointe, M.; De Lisle, D.; Arsenault, E.; Wierus, M. The RADARSAT Constellation: Mission Overview and Status. In Proceedings of the 13th European Conference on Synthetic Aperture Radar, Online, 29 March–1 April 2021. [Google Scholar]
- Nemoto, Y.; Nishino, H.; Ono, M.; Mizutamari, H.; Nishikawa, K.; Tanaka, K. Japanese Earth Resources Satellite-1 Synthetic Aperture Radar. Proc. IEEE 1991, 79, 800–809. [Google Scholar] [CrossRef]
- Rosenqvist, A.; Shimada, M.; Ito, N.; Watanabe, M. ALOS PALSAR: A Pathfinder Mission for Global-Scale Monitoring of the Environment. IEEE Trans. Geosci. Remote Sens. 2007, 45, 3307–3316. [Google Scholar] [CrossRef]
- Kankaku, Y.; Suzuki, S.; Osawa, Y. ALOS-2 mission and development status. In Proceedings of the IEEE International Geoscience and Remote Sensing Symposium, Melbourne, Australia, 21–26 July 2013. [Google Scholar]
- Motohka, T.; Kankaku, Y.; Miura, S.; Suzuki, S. Alos-4 L-Band SAR Mission and Observation. In Proceedings of the IEEE International Geoscience and Remote Sensing Symposium, Yokohama, Japan, 28 July–2 August 2019. [Google Scholar]
- Attema, E. The Active Microwave Instrument On-Board the ERS-1 Satellite. IEEE Proc. 1991, 79, 791–799. [Google Scholar] [CrossRef]
- Louet, J. The Envisat Mission and System. ESA Bull. 2001, 106, 10–25. [Google Scholar]
- Attema, E.; Bargellini, B.; Edwards, P.; Levrini, G.; Lokas, S.; Moeller, L.; Rosich-Tell, B.; Secchi, P.; Torres, R.; Davidson, M.; et al. Sentinel-1—The Radar Mission for GMES Operational Land and Sea Services. ESA Bull. 2007, 131, 10–17. [Google Scholar]
- Werninghaus, R.; Buckreuss, S. The TerraSAR-X Mission and System Design. IEEE Trans. Geosci. Remote Sens. 2010, 48, 606–614. [Google Scholar] [CrossRef]
- Pitz, W.; Miller, D. The TerraSAR-X Satellite. IEEE Trans. Geosci. Remote Sens. 2010, 48, 615–621. [Google Scholar] [CrossRef]
- Krieger, G.; Papathanassiou, K.P.; Younis, M. Interferometric Synthetic Aperture Radar (SAR) Missions Employing Formation Flying. Proc. IEEE 2010, 98, 816–843. [Google Scholar] [CrossRef]
- Caltagirone, F. Status, results and perspectives of the Italian Earth Observation SAR COSMO–SkyMed. In Proceedings of the European Radar Conference, Rome, Italy, 30 September–2 October 2009. [Google Scholar]
- Calabrese, D.; Croce, A.; Spera, G.; Venturini, R.; De Luca, G.F.; Serva, S. COSMO SG, System Overview and Performance. In Proceedings of the 10th European Conference on Synthetic Aperture Radar, Berlin, Germany, 2–6 June 2014. [Google Scholar]
- Scorzafava, E.; Monaci, F.; Zampolini Faustini, E.; L’Abbate, M.; Capece, P.; Lumaca, F.; Campolo, G.; Panetti, A.; Spera, G.; Pavia, P.; et al. COSMO SG, Spacecraft design and technological challenge. In Proceedings of the 10th European Conference on Synthetic Aperture Radar, Wessling, Germany, 2–6 June 2014. [Google Scholar]
- eoPortal. Available online: http://directory.eoportal.org/pres_SARLupeConstellation.html (accessed on 18 June 2024).
- Naftaly, U.; Levy-Nathansohn, R. Overview of the TECSAR Satellite Hardware and Mosaic Mode. IEEE Geosci. Remote Sens. Lett. 2008, 5, 423–426. [Google Scholar] [CrossRef]
- eoPortal. Available online: https://www.eoportal.org/satellite-missions/capella-x-sar (accessed on 18 June 2024).
- Farquharson, G.; Woods, W.; Stringham, C.; Sankarambadi, N.; Riggi, L. The Capella Synthetic Aperture Radar Constellation. In Proceedings of the IEEE International Geoscience and Remote Sensing Symposium, Valencia, Spain, 22–27 July 2018. [Google Scholar]
- eoPortal. Available online: https://www.eoportal.org/satellite-missions/iceye-constellation (accessed on 18 June 2024).
- Ignatenko, V.; Laurila, P.; Radius, A.; Lamentowski, L.; Antropov, O.; Muff, D. ICEYE Microsatellite SAR Constellation Status Update: Evaluation of First Commercial Imaging Modes. In Proceedings of the IEEE International Geoscience and Remote Sensing Symposium, Waikoloa, HI, USA, 26 September–2 October 2020. [Google Scholar]
- D’Errico, M. (Ed.) Distributed Space Missions for Earth System Monitoring; Springer: New York, NY, USA, 2013; pp. 375–545. [Google Scholar]
- D’Errico, M.; Grassi, M.; Vetrella, S. A Bistatic SAR Mission for Earth Observation based on a Small Satellite. Acta Astronaut. 1996, 39, 837–846. [Google Scholar] [CrossRef]
- Goodman, N.A.; Stiles, J.M. Resolution and synthetic aperture characterization of sparse radar arrays. IEEE Trans. Aerosp. Electron. Syst. 2003, 39, 921–935. [Google Scholar] [CrossRef]
- Younis, M.; Fischer, C.; Wiesbeck, W. Digital beamforming in SAR systems. IEEE Trans. Geosci. Remote Sens. 2003, 41, 1735–1739. [Google Scholar] [CrossRef]
- Goodman, N.A.; Chung Lin, S.; Rajakrishna, D.; Stiles, J.M. Processing of multiple-receiver spaceborne arrays for wide-area SAR. IEEE Trans. Geosci. Remote Sens. 2002, 40, 841–852. [Google Scholar] [CrossRef]
- Krieger, G.; Moreira, A. Spaceborne bi- and multistatic SAR: Potential and challenges. IEE Proc. Radar Sonar Navig. 2006, 153, 184–198. [Google Scholar] [CrossRef]
- Sakar, N.; Rodriguez-Cassola, M.; Prats-Iraola, P.; Moreira, A. Azimuth reconstruction algorithm for multistatic SAR formations with large along-track baselines. IEEE Trans. Geosci. Remote Sens. 2020, 58, 1931–1940. [Google Scholar] [CrossRef]
- Renga, A.; Graziano, M.D.; Moccia, A. Formation Flying SAR: Analysis of Imaging Performance by Array Theory. IEEE Trans. Aerosp. Electron. Syst. 2021, 57, 1480–1497. [Google Scholar] [CrossRef]
- Di Martino, G.; Di Simone, A.; Iodice, A.; Riccio, D.; Ruello, G. Efficient Processing for Far-From-Transmitter Formation-Flying SAR Receivers. IEEE Trans. Geosci. Remote Sens. 2023, 61, 1–19. [Google Scholar] [CrossRef]
- Renga, A.; Gigantino, A.; Graziano, M.D. Multiplatform Image Synthesis for Distributed Synthetic Aperture Radar in Long Baseline Bistatic Configurations. IEEE Trans. Aerosp. Electron. Syst. 2023, 59, 9267–9284. [Google Scholar] [CrossRef]
- Sarno, S.; Graziano, M.D.; Fasano, G.; D’Errico, M. Very-Low Altitude Parasitic Radar Distributed on Small Satellites. Adv. Space Res. 2018, 62, 3462–3474. [Google Scholar] [CrossRef]
- Sarno, S.; Fasano, G.; D’Errico, M. Modeling Relative Motion of LEO Satellites at Different Altitudes. Acta Astronaut. 2020, 156, 197–207. [Google Scholar] [CrossRef]
- eoPortal. Available online: https://www.eoportal.org/satellite-missions/platino (accessed on 20 June 2024).
- Sabbatinelli, B.; Stanzione, V.; Cicic, A.; Molina, M.; Calà, E.; Longo, F.; Formaro, R. PLATiNO Project: A new Italian multi-application small satellite platform for highly competitive missions. In Proceedings of the 69th International Astronautical Congress, Bremen, Germany, 1–5 October 2018. [Google Scholar]
- Hodges, R.E.; Chahat, N.; Hoppe, D.J.; Vacchione, J.D. A Deployable High-Gain Antenna Bound for Mars: Developing a new folded-panel reflectarray for the first CubeSat mission to Mars. IEEE Antennas Propag. Mag. 2017, 59, 39–49. [Google Scholar] [CrossRef]
- Chahat, N.; Sauder, J.; Mitchell, M.; Beidleman, N.; Freebury, G. One-Meter Deployable Mesh Reflector for Deep-Space Network Telecommunication at X-Band and Ka-Band. IEEE Trans. Antennas Propag. 2020, 68, 727–735. [Google Scholar] [CrossRef]
- Di Martino, G.; Di Simone, A.; Grassi, M.; Grasso MGraziano, M.D.; Iodice, A.; Moccia, A.; Renga, A.; Riccio, D.; Ruello, G. Formation-Flying SAR Receivers in FAR-from-Transmitter Geometry: X-Band SAR Antenna Design. In Proceedings of the IEEE International Geoscience and Remote Sensing Symposium IGARSS, Brussels, Belgium, 11–16 July 2021. [Google Scholar]
- Fasano, G.; D’Errico, M. Modeling Orbital Relative Motion to Enable Formation Design from Application Requirements. Celest. Mech. Dyn. Astron. 2009, 105, 113–139. [Google Scholar] [CrossRef]
- D’Errico, M.; Moccia, A. Attitude and Antenna Pointing Design of Bistatic Radar Formations. IEEE Trans. Aerosp. Electron. Syst. 2003, 39, 949–960. [Google Scholar] [CrossRef]












| Parameter | PLATiNO-1 | Rx Satellite |
|---|---|---|
| Altitude (km) | 410 | 410 |
| Inclination (deg) | 97.0 | 97.0 |
| Antenna (m) | 3.4 × 0.75 | 1 (diameter) |
| Wavelength (cm) | 3.125 | 3.125 |
| Satellite (cm) | 80 × 80 × 120 | 12 U Cubesat |
| Mass (kg) | 200 | 15 |
| Time between Maneuvers (Days) | 6.568 | 1 |
|---|---|---|
| ΔM (°) | 8.441 × 10−1 | 1.955 × 10−2 |
| Δh (m) | 208.5 | 31.75 |
| Along-track shift (km) | 100.0 | 2.317 |
| ΔV1 (m/s) | 6.063 | 1.522 × 10−1 |
| ΔV2 (m/s) | 5.880 × 10−2 | 8.959 × 10−3 |
| ΔV3 (m/s) | −6.004 | −1.432 × 10−1 |
| ΔVtot (m/s) | 12.13 | 3.044 × 10−1 |
| Maneuver time (h) | 1.550 | 1.546 |
| Maneuver in one year | 56 | 365 |
| ΔVlifetime (m/s) | 679.1 | 111.1 |
Disclaimer/Publisher’s Note: The statements, opinions and data contained in all publications are solely those of the individual author(s) and contributor(s) and not of MDPI and/or the editor(s). MDPI and/or the editor(s) disclaim responsibility for any injury to people or property resulting from any ideas, methods, instructions or products referred to in the content. |
© 2024 by the author. Licensee MDPI, Basel, Switzerland. This article is an open access article distributed under the terms and conditions of the Creative Commons Attribution (CC BY) license (https://creativecommons.org/licenses/by/4.0/).
Share and Cite
D’Errico, M. Case Study of Along-Track Separation Maintenance of Distributed Synthetic Aperture Radar Systems in Low Earth Orbits. Aerospace 2024, 11, 600. https://doi.org/10.3390/aerospace11070600
D’Errico M. Case Study of Along-Track Separation Maintenance of Distributed Synthetic Aperture Radar Systems in Low Earth Orbits. Aerospace. 2024; 11(7):600. https://doi.org/10.3390/aerospace11070600
Chicago/Turabian StyleD’Errico, Marco. 2024. "Case Study of Along-Track Separation Maintenance of Distributed Synthetic Aperture Radar Systems in Low Earth Orbits" Aerospace 11, no. 7: 600. https://doi.org/10.3390/aerospace11070600
APA StyleD’Errico, M. (2024). Case Study of Along-Track Separation Maintenance of Distributed Synthetic Aperture Radar Systems in Low Earth Orbits. Aerospace, 11(7), 600. https://doi.org/10.3390/aerospace11070600

