Next Article in Journal
AI-Based Anomaly Detection Techniques for Structural Fault Diagnosis Using Low-Sampling-Rate Vibration Data
Previous Article in Journal
Effects of Different Materials and Structures on Mechanical Properties of Hail Used in Aviation Testing
 
 
Font Type:
Arial Georgia Verdana
Font Size:
Aa Aa Aa
Line Spacing:
Column Width:
Background:
Article

A Flexible Topology Control Strategy for Mega-Constellations via Inter-Satellite Links Based on Dynamic Link Optimization

Key Microsatellite Space Manipulation Laboratory, The College of Astronautics, Nanjing University of Aeronautics and Astronautics, Nanjing 210016, China
*
Authors to whom correspondence should be addressed.
Aerospace 2024, 11(7), 510; https://doi.org/10.3390/aerospace11070510
Submission received: 15 May 2024 / Revised: 18 June 2024 / Accepted: 20 June 2024 / Published: 24 June 2024

Abstract

In large-scale satellite constellations, the efficiency of inter-satellite communication is paramount. Traditional topology control strategies, such as the Manhattan configuration, provide stable links but can result in indirect communication paths, affecting the efficiency of information transfer. This paper addresses this issue by proposing an innovative “3 + 1” dynamic topology control scheme. The scheme retains three static links determined by the relative angular velocity and acceleration while introducing a dynamic link based on distance and angular velocity constraints to optimize the link duration and overall network communication efficiency. To address the complexity of matching dynamic links, this paper introduces an elite strategy-based maximum weighted matching algorithm for general graphs. Compared to traditional greedy algorithms, our proposed algorithm significantly improves the link duration and topological stability. Through simulation experiments comparing communication delays between Xiamen and Los Angeles, our results show that the proposed dynamic link scheme substantially reduces the average delay, enhancing the efficiency and flexibility of inter-satellite communication. This research not only extends the duration of inter-satellite links but also provides new perspectives and methodologies for further studies on inter-satellite topology control strategies.

1. Introduction

In today’s information age, the advancement of satellite communication technology has become a pivotal driving force in the global communication landscape. The widespread adoption of the Internet and rapid digitalization necessitate increasingly urgent demands for high-speed, efficient, and reliable global communication services [1]. Satellite communication, with its expansive coverage, rapid transmission speeds, and cost-effective communication capabilities, emerges as an ideal choice to meet these demands. Inter-satellite communication, as the core of satellite networks, plays a decisive role in the overall performance and efficiency of these networks.
With continuous advancements in satellite technology and the scaling up of satellite networks, the construction of large-scale satellite constellations has emerged as a significant trend in the communication industry. Representative projects like SpaceX’s Starlink satellite system aim to provide global high-speed Internet coverage by deploying a multitude of low-Earth-orbit (LEO) satellites [1] However, compared to traditional ground networks, satellite networks face a series of unique challenges, including signal transmission delays and unstable communication links, which not only affect the communication quality but also limit the application and efficiency of satellite networks. In response to these challenges, research into topology control strategies is particularly crucial. These strategies involve adjusting and optimizing the structure and manner of communication links within satellite networks to enhance the network stability, reliability, and flexibility [2].
Traditional inter-satellite topologies often rely on fixed links connecting consecutive satellites in the same orbit and two adjacent satellites in different orbits [2]. Nevertheless, such configurations exhibit limitations in flexibility and adaptability, potentially resulting in low link utilization and poor network resilience [3].
Reference [4] analyzes the inter-satellite transmission characteristics of low-Earth-orbit (LEO) mega-constellations such as Starlink. It introduces the commonly used Walker constellation and inter-satellite link concepts in LEO satellite networks [4]. The study proposes a method for estimating the number of inter-satellite hops directly based on user and destination geographical locations. Additionally, it investigates the impact of Starlink constellation parameters, link endpoints’ geographical positions, and link establishment methods on the inter-satellite transmission paths. Another article [5] discusses the networking techniques and research status of low-Earth-orbit (LEO) mega-constellations, with a focus on analyzing the challenges posed by the constellation scale and complexity expansion for key networking technologies. It also examines the applicability of various existing solutions in the context of broadband networks within large-scale constellations. Another study [6] discusses the conditions for the permanent visibility of inter-satellite links in optimizing multi-layer satellite network configurations, which is crucial for understanding the stability and persistence of inter-satellite links. However, in the optimization of multi-layer satellite network configurations, this study may overlook the dynamic variations encountered in practical applications when considering permanent inter-satellite link visibility conditions. The research in the article by [7] analyzes the inter-satellite geometric characteristics and spatial parameters of standard Walker constellation satellites, designing an inter-satellite fixed link topology structure capable of full network coverage with a low number of hops. This effectively reduces the number of inter-satellite links, enhancing the system’s implementability and reliability. However, it does not take into account the limitations of laser communication in inter-satellite links, such as signal attenuation issues [8].
Therefore, this paper takes the Starlink constellation as a case study and proposes an innovative “3 + 1” topology control strategy, integrating static fixed links with dynamic temporary links to enhance the network flexibility and adaptability. The study explores the construction mechanism of dynamic links, treating it as a general graph maximum weight-matching problem and assessing traditional greedy algorithms’ limitations in addressing such challenges. Subsequently, an elite strategy-based maximum weight-matching algorithm is introduced to optimize the dynamic link allocation, thereby enhancing the network sustainability and stability.
The paper is structured into four sections. Section 1 introduces the current development background of satellite communication technology, emphasizing its significance in the global communication domain and the challenges faced by mega-constellation satellite networks, including signal transmission delays and unstable communication links. Section 2 provides a detailed topological analysis of mega-constellations, reviewing fundamental concepts and existing technologies in satellite communication networks, with a focus on inter-satellite communication issues. It elaborates on the design and implementation of the proposed “3 + 1” topology control strategy, highlighting its integration of static and dynamic links to improve network flexibility. Section 3 discusses the mechanism of dynamic link construction and optimization algorithms, presenting a maximum weight-matching algorithm with an elite retention strategy for efficient link allocation. It then evaluates the performance of these algorithms through simulation experiments and comparisons. Finally, Section 4 summarizes the paper, reviews the research findings, and outlines future research directions in satellite communication topology control.

2. Topological Analysis of Mega-Constellations

In the analysis of mega-constellation topologies, commonly employed methods include optimal topology planning, integer linear programming, ant colony algorithms, and random graphs [8,9]. However, these methods tend to be effective only for smaller constellations; when addressing the topology design challenges inherent in mega-constellations, they encounter significant obstacles, such as substantial computational overhead and susceptibility to becoming trapped in local optima.
In the Starlink constellation, satellites are deployed in stages, with currently operational satellites primarily concentrated at an altitude of 550 km in LEO, as detailed in Table 1 [10].
This paper will conduct a topology analysis based on the satellite layer at an altitude of 550 km, which consists of a Walker constellation arrangement (1584/24/11, 550 km, 53°) for Starlink satellites. Each satellite in this layer shares an identical orbital inclination, orbital altitude, and the number of co-planar satellites, as illustrated in Figure 1.
In publicly filed documents submitted by SpaceX to the U.S. Federal Communications Commission (FCC), it is indicated that Starlink satellites are equipped with four laser links, though the specific allocation strategy for these four laser links is not explicitly detailed. In numerous scholarly studies focusing on Starlink, inter-satellite link topologies predominantly utilize four fixed permanent links for connectivity, akin to a Manhattan-like network configuration. This entails each satellite being connected to the two immediately preceding and succeeding satellites along the same orbital plane, forming permanent in-plane links, and also linking with satellites in adjacent orbits that bear either the same or closely numbered positions, ensuring continuous connectivity between adjacent orbits throughout the entire orbital period. The pattern of these connections is depicted in Figure 2. The permanence of these links between satellites contributes to the reliability of data transmission most of the time. High link stability is maintained, with permanent links remaining unaltered, making them suitable for long-term communication purposes.
While the current satellite topology exhibits commendable stability and reliability, it is not without limitations. One such constraint arises when two satellites orbiting in intersecting paths find themselves in close proximity but lack a direct line of communication due to specific operational constraints. This necessitates communication detours, impacting the link flexibility and introducing latency. Moreover, the rigidity of these connections prevents adaptation to dynamically evolving communication requirements.
To mitigate the challenges posed by permanent link connections, a novel “3 + 1” link construction strategy has been proposed. This strategy entails equipping each satellite with three fixed permanent links and one dynamic temporary link, aiming to enhance the flexibility and efficiency in satellite communication networks.
In establishing three fixed permanent links, considerations must be made regarding the relatively constant distances between satellites within the same orbit. For intra-orbit link connections, the Manhattan configuration is retained, wherein each satellite maintains connections with its two adjacent counterparts. However, for inter-orbit link construction, ensuring a fully connected network across the entire constellation necessitates distinguishing satellites within orbits.
The procedure involves sorting the 24 orbits into odd and even numbers, and further sorting the 66 satellites within each orbit likewise into odd and even categories. Each satellite is uniquely identified by a five-digit number, with the second and third digits representing the orbit number, and the final two digits representing its position within the orbit. For instance, satellite 10554 denotes the 54th satellite in the fifth orbit.
In selecting permanent links between orbits, priority is given to connections with relatively small relative distances, angular velocities, and angular accelerations to optimize inter-orbit fixed links.
We defined a set of geometric structures of orbital and inter-satellite links, as shown in Figure 3. Specifically, consider any two satellites i and j within the constellation. Their position vectors in the Earth-centered J2000 inertial coordinate system are denoted as S i ( t ) = x i ( t ) y i ( t ) z i ( t ) and S j ( t ) = x j ( t ) y j ( t ) z j ( t ) , respectively, with corresponding velocity vectors V i ( t ) = u i ( t ) v i ( t ) w i ( t ) and V j ( t ) = u j ( t ) v j ( t ) w j ( t ) . The link velocity vector to inter-satellite link pointing from satellite i to satellite j is represented as V i j _ l i n k ( t ) , where
V i j _ l i n k ( t ) = S j ( t ) S i ( t )
Let the plane perpendicular to the S i ( t ) orbital plane and passing through the S i ( t ) be denoted as P. Then, the projection of V i j _ l i n k ( t ) onto plane P is given by
V P ( t ) = S j ( t ) ( S i ( t ) S j ( t ) ) S i ( t ) | | S j ( t ) | | 2
The following Equations (3)–(5) represent the calculation formulas for the distance, relative azimuth angle, and elevation angle of satellite j with respect to satellite i. The azimuth rate and elevation rate are obtained by taking the first derivative of Equations (4) and (5) with respect to time t, while the angular acceleration is obtained by taking the second derivative.
d i s t i j ( t ) = x i ( t ) x j ( t ) 2 + y i ( t ) y j ( t ) 2 + z i ( t ) z j ( t ) 2
β ( t ) = cos 1 V P ( t ) V i ( t ) | | V P ( t ) | | | | V i ( t ) | |
γ ( t ) = cos 1 V P ( t ) V i j _ l i n k ( t ) | | V P ( t ) | | | | V i j _ l i n k ( t ) | |
Each satellite within the Walker constellation exhibits strong symmetry and similarity, allowing us to select a satellite at random as a focal point for subsequent analysis. In this study, satellite 10554 was chosen at random to serve as the primary subject of investigation within the constellation. In our investigation, satellite 10554 serves as the focal point for experimentation. In the context of Starlink’s laser links, communication performance is primarily influenced by atmospheric molecules and aerosols, which notably affect satellite communications at altitudes approximately 50 km above the Earth’s surface. Utilizing the Earth’s radius (R) as 6378.14 km, we derive the maximum in-layer link distance for each satellite using Equation (6), yielding an approximate value of 5168.419 km. This indicates that any satellite within this specified distance range would be visible and capable of establishing a connection.
D max = 2 ( h + R ) 2 ( H + R ) 2
Through calculations, it is determined that, on average, each satellite can establish connections with 16 neighboring satellites in adjacent orbits on one side. Figure 4 illustrates the calculated maximum distance from each satellite to the primary reference satellite, as well as the maximum pitch angle, azimuthal maximum angular velocity, and maximum angular acceleration values.
In order to minimize the distance between adjacent satellites and to reduce the angular velocity and angular acceleration between them, as shown in Figure 4, the trajectories of satellites 5 to 11 are relatively close to meeting these requirements. Table 2 lists the relevant data between these satellites and the selected main satellite, designated as ‘satellite 10554’.
Based on official SpaceX data, the laser system on Starlink satellites exhibits a maximum azimuth angular velocity range of approximately 0.1 to 0.5 degrees per second. To optimize inter-satellite connectivity, minimizing the relative distance, angular velocity, and acceleration is paramount.
The seventh satellite, particularly linking the main satellite with satellite 10454, emerges as the optimal choice, demonstrating the efficacy of connecting satellites with identical numerical designations in adjacent orbits. This strategy yields a maximum inter-satellite distance of 1620.06 km, an azimuth angular velocity of 0.1267 deg/s, and an elevation angular velocity of 0.00402 deg/s.
Our previous analysis identified the most suitable satellite for each satellite to connect to in its adjacent orbit, demonstrating the rationale behind our connection choices and providing a basis for subsequent connection strategies. The following section provides a detailed description of how the entire constellation is interconnected into a cohesive network using fixed links. In the constellation configuration, each satellite maintains a single fixed link to a neighboring orbit satellite. To establish a comprehensive network, an alternating connectivity approach is employed as follows: odd-numbered orbital tracks see even-numbered satellites connecting to their same-numbered counterparts on the right-side orbit, while odd-numbered satellites link to those on the left-side orbit with corresponding numbers. Conversely, for even-numbered orbits, even-numbered satellites connect to their same-numbered counterparts on the left orbit, and odd-numbered satellites establish links with their counterparts on the right orbit. The fixed links among specific satellites within the orbits, spanning across different orbital tracks, are depicted by green lines (Figure 5).
Thus far, the examination of the parameters pertaining to fixed links between neighboring orbits within the satellite constellation has been concluded. Three such fixed links have been thoroughly analyzed and established, providing a foundational framework for subsequent investigations.

3. Dynamic Link Establishment of Mega-Constellations

In the “3 + 1” topology control scheme, dynamic links play a crucial role in enabling flexible and continuous inter-satellite communications. Unlike traditional static links [3,11,12,13,14], dynamic links consider the relative positions and motion states of satellites to maximize the link duration. This section explores strategies for establishing dynamic links and selecting optimal connection methods within specified constraints, enhancing both the efficiency and stability in inter-satellite communications.

3.1. Constraints on Establishing Dynamic Links

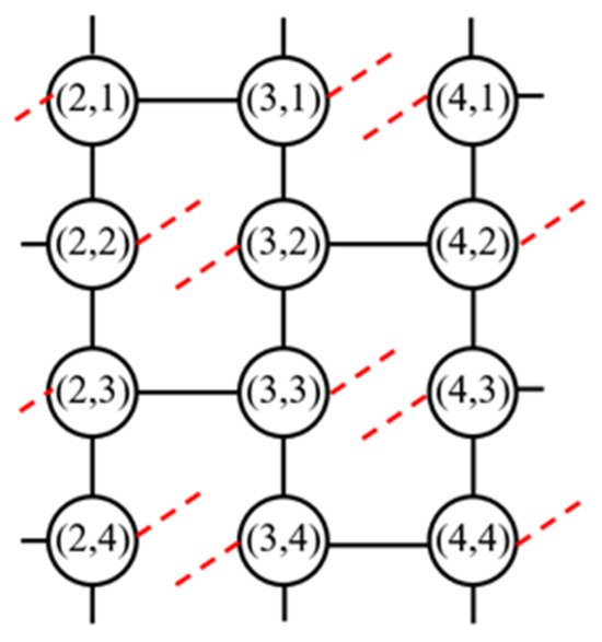
In the previous section, three fixed links were established. Now, it is necessary to commence the construction of dynamic temporary links. As we can see in Figure 6, the red dashed lines in the following diagram represent the dynamic temporary links under discussion.
Based on the current number of lasers equipped on Starlink satellites, it is stipulated that each satellite can only connect to four other satellites with its available lasers. Presently, each satellite can utilize one of these lasers for establishing a dynamic link at any given time; if a laser is connected to another satellite at a particular moment, both satellites cannot connect to any other satellite at that same instant. Thus, the problem can be abstracted into a two-by-two pairing issue between satellites at every moment.
Given the numerous potential connections around each satellite at any given time, the following constraints are necessary to identify the most suitable connections:
  • The link duration should be maximized to minimize the additional overhead caused by the frequent re-establishment of links.
  • The link distance must not be excessively large, since smaller distances reduce the signal transmission latency.
  • Angular velocities between satellites should not exceed maximum thresholds, as frequent angular velocity changes would incur extra energy consumption for altitude adjustments.
  • Topological changes (re-linking events) should be minimized; ideally, multiple satellites should switch links synchronously. Note that the link duration evaluations should occur after all other constraints are met, i.e., selecting satellites that satisfy all previous conditions before assessing the link duration.
Specifically, to enhance the flexibility of dynamic links and enable interconnection among satellites crossing orbits, it is imperative first to avoid connecting to satellites on adjacent or identical orbits during the selection process for each satellite’s potential connections. Moreover, to achieve a lower latency, reliance solely on “mutual visibility” between satellites for determining connectivity is insufficient, especially when satellites are in close spatial proximity. Therefore, when defining dynamic link connections, it is mandated that the connection distance be less than the maximum distance found in the fixed links. Through an analysis of the fixed links, the longest distance between neighboring orbit satellites over a complete orbital period in the network was found to be 1620.06 km. Consequently, when constraining the relative distance of the dynamic links, satellites within a distance of less than 1620.06 km must be selected to meet the inter-satellite distance constraint.
Additionally, the establishment of dynamic links also necessitates limiting the relative angular velocity to an acceptable maximum. Using the existing Formulas (4) and (5), the elevation angle and azimuth angle between any two satellites can be calculated. From the simulation in the previous section, it is observed that elevation angle variations are generally small and unlikely to exceed limits, especially when satellites are close. Hence, the primary focus is on the azimuth angle. Given its significant variation, based on the previous section’s findings, it is crucial to ensure that the azimuthal angular velocity does not exceed 0.5°/s.
To improve computational efficiency, it is possible to perform azimuth angular velocity filtering on the satellites after completing the orbit and distance filtering. In order to achieve optimal satellite pairing, a satellite state connectivity matrix α ( t ) can be established based on the constraints outlined in this section.
α ( t ) = α 1 , 1 ( t ) α 1 , 2 ( t ) α 1 , 1584 ( t ) α 2 , 1 ( t ) α 2 , 2 ( t ) α 2 , 1584 ( t ) α 1584 , 1 ( t ) α 1584 , 2 ( t ) α 1584 , 1584 ( t )
In order to facilitate the implementation and administration of dynamic link formation, it is essential to document at each discrete time interval the set of satellites with which every individual satellite is capable of establishing a dynamic temporary link.
The matrix α ( t ) is symmetric and initialized with zeros, signifying no initial connections between satellites. Non-zero elements in α ( t ) denote the duration during which corresponding satellites can maintain a connection, subject to specified constraints. If a satellite fails to meet these constraints, the corresponding element in α ( t ) is set to zero. Once the entire orbital cycle’s matrix is constructed, the optimization process involves determining the best matching satellite for each satellite combination at the current time.

3.2. Greedy Algorithm for Dynamic Link Establishment

In the realm of dynamic link problems, ensuring stable and enduring connections is paramount for satellite communication systems. Traditional greedy algorithms [12] tend to exhibit local optimization, often resulting in inadequate connection durations and, at times, failure to meet communication demands. Greedy algorithms iteratively select satellite combinations based solely on their immediate connection durations, neglecting opportunities for global optimization.
We use α ( t ) as the matrix for finding the optimal links for each satellite, employing the greedy algorithm approach to search for the optimal link configuration. In Figure 7, the greedy algorithm is applied to optimize the link durations for each satellite within an orbital cycle. The blue curve illustrates the maximum link duration. Following computation, the greedy algorithm yields an average maximum link duration of 450.74 s (approximately 7.51 min), with an average link duration of 23.96 s. However, the average minimum link duration is merely 3.0852 s, posing potential challenges in establishing stable connections.
The localized optimization strategy often leads to inadequate connection durations, as depicted in the variations in the satellite topology over the orbital period shown in Figure 8.
The average number of topological transformations per satellite is approximately 132, and the average stable time for each satellite can be determined using Equation (8), as follows:
A v e r a g e   s t a b l e   c o n n e c t i o n   t i m e   p e r   s a t e l l i t e = T o t a l   t i m e   o r b i t a l   p e r i o d N u m b e r   o f   s w i t c h e s  
According to the orange line in Figure 8, the average satellite stabilization time is 43.86 s, derived through qualitative calculations for comparison with the mean link duration discussed earlier. Notably, the mean link duration is shorter than the average satellite stabilization time, indicating that most of the satellites exhibit shorter link persistence times. Consequently, the satellite matching obtained via the greedy algorithm tends to result in shorter average durations of unconnected dynamic links, suggesting poorer overall link connectivity on average.
Following this, a cross-sectional analysis was conducted by simulating the number of satellites with unconnected dynamic links per time slot using the greedy algorithm, as depicted in Figure 9. Throughout a satellite’s orbit period, a substantial number of satellites remain unconnected at any given moment. With a total constellation size of 1584 satellites, the simulation results reveal that the number of satellites in unconnected dynamic links determined by the greedy algorithm ranges from a maximum of 1416 to a minimum of 88, indicating an excessive number of satellites remaining unconnected.
Subsequently, a longitudinal comparison was conducted focusing on simulating the duration within each satellite’s orbital period during which dynamic links remain unconnected, with only permanent fixed links being engaged. Figure 10 demonstrates that the average total unconnected time for satellites calculated using the greedy algorithm is 55.05 min. It should be noted that the orbital period for each satellite is merely approximately 95 min.
Comparison between Figure 9 and Figure 10 reveals that the greedy algorithm often produces satellite dynamic link configurations that are suboptimal. Satellites frequently rely on fixed links instead of establishing dynamic links, which undermines our goal of enhancing the link flexibility and reducing the latency. This issue stems from earlier connection selections that limit subsequent satellites from finding compatible partners for connections. The lack of global optimization in the greedy algorithm exacerbates this problem, causing some of the satellites to struggle to identify suitable counterparts. Additionally, frequent topology changes introduce instability into the communication system.
While the greedy algorithm excels in computational efficiency for maximizing link duration times, it results in shorter average minimum link durations and more frequent switching events. This may hinder certain satellites from establishing effective links, impacting the overall system performance. The shorter link durations increase the number of satellites not connected through dynamic links, prolonging their average duration of unconnectedness [15,16,17]. This makes forming links more challenging, restricting the network capacity and affecting the system performance and stability.

3.3. Optimization Matching Algorithm for Dynamic Links

This section introduces an optimization matching algorithm based on general graphs in graph theory, aimed at addressing the shortcomings of traditional greedy algorithms in terms of the connection duration and numbers of topology changes [16,17,18,19,20,21,22,23].
Inter-satellite links are bidirectional, thus the topology of satellites within the constellation at time t can be represented using undirected graphs according to the definition in graph theory, as follows:
G ( t ) = V ( t ) , E ( t ) , 0 t T
where V ( t ) represents the set of vertices, representing the collection of satellite nodes within the constellation at time t; E ( t ) represents the set of edges, representing the collection of inter-satellite communication links that can be established at time t. For ease of subsequent discussion, V and E are used in the article to denote the sets of vertices and edges within each time slot [21].
In the previous section, we identified the establishment of dynamic links as analogous to a maximum weight-matching problem in graph-matching algorithms within computer science. While the Hungarian algorithm for bipartite graph maximum weight matching is a common approach for solving such problems, it is challenging in our scenario to partition all of the satellites in the constellation into two sets where no internal connections exist among the satellites within each set. Therefore, we propose employing a general graph maximum weight-matching algorithm instead. However, traditional algorithms like Edmonds’ Blossom Algorithm tend to result in frequent link switching [11]. To address this issue, this paper introduces an improved algorithm—the general graph maximum weight-matching algorithm with an elite retention strategy. Next, we will proceed to outline the description of this enhanced algorithmic process.
We define an alternating path as starting from an unmatched satellite and traversing connections according to matrix A, alternating between unmatched and matched edges. An augmenting path is an alternating path that terminates at an unmatched satellite. Reversing the matching or non-matching status of the entire path yields a new matching result.
In the context of maximum matching in general graphs, there exist odd cycles, which are cycles of odd length. As depicted in Figure 11, such “odd cycles” are commonly referred to as a “flower” or “blossom”.
In graph theory, a “blossom” is a special type of graph structure consisting of a group of an odd number of nodes, each pair of which are connected, forming a cycle, denoted as B, where |B| is odd and |B| ≥ three.
This ring is interconnected with other nodes, referred to as “petals,” thus creating a distinctive graphical structure. Every point on the odd cycle that possesses an outgoing unmatched edge has the potential to serve as an edge in an augmenting path, where reversing the state of edges within a flower according to the definition of an augmenting path would disrupt the matching pattern inside of the flower. However, as evident from Figure 9, any non-matching edge emanating from any point within a flower can be part of an alternating path originating from the root node; hence, all satellite nodes within a flower can effectively be regarded as a single entity concerning the entire path. Consequently, upon encountering a flower, one can perform a contraction operation that condenses it into a single even-pointed vertex, which then behaves as a single node extending outwardly along the alternating tree until conditions are met for decompressing the flower back into its points. It is noteworthy that there always exists a unique point within the cycle that connects two non-matching edges, and this point serves as the root (or receptacle) of the flower. Therefore, in practical implementation, it suffices to record merely the position of the receptacle for each flower to represent the entire configuration. This encapsulates the approach to resolving issues arising from odd cycles.
In the case of considering the maximum weight matching, let x e represent whether to select edge e as the matching edge between two satellite nodes, where x e = 1 indicates selecting the edge, otherwise x e = 0 . Let S E , defining x ( S ) = e S x e , and γ ( S ) , representing the set of edges in set S. Let δ ( v ) denote the set of edges connected to satellite node v, w(e) be the edge weight, and O represent all of the blossoms. Assign a weight value to each satellite node, denoted as z u for node u, and when encountering a blossom, let the weight be z B . For all of the edges (u,v), in the context of maximum weight matching, all matching edges must be “equal edges (Grow)”, meaning that the sum of the weight of the satellite nodes u and v’s weights should equal the weight of edge (u,v), as shown in Equation (10):
z u + z v = w ( e )
In this case, the edge label z e = z u + z w w ( e ) = 0 . Then, solving the maximum weight-matching problem can be expressed as the following linear programming problem:
Objective :   max e E w ( e ) x e
Constraints :   x ( δ ( v ) ) = 1 , v V x e 0 , 1 , e E x ( γ ( Β ) ) | Β | / 2 , Β O
Thereby transforming the problem into its dual form via primal–dual, as follows:
Objective :   min v V z v + B O Β 2 z B
Constraints :   z B 0 , Β O z e = z u + z w w ( e ) + Β O , ( u , v ) γ ( Β ) z B 0 , e E
It can be observed that it is desirable to maximize z B > 0 , but, in many cases, it is challenging to satisfy this condition. Hence, the objective is to maximize this while minimizing it whenever the former is not satisfied. According to the complementary slackness condition, it follows that, for the selected edge e, it must imply z e = 0 , i.e.,
x e > 0 z e = 0 , e E
Similarly, for the selected blossom B, we have the following:
x B > 0 x ( γ ( Β ) ) | Β | / 2 , x ( δ ( v ) ) = 1 , Β O
Therefore, as the augmenting paths formed by the “equal edges” continuously expand, the resulting maximum weight matching still satisfies the “equal edge” condition for all of the matches. The algorithm consists of the following four important steps: 1. using the “equal edges” to find the alternating trees; 2. finding the augmenting paths and expanding the matches by the reversing node states; 3. shrinking the blossoms; 4. splitting the blossoms. This is illustrated in Figure 12.
During the expansion process, if encountering issues with no “equal edge” augmentation, refer to the solution method outlined in reference [7]. Use u and u + to represent satellite node u as an odd and even vertex on the alternating tree, corresponding to the gray and black points in Figure 12, respectively. Use u to denote satellite node u not on any alternating tree, corresponding to the white points in Figure 12. Similarly, for blossom B, use B + , B , and B to represent the even blossom, odd blossom, and blossom not on any alternating tree, respectively. Suppose there are currently n alternating trees T i = ( U t i , V t i ) , 1 i n . Then, let us define the following:
δ 1 = min z e , e = ( u + , v )
δ 2 = min z e : e = ( u + , v + ) , u + T i , v + T j , i j / 2
δ 3 = min z B / 2 , Β O
Let δ = min ( δ 1 , δ 2 , δ 3 ) , then let
z u + = δ ,   z v + = δ z B + + = 2 δ ,   z B = 2 δ
If δ = δ 3 occurs, to prevent z B < 0 , it is necessary to split the blossom. During the blossom-splitting process, alternating paths within the blossom need to be retained, and the remaining satellite nodes not included in the alternating paths are designated as white. During the algorithm initialization, all of the top labels of satellite nodes u are set to the following:
z u = max w ( e ) / 2 , e E
For all matched points u, z u > 0 is required; points with top labels of zero will become unmatched points.
The above describes the solution method for the maximum weight-matching problem in a general graph. As mentioned earlier, through the previously calculated α ( t ) , we have already determined whether the satellites are subject to the connectable constraints at each time moment.
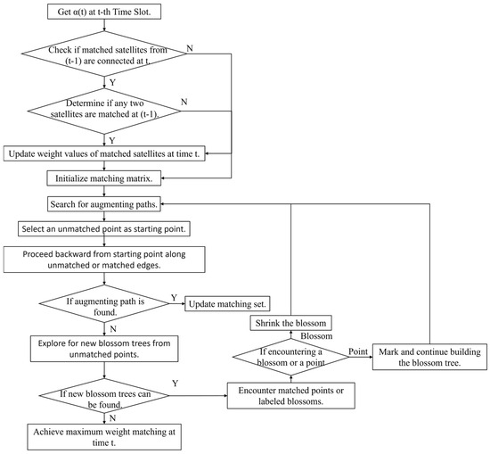
The matrix itself is constructed based on the persistence duration of the satellites, serving as the weights for the subsequent matching processes. As time progresses, the persistence duration of the satellites gradually decreases, leading to a reduction in the weights within the matrix. Consequently, during the next round of matching, satellites with diminished durations may receive less priority due to their relatively smaller weights, resulting in frequent switching phenomena. To mitigate this issue, we introduce the “elite retention strategy” borrowed from genetic algorithms to address the problem of frequent switches caused by diminishing weights.
Before each matching operation at any given time, we first examine whether pairs of satellites that were previously connected in various connection strategies exist. If such pairs are found, they are designated as “elite” pairs. For these elite pairs, their corresponding weights are not calculated based on the current moment’s values but are instead adjusted to reflect their initial maximum weight when the connection was first established. Consequently, even as the persistence duration of the satellites decreases, the weights of these elite pairs remain at a high level, effectively mitigating the issue of frequent switches.
Through this enhancement, we can more effectively manage satellite matching problems at each time instant, thereby improving the stability and efficiency of the system. A flowchart illustrating this method is presented in Figure 13.
This improvement offers a more reliable solution for optimizing satellite communication systems, enabling them to better cope with the challenges brought about by time-varying conditions, thereby enhancing the overall performance of the systems.

3.4. Simulation Analysis

The simulation commenced at 04:00:00 UTCG on 29 January 2024 and concluded at 05:35:39 UTCG on 29 January 2024. The simulation time step was set to 3 s.
Initially, based on the general graph maximum weight-matching algorithm, the solution was derived to calculate the continuous connection duration for each satellite.
According to the graphical representation shown in Figure 14, the average maximum link duration computed by the maximum weighted matching algorithm for general graphs is 1870.4 s (approximately 31.17 min), whereas the average minimum link duration is 11.92 s, and the overall average link duration stands at 216.00 s. The minimum link duration determines the frequency of link switches, and while comparing with the results from the greedy algorithm, it is evident that the solution provided by the maximum weighted matching algorithm significantly improves upon it, yet an average link duration of 11.92 s remains excessively short for normal link switching operations. Subsequently, we proceed to solve for the number of topological changes, as shown in Figure 15.
After calculating an average of 250 topological changes, we determined the average topological stability time to be approximately 23.0678 s using Formula (8). Comparing this with the previously found average link duration of 216.00 s, we observe a significant difference, indicating that satellite connections typically last much longer. This suggests that the maximum weighted matching algorithm for general graphs tends to result in longer durations of unconnected dynamic links for satellites. Moving forward, we analyze a variant of this algorithm incorporating an elite retention strategy and present the resulting satellite connection durations in Figure 16.
Upon processing the data, the application of the elite retention strategy within the maximum weighted matching algorithm for general graphs resulted in an average maximum link duration of 1252.8 s (approximately 20.88 min), with an average minimum link duration of 62.69 s and an overall average link duration of 429.0628 s. In comparison with the outcomes of the conventional maximum weighted matching algorithm for general graphs, the improved version notably enhances the minimum average duration, which now falls within a reasonable range for low-Earth-orbit satellite connections. Consequently, this modification contributes to enhanced system performance.
We conducted a qualitative analysis of the number of topological changes and average link duration under the elite retention variant of the maximum weighted matching algorithm for general graphs, as shown in Figure 17.
The average number of topological changes in the maximum weighted matching algorithm for general graphs employing an elite retention strategy was computed to be 39 occurrences. This represents a significant improvement over both the greedy algorithm and the standard maximum weighted matching algorithm, highlighting the advanced nature of the improved algorithm. Subsequently, a comprehensive horizontal and vertical comparative analysis of the data from both algorithms will be conducted.
In the horizontal comparison, we focus on the performance of two algorithms in each time slice. By counting the number of satellites without dynamic links in each time slice, we can assess the immediate efficiency of the algorithms.
Figure 18 presents the count of satellites without dynamic links in each time slot, determined by the general graph maximum weight-matching algorithm and the same algorithm incorporating an elite retention strategy. The blue line represents the general graph maximum weight-matching algorithm, showing significant performance variability across different time intervals. These fluctuations may reflect changes in the spatial configuration of the satellites and variations in the resource availability. In certain time slots, the blue line indicates a noticeable increase in the number of satellites without dynamic links, suggesting a lower resource allocation efficiency during these periods.
In contrast, the red line represents the algorithm augmented with the elite retention strategy. The red line demonstrates that this algorithm maintains a consistently lower and relatively stable number of satellites without dynamic links throughout most time intervals. This indicates that the elite retention strategy effectively reduces satellite disconnections and significantly enhances the resource allocation efficiency and stability. Regardless of high- or low-resource-demand periods, the red line consistently exhibits superior performance, showing that this strategy is more flexible and effective in handling varying conditions. The vertical comparison focuses on the overall performance of the algorithms throughout an entire orbital period. By calculating the total time each satellite is without dynamic links during the orbital period, we can evaluate the long-term efficiency of the algorithms.
Figure 19 is a graph showing the total time for each satellite without dynamic links calculated by the general graph maximum weight-matching algorithm and the total time for each satellite without dynamic links calculated by the general graph maximum weight-matching algorithm with an elite retention strategy. The blue line in this picture shows that the average total time without dynamic links for the general graph maximum weight-matching algorithm is 3.5773 min within the orbital period, which, although improved, still has room for enhancement. In contrast, the red line in this picture indicates that the algorithm with the elite retention strategy reduces this time to 5.0804 min, further optimizing the connection efficiency.
Data computations show that, on average, each satellite lacks dynamic links for 5.0804 min when employing the maximum weighted matching algorithm for general graphs with an elite retention strategy. Subsequently, a summary of the outcomes for the three algorithms under consideration is presented in Table 3.
Comparing the results of the greedy algorithm, the general graph maximum weight-matching algorithm, and the general graph maximum weight-matching algorithm with the elite retention strategy, we can draw the following conclusions: Firstly, in terms of average maximum link duration, the greedy algorithm yields the shortest duration. This is because the greedy algorithm only considers the current satellite being traversed, which can lead to subsequent satellites being unable to connect with those that could potentially yield longer connections. In contrast, the general graph maximum weight-matching algorithm may encounter scenarios where most satellites have relatively short remaining connection times with other satellites, while a few have significantly longer periods, causing these satellites to remain connected until the end. However, the general graph maximum weight-matching algorithm with the elite retention strategy ensures that each satellite connects to others in its best possible state, which might slightly reduce the maximum connection time but still outperforms the greedy algorithm.
In terms of the average minimum link duration, the performance improves progressively from the greedy algorithm to the general graph maximum weight-matching algorithm, and further to the one with the elite retention strategy, with durations extending accordingly. The latter significantly outperforms the former two, being 20 times better than the greedy algorithm and 6 times better than the standard general graph maximum weight-matching algorithm, demonstrating the superiority of this strategy. Additionally, the algorithm with the elite retention strategy exhibits the longest average link duration, being 20 times that of the greedy algorithm and 2 times that of the standard general graph maximum weight-matching algorithm. Moreover, it performs best in terms of the average number of topological changes, showing fewer changes compared to the standard algorithm, which requires optimal matching at all times, potentially leading to premature disconnections and an increased frequency of topological changes.
In summary, although in some cases the standard general graph maximum weight-matching algorithm surpasses the version with the elite retention strategy, when the latter performs better, its superiority is far more pronounced, sometimes demonstrating an order-of-magnitude improvement in effectiveness, thus proving its superiority in dynamic link matching. Therefore, the elite retention strategy remains a proven effective and applicable method for dynamic link matching.
The above content compares the algorithms [24,25]. Next, this study validates the superior performance of the satellite-to-satellite topology structure established by the proposed algorithm in terms of its configuration compared to the traditional Manhattan configuration. Taking the communication delay between Los Angeles, United States, and Xiamen, China, as an example, only the propagation delay (not the transmission delay) is considered, and the Dijkstra algorithm is used to calculate the shortest path. Due to space limitations, this paper does not present the specific implementation of the Dijkstra algorithm, but directly presents the propagation delay results based on this algorithm for the Los Angeles–Xiamen route. Table 4 lists the latitude and longitude data for Los Angeles and Xiamen.
Before calculating the communication delay, it is essential to determine the satellite connections directly above the coordinates of both cities at each moment. In this study, the proximity principle is adopted, assuming that, at each moment, both Xiamen and Los Angeles establish connections with the nearest satellite directly above them. The dynamic links obtained using the general graph maximum weight-matching algorithm proposed in this research, which incorporates an elite retention strategy, serve as the configuration for the “3 + 1” topology scheme. This configuration is then compared to the traditional Manhattan configuration, which does not utilize dynamic links. The simulation results are shown in the figure below.
From Figure 20, it is evident that, in most cases, the latency of the Manhattan configuration without dynamic links is higher than that of the ‘3 + 1’ topology with dynamic links. Through the quantitative analysis of the simulation results, we found that, within a complete orbital cycle, the average minimum latency for the ‘3 + 1’ topology with dynamic links is 49.8839 ms, with a standard deviation of 1.9694 ms. In contrast, the average latency for the Manhattan configuration without dynamic links is 52.2685 ms, with a standard deviation of 1.5634 ms. These results indicate that dynamic link topologies effectively reduce the information propagation delay. This is because dynamic links ensure that each satellite establishes connections with the nearest satellites, considering both cross-orbit and satellite number distances. As a result, the overall propagation delay in the network is reduced compared to the traditional Manhattan configuration. Regarding the standard deviation, the larger value observed after introducing dynamic links reflects their inherent instability, as they require real-time link switching based on current conditions.
Furthermore, the introduction of dynamic links brings additional potential advantages. For instance, it enhances the network robustness by allowing the system to swiftly switch to alternative links even if certain links fail, thereby maintaining continuous communication. Additionally, dynamic links can adjust link configurations based on real-time traffic and network conditions, optimizing the resource utilization and overall efficiency. Therefore, from the perspective of configuration-based simulation results, the ‘3 + 1’ topology with dynamic links significantly outperforms the Manhattan configuration without dynamic links in reducing communication latency. The introduction of dynamic links not only reduces information propagation delay but also enhances the network robustness and efficiency, particularly when considering cross-orbit and closely spaced satellites.
In summary, the general graph maximum weight-matching algorithm with an elite retention strategy exhibits significant advantages when applied to dynamic link matching. It effectively enhances the performance and stability of satellite networks. Notably, this strategy not only demonstrates theoretical superiority but also provides more reliable and efficient communication services in practical applications. Future research could further explore the potential application of this strategy in different types and scales of satellite networks, as well as how to optimize the algorithm to adapt to increasingly complex network environments and communication requirements

4. Conclusions

This paper has examined the importance of topology control strategies in inter-satellite communication networks and proposed a “3 + 1” topology control strategy based on dynamic link optimization. By treating the dynamic link problem as a general graph maximum weight-matching issue and adopting the elite retention strategy, the average link duration has been improved, along with the increased stability of the topology and a significant reduction in the frequency of topological changes. Experimental results have verified the advantages of the proposed algorithm over traditional methods in terms of link endurance and topology flexibility, providing a fresh perspective and methodology for further research on inter-satellite topology control strategies.
Future research can extend in multiple directions, including considering more constraints for establishing dynamic links to enhance the link quality and stability. Additionally, further investigation is needed on applying the proposed topology control strategy to broader constellations like multi-layer satellite networks, taking into consideration practical operating environments and limitations. Moreover, combining the present algorithm with other optimization algorithms to achieve more efficient topology control is also worth investigating.
Another important direction is the consideration of ground station positions and their connection issues. Previous studies have highlighted the significance of ground station placement in non-geostationary satellite constellations, which directly influences the network performance and routing strategies [26,27,28]. The position of ground stations directly impacts the routing strategy and the number of hops in the inter-satellite link network. Therefore, investigating how to integrate ground station connection strategies with the “3 + 1” topology control strategy is a worthwhile endeavor. Future research can explore dynamic links between ground stations and satellites and how to achieve optimal connections between them to further enhance the overall network’s efficiency and flexibility.
In summary, the proposed inter-satellite topology control strategy based on dynamic link optimization presented in this paper not only demonstrates theoretical innovation but also holds potential practical value. It provides a solid theoretical foundation and practical technical support for the future development of inter-satellite communication networks.

Author Contributions

Conceptualization, Y.L. and L.C.; methodology, Y.L.; software, Y.L.; validation, Y.L., J.W. and G.K.; formal analysis, Y.L.; investigation, Y.L.; resources, Y.L.; data curation, Y.L.; writing—original draft preparation, Y.L.; writing—review and editing, Y.L. and J.W.; visualization, Y.L. and J.W.; supervision, Y.Q. and W.Z.; project administration, J.W.; funding acquisition, G.K. All authors have read and agreed to the published version of the manuscript.

Funding

This research received no external funding.

Data Availability Statement

The raw data supporting the conclusions of this article will be made available by the authors on request.

Conflicts of Interest

The authors declare no conflict of interest.

References

  1. Zhu, Q.; Cao, Y.; Tao, H.; Wan, Y. Research Progress on Anti-Destruction of Low Earth Orbit Satellite Constellation Network Topology. Comput. Eng. Appl. 2022, 58, 1–12. [Google Scholar]
  2. Lai, Z.; Li, H.; Li, J. Starperf: Characterizing network performance for emerging mega-constellation. In Proceedings of the 2020 IEEE 28th International Conference on Network Protocols (ICNP), Madrid, Spain, 13–16 October 2020; pp. 1–11. [Google Scholar]
  3. Ma, X. Research on Efficient Parallel Simulation Algorithms for Massive Constellation Communication Networks. Master’s Thesis, Beijing University of Posts and Telecommunications, Beijing, China, 2023. [Google Scholar]
  4. Chen, Q.; Giambene, G.; Yang, L.; Fan, C.; Chen, X. Analysis of Inter-Satellite Link Paths for LEO Mega-Constellation Networks. IEEE Trans. Veh. Technol. 2021, 70, 2743–2755. [Google Scholar] [CrossRef]
  5. Chen, Q.; Yang, L.; Guo, J.; Li, X.; Zhao, Y.; Chen, X. LEO mega-constellation networks: Technologies and state of the art. J. Commun. 2022, 43, 177–189. [Google Scholar] [CrossRef]
  6. Wang, S.; Chen, X.; Lu, J. Conditions of Permanent Inter-satellite-links in the Design of Multi-layered Satellite Networks. Acta Armamentarii. 2014, 35, 721–728. [Google Scholar] [CrossRef]
  7. Luo, D.; Liu, Y.; Liu, Y.; Xu, P.; Wang, Q. Current Status and Development Trends of Inter-Satellite Link Technology. Telecommun. Technol. 2014, 54, 9. [Google Scholar] [CrossRef]
  8. Guo, L.R. Design of Topological Structure for Low Earth Orbit Satellite Constellation. Master’s Thesis, Beijing Jiaotong University, Beijing, China, 2021. [Google Scholar]
  9. Zhong, M. Introduction to Starlink. Digit. Commun. World 2020, 15, 1–4. [Google Scholar]
  10. Mehlhorn, K.; Schäfer, G. Implementation of O(nmlogn) weighted matchings in general graphs: The power of data structures. ACM J. Exp. Algorithmics 2002, 7, 4. [Google Scholar] [CrossRef]
  11. Song, Y.; Xu, H.; Liu, X.; Cao, C.; Wang, Y.; Cheng, Z.; Wang, H. Unified Arrangement Architecture and Key Technologies for Space-Ground Fusion Network. Mob. Commun. 2024, 48, 19–24. [Google Scholar]
  12. Cao, J.L. Research and Implementation of Satellite Interconnection Link Topology Establishment Algorithm Based on Heuristic Algorithm. Master’s Thesis, Beijing University of Posts and Telecommunications, Beijing, China, 2023. [Google Scholar]
  13. Zuo, H.; Guo, Y.; Wu, H.; Wu, Q. Analysis of the Development and Impact of “Starlink” Satellite System. Commun. Inf. Technol. 2022, 57–59. [Google Scholar]
  14. Xu, B.Y.; Li, X.Y. In-depth Analysis of Starlink Low Earth Orbit Satellite Communication Constellation. Inf. Commun. Technol. Policy 2021, 47, 16–20. [Google Scholar]
  15. Carrasco-Casado, A.; Shiratama, K.; Trinh, P.V.; Kolev, D.; Munemasa, Y.; Fuse, T.; Tsuji, H.; Toyoshima, M. Development of a miniaturized laser-communication terminal for small satellites. Adv. Space Res. 2022, 10, 878488. [Google Scholar] [CrossRef]
  16. Chen, Q.; Guo, J.; Yang, L.; Liu, X.; Chen, X. Topology Virtualization and Dynamics Shielding Method for LEO Satellite Networks. IEEE Commun. Lett. 2020, 24, 433–437. [Google Scholar] [CrossRef]
  17. Qi, X.X. Research on Routing Algorithm and Topology Control Strategy for Low Earth Orbit Satellite Networks. Ph.D. Thesis, Xidian University, Xi’an, China, 2022. [Google Scholar]
  18. Liao, G.Y. Research on Routing Algorithm Based on Inter-Satellite Links. Master’s Thesis, Chongqing University of Posts and Telecommunications, Chongqing, China, 2020. [Google Scholar]
  19. Yan, J.G.; Xing, L.; Wang, P.; Sun, L.; Chen, Y. A scheduling strategy to inter-satellite links assignment in GNSS. Adv. Space Res. 2021, 67, 198–208. [Google Scholar] [CrossRef]
  20. Zuo, K. Research on Multi-Path Load Balancing Algorithm for Low Earth Orbit Satellite Networks. Master’s Thesis, Xidian University, Xi’an, China, 2022. [Google Scholar]
  21. Tian, L.; Ma, D.Q.; Sun, J.W.; Li, J. Inter-Satellite Link Planning for Mixed High, Medium, and Low Orbit Navigation Constellations. Chin. Space Sci. Technol. 2022, 42, 19–26. [Google Scholar]
  22. Chen, S.Z.; Liang, Y.C.; Sun, S.H.; Kang, S.L.; Cheng, W.C.; Peng, M.G. Vision, Requirements, and Technology Trend of 6G: How to Tackle the Challenges of System Coverage, Capacity, User Data-Rate and Movement Speed. IEEE Wirel. Commun. 2020, 27, 218–228. [Google Scholar] [CrossRef]
  23. Lv, S.; Li, H.; Wu, J.; Bai, H.; Chen, X.; Shen, Y.; Zheng, J.; Ding, R.; Ma, H.; Li, W. Routing Strategy of Integrated Satellite-Terrestrial Network Based on Hyperbolic Geometry. IEEE Access 2020, 8, 113003–113010. [Google Scholar] [CrossRef]
  24. Li, J.; Lu, H.; Xue, K.; Zhang, Y. Temporal Netgrid Model-Based Dynamic Routing in Large-Scale Small Satellite Networks. IEEE Trans. Veh. Technol. 2019, 68, 6009–6021. [Google Scholar] [CrossRef]
  25. Guo, Z.; Yan, Z. A Weighted Semi-Distributed Routing Algorithm for LEO satellite networks. J. Netw. Comput. Appl. 2015, 58, 1–11. [Google Scholar] [CrossRef]
  26. Huang, J. Research on Optimization Design of Inter-Satellite Link Network in Satellite Navigation System. Ph.D. Thesis, National University of Defense Technology, Changsha, China, 2018. [Google Scholar] [CrossRef]
  27. Baeza, V.M.; Ortiz, F.; Lagunas, E.; Abdu, T.S.; Chatzinotas, S. Gateway Station Geographical Planning for Emerging Non-Geostationary Satellites Constellations. IEEE Netw. 2023, 1. [Google Scholar] [CrossRef]
  28. Huang, W.; Zhu, J.; Ran, C. Research on Satellite-Ground Link of Satellite Ground Stations. Comput. Simul. 2007, 24, 5. [Google Scholar] [CrossRef]
Figure 1. Starlink at a 550 km orbit.
Figure 1. Starlink at a 550 km orbit.
Aerospace 11 00510 g001
Figure 2. Traditional four fixed link connections.
Figure 2. Traditional four fixed link connections.
Aerospace 11 00510 g002
Figure 3. Geometric structure of orbital and inter-satellite links.
Figure 3. Geometric structure of orbital and inter-satellite links.
Aerospace 11 00510 g003
Figure 4. Distance, angular velocity, and angular acceleration of visible satellites in adjacent orbits.
Figure 4. Distance, angular velocity, and angular acceleration of visible satellites in adjacent orbits.
Aerospace 11 00510 g004
Figure 5. Diagram of the fixed permanent link connection.
Figure 5. Diagram of the fixed permanent link connection.
Aerospace 11 00510 g005
Figure 6. Simplified abstract diagram of the fixed permanent link connection.
Figure 6. Simplified abstract diagram of the fixed permanent link connection.
Aerospace 11 00510 g006
Figure 7. Satellite link durations optimized using the greedy algorithm.
Figure 7. Satellite link durations optimized using the greedy algorithm.
Aerospace 11 00510 g007
Figure 8. The greedy algorithm for calculating the number of topological changes and average stability time.
Figure 8. The greedy algorithm for calculating the number of topological changes and average stability time.
Aerospace 11 00510 g008
Figure 9. Number of satellites with unconnected dynamic links per time slot using the greedy algorithm.
Figure 9. Number of satellites with unconnected dynamic links per time slot using the greedy algorithm.
Aerospace 11 00510 g009
Figure 10. The time when the satellite is not connected to a dynamic link.
Figure 10. The time when the satellite is not connected to a dynamic link.
Aerospace 11 00510 g010
Figure 11. Illustration of the “flower”.
Figure 11. Illustration of the “flower”.
Aerospace 11 00510 g011
Figure 12. Principle diagram of the algorithm’s key steps.
Figure 12. Principle diagram of the algorithm’s key steps.
Aerospace 11 00510 g012
Figure 13. Maximum weight-matching algorithm flowchart with the elite retention strategy.
Figure 13. Maximum weight-matching algorithm flowchart with the elite retention strategy.
Aerospace 11 00510 g013
Figure 14. Satellite persistent connection time with the maximum weight-matching algorithm for general graphs.
Figure 14. Satellite persistent connection time with the maximum weight-matching algorithm for general graphs.
Aerospace 11 00510 g014
Figure 15. Topology change count and average stability time with the maximum weight-matching algorithm for general graphs.
Figure 15. Topology change count and average stability time with the maximum weight-matching algorithm for general graphs.
Aerospace 11 00510 g015
Figure 16. Satellite persistent connection time with the maximum weight-matching algorithm for general graphs with the elite retention strategy.
Figure 16. Satellite persistent connection time with the maximum weight-matching algorithm for general graphs with the elite retention strategy.
Aerospace 11 00510 g016
Figure 17. Topology change count and average stability time with the maximum weight-matching algorithm for general graphs with the elite retention strategy.
Figure 17. Topology change count and average stability time with the maximum weight-matching algorithm for general graphs with the elite retention strategy.
Aerospace 11 00510 g017
Figure 18. Horizontal comparison results.
Figure 18. Horizontal comparison results.
Aerospace 11 00510 g018
Figure 19. Vertical comparison results.
Figure 19. Vertical comparison results.
Aerospace 11 00510 g019
Figure 20. Comparison of the shortest path delays between Los Angeles and Xiamen using the dynamic link ‘3 + 1’ topology and the traditional Manhattan configuration based on Dijkstra’s algorithm.
Figure 20. Comparison of the shortest path delays between Los Angeles and Xiamen using the dynamic link ‘3 + 1’ topology and the traditional Manhattan configuration based on Dijkstra’s algorithm.
Aerospace 11 00510 g020
Table 1. Starlink construction plan.
Table 1. Starlink construction plan.
PhaseHeight/kmNumber of SatellitesInclination/deg
Phase One
Deployment scheduled for March 2027
550158453.0
1110160053.8
113040070.4
127537474.0
132545080.0
Phase Two
Deployment scheduled for November 2027
335.9249342.0
340.8247848.0
345.6254753.0
Table 2. Maximum inter-satellite link distance, angular velocity, and angular acceleration of visible satellites in adjacent orbits for important satellites.
Table 2. Maximum inter-satellite link distance, angular velocity, and angular acceleration of visible satellites in adjacent orbits for important satellites.
Satellite NumberMaximum DistanceMaximum Pitch Angular VelocityMaximum Azimuth Angular VelocityMaximum Azimuth Angular Acceleration
52498.50760.00210.04810.0016
62002.87200.00280.06880.0020
71620.05760.00400.12670.0028
81446.52490.00620.85870.0255
91555.50250.00440.15270.0030
101898.10080.00300.07010.0022
112373.70090.00220.04500.0013
Table 3. Comparison of the three algorithms.
Table 3. Comparison of the three algorithms.
Heading LevelGreedy AlgorithmMaximum Weight-Matching Algorithm for General GraphsMaximum Weight-Matching Algorithm for General Graphs with Elite Retention Strategy
Average Duration of Maximum Links/min7.5131.1720.88
Average Duration of Maximum Links/s3.0811.9262.69
Average Duration of Links/s23.95216.01429.06
Average Topology Change Count13225039
Number of Satellites with No Dynamic Links per Time Slice (maximum/minimum)1416/8872/0144/44
Average Time with No Dynamic Links per Satellite/min55.053.585.08
Table 4. Latitude and longitude of Los Angeles and Xiamen.
Table 4. Latitude and longitude of Los Angeles and Xiamen.
LongitudeLatitude
Los Angeles−118.2434.05
Xiamen118.0824.48
Disclaimer/Publisher’s Note: The statements, opinions and data contained in all publications are solely those of the individual author(s) and contributor(s) and not of MDPI and/or the editor(s). MDPI and/or the editor(s) disclaim responsibility for any injury to people or property resulting from any ideas, methods, instructions or products referred to in the content.

Share and Cite

MDPI and ACS Style

Li, Y.; Wu, J.; Kang, G.; Chen, L.; Qiu, Y.; Zhou, W. A Flexible Topology Control Strategy for Mega-Constellations via Inter-Satellite Links Based on Dynamic Link Optimization. Aerospace 2024, 11, 510. https://doi.org/10.3390/aerospace11070510

AMA Style

Li Y, Wu J, Kang G, Chen L, Qiu Y, Zhou W. A Flexible Topology Control Strategy for Mega-Constellations via Inter-Satellite Links Based on Dynamic Link Optimization. Aerospace. 2024; 11(7):510. https://doi.org/10.3390/aerospace11070510

Chicago/Turabian Style

Li, Yueyi, Junfeng Wu, Guohua Kang, Luyu Chen, Yuhuan Qiu, and Wenwen Zhou. 2024. "A Flexible Topology Control Strategy for Mega-Constellations via Inter-Satellite Links Based on Dynamic Link Optimization" Aerospace 11, no. 7: 510. https://doi.org/10.3390/aerospace11070510

APA Style

Li, Y., Wu, J., Kang, G., Chen, L., Qiu, Y., & Zhou, W. (2024). A Flexible Topology Control Strategy for Mega-Constellations via Inter-Satellite Links Based on Dynamic Link Optimization. Aerospace, 11(7), 510. https://doi.org/10.3390/aerospace11070510

Note that from the first issue of 2016, this journal uses article numbers instead of page numbers. See further details here.

Article Metrics

Back to TopTop