Sky View Factor Calculation in Urban Context: Computational Performance and Accuracy Analysis of Two Open and Free GIS Tools
Abstract
1. Introduction
- the analytical solution is only adapted for urban canyons having an infinite length, which is rarely the case in real urban tissues. Moreover, when averaged at block scale, the is underestimated since it is only calculated at the center of the street.
- Concerning the empirical method, the relationship proposed by Bernabé et al. [16] is not valid for the SVF as defined in the LCZ properties. Bernabé et al. [16] calculated the SVF averaged to all urban surfaces (roofs, facades and ground), whereas, in the LCZ classification, it should only be averaged to ground surfaces.
- Last but not least, these methods are not adapted to all complexes urban tissues: the estimated SVF for some of them can be far from the real SVF value.
2. Material
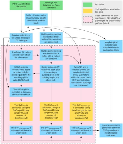
3. Methodology
3.1. Presentation of the SVF Algorithm Used in OrbisGIS
- for each ray (each direction);
- the ray is split into segments of 5 m length in order to optimize the calculation speed (according to a preliminary study, this parameter has very little effect on the calculation speed when its value is included within a (3–7) m range),
- the obstacles intersecting each of these segments are identified,
- for each intersection, the angle is calculated by means of Equation (3),
- the highest value encountered along the ray is conserved and used to calculate the corresponding sky hemisphere hidden in this direction (Equation (4)),
- the SVF is finally calculated subtracting the sum of the hidden surfaces in the directions to the total surface hemisphere (Equation (5)).
3.2. Global Methodology for Algorithm Evaluation
- when they compared values based on a 300 m ray length to the ones obtained with a 500 m ray length, the largest difference reported in their domain was just 0.031,
- no difference was reported in their domain when they used either 180 or 360 numbers of directions.
3.3. Identification of the Reference Algorithm
3.4. Empirical Relationship between Block Mean SVF and Morphological Indicators
4. Results
4.1. Identification of the Reference Algorithm
4.2. Effect of the Algorithm Input Parameters
4.3. Ideal Input Parameters for Block Mean SVF Calculation
- C1: (RL = 300 m, ND = 180, GR = 10 m, SAGA algorithm, SAGA grid): it is the fastest of the (almost) no biased SAGA combination,
- C2: (RL = 100 m, ND = 60, GR = 2 m, SAGA algorithm, SAGA grid): the combination C1 has no bias but a high interquartile, whereas this combination has a limited bias and is one of the fastest having one of the lowest interquartiles,
- C3: (RL = 100 m, ND = 60, GR = 5 m, OrbisGIS algorithm, Orbis grid): it is the fastest of the almost no biased OrbisGIS combinations (the median error is less than 0.001),
- C4: (RL = 100 m, ND = 60, GR = 10 m, OrbisGIS algorithm, Orbis grid): the fastest combination having about the same bias and interquartile error as combination C2.
4.4. Sensitivity of the Block Mean SVF Calculation to the LCZ Built Type
4.5. Uncertainty on the SVF Value Predicted by the Algorithms or by the Morphological Indicators
5. Discussion
6. Conclusions
- some of the values obtained using the SAGA software are negative. A further description and analysis of the SAGA algorithm and performance should be conducted and shared with the urban climate community.
- The nonlinearity of the relation between SVF and the indicator may be further investigated, as well as the curious simplicity of the relation between SVF and .
- All results have been produced on a limited dataset. Only the city of Paris was sampled, it would then be interesting to verify that the optimized combinations identified for the city of Paris are identical for other urban configurations and urban tissues (such as American or Asian large cities).
- The influence of the LCZ built type on the SVF calculation error has been investigated. However, the LCZ dataset used seems slightly biased regarding the SVF parameter. Very few LCZ classification algorithms have been elaborated taking into account the SVF values. This issue is addressed to the urban climate community.
- The effect of the parameter (OrbisGIS) on the computation time has been studied on a limited number of points. More investigations could be performed in order to further increase the performance of this algorithm.
Author Contributions
Funding
Acknowledgments
Conflicts of Interest
References
- Oke, T.R. Boundary Layer Climates; Routledge: Abington-on-Thames, UK, 2002. [Google Scholar]
- Jamei, E.; Rajagopalan, P.; Seyedmahmoudian, M.; Jamei, Y. Review on the impact of urban geometry and pedestrian level greening on outdoor thermal comfort. Renew. Sustain. Energy Rev. 2016, 54, 1002–1017. [Google Scholar] [CrossRef]
- Robine, J.M.; Cheung, S.L.K.; Le Roy, S.; Van Oyen, H.; Griffiths, C.; Michel, J.P.; Herrmann, F.R. Death toll exceeded 70,000 in Europe during the summer of 2003. Comptes Rendus Biol. 2008, 331, 171–178. [Google Scholar] [CrossRef] [PubMed]
- Jochner, S.; Menzel, A. Urban phenological studies–Past, present, future. Environ. Pollut. 2015, 203, 250–261. [Google Scholar] [CrossRef] [PubMed]
- Kaufmann, R.K.; Seto, K.C.; Schneider, A.; Liu, Z.; Zhou, L.; Wang, W. Climate response to rapid urban growth: evidence of a human-induced precipitation deficit. J. Clim. 2007, 20, 2299–2306. [Google Scholar] [CrossRef]
- Kolokotroni, M.; Ren, X.; Davies, M.; Mavrogianni, A. London’s urban heat island: Impact on current and future energy consumption in office buildings. Energy Build. 2012, 47, 302–311. [Google Scholar] [CrossRef]
- Sarrat, C.; Lemonsu, A.; Masson, V.; Guedalia, D. Impact of urban heat island on regional atmospheric pollution. Atmos. Environ. 2006, 40, 1743–1758. [Google Scholar] [CrossRef]
- Revel, D.; Füssel, H.M.; Jol, A. Climate Change, Impacts and Vulnerability in Europe 2012; European Economic Area (EEA): Oslo, Norway, 2012. [Google Scholar]
- Santamouris, M.; Ding, L.; Fiorito, F.; Oldfield, P.; Osmond, P.; Paolini, R.; Prasad, D.; Synnefa, A. Passive and active cooling for the outdoor built environment—Analysis and assessment of the cooling potential of mitigation technologies using performance data from 220 large scale projects. Sol. Energy 2017, 154, 14–33. [Google Scholar] [CrossRef]
- Kikegawa, Y.; Genchi, Y.; Kondo, H.; Hanaki, K. Impacts of city-block-scale countermeasures against urban heat-island phenomena upon a building’s energy-consumption for air-conditioning. Appl. Energy 2006, 83, 649–668. [Google Scholar] [CrossRef]
- Bernard, J.; Rodler, A.; Morille, B.; Zhang, X. How to Design a Park and Its Surrounding Urban Morphology to Optimize the Spreading of Cool Air? Climate 2018, 6, 10. [Google Scholar] [CrossRef]
- Ng, E.; Chen, L.; Wang, Y.; Yuan, C. A study on the cooling effects of greening in a high-density city: An experience from Hong Kong. Build. Environ. 2012, 47, 256–271. [Google Scholar] [CrossRef]
- Stewart, I.D. Redefining the Urban Heat Island. Ph.D. Thesis, University of British Columbia, Vancouver, BC, Canada, 2011. [Google Scholar]
- Stewart, I.D.; Oke, T.R. Local climate zones for urban temperature studies. Bull. Am. Meteorol. Soc. 2012, 93, 1879–1900. [Google Scholar] [CrossRef]
- Oke, T.R. Canyon geometry and the nocturnal urban heat island: comparison of scale model and field observations. Int. J. Climatol. 1981, 1, 237–254. [Google Scholar] [CrossRef]
- Bernabé, A.; Bernard, J.; Musy, M.; Andrieu, H.; Bocher, E.; Calmet, I.; Kéravec, P.; Rosant, J.M. Radiative and heat storage properties of the urban fabric derived from analysis of surface forms. Urban Clim. 2015, 12, 205–218. [Google Scholar] [CrossRef]
- Hämmerle, M.; Gál, T.; Unger, J.; Matzarakis, A. Comparison of models calculating the sky view factor used for urban climate investigations. Theor. Appl. Climatol. 2011, 105, 521–527. [Google Scholar] [CrossRef]
- Matzarakis, A.; Matuschek, O. Sky View Factor as a parameter in applied climatology—Rapid estimation by the SkyHelios Model. Meteorol. Z. 2011, 20, 39–45. [Google Scholar] [CrossRef]
- Zeng, L.; Lu, J.; Li, W.; Li, Y. A fast approach for large-scale Sky View Factor estimation using street view images. Build. Environ. 2018, 135, 74–84. [Google Scholar] [CrossRef]
- Kastendeuch, P.P. A method to estimate sky view factors from digital elevation models. Int. J. Climatol. 2013, 33, 1574–1578. [Google Scholar] [CrossRef]
- Chapman, L.; Thornes, J. Real-time sky-view factor calculation and approximation. J. Atmos. Ocean. Technol. 2004, 21, 730–741. [Google Scholar] [CrossRef]
- Unger, J. Connection between urban heat island and sky view factor approximated by a software tool on a 3D urban database. Int. J. Environ. Pollut. 2008, 36, 59–80. [Google Scholar] [CrossRef]
- Chen, L.; Ng, E.; An, X.; Ren, C.; Lee, M.; Wang, U.; He, Z. Sky view factor analysis of street canyons and its implications for daytime intra-urban air temperature differentials in high-rise, high-density urban areas of Hong Kong: A GIS-based simulation approach. Int. J. Climatol. 2012, 32, 121–136. [Google Scholar] [CrossRef]
- Böhner, J.; McCloy, K.R.; Strobl, J. SAGA: Analysis and Modelling Applications; Number 115; Goltze: Gottingen, Germany, 2006. [Google Scholar]
- Bocher, E.; Petit, G. OrbisGIS: Geographical Information System designed by and for research. In Innovative Software Development in GIS; Wiley: Hoboken, NJ, USA, 2013; pp. 23–66. [Google Scholar]
- Cordeau, E. Les îLots Morphologiques Urbains (IMU). 2016. Available online: https://www.iau-idf.fr/savoir-faire/nos-travaux/edition/les-ilots-morphologiques-urbains-imu.html (accessed on 3 July 2018).
- Bocher, E.; Petit, G.; Fortin, N.; Palominos, S. H2GIS a spatial database to feed urban climate issues. In Proceedings of the 9th International Conference on Urban Climate (ICUC9), Toulouse, France, 20–24 July 2015. [Google Scholar]
- Gál, T.; Lindberg, F.; Unger, J. Computing continuous sky view factors using 3D urban raster and vector databases: Comparison and application to urban climate. Theor. Appl. Climatol. 2009, 95, 111–123. [Google Scholar] [CrossRef]
- Bocher, E.; Petit, G.; Bernard, J.; Palominos, S. A geoprocessing framework to compute urban indicators: The MApUCE tools chain. Urban Clim. 2018, 24, 153–174. [Google Scholar] [CrossRef]
- Groleau, D.; Mestayer, P.G. Urban Morphology Influence on Urban Albedo: A Revisit with the S olene Model. Bound.-Layer Meteorol. 2013, 147, 301–327. [Google Scholar] [CrossRef]














| Parameter to Evaluate | Values to Test |
|---|---|
| Ray length (m) | 100, 200, 300 |
| Number of directions | 60, 120, 180 |
| Grid resolution (m) | 1, 2, 5, 10 |
| Scenario | Configuration 1 | Configuration 2 | |||
|---|---|---|---|---|---|
| 1 | 20 m | 39 m | 20 m | 39 m | 2000 m |
| 2 | 20 m | 40 m | 20 m | 40 m | 2000 m |
| Notation | Name | Description | Formulae | Reference |
|---|---|---|---|---|
| Facade density | The building external free facades area () is divided by the block surface () | Bocher et al. [29] | ||
| Facade density fraction | The building external free facades area is divided by the block surface plus the building free facades area | Bernabé et al. [16] | ||
| Aspect ratio | The street canyon definition is extended to any urban tissue using the ratio of the building external free facades and the land free surface (urban block area minus building footprint area–) | - | ||
| Canyon street SVF | The SVF is calculated using the aspect ratio considering all the streets of the urban block as street canyons | Oke [15] |
| Scenario | Building Configuration | OrbisGIS | SAGA-GIS | Analytical Solution |
|---|---|---|---|---|
| 1 | 1 (circular courtyard) | 0.50000 (≃0%) | 0.50000 (=0%) | 0.5 |
| 2 (street canyon) | 0.70713 (+0.004%) | 0.70608 (−0.15%) | 0.70711 | |
| 2 | 1 (circular courtyard) | 0.52199 (≃0%) | 0.52438 (+0.45%) | 0.52199 |
| 2 (street canyon) | 0.72252 (+0.003%) | 0.71993 (−0.35%) | 0.72249 |
| Method | Morphological Indicators | Algorithm Combinations | ||||||
|---|---|---|---|---|---|---|---|---|
| C1 | C2 | C3 | C4 | |||||
| Standard deviation of the estimate | 0.087 | 0.107 | 0.147 | 0.073 | 0.085 | 0.033 | 0.014 | 0.027 |
| Name | C1 | C2 | C3 | C4 | |||||
|---|---|---|---|---|---|---|---|---|---|
| Method | Type | SAGA GIS | SAGA GIS | Orbis GIS | Orbis GIS | Morpho indic | Morpho indic | Morpho indic | Morpho indic |
| ND | 180 | 60 | 60 | 60 | - | - | - | - | |
| RL (m) | 300 | 100 | 100 | 100 | - | - | - | - | |
| GR (m) | 10 | 2 | 5 | 10 | - | - | - | - | |
| Results | OK | OK | OK | OK | Non normal residuals | OK | Non normal residuals | Non normal residuals | |
| Particular LCZ bias | LCZ1, 2 & 3 | LCZ1, 2 & 3 | No | No | - | - | - | - | |
| Particular LCZ uncertainty | No | No | No | LCZ3 & 6 | - | - | - | - | |
| Stand. dev. estimate | 0.085 | 0.033 | 0.014 | 0.027 | 0.087 | 0.107 | 0.147 | 0.073 | |
| Comput. time for Paris (s) | - | 18,970 | - | 2890 | - | 250 | - | - | |
© 2018 by the authors. Licensee MDPI, Basel, Switzerland. This article is an open access article distributed under the terms and conditions of the Creative Commons Attribution (CC BY) license (http://creativecommons.org/licenses/by/4.0/).
Share and Cite
Bernard, J.; Bocher, E.; Petit, G.; Palominos, S. Sky View Factor Calculation in Urban Context: Computational Performance and Accuracy Analysis of Two Open and Free GIS Tools. Climate 2018, 6, 60. https://doi.org/10.3390/cli6030060
Bernard J, Bocher E, Petit G, Palominos S. Sky View Factor Calculation in Urban Context: Computational Performance and Accuracy Analysis of Two Open and Free GIS Tools. Climate. 2018; 6(3):60. https://doi.org/10.3390/cli6030060
Chicago/Turabian StyleBernard, Jérémy, Erwan Bocher, Gwendall Petit, and Sylvain Palominos. 2018. "Sky View Factor Calculation in Urban Context: Computational Performance and Accuracy Analysis of Two Open and Free GIS Tools" Climate 6, no. 3: 60. https://doi.org/10.3390/cli6030060
APA StyleBernard, J., Bocher, E., Petit, G., & Palominos, S. (2018). Sky View Factor Calculation in Urban Context: Computational Performance and Accuracy Analysis of Two Open and Free GIS Tools. Climate, 6(3), 60. https://doi.org/10.3390/cli6030060

