An AI-Enhanced Systematic Review of Climate Adaptation Costs: Approaches and Advancements, 2010–2021
Abstract
1. Introduction
2. Materials and Methods
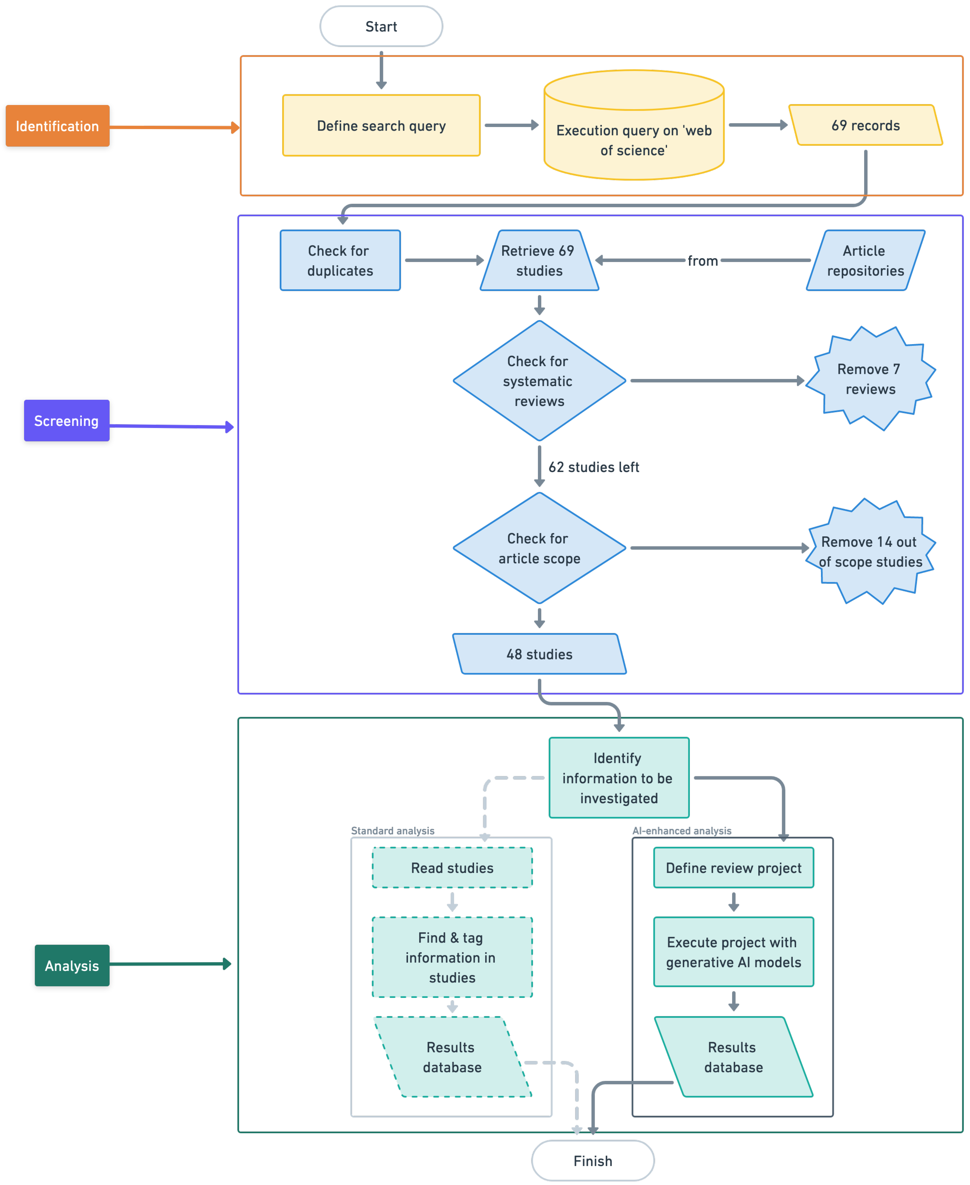
2.1. Identification of Studies
- (cost AND adaptation) in title(cost AND (climate OR "climate change") AND adaptation) in abstractfrom 2010 to 2021
2.2. Screening Phase
2.3. Literature Analysis
2.3.1. Study Area
2.3.2. Approach to Cost Estimation
2.3.3. Focus of Climate Adaptation Efforts
2.3.4. Methodological Uses of Cost Estimations
2.3.5. AI-Enhanced Approach
3. Results
3.1. Study Area
3.2. Approach to Cost Estimation
3.3. Focus of Climate Adaptation Efforts
3.4. Methodological Use of Cost Estimation
4. Discussion and Conclusions
Supplementary Materials
Funding
Data Availability Statement
Conflicts of Interest
Abbreviations
| AI | Artificial Intelligence |
| BCR | Benefit-to-Cost Ratio |
| CBA | Cost-Benefit Analysis |
| CEA | Cost-Effectiveness Analysis |
| CGE | Computable General Equilibrium Model |
| IAM | Integrated Assessment Model |
| IRR | Internal Rate of Return |
| MCA | Multi-Criteria Analysis |
| NBS | Nature-Based Solutions |
| NPV | Net Present Value |
| PI | Profitability Index |
| SI | Supplementary Information |
Appendix A
| •Abadie, L.; de Murieta, E.; Galarraga, I. The Costs of Sea-Level Rise: Coastal Adaptation Investments vs. Inaction in Iberian Coastal Cities. WATER 2020, 12. https://doi.org/10.3390/w12041220 |
| •Andre, C.; Boulet, D.; Rey-Valette, H.; Rulleau, B. Protection by hard defence structures or relocation of assets exposed to coastal risks: Contributions and drawbacks of cost-benefit analysis for long-term adaptation choices to climate change. OCEAN & COASTAL MANAGEMENT 2016, 134, 173–182. https://doi.org/10.1016/j.ocecoaman.2016.10.003 |
| •Arfanuzzaman, M.; Hassan, S.; Abu Syed, M. Cost-benefit of promising adaptations for resilient development in climate hotspots: evidence from lower Teesta basin in Bangladesh. JOURNAL OF WATER AND CLIMATE CHANGE 2021, 12, 44–59. https://doi.org/10.2166/wcc.2020.130 |
| •Bjarnadottir, S.; Li, Y.; Stewart, M. A probabilistic-based framework for impact and adaptation assessment of climate change on hurricane damage risks and costs. STRUCTURAL SAFETY 2011, 33, 173–185. https://doi.org/10.1016/j.strusafe.2011.02.003 |
| •Black, D.; Turpie, J.; Rao, N. EVALUATING THE COST-EFFECTIVENESS OF ECOSYSTEM-BASED ADAPTATION: KAMIESBERG WETLANDS CASE STUDY. SOUTH AFRICAN JOURNAL OF ECONOMIC AND MANAGEMENT SCIENCES 2016, 19, 702–713. https://doi.org/10.4102/sajems.v19i5.1395 |
| •Buckwell, A.; Ware, D.; Fleming, C.; Smart, J.; Mackey, B.; Nalau, J.; Dan, A. Social benefit cost analysis of ecosystem-based climate change adaptations: a community-level case study in Tanna Island, Vanuatu. CLIMATE AND DEVELOPMENT 2020, 12, 495–510. https://doi.org/10.1080/17565529.2019.1642179 |
| •Cardona, F.; Ferreira, J.; Lopes, A. Cost and Benefit Analysis of Climate Change Adaptation Strategies in Coastal Areas at Risk. JOURNAL OF COASTAL RESEARCH 2020, pp. 764–768. https://doi.org/10.2112/SI95-149.1 |
| •Chaudhury, A.; Helfgott, A.; Thornton, T.; Sova, C. Participatory adaptation planning and costing. Applications in agricultural adaptation in western Kenya. MITIGATION AND ADAPTATION STRATEGIES FOR GLOBAL CHANGE 2016, 21, 301–322. https://doi.org/10.1007/s11027-014-9600-5 |
| •Chow, A.; Leung, T.; Lee, F. Benefit-Cost Analysis on Coastal Structures Design for Climate Change Adaptation in Hong Kong. COASTAL ENGINEERING JOURNAL 2017, 59. https://doi.org/10.1142/S0578563417400058 |
| •Cupac, R.; Trbic, G.; Zahirovic, E. Cost-benefit analysis of climate change adaptation measures in Bosnia and Herzegovina. EURO-MEDITERRANEAN JOURNAL FOR ENVIRONMENTAL INTEGRATION 2020, 5. https://doi.org/10.1007/s41207-020-00160-4 |
| •Dasgupta, P.; Sahay, S.; Prakash, A.; Lutz, A. Cost effective adaptation to flood: sanitation interventions in the Gandak river basin, India. CLIMATE AND DEVELOPMENT 2020, 12, 717–729. https://doi.org/10.1080/17565529.2019.1682490 |
| •De Cian, E.; Hof, A.; Marangoni, G.; Tavoni, M.; van Vuuren, D. Alleviating inequality in climate policy costs: an integrated perspective on mitigation, damage and adaptation. ENVIRONMENTAL RESEARCH LETTERS 2016, 11. https://doi.org/10.1088/1748-9326/11/7/074015 |
| •de Lucena, A.; Schaeffer, R.; Szklo, A. Least-cost adaptation options for global climate change impacts on the Brazilian electric power system. GLOBAL ENVIRONMENTAL CHANGE-HUMAN AND POLICY DIMENSIONS 2010, 20, 342–350. https://doi.org/10.1016/j.gloenvcha.2010.01.004 |
| •DiSegni, D.; Bitan, M.; Zviely, D. Assessing the costs for adaptation of marine constructions to sea-level rise. JOURNAL OF ENVIRONMENTAL PLANNING AND MANAGEMENT 2017, 60, 2056–2070. https://doi.org/10.1080/09640568.2016.1272441 |
| •Duan, H.; Zhang, G.; Wang, S.; Fan, Y. Integrated benefit-cost analysis of China’s optimal adaptation and targeted mitigation. ECOLOGICAL ECONOMICS 2019, 160, 76–86. https://doi.org/10.1016/j.ecolecon.2019.02.008 |
| •Fankhauser, S.; Schmidt-Traub, G. From adaptation to climate-resilient development: The costs of climate-proofing the Millennium Development Goals in Africa. CLIMATE AND DEVELOPMENT 2011, 3, 94–113. https://doi.org/10.1080/17565529.2011.582267 |
| •Girard, C.; Rinaudo, J.; Pulido-Velazquez, M. Sharing the cost of river basin adaptation portfolios to climate change: Insights from social justice and cooperative game theory. WATER RESOURCES RESEARCH 2016, 52, 7945–7962. https://doi.org/10.1002/2016WR018757 |
| •Ha, S.; Tatano, H.; Mori, N.; Fujimi, T.; Jiang, X. Cost-benefit analysis of adaptation to storm surge due to climate change in Osaka Bay, Japan. CLIMATIC CHANGE 2021, 169. https://doi.org/10.1007/s10584-021-03282-y |
| •Haer, T.; Botzen, W.; Zavala-Hidalgo, J.; Cusell, C.; Ward, P. Economic evaluation of climate risk adaptation strategies: Cost-benefit analysis of flood protection in Tabasco, Mexico. ATMOSFERA 2017, 30, 101–120. https://doi.org/10.20937/ATM.2017.30.02.03 |
| •He, L.; Li, G.; Li, K.; Zhang, Y.; Guo, T. Damage of extreme water levels and the adaptation cost of dikes in the Pearl River Delta. JOURNAL OF WATER AND CLIMATE CHANGE 2020, 11, 829–838. https://doi.org/10.2166/wcc.2019.246 |
| •Hinkel, J.; Lincke, D.; Vafeidis, A.T.; Perrette, M.; Nicholls, R.J.; Tol, R.S.J.; Marzeion, B.; Fettweis, X.; Ionescu, C.; Levermann, A. Coastal flood damage and adaptation costs under 21st century sea-level rise. Proceedings of the National Academy of Sciences 2014, 111, 3292–3297. Publisher: Proceedings of the National Academy of Sciences, https://doi.org/10.1073/pnas.1222469111 |
| •Hof, A.; den Elzen, M.; van Vuuren, D. Including adaptation costs and climate change damages in evaluating post-2012 burden-sharing regimes. MITIGATION AND ADAPTATION STRATEGIES FOR GLOBAL CHANGE 2010, 15, 19–40. https://doi.org/10.1007/s11027-009-9201-x |
| •Hughes, G.; Chinowsky, P.; Strzepek, K. The costs of adaptation to climate change for water infrastructure in OECD countries. UTILITIES POLICY 2010, 18, 142–153. https://doi.org/10.1016/j.jup.2010.03.002 |
| •Iizumi, T.; Shen, Z.; Furuya, J.; Koizumi, T.; Furuhashi, G.; Kim, W.; Nishimori, M. Climate change adaptation cost and residual damage to global crop production. CLIMATE RESEARCH 2020, 80, 203–218. https://doi.org/10.3354/cr01605 |
| •Johnson, D.; See, L.; Oswald, S.; Prokop, G.; Krisztin, T. A cost-benefit analysis of implementing urban heat island adaptation measures in small- and medium-sized cities in Austria. ENVIRONMENT AND PLANNING B-URBAN ANALYTICS AND CITY SCIENCE 2021, 48, 2326–2345. https://doi.org/10.1177/2399808320974689 |
| •Kim, H.; Lee, D.; Park, C. Assessing the Cost of Damage and Effect of Adaptation to Landslides Considering Climate Change. Sustainability 2018, 10, 1628. https://doi.org/10.3390/su10051628 |
| •Kumano, N.; Tamura, M.; Inoue, T.; Yokoki, H. Estimating the cost of coastal adaptation using mangrove forests against sea level rise. COASTAL ENGINEERING JOURNAL 2021, 63, 263–274. https://doi.org/10.1080/21664250.2021.1892968 |
| •Kwiatkowski, K.; Oslakovic, I.; ter Maat, H.; Hartmann, A.; Chinowsky, P.; Dewulf, G. Modeling Cost Impacts and Adaptation of Freeze-Thaw Climate Change on a Porous Asphalt Road Network. JOURNAL OF INFRASTRUCTURE SYSTEMS 2020, 26. https://doi.org/10.1061/(ASCE)IS.1943-555X.0000559 |
| •Markanday, A.; Markandya, A.; de Murieta, E.; Galarraga, I. Accounting for the Effects of Employment, Equity, and Risk Aversion in Cost-Benefit Analysis: An Application to an Adaptation Project. JOURNAL OF BENEFIT-COST ANALYSIS 2021, 12, 313–334. https://doi.org/10.1017/bca.2020.32 |
| •Mosnier, A.; Obersteiner, M.; Havlik, P.; Schmid, E.; Khabarov, N.; Westphal, M.; Valin, H.; Frank, S.; Albrecht, F. Global food markets, trade and the cost of climate change adaptation. FOOD SECURITY 2014, 6, 29–44. https://doi.org/10.1007/s12571-013-0319-z |
| •Nakajima, K.; Sakamoto, N.; Udo, K.; Takeda, Y.; Ohno, E.; Morisugi, M.; Mori, R. Cost-Benefit Analysis of Adaptation to Beach Loss Due to Climate Change in Japan. Journal of Marine Science and Engineering 2020, 8, 715. Number: 9 Publisher: Multidisciplinary Digital Publishing Institute, https://doi.org/10.3390/jmse8090715 |
| •Nassopoulos, H.; Dumas, P.; Hallegatte, S. Adaptation to an uncertain climate change: cost benefit analysis and robust decision making for dam dimensioning. CLIMATIC CHANGE 2012, 114, 497–508. https://doi.org/10.1007/s10584-012-0423-7 |
| •Ojea, E.; Ghosh, R.; Agrawal, B.; Joshi, P. Costing adaptation to climate change impacts in forest ecosystems A case study with experiences from India. INTERNATIONAL JOURNAL OF CLIMATE CHANGE STRATEGIES AND MANAGEMENT 2012, 4, 323–341. https://doi.org/10.1108/17568691211248757 |
| •Palanisami, K.; Kakumanu, K.; Ranganathan, C.; Sekhar, N. Farm-level cost of adaptation and expected cost of uncertainty associated with climate change impacts in major river basins in India. INTERNATIONAL JOURNAL OF CLIMATE CHANGE STRATEGIES AND MANAGEMENT 2015, 7, 76–96. https://doi.org/10.1108/IJCCSM-04-2013-0059 |
| •Paudel, U.; Pant, K. Estimation of household health cost and climate adaptation cost with its health related determinants: empirical evidences from western Nepal. HELIYON 2020, 6. https://doi.org/10.1016/j.heliyon.2020.e05492 |
| •Porse, E.; Poindexter, C.; Carelton, C.; Stephens, M. Climate change risk and adaptation costs for stormwater management in California coastal parklands. SUSTAINABLE AND RESILIENT INFRASTRUCTURE 2021. https://doi.org/10.1080/23789689.2021.1996811 |
| •Reguero, B.; Beck, M.; Bresch, D.; Calil, J.; Meliane, I. Comparing the cost effectiveness of nature-based and coastal adaptation: A case study from the Gulf Coast of the United States. PLOS ONE 2018, 13. https://doi.org/10.1371/journal.pone.0192132 |
| •Rojas, R.; Feyen, L.; Watkiss, P. Climate change and river floods in the European Union: Socio-economic consequences and the costs and benefits of adaptation. GLOBAL ENVIRONMENTAL CHANGE-HUMAN AND POLICY DIMENSIONS 2013, 23, 1737–1751. https://doi.org/10.1016/j.gloenvcha.2013.08.006 |
| •Ryan, P.; Stewart, M. Cost-benefit analysis of climate change adaptation for power pole networks. CLIMATIC CHANGE 2017, 143, 519–533. https://doi.org/10.1007/s10584-017-2000-6 |
| •Schweikert, A.; Espinet, X.; Goldstein, S.; Chinowsky, P. Resilience Versus Risk Assessing Cost of Climate Change Adaptation to California’s Transportation System and the City of Sacramento, California. TRANSPORTATION RESEARCH RECORD 2015, pp. 13–20. https://doi.org/10.3141/2532-02 |
| •Stewart, M.; Wang, X.; Willgoose, G. Direct and Indirect Cost-and-Benefit Assessment of Climate Adaptation Strategies for Housing for Extreme Wind Events in Queensland. NATURAL HAZARDS REVIEW 2014, 15. https://doi.org/10.1061/(ASCE)NH.1527-6996.0000136 |
| •Tilahun, Y. The cost and benefit analysis of climate change adaptation strategies among smallholder crop producers in the case of Sekela district, West Gojjam zone, Ethiopia. COGENT ECONOMICS & FINANCE 2021, 9. https://doi.org/10.1080/23322039.2021.1999590 |
| •van der Pol, T.; van Ierland, E.; Gabbert, S.; Weikard, H.; Hendrix, E. Impacts of rainfall variability and expected rainfall changes on cost-effective adaptation of water systems to climate change. JOURNAL OF ENVIRONMENTAL MANAGEMENT 2015, 154, 40–47. https://doi.org/10.1016/j.jenvman.2015.02.016 |
| •Wang, C.; Khoo, Y.; Wang, X. Adaptation benefits and costs of raising coastal buildings under storm-tide inundation in South East Queensland, Australia. CLIMATIC CHANGE 2015, 132, 545–558. https://doi.org/10.1007/s10584-015-1454-7 |
| •Ward, P.; Strzepek, K.; Pauw, W.; Brander, L.; Hughes, G.; Aerts, J. Partial costs of global climate change adaptation for the supply of raw industrial and municipal water: a methodology and application. ENVIRONMENTAL RESEARCH LETTERS 2010, 5. https://doi.org/10.1088/1748-9326/5/4/044011 |
| •Ware, D.; Buckwell, A.; Tomlinson, R.; Foxwell-Norton, K.; Lazarow, N. Using Historical Responses to Shoreline Change on Australia’s Gold Coast to Estimate Costs of Coastal Adaptation to Sea Level Rise. JOURNAL OF MARINE SCIENCE AND ENGINEERING 2020, 8. https://doi.org/10.3390/jmse8060380 |
| •Williams, P.; Ng’anga, S.; Crespo, O.; Abu, M. Cost and benefit analysis of adopting climate adaptation practices among smallholders: The case of five selected practices in Ghana. CLIMATE SERVICES 2020, 20. https://doi.org/10.1016/j.cliser.2020.100198 |
| •Yang, Z.; Ng, A.; Lee, P.; Wang, T.; Qu, Z.; Rodrigues, V.; Pettit, S.; Harris, I.; Zhang, D.; Lau, Y. Risk and cost evaluation of port adaptation measures to climate change impacts. TRANSPORTATION RESEARCH PART D-TRANSPORT AND ENVIRONMENT 2018, 61, 444–458. https://doi.org/10.1016/j.trd.2017.03.004 |
References
- Programme, U.N.E. Adaptation Gap Report 2022: Too Little, Too Slow—Climate Adaptation Failure Puts World at Risk; Technical Report; United Nations Environment Programme: Nairobi, Kenya, 2022. [Google Scholar]
- Assessing the Costs and Benefits of Climate Change Adaptation; Briefing 23/2022; European Environment Agency: Copenhagen, Denmark, 2022. [CrossRef]
- Climate Change: The Cost of Inaction and the Cost of Adaptation; EEA Technical Report 13/2007; European Environment Agency: Copenhagen, Denmark, 2007.
- Joint Research Centre (European Commission); Feyen, L.; Ciscar, J.C.; Gosling, S.; Ibarreta, D.; Soria, A. Climate Change Impacts and Adaptation in Europe: JRC PESETA IV Final Report; Technical Report; Publications Office of the European Union: Luxembourg, 2020. [Google Scholar]
- Kotz, M.; Levermann, A.; Wenz, L. The economic commitment of climate change. Nature 2024, 628, 551–557. [Google Scholar] [CrossRef]
- Fankhauser, S. The costs of adaptation. Wiley Interdiscip. Rev. Clim. Chang. 2010, 1, 23–30. [Google Scholar] [CrossRef]
- Hartzell-Nichols, L. Responsibility for meeting the costs of adaptation. Wiley Interdiscip. Rev. Clim. Chang. 2011, 2, 687–700. [Google Scholar] [CrossRef]
- Moore, F. Costing Adaptation: Revealing Tensions in the Normative Basis of Adaptation Policy in Adaptation Cost Estimates. Sci. Technol. Hum. Values 2012, 37, 171–198. [Google Scholar] [CrossRef]
- Logar, I.; van den Bergh, J. Methods to Assess Costs of Drought Damages and Policies for Drought Mitigation and Adaptation: Review and Recommendations. Water Resour. Manag. 2013, 27, 1707–1720. [Google Scholar] [CrossRef]
- Sussman, F.; Krishnan, N.; Maher, K.; Miller, R.; Mack, C.; Stewart, P.; Shouse, K.; Perkins, B. Climate change adaptation cost in the US: What do we know? Clim. Policy 2014, 14, 242–282. [Google Scholar] [CrossRef]
- Markanday, A.; Galarraga, I.; Markandya, A. A Critical Review of Cost-Benefit Analysis for Climate Change Adaptation in Cities. Clim. Chang. Econ. 2019, 10, 1950014. [Google Scholar] [CrossRef]
- Chapagain, D.; Baarsch, F.; Schaeffer, M.; D’haen, S. Climate change adaptation costs in developing countries: Insights from existing estimates*. Clim. Dev. 2020, 12, 934–942. [Google Scholar] [CrossRef]
- Page, M.J.; McKenzie, J.E.; Bossuyt, P.M.; Boutron, I.; Hoffmann, T.C.; Mulrow, C.D.; Shamseer, L.; Tetzlaff, J.M.; Akl, E.A.; Brennan, S.E.; et al. The PRISMA 2020 statement: An updated guideline for reporting systematic reviews. Syst. Rev. 2021, 10, 89. [Google Scholar] [CrossRef]
- Boero, R. prismAId—Open Science AI Tools for Systematic, Protocol-Based Literature Reviews, version v0.3.1; Zenodo, GitHub: San Francisco, CA, USA, 2024. [Google Scholar] [CrossRef]
- AlRyalat, S.A.S.; Malkawi, L.W.; Momani, S.M. Comparing Bibliometric Analysis Using PubMed, Scopus, and Web of Science Databases. J. Vis. Exp. JoVE 2019, 152, e58494. [Google Scholar] [CrossRef]
- Machlab, D.; Battle, R. LLM in-Context Recall is Prompt Dependent. arXiv 2024, arXiv:2404.08865. [Google Scholar]
- Hinkel, J.; Lincke, D.; Vafeidis, A.T.; Perrette, M.; Nicholls, R.J.; Tol, R.S.J.; Marzeion, B.; Fettweis, X.; Ionescu, C.; Levermann, A. Coastal flood damage and adaptation costs under 21st century sea-level rise. Proc. Natl. Acad. Sci. USA 2014, 111, 3292–3297. [Google Scholar] [CrossRef]
- Kwiatkowski, K.; Oslakovic, I.; ter Maat, H.; Hartmann, A.; Chinowsky, P.; Dewulf, G. Modeling Cost Impacts and Adaptation of Freeze-Thaw Climate Change on a Porous Asphalt Road Network. J. Infrastruct. Syst. 2020, 26, 04020022. [Google Scholar] [CrossRef]
- Palanisami, K.; Kakumanu, K.; Ranganathan, C.; Sekhar, N. Farm-level cost of adaptation and expected cost of uncertainty associated with climate change impacts in major river basins in India. Int. J. Clim. Chang. Strateg. Manag. 2015, 7, 76–96. [Google Scholar] [CrossRef]
- Ware, D.; Buckwell, A.; Tomlinson, R.; Foxwell-Norton, K.; Lazarow, N. Using Historical Responses to Shoreline Change on Australia’s Gold Coast to Estimate Costs of Coastal Adaptation to Sea Level Rise. J. Mar. Sci. Eng. 2020, 8, 380. [Google Scholar] [CrossRef]
- Kim, H.; Lee, D.; Park, C. Assessing the Cost of Damage and Effect of Adaptation to Landslides Considering Climate Change. Sustainability 2018, 10, 1628. [Google Scholar] [CrossRef]
- Hughes, G.; Chinowsky, P.; Strzepek, K. The costs of adaptation to climate change for water infrastructure in OECD countries. Util. Policy 2010, 18, 142–153. [Google Scholar] [CrossRef]
- Abadie, L.; de Murieta, E.; Galarraga, I. The Costs of Sea-Level Rise: Coastal Adaptation Investments vs. Inaction in Iberian Coastal Cities. Water 2020, 12, 1220. [Google Scholar] [CrossRef]
- Andre, C.; Boulet, D.; Rey-Valette, H.; Rulleau, B. Protection by hard defence structures or relocation of assets exposed to coastal risks: Contributions and drawbacks of cost-benefit analysis for long-term adaptation choices to climate change. Ocean. Coast. Manag. 2016, 134, 173–182. [Google Scholar] [CrossRef]
- Arfanuzzaman, M.; Hassan, S.; Abu Syed, M. Cost-benefit of promising adaptations for resilient development in climate hotspots: Evidence from lower Teesta basin in Bangladesh. J. Water Clim. Chang. 2021, 12, 44–59. [Google Scholar] [CrossRef]
- Bjarnadottir, S.; Li, Y.; Stewart, M. A probabilistic-based framework for impact and adaptation assessment of climate change on hurricane damage risks and costs. Struct. Saf. 2011, 33, 173–185. [Google Scholar] [CrossRef]
- Black, D.; Turpie, J.; Rao, N. Evaluating the Cost-Effectiveness of Ecosystem-Based Adaptation: Kamiesberg Wetlands Case Study. S. Afr. J. Econ. Manag. Sci. 2016, 19, 702–713. [Google Scholar] [CrossRef]
- Buckwell, A.; Ware, D.; Fleming, C.; Smart, J.; Mackey, B.; Nalau, J.; Dan, A. Social benefit cost analysis of ecosystem-based climate change adaptations: A community-level case study in Tanna Island, Vanuatu. Clim. Dev. 2020, 12, 495–510. [Google Scholar] [CrossRef]
- Cardona, F.; Ferreira, J.; Lopes, A. Cost and Benefit Analysis of Climate Change Adaptation Strategies in Coastal Areas at Risk. J. Coast. Res. 2020, 95, 764–768. [Google Scholar] [CrossRef]
- Chaudhury, A.; Helfgott, A.; Thornton, T.; Sova, C. Participatory adaptation planning and costing. Applications in agricultural adaptation in western Kenya. Mitig. Adapt. Strateg. Glob. Chang. 2016, 21, 301–322. [Google Scholar] [CrossRef]
- Chow, A.; Leung, T.; Lee, F. Benefit-Cost Analysis on Coastal Structures Design for Climate Change Adaptation in Hong Kong. Coast. Eng. J. 2017, 59, 1740005. [Google Scholar] [CrossRef]
- Cupac, R.; Trbic, G.; Zahirovic, E. Cost-benefit analysis of climate change adaptation measures in Bosnia and Herzegovina. Euro-Mediterr. J. Environ. Integr. 2020, 5, 26. [Google Scholar] [CrossRef]
- Dasgupta, P.; Sahay, S.; Prakash, A.; Lutz, A. Cost effective adaptation to flood: Sanitation interventions in the Gandak river basin, India. Clim. Dev. 2020, 12, 717–729. [Google Scholar] [CrossRef]
- De Cian, E.; Hof, A.; Marangoni, G.; Tavoni, M.; van Vuuren, D. Alleviating inequality in climate policy costs: An integrated perspective on mitigation, damage and adaptation. Environ. Res. Lett. 2016, 11, 074015. [Google Scholar] [CrossRef]
- de Lucena, A.; Schaeffer, R.; Szklo, A. Least-cost adaptation options for global climate change impacts on the Brazilian electric power system. Glob. Environ. Chang.—Hum. Policy Dimens. 2010, 20, 342–350. [Google Scholar] [CrossRef]
- DiSegni, D.; Bitan, M.; Zviely, D. Assessing the costs for adaptation of marine constructions to sea-level rise. J. Environ. Plan. Manag. 2017, 60, 2056–2070. [Google Scholar] [CrossRef]
- Duan, H.; Zhang, G.; Wang, S.; Fan, Y. Integrated benefit-cost analysis of China’s optimal adaptation and targeted mitigation. Ecol. Econ. 2019, 160, 76–86. [Google Scholar] [CrossRef]
- Fankhauser, S.; Schmidt-Traub, G. From adaptation to climate-resilient development: The costs of climate-proofing the Millennium Development Goals in Africa. Clim. Dev. 2011, 3, 94–113. [Google Scholar] [CrossRef]
- Girard, C.; Rinaudo, J.; Pulido-Velazquez, M. Sharing the cost of river basin adaptation portfolios to climate change: Insights from social justice and cooperative game theory. Water Resour. Res. 2016, 52, 7945–7962. [Google Scholar] [CrossRef]
- Ha, S.; Tatano, H.; Mori, N.; Fujimi, T.; Jiang, X. Cost-benefit analysis of adaptation to storm surge due to climate change in Osaka Bay, Japan. Clim. Chang. 2021, 169, 23. [Google Scholar] [CrossRef]
- Haer, T.; Botzen, W.; Zavala-Hidalgo, J.; Cusell, C.; Ward, P. Economic evaluation of climate risk adaptation strategies: Cost-benefit analysis of flood protection in Tabasco, Mexico. Atmosfera 2017, 30, 101–120. [Google Scholar] [CrossRef]
- He, L.; Li, G.; Li, K.; Zhang, Y.; Guo, T. Damage of extreme water levels and the adaptation cost of dikes in the Pearl River Delta. J. Water Clim. Chang. 2020, 11, 829–838. [Google Scholar] [CrossRef]
- Hof, A.; den Elzen, M.; van Vuuren, D. Including adaptation costs and climate change damages in evaluating post-2012 burden-sharing regimes. Mitig. Adapt. Strateg. Glob. Chang. 2010, 15, 19–40. [Google Scholar] [CrossRef]
- Iizumi, T.; Shen, Z.; Furuya, J.; Koizumi, T.; Furuhashi, G.; Kim, W.; Nishimori, M. Climate change adaptation cost and residual damage to global crop production. Clim. Res. 2020, 80, 203–218. [Google Scholar] [CrossRef]
- Johnson, D.; See, L.; Oswald, S.; Prokop, G.; Krisztin, T. A cost-benefit analysis of implementing urban heat island adaptation measures in small- and medium-sized cities in Austria. Environ. Plan. B Urban Anal. City Sci. 2021, 48, 2326–2345. [Google Scholar] [CrossRef]
- Kumano, N.; Tamura, M.; Inoue, T.; Yokoki, H. Estimating the cost of coastal adaptation using mangrove forests against sea level rise. Coast. Eng. J. 2021, 63, 263–274. [Google Scholar] [CrossRef]
- Markanday, A.; Markandya, A.; de Murieta, E.; Galarraga, I. Accounting for the Effects of Employment, Equity, and Risk Aversion in Cost-Benefit Analysis: An Application to an Adaptation Project. J. Benefit-Cost Anal. 2021, 12, 313–334. [Google Scholar] [CrossRef]
- Mosnier, A.; Obersteiner, M.; Havlik, P.; Schmid, E.; Khabarov, N.; Westphal, M.; Valin, H.; Frank, S.; Albrecht, F. Global food markets, trade and the cost of climate change adaptation. Food Secur. 2014, 6, 29–44. [Google Scholar] [CrossRef]
- Nakajima, K.; Sakamoto, N.; Udo, K.; Takeda, Y.; Ohno, E.; Morisugi, M.; Mori, R. Cost-Benefit Analysis of Adaptation to Beach Loss Due to Climate Change in Japan. J. Mar. Sci. Eng. 2020, 8, 715. [Google Scholar] [CrossRef]
- Nassopoulos, H.; Dumas, P.; Hallegatte, S. Adaptation to an uncertain climate change: Cost benefit analysis and robust decision making for dam dimensioning. Clim. Chang. 2012, 114, 497–508. [Google Scholar] [CrossRef]
- Ojea, E.; Ghosh, R.; Agrawal, B.; Joshi, P. Costing adaptation to climate change impacts in forest ecosystems A case study with experiences from India. Int. J. Clim. Chang. Strateg. Manag. 2012, 4, 323–341. [Google Scholar] [CrossRef]
- Paudel, U.; Pant, K. Estimation of household health cost and climate adaptation cost with its health related determinants: Empirical evidences from western Nepal. Heliyon 2020, 6, e05492. [Google Scholar] [CrossRef] [PubMed]
- Porse, E.; Poindexter, C.; Carelton, C.; Stephens, M. Climate change risk and adaptation costs for stormwater management in California coastal parklands. Sustain. Resilient Infrastruct. 2021, 8, 293–306. [Google Scholar] [CrossRef]
- Reguero, B.; Beck, M.; Bresch, D.; Calil, J.; Meliane, I. Comparing the cost effectiveness of nature-based and coastal adaptation: A case study from the Gulf Coast of the United States. PLoS ONE 2018, 13, e0192132. [Google Scholar] [CrossRef] [PubMed]
- Rojas, R.; Feyen, L.; Watkiss, P. Climate change and river floods in the European Union: Socio-economic consequences and the costs and benefits of adaptation. Glob. Environ. Chang.—Hum. Policy Dimens. 2013, 23, 1737–1751. [Google Scholar] [CrossRef]
- Ryan, P.; Stewart, M. Cost-benefit analysis of climate change adaptation for power pole networks. Clim. Chang. 2017, 143, 519–533. [Google Scholar] [CrossRef]
- Schweikert, A.; Espinet, X.; Goldstein, S.; Chinowsky, P. Resilience Versus Risk Assessing Cost of Climate Change Adaptation to California’s Transportation System and the City of Sacramento, California. Transp. Res. Rec. 2015, 2532, 13–20. [Google Scholar] [CrossRef]
- Stewart, M.; Wang, X.; Willgoose, G. Direct and Indirect Cost-and-Benefit Assessment of Climate Adaptation Strategies for Housing for Extreme Wind Events in Queensland. Nat. Hazards Rev. 2014, 15, 04014008. [Google Scholar] [CrossRef]
- Tilahun, Y. The cost and benefit analysis of climate change adaptation strategies among smallholder crop producers in the case of Sekela district, West Gojjam zone, Ethiopia. Cogent Econ. Financ. 2021, 9, 1999590. [Google Scholar] [CrossRef]
- van der Pol, T.; van Ierland, E.; Gabbert, S.; Weikard, H.; Hendrix, E. Impacts of rainfall variability and expected rainfall changes on cost-effective adaptation of water systems to climate change. J. Environ. Manag. 2015, 154, 40–47. [Google Scholar] [CrossRef]
- Wang, C.; Khoo, Y.; Wang, X. Adaptation benefits and costs of raising coastal buildings under storm-tide inundation in South East Queensland, Australia. Clim. Chang. 2015, 132, 545–558. [Google Scholar] [CrossRef]
- Ward, P.; Strzepek, K.; Pauw, W.; Brander, L.; Hughes, G.; Aerts, J. Partial costs of global climate change adaptation for the supply of raw industrial and municipal water: A methodology and application. Environ. Res. Lett. 2010, 5, 044011. [Google Scholar] [CrossRef]
- Williams, P.; Ng’anga, S.; Crespo, O.; Abu, M. Cost and benefit analysis of adopting climate adaptation practices among smallholders: The case of five selected practices in Ghana. Clim. Serv. 2020, 20, 100198. [Google Scholar] [CrossRef]
- Yang, Z.; Ng, A.; Lee, P.; Wang, T.; Qu, Z.; Rodrigues, V.; Pettit, S.; Harris, I.; Zhang, D.; Lau, Y. Risk and cost evaluation of port adaptation measures to climate change impacts. Transp. Res. Part D Transp. Environ. 2018, 61, 444–458. [Google Scholar] [CrossRef]







| No. | Variables (Binary Boolean Values Unless ‘Open’ Answers) |
|---|---|
| A. | Study Area |
| 1 | Case study area: coastal |
| 2 | Case study area: urban |
| 3 | Case study area: global |
| 4 | Location of the study area (open) |
| B. | Approach to Cost Estimation |
| 1 | Data from survey |
| 2 | Data from authorities |
| 3 | Data from literature |
| 4 | Reported in Supplementary Information |
| 5 | Derived from integrated assessment models—IAMs |
| 6 | Derived from computable general equilibrium—CGE |
| 7 | Defined as increase in production cost to maintain today’s level |
| 8 | Defined as share of today’s asset/activity value |
| 9 | Based on marginal costs assessments |
| 10 | Uncertainty quantification |
| C. | Focus of Climate Adaptation Efforts |
| 1 | Agriculture/Food |
| 2 | Built environment |
| 3 | Infrastructure |
| 4 | Health |
| 5 | Equality |
| 6 | Nature-based solutions |
| 7 | Economic development in the medium- long-run |
| 8 | Tourism |
| D. | Methodological Uses of Cost Estimations |
| 1 | Cost-benefit analysis (CBA) |
| 2 | Cost-effectiveness analysis (CEA) |
| 3 | Benefit-to-cost ratio (BCR) |
| 4 | Net present value (NPV) |
| 5 | Internal rate of return (IRR) |
| 6 | Profitability index (PI) |
| 7 | Multi-criteria analysis (MCA) |
Disclaimer/Publisher’s Note: The statements, opinions and data contained in all publications are solely those of the individual author(s) and contributor(s) and not of MDPI and/or the editor(s). MDPI and/or the editor(s) disclaim responsibility for any injury to people or property resulting from any ideas, methods, instructions or products referred to in the content. |
© 2024 by the author. Licensee MDPI, Basel, Switzerland. This article is an open access article distributed under the terms and conditions of the Creative Commons Attribution (CC BY) license (https://creativecommons.org/licenses/by/4.0/).
Share and Cite
Boero, R. An AI-Enhanced Systematic Review of Climate Adaptation Costs: Approaches and Advancements, 2010–2021. Climate 2024, 12, 116. https://doi.org/10.3390/cli12080116
Boero R. An AI-Enhanced Systematic Review of Climate Adaptation Costs: Approaches and Advancements, 2010–2021. Climate. 2024; 12(8):116. https://doi.org/10.3390/cli12080116
Chicago/Turabian StyleBoero, Riccardo. 2024. "An AI-Enhanced Systematic Review of Climate Adaptation Costs: Approaches and Advancements, 2010–2021" Climate 12, no. 8: 116. https://doi.org/10.3390/cli12080116
APA StyleBoero, R. (2024). An AI-Enhanced Systematic Review of Climate Adaptation Costs: Approaches and Advancements, 2010–2021. Climate, 12(8), 116. https://doi.org/10.3390/cli12080116
