Assessing the Hydrological Impacts of Climate Change on the Upper Benue River Basin in Nigeria: Trends, Relationships, and Mitigation Strategies
Abstract
:1. Introduction
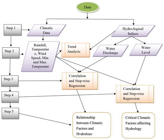
- Examine the trends in climatic and hydrological indices of the Upper Benue River Basin (UBRB);
- Investigate the relationship between climatic and hydrological indices;
- Identify the critical climatic indices that affect water discharge and level in the area.
2. Study Area
3. Materials and Methods
4. Results and Discussion
4.1. Nature and Extent of Climatic and Hydrological Trends in the Area
4.2. Relationship between Climatic and Hydrological Indices
4.3. Critical Climatic Indices Affecting Water Discharge and Level
5. Conclusions and Recommendations
5.1. Evidence and Implications of Climate Change
5.2. Comparative Analysis and the Need for Sustainable Strategies
5.3. Study Limitations and Future Research Recommendations
Author Contributions
Funding
Data Availability Statement
Acknowledgments
Conflicts of Interest
References
- Jonek-Kowalska, I. Assessing the energy security of European countries in the resource and economic context. Oeconomia Copernic. 2022, 13, 301–334. [Google Scholar] [CrossRef]
- Kowalska, A.; Bieniek, M. Meeting the European green deal objective of expanding organic farming. Equilibrium. Q. J. Econ. Econ. Policy 2022, 17, 607–633. [Google Scholar] [CrossRef]
- Zheng, M.; Feng, G.-F.; Chang, C.-P. Is green finance capable of promoting renewable energy technology? Empirical investigation for 64 economies worldwide. Oeconomia Copernic. 2023, 14, 483–510. [Google Scholar] [CrossRef]
- Mekonnen, H.D.; Songcai, Y. Assessment of Climate Change Impacts on River Flow Regimes in the Upstream of Awash Basin, Ethiopia: Based on IPCC Fifth Assessment Report (AR5). Clim. Change Scenar. Hydrol. 2020, 7, 98. [Google Scholar]
- Paul, R.M.P.; Rosane, B.L.C.; Tereza, C.G.; Cláudia, P.W.C.; Renata, G.T.; Adayana, M.Q.M.; Ana, C.F.X. Effects of Climate Change on Hydrology in the Most Relevant Mining Basin in the Eastern Legal Amazon. Water 2022, 14, 1416. [Google Scholar]
- Roudier, P.; Ducharne, A.; Feyen, L. Climate change impacts on runoff in West Africa: A review. Hydrol. Earth Syst. Sci. 2014, 18, 2789–2801. [Google Scholar] [CrossRef]
- Ümit, Y.; Cüneyt, G.; Barı¸ S., Ö.; Michael, R.; Seifeddine, J. Modelling of the Discharge Response to Climate Change under RCP8.5 Scenario in the Alata River Basin (Mersin, SE Turkey). Water 2021, 13, 483. [Google Scholar] [CrossRef]
- Abeyou, W.W.; Yihun, T.D.; Essayas, K.A.; Jaehak, J.; Anwar, A.A.; Thomas, G. Impact of Climate Change on Streamflow Hydrology in Headwater Catchments of the Upper Blue Nile Basin, Ethiopia. Water 2018, 10, 120. [Google Scholar] [CrossRef]
- Melkamu, M.; Zerihun, K. Review on Impacts of Climate Change on Watershed Hydrology. J. Environ. Earth Sci. 2018, 8, 91–99. [Google Scholar]
- Davidson, N.; Mariev, O.; Turkanova, S. Does income inequality matter for CO2 emissions in Russian regions? Equilibrium. Q. J. Econ. Econ. Policy 2021, 16, 533–551. [Google Scholar] [CrossRef]
- Li, Y.; Chen, B.M.; Wang, Z.; Peng, S. Effects of temperature change on water discharge, and sediment and nutrient loading in the lower Pearl River basin based on SWAT Modeling. Hydrol. Sci. J. 2011, 56, 68–83. [Google Scholar] [CrossRef]
- Ezra, A.; Martins, I.K.; Ikusemoran, M. Evaluation of Drought Pattern, Duration and Intensity in Northern Nigeria. Jalingo J. Soc. Manag. Sci. 2020, 2, 194. [Google Scholar]
- Ezra, A.; Umar, A.S.; Adebayo, A.A. Analysis of Agro-climatic condition in Taraba State and the Implication for Agricultural Development. Adamawa State Univ. J. Sci. Res. 2020, 8, 16–27. [Google Scholar]
- Adebayo, A.A.; Umar, A.S. Hydrology and Water Resources; Adebayo, A.A., Tukur, A.L., Eds.; Adamawa State in Maps; Geography Department, FUT, Yola & Paraclette Publishers: Yola, Nigeria, 2020; pp. 17–19. [Google Scholar]
- Olutoyin, F.; Adeyemi, O.; Oluwatola, A. Geospatial Analysis of Changes in Vegetation Cover over Nigeria. Bull. Geography. Phys. Geogr. Ser. 2017, 13, 17–27. [Google Scholar] [CrossRef]
- National Population Commission (NPC). Population Estimate of the Federal Republic of Nigeria, Abuja, Nigeria. In National Bureau of Statistics.; 2017. Available online: http://www.nigerianstat.gov.ng/ (accessed on 12 March 2023).
- Patterson, N.K.; Lane, B.A.; Sandoval-Solis, S.; Persad, G.G.; Ortiz-Partida, J.P. Projected effects of temperature and precipitation variability change on stream flow patterns using a functional flows approach. Earths Future 2022, 10, e2021EF002631. [Google Scholar] [CrossRef]
- Iloeje, N.P. A New Geography of Nigeria; New Revised Edition; Longman Nigeria PLC: Lagos, Nigeria, 2001; p. 200. [Google Scholar]
- Oyenuga, V.A. Agriculture in Nigeria; Food and Agriculture Organization of the United Nations (FAO): Rome, Italy, 1967; p. 308. [Google Scholar]
- Balogun, O. Nigeria Secondary School Atlas; Macmillan Publisher: Ibadan, Nigeria, 2000. [Google Scholar]
- Zemba, A.A.; Tukur, A.L.; Ezra, A. Basic Geographic Information on Local Government Area; Adebayo, A.A., Tukur, A.L., Zemba, A.A., Eds.; Adamawa State in Maps; Paraclete Publishers: Yola, Nigeria, 2020; pp. 6–17. [Google Scholar]
- Adebayo, A.A. Agro-climatic Classification of Adamawa State, Nigeria for Upland rice production. Niger. Geogr. J. N. Ser. 2000, 4, 83–97. [Google Scholar]
- Lobell, D.; Burke, M. On the use of statistical models to predict crop yield responses to climate change. Agric. For. Meteorol. 2010, 150, 1443–1452. [Google Scholar] [CrossRef]
- Shi, W.; Tao, F.; Zhang, Z. A review on statistical models for identifying climate contributions to crop yields. J. Geogr. Sci. 2013, 23, 567–576. [Google Scholar] [CrossRef]
- Haileyesus, B. Evaluation of Climate Change impacts on hydrology on selected catchments of Abbay Basin. Master’s Thesis, Addis Ababa University School of Post Graduate Studies, Addis Ababa, Ethiopia, 2011; pp. 60–67. [Google Scholar]
- Enete, I.C. Impacts of climate change on agricultural production in Enugu State, Nigeria. J. Earth Sci. Clim. Change 2014, 5, 234. [Google Scholar]
- Nur Khaliesah, A.M.; Nor Rohaizah, J.; Latifah Abd, M.; Mohd, H.R.; Zulfa, H.A.; Fasihah, M.Y. Application of Frequency Analysis on Peak River Discharge toward the Cumulative Floatable Litter Load at Log Boom Sungai Batu. MATEC Web Conf. 2019, 266, 02002. [Google Scholar]
- Marco, A.; Adriana, D.; Guillermo, J.A.; Fausto, A.C.; Ramesh, S.V.T.; Bartosz, K. Analysis of Streamflow Variability and Trends in the Meta River, Colombia. Water 2020, 12, 1451. [Google Scholar]
- Santosh, K.; Santosh, N.; Saurav, P.; Ted, G.; Ashok, K.S. Impacts of climate change on the flow of the transboundary Koshi River, with implications for local irrigation. Int. J. Water Resour. Dev. 2021, 37, 929–954. [Google Scholar] [CrossRef]
- Piet, V.; Robert, E.H. Wind Patterns, Evaporation, and Related Physical Variables in Lake Tanganyika, East Africa. J. Great Lakes Res. 2003, 29 (Suppl. 2), 48–61. [Google Scholar]
- Hossein, D.; Kathleen, S.; Ryan, M.T.; Tissa, I. Study of the effect of wind speed on evaporation from soil through integrated modeling of the atmospheric boundary layer and shallow subsurface. Water Resour. Res. 2014, 50, 661–680. [Google Scholar]
- Maskey, M.L.; Facincani, D.G.; Rallings, A.M.; Rheinheimer, D.E.; Medellín-Azuara, J.; Viers, J.H. Assessing Hydrological Alteration Caused by Climate Change and Reservoir Operations in the San Joaquin River Basin, California. Front. Environ. Sci. 2022, 10, 765426. [Google Scholar] [CrossRef]
- Junqiang, Y.; Yaning, C.; Xuefeng, G.; Yong, Z.; Jing, C.; Weiyi, M. Recent climate and hydrological changes in a mountain–basin system in Xinjiang, China. Earth Sci. Rev. 2022, 226, 103957. [Google Scholar]
- IPCC. Climate Change 2014: Synthesis Report. Contribution of Working Groups I, II and III to the Fifth Assessment Report of the Intergovernmental Panel on Climate Change; Pachauri, R.K., Meyer, L.A., Eds.; IPCC: Geneva, Switzerland, 2015. [Google Scholar]
- Mark, R.H.; Piret, P.; Evan, R.J. Global quantitative analyses of river discharge variability and hydrograph shape with respect to climate types. Earth Sci. Rev. 2020, 200, 102977. [Google Scholar]
- Paolo, T.; Giovanni, M.; Alessandro, P.; Maurizio, R. Hydrology of the Sirba River: Updating and Analysis of Discharge Time Series. Water 2019, 11, 156. [Google Scholar] [CrossRef]
- Anette, E.; Hannes, S.; Jens, G. Flow velocity and discharge measurement in rivers using terrestrial and UAV imagery. Hydrol. Earth Syst. Sci. 2019, 24, 1429–1445. [Google Scholar] [CrossRef]
- Huntington, T.G. CO2-induced suppression of transpiration cannot explain increased runoff. Hydrol. Process 2008, 22, 311–314. [Google Scholar] [CrossRef]
- Cheng, Y.; Zhu, K.; Zhou, Q.; El Archi, Y.; Kabil, M.; Remenyik, B.; Dávid, L.D. Tourism Ecological Efficiency and Sustainable Development in the Hanjiang River Basin: A Super-Efficiency Slacks-Based Measure Model Study. Sustainability 2023, 15, 6159. [Google Scholar] [CrossRef]
- Plokhikh, R.; Shokparova, D.; Fodor, G.; Berghauer, S.; Tóth, A.; Suymukhanov, U.; Zhakupova, A.; Varga, I.; Zhu, K.; Dávid, L.D. Towards Sustainable Pasture Agrolandscapes: A Landscape-Ecological-Indicative Approach to Environmental Audits and Impact Assessments. Sustainability 2023, 15, 6913. [Google Scholar] [CrossRef]
- Ghorbani, A.; Zhu, K.; Mousazadeh, H.; Almani, F.A.; Zangiabadi, A.; Pireh, M.; Dávid, L.D. Sustainable Behaviors Conceptualization for Forest Adventures Tours: The Case of Cloud Ocean Sites in Hyrcanian Forests Listed as UNESCO’s World Heritage Property. Forests 2023, 14, 1034. [Google Scholar] [CrossRef]











| Data Type | Data Source | Units |
|---|---|---|
| Rainfall | NiMet, UBRBDA | mm |
| Relative humidity | NiMet, UBRBDA | % |
| Maximum temperature | NiMet, UBRBDA | °C |
| Minimum temperature | NiMet, UBRBDA | °C |
| Water discharge | UBRBDA | m3/s |
| Water level | UBRBDA | m |
| Discharge | Water Level | |
|---|---|---|
| Rainfall | 0.326 ** | 0.367 ** |
| Relative humidity | 0.342 ** | 0.412 ** |
| Minimum temperature | 0.111 ** | 0.105 ** |
| Maximum temperature | −0.312 ** | −0.391 ** |
| Wind speed | −0.364 ** | −0.324 ** |
| Predictors | Coef | SE Coef | T | R2 (%) | F Value |
|---|---|---|---|---|---|
| Constant | 1386.038 | 87.685 | 15.807 ** | ||
| Wind speed | −384.814 | 28.837 | −13.345 ** | 13.2 | 192.129 ** |
| Rainfall | 2.432 | 0.209 | 11.645 ** | 21.7 | 174.142 ** |
| Predictors | Coef | SE Coef | T | R2 (%) | F Value |
|---|---|---|---|---|---|
| Constant | 2.959 | 0.179 | 16.496 ** | ||
| Relative humidity | 0.013 | 0.002 | 6.086 ** | 17.0 | 514.315 ** |
| Wind speed | −0.461 | 0.041 | −11.154 ** | 20.3 | 320.410 ** |
| Rainfall | 0.002 | 0.000 | 5.363 ** | 21.2 | 225.551 ** |
Disclaimer/Publisher’s Note: The statements, opinions and data contained in all publications are solely those of the individual author(s) and contributor(s) and not of MDPI and/or the editor(s). MDPI and/or the editor(s) disclaim responsibility for any injury to people or property resulting from any ideas, methods, instructions or products referred to in the content. |
© 2023 by the authors. Licensee MDPI, Basel, Switzerland. This article is an open access article distributed under the terms and conditions of the Creative Commons Attribution (CC BY) license (https://creativecommons.org/licenses/by/4.0/).
Share and Cite
Ezra, A.; Zhu, K.; Dávid, L.D.; Yakubu, B.N.; Ritter, K. Assessing the Hydrological Impacts of Climate Change on the Upper Benue River Basin in Nigeria: Trends, Relationships, and Mitigation Strategies. Climate 2023, 11, 198. https://doi.org/10.3390/cli11100198
Ezra A, Zhu K, Dávid LD, Yakubu BN, Ritter K. Assessing the Hydrological Impacts of Climate Change on the Upper Benue River Basin in Nigeria: Trends, Relationships, and Mitigation Strategies. Climate. 2023; 11(10):198. https://doi.org/10.3390/cli11100198
Chicago/Turabian StyleEzra, Andrew, Kai Zhu, Lóránt Dénes Dávid, Barnabas Nuhu Yakubu, and Krisztian Ritter. 2023. "Assessing the Hydrological Impacts of Climate Change on the Upper Benue River Basin in Nigeria: Trends, Relationships, and Mitigation Strategies" Climate 11, no. 10: 198. https://doi.org/10.3390/cli11100198
APA StyleEzra, A., Zhu, K., Dávid, L. D., Yakubu, B. N., & Ritter, K. (2023). Assessing the Hydrological Impacts of Climate Change on the Upper Benue River Basin in Nigeria: Trends, Relationships, and Mitigation Strategies. Climate, 11(10), 198. https://doi.org/10.3390/cli11100198

