Using the Conservation Standards Framework to Address the Effects of Climate Change on Biodiversity and Ecosystem Services
Abstract
1. Introduction
2. Incorporating an Understanding of the Vulnerability of Ecosystems, Species, and People to Climate Change
2.1. Developing Climate-Smart Situation Models
2.1.1. Identify the Planning Scope, Conservation Targets and Human Well-Being Targets
2.1.2. Identify the Current Situation—Threats and Stresses Currently Affecting Each of the Conservation Targets
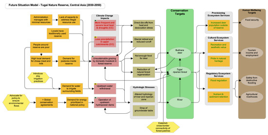
2.1.3. Identify the Future Situation—Future Climate Threats and Stresses Affecting Each of the Conservation Targets
- Use the outputs of climate models to select two or more key variables with high uncertainty and use them to construct a quadrant with four scenarios—These variables should be consequential for your conservation targets (and/or human communities in the area), and they should vary considerably between the climate models. Use these variables to construct a quadrant. The quadrant below describes four possible future climates based on just two climate variables (winter precipitation and extreme heat events during the summer).
- Name and describe each scenario—Describe the ecological (and possibly socioeconomic) impacts of each scenario, plus likely human responses to climate change impacts that might affect focal ecosystems and species. Supplementary Materials Table S1 describes the impacts of the “Tinderbox” scenario, with more extreme heat events in summer and lower precipitation in the winter. Figure S1 portrays the impacts visually, in an ecological drawing.

2.1.4. Add Future Climate Threats and Stresses to the Future Situation Model
2.1.5. Show Interactions between Climate and Conventional Threats
2.1.6. Identify the Factors Contributing to the Conventional Threats
2.1.7. Assess Conventional and Climate Threat Levels
- Review threat-target combinations in the situation model and rate them individually using the rating criteria—Using the situation model, teams review the links identified between threats and targets, to ensure that all relevant conventional and climate threats are included. Table S2 includes recommended criteria and timeframes for rating conventional and climate threats. Tables S3 and S4 provide definitions for low, medium, high and very high for each criterion, for rating conventional and climate threats, respectively.
- Review summary ratings and identify critical threats—After rating threats, teams review the summary rating table (Table 1) to ensure that, overall, the ratings make sense; and then use the table to help decide which threats to address, often the highest-rated ones as they need urgent action. However, lower threats that are expected to be critical over the long term may be selected if there are potentially effective mitigation and adaptation strategies available to address them, especially if action is taken quickly before the threats evolve or increase (e.g., invasive species that must be addressed now, because it will not be possible to control them if they get well established).
3. Developing Integrated Climate-Smart Goals and Strategies
3.1. Setting Climate-Smart Goals
- Goals of the project with respect to managing changes—If changes in climate are expected to significantly affect conservation targets, for example by altering ecological functions or the suitability of a location for resident species, then planners should consider how their conservation goals relate to managing those changes. Teams consider whether the goal is to resist changes, build resilience, or enable transformation [15,29,58,59,60]. Enabling transformation is further broken down into passively accepting or actively directing changes [59,60,61,62]. Is the conservation project’s goal to resist the change brought about by climate change and try to maintain the current structure and function of ecosystems, or the current habitat conditions and distribution of a species? Is it to build the resilience of a species or system to disturbances brought about by a changing climate, such that changes are relatively minor or temporary and many aspects of a currently healthy system are retained? Or is it to passively allow or actively shape the changes that are underway or projected for the future? Being transparent about conservation goals with respect to resisting, accepting, or directing change brings clarity to climate-smart conservation projects and allows for more targeted development of strategies to achieve those goals. For example, practitioners that aim to resist the effects of a changing climate on a plant species that is vulnerable to drought might choose to artificially water that species’ habitat during increasingly frequent and severe dry periods. However, if the goal were to actively facilitate or direct change then practitioners may choose to plant that same area with different species that are more drought-tolerant with the intentional goal of allowing for compositional changes while retaining some form of vegetation cover. A conservation project may ultimately decide to strive for goals more closely aligned with resisting changes in some locations and accepting or directing changes in others, depending on the relative magnitude of climate changes and impacts projected in those locations.
- Conservation targets—The planning team should assess whether the original conservation targets still make sense, given the threats assessment and situation analysis. The team may need to revise the conservation targets or, in some cases, even consider removing one, if the likelihood of conserving the target in the planning area is low because its viability is already compromised, or the climate change vulnerability assessment suggests that the target may become too compromised or inviable in the future. In situations where ecosystems and natural communities are expected to transition from one type to another (e.g., from tundra to shrub or forest), the team may even consider dispensing with specific ecosystems or species as conservation targets and replacing them with a generic target such as achieving a “connected functional natural habitat”.
- Scope—The planning team should evaluate the need for modifying the project’s geographic and/or thematic scope. For example, the integrated threat assessment may have shown that the main drivers for change are happening at the edge of the geographic region of interest. If climate change is likely to lead to shifts in the latitudinal or altitudinal boundaries of ecosystems, for instance, the team could extend the geographic scope of the project to include the areas identified for such shifts. Conversely, if parts of the project scope will likely become too stressed by the combined effects of climate change and conventional threats, the team may decide to exclude these areas from the revised scope. These changes may allow the team to concentrate efforts where they are more likely to be successful.
- Key attributes and indicators—The planning team should consider what aspects of the conservation target’s ecology define a healthy target (what the Conservation Standards calls key attributes [11]) and add new key attributes and indicators related to climate vulnerability as early-warning indicators. The team should also adjust the rating thresholds for key attribute indicators so that they correctly reflect the new information gathered from the previous steps and overall viability of the conservation targets.
3.2. Selecting Strategies to Address Climate and Conventional Threats
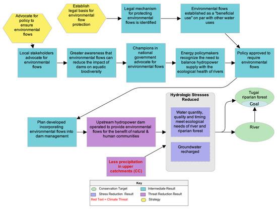
- Identify potential intervention points using future situation model(s)—The team should use their future situation model to identify factors that are critical to addressing conventional threats or the impact of climate threats and that can be directly manipulated or indirectly influenced. These are called “key intervention points” in the Conservation Standards [11] or “intervention points” in the Adaptation for Conservation Targets (ACT) Framework [63].
- Brainstorm potential strategies—For each intervention point, the team should brainstorm specific, potential strategies to achieve desired goals in the face of both conventional and climate threats. During the brainstorming process, it is important to be open-minded and consider different, creative approaches to addressing threats facing the conservation targets.
- 3.
- Compare potential strategies and select the final set of strategies—Because teams typically identify more potential strategies that they have the resources and staff to implement and some strategies may be more effective than others, it is often necessary to prioritize and select a subset of potential strategies. The Conservation Standards 4.0 provides information on a range of methods that can be used to prioritize strategies, including descriptive comparisons, constrained-choice comparisons, quantitative model-based comparisons, and criteria-based comparisons (see Box 6 in ref. [11]).
3.3. Climate-Smart Theories of Change
- Developing a results chain involves drafting an initial results chain for a priority strategy using situation models to identify the conventional and climate threats, stresses and contributing factors that the strategy will influence. Then results and activities needed to make logical “if-then” connections in the results chain are added. Margoluis et al. [47] provide more detailed guidance for developing results chains.
4. Completing the Adaptive Management Cycle—Implement, Analyze, Learn and Share
5. Conclusions
Supplementary Materials
Author Contributions
Funding
Acknowledgments
Conflicts of Interest
References
- Prober, S.M.; Doerr, V.A.J.; Broadhurst, L.M.; Williams, K.J.; Dickson, F. Shifting the Conservation Paradigm: A Synthesis of Options for Renovating Nature under Climate Change. Ecol. Monogr. 2019, 89, e01333. [Google Scholar] [CrossRef]
- Intergovernmental Panel on Climate Change (IPCC). Summary for Policymakers Climate Change 2013: The Physical Science Basis. Contribution of Working Group I. In The Fifth Assessment Report of the Intergovernmental Panel on Climate Change; Cambridge University Press: Cambridge, UK, 2013; p. 28. [Google Scholar]
- Intergovernmental Panel on Climate Change (IPCC). Summary for Policymakers Climate Change 2021: The Physical Science Basis. Contribution of Working Group I to the Sixth Assessment Report of the Intergovernmental Panel on Climate Change. In Sixth Assessment Report of the Intergovernmental Panel on Climate Change; Cambridge University Press: Cambridge, UK, 2021; p. 42. [Google Scholar]
- Pecl, G.T.; Araújo, M.B.; Bell, J.D.; Blanchard, J.; Bonebrake, T.C.; Chen, I.-C.; Clark, T.D.; Colwell, R.K.; Danielsen, F.; Evengård, B.; et al. Biodiversity Redistribution under Climate Change: Impacts on Ecosystems and Human Well-Being. Science 2017, 355, eaai9214. [Google Scholar] [CrossRef] [PubMed]
- Scheffers, B.R.; Meester, L.D.; Bridge, T.C.L.; Hoffmann, A.A.; Pandolfi, J.M.; Corlett, R.T.; Butchart, S.H.M.; Pearce-Kelly, P.; Kovacs, K.M.; Dudgeon, D.; et al. The Broad Footprint of Climate Change from Genes to Biomes to People. Science 2016, 354, aaf7671. [Google Scholar] [CrossRef] [PubMed]
- Maxwell, S.L.; Venter, O.; Jones, K.R.; Watson, J.E.M. Integrating Human Responses to Climate Change into Conservation Vulnerability Assessments and Adaptation Planning. Ann. N. Y. Acad. Sci. 2015, 1355, 98–116. [Google Scholar] [CrossRef] [PubMed]
- Segan, D.B.; Hole, D.G.; Donatti, C.I.; Zganjar, C.; Martin, S.; Butchart, S.H.M.; Watson, J.E.M. Considering the Impact of Climate Change on Human Communities Significantly Alters the Outcome of Species and Site-Based Vulnerability Assessments. Divers. Distrib. 2015, 21, 1101–1111. [Google Scholar] [CrossRef]
- Bradley, B.A.; Estes, L.D.; Hole, D.G.; Holness, S.; Oppenheimer, M.; Turner, W.R.; Beukes, H.; Schulze, R.E.; Tadross, M.A.; Wilcove, D.S. Predicting How Adaptation to Climate Change Could Affect Ecological Conservation: Secondary Impacts of Shifting Agricultural Suitability. Divers. Distrib. 2012, 18, 425–437. [Google Scholar] [CrossRef]
- Turner, W.R.; Bradley, B.A.; Estes, L.D.; Hole, D.G.; Oppenheimer, M.; Wilcove, D.S. Climate Change: Helping Nature Survive the Human Response. Conserv. Lett. 2010, 3, 304–312. [Google Scholar] [CrossRef]
- Reyers, B.; Roux, D.J.; Cowling, R.M.; Ginsberg, A.T.; Nel, J.; Farrell, P.O. Conservation Planning as a Transdisciplinary Process. Conserv. Biol. 2010, 24, 957–965. [Google Scholar] [CrossRef]
- Conservation Measures Partnership. Open Standards for the Practice of Conservation; Conservation Measures Partnership, 2020; p. 81. Available online: https://conservationstandards.org/wp-content/uploads/sites/3/2020/10/CMP-Open-Standards-for-the-Practice-of-Conservation-v4.0.pdf (accessed on 20 October 2021).
- McCarthy, M.A.; Possingham, H.P. Active Adaptive Management for Conservation. Conserv. Biol. 2007, 21, 956–963. [Google Scholar] [CrossRef]
- Reever Morghan, K.J.; Sheley, R.L.; Svejcar, T.J. Successful Adaptive Management—The Integration of Research and Management. Rangel. Ecol. Manag. 2006, 59, 216–219. [Google Scholar] [CrossRef]
- Scarlett, L. Collaborative Adaptive Management: Challenges and Opportunities. Ecol. Soc. 2013, 18, 26. [Google Scholar] [CrossRef]
- Stein, B.A.; Glick, P.; Edelson, N.; Staudt, A. Climate-Smart Conservation: Putting Adaptation Principles into Practice; National Wildlife Federation: Washington, DC, USA, 2014; p. 272. [Google Scholar]
- Kittel, T.; Howard, S.; Horn, H.; Kittel, G.M.; Fairbarns, M.; Iachetti, P. A Vulnerability-Based Strategy for Incorporating the Climate Threat in Conservation Planning: A Case Study from the British Columbia Central Interior. J. Ecosyst. Manag. 2011, 12, 3–15. Available online: https://jem-online.org/index.php/jem/article/view/89 (accessed on 20 October 2021).
- Borggaard, D.L.; Dick, D.M.; Star, J.; Alexander, M.A.; Bernier, M.; Collins, M.; Damon-Randall, K.; Dudley, R.; Griffis, R.; Hayes, S.; et al. Atlantic Salmon (Salmo Salar) Climate Scenario Planning Pilot Report; NOAA Fisheries Greater Atlantic Regional Fisheries Office: Gloucester, MA, USA, 2019; p. 89. [Google Scholar]
- Borggaard, D.L.; Dick, D.M.; Star, J.; Zoodsma, B.; Alexander, M.A.; Asaro, M.J.; Barre, L.; Bettridge, S.; Burns, P.; Crocker, J.; et al. North Atlantic Right Whale (Eubalaena Glacialis) Scenario Planning Summary Report; NOAA: Silver Spring, MD, USA, 2020; p. 88. [Google Scholar]
- Bower, S.D.; Brownscombe, J.W.; Birnie-Gauvin, K.; Ford, M.I.; Moraga, A.D.; Pusiak, R.J.P.; Turenne, E.D.; Zolderdo, A.J.; Cooke, S.J.; Bennett, J.R. Making Tough Choices: Picking the Appropriate Conservation Decision-Making Tool. Conserv. Lett. 2018, 11, e12418. [Google Scholar] [CrossRef]
- Carr, B.; Fitzsimons, J.; Holland, N.; Berkinshaw, T.; Bradby, K.; Cowell, S.; Deegan, P.; Koch, P.; Looker, M.; Varcoe, T.; et al. CAPitalising on Conservation Knowledge: Using Conservation Action Planning, Healthy Country Planning and the Open Standards in Australia. Ecol. Manag. Restor. 2017, 18, 176–189. [Google Scholar] [CrossRef]
- Teofili, C.; Battisti, C. May the Conservation Measures Partnership Open Standards Framework Improve the Effectiveness of the Natura 2000 European Network? A Comparative Analysis. J. Integr. Environ. Sci. 2011, 8, 7–21. [Google Scholar] [CrossRef][Green Version]
- Arnold, R.D.; Wade, J.P. A Definition of Systems Thinking: A Systems Approach. Procedia Comput. Sci. 2015, 44, 669–678. [Google Scholar] [CrossRef]
- Schwartz, M.W.; Deiner, K.; Forrester, T.; Grof-Tisza, P.; Muir, M.J.; Santos, M.J.; Souza, L.E.; Wilkerson, M.L.; Zylberberg, M. Perspectives on the Open Standards for the Practice of Conservation. Biol. Conserv. 2012, 155, 169–177. [Google Scholar] [CrossRef]
- Lamoreux, J.; Chatwin, A.; Foster, M.; Kakoyannis, C.; Vynne, C.; Wolniakowski, K.; Gascon, C. Overcoming the Funder’s Dilemma. Biol. Conserv. 2014, 175, 74–81. [Google Scholar] [CrossRef][Green Version]
- GIZ. CMP Climate-Smart Conservation Practice: Using the Conservation Standards to Address Climate Change; Deutsche Gesellschaft für Internationale Zusammenarbeit (GIZ): Bonn, Germany, 2020; p. 108. [Google Scholar]
- GIZ. CMP Guidance for Applying the Conservation Standards to Ecosystem-Based Adaptation; Deutsche Gesellschaft für Internationale Zusammenarbeit (GIZ): Bonn, Germany, 2020; p. 108. [Google Scholar]
- Püschel-Hoeneisen, N.; Eguren, A.; Saavedra, B.; Cross, M. El Desafío de La Gestión Integrada de Cambio Climático y Biodiversidad En El Sector Corporativo: Un Ejemplo En La Subcuenca Del Río Mapocho Alto. In Ecosistemas de Montaña de La Cuenca Alta Del Río Mapocho; Anglo American & Centro de Ecología Aplicada y Sustentabilidad (CAPES): Santiago, Chile, 2021; pp. 248–271. ISBN 978-956-404-945-8. Available online: http://www.capes.cl/wp-content/uploads/2021/12/Ecosistemas-de-montana_-Alta.pdf (accessed on 20 October 2021).
- Cross, M.S.; McCarthy, P.D.; Garfin, G.; Gori, D.; Enquist, C.A.F. Accelerating Adaptation of Natural Resource Management to Address Climate Change. Conserv. Biol. 2013, 27, 4–13. [Google Scholar] [CrossRef]
- Swanston, C.W.; Janowiak, M.K.; Brandt, L.A.; Butler, P.R.; Handler, S.D.; Shannon, D.P.; Lewis, A.D.; Hall, K.; Fahey, R.T.; Scott, L.; et al. Forest Adaptation Resources: Climate Change Tools and Approaches for Land Managers; USDA Forest Service: Newtown Square, PA, USA, 2016; p. 170. [Google Scholar]
- van Kerkhoff, L.; Munera, C.; Dudley, N.; Guevara, O.; Wyborn, C.; Figueroa, C.; Dunlop, M.; Hoyos, M.A.; Castiblanco, J.; Becerra, L. Towards Future-Oriented Conservation: Managing Protected Areas in an Era of Climate Change. Ambio 2019, 48, 699–713. [Google Scholar] [CrossRef]
- Glick, P.; Stein, B.A.; Edelson, N.A. Scanning the Conservation Horizon: A Guide to Climate Change Vulnerability Assessment; National Wildlife Federation: Washington, DC, USA, 2011; p. 176. [Google Scholar]
- Intergovernmental Panel on Climate Change (IPCC). Climate Change 2007: Impacts, Adaptation and Vulnerability. In Fourth Assessment Report of the Intergovernmental Panel on Climate Change; Contribution of Working Group II; Cambridge University Press: Cambridge, UK, 2007; p. 976. [Google Scholar]
- Wang, T.; Wang, G.; Innes, J.; Nitschke, C.; Kang, H. Climatic Niche Models and Their Consensus Projections for Future Climates for Four Major Forest Tree Species in the Asia–Pacific Region. For. Ecol. Manag. 2016, 360, 357–366. [Google Scholar] [CrossRef]
- Wang, T.; Campbell, E.M.; O’Neill, G.A.; Aitken, S.N. Projecting Future Distributions of Ecosystem Climate Niches: Uncertainties and Management Applications. For. Ecol. Manag. 2012, 279, 128–140. [Google Scholar] [CrossRef]
- Peterson, A.T.; Cobos, M.E.; Jiménez-García, D. Major Challenges for Correlational Ecological Niche Model Projections to Future Climate Conditions. Ann. N. Y. Acad. Sci. 2018, 1429, 66–77. [Google Scholar] [CrossRef] [PubMed]
- Kittel, T.G.F.; Steffen, W.L.; Chapin III, F.S. Global and Regional Modelling of Arctic-Boreal Vegetation Distribution and Its Sensitivity to Altered Forcing. Glob. Chang. Biol. 2000, 6, 1–18. [Google Scholar] [CrossRef]
- Dawson, T.P.; Jackson, S.T.; House, J.I.; Prentice, I.C.; Mace, G.M. Beyond Predictions: Biodiversity Conservation in a Changing Climate. Science 2011, 332, 53–58. [Google Scholar] [CrossRef] [PubMed]
- Rangwala, I.; Moss, W.; Wolken, J.; Rondeau, R.; Newlon, K.; Guinotte, J.; Travis, W.R. Uncertainty, Complexity and Constraints: How Do We Robustly Assess Biological Responses under a Rapidly Changing Climate? Climate 2021, 9, 177. [Google Scholar] [CrossRef]
- Vinyeta, K.; Lynn, K. Exploring the Role of Traditional Ecological Knowledge in Climate Change Initiatives; USDA Forest Service: Portland, OR, USA, 2013; p. 37. [Google Scholar]
- Gómez-Baggethun, E.; Corbera, E.; Reyes-García, V. Traditional Ecological Knowledge and Global Environmental Change: Research Findings and Policy Implications. Ecol. Soc. 2013, 18, 4. [Google Scholar] [CrossRef] [PubMed]
- Hosen, N.; Nakamura, H.; Hamzah, A. Adaptation to Climate Change: Does Traditional Ecological Knowledge Hold the Key? Sustainability 2020, 12, 676. [Google Scholar] [CrossRef]
- Kittel, T.G.F. Chapter 4.15 The Vulnerability of Biodiversity to Rapid Climate Change. In Vulnerability of Ecosystems to Climate; Climate Vulnerability: Understanding and Addressing Threats to Essential Resources; Academic Press: Oxford, UK, 2013; Volume 4, pp. 185–201. [Google Scholar] [CrossRef]
- Lawrence, D.J.; Runyon, A.N.; Gross, J.E.; Schuurman, G.W.; Miller, B.W. Divergent, Plausible, and Relevant Climate Futures for near- and Long-Term Resource Planning. Clim. Chang. 2021, 167, 38. [Google Scholar] [CrossRef]
- Rowland, E.R.; Cross, M.S.; Hartmann, H. Considering Multiple Futures: Scenario Planning to Address Uncertainty in Natural Resource Conservation; US Fish and Wildlife Service: Washington, DC, USA, 2014. [Google Scholar]
- Brechin, S.R.; Wilshusen, P.R.; Fortwangler, C.L.; West, P.C. Beyond the Square Wheel: Toward a More Comprehensive Understanding of Biodiversity Conservation as Social and Political Process. Soc. Nat. Resour. 2002, 15, 41–65. [Google Scholar] [CrossRef]
- Hannah, L.; Midgley, G.F.; Lovejoy, T.; Bond, W.J.; Bush, M.; Lovett, J.C.; Scott, D.; Woodward, F.I. Conservation of Biodiversity in a Changing Climate. Conserv. Biol. 2002, 16, 264–268. [Google Scholar] [CrossRef]
- Margoluis, R.; Stem, C.; Salafsky, N.; Brown, M. Using Conceptual Models as a Planning and Evaluation Tool in Conservation. Eval. Program Plann. 2009, 32, 138–147. [Google Scholar] [CrossRef] [PubMed]
- Conservation Measures Partnership Incorporating Social Aspects and Human Wellbeing in Biodiversity Conservation Projects; Conservation Measures Partnership. 2016, p. 63. Available online: https://conservationstandards.org/library-item/addressing-human-wellbeing/ (accessed on 20 October 2021).
- Salafsky, N.; Butchart, S.H.M.; Salzer, D.; Stattersfield, A.J.; Neugarten, R.; Hilton-Taylor, C.; Collen, B.; Master, L.L.; O’Connor, S.; Wilkie, D. Pragmatism and Practice in Classifying Threats: Reply to Balmford et al. Conserv. Biol. 2009, 23, 488–493. [Google Scholar] [CrossRef]
- Schick, A.; Porembski, S.; Hobson, P.R.; Ibisch, P.L. Classification of Key Ecological Attributes and Stresses of Biodiversity for Ecosystem-Based Conservation Assessments and Management. Ecol. Complex. 2019, 38, 98–111. [Google Scholar] [CrossRef]
- Young, B.E.; Byers, E.; Hammerson, G.; Frances, A.; Oliver, L.; Treher, A. Guidelines for Using the NatureServe Climate Change Vulnerability Index; NatureServe: Arlington, VA, USA, 2016; p. 65. [Google Scholar]
- Brandt, L.A.; Butler, P.R.; Handler, S.D.; Janowiak, M.K.; Shannon, P.D.; Swanston, C.W. Integrating Science and Management to Assess Forest Ecosystem Vulnerability to Climate Change. J. For. 2017, 115, 212–221. [Google Scholar] [CrossRef]
- Foden, W.B.; Young, B.E.; Akçakaya, H.R.; Garcia, R.A.; Hoffmann, A.A.; Stein, B.A.; Thomas, C.D.; Wheatley, C.J.; Bickford, D.; Carr, J.A.; et al. Climate Change Vulnerability Assessment of Species. WIREs Clim. Chang. 2019, 10, e551. [Google Scholar] [CrossRef]
- Thurman, L.L.; Stein, B.A.; Beever, E.A.; Foden, W.; Geange, S.R.; Green, N.; Gross, J.E.; Lawrence, D.J.; LeDee, O.; Olden, J.D.; et al. Persist in Place or Shift in Space? Evaluating the Adaptive Capacity of Species to Climate Change. Front. Ecol. Environ. 2020, 18, 520–528. [Google Scholar] [CrossRef]
- National Park Service Using Scenarios to Explore Climate Change: A Handbook for Practitioners; Climate Change Response Program: Fort Collins, CO, USA, 2013; p. 62. Available online: https://www.nps.gov/parkhistory/online_books/climate/CCScenariosHandbookJuly2013.pdf (accessed on 20 October 2021).
- Thomas, C.D. The Development of Anthropocene Biotas. Philos. Trans. R. Soc. B Biol. Sci. 2020, 375, 20190113. [Google Scholar] [CrossRef]
- Margoluis, R.; Stem, C.; Swaminathan, V.; Brown, M.; Johnson, A.; Placci, G.; Salafsky, N.; Tilders, I. Results Chains: A Tool for Conservation Action Design, Management, and Evaluation. Ecol. Soc. 2013, 18, 22. [Google Scholar] [CrossRef]
- Millar, C.I.; Stephenson, N.L.; Stephens, S.L. Climate change and forests of the future: Managing in the face of uncertainty. Ecol. Appl. 2007, 17, 2145–2151. [Google Scholar] [CrossRef]
- Fisichelli, N.A.; Schuurman, G.W.; Hoffman, C.H. Is ‘Resilience’ Maladaptive? Towards an Accurate Lexicon for Climate Change Adaptation. Environ. Manag. 2016, 57, 753–758. [Google Scholar] [CrossRef] [PubMed]
- Peterson St-Laurent, G.; Oakes, L.E.; Cross, M.; Hagerman, S. R–R–T (Resistance–Resilience–Transformation) Typology Reveals Differential Conservation Approaches across Ecosystems and Time. Commun. Biol. 2021, 4, 39. [Google Scholar] [CrossRef] [PubMed]
- Schuurman, G.W.; Hoffman, C.H.; Cole, D.N.; Lawrence, D.J.; Morton, J.M.; Magness, D.R.; Cravens, A.E.; Covington, S.; O’Malley, R.; Fisichelli, N.A. Resist-Accept-Direct (RAD)—A Framework for the 21st-Century Natural Resource Manager; National Park Service: Denver, CO, USA, 2020; p. 30. [Google Scholar]
- Lynch, A.J.; Thompson, L.M.; Beever, E.A.; Cole, D.N.; Engman, A.C.; Hawkins Hoffman, C.; Jackson, S.T.; Krabbenhoft, T.J.; Lawrence, D.J.; Limpinsel, D.; et al. Managing for RADical Ecosystem Change: Applying the Resist-Accept-Direct (RAD) Framework. Front. Ecol. Environ. 2021, 19, 461–469. [Google Scholar] [CrossRef]
- Cross, M.S.; Zavaleta, E.S.; Bachelet, D.; Brooks, M.L.; Enquist, C.A.F.; Fleishman, E.; Graumlich, L.J.; Groves, C.R.; Hannah, L.; Hansen, L.; et al. The Adaptation for Conservation Targets (ACT) Framework: A Tool for Incorporating Climate Change into Natural Resource Management. Environ. Manage. 2012, 50, 341–351. [Google Scholar] [CrossRef] [PubMed]
- Oakes, L.E.; Cross, M.S.; Zavaleta, E.S. Rapid Assessment to Facilitate Climate-Informed Conservation and Nature-Based Solutions. Conserv. Sci. Pract. 2021, 3, e472. [Google Scholar] [CrossRef]
- Salafsky, N.; Boshoven, J.; Burivalova, Z.; Dubois, N.S.; Gomez, A.; Johnson, A.; Lee, A.; Margoluis, R.; Morrison, J.; Muir, M.; et al. Defining and Using Evidence in Conservation Practice. Conserv. Sci. Pract. 2019, 1, e27. [Google Scholar] [CrossRef]









| Threats\Targets | Tugai Forest | River | Bukhara Deer | Summary Threat Rating |
|---|---|---|---|---|
| Climate Threats | ||||
| Less precipitation in upper catchments (CC) | High | High | Medium | High |
| More frequent and severe local heat & droughts (CC) | High | Medium | Medium | |
| Conventional Threats | ||||
| Upstream water withdrawal | High | Low | High | High |
| Operation of upstream hydropower dams | Medium | Medium | Low | Medium |
| Grazing by domestic livestock in forest reserve | Medium | Medium | Medium | |
| Summary target rating | High | Medium | Medium | High |
| Potential Strategies | Ranking Criteria | Total Score (Priority Strategies in Bold) | Effective under More Than One Future Climate Scenario & Not Maladaptive? | ||
|---|---|---|---|---|---|
| Potential Impact | Technical & Social Feasibility | Financial Feasibility | |||
| A. Introduce drought-resistant livestock breed | 2 | 3 | 4 | 9 | Yes |
| B. Establish cross-border connectivity of forest patches | 3 | 1 | 3 | 7 | Yes |
| C. Introduce drip irrigation practices | 4 | 5 | 2 | 11 | Yes |
| D. Store water for agriculture | 1 | 2 | 1 | 4 | Possibly maladaptive for the aquatic ecosystem |
| E. Advocate for policy to ensure environmental flows | 5 | 4 | 5 | 14 | Yes |
Publisher’s Note: MDPI stays neutral with regard to jurisdictional claims in published maps and institutional affiliations. |
© 2022 by the authors. Licensee MDPI, Basel, Switzerland. This article is an open access article distributed under the terms and conditions of the Creative Commons Attribution (CC BY) license (https://creativecommons.org/licenses/by/4.0/).
Share and Cite
Brown, M.B.; Morrison, J.C.; Schulz, T.T.; Cross, M.S.; Püschel-Hoeneisen, N.; Suresh, V.; Eguren, A. Using the Conservation Standards Framework to Address the Effects of Climate Change on Biodiversity and Ecosystem Services. Climate 2022, 10, 13. https://doi.org/10.3390/cli10020013
Brown MB, Morrison JC, Schulz TT, Cross MS, Püschel-Hoeneisen N, Suresh V, Eguren A. Using the Conservation Standards Framework to Address the Effects of Climate Change on Biodiversity and Ecosystem Services. Climate. 2022; 10(2):13. https://doi.org/10.3390/cli10020013
Chicago/Turabian StyleBrown, Marcia B., John C. Morrison, Terri T. Schulz, Molly S. Cross, Nicole Püschel-Hoeneisen, Varsha Suresh, and Antonieta Eguren. 2022. "Using the Conservation Standards Framework to Address the Effects of Climate Change on Biodiversity and Ecosystem Services" Climate 10, no. 2: 13. https://doi.org/10.3390/cli10020013
APA StyleBrown, M. B., Morrison, J. C., Schulz, T. T., Cross, M. S., Püschel-Hoeneisen, N., Suresh, V., & Eguren, A. (2022). Using the Conservation Standards Framework to Address the Effects of Climate Change on Biodiversity and Ecosystem Services. Climate, 10(2), 13. https://doi.org/10.3390/cli10020013
