A Review of Multi-UAV Task Allocation Algorithms for a Search and Rescue Scenario
Abstract
1. Introduction
- There is a risk to human lives;
- Immediate response is crucial;
- Cost-effective solutions are needed;
- Minimal human involvement is preferred.
- Single-Task (ST) vs. Multi-Task (MT) UAVs: The first axis, where ST indicates that each UAV can execute one task at a time, and MT indicates that UAVs can execute multiple tasks simultaneously.
- Single-UAV (SU) vs. Multi-UAV (MU) tasks: The second axis represents whether each task requires only a single UAV (SU) to execute it or if some tasks may require multiple UAVs (MU).
- Instantaneous Assignment (IA) vs. Time-extended Assignment (TA): The third axis shows that IA means tasks must be allocated upon their arrival instantaneously, and TA means available tasks need to be assigned in their turn.
1.1. Challenges in Multi-UAVs
1.2. Motivation and Contributions
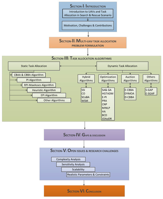
1.3. Organization of the Article
2. Multi-UAV Task Allocation in SAR
2.1. Problem Formulation
2.2. Task Allocation in a Multi-UAV Scenario
3. Task Allocation Algorithms
3.1. Static Task Allocation
3.1.1. CBAA and CBBA Algorithm
3.1.2. PI Algorithm
3.1.3. RPI-MaxAsses Algorithm
3.1.4. Heuristic Approaches
3.1.5. Extended-PI Algorithm
3.1.6. Other Approaches
3.2. Dynamic Task Allocation (DTA)
3.2.1. Hybrid Approaches
3.2.2. Optimization-Based DTA
3.2.3. Auction-Based DTA
3.2.4. Other Approaches
3.3. Computational Complexity
4. Gaps and Discussion
4.1. Parameter Consideration and Diversity
4.2. Dynamic Environment Adaptability
- Static vs. Dynamic Considerations: The review predominantly explores TA strategies in static and dynamic cases.
- Limited Dynamic Adaptation: Further exploration is needed for strategies capable of dynamic adjustments in highly uncertain and changing environments, ensuring adaptability and efficiency.
4.3. Task Selection Criteria and Error-Free Parameters
- Parameter Bias: Many algorithms predominantly base task selection on singular parameters like distance or time, limiting the versatility of TA.
- Assumed Error-Free Parameters: Some parameters (e.g., task location, vehicle speed, battery limits) are assumed to have no observational faults, potentially overlooking critical aspects of real-world scenarios.
- Potential for Algorithmic Enhancements and Scope of Research Directions: The discussion highlights the need for improvements across all algorithms, providing a foundation for promising research avenues in TA strategies.
4.4. Multi-Objective Optimization and Real-World Implementation Challenges
4.5. Benchmarking and Performance Evaluation
5. Open Issues
5.1. Realistic Parameters and Constraints
5.2. Sensitivity Analysis of Algorithm
5.3. Complexity Analysis for Real-World Applications
5.4. Scalability Analysis of Algorithm
5.5. Task Allocation to a Joint Human and Multi-UAV System
5.6. Research Challenges
6. Conclusions
Author Contributions
Funding
Data Availability Statement
Conflicts of Interest
References
- Han, D.; Jiang, H.; Wang, L.; Zhu, X.; Chen, Y.; Yu, Q. Collaborative Task Allocation and Optimization Solution for Unmanned Aerial Vehicles in Search and Rescue. Drones 2024, 8, 138. [Google Scholar] [CrossRef]
- Silvagni, M.; Tonoli, A.; Zenerino, E.; Chiaberge, M. Multipurpose UAV for search and rescue operations in mountain avalanche events. Geomat. Nat. Hazards Risk 2017, 8, 18–33. [Google Scholar] [CrossRef]
- Zhang, S.; Liu, J. Analysis and optimization of multiple unmanned aerial vehicle-assisted communications in post-disaster areas. IEEE Trans. Veh. Technol. 2018, 67, 12049–12060. [Google Scholar] [CrossRef]
- Niedzielski, T.; Jurecka, M.; Miziński, B.; Pawul, W.; Motyl, T. First successful rescue of a lost person using the human detection system: A case study from Beskid Niski (SE Poland). Remote Sens. 2021, 13, 4903. [Google Scholar] [CrossRef]
- Lyu, M.; Zhao, Y.; Huang, C.; Huang, H. Unmanned aerial vehicles for search and rescue: A survey. Remote Sens. 2023, 15, 3266. [Google Scholar] [CrossRef]
- Poudel, S.; Moh, S. Task assignment algorithms for unmanned aerial vehicle networks: A comprehensive survey. Veh. Commun. 2022, 35, 100469. [Google Scholar] [CrossRef]
- Skorobogatov, G.; Barrado, C.; Salamí, E. Multiple UAV systems: A survey. Unmanned Syst. 2020, 8, 149–169. [Google Scholar] [CrossRef]
- Yan, Z.; Jouandeau, N.; Cherif, A.A. A survey and analysis of multi-robot coordination. Int. J. Adv. Robot. Syst. 2013, 10, 399. [Google Scholar] [CrossRef]
- Peng, Q.; Wu, H.; Xue, R. Review of dynamic task allocation methods for UAV swarms oriented to ground targets. Complex Syst. Model. Simul. 2021, 1, 163–175. [Google Scholar] [CrossRef]
- Dorigo, M.; Theraulaz, G.; Trianni, V. Swarm robotics: Past, present, and future [point of view]. Proc. IEEE 2021, 109, 1152–1165. [Google Scholar] [CrossRef]
- Cao, Y.U.; Kahng, A.B.; Fukunaga, A.S. Cooperative mobile robotics: Antecedents and directions. Robot. Colon. 1997, 7–27. [Google Scholar]
- Tan, Y.; Zheng, Z.y. Research advance in swarm robotics. Def. Technol. 2013, 9, 18–39. [Google Scholar] [CrossRef]
- Wu, G.; Pedrycz, W.; Li, H.; Ma, M.; Liu, J. Coordinated planning of heterogeneous earth observation resources. IEEE Trans. Syst. Man Cybern. Syst. 2015, 46, 109–125. [Google Scholar] [CrossRef]
- Liu, X.; Li, Z.; Zhao, N.; Meng, W.; Gui, G.; Chen, Y.; Adachi, F. Transceiver design and multihop D2D for UAV IoT coverage in disasters. IEEE Internet Things J. 2018, 6, 1803–1815. [Google Scholar] [CrossRef]
- Kumar, A.; Sharma, K.; Singh, H.; Srikanth, P.; Krishnamurthi, R.; Nayyar, A. Drone-based social distancing, sanitization, inspection, monitoring, and control room for COVID-19. In Artificial Intelligence and Machine Learning for COVID-19; Springer: Berlin/Heidelberg, Germany, 2021; Chapter 8; pp. 153–173. [Google Scholar]
- Euchi, J. Do drones have a realistic place in a pandemic fight for delivering medical supplies in healthcare systems problems? Chin. J. Aeronaut. 2021, 34, 182–190. [Google Scholar] [CrossRef]
- Gerkey, B.P.; Matarić, M.J. A formal analysis and taxonomy of task allocation in multi-robot systems. Int. J. Robot. Res. 2004, 23, 939–954. [Google Scholar] [CrossRef]
- Korsah, G.A.; Stentz, A.; Dias, M.B. A comprehensive taxonomy for multi-robot task allocation. Int. J. Robot. Res. 2013, 32, 1495–1512. [Google Scholar] [CrossRef]
- Sawant, R.; Singh, C.; Shaikh, A.; Aggarwal, A.; Shahane, P.; Harikrishnan, R. Mine detection using a swarm of robots. In Proceedings of the 2022 International Conference on Advances in Computing, Communication and Applied Informatics (ACCAI), Chennai, India, 28–29 January 2022; IEEE: Piscataway, NY, USA, 2022; pp. 1–9. [Google Scholar]
- Zahugi, E.M.H.; Shanta, M.M.; Prasad, T. Oil spill cleaning up using swarm of robots. In Advances in Computing and Information Technology, Proceedings of the Second International Conference on Advances in Computing and Information Technology (ACITY), Chennai, India, 13–15 July 2012; Springer: Berlin/Heidelberg, Germany, 2013; Volume 3, pp. 215–224. [Google Scholar]
- Sangeetha, M.; Srinivasan, K. Swarm robotics: A new framework of military robots. In Journal of Physics: Conference Series; IOP Publishing: Bristol, UK, 2021; Volume 1717, p. 12017. [Google Scholar]
- Dell’Erba, R.; Moriconi, C. HARNESS: A robotic swarm for harbour security. In Proceedings of the Port and Regional Maritime Security Symposium, Lerici, Italy, 21–23 May 2012. [Google Scholar]
- Qamar, R.A.; Sarfraz, M.; Ghauri, S.A.; Baig, N.A.; Cheema, T.A. Optimization of Dynamic Task Allocation for Multi-UAV Systems: Search and Rescue Scenario. 2024, preprint.
- Alwateer, M.; Loke, S.W.; Fernando, N. Enabling drone services: Drone crowdsourcing and drone scripting. IEEE Access 2019, 7, 110035–110049. [Google Scholar] [CrossRef]
- Huo, C.; Hameed, J.; Nawaz, A.; Shah, S.A.R.; Alqahtani, W.; Maqsoom, A.; Anwar, M.K. Scientific risk performance analysis and development of disaster management framework: A case study of developing Asian countries. J. King Saud Univ.-Sci. 2021, 33, 101348. [Google Scholar] [CrossRef]
- Adeel, A.; Gogate, M.; Farooq, S.; Ieracitano, C.; Dashtipour, K.; Larijani, H.; Hussain, A. A survey on the role of wireless sensor networks and IoT in disaster management. In Geological Disaster Monitoring Based on Sensor Networks; Springer: Berlin/Heidelberg, Germany, 2019; Chapter 5; pp. 57–66. [Google Scholar]
- Wu, P.; Xie, J.; Chen, J. Safe path planning for unmanned aerial vehicle under location uncertainty. In Proceedings of the 2020 IEEE 16th International Conference on Control & Automation (ICCA), Sapporo, Japan, 9–11 October 2020; IEEE: Piscadaway, NJ, USA, 2020; pp. 342–347. [Google Scholar]
- Yang, J.; Zhao, D.; Xiang, X.; Shi, Y. Robotic brain storm optimization: A multi-target collaborative searching paradigm for swarm robotics. In International Conference on Swarm Intelligence; Springer: Berlin/Heidelberg, Germany, 2021; pp. 155–167. [Google Scholar]
- Liu, S.; Kurniawan, E.; Tan, P.H.; Zhang, P.; Sun, S.; Ye, S. Dynamic scheduling for heterogeneous resources with time windows and precedence relation. In TENCON 2017-2017 IEEE Region 10 Conference; IEEE: Piscadaway, NJ, USA, 2017; pp. 3045–3050. [Google Scholar]
- Wang, G.; Lv, X.; Yan, X. A Two-Stage Distributed Task Assignment Algorithm Based on Contract Net Protocol for Multi-UAV Cooperative Reconnaissance Task Reassignment in Dynamic Environments. Sensors 2023, 23, 7980. [Google Scholar] [CrossRef]
- Skaltsis, G.M.; Shin, H.S.; Tsourdos, A. A Review of Task Allocation Methods for UAVs. J. Intell. Robot. Syst. 2023, 109, 76. [Google Scholar] [CrossRef]
- Qian, F.; Su, K.; Liang, X.; Zhang, K. Task Assignment for UAV Swarm Saturation Attack: A Deep Reinforcement Learning Approach. Electronics 2023, 12, 1292. [Google Scholar] [CrossRef]
- Wang, Z.; Liu, C.; Gombolay, M. Heterogeneous graph attention networks for scalable multi-robot scheduling with temporospatial constraints. Auton. Robot. 2022, 46, 249–268. [Google Scholar] [CrossRef]
- Li, J.; Chen, R.; Peng, T. A distributed task rescheduling method for UAV swarms using local task reordering and deadlock-free task exchange. Drones 2022, 6, 322. [Google Scholar] [CrossRef]
- Zhang, A.; Yang, M.; Bi, W.; Gao, F. Distributed task allocation with critical tasks and limited capacity. Robotica 2021, 39, 2008–2032. [Google Scholar] [CrossRef]
- Ye, F.; Chen, J.; Sun, Q.; Tian, Y.; Jiang, T. Decentralized task allocation for heterogeneous multi-UAV system with task coupling constraints. J. Supercomput. 2021, 77, 111–132. [Google Scholar] [CrossRef]
- Zitouni, F.; Harous, S.; Maamri, R. A distributed approach to the multi-robot task allocation problem using the consensus-based bundle algorithm and ant colony system. IEEE Access 2020, 8, 27479–27494. [Google Scholar] [CrossRef]
- Geng, N.; Meng, Q.; Gong, D.; Chung, P.W. How good are distributed allocation algorithms for solving urban search and rescue problems? A comparative study with centralized algorithms. IEEE Trans. Autom. Sci. Eng. 2018, 16, 478–485. [Google Scholar] [CrossRef]
- Turner, J.; Meng, Q.; Schaefer, G.; Whitbrook, A.; Soltoggio, A. Distributed task rescheduling with time constraints for the optimization of total task allocations in a multirobot system. IEEE Trans. Cybern. 2017, 48, 2583–2597. [Google Scholar] [CrossRef]
- Bai, X.; Yan, W.; Cao, M. Clustering-based algorithms for multivehicle task assignment in a time-invariant drift field. IEEE Robot. Autom. Lett. 2017, 2, 2166–2173. [Google Scholar] [CrossRef]
- Whitbrook, A.; Meng, Q.; Chung, P.W. A novel distributed scheduling algorithm for time-critical multi-agent systems. In Proceedings of the 2015 IEEE/RSJ International Conference on Intelligent Robots and Systems (IROS), Hamburg, Germany, 28 September–2 October 2015; IEEE: Piscadaway, NJ, USA, 2015; pp. 6451–6458. [Google Scholar]
- Zhao, W.; Meng, Q.; Chung, P.W. A heuristic distributed task allocation method for multivehicle multitask problems and its application to search and rescue scenario. IEEE Trans. Cybern. 2015, 46, 902–915. [Google Scholar] [CrossRef]
- Choi, H.L.; Brunet, L.; How, J.P. Consensus-based decentralized auctions for robust task allocation. IEEE Trans. Robot. 2009, 25, 912–926. [Google Scholar] [CrossRef]
- Qamar, R.A.; Sarfraz, M.; Ghauri, S.A.; Mahmood, A. TRMaxAlloc: Maximum task allocation using reassignment algorithm in multi-UAV system. Comput. Commun. 2023, 206, 110–123. [Google Scholar] [CrossRef]
- Muhammad, N.B.; Ghauri, S.A.; Sarfraz, M.; Aftab, A. DSCE: Comparative Analysis of Heuristic Computational Techniques. IEIE Trans. Smart Process. Comput. 2021, 10, 259–272. [Google Scholar] [CrossRef]
- Al-Yafi, K.; Lee, H. Centralized vs. Market-Based Approaches to Mobile Task Allocation Problem: State-of-the-Art; Brunel University: London, UK, 2009. [Google Scholar]
- Skaltsis, G.M.; Shin, H.S.; Tsourdos, A. A survey of task allocation techniques in MAS. In Proceedings of the 2021 International Conference on Unmanned Aircraft Systems (ICUAS), Athens, Greece, 15–18 June 2021; IEEE: Piscadaway, NJ, USA, 2021; pp. 488–497. [Google Scholar]
- Gao, S.; Wu, J.; Ai, J. Multi-UAV reconnaissance task allocation for heterogeneous targets using grouping ant colony optimization algorithm. Soft Comput. 2021, 25, 7155–7167. [Google Scholar] [CrossRef]
- Wei, C.; Hindriks, K.V.; Jonker, C.M. Dynamic task allocation for multi-robot search and retrieval tasks. Appl. Intell. 2016, 45, 383–401. [Google Scholar] [CrossRef]
- Bai, X.; Fielbaum, A.; Kronmüller, M.; Knoedler, L.; Alonso-Mora, J. Group-based distributed auction algorithms for multi-robot task assignment. IEEE Trans. Autom. Sci. Eng. 2022, 20, 1292–1303. [Google Scholar] [CrossRef]
- Qin, B.; Zhang, D.; Tang, S.; Wang, M. Distributed grouping cooperative dynamic task assignment method of UAV swarm. Appl. Sci. 2022, 12, 2865. [Google Scholar] [CrossRef]
- Zhang, Z.; Liu, H.; Wu, G. A Dynamic Task Scheduling Method for Multiple UAVs Based on Contract Net Protocol. Sensors 2022, 22, 4486. [Google Scholar] [CrossRef]
- Wu, X.; Gao, Z.; Yuan, S.; Hu, Q.; Dang, Z. A dynamic task allocation algorithm for heterogeneous UUV swarms. Sensors 2022, 22, 2122. [Google Scholar] [CrossRef]
- Yang, M.; Bi, W.; Zhang, A.; Gao, F. A distributed task reassignment method in dynamic environment for multi-UAV system. Appl. Intell. 2022, 52, 1582–1601. [Google Scholar] [CrossRef]
- Amorim, J.C.; Alves, V.; de Freitas, E.P. Assessing a swarm-GAP based solution for the task allocation problem in dynamic scenarios. Expert Syst. Appl. 2020, 152, 113437. [Google Scholar] [CrossRef]
- Dai, W.; Lu, H.; Xiao, J.; Zeng, Z.; Zheng, Z. Multi-robot dynamic task allocation for exploration and destruction. J. Intell. Robot. Syst. 2020, 98, 455–479. [Google Scholar] [CrossRef]
- Chen, X.; Zhang, P.; Du, G.; Li, F. A distributed method for dynamic multi-robot task allocation problems with critical time constraints. Robot. Auton. Syst. 2019, 118, 31–46. [Google Scholar] [CrossRef]
- Whitbrook, A.; Meng, Q.; Chung, P.W. Reliable, distributed scheduling and rescheduling for time-critical, multiagent systems. IEEE Trans. Autom. Sci. Eng. 2017, 15, 732–747. [Google Scholar] [CrossRef]
- Zhang, K.; Zheng, H.; Chen, Z.; Zhai, X. Cooperative task assignment of heterogeneous UAVs in SEAD mission using a mutil-type genes chromosome genetic algorithm. In Proceedings of the 2021 4th International Conference on Algorithms, Computing and Artificial Intelligence, Sanya, China, 22–24 December 2021; IEEE: Piscadaway, NJ, USA, 2021; pp. 1–6. [Google Scholar]
- Jang, I.; Shin, H.S.; Tsourdos, A. Anonymous hedonic game for task allocation in a large-scale multiple agent system. IEEE Trans. Robot. 2018, 34, 1534–1548. [Google Scholar] [CrossRef]
- Qamar, R.A.; Sarfraz, M.; Rahman, A.; Ghauri, S.A. Multi-criterion multi-UAV task allocation under dynamic conditions. J. King Saud Univ. Comput. Inf. Sci. 2023, 35, 101734. [Google Scholar] [CrossRef]
- Baroudi, U.; Alshaboti, M.; Koubaa, A.; Trigui, S. Dynamic multi-objective auction-based (DYMO-auction) task allocation. Appl. Sci. 2020, 10, 3264. [Google Scholar] [CrossRef]
- Choudhury, S.; Gupta, J.K.; Kochenderfer, M.J.; Sadigh, D.; Bohg, J. Dynamic multi-robot task allocation under uncertainty and temporal constraints. Auton. Robot. 2022, 46, 231–247. [Google Scholar] [CrossRef]
- Wang, Q.; Mao, X. Dynamic task allocation method of swarm robots based on optimal mass transport theory. Symmetry 2020, 12, 1682. [Google Scholar] [CrossRef]
- Lagoudakis, M.G.; Markakis, E.; Kempe, D.; Keskinocak, P.; Kleywegt, A.J.; Koenig, S.; Tovey, C.A.; Meyerson, A.; Jain, S. Auction-Based Multi-Robot Routing. In Proceedings of the Robotics: Science and Systems, Rome, Italy, 13–17 July 2005; Volume 5, pp. 343–350. [Google Scholar]
- Mokhatab, S.; Mak, J.Y.; Valappil, J.V.; Wood, D.A. (Eds.) Chapter 5—Natural gas liquefaction cycle enhancements and optimization. In Handbook of Liquefied Natural Gas; Gulf Professional Publishing: Boston, MA, USA, 2014; pp. 229–257. [Google Scholar]
- Kuhn, H.W. The Hungarian method for the assignment problem. Nav. Res. Logist. Q. 1955, 2, 83–97. [Google Scholar] [CrossRef]
- Qu, Y.; Dai, H.; Wang, H.; Dong, C.; Wu, F.; Guo, S.; Wu, Q. Service provisioning for UAV-enabled mobile edge computing. IEEE J. Sel. Areas Commun. 2021, 39, 3287–3305. [Google Scholar] [CrossRef]
- Ei, N.N.; Kang, S.W.; Alsenwi, M.; Tun, Y.K.; Hong, C.S. Multi-UAV-assisted MEC system: Joint association and resource management framework. In Proceedings of the 2021 International Conference on Information Networking (ICOIN); IEEE: Piscadaway, NJ, USA, 2021; pp. 213–218. [Google Scholar]
- Luo, Y.; Ding, W.; Zhang, B. Optimization of task scheduling and dynamic service strategy for multi-UAV-enabled mobile-edge computing system. IEEE Trans. Cogn. Commun. Netw. 2021, 7, 970–984. [Google Scholar] [CrossRef]
- Zhou, J.; Zhao, X.; Zhang, X.; Zhao, D.; Li, H. Task allocation for multi-agent systems based on distributed many-objective evolutionary algorithm and greedy algorithm. IEEE Access 2020, 8, 19306–19318. [Google Scholar] [CrossRef]
- Fang, Z.; Hong-Hai, Z. A method for “last mile” distribution demand for drones. In Proceedings of the 2020 IEEE 5th International Conference on Intelligent Transportation Engineering (ICITE), Jeju Island, Republic of Korea, 13–16 January 2021; IEEE: Piscadaway, NJ, USA, 2020; pp. 561–564. [Google Scholar]
- Zheng, Y.; Yang, B.; Chen, C. Joint optimization of the deployment and resource allocation of UAVs in vehicular edge computing and networks. In Proceedings of the 2020 IEEE 92nd Vehicular Technology Conference (VTC2020-Fall), Virtual Conference, 18 November–16 December 2020; IEEE: Piscadaway, NJ, USA, 2020; pp. 1–6. [Google Scholar]
- Ferreira, P.R., Jr.; Boffo, F.S.; Bazzan, A.L. A swarm based approximated algorithm to the extended generalized assignment problem (E-GAP). In Proceedings of the 6th International Joint Conference on Autonomous Agents and Multiagent Systems, New York, NY, USA, 14–18 May 2007; pp. 1–3. [Google Scholar]
- Whitbrook, A.; Meng, Q.; Chung, P.W. A robust, distributed task allocation algorithm for time-critical, multi agent systems operating in uncertain environments. In Advances in Artificial Intelligence: From Theory to Practice, Proceedings of the 30th International Conference on Industrial Engineering and Other Applications of Applied Intelligent Systems, IEA/AIE 2017, Arras, France, 27–30 June 2017; Proceedings, Part II 30; Springer: Berlin/Heidelberg, Germany, 2017; pp. 55–64. [Google Scholar]
- Chen, Y.; Yang, D.; Yu, J. Multi-UAV task assignment with parameter and time-sensitive uncertainties using modified two-part wolf pack search algorithm. IEEE Trans. Aerosp. Electron. Syst. 2018, 54, 2853–2872. [Google Scholar] [CrossRef]
- Turner, J.; Meng, Q.; Schaefer, G. Increasing allocated tasks with a time minimization algorithm for a search and rescue scenario. In Proceedings of the 2015 IEEE International Conference on Robotics and Automation (ICRA), Seattle, WA, USA, 26–30 May 2015; IEEE: Piscadaway, NJ, USA, 2015; pp. 3401–3407. [Google Scholar]
- Bapat, A.; Bora, B.R.; Herrmann, J.W.; Azarm, S.; Xu, H.; Otte, M.W. Distributed Task Allocation Algorithms for Multi-Agent Systems With Very Low Communication. IEEE Access 2022, 10, 124083–124102. [Google Scholar] [CrossRef]
- Bai, X.; Yan, W.; Ge, S.S. Distributed task assignment for multiple robots under limited communication range. IEEE Trans. Syst. Man Cybern. Syst. 2021, 52, 4259–4271. [Google Scholar] [CrossRef]
- Park, B.; Kang, C.; Choi, J. Cooperative multi-robot task allocation with reinforcement learning. Appl. Sci. 2021, 12, 272. [Google Scholar] [CrossRef]
- Mavrovouniotis, M.; Müller, F.M.; Yang, S. Ant colony optimization with local search for dynamic traveling salesman problems. IEEE Trans. Cybern. 2016, 47, 1743–1756. [Google Scholar] [CrossRef]
- Luo, L.; Chakraborty, N.; Sycara, K. Distributed algorithms for multirobot task assignment with task deadline constraints. IEEE Trans. Autom. Sci. Eng. 2015, 12, 876–888. [Google Scholar] [CrossRef]
- Qi, J.; Song, D.; Shang, H.; Wang, N.; Hua, C.; Wu, C.; Qi, X.; Han, J. Search and rescue rotary-wing uav and its application to the lushan ms 7.0 earthquake. J. Field Robot. 2016, 33, 290–321. [Google Scholar] [CrossRef]
- Valsan, A.; Parvathy, B.; GH, V.D.; Unnikrishnan, R.; Reddy, P.K.; Vivek, A. Unmanned aerial vehicle for search and rescue mission. In Proceedings of the 2020 4th International Conference on Trends in Electronics and Informatics (ICOEI) (48184), Tirunelveli, India, 15–17 June 2020; IEEE: Piscadaway, NJ, USA, 2020; pp. 684–687. [Google Scholar]
- Bejiga, M.B.; Zeggada, A.; Nouffidj, A.; Melgani, F. A convolutional neural network approach for assisting avalanche search and rescue operations with UAV imagery. Remote Sens. 2017, 9, 100. [Google Scholar] [CrossRef]
- Luo, L.; Chakraborty, N.; Sycara, K. Provably-good distributed algorithm for constrained multi-robot task assignment for grouped tasks. IEEE Trans. Robot. 2014, 31, 19–30. [Google Scholar] [CrossRef]
- Hwang, N.E.; Kim, H.J.; Kim, J.G. Centralized task allocation and alignment based on constraint table and alignment rules. Appl. Sci. 2022, 12, 6780. [Google Scholar] [CrossRef]
- Petzoldt, C.; Harms, M.; Freitag, M. Review of task allocation for human–robot collaboration in assembly. Int. J. Comput. Integr. Manuf. 2023, 36, 1675–1715. [Google Scholar] [CrossRef]
- Sujit, P.; Sousa, J. Multi-UAV task allocation with communication faults. In Proceedings of the 2012 American Control Conference (ACC), Montreal, QC, Canada, 27–29 June 2012; IEEE: Piscadaway, NJ, USA, 2012; pp. 3724–3729. [Google Scholar]
- Wang, Q.; Jia, Q.; Ren, D.; Wang, Y. Multi-UAV task allocation method considering single point of failure. In Proceedings of the 2023 2nd International Conference on Robotics, Artificial Intelligence and Intelligent Control (RAIIC), Mianyang, China, 1–13 August 2023; IEEE: Piscadaway, NJ, USA, 2023; pp. 79–83. [Google Scholar]
- Wu, X.; Yin, Y.; Xu, L.; Wu, X.; Meng, F.; Zhen, R. Multi-UAV task allocation based on improved genetic algorithm. IEEE Access 2021, 9, 100369–100379. [Google Scholar] [CrossRef]
- Clinch, K.; Wood, T.A.; Manzie, C. Auction algorithm sensitivity for multi-robot task allocation. Automatica 2023, 158, 111239. [Google Scholar] [CrossRef]
- Mohsan, S.A.H.; Khan, M.A.; Noor, F.; Ullah, I.; Alsharif, M.H. Towards the unmanned aerial vehicles (UAVs): A comprehensive review. Drones 2022, 6, 147. [Google Scholar] [CrossRef]
- Mohsan, S.A.H.; Othman, N.Q.H.; Li, Y.; Alsharif, M.H.; Khan, M.A. Unmanned aerial vehicles (UAVs): Practical aspects, applications, open challenges, security issues, and future trends. Intell. Serv. Robot. 2023, 16, 109–137. [Google Scholar] [CrossRef]
- Wu, H.; Li, H.; Xiao, R.; Liu, J. Modeling and simulation of dynamic ant colony’s labor division for task allocation of UAV swarm. Phys. Stat. Mech. Its Appl. 2018, 491, 127–141. [Google Scholar] [CrossRef]
- Oh, G.; Kim, Y.; Ahn, J.; Choi, H.L. Task allocation of multiple UAVs for cooperative parcel delivery. In Advances in Aerospace Guidance, Navigation and Control, Proceedings of the Selected Papers of the Fourth CEAS Specialist Conference on Guidance, Navigation and Control, Warsaw, Poland, 13–15 April 2017; Springer: Berlin/Heidelberg, Germany, 2018; pp. 443–454. [Google Scholar]
- Bruno, G.; Antonelli, D. Dynamic task classification and assignment for the management of human–robot collaborative teams in workcells. Int. J. Adv. Manuf. Technol. 2018, 98, 2415–2427. [Google Scholar] [CrossRef]
- Cesta, A.; Orlandini, A.; Umbrico, A. Fostering robust human–robot collaboration through AI task planning. Procedia CIRP 2018, 72, 1045–1050. [Google Scholar] [CrossRef]
- Cui, W.; Li, R.; Feng, Y.; Yang, Y. Distributed task allocation for a multi-UAV system with time window constraints. Drones 2022, 6, 226. [Google Scholar] [CrossRef]
- Schranz, M.; Umlauft, M.; Sende, M.; Elmenreich, W. Swarm robotic behaviors and current applications. Front. Robot. AI 2020, 7, 36. [Google Scholar] [CrossRef]




| List of Acronyms | |
|---|---|
| CBAA | Consensus-based auction algorithm |
| CBBA | Consensus-based bundle algorithm |
| CNP | Contract network protocol |
| DYMO | Dynamic multi-objective |
| EPIAC | Extended performance impact algorithm with critical tasks |
| GAP | Generalized assignment problem |
| MaxAss | Maximum Assignment |
| MCPSO | Modified centralized particle swarm optimization |
| MDP | Markov Decision Process |
| MOACS | Multi-objective ant colony system |
| MRTA | Multi-robot task allocation |
| MTWPS | Modified two-part wolf pack search |
| PI | Performance Impact |
| PRA | Partial reassignment algorithm |
| PSO | Particle swarm optimization |
| RPI | Removal Performance Impact |
| SAR | Search and Rescue |
| SCoBA | Stochastic conflict-based allocation |
| SM | Significance method |
| SSI | Sequential single-item |
| ST-SU-IA | Single-Task Single-UAV Instantaneous Assignment |
| TA | Task Allocation |
| TCC | Task Coupling Constraint |
| TSA | Task Swap Allocation |
| UAV | Unmanned Aerial Vehicle |
| UUV | Unmanned underwater vehicle |
| WSM | Weighted sum model |
| CO | Combinational Optimization |
| HGTADM | Hedonic Game Theoretic Autonomous Decision Making |
| HA | Hungarain Algorithm |
| Description | Notation |
|---|---|
| Number of N UAVs | |
| Number of M tasks | |
| Task deadline | |
| Compatibility matrix | |
| Tasks upper limit | L |
| Sequential task listing | |
| Time cost of task | |
| Task time | |
| Energy constraint | |
| UAV ID | |
| Inclusion performance of task | |
| RPI of task | |
| Dynamic activity | Ð* |
| Network structure | |
| Task inhibit vector | |
| Priority of task |
| Parameters | Static Task Allocation | Dynamic Task Allocation |
|---|---|---|
| Task assignment | Pre-determined | Adaptable |
| Flexibility | Low; tasks cannot be reassigned | High; tasks can be reassigned |
| Scalability | Low | High |
| Computational complexity | Lower | Higher |
| Suitability | Predictable workloads | Unpredictable workloads |
| Information reliance | Primarily on before mission data | Dependent on real-time data |
| Communication requirements | Moderate | High |
| UAV capabilities | Basic computational power | Advanced computational power |
| Resource Utilization | Potential under utilization | Better load balancing |
| Ref. | App | DL | Fuel Battery | Task Selection | Task Quality Priority | Task Duration | Task Location | Velocity Speed | New Task | New UAV | Delete Task |
|---|---|---|---|---|---|---|---|---|---|---|---|
| [32] | MIL | Co | Co | Dist | - | - | Co | Co | - | - | - |
| [33] | GEN | - | - | Time | - | Co | Co | Co | - | - | - |
| [34] | SAR | Co | - | Time | - | Co | Co | Co | - | - | - |
| [35] | SAR | Co | - | Time | Co | Co | Co | Co | - | - | - |
| [36] | SAR | Co | - | Dist | - | Co | Co | Co | - | - | - |
| [37] | SAR | - | - | Rew | Co | - | Co | Co | - | - | - |
| [38] | SAR | Co | - | Time | - | Co | Co | Co | - | - | - |
| [39] | SAR | Co | Co | Time | - | Co | Co | Co | - | - | - |
| [40] | GEN | - | - | Time | - | - | Co | Co | - | - | - |
| [41] | SAR | Co | - | Time | - | Co | Co | Co | - | - | - |
| [42] | SAR | Co | - | Time | - | Co | Co | Co | - | - | - |
| [43] | GEN | - | - | Score | - | - | Co | Co | - | - | - |
| [44] | SAR | Co | - | Time | - | Co | Co | Co | - | - | - |
| Ref. | App | Env | Fuel Battery | Task Selection | Task Quality Priority | Task Duration | Task Location | Velocity Speed | New Task | New UAV | Delete Task |
|---|---|---|---|---|---|---|---|---|---|---|---|
| [50] | PPD | Co | - | Time | - | - | Co | Co | V | - | - |
| [51] | MIL | Co | Co | Rew | - | - | Co | Co | V | - | - |
| [52] | GEN | - | Co | MP | - | - | Co | Co | V | - | - |
| [53] | UW | - | - | Dist | - | Co | Co | Co | V | - | - |
| [54] | SAR | V | - | Score | Co | V | V | Co | V | - | V |
| [55] | MIL | - | - | Dist | Co | - | Co | - | - | V | - |
| [56] | EAD | - | - | Dist | - | - | Co | - | V | - | - |
| [57] | SAR | Co | Co | Time | - | Co | Co | Co | V | V | - |
| [58] | SAR | Co | - | Time | - | Co | V | Co | V | V | - |
| [59] | GEN | - | Co | MP | - | - | - | Co | V | - | - |
| [60] | GEN | - | - | Utility | - | - | Co | - | V | V | V |
| [61] | SAR | Co | Co | MP | Co | Co | Co | Co | V | - | - |
| [62] | PDD | - | - | MP | Co | - | Co | - | V | - | - |
| [63] | CBPP | V | - | Time | - | Co | - | V | - | - | - |
| [64] | GEN | - | - | Dist | - | - | Co | Co | V | - | - |
| Ref. | Year | Algorithm | UAV Type | TAT | OC | PET |
|---|---|---|---|---|---|---|
| [32] | 2023 | DRL-TA | HT | Decentralized | Medium | Python |
| [33] | 2022 | ScheduleNet | HO | Decentralized | Medium | Python |
| [34] | 2022 | PI-Hybrid | HT | Decentralized | low | MATLAB |
| [35] | 2021 | EPIAC | HT | Decentralized | low | MATLAB |
| [36] | 2021 | CBBA-TCC | HT | Decentralized | low | MATLAB |
| [37] | 2020 | ACS-MRTA | HT | Decentralized | Medium | Java |
| [38] | 2018 | MCPSO | HT | Centralized | Medium | MATLAB |
| [39] | 2018 | RPI-MaxAss | HT | Decentralized | High | MATLAB |
| [40] | 2017 | MCGA | HO | Centralized | High | MATLAB |
| [41] | 2015 | PI -greedy and Softmax | HT | Decentralized | Medium | MATLAB |
| [42] | 2015 | Improved-CBBA | HT | Bio-Inspired | low | MATLAB |
| [43] | 2009 | CBBA | HO | Decentralized | low | MATLAB |
| [44] | 2023 | TRMaxAlloc | HT | Decentralized | Medium | MATLAB |
| [49] | 2016 | - | HO | Decentralized | low | BW4T |
| [50] | 2022 | GUROBI | HO | Decentralized | Medium | MATLAB |
| [51] | 2022 | CNP-based TA | HT | Decentralized | Medium | MATLAB |
| [52] | 2022 | Hybrid CNP-based TA | HT | Decentralized | Medium | MATLAB |
| [53] | 2022 | DECBBA | HT | Decentralized | Medium | MATLAB |
| [54] | 2021 | MIP-MA-PRA | HT | Decentralized | - | MATLAB |
| [55] | 2020 | D Swarm-GAP | HO | Decentralized | low | NetLogo |
| [56] | 2020 | DMRTA | HO | Decentralized | Medium | ROS |
| [57] | 2019 | CB-PI | HT | Decentralized | Medium | MATLAB |
| [59] | 2018 | TWPS | HT | Centralized | High | MATLAB |
| [60] | 2018 | AHG-based TA | HO | Decentralized | high | MATLAB |
| [61] | 2023 | CDPI | HT | Decentralized | Medium | MATLAB |
| [62] | 2020 | DYMO-Auction | HT | Decentralized | low | Webots Simulator |
| [63] | 2022 | SCoBA | HO | Centralized | Medium | Julia |
| [64] | 2020 | OMT | HO | Decentralized | Medium | NetLogo |
| [75] | 2017 | Robust PI | HT | Not specified | low | MATLAB |
| [76] | 2018 | Soft-Max -PI | HT | Coordinated | Medium | MATLAB |
| [77] | 2015 | TSA | HT | Decentralized | Medium | MATLAB |
| Ref. | Year | TI | Target | Priority | Environment |
|---|---|---|---|---|---|
| [32] | 2023 | No | HT | Yes | Static |
| [33] | 2022 | yes | HT | No | Static |
| [34] | 2022 | No | HT | No | Static |
| [35] | 2021 | No | HT | Yes | Static |
| [36] | 2021 | Yes | HT | No | Static |
| [38] | 2018 | No | HT | No | Static |
| [39] | 2017 | No | HT | No | Static |
| [40] | 2017 | No | HT | No | Static |
| [41] | 2015 | No | HT | No | Static |
| [42] | 2015 | No | HT | No | DUS |
| [43] | 2009 | No | HO | No | Static |
| [44] | 2023 | No | HT | No | Static |
| [49] | 2016 | No | HO | Yes | Dynamic |
| [50] | 2022 | No | HO | No | Dynamic |
| [51] | 2022 | No | HT | No | Dynamic |
| [52] | 2022 | No | HT | Yes | Dynamic |
| [53] | 2022 | No | HT | No | Dynamic |
| [54] | 2022 | No | HT | Yes | Dynamic |
| [55] | 2020 | No | HO | Yes | Dynamic |
| [56] | 2020 | Yes | HO | Yes | Dynamic |
| [57] | 2019 | No | HT | Yes | Dynamic |
| [58] | 2017 | No | HT | No | Dynamic |
| [59] | 2018 | No | HT | No | Dynamic |
| [60] | 2018 | No | HO | No | Dynamic |
| [61] | 2023 | No | HT | Yes | Dynamic |
| [62] | 2020 | No | HT | yes | Dynamic |
| [63] | 2022 | No | HO | No | Dynamic |
| [64] | 2020 | No | HO | No | Dynamic |
| [75] | 2017 | No | HT | No | Dynamic |
| [76] | 2018 | HT | - | No | Dynamic |
| [77] | 2015 | No | HT | No | Static |
| Ref. | Algorithm | Computational Complexity | Description |
|---|---|---|---|
| [35] | EPIAC | is the CC of task score | |
| [37] | MOACS | [—] | S: total surviors U: set of UAVs |
| [39] | PI-MaxAss | : task allocation | |
| [42] | HDTA | vehicle, : task list : no. of task not yet included | |
| [44] | TRMaxAlloc | ||
| [52] | DECBBA | : Max no. UAVs : Max no. of tasks : maximum task | |
| [57] | CBBAP | : Initial task assignment : no. of survivors | |
| [59] | AHGTA | : Set of agents | |
| [64] | RTAM | n: homogeous robots and m: tasks | |
| [78] | SDPbA | m: no. of tasks and n: no. of agents | |
| [78] | TSPbA | m: no. of tasks | |
| [79] | DAA | Time: Space: | n: target location m: dispersed robots |
| [80] | CTARL | M: no. of robots N: no. of tasks | |
| [81] | ACO-DTSP | n: is the no. of nodes | |
| [82] | DA | is the time and C is a constant |
| Main Open Research Category | Subcategory |
|---|---|
| Dynamic parameters and constraints (during task execution) | Development of multi-UAV TA algorithm to handle various dynamic events |
| Development of multi-UAV TA in no communication environment | |
| Sensitivity analysis of the algorithm | Development of multi-UAV TA algorithms which can allocate maximum tasks under various dynamic events |
| Complexity analysis for real world applications | Development of multi-UAV TA algorithm w.r.t. minimum no. of Iteration required for consensus |
| Development of low complexity multi-UAV TA algorithm | |
| Scalability analysis of the algorithm | Development of hybrid multi-UAV TA strategies |
| Development of multi-UAV TA algorithm w.r.t. minimum no. of iterations required for consensus | |
| Development of multi-UAV TA algorithm with low inter-UAV communication | |
| Allocation of tasks to a joint humans and multi-UAV system | Development of TA algorithm to a joint humans and multi-UAV system and can handle various UAV and human-related dynamic parameters |
Disclaimer/Publisher’s Note: The statements, opinions and data contained in all publications are solely those of the individual author(s) and contributor(s) and not of MDPI and/or the editor(s). MDPI and/or the editor(s) disclaim responsibility for any injury to people or property resulting from any ideas, methods, instructions or products referred to in the content. |
© 2024 by the authors. Licensee MDPI, Basel, Switzerland. This article is an open access article distributed under the terms and conditions of the Creative Commons Attribution (CC BY) license (https://creativecommons.org/licenses/by/4.0/).
Share and Cite
Ghauri, S.A.; Sarfraz, M.; Qamar, R.A.; Sohail, M.F.; Khan, S.A. A Review of Multi-UAV Task Allocation Algorithms for a Search and Rescue Scenario. J. Sens. Actuator Netw. 2024, 13, 47. https://doi.org/10.3390/jsan13050047
Ghauri SA, Sarfraz M, Qamar RA, Sohail MF, Khan SA. A Review of Multi-UAV Task Allocation Algorithms for a Search and Rescue Scenario. Journal of Sensor and Actuator Networks. 2024; 13(5):47. https://doi.org/10.3390/jsan13050047
Chicago/Turabian StyleGhauri, Sajjad A., Mubashar Sarfraz, Rahim Ali Qamar, Muhammad Farhan Sohail, and Sheraz Alam Khan. 2024. "A Review of Multi-UAV Task Allocation Algorithms for a Search and Rescue Scenario" Journal of Sensor and Actuator Networks 13, no. 5: 47. https://doi.org/10.3390/jsan13050047
APA StyleGhauri, S. A., Sarfraz, M., Qamar, R. A., Sohail, M. F., & Khan, S. A. (2024). A Review of Multi-UAV Task Allocation Algorithms for a Search and Rescue Scenario. Journal of Sensor and Actuator Networks, 13(5), 47. https://doi.org/10.3390/jsan13050047

