Open-Source Internet of Things Gateways for Building Automation Applications
Abstract
1. Introduction
2. Materials and Methods
2.1. Gateway Properties
2.1.1. Hardware Design
Analog Gateway
Temperature Gateway
Digital Gateway
2.1.2. Software and Configuration
- The SSID and password for WiFi™ connection;
- The broker address, credentials, and message format for MQTT communication;
- Auto-configuration when using the FIWARE platform;
- Time synchronization and the respective NTP server address;
- Data point identifiers, data transmission mode (periodic, change of value (COV)), and interval or threshold;
- For the AGW: setting of the voltage or current mode, the live-zero signal, and a customizable scaling;
- For the TGW: the sensor type, valid operational range, and number of wires (2-, 3-, 4-wire);
- For the DGW: the Modbus parameters and registers (the BACnet implementation is currently still under development).
2.1.3. Summary
2.2. Performance Analysis
2.2.1. General Setup
2.2.2. Analog Gateway Performance
2.2.3. Temperature Gateway Performance
3. Results
3.1. Cost Distribution
3.2. Results of the Analog Gateway’s Performance
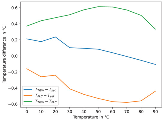
3.3. Results of the Temperature Gateway Performance
4. Discussion
5. Conclusions
- Targeting open issues with the battery operation of the TGW;
- Improving the user experience, handling, and functionalities of the configuration in practical applications;
- The development of an individual specific GW, targeting environmental measurements for room automation and indoor air quality estimation, following the requirements for a scalable and accurate solution;
- The addition of embedded machine learning models to allow for sophisticated distributed local control.
Author Contributions
Funding
Institutional Review Board Statement
Informed Consent Statement
Data Availability Statement
Conflicts of Interest
Abbreviations
| ADC | analog-to-digital converter |
| ADS | automation design specification |
| AGW | analog gateway |
| BAS | building automation system |
| BMS | battery management system |
| COV | change of value |
| DAC | digital-to-analog converter |
| DGW | digital gateway |
| DIY | do-it-yourself |
| EMC | electromagnetic compatibility |
| GPIO | general-purpose input/output |
| GW | gateway |
| IoT | Internet of Things |
| JSON | JavaScript Object Notation |
| LDR | light-dependent resistor |
| LTE | Long-Term Evolution |
| LVD | low-voltage directive |
| MQTT | message queuing telemetry transport |
| NTP | network time protocol |
| OTA | over-the-air |
| PCB | printed circuit board |
| PDM | pulse-density modulation |
| PIR | passive infrared sensor |
| PLC | programmable logic controller |
| PWM | pulse-width modulation |
| RED | radio equipment directive |
| R & D | research and development |
| RoHS | restriction of certain hazardous substances |
| RTD | resistance temperature detector |
| SCADA | supervisory control and data acquisition |
| SPI | serial peripheral interface |
| TGW | temperature gateway |
| TLS | Transport Layer Security |
| TTL | transistor–transistor logic |
| UART | universal asynchronous receiver–transmitter |
| WWWE | waste of electrical and electronic equipment |
References
- Saha, H.N.; Mandal, A.; Sinha, A. Recent trends in the Internet of Things. In Proceedings of the 2017 IEEE 7th Annual Computing and Communication Workshop and Conference (CCWC), Las Vegas, NV, USA, 9–11 January 2017; pp. 1–4. [Google Scholar] [CrossRef]
- Minoli, D.; Sohraby, K.; Occhiogrosso, B. IoT Considerations, Requirements, and Architectures for Smart Buildings—Energy Optimization and Next-Generation Building Management Systems. IEEE Internet Things J. 2017, 4, 269–283. [Google Scholar] [CrossRef]
- Bumpei, M.; Yashiro, T. Research on inefficiency analysis method of building energy utilizing time series data. IOP Conf. Ser. Earth Environ. Sci. 2019, 294, 012052. [Google Scholar] [CrossRef]
- de las Morenas, J.; da Silva, C.M.; Barbosa, J.; Leitao, P. Low Cost Integration of IoT Technologies for Building Automation. In Proceedings of the IECON 2019-45th Annual Conference of the IEEE Industrial Electronics Society, Lisbon, Portugal, 14–17 October 2019; pp. 2548–2553. [Google Scholar] [CrossRef]
- Choi, M.i.; Cho, K.; Hwang, J.Y.; Park, L.W.; Jang, K.H.; Park, S.; Park, S. Design and implementation of IoT-based HVAC system for future zero energy building. In Proceedings of the 2017 IEEE International Conference on Pervasive Computing and Communications Workshops (PerCom Workshops), Kona, HI, USA, 13–17 March 2017; pp. 605–610. [Google Scholar] [CrossRef]
- Domingues, P.; Carreira, P.; Vieira, R.; Kastner, W. Building automation systems: Concepts and technology review. Comput. Stand. Interfaces 2016, 45, 1–12. [Google Scholar] [CrossRef]
- Lohia, K.; Jain, Y.; Patel, C.; Doshi, N. Open Communication Protocols for Building Automation Systems. Procedia Comput. Sci. 2019, 160, 723–727. [Google Scholar] [CrossRef]
- Aydin, Z.; Portela, J.C.; Kucuk, U.; Zehir, M.A.; Gul, H.; Bagriyanik, M.; Soares, F.J.; Ozdemir, A. Building Automation Systems and Smart Meter Integrated Residential Customer Platform. In Proceedings of the Mediterranean Conference on Power Generation, Transmission, Distribution and Energy Conversion (MEDPOWER 2018), Dubrovnik, Croatia, 12–15 November 2018; Institution of Engineering and Technology: London, UK, 2018; pp. 1–6. [Google Scholar] [CrossRef]
- Nugur, A.; Pipattanasomporn, M.; Kuzlu, M.; Rahman, S. Design and Development of an IoT Gateway for Smart Building Applications. IEEE Internet Things J. 2019, 6, 9020–9029. [Google Scholar] [CrossRef]
- Png, E.; Srinivasan, S.; Bekiroglu, K.; Chaoyang, J.; Su, R.; Poolla, K. An Internet of things upgrade for smart and scalable heating, ventilation and air-conditioning control in commercial buildings. Appl. Energy 2019, 239, 408–424. [Google Scholar] [CrossRef]
- Lan, M.; Yan, H. Research on Multi-protocol Parsing in Intelligent Buildings. In Proceedings of the 2020 IEEE 5th Information Technology and Mechatronics Engineering Conference (ITOEC), Chongqing, China, 12–14 June 2020; pp. 710–715. [Google Scholar] [CrossRef]
- Renganathan, A.K.; Kochadai, N.; Chinnaramu, S. IoT—An Intelligent Design and Implementation of Agent Based Versatile Sensor Data Acquisition and Control System for Industries and Buildings. Int. J. Eng. Trends Technol. 2020, 68, 46–53. [Google Scholar] [CrossRef]
- Aghenta, L.O.; Iqbal, M.T. Low-Cost, Open Source IoT-Based SCADA System Design Using Thinger.IO and ESP32 Thing. Electronics 2019, 8, 822. [Google Scholar] [CrossRef]
- Khanchuea, K.; Siripokarpirom, R. A Multi-Protocol IoT Gateway and WiFi/BLE Sensor Nodes for Smart Home and Building Automation: Design and Implementation. In Proceedings of the 2019 10th International Conference of Information and Communication Technology for Embedded Systems (IC-ICTES), Bangkok, Thailand, 25–27 March 2019; pp. 1–6. [Google Scholar] [CrossRef]
- Suhanto, S.; Faizah, F.; Kustori, K. Designing a building automation system with open protocol communication and intelligent electronic devices. J. Physics Conf. Ser. 2019, 1381, 012006. [Google Scholar] [CrossRef]
- Hassanpour, V.; Rajabi, S.; Shayan, Z.; Hafezi, Z.; Arefi, M.M. Low-cost home automation using Arduino and Modbus protocol. In Proceedings of the 2017 IEEE 5th International Conference on Control, Instrumentation and Automation (ICCIA), Shiraz, Iran, 21–23 November 2017; pp. 284–289. [Google Scholar] [CrossRef]
- Javed, A.; Larijani, H.; Ahmadinia, A.; Emmanuel, R.; Mannion, M.; Gibson, D. Design and Implementation of a Cloud Enabled Random Neural Network-Based Decentralized Smart Controller With Intelligent Sensor Nodes for HVAC. IEEE Internet Things J. 2017, 4, 393–403. [Google Scholar] [CrossRef]
- Medina, B.E.; Manera, L.T. Retrofit of air conditioning systems through an Wireless Sensor and Actuator Network: An IoT-based application for smart buildings. In Proceedings of the 2017 IEEE 14th International Conference on Networking, Sensing and Control (ICNSC), Calabria, Italy, 16–18 May 2017; pp. 49–53. [Google Scholar] [CrossRef]
- Salamone, F.; Belussi, L.; Danza, L.; Galanos, T.; Ghellere, M.; Meroni, I. Design and Development of a Nearable Wireless System to Control Indoor Air Quality and Indoor Lighting Quality. Sensors 2017, 17, 1021. [Google Scholar] [CrossRef] [PubMed]
- Al-Kuwari, M.; Ramadan, A.; Ismael, Y.; Al-Sughair, L.; Gastli, A.; Benammar, M. Smart-home automation using IoT-based sensing and monitoring platform. In Proceedings of the 2018 IEEE 12th International Conference on Compatibility, Power Electronics and Power Engineering (CPE-POWERENG 2018), Doha, Qatar, 10–12 April 2018; pp. 1–6. [Google Scholar] [CrossRef]
- Froiz-Míguez, I.; Fernández-Caramés, T.M.; Fraga-Lamas, P.; Castedo, L. Design, Implementation and Practical Evaluation of an IoT Home Automation System for Fog Computing Applications Based on MQTT and ZigBee-WiFi Sensor Nodes. Sensors 2018, 18, 2660. [Google Scholar] [CrossRef] [PubMed]
- Sudantha, B.H.; Warusavitharana, E.J.; Ratnayake, G.R.; Mahanama, P.; Cannata, M.; Strigaro, D. Building an open-source environmental monitoring system—A review of state-of-the-art and directions for future research. In Proceedings of the 2018 IEEE 3rd International Conference on Information Technology Research (ICITR), Moratuwa, Sri Lanka, 5–7 December 2018; pp. 1–9. [Google Scholar] [CrossRef]
- Huang, Q.; Rodriguez, K.; Whetstone, N.; Habel, S. Rapid Internet of Things (IoT) prototype for accurate people counting towards energy efficient buildings. J. Inf. Technol. Constr. 2019, 24, 1–13. [Google Scholar] [CrossRef]
- Sayed, S.; Hussain, T.; Gastli, A.; Benammar, M. Design and realization of an open–source and modular smart meter. Energy Sci. Eng. 2019, 7, 1405–1422. [Google Scholar] [CrossRef]
- Spasov, G.; Kutseva, M.; Petrova, G.; Tsvetkov, V. A Smart Solution for Electrical Power Monitoring Based on MCP39F501 Sensor. In Proceedings of the 2019 IEEE XXVIII International Scientific Conference Electronics (ET), Sozopol, Bulgaria, 12–14 September 2019; pp. 1–4. [Google Scholar] [CrossRef]
- Fabregat, G.; Belloch, J.A.; Badia, J.M.; Cobos, M. Design and Implementation of Acoustic Source Localization on a Low-Cost IoT Edge Platform. IEEE Trans. Circuits Syst. Ii Express Briefs 2020, 67, 3547–3551. [Google Scholar] [CrossRef]
- Stimoniaris, D.; Foto, H.; Voutsakelis, G.; Kokkonis, G. Design and Construction of HVAC and Lighting Controller with Internet of Things Capabilities. In Proceedings of the 2020 3rd World Symposium on Communication Engineering (WSCE), Thessaloniki, Greece, 9–11 October 2020; pp. 84–90. [Google Scholar] [CrossRef]
- Taiwo, O.; Ezugwu, A.E. Internet of Things-Based Intelligent Smart Home Control System. Secur. Commun. Netw. 2021, 2021, 1–17. [Google Scholar] [CrossRef]
- Jeong, J.; Raza, S.M.; Kim, M.; Kang, B.; Jang, B.; Choo, H. Empirical Analysis of Containers on Resource Constrained IoT Gateway. In Proceedings of the 2020 IEEE International Conference on Consumer Electronics (ICCE), Las Vegas, NV, USA, 4–6 January 2020; pp. 1–6. [Google Scholar] [CrossRef]
- Schraven, M.H.; Guarnieri Calo Carducci, C.; Baranski, M.A.; Müller, D.; Monti, A. Designing a Development Board for Research on IoT Applications in Building Automation Systems. In Proceedings of the 36th International Symposium on Automation and Robotics in Construction (ISARC), Banff, AB, Canada, 21–24 May 2019; pp. 82–90. [Google Scholar] [CrossRef]
- Carducci, C.G.C.; Monti, A.; Schraven, M.H.; Schumacher, M.; Mueller, D. Enabling ESP32-based IoT Applications in Building Automation Systems. In Proceedings of the 2019 IEEE II Workshop on Metrology for Industry 4.0 and IoT (MetroInd4.0 & IoT), Naples, Italy, 4–6 June 2019; pp. 306–311. [Google Scholar] [CrossRef]
- FIWARE Foundation eV. FIWARE: The Open Source Platform for Our Smart Digital Future. Available online: https://www.fiware.org/ (accessed on 12 May 2022).
- Schraven, M.H.; Droste, K.; Guarnieri Calo Carducci, C. Open-Source Internet of Things (IoT) Gateways for Building Automation Applications. Available online: https://github.com/RWTH-EBC/OSIGBApp (accessed on 12 May 2022).
- Ali, A.S.; Zanzinger, Z.; Debose, D.; Stephens, B. Open Source Building Science Sensors (OSBSS): A low-cost Arduino-based platform for long-term indoor environmental data collection. Build. Environ. 2016, 100, 114–126. [Google Scholar] [CrossRef]
- Ali, A.S. Open Source Building Science Sensors (OSBSS): A Low-Cost Arduino-Based Platform for Long-Term Data Collection in Indoor Environments. Master’s Thesis, Department of Civil, Architectural and Environmental Engineering, Chicago, IL, USA, 2015. [Google Scholar]
- Ali, A.S.; Coté, C.; Heidarinejad, M.; Stephens, B. Elemental: An Open-Source Wireless Hardware and Software Platform for Building Energy and Indoor Environmental Monitoring and Control. Sensors 2019, 19, 4017. [Google Scholar] [CrossRef]
- Esspressif. esp32-wroom-32d_esp32-wroom-32u_datasheet_en. Available online: https://www.espressif.com/sites/default/files/documentation/esp32-wroom-32d_esp32-wroom-32u_datasheet_en.pdf (accessed on 12 May 2022).
- Al-Masri, E.; Kalyanam, K.R.; Batts, J.; Kim, J.; Singh, S.; Vo, T.; Yan, C. Investigating Messaging Protocols for the Internet of Things (IoT). IEEE Access 2020, 8, 94880–94911. [Google Scholar] [CrossRef]
- Schraven, M.H.; Kümpel, A.; Baranski, M.; Storek, T.; Mersch, M.; Bode, G.T.; Nürenberg, M.; Vering, C.; Müller, D. AixOCAT: Open-Source-Bibliothek für Automationssysteme. Atp Mag. 2019, 9, 48–51. [Google Scholar]
- aedifion GmbH. Aedifion Cloud-Plattform. Available online: https://www.aedifion.com/ (accessed on 24 October 2022).
- Wirtz, M.; Kivilip, L.; Remmen, P.; Müller, D. Quantifying Demand Balancing in Bidirectional Low Temperature Networks. Energy Build. 2020, 224, 110245. [Google Scholar] [CrossRef]
- Wirtz, M.; Schreiber, T.; Müller, D. Survey of 53 Fifth–Generation District Heating and Cooling (5GDHC) Networks in Germany. Energy Technol. 2022, 10, 2200749. [Google Scholar] [CrossRef]
- Mitglieder des Fachausschusses Temperatur und Feuchte des DKD in der Zeit von 2001 bis 2009. Richtlinie DKD-R 5-4, Kalibrierung von Temperatur-Blockkalibratoren; Ausgabe 09/2018, Revision 0; Physikalisch-Technische Bundesanstalt: Braunschweig/Berlin, Germany, 2018. [Google Scholar] [CrossRef]
- Comparato. Comparato Diamant Smart Pro. Available online: https://comparato.com/wp-content/uploads/2020/11/SMART_PRO_eng.pdf (accessed on 8 July 2022).
- Aranet. Aranet PT100 Transmitter. Available online: https://cdn.bfldr.com/FS48XT6B/at/vv56c3r38b6725r37xk3wvq/Aranet_PT100_transmitter_datasheet_v20_WEB.pdf (accessed on 8 July 2022).
- Reichelt Elektronik GmbH & Co. KG. Rittal AE1002.600 Kompakt-Schaltschrank, AE, 200 × 155 × 300 mm. Available online: https://www.reichelt.de/kompakt-schaltschrank-ae-200-x-155-x-300-mm-ae1002-600-p212370.html?&trstct=pol_0&nbc=1 (accessed on 20 October 2022).
- Günther Spelsberg GmbH + Co. KG. Verbindungsdose 2K-12 AB-L. Available online: https://www.spelsberg.de/p/34591201.pdf (accessed on 20 October 2022).
- Günther Spelsberg GmbH + Co. KG. Verbindungsdose 2K-16 AB-L. Available online: https://www.spelsberg.de/p/34861601.pdf (accessed on 20 October 2022).
- Dipl.-Ing. Jo Horstkotte. CE-Richtlinienübersicht—Klassifizierung. Available online: https://www.ce-zeichen.de/klassifizierung.html (accessed on 20 October 2022).
- Alura Group, dba cemarking.net. How Much does CE Certification Cost? Available online: https://cemarking.net/what-are-the-costs-of-ce-certification/ (accessed on 20 October 2022).
- Droste, K. Development of a Cloud Controlled Building Automation and Comparison with the Current State of the Art. Master’s Thesis, RWTH Aachen University, Aachen, Germany, 2020. [Google Scholar]
- Block, L.; Dunkel, M. Development and Implementation of an Internet of Things Building Automation Demonstrator Test Bench. Project Thesis, RWTH Aachen University, Aachen, Germany, 2021. [Google Scholar]
- Blechmann, S.; Jansen, K.; Scheuffele, B.; Schraven, M.H.; Kümpel, A.; Pietersz, M.; Müller, D. Best Practices zur Gateway-Entwicklung für Internet of Things—Anwendungen in der Gebäudeautomation White Paper, RWTH Aachen University, Aachen, Germany. 2021. Available online: https://publications.rwth-aachen.de/record/819066/files/819066.pdf (accessed on 26 October 2022).
- Fisher, D.; Isler, B.; Osborne, M. BACnet Secure Connect: A Secure Infrastructure for Building Automation. Available online: https://bacnetinternational.org/wp-content/uploads/sites/2/2022/07/B-SC-Whitepaper-v15_Final_20190521.pdf (accessed on 26 October 2022).










| Property | AGW | DGW | TGW |
|---|---|---|---|
| Interfaces | 0 to 10 | RS-485 | PT100/PT1000 |
| 0 to 20 | |||
| Specification | Modbus RTU | 2-, 3- and | |
| BACnet MS/TP | 4-wire | ||
| Connections | 1 × input, | 1 × twisted pair | 2 × probes |
| 1 × output, | |||
| single-ended | |||
| Power supply | 24 | 24 | |
| Main | ESP32, | ESP32, | ESP32, |
| components | MCP3021, | MAX13487 | MAX31865 |
| XTR111 |
| Type of Cost | AGW (EUR) | DGW (EUR) | TGW (EUR) |
|---|---|---|---|
| PCB | 3.92 | 4.79 | 11.13 |
| Components | 20.51 | 16.45 | 24.97 |
| Assembly | 11.64 | 10.43 | 17.22 |
| Total | 36.07 | 31.67 | 53.32 |
| Component | ||||||||
|---|---|---|---|---|---|---|---|---|
| Technical Data | CX5130 | EL3008 | EL3048 | EL4008 | EL4018 | EL32002-0020 | AGW | TGW |
| Specification | PLC/industrial personal computer (IPC) | voltage input terminal | current input terminal | voltage output terminal | current output terminal | RTD input terminal, including calibration certificate | ||
| CPU | GHz, 2 cores | 240 MHz, 2 cores | 240 MHz, 2 cores | |||||
| I/O | 2xRJ45, 4xUSB 2.0, 1xDVI | 8 channels, single-ended | 8 channels, single-ended | 8 channels, single-ended | 8 channels, single-ended | 2 channels, 4-wire | 1xAI, 1xAO, single-ended | 2 channels, 2-, 3- and 4-wire |
| Range | −10…10 | 0…20 | 0 … 10 | 0 … 20 | PtX and NiX sensors | 0 …10 , 0…20 | Pt100, Pt1000, expandable | |
| Resolution | 12 | 12 | 12 | 12 | 10 input, 16 output | |||
| Error | and | |||||||
| Degree of protection | IP20 | IP20 | IP20 | IP20 | IP20 | IP20 | IP20 | IP20 |
| Price | EUR 879.00 | EUR 165.00 | EUR 165.00 | EUR 168.00 | EUR 168.00 | EUR 235.00 | EUR 36.07 | EUR 53.32 |
Publisher’s Note: MDPI stays neutral with regard to jurisdictional claims in published maps and institutional affiliations. |
© 2022 by the authors. Licensee MDPI, Basel, Switzerland. This article is an open access article distributed under the terms and conditions of the Creative Commons Attribution (CC BY) license (https://creativecommons.org/licenses/by/4.0/).
Share and Cite
Schraven, M.H.; Droste, K.; Guarnieri Calò Carducci, C.; Müller, D.; Monti, A. Open-Source Internet of Things Gateways for Building Automation Applications. J. Sens. Actuator Netw. 2022, 11, 74. https://doi.org/10.3390/jsan11040074
Schraven MH, Droste K, Guarnieri Calò Carducci C, Müller D, Monti A. Open-Source Internet of Things Gateways for Building Automation Applications. Journal of Sensor and Actuator Networks. 2022; 11(4):74. https://doi.org/10.3390/jsan11040074
Chicago/Turabian StyleSchraven, Markus Hans, Kai Droste, Carlo Guarnieri Calò Carducci, Dirk Müller, and Antonello Monti. 2022. "Open-Source Internet of Things Gateways for Building Automation Applications" Journal of Sensor and Actuator Networks 11, no. 4: 74. https://doi.org/10.3390/jsan11040074
APA StyleSchraven, M. H., Droste, K., Guarnieri Calò Carducci, C., Müller, D., & Monti, A. (2022). Open-Source Internet of Things Gateways for Building Automation Applications. Journal of Sensor and Actuator Networks, 11(4), 74. https://doi.org/10.3390/jsan11040074

