Separation and Paired Proteome Profiling of Plant Chloroplast and Cytoplasmic Ribosomes
Abstract
1. Introduction
2. Results and Discussion
2.1. Exemplary Profiles of the Plant Ribo-Proteome
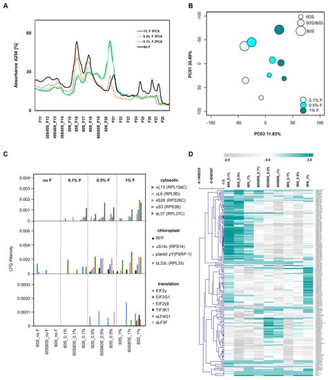
2.2. UV Absorbance Analysis
2.3. Microfluidic rRNA Analysis
2.4. Western Blot Analysis
2.5. Characterization of the Ribo-Proteome
2.6. Ribosome Biogenesis Factors
3. Materials and Methods
3.1. Plant Cultivation, Sampling, and In Vivo Protein Crosslinking
3.1.1. In Vitro Plant Cultivation
3.1.2. Sampling
3.1.3. In Vivo Protein Crosslinking
3.2. Preparation of Ribosome Complexes
3.2.1. Buffers and Solutions
3.2.2. Extraction of Ribosome Complexes
3.2.3. Preparation of Sucrose Gradient Solutions
3.2.4. Assembly of Sucrose Gradients
3.2.5. Sample Loading and Ultracentrifugation
3.2.6. Fractionation of Sucrose Gradients
3.3. Ribosome Fraction Identification and Protein Cleanup
3.3.1. RNA Extraction and Analysis
3.3.2. Protein Purification and Concentration by Methanol/Chloroform Precipitation
3.3.3. Protein Purification and Concentration by Ultra-Membrane Centrifugation
3.3.4. Western Blot Analysis
3.3.5. Proteome Analysis by Liquid Chromatography Mass Spectrometry Analysis
3.4. Relative Protein Quantification and Gene-Ontology Enrichment Analysis
4. Conclusions
Supplementary Materials
Author Contributions
Funding
Acknowledgments
Conflicts of Interest
References
- Nissen, P.; Hansen, J.; Ban, N.; Moore, P.B.; Steitz, T.A. The structural basis of ribosome activity in peptide bond synthesis. Science 2000, 289, 920–930. [Google Scholar] [CrossRef] [PubMed]
- Mcfadden, G.I. Minireview Primary and Secondary Endosymbiosis and the Origin of Plastids 1. Plant Cell 2001, 959, 951–959. [Google Scholar]
- Kressler, D.; Hurt, E.; Baßler, J. A Puzzle of Life: Crafting Ribosomal Subunits. Trends Biochem. Sci. 2017, 42, 640–654. [Google Scholar] [CrossRef]
- Beine-Golovchuk, O.; Firmino, A.A.P.; Dąbrowska, A.; Schmidt, S.; Erban, A.; Walther, D.; Zuther, E.; Hincha, D.K.; Kopka, J. Plant Temperature Acclimation and Growth Rely on Cytosolic Ribosome Biogenesis Factor Homologs. Plant Physiol. 2018, 176, 2251–2276. [Google Scholar] [CrossRef]
- Schmidt, S.; Dethloff, F.; Beine-Golovchuk, O.; Kopka, J. The REIL1 and REIL2 Proteins of Arabidopsis thaliana are Required for Leaf Growth in the Cold. Plant Physiol. 2013, 163, 1623–1639. [Google Scholar] [CrossRef]
- Schmidt, S.; Dethloff, F.; Beine-Golovchuk, O.; Kopka, J. REIL proteins of Arabidopsis thaliana interact in yeast-2-hybrid assays with homologs of the yeast RLP24, RPl24a, RLP24b, ARX1, and jjj1 proteins. Plant Signal. Behav. 2014, 9. [Google Scholar] [CrossRef][Green Version]
- Ban, N.; Beckmann, R.; Cate, J.H.; Dinman, J.D.; Dragon, F.; Ellis, S.R.; Lafontaine, D.L.; Lindahl, L.; Liljas, A.; Lipton, J.M.; et al. A new system for naming ribosomal proteins HHS Public Access. Curr. Opin. Struct. Biol. 2014, 24, 165–169. [Google Scholar] [CrossRef] [PubMed]
- Chang, I.; Szick-Miranda, K.; Songqin, P.; Bailey-Serres, J. Proteomic Characterization of Evolutionarily Conserved and Variable Proteins of Arabidopsis. Plant Physiol. 2005, 137, 848–862. [Google Scholar] [CrossRef] [PubMed]
- Weis, B.L.; Kovacevic, J.; Missbach, S.; Schleiff, E. Plant-Specific Features of Ribosome Biogenesis. Trends Plant Sci. 2015, 20, 729–740. [Google Scholar] [CrossRef]
- Bieri, P.; Leibundgut, M.; Saurer, M.; Boehringer, D.; Ban, N. The complete structure of the chloroplast 70S ribosome in complex with translation factor pY. EMBO J. 2017, 36, 475–486. [Google Scholar] [CrossRef]
- Konikkat, S.; Woolford, J.L. Principles of 60S ribosomal subunit assembly emerging from recent studies in yeast. Biochem. J. 2017, 474, 195–214. [Google Scholar] [CrossRef] [PubMed]
- Greber, B.J. Mechanistic insight into eukaryotic 60S ribosomal subunit biogenesis by cryo-electron microscopy. RNA 2016, 22, 1643–1662. [Google Scholar] [CrossRef] [PubMed]
- Baßler, J.; Hurt, E. Eukaryotic Ribosome Assembly. Annu. Rev. Biochem. 2019, 88, 281–306. [Google Scholar] [CrossRef]
- Ma, C.; Wu, S.; Li, N.; Chen, Y.; Yan, K.; Li, Z.; Zheng, L.; Lei, J.; Woolford, J.L.; Gao, N. Structural snapshot of cytoplasmic pre-60S ribosomal particles bound by Nmd3, Lsg1, Tif6 and Reh1. Nat. Struct. Mol. Biol. 2017, 24, 214–220. [Google Scholar] [CrossRef]
- Klinge, S.; Woolford, J.L. Ribosome assembly coming into focus. Nat. Rev. Mol. Cell Biol. 2019, 20, 116–131. [Google Scholar] [CrossRef] [PubMed]
- Palm, D.; Streit, D.; Shanmugam, T.; Weis, B.L.; Ruprecht, M.; Simm, S.; Schleiff, E. Plant-specific ribosome biogenesis factors in Arabidopsis thaliana with essential function in rRNA processing. Nucleic Acids Res. 2019, 47, 1880–1895. [Google Scholar] [CrossRef] [PubMed]
- Sáez-Vásquez, J.; Delseny, M. Ribosome Biogenesis in Plants: From Functional 45S Ribosomal DNA Organization to Ribosome Assembly Factors. Plant Cell 2019. [Google Scholar] [CrossRef]
- Zhu, P.; Wang, Y.; Qin, N.; Wang, F.; Wang, J.; Deng, X.W.; Zhu, D. Arabidopsis small nucleolar RNA monitors the efficient pre-rRNA processing during ribosome biogenesis. Proc. Natl. Acad. Sci. USA 2016, 113, 11967–11972. [Google Scholar] [CrossRef]
- Barakat, A.; Szick-miranda, K.; Chang, I.; Guyot, R.; Blanc, G.; Cooke, R.; Delseny, M.; Bailey-serres, J. The Organization of Cytoplasmic Ribosomal Protein Genes in the Arabidopsis Genome. Plant Physiol 2001, 127, 398–415. [Google Scholar] [CrossRef]
- Hummel, M.; Dobrenel, T.; Cordewener, J.J.H.G.; Davanture, M.; Meyer, C.; Smeekens, S.J.C.M.; Bailey-Serres, J.; America, T.A.H.P.; Hanson, J. Proteomic LC-MS analysis of Arabidopsis cytosolic ribosomes: Identification of ribosomal protein paralogs and re-annotation of the ribosomal protein genes. J. Proteomics 2015, 128, 436–449. [Google Scholar] [CrossRef]
- Sormani, R.; Masclaux-Daubresse, C.; Daniele-Vedele, F.; Chardon, F. Transcriptional regulation of ribosome components are determined by stress according to cellular compartments in Arabidopsis thaliana. PLoS ONE 2011, 6. [Google Scholar] [CrossRef] [PubMed]
- Dinman, J.D. Pathways to Specialized Ribosomes: The Brussels Lecture. J. Mol. Biol. 2016, 428, 2186–2194. [Google Scholar] [CrossRef]
- Shi, Z.; Fujii, K.; Kovary, K.M.; Genuth, N.R.; Röst, H.L.; Teruel, M.N.; Barna, M. Heterogeneous Ribosomes Preferentially Translate Distinct Subpools of mRNAs Genome-wide. Mol. Cell 2017, 67, 71–83.e7. [Google Scholar] [CrossRef] [PubMed]
- Eastman, G.; Smircich, P.; Sotelo-Silveira, J.R. Following Ribosome Footprints to Understand Translation at a Genome Wide Level. Comput. Struct. Biotechnol. J. 2018, 16, 167–176. [Google Scholar] [CrossRef] [PubMed]
- Fujita, T.; Kurihara, Y.; Iwasaki, S. The Plant Translatome Surveyed by Ribosome Profiling. Plant Cell Physiol. 2019, 60, 1917–1926. [Google Scholar] [CrossRef] [PubMed]
- Ingolia, N.T.; Hussmann, J.A.; Weissman, J.S. Ribosome Profiling: Global Views of Translation. Cold Spring Harb. Perspect. Biol. 2019, 11, 1–20. [Google Scholar] [CrossRef]
- Wang, H.; Wang, Y.; Xie, Z. Computational resources for ribosome profiling: From database to Web server and software. Brief. Bioinform. 2019, 20, 144–155. [Google Scholar] [CrossRef]
- Ingolia, N.T.; Ghaemmaghami, S.; Newman, J.R.S.; Weissman, J.S. Genome-wide analysis in vivo of translation with nucleotide resolution using ribosome profiling. Science 2009, 324, 218–223. [Google Scholar] [CrossRef]
- McGlincy, N.J.; Ingolia, N.T. Transcriptome-wide measurement of translation by ribosome profiling. Methods 2017, 126, 112–129. [Google Scholar] [CrossRef]
- Lee, T.A.; Bailey-Serres, J. Lighting the shadows: Methods that expose nuclear and cytoplasmic gene regulatory control. Curr. Opin. Biotechnol. 2018, 49, 29–34. [Google Scholar] [CrossRef]
- Byrne, M.E. A role for the ribosome in development. Trends Plant Sci. 2009, 14, 512–519. [Google Scholar] [CrossRef] [PubMed]
- BioRender Home Page. Available online: https://biorender.com/. (accessed on 8 May 2020).
- Boyes, D.C. Growth Stage-Based Phenotypic Analysis of Arabidopsis: A Model for High Throughput Functional Genomics in Plants. Plant Cell 2001, 13, 1499–1510. [Google Scholar] [CrossRef] [PubMed]
- Cheong, B.E.; Beine-Golovchuk, O.; Gorka, M.; Ho, W.W.H.; Martinez-Seidel, F.; Firmino, A.A.P.; Skirycz, A.; Roessner, U.; Kopka, J. Arabidopsis REI-LIKE proteins activate ribosome biogenesis during cold acclimation. bioRxiv 2020. [Google Scholar] [CrossRef]
- Bai, B.; Peviani, A.; van der Horst, S.; Gamm, M.; Snel, B.; Bentsink, L.; Hanson, J. Extensive translational regulation during seed germination revealed by polysomal profiling. New Phytol. 2017, 214, 233–244. [Google Scholar] [CrossRef] [PubMed]
- Tiller, N.; Weingartner, M.; Thiele, W.; Maximova, E.; Schöttler, M.A.; Bock, R. The plastid-specific ribosomal proteins of Arabidopsis thaliana can be divided into non-essential proteins and genuine ribosomal proteins. Plant J. 2012, 69, 302–316. [Google Scholar] [CrossRef] [PubMed]
- Kolupaeva, V.G.; Unbehaun, A.; Lomakin, I.B.; Hellen, C.U.T.; Pestova, T.V. Binding of eukaryotic initiation factor 3 to ribosomal 40S subunits and its role in ribosomal dissociation and anti-association. RNA 2005, 11, 470–486. [Google Scholar] [CrossRef]
- Majumdar, R.; Chaudhuri, J.; Maitra, U. Reconstitution of Mammalian 48S Ribosomal Translation Initiation Complex. In Methods in Enzymology; Academic Press Inc.: Cambridge, MA, USA, 2007; Volume 430, pp. 179–208. ISBN 9780123739698. [Google Scholar]
- Gilbert, R.J.C.; Gordiyenko, Y.; Von Der Haar, T.; Sonnen, A.F.P.; Hofmann, G.; Nardelli, M.; Stuart, D.I.; McCarthy, J.E.G. Reconfiguration of yeast 40S ribosomal subunit domains by the translation initiation multifactor complex. Proc. Natl. Acad. Sci. USA 2007, 104, 5788–5793. [Google Scholar] [CrossRef] [PubMed]
- Echeverría Aitken, C.; Lorsch, J.R. A mechanistic overview of translation initiation in eukaryotes. Nat. Struct. Mol. Biol. 2012, 19, 568–576. [Google Scholar] [CrossRef] [PubMed]
- Hinnebusch, A.G. Structural Insights into the Mechanism of Scanning and Start Codon Recognition in Eukaryotic Translation Initiation. Trends Biochem. Sci. 2017, 42, 589–611. [Google Scholar] [CrossRef]
- Harnpicharnchai, P.; Jakovljevic, J.; Horsey, E.; Miles, T.; Roman, J.; Rout, M.; Meagher, D.; Imai, B.; Guo, Y.; Brame, C.J.; et al. Composition and functional characterization of yeast 66S ribosome assembly intermediates. Mol. Cell 2001, 8, 505–515. [Google Scholar] [CrossRef]
- Horsey, E.W.; Jakovljevic, J.; Miles, T.D.; Harnpicharnchai, P.; Woolford, J.L. Role of the yeast Rrp1 protein in the dynamics of pre-ribosome maturation. RNA 2004, 10, 813–827. [Google Scholar] [CrossRef] [PubMed]
- Waltz, F.; Nguyen, T.T.; Arrivé, M.; Bochler, A.; Chicher, J.; Hammann, P.; Kuhn, L.; Quadrado, M.; Mireau, H.; Hashem, Y.; et al. Small is big in Arabidopsis mitochondrial ribosome. Nat. Plants 2019, 5, 106–117. [Google Scholar] [CrossRef] [PubMed]
- Rugen, N.; Straube, H.; Franken, L.E.; Braun, H.P.; Eubel, H. Complexome profiling reveals association of PPR proteins with ribosomes in the mitochondria of plants. Mol. Cell. Proteomics 2019, 18, 1345–1362. [Google Scholar] [CrossRef] [PubMed]
- Greber, B.J.; Ban, N. Structure and Function of the Mitochondrial Ribosome. Annu. Rev. Biochem. 2016, 85, 103–132. [Google Scholar] [CrossRef] [PubMed]
- D’Souza, A.R.; Minczuk, M. Mitochondrial transcription and translation: Overview. Essays Biochem. 2018, 62, 309–320. [Google Scholar] [CrossRef]
- Ott, M.; Amunts, A.; Brown, A. Organization and Regulation of Mitochondrial Protein Synthesis. Annu. Rev. Biochem. 2016, 85, 77–101. [Google Scholar] [CrossRef]
- Waltz, F.; Soufari, H.; Bochler, A.; Giegé, P.; Hashem, Y. Cryo-EM structure of the RNA-rich plant mitochondrial ribosome. Nat. Plants 2020, 6, 377–383. [Google Scholar] [CrossRef]
- Tomal, A.; Kwasniak-Owczarek, M.; Janska, H. An Update on Mitochondrial Ribosome Biology: The Plant Mitoribosome in the Spotlight. Cells 2019, 8, 1562. [Google Scholar] [CrossRef]
- Ahmed, T.; Yin, Z.; Bhushan, S. Cryo-EM structure of the large subunit of the spinach chloroplast ribosome. Sci. Rep. 2016, 6, 35793. [Google Scholar] [CrossRef]
- Urdaneta, E.C.; Vieira-Vieira, C.H.; Hick, T.; Wessels, H.H.; Figini, D.; Moschall, R.; Medenbach, J.; Ohler, U.; Granneman, S.; Selbach, M.; et al. Purification of cross-linked RNA-protein complexes by phenol-toluol extraction. Nat. Commun. 2019, 10, 1–17. [Google Scholar] [CrossRef]
- Favre, A.; Moreno, G.; Blondel, M.O.; Kliber, J.; Vinzens, F.; Salet, C. 4-thiouridine photosensitized RNA-protein crosslinking in mammalian cells. Biochem. Biophys. Res. Commun. 1986, 141, 847–854. [Google Scholar] [CrossRef]
- Hockensmith, J.W.; Kubasek, W.L.; Vorachek, W.R.; Von Hippel, P.H. Laser Cross-linking of Nucleic Acids to Proteins. Methodology and first applications to the phage T4 DNA replication system. J. Biol. Chem. 1986, 261, 3512–3518. [Google Scholar] [PubMed]
- Brimacombe, R.; Stiege, W.; Kyriatsoulis, A.; Maly, P. Intra-RNA and RNA—Protein Cross-Linking Techniques in Escherichia coli Ribosomes. Methods Enzymol. 1988, 164, 287–309. [Google Scholar] [CrossRef]
- Miernyk, J.A.; Thelen, J.J. Biochemical approaches for discovering protein-protein interactions. Plant J. 2008, 53, 597–609. [Google Scholar] [CrossRef] [PubMed]
- Sutherland, B.W.; Toews, J.; Kast, J. Utility of formaldehyde cross-linking and mass spectrometry in the study of protein–protein interactions. J. Mass Spectrom. 2008, 43, 699–715. [Google Scholar] [CrossRef] [PubMed]
- Karbstein, K. Quality control mechanisms during ribosome maturation. Trends Cell Biol. 2013, 23, 242–250. [Google Scholar] [CrossRef]
- Kressler, D.; Hurt, E.; Baßler, J. Driving ribosome assembly. Biochim. Biophys. Acta Mol. Cell Res. 2010, 1803, 673–683. [Google Scholar] [CrossRef]
- Bradatsch, B.; Leidig, C.; Granneman, S.; Gnädig, M.; Tollervey, D.; Böttcher, B.; Beckmann, R.; Hurt, E. Structure of the pre-60S ribosomal subunit with nuclear export factor Arx1 bound at the exit tunnel. Nat. Struct. Mol. Biol. 2012, 19, 1234–1241. [Google Scholar] [CrossRef]
- Edelstahl Drahtgewebe Fliegengitter Gaze. Available online: https://www.amazon.de/Edelstahl-Drahtgewebe-Fliegengitter-Gaze-Rolle/dp/B0162XRC7M/ (accessed on 8 May 2020).
- Murashige, T.; Skoog, F. A Revised Medium for Rapid Growth and Bio Assays with Tobacco Tissue Cultures. Physiol. Plant. 1962, 15, 474–497. [Google Scholar] [CrossRef]
- Dethloff, F.; Erban, A.; Orf, I.; Alpers, J.; Fehrle, I.; Beine-golovchuk, O.; Schmidt, S.; Schwachtje, J.; Kopka, J. Profiling Methods to Identify Cold-Regulated Primary Metabolites Using Gas Chromatography Coupled to Mass Spectrometry. In Plant Cold Acclimation; Humana Press: New York, NY, USA, 2014; Volume 1166. [Google Scholar] [CrossRef]
- Srinivasa, S.; Ding, X.; Kast, J. Formaldehyde cross-linking and structural proteomics: Bridging the gap. Methods 2015, 89, 91–98. [Google Scholar] [CrossRef]
- Kawaguchi, R.; Williams, A.J.; Bray, E.A.; Bailey-Serres, J. Water-deficit-induced translational control in Nicotiana tabacum. Plant. Cell Environ. 2003, 26, 221–229. [Google Scholar] [CrossRef]
- Mustroph, A.; Juntawong, P.; Bailey-Serres, J. Isolation of plant polysomal mRNA by differential centrifugation and ribosome immunopurification methods. In Plant Systems Biology. Methods in Molecular BiologyTM (Methods and Protocols); Belostotsky, D.A., Ed.; Humana Press: New York, NY, USA, 2009; ISBN 9781603275637. [Google Scholar]
- Walter, M.; Piepenburg, K.; Schöttler, M.A.; Petersen, K.; Kahlau, S.; Tiller, N.; Drechsel, O.; Weingartner, M.; Kudla, J.; Bock, R. Knockout of the plastid RNase e leads to defective RNA processing and chloroplast ribosome deficiency. Plant J. 2010, 64, 851–863. [Google Scholar] [CrossRef] [PubMed]
- Salvo-Chirnside, E.; Kane, S.; Kerr, L.E. Protocol: High throughput silica-based purification of RNA from Arabidopsis seedlings in a 96-well format. Plant Methods 2011, 7, 1–12. [Google Scholar] [CrossRef]
- Grefen, C.; Obrdlik, P.; Harter, K. The determination of protein-protein interactions by the mating-based split-ubiquitin system (mbSUS). Methods Mol. Biol. 2009, 479, 217–233. [Google Scholar] [CrossRef]
- Cox, J.; Mann, M. MaxQuant enables high peptide identification rates, individualized p.p.b.-range mass accuracies and proteome-wide protein quantification. Nat. Biotechnol. 2008, 26, 1367–1372. [Google Scholar] [CrossRef]
- Cox, J.; Neuhauser, N.; Michalski, A.; Scheltema, R.A.; Olsen, J.V.; Mann, M. Andromeda: A peptide search engine integrated into the MaxQuant environment. J. Proteome Res. 2011, 10, 1794–1805. [Google Scholar] [CrossRef]
- Carroll, A.J.; Heazlewood, J.L.; Ito, J.; Millar, A.H. Analysis of the Arabidopsis cytosolic ribosome proteome provides detailed insights into its components and their post-translational modification. Mol. Cell. Proteomics 2008, 7, 347–369. [Google Scholar] [CrossRef] [PubMed]
- Giavalisco, P.; Wilson, D.; Kreitler, T.; Lehrach, H.; Klose, J.; Gobom, J.; Fucini, P. High heterogeneity within the ribosomal proteins of the Arabidopsis thaliana 80S ribosome. Plant Mol. Biol. 2005, 57, 577–591. [Google Scholar] [CrossRef] [PubMed]
- Ramšak, Ž.; Baebler, Š.; Rotter, A.; Korbar, M.; Mozetič, I.; Usadel, B.; Gruden, K. GoMapMan: Integration, consolidation and visualization of plant gene annotations within the MapMan ontology. Nucleic Acids Res. 2014, 42, 1167–1175. [Google Scholar] [CrossRef]
- Burks, E.A.; Bezerra, P.P.; Le, H.; Gallie, D.R.; Browning, K.S. Plant initiation factor 3 subunit composition resembles mammalian initiation factor 3 and has a novel subunit. J. Biol. Chem. 2001, 276, 2122–2131. [Google Scholar] [CrossRef]
- Perez-Riverol, Y.; Csordas, A.; Bai, J.; Bernal-Llinares, M.; Hewapathirana, S.; Kundu, D.J.; Inuganti, A.; Griss, J.; Mayer, G.; Eisenacher, M.; et al. The PRIDE database and related tools and resources in 2019: Improving support for quantification data. Nucleic Acids Res. 2019, 47, D442–D450. [Google Scholar] [CrossRef] [PubMed]
- Tian, T.; Liu, Y.; Yan, H.; You, Q.; Yi, X.; Du, Z.; Xu, W.; Su, Z. AgriGO v2.0: A GO analysis toolkit for the agricultural community, 2017 update. Nucleic Acids Res. 2017, 45, W122–W129. [Google Scholar] [CrossRef]
- Du, Z.; Zhou, X.; Ling, Y.; Zhang, Z.; Su, Z. agriGO: A GO analysis toolkit for the agricultural community. Nucleic Acids Res. 2010, 38, 64–70. [Google Scholar] [CrossRef] [PubMed]
- Xue, S.; Barna, M. Specialized ribosomes: A new frontier in gene regulation and organismal biology. Nat. Rev. Mol. Cell Biol. 2012, 13, 355–369. [Google Scholar] [CrossRef] [PubMed]





| Eukaryotic | Chloroplast | Mitochondrial | ||||||||
|---|---|---|---|---|---|---|---|---|---|---|
| Total # of RPs | 60S | 40S | Total | 50S | 30S | Total | mtLSU | mtSSU | Total | |
| Expected RPs | 414 | 142 | 100 | 242 | 42 | 34 | 76 | 53 | 43 | 96 |
| Identified RPs | 216 | 81 | 63 | 144 | 33 | 25 | 58 | 14 | - | 14 |
| Expected RP families | 223 | 45 | 33 | 78 | 33 | 25 | 58 | 45 | 42 | 87 |
| Identified RP families | 142 | 41 | 33 | 74 | 30 | 25 | 55 | 13 | - | 13 |
| Gene Code | Ribosome Origin | Subunit Name | New RP Names (Ban et al. 2014) [7] | Old RP Names | Sormani et al., 2011 [21] | Hummel et al., 2015 [20] | Waltz et al., 2019 [44] and Rugen et al., 2019 [45] |
|---|---|---|---|---|---|---|---|
| AT1G08360 | cytosolic | 60S | uL1 | RPL10aA | + | + | NA |
| AT2G27530 | cytosolic | 60S | uL1 | RPL10aB | + | + | NA |
| AT5G22440 | cytosolic | 60S | uL1 | RPL10aC | + | + | NA |
| AT2G18020 | cytosolic | 60S | uL2 | RPL8A | + | + | NA |
| AT4G36130 | cytosolic | 60S | uL2 | RPL8C | + | + | NA |
| AT1G43170 | cytosolic | 60S | uL3 | RPL3A | + | + | NA |
| AT1G61580 | cytosolic | 60S | uL3 | RPL3B | + | + | NA |
| AT3G09630 | cytosolic | 60S | uL4 | RPL4A | + | + | NA |
| AT5G02870 | cytosolic | 60S | uL4 | RPL4D | + | + | NA |
| AT5G45775 | cytosolic | 60S | uL5 | RPL11D | + | + | NA |
| AT1G33140 | cytosolic | 60S | uL6 | RPL9C | + | + | NA |
| AT4G10450 | cytosolic | 60S | uL6 | RPL9D | + | + | NA |
| AT3G09200 | cytosolic | 60S | uL10 | RPP0B | + | + | NA |
| AT2G37190 | cytosolic | 60S | uL11 | RPL12A | + | + | NA |
| AT3G53430 | cytosolic | 60S | uL11 | RPL12B | + | + | NA |
| AT5G60670 | cytosolic | 60S | uL11 | RPL12C | + | + | NA |
| AT3G07110 | cytosolic | 60S | uL13 | RPL13aA | + | + | NA |
| AT3G24830 | cytosolic | 60S | uL13 | RPL13aB | + | + | NA |
| AT4G13170 | cytosolic | 60S | uL13 | RPL13aC | + | + | NA |
| AT5G48760 | cytosolic | 60S | uL13 | RPL13aD | + | + | NA |
| AT3G04400 | cytosolic | 60S | uL14 | RPL23C | + | + | NA |
| AT1G70600 | cytosolic | 60S | uL15 | RPL27aC | + | + | NA |
| AT1G14320 | cytosolic | 60S | uL16 | RPL10A | + | + | NA |
| AT1G66580 | cytosolic | 60S | uL16 | RPL10C | + | + | NA |
| AT3G25520 | cytosolic | 60S | uL18 | RPL5A | + | + | NA |
| AT5G39740 | cytosolic | 60S | uL18 | RPL5B | + | + | NA |
| AT1G27400 | cytosolic | 60S | uL22 | RPL17A | + | + | NA |
| AT1G67430 | cytosolic | 60S | uL22 | RPL17B | + | + | NA |
| AT3G55280 | cytosolic | 60S | uL23 | RPL23aB | + | + | NA |
| AT3G49910 | cytosolic | 60S | uL24 | RPL26A | + | + | NA |
| AT5G67510 | cytosolic | 60S | uL24 | RPL26B | + | + | NA |
| AT3G09500 | cytosolic | 60S | uL29 | RPL35A | + | + | NA |
| AT5G02610 | cytosolic | 60S | uL29 | RPL35D | + | + | NA |
| AT2G01250 | cytosolic | 60S | uL30 | RPL7B | + | + | NA |
| AT2G44120 | cytosolic | 60S | uL30 | RPL7C | + | + | NA |
| AT3G13580 | cytosolic | 60S | uL30 | RPL7D | + | + | NA |
| AT1G18540 | cytosolic | 60S | eL6 | RPL6A | + | + | NA |
| AT1G74050 | cytosolic | 60S | eL6 | RPL6C | + | + | NA |
| AT3G62870 | cytosolic | 60S | eL8 | RPL7aB | + | + | NA |
| AT3G49010 | cytosolic | 60S | eL13 | RPL13B | + | + | NA |
| AT5G23900 | cytosolic | 60S | eL13 | RPL13D | + | + | NA |
| AT2G20450 | cytosolic | 60S | eL14 | RPL14A | + | + | NA |
| AT4G27090 | cytosolic | 60S | eL14 | RPL14B | + | + | NA |
| AT4G16720 | cytosolic | 60S | eL15 | RPL15A | + | + | NA |
| AT3G05590 | cytosolic | 60S | eL18 | RPL18B | + | + | NA |
| AT5G27850 | cytosolic | 60S | eL18 | RPL18C | + | + | NA |
| AT1G02780 | cytosolic | 60S | eL19 | RPL19A | + | + | NA |
| AT3G16780 | cytosolic | 60S | eL19 | RPL19B | + | + | NA |
| AT4G02230 | cytosolic | 60S | eL19 | RPL19C | + | + | NA |
| AT2G34480 | cytosolic | 60S | eL20 | RPL18aB | + | + | NA |
| AT3G14600 | cytosolic | 60S | eL20 | RPL18aC | + | + | NA |
| AT1G57860 | cytosolic | 60S | eL21 | RPL21G | + | + | NA |
| AT3G05560 | cytosolic | 60S | eL22 | RPL22B | + | + | NA |
| AT5G27770 | cytosolic | 60S | eL22 | RPL22C | + | + | NA |
| AT3G53020 | cytosolic | 60S | eL24 | RPL24B | + | + | NA |
| AT3G22230 | cytosolic | 60S | eL27 | RPL27B | + | + | NA |
| AT4G15000 | cytosolic | 60S | eL27 | RPL27C | + | + | NA |
| AT2G19730 | cytosolic | 60S | eL28 | RPL28A | + | + | NA |
| AT4G29410 | cytosolic | 60S | eL28 | RPL28C | + | + | NA |
| AT3G18740 | cytosolic | 60S | eL30 | RPL30C | + | + | NA |
| AT5G56710 | cytosolic | 60S | eL31 | RPL31C | + | + | NA |
| AT4G18100 | cytosolic | 60S | eL32 | RPL32A | + | + | NA |
| AT5G46430 | cytosolic | 60S | eL32 | RPL32B | + | + | NA |
| AT1G41880 | cytosolic | 60S | eL33 | RPL35aB | + | + | NA |
| AT3G55750 | cytosolic | 60S | eL33 | RPL35aD | + | + | NA |
| AT1G69620 | cytosolic | 60S | eL34 | RPL34B | + | + | NA |
| AT3G28900 | cytosolic | 60S | eL34 | RPL34C | + | + | NA |
| AT2G37600 | cytosolic | 60S | eL36 | RPL36A | + | + | NA |
| AT5G02450 | cytosolic | 60S | eL36 | RPL36C | + | + | NA |
| AT3G59540 | cytosolic | 60S | eL38 | RPL38B | + | + | NA |
| AT4G14320 | cytosolic | 60S | eL42 | RPL36aB | + | + | NA |
| AT3G60245 | cytosolic | 60S | eL43 | RPL37aC | + | + | NA |
| AT1G01100 | cytosolic | 60S | P1/P2 | RPP1A | + | + | NA |
| AT4G00810 | cytosolic | 60S | P1/P2 | RPP1B | + | + | NA |
| AT5G47700 | cytosolic | 60S | P1/P2 | RPP1C | + | + | NA |
| AT2G27720 | cytosolic | 60S | P1/P2 | RPP2A | + | + | NA |
| AT2G27710 | cytosolic | 60S | P1/P2 | RPP2B | + | + | NA |
| AT3G28500 | cytosolic | 60S | P1/P2 | RPP2C | + | + | NA |
| AT3G44590 | cytosolic | 60S | P1/P2 | RPP2D | + | + | NA |
| AT4G25890 | cytosolic | 60S | P1/P2 | RPP3A | + | + | NA |
| AT5G57290 | cytosolic | 60S | P1/P2 | RPP3B | + | + | NA |
| AT1G72370 | cytosolic | 40S | uS2 | RPSaA | + | + | NA |
| AT2G31610 | cytosolic | 40S | uS3 | RPS3A | + | + | NA |
| AT3G53870 | cytosolic | 40S | uS3 | RPS3B | + | + | NA |
| AT5G35530 | cytosolic | 40S | uS3 | RPS3C | + | + | NA |
| AT5G15200 | cytosolic | 40S | uS4 | RPS9B | + | + | NA |
| AT1G59359 | cytosolic | 40S | uS5 | RPS2B | + | + | NA |
| AT2G41840 | cytosolic | 40S | uS5 | RPS2C | + | + | NA |
| AT2G37270 | cytosolic | 40S | uS7 | RPS5A | + | + | NA |
| AT3G11940 | cytosolic | 40S | uS7 | RPS5B | + | + | NA |
| AT5G59850 | cytosolic | 40S | uS8 | RPS15aF | + | + | NA |
| AT2G09990 | cytosolic | 40S | uS9 | RPS16A | + | + | NA |
| AT5G18380 | cytosolic | 40S | uS9 | RPS16C | + | + | NA |
| AT3G47370 | cytosolic | 40S | uS10 | RPS20B | + | + | NA |
| AT5G62300 | cytosolic | 40S | uS10 | RPS20C | + | + | NA |
| AT2G36160 | cytosolic | 40S | uS11 | RPS14A | + | + | NA |
| AT3G11510 | cytosolic | 40S | uS11 | RPS14B | + | + | NA |
| AT3G52580 | cytosolic | 40S | uS11 | RPS14C | + | + | NA |
| AT5G02960 | cytosolic | 40S | uS12 | RPS23B | + | + | NA |
| AT4G09800 | cytosolic | 40S | uS13 | RPS18C | + | + | NA |
| AT4G33865 | cytosolic | 40S | uS14 | RPS29C | + | + | NA |
| AT4G00100 | cytosolic | 40S | uS15 | RPS13B | + | + | NA |
| AT3G48930 | cytosolic | 40S | uS17 | RPS11A | + | + | NA |
| AT5G23740 | cytosolic | 40S | uS17 | RPS11C | + | + | NA |
| AT1G04270 | cytosolic | 40S | uS19 | RPS15A | + | + | NA |
| AT5G09500 | cytosolic | 40S | uS19 | RPS15C | + | + | NA |
| AT5G09510 | cytosolic | 40S | uS19 | RPS15D | + | + | NA |
| AT3G04840 | cytosolic | 40S | eS1 | RPS3aA | + | + | NA |
| AT4G34670 | cytosolic | 40S | eS1 | RPS3aB | + | + | NA |
| AT5G07090 | cytosolic | 40S | eS4 | RPS4B | + | + | NA |
| AT5G58420 | cytosolic | 40S | eS4 | RPS4D | + | + | NA |
| AT4G31700 | cytosolic | 40S | eS6 | RPS6A | + | + | NA |
| AT5G10360 | cytosolic | 40S | eS6 | RPS6B | + | + | NA |
| AT1G48830 | cytosolic | 40S | eS7 | RPS7A | + | + | NA |
| AT3G02560 | cytosolic | 40S | eS7 | RPS7B | + | + | NA |
| AT5G16130 | cytosolic | 40S | eS7 | RPS7C | + | + | NA |
| AT5G20290 | cytosolic | 40S | eS8 | RPS8A | + | + | NA |
| AT4G25740 | cytosolic | 40S | eS10 | RPS10A | + | + | NA |
| AT5G41520 | cytosolic | 40S | eS10 | RPS10B | + | + | NA |
| AT5G52650 | cytosolic | 40S | eS10 | RPS10C | + | + | NA |
| AT1G15930 | cytosolic | 40S | eS12 | RPS12A | + | + | NA |
| AT2G32060 | cytosolic | 40S | eS12 | RPS12C | + | + | NA |
| AT2G05220 | cytosolic | 40S | eS17 | RPS17B | + | + | NA |
| AT5G04800 | cytosolic | 40S | eS17 | RPS17D | + | + | NA |
| AT3G02080 | cytosolic | 40S | eS19 | RPS19A | + | + | NA |
| AT5G61170 | cytosolic | 40S | eS19 | RPS19C | + | + | NA |
| AT3G53890 | cytosolic | 40S | eS21 | RPS21B | + | + | NA |
| AT5G27700 | cytosolic | 40S | eS21 | RPS21C | + | + | NA |
| AT3G04920 | cytosolic | 40S | eS24 | RPS24A | + | + | NA |
| AT5G28060 | cytosolic | 40S | eS24 | RPS24B | + | + | NA |
| AT2G21580 | cytosolic | 40S | eS25 | RPS25B | + | + | NA |
| AT4G39200 | cytosolic | 40S | eS25 | RPS25E | + | + | NA |
| AT2G40510 | cytosolic | 40S | eS26 | RPS26A | + | + | NA |
| AT2G40590 | cytosolic | 40S | eS26 | RPS26B | + | + | NA |
| AT3G56340 | cytosolic | 40S | eS26 | RPS26C | + | + | NA |
| AT2G45710 | cytosolic | 40S | eS27 | RPS27A | + | + | NA |
| AT5G47930 | cytosolic | 40S | eS27 | RPS27D | + | + | NA |
| AT5G03850 | cytosolic | 40S | eS28 | RPS28B | + | + | NA |
| AT5G64140 | cytosolic | 40S | eS28 | RPS28C | + | + | NA |
| AT5G56670 | cytosolic | 40S | eS30 | RPS30C | + | + | NA |
| AT1G23410 | cytosolic | 40S | eS31 | RPS27aA | + | + | NA |
| AT1G18080 | cytosolic | 40S | RACK1 | RACK1A | − | + | NA |
| AT1G48630 | cytosolic | 40S | RACK1 | RACK1B | − | + | NA |
| AT3G18130 | cytosolic | 40S | RACK1 | RACK1C | − | + | NA |
| AT3G63490 | plastid | 50S | uL1c | RPL1 | + | − | NA |
| ATCG01310 | plastid | 50S | uL2c | RPL2.2 | + | − | NA |
| AT2G43030 | plastid | 50S | uL3c | RPL3 related | + | − | NA |
| AT1G07320 | plastid | 50S | uL4c | RPL4 | + | − | NA |
| AT4G01310 | plastid | 50S | uL5c | RPL5 family | + | − | NA |
| AT1G05190 | plastid | 50S | uL6c | RPL6/emb2394 | + | − | NA |
| AT3G44890 | plastid | 50S | bL9c | RPL9/CL9 | + | − | NA |
| AT5G13510 | plastid | 50S | uL10c | RPL10 | + | − | NA |
| AT1G32990 | plastid | 50S | uL11c | RPL11 | + | − | NA |
| AT3G27850 | plastid | 50S | bL12c | RPL12C | + | − | NA |
| AT1G78630 | plastid | 50S | uL13c | RPL13A | + | − | NA |
| ATCG00780 | plastid | 50S | uL14c | RPL14/HLL | + | − | NA |
| AT3G25920 | plastid | 50S | uL15c | RPL15 | + | − | NA |
| ATCG00790 | plastid | 50S | uL16c | RPL16 | + | − | NA |
| AT3G54210 | plastid | 50S | bL17c | RPL17 | + | − | NA |
| AT3G20230 | plastid | 50S | uL18c | RPL18N | + | − | NA |
| AT5G13720 | plastid | 50S | uL18c | RPL18N | + | − | NA |
| AT1G48350 | plastid | 50S | uL18c | RPL18N | + | − | NA |
| AT4G17560 | plastid | 50S | bL19c | RPL19 | + | − | NA |
| AT5G47190 | plastid | 50S | bL19c | RPL19 | + | − | NA |
| ATCG00660 | plastid | 50S | bL20c | RPL20 | + | − | NA |
| AT1G35680 | plastid | 50S | bL21c | RPL21/CL21 | + | − | NA |
| ATCG00810 | plastid | 50S | uL22c | RPL22 | + | − | NA |
| ATCG01300 | plastid | 50S | uL23c | RPL23.2 | + | − | NA |
| AT5G54600 | plastid | 50S | uL24c | RPL24 | + | − | NA |
| AT5G40950 | plastid | 50S | bL27c | RPL27 | + | − | NA |
| AT2G33450 | plastid | 50S | bL28c | RPL28 | + | − | NA |
| AT5G65220 | plastid | 50S | uL29c | RPL29 | + | − | NA |
| AT1G75350 | plastid | 50S | bL31c | RPL31 | + | − | NA |
| ATCG01020 | plastid | 50S | bL32c | RPL32 | + | − | NA |
| AT2G24090 | plastid | 50S | bL35c | RPL35 family | + | − | NA |
| AT3G56910 | plastid | 50S | cL37 | PSRP-5 | + | − | NA |
| AT5G17870 | plastid | 50S | cL38 | PSRP-6 | + | − | NA |
| AT5G30510 | plastid | 30S | bS1c | RPS1 | + | − | NA |
| ATCG00160 | plastid | 30S | uS2c | RPS2 | + | − | NA |
| ATCG00800 | plastid | 30S | uS3c | RPS3aN | + | − | NA |
| ATCG00380 | plastid | 30S | uS4c | RPS4 | + | − | NA |
| AT2G33800 | plastid | 30S | uS5c | RPS5 | + | − | NA |
| AT1G64510 | plastid | 30S | bS6c | RPS6 | + | − | NA |
| ATCG01240 | plastid | 30S | uS7c | RPS7.1 | + | − | NA |
| ATCG00770 | plastid | 30S | uS8c | RPS8 | + | − | NA |
| AT1G74970 | plastid | 30S | uS9c | RPS9 | + | − | NA |
| AT3G13120 | plastid | 30S | uS10c | RPS10 | + | − | NA |
| ATCG00750 | plastid | 30S | uS11c | RPS11 | + | − | NA |
| ATCG01230 | plastid | 30S | uS12c | RPS12 | + | − | NA |
| AT5G14320 | plastid | 30S | uS13c | RPS13 | + | − | NA |
| ATCG00330 | plastid | 30S | uS14c | RPS14 | + | − | NA |
| ATCG01120 | plastid | 30S | uS15c | RPS15 | + | − | NA |
| AT4G34620 | plastid | 30S | bS16c | RPS16 | + | − | NA |
| AT1G79850 | plastid | 30S | uS17c | RPS17 | + | − | NA |
| ATCG00650 | plastid | 30S | bS18c | RPS18 | + | − | NA |
| ATCG00820 | plastid | 30S | uS19c | RPS19 | + | − | NA |
| AT3G15190 | plastid | 30S | bS20c | RPS20 | + | − | NA |
| AT3G27160 | plastid | 30S | bS21c | RPS21 GHS1 | + | − | NA |
| AT2G38140 | plastid | 30S | bTHXc | PSRP-4 | + | − | NA |
| AT3G52150 | plastid | 30S | cS22 | PSRP-2 | + | − | NA |
| AT1G68590 | plastid | 30S | cS23 | PSRP-3 | + | − | NA |
| AT5G24490 | plastid | 30S | plastid pY | PSRP-1 | + | − | NA |
| AT4G29060 | RP homolog | PSRP-7 | + | − | NA | ||
| AT2G42710 | Mitochondrial | mtLSU | uL1m | RPL1 | + | − | + |
| AT2G44065 | Mitochondrial | mtLSU | uL2m | RPL2 | + | − | + |
| AT2G20060 | Mitochondrial | mtLSU | uL4m | RPL4 | + | − | + |
| AT3G01790 | Mitochondrial | mtLSU | uL13m | RPL13 | + | − | + |
| AT5G46160 | Mitochondrial | mtLSU | uL14m | RPL14/HLP | + | − | + |
| AT5G64670 | Mitochondrial | mtLSU | uL15m | RPL15 | + | − | + |
| AT5G53070 | Mitochondrial | mtLSU | bL9m | RPL9 | + | − | + |
| AT4G30930 | Mitochondrial | mtLSU | bL21m | RPL21/NFD1 | + | − | + |
| AT4G23620 | Mitochondrial | mtLSU | bL25m | RPL15 | + | − | + |
| AT5G66860 | Mitochondrial | mtLSU | bL25m | RPL25 | + | − | + |
| AT4G05400 | Mitochondrial | mtLSU | mL40 | Cu binding | − | − | + |
| AT1G60770 | Mitochondrial | mtLSU | mL101(rPPR4) | PPR | − | − | + |
| AT5G60960 | Mitochondrial | mtLSU | mL104(rPPR9) | PPR (PNM1) | − | − | + |
| AT1G73940 | Mitochondrial | mtLSU | mL106 | TNF protein | − | − | + |
| Ribosome Extraction Buffer | Chemical Components (Final Concentration) | Stock Solutions (Concentration) | Volume Required for 5 mL | Volume Required for 50 mL | Temperature Conditions |
|---|---|---|---|---|---|
| Pre-REB Prepare 5.0 mL aliquots and store less than 6 months at −20 °C. | 200 mM Tris-HCl | 2.0 M (pH 9.0) | - | 5.0 mL | rt |
| 200 mM KCl | 2.0 M | - | 5.0 mL | rt | |
| 25 mM EGTA | 0.5 M (pH 8.3) | - | 2.5 mL | rt | |
| 36 mM MgCl2 | 1.0 M | - | 1.8 mL | rt | |
| DEPC–H2O | - | - | adjust to 50 mL | rt | |
| 1% Detergent mix | 20% (v/v or w/v) | - | 2.5 mL | 45 °C | |
| 1% (v/v) PTE | 20% (v/v) | - | 2.5 mL | rt | |
| 1% (w/v) DOC | 10% (w/v) | - | 5.0 mL | rt | |
| Final REB Prepare freshly at day of use | 50 µg/mL Cycloheximide | 50 mg/mL | 5 µL | - | 4 °C |
| 50 µg/mL Chloramphenicol | 50 mg/mL | 5 µL | - | 4 °C | |
| 1 mg/mL Heparin | 200 mg/mL | 25 µL | - | 4 °C | |
| 5 mM DTT | 1 M | 25 µL | - | 4 °C | |
| 1 mM PMSF | 0.5 M | 10 µL | - | 4 °C | |
| complete protease inhibitor cocktail | 1 tablet/mL | 10 µL | - | 4 °C |
| Number of Tubes (n) | Sucrose Gradient Solution (%) | 2 M Sucrose (mL) | 10 × Salt and Buffer Solution (mL) | ddH2O (mL) | Chloramphenicol (μL) | Cycloheximide (μL) | Final Volume (mL) | Pipetting Order | Large Tubes (mL) | Small Tubes (mL) |
|---|---|---|---|---|---|---|---|---|---|---|
| 1 | 60 | 1.31 | 0.15 | 0.04 | 0.15 | 0.15 | 1.8 | 1 | 1.5 | 0.75 |
| 45 | 1.97 | 0.30 | 0.73 | 0.30 | 0.30 | 3.6 | 2 | 3.0 | 1.50 | |
| 30 | 1.31 | 0.30 | 1.39 | 0.30 | 0.30 | 3.6 | 3 | 3.0 | 1.50 | |
| 15 | 0.33 | 0.15 | 1.02 | 0.15 | 0.15 | 1.8 | 4 | 1.5 | 0.75 |
© 2020 by the authors. Licensee MDPI, Basel, Switzerland. This article is an open access article distributed under the terms and conditions of the Creative Commons Attribution (CC BY) license (http://creativecommons.org/licenses/by/4.0/).
Share and Cite
Firmino, A.A.P.; Gorka, M.; Graf, A.; Skirycz, A.; Martinez-Seidel, F.; Zander, K.; Kopka, J.; Beine-Golovchuk, O. Separation and Paired Proteome Profiling of Plant Chloroplast and Cytoplasmic Ribosomes. Plants 2020, 9, 892. https://doi.org/10.3390/plants9070892
Firmino AAP, Gorka M, Graf A, Skirycz A, Martinez-Seidel F, Zander K, Kopka J, Beine-Golovchuk O. Separation and Paired Proteome Profiling of Plant Chloroplast and Cytoplasmic Ribosomes. Plants. 2020; 9(7):892. https://doi.org/10.3390/plants9070892
Chicago/Turabian StyleFirmino, Alexandre Augusto Pereira, Michal Gorka, Alexander Graf, Aleksandra Skirycz, Federico Martinez-Seidel, Kerstin Zander, Joachim Kopka, and Olga Beine-Golovchuk. 2020. "Separation and Paired Proteome Profiling of Plant Chloroplast and Cytoplasmic Ribosomes" Plants 9, no. 7: 892. https://doi.org/10.3390/plants9070892
APA StyleFirmino, A. A. P., Gorka, M., Graf, A., Skirycz, A., Martinez-Seidel, F., Zander, K., Kopka, J., & Beine-Golovchuk, O. (2020). Separation and Paired Proteome Profiling of Plant Chloroplast and Cytoplasmic Ribosomes. Plants, 9(7), 892. https://doi.org/10.3390/plants9070892

