Genome-Wide Association Analysis Identifies Resistance Loci for Bacterial Leaf Streak Resistance in Rice (Oryza sativa L.)
Abstract
1. Introduction
2. Results
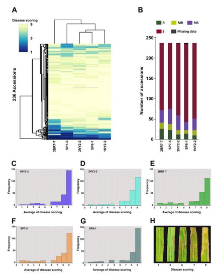
2.1. BLS Disease Resistance in the Rice Germplasm Collection
2.2. Genome-Wide Association Analysis
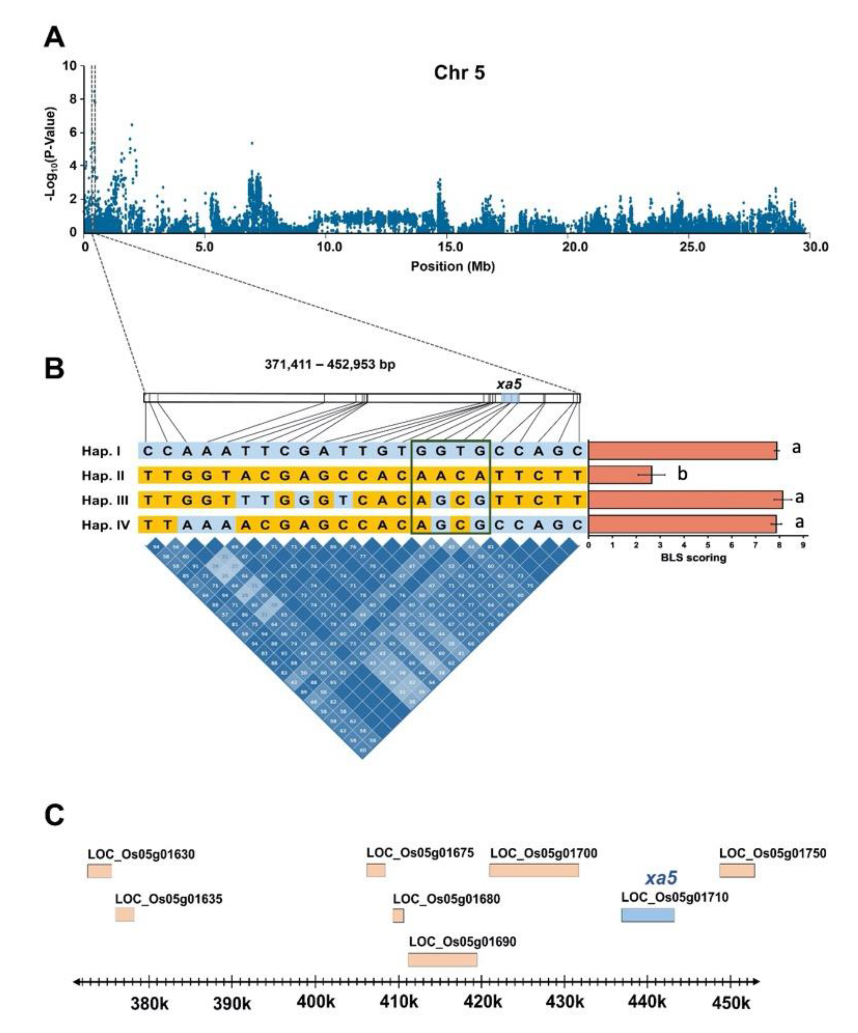
2.3. Linkage Disequilibrium (LD) Decay and Candidate Gene Identification
2.4. Haplotype Analysis of qBLS5.1 and qBLS2.3
3. Discussion
4. Materials and Methods
4.1. Association Mapping Panel and BLS Resistance Evaluation
4.2. Genome-Wide Association Analysis
4.3. Linkage Disequilibrium (LD) Decay, Haplotype Analysis and Candidate Gene Identification
5. Conclusions
Supplementary Materials
Author Contributions
Funding
Acknowledgments
Conflicts of Interest
Abbreviations
| GWAS | Genome-wide association study |
| LD | Linkage disequilibrium |
| PCA | Principal component analysis |
| MLM | Mixed Linear Model |
| BLS | Bacterial leaf streak |
| BLB | Bacterial leaf blight |
| Xoc | Xanthomonas oryzae pv. oryzicola |
| Xoo | Xanthomonas oryzae pv. oryzae |
| QTL | Quantitative Trait Loci |
| SNP | Single nucleotide polymorphism |
| MAF | Minor allele frequency |
| MAGIC | Multiparent advanced generation intercross |
| TAL EBE | Transcription activator-like effector Effector binding element |
References
- Niño-Liu, D.O.; Ronald, P.C.; Bogdanove, A.J. Xanthomonas oryzae pathovars: Model pathogens of a model crop. Mol. Plant Pathol. 2006, 7, 303–324. [Google Scholar] [CrossRef] [PubMed]
- Ou, S.H. Rice Diseases (Cabi Publishing), 2nd ed.; Oxford University Press: London, UK, 1985; p. 412. [Google Scholar]
- Wonni, I.; Djedatin, G.; Ouédraogo, L.; Verdier, V. Evaluation of rice germplasm against bacterial leaf streak disease reveals sources of resistance in African varieties. J. Plant Pathol. Microbiol. 2015, 6, 1–5. [Google Scholar] [CrossRef]
- Tang, D.; Wu, W.; Li, W.; Lu, H.; Worland, A.J. Mapping of QTLs conferring resistance to bacterial leaf streak in rice. Theor. Appl. Genet. 2000, 101, 286–291. [Google Scholar] [CrossRef]
- Chen, C.-H.; Zheng, W.; Huang, X.-M.; Zhang, D.-P.; Lin, X.-H. Major QTL conferring resistance to rice bacterial leaf streak. Agric. Sci. China 2006, 5, 216–220. [Google Scholar] [CrossRef]
- Xie, X.; Chen, Z.; Cao, J.; Guan, H.; Lin, D.; Li, C.; Lan, T.; Duan, Y.; Mao, D.; Wu, W. Toward the positional cloning of qBlsr5a, a QTL underlying resistance to bacterial leaf streak, using overlapping sub-CSSLs in rice. PLoS ONE 2014, 9, e95751. [Google Scholar] [CrossRef]
- Bossa-Castro, A.M.; Tekete, C.; Raghavan, C.; Delorean, E.E.; Dereeper, A.; Dagno, K.; Koita, O.; Mosquera, G.; Leung, H.; Verdier, V.; et al. Allelic variation for broad-spectrum resistance and susceptibility to bacterial pathogens identified in a rice MAGIC population. Plant Biotechnol. J. 2018, 16, 1559–1568. [Google Scholar] [CrossRef]
- Boyles, R.E.; Cooper, E.A.; Myers, M.T.; Brenton, Z.; Rauh, B.L.; Morris, G.P.; Kresovich, S. Genome-Wide Association Studies of Grain Yield Components in Diverse Sorghum Germplasm. Plant Genome 2016, 9, 9. [Google Scholar] [CrossRef]
- Jiang, S.; Zhang, H.; Ni, P.; Yu, S.; Dong, H.; Zhang, A.; Cao, H.; Zhang, L.; Ruan, Y.; Cui, Z. Genome-Wide Association Study Dissects the Genetic Architecture of Maize Husk Tightness. Front. Plant Sci. 2020, 11, 861. [Google Scholar] [CrossRef]
- Chang, H.-X.; Hartman, G.L. Characterization of Insect Resistance Loci in the USDA Soybean Germplasm Collection Using Genome-Wide Association Studies. Front. Plant Sci. 2017, 8, 670. [Google Scholar] [CrossRef]
- Wang, C.; Yang, Y.; Yuan, X.; Xu, Q.; Feng, Y.; Yu, H.; Wang, Y.; Wei, X. Genome-wide association study of blast resistance in indica rice. BMC Plant Biol. 2014, 14, 311. [Google Scholar] [CrossRef]
- Zhu, D.; Kang, H.; Li, Z.; Liu, M.; Zhu, X.; Wang, Y.; Wang, D.; Wang, Z.; Liu, W.; Wang, G.-L. A Genome-Wide Association Study of Field Resistance to Magnaporthe Oryzae in Rice. Rice 2016, 9, 44. [Google Scholar] [CrossRef] [PubMed]
- Raboin, L.-M.; Ballini, E.; Tharreau, D.; Ramanantsoanirina, A.; Frouin, J.; Courtois, B.; Ahmadi, N. Association mapping of resistance to rice blast in upland field conditions. Rice 2016, 9, 59. [Google Scholar] [CrossRef] [PubMed]
- Zhang, F.; Wu, Z.-C.; Wang, M.-M.; Zhang, F.; Dingkuhn, M.; Xu, J.-L.; Zhou, Y.-L.; Li, Z.-K. Genome-wide association analysis identifies resistance loci for bacterial blight in a diverse collection of indica rice germplasm. PLoS ONE 2017, 12, e0174598. [Google Scholar] [CrossRef] [PubMed]
- Dilla-Ermita, C.J.; Tandayu, E.; Juanillas, V.M.; Detras, J.; Lozada, D.N.; Dwiyanti, M.S.; Vera Cruz, C.; Mbanjo, E.G.N.; Ardales, E.; Diaz, M.G.; et al. Genome-wide Association Analysis Tracks Bacterial Leaf Blight Resistance Loci In Rice Diverse Germplasm. Rice 2017, 10, 8. [Google Scholar] [CrossRef]
- Ramakrishnan, S.M.; Sidhu, J.S.; Ali, S.; Kaur, N.; Wu, J.; Sehgal, S.K. Molecular characterization of bacterial leaf streak resistance in hard winter wheat. PeerJ 2019, 7, e7276. [Google Scholar] [CrossRef]
- Iyer, A.S.; McCouch, S.R. The rice bacterial blight resistance gene xa5 encodes a novel form of disease resistance. Mol. Plant Microbe Interact. 2004, 17, 1348–1354. [Google Scholar] [CrossRef]
- Yuan, M.; Ke, Y.; Huang, R.; Ma, L.; Yang, Z.; Chu, Z.; Xiao, J.; Li, X.; Wang, S. A host basal transcription factor is a key component for infection of rice by TALE-carrying bacteria. Elife 2016, 5, e19605. [Google Scholar] [CrossRef]
- Tian, J.; Hui, S.; Shi, Y.; Yuan, M. The key residues of OsTFIIAγ5/Xa5 protein captured by the arginine-rich TFB domain of TALEs compromising rice susceptibility and bacterial pathogenicity. J. Integr. Agric. 2019, 18, 1178–1188. [Google Scholar] [CrossRef]
- Bogdanove, A.J.; Schornack, S.; Lahaye, T. TAL effectors: Finding plant genes for disease and defense. Curr. Opin. Plant Biol. 2010, 13, 394–401. [Google Scholar] [CrossRef]
- Bogdanove, A.J.; Voytas, D.F. TAL effectors: Customizable proteins for DNA targeting. Science 2011, 333, 1843–1846. [Google Scholar] [CrossRef]
- Cernadas, R.A.; Doyle, E.L.; Niño-Liu, D.O.; Wilkins, K.E.; Bancroft, T.; Wang, L.; Schmidt, C.L.; Caldo, R.; Yang, B.; White, F.F.; et al. Code-assisted discovery of TAL effector targets in bacterial leaf streak of rice reveals contrast with bacterial blight and a novel susceptibility gene. PLoS Pathog. 2014, 10, e1003972. [Google Scholar] [CrossRef] [PubMed]
- Boch, J.; Bonas, U.; Lahaye, T. TAL effectors--pathogen strategies and plant resistance engineering. New Phytol. 2014, 204, 823–832. [Google Scholar] [CrossRef] [PubMed]
- Huang, S.; Antony, G.; Li, T.; Liu, B.; Obasa, K.; Yang, B.; White, F.F. The broadly effective recessive resistance gene xa5 of rice is a virulence effector-dependent quantitative trait for bacterial blight. Plant J. 2016, 86, 186–194. [Google Scholar] [CrossRef] [PubMed]
- Wormit, A.; Usadel, B. The multifaceted role of pectin methylesterase inhibitors (PMEIs). Int. J. Mol. Sci. 2018, 19, 2878. [Google Scholar] [CrossRef] [PubMed]
- Liu, N.; Sun, Y.; Pei, Y.; Zhang, X.; Wang, P.; Li, X.; Li, F.; Hou, Y. A pectin methylesterase inhibitor enhances resistance to verticillium wilt. Plant Physiol. 2018, 176, 2202–2220. [Google Scholar] [CrossRef] [PubMed]
- Wang, Y.; Gao, M.; Li, Q.; Wang, L.; Wang, J.; Jeon, J.-S.; Qu, N.; Zhang, Y.; He, Z. OsRAR1 and OsSGT1 physically interact and function in rice basal disease resistance. Mol. Plant Microbe Interact. 2008, 21, 294–303. [Google Scholar] [CrossRef] [PubMed]
- Jung, Y.J.; Kyoung, J.H.; Nou, I.S.; Cho, Y.G.; Kang, K.K. Molecular characterization of the UDP-glucose 4-epimerase (BrUGE) gene family in response to biotic and abiotic stress in Chinese cabbage (Brassica rapa). Plant Biotechnol. Rep. 2015, 9, 339–350. [Google Scholar] [CrossRef]
- Ji, Z.-Y.; Zakria, M.; Zou, L.-F.; Xiong, L.; Li, Z.; Ji, G.-H.; Chen, G.-Y. Genetic diversity of transcriptional activator-like effector genes in Chinese isolates of Xanthomonas oryzae pv. oryzicola. Phytopathology 2014, 104, 672–682. [Google Scholar] [CrossRef][Green Version]
- Korinsak, S.; Sirithunya, K.; Toojinda, T. Identifying a source of a bacterial blight resistance gene xa5 in rice variety ‘IR62266’and development of a functional marker ‘PAxa5’, the easy agarose based detection. Genom. Genet. 2014, 7, 164–172. [Google Scholar]
- Wongkhamchan, A.; Chankaew, S.; Monkham, T.; Saksirirat, W.; Sanitchon, J. Broad resistance of RD6 introgression lines with xa5 gene from IR62266 rice variety to bacterial leaf blight disease for rice production in Northeastern Thailand. Agric. Nat. Resour. 2018, 52, 241–245. [Google Scholar] [CrossRef]
- Jones, J.D.G.; Dangl, J.L. The plant immune system. Nature 2006, 444, 323–329. [Google Scholar] [CrossRef] [PubMed]
- Meyers, B.C.; Kozik, A.; Griego, A.; Kuang, H.; Michelmore, R.W. Genome-wide analysis of NBS-LRR-encoding genes in Arabidopsis. Plant Cell 2003, 15, 809–834. [Google Scholar] [CrossRef] [PubMed]
- Yang, S.; Feng, Z.; Zhang, X.; Jiang, K.; Jin, X.; Hang, Y.; Chen, J.-Q.; Tian, D. Genome-wide investigation on the genetic variations of rice disease resistance genes. Plant Mol. Biol. 2006, 62, 181–193. [Google Scholar] [CrossRef] [PubMed]
- Agrios, G.N. Plant Pathology, 5th ed.; Elsevier Academic Press: San Diego, CA, USA, 2005. [Google Scholar]
- Xu, M.-R.; Huang, L.-Y.; Zhang, F.; Zhu, L.-H.; Zhou, Y.-L.; Li, Z.-K. Genome-wide phylogenetic analysis of stress-activated protein kinase genes in rice (OsSAPKs) and expression profiling in response to Xanthomonas oryzae pv. oryzicola infection. Plant Mol. Biol. Report. 2013, 31, 877–885. [Google Scholar] [CrossRef]
- International Rice Research Institute. Standard Evaluation System for Rice; International Rice Research Institute: Manila, Philippines, 2002. [Google Scholar]
- Bradbury, P.J.; Zhang, Z.; Kroon, D.E.; Casstevens, T.M.; Ramdoss, Y.; Buckler, E.S. TASSEL: Software for association mapping of complex traits in diverse samples. Bioinformatics 2007, 23, 2633–2635. [Google Scholar] [CrossRef] [PubMed]
- Purcell, S.; Neale, B.; Todd-Brown, K.; Thomas, L.; Ferreira, M.A.R.; Bender, D.; Maller, J.; Sklar, P.; De Bakker, P.I.W.; Daly, M.J.; et al. PLINK: A tool set for whole-genome association and population-based linkage analyses. Am. J. Hum. Genet. 2007, 81, 559–575. [Google Scholar] [CrossRef]
- Evanno, G.; Regnaut, S.; Goudet, J. Detecting the number of clusters of individuals using the software STRUCTURE: A simulation study. Mol. Ecol. 2005, 14, 2611–2620. [Google Scholar] [CrossRef]
- Earl, D.A.; Vonholdt, B.M. STRUCTURE HARVESTER: A website and program for visualizing STRUCTURE output and implementing the Evanno method. Conserv. Genet. Resour. 2012, 4, 359–361. [Google Scholar] [CrossRef]
- Lipka, A.E.; Tian, F.; Wang, Q.; Peiffer, J.; Li, M.; Bradbury, P.J.; Gore, M.A.; Buckler, E.S.; Zhang, Z. GAPIT: Genome association and prediction integrated tool. Bioinformatics 2012, 28, 2397–2399. [Google Scholar] [CrossRef]
- Hao, Z.; Lv, D.; Ge, Y.; Shi, J.; Weijers, D.; Yu, G.; Chen, J. RIdeogram: Drawing SVG graphics to visualize and map genome-wide data on the idiograms. PeerJ Comput. Sci. 2020, 6, e251. [Google Scholar] [CrossRef]
- Turner, S.D. qqman: An R package for visualizing GWAS results using QQ and manhattan plots. bioRxiv 2014, 005165. [Google Scholar] [CrossRef]
- Zhang, C.; Dong, S.-S.; Xu, J.-Y.; He, W.-M.; Yang, T.-L. PopLDdecay: A fast and effective tool for linkage disequilibrium decay analysis based on variant call format files. Bioinformatics 2019, 35, 1786–1788. [Google Scholar] [CrossRef] [PubMed]
- Barrett, J.C.; Fry, B.; Maller, J.; Daly, M.J. Haploview: Analysis and visualization of LD and haplotype maps. Bioinformatics 2005, 21, 263–265. [Google Scholar] [CrossRef] [PubMed]






| Isolate | Chr. | Position (bp) | −log10 (p-Value) | SNP | MAF (%) | Effect | Marker R2 | Genetic Var. | Residual Var. | Heritability (%) |
|---|---|---|---|---|---|---|---|---|---|---|
| 1NY2-2 | 2 | 4,181,654 | 4.93 | T/C | 17.65 | 1.95 | 0.09 | 1.14 | 0.96 | 54.28 |
| 4 | 13,430,963 | 4.61 | C/T | 10.24 | −1.76 | 0.08 | ||||
| 5 | 440,778 | 5.36 | G/A | 14.44 | −2.95 | 0.10 | ||||
| 8 | 17,854,983 | 5.45 | A/G | 6.34 | 2.52 | 0.10 | ||||
| 2NY2-2 | 1 | 11,593,588 | 5.29 | C/T | 6.40 | −2.31 | 0.10 | 0.98 | 1.01 | 49.25 |
| 2 | 4,181,736 | 4.66 | T/C | 17.78 | 1.92 | 0.09 | ||||
| 2 | 19,690,256 | 5.54 | C/T | 12.77 | 2.21 | 0.10 | ||||
| 2 | 27,868,581 | 4.59 | C/T | 14.66 | 2.03 | 0.08 | ||||
| 5 | 440,778 | 4.42 | G/A | 14.44 | −2.60 | 0.08 | ||||
| 5 | 6,954,155 | 5.47 | T/C | 12.50 | −2.32 | 0.10 | ||||
| 3BR7-7 | 2 | 19,714,517 | 4.88 | A/G | 15.22 | 3.38 | 0.09 | 2.60 | 0.48 | 84.42 |
| 3 | 23,996,396 | 4.48 | A/G | 12.56 | 3.84 | 0.09 | ||||
| 5 | 355,417 | 6.01 | T/A | 12.95 | −5.01 | 0.12 | ||||
| 5 | 7,180,089 | 5.04 | A/G | 57.45 | 1.55 | 0.09 | ||||
| SP7-5 | 1 | 11,593,588 | 4.58 | C/T | 6.40 | −2.68 | 0.08 | 2.10 | 1.91 | 52.37 |
| 2 | 18,036,539 | 4.92 | C/T | 9.95 | 2.55 | 0.09 | ||||
| 5 | 466,183 | 6.85 | T/C | 13.76 | −4.59 | 0.13 | ||||
| 9 | 5,885,730 | 4.82 | G/T | 22.99 | 1.75 | 0.09 | ||||
| SP8-1 | 1 | 11,593,588 | 6.32 | C/T | 6.40 | −2.56 | 0.12 | 1.11 | 1.16 | 48.90 |
| 2 | 19,690,256 | 6.88 | C/T | 12.77 | 2.69 | 0.13 | ||||
| 5 | 440,778 | 8.50 | G/A | 14.44 | −4.09 | 0.17 | ||||
| 11 | 7,331,015 | 5.93 | C/T | 11.86 | 2.75 | 0.13 |
| QTLs | Chr. | Xoc Isolates | LD Block (Mb) | No. of Loci | No. of Loci with Mi Sense/Nonsense SNPs | Genes Related with Resistance |
|---|---|---|---|---|---|---|
| qBLS1.1 | 1 | 2NY2-2, SP7-5, SP8-1 | 11.39–11.69 | 31 | 14 | LOC_Os01g20720 (CC-NBS-LRR); LOC_Os01g20880 (OsWAK3) LOC_Os01g20900 (OsWAK4) |
| qBLS2.1 | 2 | 1NY2-2, 2NY2-2 | 4.17–4.37 | 28 | 16 | LOC_Os02g07650 (zinc-binding protein) |
| qBLS2.2 | 2 | SP7-5 | 17.88–18.21 | 26 | 13 | LOC_Os02g30150 (disease resistance protein) |
| qBLS2.3 | 2 | 2NY2-2, SP8-1,3BR7-7 | 19.64–20.04 | 45 | 20 | LOC_Os02g33130 (pectinesterase inhibitor domain containing protein); LOC_Os02g33180 (OsRAR1) LOC_Os02g33230 (nucleoside-diphosphate-sugar (NDP) epimerase LOC_Os02g33400 (OsFBL9 - F-box domain and LRR containing protein); LOC_Os02g33450 (peroxiredoxin); |
| qBLS2.4 | 2 | 2NY2-2 | 27.85–28.07 | 19 | 16 | LOC_Os02g46030 (MYB family transcription factor); |
| LOC_Os02g45850 (B3 DNA binding domain containing protein) | ||||||
| qBLS3.1 | 3 | 3BR7-7 | 23.93–24.26 | 28 | 12 | LOC_Os03g43390 (F-box/LRR domain containing protein) LOC_Os03g43440 (CAMK includes calcium/calmodulin dependent protein kinases) |
| qBLS4.1 | 4 | 1NY2-2 | 13.44–13.76 | 18 | 9 | LOC_Os04g23700 (lectin protein kinase family protein) |
| qBLS5.1 | 5 | 3BR7-7, 1NY2-2, SP8-1, SP7-5 | 0.33–0.46 | 15 | 13 | LOC_Os05g01710 (transcription initiation factor IIA gamma chain) |
| qBLS5.2 | 5 | 2NY2-2, 3BR7-7 | 6.87–7.28 | 44 | 22 | LOC_Os05g12140 (Leucine Rich Repeat family protein); |
| LOC_Os05g12570 (NB-ARC domain containing protein) | ||||||
| qBLS8.1 | 8 | 1NY2-2 | 17.41–18.28 | 70 | 43 | LOC_Os08g28540 (resistance protein LR10); |
| LOC_Os08g28570 (resistance protein); | ||||||
| LOC_Os08g28670 (pathogenesis-related Bet v I family protein); | ||||||
| LOC_Os08g28710 (receptor protein kinase CRINKLY4 precursor); | ||||||
| LOC_Os08g28870 (receptor-like protein kinase 5 precursor); | ||||||
| LOC_Os08g28890 (protein kinase family protein); | ||||||
| LOC_Os08g29660 (WRKY69) | ||||||
| qBLS9.1 | 9 | SP7-5 | 5.86–6.19 | 28 | 14 | LOC_Os09g10840 (transcription factor) |
| qBLS11.1 | 11 | SP8-1 | 7.21–7.44 | 20 | 10 | LOC_Os11g13410 (mla1, encoding NB-ARC domain-containing disease resistance protein) LOC_Os11g13430 (RGH1A) LOC_Os11g13440 (RGH1A) |
Publisher’s Note: MDPI stays neutral with regard to jurisdictional claims in published maps and institutional affiliations. |
© 2020 by the authors. Licensee MDPI, Basel, Switzerland. This article is an open access article distributed under the terms and conditions of the Creative Commons Attribution (CC BY) license (http://creativecommons.org/licenses/by/4.0/).
Share and Cite
Sattayachiti, W.; Wanchana, S.; Arikit, S.; Nubankoh, P.; Patarapuwadol, S.; Vanavichit, A.; Darwell, C.T.; Toojinda, T. Genome-Wide Association Analysis Identifies Resistance Loci for Bacterial Leaf Streak Resistance in Rice (Oryza sativa L.). Plants 2020, 9, 1673. https://doi.org/10.3390/plants9121673
Sattayachiti W, Wanchana S, Arikit S, Nubankoh P, Patarapuwadol S, Vanavichit A, Darwell CT, Toojinda T. Genome-Wide Association Analysis Identifies Resistance Loci for Bacterial Leaf Streak Resistance in Rice (Oryza sativa L.). Plants. 2020; 9(12):1673. https://doi.org/10.3390/plants9121673
Chicago/Turabian StyleSattayachiti, Wannapa, Samart Wanchana, Siwaret Arikit, Phakchana Nubankoh, Sujin Patarapuwadol, Apichart Vanavichit, Clive T. Darwell, and Theerayut Toojinda. 2020. "Genome-Wide Association Analysis Identifies Resistance Loci for Bacterial Leaf Streak Resistance in Rice (Oryza sativa L.)" Plants 9, no. 12: 1673. https://doi.org/10.3390/plants9121673
APA StyleSattayachiti, W., Wanchana, S., Arikit, S., Nubankoh, P., Patarapuwadol, S., Vanavichit, A., Darwell, C. T., & Toojinda, T. (2020). Genome-Wide Association Analysis Identifies Resistance Loci for Bacterial Leaf Streak Resistance in Rice (Oryza sativa L.). Plants, 9(12), 1673. https://doi.org/10.3390/plants9121673

